The Mittag-Leffler–Caputo–Fabrizio Fractional Derivative and Its Numerical Approach
Abstract
1. Introduction
2. Preliminaries
- 1.
- Ensuring consistency at integer orders:
- When , the fractional derivative should reduce to the original function .
- When , it should recover the classical first derivative .
- Thus, must satisfy
- 2.
- Dimensional analysis:
- The fractional derivative has units dependent on ν.
- adjusts the operator so that both sides of the equation have consistent physical dimensions.
- 3.
- Kernel Normalization: The term normalizes the exponential kernel to ensure proper weighting in the integral.
3. The Mittag-Leffler–Caputo–Fabrizio Fractional Derivative
4. Numerical Approximation
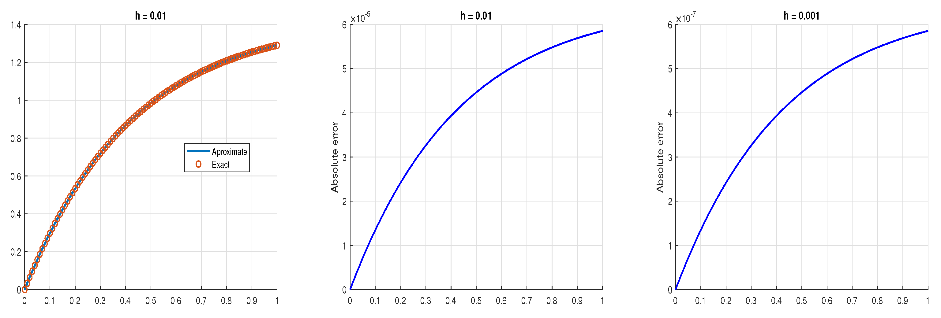
5. Examples
| Algorithm 2 Numerical method for solving Equation (9). |
Input: , .
|
Output: The approximate solution . |
6. Conclusions
Author Contributions
Funding
Data Availability Statement
Acknowledgments
Conflicts of Interest
References
- Sadek, L.; Jarad, F. The general Caputo–Katugampola fractional derivative and numerical approach for solving the fractional differential equations. Alex. Eng. J. 2025, 121, 539–557. [Google Scholar] [CrossRef]
- Al-Refai, M. On weighted Atangana–Baleanu fractional operators. Adv. Differ. Equ. 2020, 2020, 3. [Google Scholar] [CrossRef]
- Sadek, L.; Baleanu, D.; Abdo, M.S.; Shatanawi, W. Introducing novel Θ-fractional operators: Advances in fractional calculus. J. King Saud Univ. Sci. 2024, 36, 103352. [Google Scholar] [CrossRef]
- Jarad, F.; Abdeljawad, T.; Rashid, S.; Hammouch, Z. More properties of the proportional fractional integrals and derivatives of a function with respect to another function. Adv. Differ. Equ. 2020, 2020, 303. [Google Scholar] [CrossRef]
- Jarad, F.; Abdeljawad, T.; Shah, K. On the weighted fractional operators of a function with respect to another function. Fractals 2020, 28, 2040011. [Google Scholar] [CrossRef]
- Sousa, J.V.D.C.; De Oliveira, E.C. Leibniz type rule: ψ-Hilfer fractional operator. Commun. Nonlinear Sci. Numer. Simul. 2019, 77, 305–311. [Google Scholar] [CrossRef]
- Sadek, L. Controllability, observability, and stability of ϕ-conformable fractional linear dynamical systems. Asian J. Control 2024, 26, 2476–2494. [Google Scholar] [CrossRef]
- Ardjouni, A.; Boulares, H.; Djoudi, A. Stability of nonlinear neutral nabla fractional difference equations. Commun. Optim. Theory 2018, 2018, 8. [Google Scholar]
- Atangana, A.; Akgül, A.; Owolabi, K.M. Analysis of fractal fractional differential equations. Alex. Eng. J. 2020, 59, 1117–1134. [Google Scholar] [CrossRef]
- Mathivanan, T.; Bheeman, R.; Prasantha Bharathi Dhandapani, P.B.; Alraddadi, I.; Ahmad, H.; Radwan, T. Monkeypox: A New Mathematical Model Using the Caputo-Fabrizio Fractional Derivative. Fractals 2025, 2025, 2540128. [Google Scholar] [CrossRef]
- Khan, M.A.; Hammouch, Z.; Baleanu, D. Modeling the dynamics of hepatitis E via the Caputo–Fabrizio derivative. Math. Model. Nat. Phenom. 2019, 14, 311. [Google Scholar] [CrossRef]
- Hammouch, Z.; Jamil, M.O.; Unlu, C. Dynamics investigation and numerical simulation of fractional-order predator-prey model with Holling type II functional response. Discret. Contin. Dyn. Syst. S 2025, 18, 1230–1266. [Google Scholar] [CrossRef]
- Baitiche, Z.; Guerbati, K.; Benchohra, M.; Zhou, Y. Boundary value problems for hybrid Caputo fractional differential equations. Mathematics 2019, 7, 282. [Google Scholar] [CrossRef]
- Abro, K.A.; Memon, A.A.; Memon, A.A. Functionality of circuit via modern fractional differentiations. Analog. Integr. Circuits Signal Process. 2019, 99, 11–21. [Google Scholar] [CrossRef]
- Arqub, O.A.; Al-Smadi, M. Atangana–Baleanu fractional approach to the solutions of Bagley–Torvik and Painlevé equations in Hilbert space. Chaos Solitons Fractals 2018, 117, 161–167. [Google Scholar] [CrossRef]
- Qureshi, S.; Yusuf, A. Modeling chickenpox disease with fractional derivatives: From caputo to atangana-baleanu. Chaos Solitons Fractals 2019, 122, 111–118. [Google Scholar] [CrossRef]
- Sadek, L. Two Numerical Approaches for Solving Fractional Model of Chemical Kinetics Problem via Chebyshev Polynomials. Prog. Fract. Differ. Appl. 2024, 10, 601–613. [Google Scholar]
- Mahmud, A.A.; Tanriverdi, T.; Muhamad, K.A. Exact traveling wave solutions for (2+1)-dimensional Konopelchenko-Dubrovsky equation by using the hyperbolic trigonometric functions methods. Int. J. Math. Comput. Eng. 2023, 1, 11–24. [Google Scholar] [CrossRef]
- Jan, A.; Shah, R.A.; Bilal, H.; Almohsen, B.; Jan, R.; Sharma, B.K. Dynamics and stability analysis of enzymatic cooperative chemical reactions in biological systems with time-delayed effects. Partial Differ. Equ. Appl. Math. 2024, 11, 100850. [Google Scholar] [CrossRef]
- Saad, K.M.; Srivastava, R. Non-standard finite difference and vieta-lucas orthogonal polynomials for the multi-space fractional-order coupled korteweg-de vries equation. Symmetry 2024, 16, 242. [Google Scholar] [CrossRef]
- Alqhtani, M.; Khader, M.M.; Saad, K.M. Numerical simulation for a high-dimensional chaotic Lorenz system based on Gegenbauer wavelet polynomials. Mathematics 2023, 11, 472. [Google Scholar] [CrossRef]
- Manickam, A.; Kavitha, M.; Jaison, A.B.; Singh, A.K. A Fractional-Order Mathematical Model of Banana Xanthomonas Wilt Disease Using Caputo Derivatives. Contemp. Math. 2024, 136–156. [Google Scholar] [CrossRef]
- Sheikh, N.A.; Ali, F.; Saqib, M.; Khan, I.; Jan, S.A.A.; Alshomrani, A.S.; Alghamdi, M.S. Comparison and analysis of the Atangana–Baleanu and Caputo–Fabrizio fractional derivatives for generalized Casson fluid model with heat generation and chemical reaction. Results Phys. 2017, 7, 789–800. [Google Scholar] [CrossRef]
- Atangana, A.; Baleanu, D. Caputo-Fabrizio derivative applied to groundwater flow within confined aquifer. J. Eng. Mech. 2017, 143, D4016005. [Google Scholar] [CrossRef]
- Diethelm, K.; Ford, N.J. Analysis of fractional differential equations. J. Math. Anal. Appl. 2002, 265, 229–248. [Google Scholar] [CrossRef]
- Hilfer, R.; Luchko, Y. Desiderata for fractional derivatives and integrals. Mathematics 2019, 7, 149. [Google Scholar] [CrossRef]
- Yusuf, A.; Inc, M.; Aliyu, A.I.; Baleanu, D. Efficiency of the new fractional derivative with nonsingular Mittag-Leffler kernel to some nonlinear partial differential equations. Chaos Solitons Fractals 2018, 116, 220–226. [Google Scholar] [CrossRef]
- Inc, M.; Yusuf, A.; Aliyu, A.I.; Baleanu, D. Investigation of the logarithmic-KdV equation involving Mittag-Leffler type kernel with Atangana–Baleanu derivative. Phys. A Stat. Mech. Its Appl. 2018, 506, 520–531. [Google Scholar] [CrossRef]
- Caputo, M.; Fabrizio, M. Applications of new time and spatial fractional derivatives with exponential kernels. Prog. Fract. Differ. Appl. 2016, 2, 1–11. [Google Scholar] [CrossRef]
- Xiao-Jun, X.J.; Srivastava, H.M.; Machado, J.T. A new fractional derivative without singular kernel. Therm. Sci. 2016, 20, 753–756. [Google Scholar]
- Hallaci, A.; Boulares, H.; Ardjouni, A.; Chaoui, A. On the study of fractional differential equations in a weighted Sobolev space. Bull. Int. Math. Virtual Inst. 2019, 9, 333–343. [Google Scholar]
- Diethelm, K.; Ford, N.J.; Freed, A.D.; Luchko, Y. Algorithms for the fractional calculus: A selection of numerical methods. Comput. Methods Appl. Mech. Eng. 2005, 194, 743–773. [Google Scholar] [CrossRef]
- Garrappa, R. Numerical solution of fractional differential equations: A survey and a software tutorial. Mathematics 2018, 6, 16. [Google Scholar] [CrossRef]
- Qureshi, S.; Rangaig, N.A.; Baleanu, D. New numerical aspects of Caputo-Fabrizio fractional derivative operator. Mathematics 2019, 7, 374. [Google Scholar] [CrossRef]
- Arshad, S.; Saleem, I.; Akgül, A.; Huang, J.; Tang, Y.; Eldin, S.M. A novel numerical method for solving the Caputo-Fabrizio fractional differential equation. AIMS Math. 2023, 8, 9535–9556. [Google Scholar] [CrossRef]
- Pariyar, S.; Kafle, J. Caputo-Fabrizio approach to numerical fractional derivatives. BIBECHANA 2023, 20, 126–133. [Google Scholar] [CrossRef]
- Akman, T.; Yıldız, B.; Baleanu, D. New discretization of Caputo–Fabrizio derivative. Comput. Appl. Math. 2018, 37, 3307–3333. [Google Scholar] [CrossRef]
- Wei, Y.; Chen, Y.; Cheng, S.; Wang, Y. A note on short memory principle of fractional calculus. Fract. Calc. Appl. Anal. 2017, 20, 1382–1404. [Google Scholar] [CrossRef]
- Khader, M.M.; Macías-Díaz, J.E.; Román-Loera, A.; Saad, K.M. A Note on a Fractional Extension of the Lotka–Volterra Model Using the Rabotnov Exponential Kernel. Axioms 2024, 13, 71. [Google Scholar] [CrossRef]
- Caputo, M.; Fabrizio, M. A new definition of fractional derivative without singular kernel. Prog. Fract. Differ. Appl. 2015, 1, 73–85. [Google Scholar]
- Tunç, O. New Results on the Ulam–Hyers–Mittag–Leffler Stability of Caputo Fractional-Order Delay Differential Equations. Mathematics 2024, 12, 1342. [Google Scholar] [CrossRef]
- Pal, A. Generalized Integral Transform and Fractional Calculus Operators Involving a Generalized Mittag-Leffler (ML)-Type Function. Comput. Sci. Math. Forum 2023, 7, 42. [Google Scholar]
- Awais, M.; Kirmani, S.K.N.; Rana, M.; Ahmad, R. Caputo Fabrizio Bézier Curve with Fractional and Shape Parameters. Computers 2024, 13, 206. [Google Scholar] [CrossRef]
- Almeida, R. Variational Problems Involving a Generalized Fractional Derivative with Dependence on the Mittag–Leffler Function. Fractal Fract. 2023, 7, 477. [Google Scholar] [CrossRef]
- Chouhan, V.S.; Badsara, A.K.; Shukla, R. Zika Virus Model with the Caputo–Fabrizio Fractional Derivative. Symmetry 2024, 16, 1606. [Google Scholar] [CrossRef]
- Sadek, L.; Bataineh, A.S.; Talibi Alaoui, H.; Hashim, I. The novel mittag-leffler–galerkin method: Application to a riccati differential equation of fractional order. Fractal Fract. 2023, 7, 302. [Google Scholar] [CrossRef]
- Jajarmi, A.; Baleanu, D. A new fractional analysis on the interaction of HIV with CD4+ T-cells. Chaos Solitons Fractals 2018, 113, 221–229. [Google Scholar] [CrossRef]

























Disclaimer/Publisher’s Note: The statements, opinions and data contained in all publications are solely those of the individual author(s) and contributor(s) and not of MDPI and/or the editor(s). MDPI and/or the editor(s) disclaim responsibility for any injury to people or property resulting from any ideas, methods, instructions or products referred to in the content. |
© 2025 by the authors. Licensee MDPI, Basel, Switzerland. This article is an open access article distributed under the terms and conditions of the Creative Commons Attribution (CC BY) license (https://creativecommons.org/licenses/by/4.0/).
Share and Cite
Alqhtani, M.; Sadek, L.; Saad, K.M. The Mittag-Leffler–Caputo–Fabrizio Fractional Derivative and Its Numerical Approach. Symmetry 2025, 17, 800. https://doi.org/10.3390/sym17050800
Alqhtani M, Sadek L, Saad KM. The Mittag-Leffler–Caputo–Fabrizio Fractional Derivative and Its Numerical Approach. Symmetry. 2025; 17(5):800. https://doi.org/10.3390/sym17050800
Chicago/Turabian StyleAlqhtani, Manal, Lakhlifa Sadek, and Khaled Mohammed Saad. 2025. "The Mittag-Leffler–Caputo–Fabrizio Fractional Derivative and Its Numerical Approach" Symmetry 17, no. 5: 800. https://doi.org/10.3390/sym17050800
APA StyleAlqhtani, M., Sadek, L., & Saad, K. M. (2025). The Mittag-Leffler–Caputo–Fabrizio Fractional Derivative and Its Numerical Approach. Symmetry, 17(5), 800. https://doi.org/10.3390/sym17050800

