Neutrinoless Double-Beta Decay Investigations of 82Se Using Three Shell Model Hamiltonians
Abstract
1. Introduction
2. The Statistical Model Framework
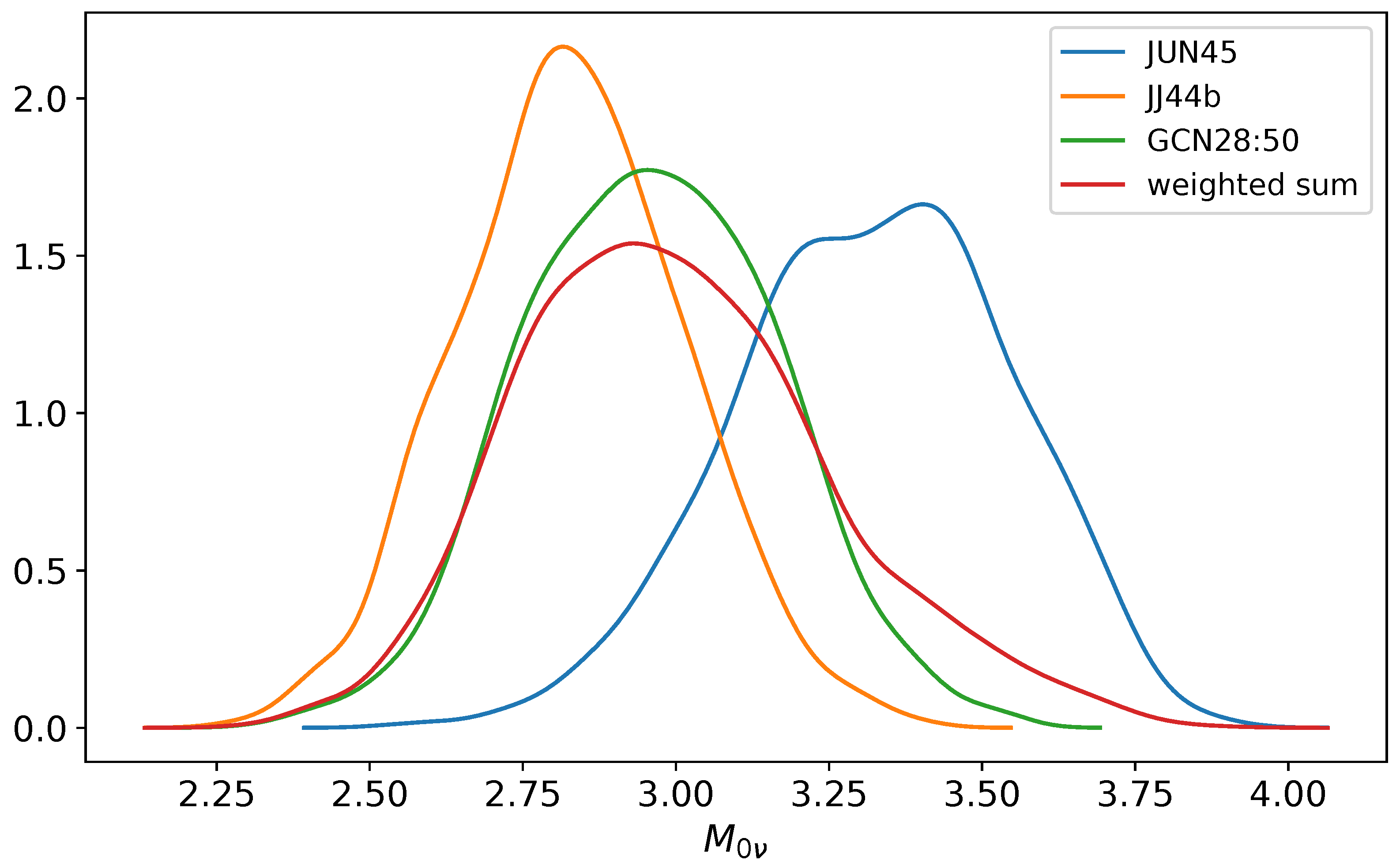
3. Results, Discussions, and Conclusions
Author Contributions
Funding
Data Availability Statement
Acknowledgments
Conflicts of Interest
Abbreviations
| BSM | Beyond the Standard Model |
| LNV | Lepton Number Violation |
| PSF | Phase Space Factors |
| NME | Nuclear Matrix Element(s) |
| DBD | Double Beta Decay |
| pn-QRPA | proton–neutron Quasiparticle Random Phase Approximation |
| IBA | Interacting Boson Approximation |
| TBME | Two-Body Matrix Elements |
| KDE | Kernel Distribution Estimate |
| Probability Distribution Function | |
| JUN45 (jun) | name of nuclear effective Hamiltonian |
| GCN28:50 (gcn) | name of nuclear effective Hamiltonian |
| JJ44b (jj4) | name of nuclear effective Hamiltonian |
| jj44 | nuclear valence space |
References
- Fukuda, Y.; Hayakawa, T.; Ichihara, E.; Inoue, K.; Ishihara, K.; Ishino, H.; Itow, Y.; Kajita, T.; Kameda, J.; Kasuga, S.; et al. Evidence for Oscillation of Atmospheric Neutrinos. Phys. Rev. Lett. 1998, 81, 1562–1567. [Google Scholar] [CrossRef]
- Ahmad, Q.R.; Allen, R.C.; Andersen, T.C.; Anglin, J.D.; Bühler, G.; Barton, J.C.; Beier, E.W.; Bercovitch, M.; Bigu, J.; Biller, S.; et al. Measurement of the Rate of νe + d → p + p + e− Interactions Produced by 8B Solar Neutrinos at the Sudbury Neutrino Observatory. Phys. Rev. Lett. 2001, 87, 071301. [Google Scholar] [CrossRef]
- Pontecorvo, B. Mesonium and Antimesonium. Sov. J. Exp. Theor. Phys. 1958, 6, 429. [Google Scholar]
- Pontecorvo, B. Neutrino Experiments and the Problem of Conservation of Leptonic Charge. Sov. J. Exp. Theor. Phys. 1968, 26, 984. [Google Scholar]
- Taroni, A. Nobel Prize 2015: Kajita and McDonald. Nat. Phys. 2015, 11, 891. [Google Scholar] [CrossRef]
- Arnquist, I.J.; Avignone, F.T.; Barabash, A.S.; Barton, C.J.; Bhimani, K.H.; Blalock, E.; Bos, B.; Busch, M.; Buuck, M.; Caldwell, T.S.; et al. Search for charge non-conservation and Pauli exclusion principle violation with the Majorana Demonstrator. Nat. Phys. 2024, 20, 1078–1083. [Google Scholar] [CrossRef]
- Barabash, A. Precise Half-Life Values for Two-Neutrino Double-beta Decay: 2020 Review. Universe 2020, 6, 159. [Google Scholar] [CrossRef]
- Agostini, M.; Benato, G.; Detwiler, J.A.; Menéndez, J.; Vissani, F. Toward the discovery of matter creation with neutrinoless ββ decay. Rev. Mod. Phys. 2023, 95, 025002. [Google Scholar] [CrossRef]
- Schechter, J.; Valle, J.W.F. Neutrinoless double-beta decay in SU(2)XU(1) theories. Phys. Rev. D 1982, 25, 2951. [Google Scholar] [CrossRef]
- Hirsch, M.; Kovalenko, S.; Schmidt, I. Extended Black box theorem for lepton number and flavor violating processes. Phys. Lett. B 2006, 642, 106. [Google Scholar] [CrossRef]
- Avignone, F.T., III; Elliott, S.R.; Engel, J. Double beta decay, Majorana neutrinos, and neutrino mass. Rev. Mod. Phys. 2008, 80, 481. [Google Scholar] [CrossRef]
- Vergados, J.D.; Ejiri, H.; Simkovic, F. Theory of neutrinoless double-beta decay. Rep. Prog. Phys. 2012, 75, 106301. [Google Scholar] [CrossRef] [PubMed]
- Rodejohann, W. Neutrinoless double-beta decay and neutrino physics. J. Phys. G 2012, 39, 124008. [Google Scholar] [CrossRef]
- Agostini, M.; Araujo, G.R.; Bakalyarov, A.M.; Balata, M.; Barabanov, I.; Baudis, L.; Bauer, C.; Bellotti, E.; Belogurov, S.; Bettini, A.; et al. Final Results of GERDA on the Search for Neutrinoless Double-beta Decay. Phys. Rev. Lett. 2020, 125, 252502. [Google Scholar] [CrossRef] [PubMed]
- Arnquist, I.J.; Avignone, F.T.; Barabash, A.S.; Barton, C.J.; Barton, P.J.; Bhimani, K.H.; Blalock, E.; Bos, B.; Busch, M.; Buuck, M.; et al. Final Result of the Majorana Demonstrator’s Search for Neutrinoless Double-β Decay in 76Ge. Phys. Rev. Lett. 2023, 130, 062501. [Google Scholar] [CrossRef]
- Anton, G.; Badhrees, I.; Barbeau, P.S.; Beck, D.; Belov, V.; Bhatta, T.; Breidenbach, M.; Brunner, T.; Cao, G.F.; Cen, W.R.; et al. Search for Neutrinoless Double-β Decay with the Complete EXO-200 Dataset. Phys. Rev. Lett. 2019, 123, 161802. [Google Scholar] [CrossRef]
- Abe, S.; Asami, S.; Eizuka, M.; Futagi, S.; Gando, A.; Gando, Y.; Gima, T.; Goto, A.; Hachiya, T.; Hata, K.; et al. Search for the Majorana Nature of Neutrinos in the Inverted Mass Ordering Region with KamLAND-Zen. Phys. Rev. Lett. 2023, 130, 051801. [Google Scholar] [CrossRef]
- Doi, M.; Kotani, T.; Nishiura, H.; Takasugi, E. Double beta decay. Progr. Theor. Exp. Phys. 1983, 69, 602. [Google Scholar] [CrossRef]
- Doi, M.; Kotani, T.; Takasugi, E. Double-beta decay and Majorana neutrino. Prog. Theor. Phys. Suppl. 1985, 83, 1. [Google Scholar] [CrossRef]
- Suhonen, J.; Civitarese, O. Weak-interaction and nuclear-structure aspects of nuclear double beta decay. Phys. Rep. 1998, 300, 123. [Google Scholar] [CrossRef]
- Niţescu, O.; Ghinescu, S.; Sevestrean, V.A.; Horoi, M.; Šimkovic, F.; Stoica, S. Theoretical analysis and predictions for the double electron capture of 124Xe. arXiv 2024, arXiv:2402.13784. [Google Scholar]
- Niţescu, O.; Ghinescu, S.; Stoica, S.; Šimkovic, F. A Systematic Study of Two-Neutrino Double Electron Capture. Universe 2024, 10, 98. [Google Scholar] [CrossRef]
- Niţescu, O.; Dvornický, R.; Šimkovic, F. Atomic corrections for the unique first-forbidden β transition of Re187. Phys. Rev. C 2024, 109, 025501. [Google Scholar] [CrossRef]
- Niţescu, O.; Dvornický, R.; Stoica, S.; Šimkovic, F. Angular Distributions of Emitted Electrons in the Two-Neutrino ββ Decay. Universe 2021, 7, 147. [Google Scholar] [CrossRef]
- Nabi, J.U.; Ishfaq, M.; Niţescu, O.; Mirea, M.; Stoica, S. β−-Decay Half-Lives of Even-Even Nuclei Using the Recently Introduced Phase Space Recipe. Universe 2019, 6, 5. [Google Scholar] [CrossRef]
- Mirea, M.; Pahomi, T.; Stoica, S. Phase space factors for double beta decay: An up-date. Rom. Rep. Phys. 2015, 67, 872. [Google Scholar]
- Stoica, S.; Mirea, M. New calculations for phase space factors involved in double-beta decay. Phys. Rev. C 2013, 88, 037303. [Google Scholar] [CrossRef]
- Kotila, J.; Iachello, F. Phase-space factors for double-beta decay. Phys. Rev. C 2012, 85, 034316. [Google Scholar] [CrossRef]
- Caurier, E.; Poves, A.; Zuker, A.P. A full 0ℏω description of the 2νββ decay of 48Ca. Phys. Lett. B 1990, 252, 13. [Google Scholar] [CrossRef]
- Caurier, E.; Nowacki, F.; Poves, A.; Retamosa, J. Shell Model Studies of the Double Beta Decays of 76Ge, 82Se, and 136Xe. Phys. Rev. Lett. 1996, 77, 1954. [Google Scholar] [CrossRef]
- Caurier, E.; Martinez-Pinedo, G.; Nowacki, F.; Poves, A.; Zuker, A.P. The shell model as a unified view of nuclear structure. Rev. Mod. Phys. 2005, 77, 427. [Google Scholar] [CrossRef]
- Horoi, M.; Stoica, S.; Brown, B.A. Shell-model calculations of two-neutrino double-beta decay rates of 48Ca with the GXPF1A interaction. Phys. Rev. C 2007, 75, 034303. [Google Scholar] [CrossRef]
- Horoi, M.; Stoica, S. Shell model analysis of the neutrinoless double-beta decay of Ca-48. Phys. Rev. C 2010, 81, 024321. [Google Scholar] [CrossRef]
- Horoi, M. Shell model analysis of competing contributions to the double-beta decay of Ca-48. Phys. Rev. C 2013, 87, 014320. [Google Scholar] [CrossRef]
- Horoi, M.; Brown, B.A. Shell-Model Analysis of the Xe-136 Double Beta Decay Nuclear Matrix Elements. Phys. Rev. Lett. 2013, 110, 222502. [Google Scholar] [CrossRef] [PubMed]
- Sen’kov, R.A.; Horoi, M. Accurate shell-model nuclear matrix elements for neutrinoless double-beta decay. Phys. Rev. C 2014, 90, 051301(R). [Google Scholar] [CrossRef]
- Neacsu, A.; Horoi, M. Shell model studies of the 130Te neutrinoless double-beta decay. Phys. Rev. C 2015, 91, 024309. [Google Scholar] [CrossRef]
- Horoi, M.; Neacsu, A. Shell model predictions for 124Sn double-β decay. Phys. Rev. C 2016, 93, 024308. [Google Scholar] [CrossRef]
- Horoi, M.; Neacsu, A. Shell model study of using an effective field theory for disentangling several contributions to neutrinoless double-beta decay. Phys. Rev. C 2018, 98, 035502. [Google Scholar] [CrossRef]
- Simkovic, F.; Pantis, G.; Vergados, J.D.; Faessler, A. Additional nucleon current contributions to neutrinoless double-beta decay. Phys. Rev. C 1999, 60, 055502. [Google Scholar] [CrossRef]
- Stoica, S.; Klapdor-Kleingrothaus, H. Critical view on double-beta decay matrix elements within Quasi Random Phase Approximation-based methods. Nucl. Phys. A 2001, 694, 269. [Google Scholar] [CrossRef]
- Rodin, V.; Faessler, A.; Simkovic, F.; Vogel, P. Assessment of uncertainties in QRPA 0 nu beta beta-decay nuclear matrix elements. Nucl. Phys. A 2006, 766, 107–131. [Google Scholar] [CrossRef]
- Kortelainen, M.; Suhonen, J. Improved short-range correlations and 0 nu beta beta nuclear matrix elements of Ge-76 and Se-82. Phys. Rev. C 2007, 75, 051303(R). [Google Scholar] [CrossRef]
- Faessler, A.; Rodin, V.; Simkovic, F. Nuclear matrix elements for neutrinoless double-beta decay and double-electron capture. J. Phys. G 2012, 39, 124006. [Google Scholar] [CrossRef]
- Simkovic, F.; Rodin, V.; Faessler, A.; Vogel, P. 0νββ and 2νββ nuclear matrix elements, quasiparticle random-phase approximation, and isospin symmetry restoration. Phys. Rev. C 2013, 87, 045501. [Google Scholar] [CrossRef]
- Barea, J.; Iachello, F. Neutrinoless double-beta decay in the microscopic interacting boson model. Phys. Rev. C 2009, 79, 044301. [Google Scholar] [CrossRef]
- Barea, J.; Kotila, J.; Iachello, F. Nuclear matrix elements for double-beta decay. Phys. Rev. C 2013, 87, 014315. [Google Scholar] [CrossRef]
- Rodriguez, T.R.; Martinez-Pinedo, G. Energy Density Functional Study of Nuclear Matrix Elements for Neutrinoless beta beta Decay. Phys. Rev. Lett. 2010, 105, 252503. [Google Scholar] [CrossRef] [PubMed]
- Rath, P.K.; Chandra, R.; Chaturvedi, K.; Lohani, P.; Raina, P.K.; Hirsch, J.G. Neutrinoless beta beta decay transition matrix elements within mechanisms involving light Majorana neutrinos, classical Majorons, and sterile neutrinos. Phys. Rev. C 2013, 88, 064322. [Google Scholar] [CrossRef]
- Novario, S.; Gysbers, P.; Engel, J.; Hagen, G.; Jansen, G.R.; Morris, T.D.; Navrátil, P.; Papenbrock, T.; Quaglioni, S. Coupled-Cluster Calculations of Neutrinoless Double-β Decay in 48Ca. Phys. Rev. Lett. 2021, 126, 182502. [Google Scholar] [CrossRef]
- Yao, J.M.; Bally, B.; Engel, J.; Wirth, R.; Rodríguez, T.R.; Hergert, H. Ab Initio Treatment of Collective Correlations and the Neutrinoless Double Beta Decay of 48Ca. Phys. Rev. Lett. 2020, 124, 232501. [Google Scholar] [CrossRef]
- Belley, A.; Payne, C.G.; Stroberg, S.R.; Miyagi, T.; Holt, J.D. Ab Initio Neutrinoless Double-Beta Decay Matrix Elements for 48Ca, 76Ge, and 82Se. Phys. Rev. Lett. 2021, 126, 042502. [Google Scholar] [CrossRef]
- Engel, J.; Menéndez, J. Status and future of nuclear matrix elements for neutrinoless double-beta decay: A review. Rep. Prog. Phys. 2017, 80, 046301. [Google Scholar] [CrossRef]
- Dolinski, M.J.; Poon, A.W.; Rodejohann, W. Neutrinoless Double-Beta Decay: Status and Prospects. Annu. Rev. Nucl. Part. Sci. 2019, 69, 219–251. [Google Scholar] [CrossRef]
- Retamosa, J.; Caurier, E.; Nowacki, F. Neutrinoless double beta decay of 48Ca. Phys. Rev. C 1995, 51, 371. [Google Scholar] [CrossRef]
- Balysh, A.; DeSilva, A.; Lebedev, V.I.; Lou, K.; Moe, M.K.; Nelson, M.A.; Piepke, A.; Pronskiy, A.; Vient, M.A.; Vogel, P. Double beta decay of Ca-48. Phys. Rev. Lett. 1996, 77, 5186. [Google Scholar] [CrossRef]
- Horoi, M.; Neacsu, A.; Stoica, S. Statistical analysis for the neutrinoless double-β-decay matrix element of 48Ca. Phys. Rev. C 2022, 106, 054302. [Google Scholar] [CrossRef]
- Horoi, M.; Neacsu, A.; Stoica, S. Predicting the neutrinoless double-β-decay matrix element of 136Xe using a statistical approach. Phys. Rev. C 2023, 107, 045501. [Google Scholar] [CrossRef]
- Jokiniemi, L.; Menéndez, J. Correlations between neutrinoless double-β, double Gamow-Teller, and double-magnetic decays in the proton-neutron quasiparticle random-phase approximation framework. Phys. Rev. C 2023, 107, 044316. [Google Scholar] [CrossRef]
- Honma, M.; Otsuka, T.; Mizusaki, T.; Hjorth-Jensen, M. New effective interaction for f5pg9-shell nuclei. Phys. Rev. C 2009, 80, 064323. [Google Scholar] [CrossRef]
- Menéndez, J.; Poves, A.; Caurier, E.; Nowacki, F. Disassembling the nuclear matrix elements of the neutrinoless ββ decay. Nucl. Phys. A 2009, 818, 139–151. [Google Scholar] [CrossRef]
- Cheal, B.; Mané, E.; Billowes, J.; Bissell, M.L.; Blaum, K.; Brown, B.A.; Charlwood, F.C.; Flanagan, K.T.; Forest, D.H.; Geppert, C.; et al. Nuclear Spins and Moments of Ga Isotopes Reveal Sudden Structural Changes between N = 40 and N = 50. Phys. Rev. Lett. 2010, 104, 252502. [Google Scholar] [CrossRef] [PubMed]
- Horoi, M. Improved Statistical Analysis for the Neutrinoless Double-Beta Decay Matrix Element of 136Xe. Universe 2024, 10, 252. [Google Scholar] [CrossRef]
- Qi, C.; Xu, Z.X. Monopole-optimized effective interaction for tin isotopes. Phys. Rev. C 2012, 86, 044323. [Google Scholar] [CrossRef]
- Zuker, A.P.; Retamosa, J.; Poves, A.; Caurier, E. Spherical shell model description of rotational motion. Phys. Rev. C 1995, 52, R1741–R1745. [Google Scholar] [CrossRef] [PubMed]
- Sen’kov, R.A.; Horoi, M.; Brown, B.A. Neutrinoless double-beta decay of Se-82 in the shell model: Beyond the closure approximation. Phys. Rev. C 2014, 89, 054304. [Google Scholar] [CrossRef]
- Kortelainen, M.; Suhonen, J. Ordinary muon capture as a probe of virtual transitions of double-beta decay. Europhys. Lett. 2002, 58, 666. [Google Scholar] [CrossRef]
- Kortelainen, M.; Suhonen, J. Microscopic study of muon-capture transitions in nuclei involved in double-beta-decay processes. Nucl. Phys. A 2003, 713, 501–521. [Google Scholar] [CrossRef]
- Zinatulina, D.; Brudanin, V.; Egorov, V.; Petitjean, C.; Shirchenko, M.; Suhonen, J.; Yutlandov, I. Ordinary muon capture studies for the matrix elements in ββ decay. Phys. Rev. C 2019, 99, 024327. [Google Scholar] [CrossRef]
- Bajpai, D.; Baudis, L.; Belov, V.; Bossio, E.; Cocolios, T.E.; Ejiri, H.; Sushenok, E.; Fomina, M.; Hashim, I.H.; Heines, M.; et al. The MONUMENT Experiment: Ordinary Muon Capture studies for neutrinoless double-beta decay. arXiv 2024, arXiv:2404.12686. [Google Scholar]
- Collaboration, L.; Abgrall, N.; Abt, I.; Agostini, M.; Alexander, A.; Andreoiu, C.; Araujo, G.R.; Avignone, F.T., III; Bae, W.; Bakalyarov, A.; et al. LEGEND-1000 Preconceptual Design Report. arXiv 2021, arXiv:2107.11462. [Google Scholar]
- Adhikari, G.; Kharusi, S.A.; Angelico, E.; Anton, G.; Arnquist, I.J.; Badhrees, I.; Bane, J.; Belov, V.; Bernard, E.P.; Bhatta, T.; et al. nEXO: Neutrinoless double beta decay search beyond 1028 year half-life sensitivity. J. Phys. G Nucl. Part. Phys. 2021, 49, 015104. [Google Scholar] [CrossRef]






| Observable | Data | Error | |||||||||
|---|---|---|---|---|---|---|---|---|---|---|---|
| N/A | N/A | 2.942 | 3.326 | 2.835 | 2.960 | 0.204 | 3.322 | 0.220 | 2.829 | 0.184 | |
| 0.085 | 0.001 | 0.101 | 0.100 | 0.094 | 0.101 | 0.010 | 0.110 | 0.011 | 0.105 | 0.011 | |
| P | 0.352 | 0.031 | 0.399 | 0.409 | 0.008 | 0.378 | 0.196 | 0.361 | 0.195 | 0.081 | 0.161 |
| P | 0.252 | 0.008 | 0.133 | 0.130 | 0.143 | 0.131 | 0.005 | 0.129 | 0.007 | 0.141 | 0.006 |
| P | 0.655 | 0.150 | 0.657 | 0.729 | 0.719 | 0.671 | 0.050 | 0.754 | 0.086 | 0.734 | 0.056 |
| P | 1.735 | 0.150 | 1.721 | 1.848 | 2.002 | 1.736 | 0.079 | 1.880 | 0.129 | 2.016 | 0.089 |
| P | 3.145 | 0.150 | 3.038 | 3.216 | 3.634 | 3.043 | 0.095 | 3.235 | 0.130 | 3.633 | 0.111 |
| D | 0.012 | 0.005 | 0.031 | 0.042 | 0.000 | 0.034 | 0.024 | 0.045 | 0.026 | 0.008 | 0.018 |
| D | 0.225 | 0.007 | 0.137 | 0.145 | 0.185 | 0.139 | 0.014 | 0.148 | 0.015 | 0.185 | 0.022 |
| D | 0.777 | 0.150 | 0.791 | 0.882 | 0.808 | 0.794 | 0.058 | 0.881 | 0.060 | 0.803 | 0.060 |
| D | 1.821 | 0.150 | 1.807 | 2.001 | 1.939 | 1.810 | 0.108 | 1.989 | 0.113 | 1.928 | 0.131 |
| D | 2.920 | 0.150 | 2.709 | 2.995 | 3.205 | 2.722 | 0.143 | 2.996 | 0.182 | 3.178 | 0.195 |
Disclaimer/Publisher’s Note: The statements, opinions and data contained in all publications are solely those of the individual author(s) and contributor(s) and not of MDPI and/or the editor(s). MDPI and/or the editor(s) disclaim responsibility for any injury to people or property resulting from any ideas, methods, instructions or products referred to in the content. |
© 2024 by the authors. Licensee MDPI, Basel, Switzerland. This article is an open access article distributed under the terms and conditions of the Creative Commons Attribution (CC BY) license (https://creativecommons.org/licenses/by/4.0/).
Share and Cite
Neacsu, A.; Horoi, M. Neutrinoless Double-Beta Decay Investigations of 82Se Using Three Shell Model Hamiltonians. Symmetry 2024, 16, 974. https://doi.org/10.3390/sym16080974
Neacsu A, Horoi M. Neutrinoless Double-Beta Decay Investigations of 82Se Using Three Shell Model Hamiltonians. Symmetry. 2024; 16(8):974. https://doi.org/10.3390/sym16080974
Chicago/Turabian StyleNeacsu, Andrei, and Mihai Horoi. 2024. "Neutrinoless Double-Beta Decay Investigations of 82Se Using Three Shell Model Hamiltonians" Symmetry 16, no. 8: 974. https://doi.org/10.3390/sym16080974
APA StyleNeacsu, A., & Horoi, M. (2024). Neutrinoless Double-Beta Decay Investigations of 82Se Using Three Shell Model Hamiltonians. Symmetry, 16(8), 974. https://doi.org/10.3390/sym16080974

