Drainage Pipeline Defect Detection System Based on Semantic Segmentation
Abstract
1. Introduction
- Using semantic segmentation for drainage pipe defect detection. At present, semantic segmentation is rarely used in the detection of drainage pipe defects, and semantic segmentation can not only detect multiple types of pipe defects at the same time, but also extract the geometrical attributes of defects, which can provide support for the evaluation of defects at a later stage.
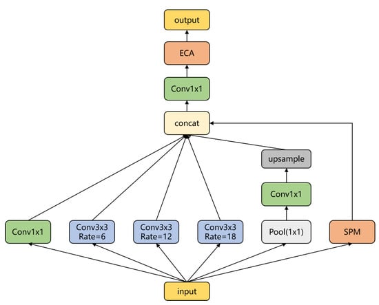
- For improved access to high- and low-level semantic information, the ECA (Efficient Channel Attention) module is integrated, the mobilenetv2 lightweight network replaces the backbone network, new strip pooling is added to the ASPP (Atrous Spatial Pyramid Pooling) module during the encoding stage, cascade feature fusion is introduced during the decoding stage, and the computational volume of the model is well controlled. It is possible to strike a fair balance between segmentation accuracy and model complexity.
- The proposed methodology is subjected to training and validation on a homemade dataset of drainage pipe defects, producing significantly superior performance when compared to traditional semantic segmentation methodologies.
2. Algorithm Principles
2.1. Deeplabv3+ Network
2.2. Strip Pooling
2.3. Cascade Feature Fusion
2.4. Efficient Channel Attention
3. Improved DeepLabV3 Model
3.1. Overall Framework
3.2. Encoding Stage
3.3. Decoding Stage
4. Experiments
4.1. Experiments Preparation
4.2. Experimental Parameters and Evaluation Indicators
4.3. Comparison of Segmentation Results of Different Models
4.4. Improved Deeplabv3+ Model Segmentation Results for Drainage Pipe Scene
5. Conclusions
Author Contributions
Funding
Data Availability Statement
Acknowledgments
Conflicts of Interest
References
- Kwon, S.H.; Kim, J.H. Machine learning and urban drainage systems: State-of-the-art review. Water 2021, 13, 3545. [Google Scholar] [CrossRef]
- Huang, R.; Tao, Z.; Lin, Y.; Wei, J.; Zhou, W.; He, Y. Current Situation of Drainage Pipe Network in China and its Detection Technology: A Brief Review. Pol. J. Environ. Stud. 2024, 33, 19–29. [Google Scholar] [CrossRef]
- Indiketiya, S.; Jegatheesan, P.; Rajeev, P. Evaluation of defective sewer pipe–induced internal erosion and associated ground deformation using laboratory model test. Can. Geotech. J. 2017, 54, 1184–1195. [Google Scholar] [CrossRef]
- Hawari, A.; Alamin, M.; Alkadour, F.; Elmasry, M.; Zayed, T. Automated defect detection tool for closed circuit television (CCTV) inspected sewer pipelines. Autom. Constr. 2018, 89, 99–109. [Google Scholar] [CrossRef]
- Sinha, S.K.; Fieguth, P.W.; Polak, M.A. Computer vision techniques for automatic structural assessment of underground pipes. Comput.-Aided Civ. Infrastruct. Eng. 2003, 18, 95–112. [Google Scholar] [CrossRef]
- Sinha, S.K.; Fieguth, P.W. Segmentation of buried concrete pipe images. Autom. Constr. 2006, 15, 47–57. [Google Scholar] [CrossRef]
- Su, T.C.; Yang, M.D.; Wu, T.C.; Lin, J.Y. Morphological segmentation based on edge detection for sewer pipe defects on CCTV images. Expert Syst. Appl. 2011, 38, 13094–13114. [Google Scholar] [CrossRef]
- Su, T.C.; Yang, M.D. Application of morphological segmentation to leaking defect detection in sewer pipelines. Sensors 2014, 14, 8686–8704. [Google Scholar] [CrossRef]
- Su, T.-C. Segmentation of crack and open joint in sewer pipelines based on CCTV inspection images. In Proceedings of the 2015 AASRI International Conference on Circuits and Systems (CAS 2015), Paris, France, 9–10 August 2015; Atlantis Press: Amsterdam, The Netherlands, 2015; pp. 263–266. [Google Scholar]
- Ren, S.; He, K.; Girshick, R.; Sun, J. Faster R-CNN: Towards real-time object detection with region proposal networks. IEEE Trans. Pattern Anal. Mach. Intell. 2016, 39, 1137–1149. [Google Scholar] [CrossRef]
- Shelhamer, E.; Long, J.; Darrell, T. Fully Convolutional Networks for Semantic Segmentation. IEEE Trans. Pattern Anal. Mach. Intell. 2017, 39, 640–651. [Google Scholar] [CrossRef]
- Wang, M.; Luo, H.; Cheng, J.C. Towards an automated condition assessment framework of underground sewer pipes based on closed-circuit television (CCTV) images. Tunn. Undergr. Space Technol. 2021, 110, 103840. [Google Scholar] [CrossRef]
- Lateef, F.; Ruichek, Y. Survey on semantic segmentation using deep learning techniques. Neurocomputing 2019, 338, 321–348. [Google Scholar] [CrossRef]
- Ronneberger, O.; Fischer, P.; Brox, T. U-Net: Convolutional networks for biomedical image segmentation. In Medical Image Computing and Computer-Assisted Intervention–MICCAI 2015: 18th International Conference, Munich, Germany, 5–9 October 2015, Proceedings, 5part III 18; Springer International Publishing: Berlin/Heidelberg, Germany, 2015; pp. 234–241. [Google Scholar]
- Chen, L.C.; Zhu, Y.; Papandreou, G.; Schroff, F.; Adam, H. Encoder-decoder with atrous separable convolution for semantic image segmentation. In Proceedings of the European Conference on Computer Vision (ECCV), Munich, Germany, 8–14 September 2018; pp. 801–818. [Google Scholar]
- Feng, D.; Haase-Schütz, C.; Rosenbaum, L.; Hertlein, H.; Glaeser, C.; Timm, F.; Wiesbeck, W.; Dietmayer, K. Deep multi-modal object detection and semantic segmentation for autonomous driving: Datasets, methods, and challenges. IEEE Trans. Intell. Transp. Syst. 2020, 22, 1341–1360. [Google Scholar] [CrossRef]
- Wang, H.; Chen, Y.; Cai, Y.; Chen, L.; Li, Y.; Sotelo, M.A.; Li, Z. SFNet-N: An improved SFNet algorithm for semantic segmentation of low-light autonomous driving road scenes. IEEE Trans. Intell. Transp. Syst. 2022, 23, 21405–21417. [Google Scholar] [CrossRef]
- Zhang, X.; Rajan, D.; Story, B. Concrete crack detection using context-aware deep semantic segmentation network. Comput.-Aided Civ. Infrastruct. Eng. 2019, 34, 951–971. [Google Scholar] [CrossRef]
- Yang, F.; Zhang, L.; Yu, S.; Prokhorov, D.; Mei, X.; Ling, H. Feature pyramid and hierarchical boosting network for pavement crack detection. IEEE Trans. Intell. Transp. Syst. 2019, 21, 1525–1535. [Google Scholar] [CrossRef]
- Tang, Y.; Tan, D.; Li, H.; Zhu, M.; Li, X.; Wang, X.; Wang, J.; Wang, Z.; Gao, C.; Wang, J.; et al. RTC_TongueNet: An improved tongue image segmentation model based on DeepLabV3. Digit. Health 2024, 10, 20552076241242773. [Google Scholar] [CrossRef]
- Isensee, F.; Jaeger, P.F.; Kohl, S.A.; Petersen, J.; Maier-Hein, K.H. nnU-Net: A self-configuring method for deep learning-based biomedical image segmentation. Nat. Methods 2021, 18, 203–211. [Google Scholar] [CrossRef]
- Yu, C.; Gao, C.; Wang, J.; Yu, G.; Shen, C.; Sang, N. Bisenet v2: Bilateral network with guided aggregation for real-time semantic segmentation. Int. J. Comput. Vis. 2021, 129, 3051–3068. [Google Scholar] [CrossRef]
- Yang, Z.; Yu, H.; Feng, M.; Sun, W.; Lin, X.; Sun, M.; Mao, Z.H.; Mian, A. Small object augmentation of urban scenes for real-time semantic segmentation. IEEE Trans. Image Process. 2020, 29, 5175–5190. [Google Scholar] [CrossRef]
- Pan, H.; Hong, Y.; Sun, W.; Jia, Y. Deep dual-resolution networks for real-time and accurate semantic segmentation of traffic scenes. IEEE Trans. Intell. Transp. Syst. 2022, 24, 3448–3460. [Google Scholar] [CrossRef]
- Mamoon, S.; Manzoor, M.A.; Zhang, F.E.; Ali, Z.; Lu, J.F. SPSSNet: A real-time network for image semantic segmentation. Front. Inf. Technol. Electron. Eng. 2020, 21, 1770–1782. [Google Scholar] [CrossRef]
- Chang, Y.B.; Tsai, C.; Lin, C.H.; Chen, P. Real-time semantic segmentation with dual encoder and self-attention mechanism for autonomous driving. Sensors 2021, 21, 8072. [Google Scholar] [CrossRef] [PubMed]
- Sun, L.; Yang, K.; Hu, X.; Hu, W.; Wang, K. Real-time fusion network for RGB-D semantic segmentation incorporating unexpected obstacle detection for road-driving images. IEEE Robot. Autom. Lett. 2020, 5, 5558–5565. [Google Scholar] [CrossRef]
- Zhou, Q.; Situ, Z.; Feng, W.; Liu, H.; Liao, X.; Zhang, J.; Ge, X.; Chen, G. Deep learning, geometric characterization and hydrodynamic modeling for assessing sewer defect impacts on urban flooding: A case study in Guangzhou, China. J. Environ. Manag. 2024, 351, 119689. [Google Scholar] [CrossRef]
- Pan, G.; Zheng, Y.; Guo, S.; Lv, Y. Automatic sewer pipe defect semantic segmentation based on improved U-Net. Autom. Constr. 2020, 119, 103383. [Google Scholar] [CrossRef]
- Wang, M.; Cheng, J.C. A unified convolutional neural network integrated with conditional random field for pipe defect segmentation. Comput. Aided Civ. Infrastruct. Eng. 2020, 35, 162–177. [Google Scholar] [CrossRef]
- Li, M.; Li, M.; Ren, Q.; Li, H.; Xiao, L.; Fang, X. PipeTransUNet: CNN and Transformer fusion network for semantic segmentation and severity quantification of multiple sewer pipe defect. Appl. Soft Comput. 2024, 159, 111673. [Google Scholar] [CrossRef]
- Chen, L.C.; Papandreou, G.; Kokkinos, I.; Murphy, K.; Yuille, A.L. Deeplab: Semantic image segmentation with deep convolutional nets, atrous convolution, and fully connected crfs. IEEE Trans. Pattern Anal. Mach. Intell. 2017, 40, 834–848. [Google Scholar] [CrossRef]
- Hou, Q.; Zhang, L.; Cheng, M.M.; Feng, J. Strip pooling: Rethinking spatial pooling for scene parsing. In Proceedings of the IEEE/CVF Conference on Computer Vision and Pattern Recognition, Seattle, WA, USA, 14–19 June 2020; pp. 4003–4012. [Google Scholar]
- Du, Z.; Liang, Y. Research on Image Semantic Segmentation Based on Hybrid Cascade Feature Fusion and Detailed Attention Mechanism. IEEE Access 2024, 12, 62365–62377. [Google Scholar] [CrossRef]
- Wang, Q.; Wu, B.; Zhu, P.; Li, P.; Zuo, W.; Hu, Q. ECA-Net: Efficient channel attention for deep convolutional neural networks. In Proceedings of the IEEE/CVF Conference on Computer Vision and Pattern Recognition, Seattle, WA, USA, 14–19 June 2020; pp. 11534–11542. [Google Scholar]
- Sandler, M.; Howard, A.; Zhu, M.; Zhmoginov, A.; Chen, L.C. Mobilenetv2: Inverted residuals and linear bottlenecks. In Proceedings of the IEEE Conference on Computer Vision and Pattern Recognition, Salt Lake City, UT, USA, 18–23 June 2018; pp. 4510–4520. [Google Scholar]












| Experimental Environment | Configuration Version |
|---|---|
| operating system | Windows 11 23H2 |
| CPU | Intel(R)Xeon(R)Gold 6142 |
| GPU | NVIDIA RTX 3080 |
| Python | Python 3.9.9 |
| frameworks | Pytorch 2.0.1 |
| development tool | Pycharm |
| Module | Backbone Network | PA | MPA | MIOU | Split Time (S) | Parameters | Glops |
|---|---|---|---|---|---|---|---|
| FCN | Resnet50 | 93.10 | 61.17 | 57.97 | 0.45 | 35.3 × 106 | 148.59 |
| U-Net | VGG16 | 98.03 | 77.25 | 70.38 | 0.64 | 24.8 × 106 | 225.90 |
| Deeplabv3+ | Xception | 98.04 | 79.51 | 70.82 | 0.47 | 54.7 × 106 | 83.43 |
| Deeplabv3+ | Mobilenetv2 | 98.03 | 78.78 | 70.77 | 0.28 | 5.8 × 106 | 26.45 |
| SETR | T-Base | 94.21 | 77.72 | 70.21 | 0.71 | 63.9 × 106 | 75.37 |
| SegFormer | MiT-B4 | 98.04 | 79.82 | 71.03 | 0.53 | 57.1 × 106 | 42.97 |
| Ours | - | 98.18 | 80.98 | 72.31 | 0.31 | 6.0 × 106 | 28.43 |
| Module | ECA | CFF | SPM | MIOU | PA | MPA |
|---|---|---|---|---|---|---|
| Deeplabv3+ | 70.77 | 98.03 | 78.78 | |||
| Deeplabv3+ | ✓ | 70.47 | 98.03 | 79.10 | ||
| Deeplabv3+ | ✓ | ✓ | 71.82 | 98.08 | 80.95 | |
| Deeplabv3+ | ✓ | ✓ | ✓ | 72.31 | 98.18 | 80.98 |
| Module | Split Time (S) | Parameters | Glops |
|---|---|---|---|
| Deeplabv3+ (Xception) | 0.47 | 54.7 × 106 | 83.43 |
| Deeplabv3+ (Mobilenetv2) | 0.28 | 5.8 × 106 | 26.45 |
| Ours | 0.31 | 6.0 × 106 | 28.43 |
Disclaimer/Publisher’s Note: The statements, opinions and data contained in all publications are solely those of the individual author(s) and contributor(s) and not of MDPI and/or the editor(s). MDPI and/or the editor(s) disclaim responsibility for any injury to people or property resulting from any ideas, methods, instructions or products referred to in the content. |
© 2024 by the authors. Licensee MDPI, Basel, Switzerland. This article is an open access article distributed under the terms and conditions of the Creative Commons Attribution (CC BY) license (https://creativecommons.org/licenses/by/4.0/).
Share and Cite
Du, C.; Wang, K. Drainage Pipeline Defect Detection System Based on Semantic Segmentation. Symmetry 2024, 16, 1477. https://doi.org/10.3390/sym16111477
Du C, Wang K. Drainage Pipeline Defect Detection System Based on Semantic Segmentation. Symmetry. 2024; 16(11):1477. https://doi.org/10.3390/sym16111477
Chicago/Turabian StyleDu, Chun, and Kunpeng Wang. 2024. "Drainage Pipeline Defect Detection System Based on Semantic Segmentation" Symmetry 16, no. 11: 1477. https://doi.org/10.3390/sym16111477
APA StyleDu, C., & Wang, K. (2024). Drainage Pipeline Defect Detection System Based on Semantic Segmentation. Symmetry, 16(11), 1477. https://doi.org/10.3390/sym16111477
