A Multimodal Multi-Objective Coati Optimization Algorithm Based on Spectral Clustering
Abstract
1. Introduction
2. Coati Optimization Algorithm
2.1. Initialization
2.2. Attacking and Hunting Iguana Strategy (Exploration Phase)
2.3. The Process of Escaping from Predator Strategy (Exploitation Phase)
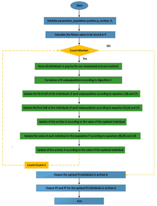
3. MMOCOA-SC
3.1. Description of Non-Dominated Sorting Method Combined with Improved Special Crowding Distance Method
3.2. Spectral Clustering for Subpopulation Formation
3.2.1. Motivation
3.2.2. Spectral Clustering Method
| Algorithm 1: Unnormalized spectral clustering algorithm |
| 1: Input: similarity matrix , denotes the number of clusters to be clustered |
| 2: Construct fully connected graph according to the similarity matrix , is the adjacency matrix of similarity graph |
| 3: Obtain the unnormalized Laplacian |
| 4: Compute the first eigenvectors of the matrix . |
| 5: is a matrix that contains as columns |
| 6: Suppose is the vector corresponding to the -th row of |
| 7: The data points are divided into clusters using the k-means algorithm. |
| 8: Output: clusters with |
3.3. Improved Coati Optimization Algorithm
3.3.1. Modification of Initialization Phase
3.3.2. Modification of Exploration Phase
3.4. Procedure of MMOCOA-SC
| Algorithm 2: MMOCOA-SC |
| 1 Input: (coati size), (number of clusters), (number of iterations), (archive), (number of historical near-PSs) |
| 2 = initialize () (good point set initialization) 3 Calculate the fitness value to be stored in |
| 4 // record historical near-optimal solutions for the -th individual |
| 5 While |
| 6 |
| 7 Formation of subpopulations according to Algorithm 1 |
| 8 |
| 9 |
| 10 = indexing of individual in |
| 11 |
| 12 Update according to Equations (7) and (18) |
| 13 else |
| 14 Update according to Equations (5)–(7) |
| 15 |
| 16 |
| 17 |
| 18 |
| 19 //The first individuals in |
| 20 |
| 21 |
| 22 |
| 23 |
| 24 Update according to Equations (8)–(10) |
| 25 |
| 26 |
| 27 |
| 28 |
| 29 Output the first N non-dominated individuals in the |
3.5. Computational Complexity
4. Experiment Settings
4.1. Test Functions
4.2. Performance Indicators
4.3. Comparison with Other Algorithms
5. Experimental Simulation and Analysis
5.1. Analysis of the Influence of Parameters Q and h
5.2. Analysis of the Effectiveness of Parameters
5.3. Analysis of the Influence of Non-Dominated-Iscd-Sort
5.4. Performance Comparison on CEC 2020 Test Problems
5.5. Performance Comparison on IDMP Problems
6. Real-World Constrained Engineering Problem
6.1. Constraint Handling Method
6.2. Performance Metrics
6.3. Discussion of Results
7. Conclusions and Future Work
Supplementary Materials
Author Contributions
Funding
Data Availability Statement
Conflicts of Interest
Abbreviations
| Abbreviation | Meaning |
| PSs | Pareto optimal sets |
| PF | Pareto front |
| MMOPs | multimodal multi-objective problems |
| SCD | special crowding distance |
| non-dominated-scd-sort | non-dominated sorting combined with special crowding distance |
| non-dominated-iscd-sort | non-dominated sorting combined with improved special crowding distance |
| IGD | inverted generation distance in objective space |
| HV | Hypervolume |
| IGDX | inverted generation distance in the decision space |
| PSP | Pareto Spread Performance |
| FEs | Function Evaluations |
Appendix A
| References | Authors | Problems | Solving Methods |
|---|---|---|---|
| [19] | Zhang et al. | How to obtain diversity of optimal solutions in the objective space | Proposed a decomposition-based multi-objective evolutionary algorithm |
| [25] | Liang et al. | How to obtain a diversity of optimal solutions in the decision space? | Proposed a decision space-based niching multi-objective evolutionary algorithm |
| [40] | Yue et al. | How to find more PSs in the decision space in complex multimodal multi-objective benchmarking functions? | Proposed a multi-objective particle swarm optimizer using ring topology and special crowding distance combined with non-dominated sorting method |
| [37] | Ming et al. | How to balance the distribution of solutions in the decision space and objective space? | Proposed a co-evolutionary algorithm to balance the diversity and convergence of solutions in the objective and decision spaces. |
| [39] | Kahraman et al. | How to achieve good performance in both decisionspace and objective space? | Proposed multi-objective adaptive guided differential evaluation using unified space approach-based dynamic switched crowding |
References
- Konak, A.; Coit, D.W.; Smith, A.E. Multi-objective optimization using genetic algorithms: A tutorial. Reliab. Eng. Syst. Saf. 2006, 91, 992–1007. [Google Scholar] [CrossRef]
- Durillo, J.J.; García-Nieto, J.; Nebro, A.J.; Coello, C.A.C.; Luna, F.; Alba, E. Multi-objective particle swarm optimizers: An experimental comparison. In Proceedings of the Evolutionary Multi-Criterion Optimization: 5th International Conference, EMO 2009, Nantes, France, 7–10 April 2009. [Google Scholar]
- Zhou, A.; Qu, B.Y.; Li, H.; Zhao, S.Z.; Suganthan, P.N.; Zhang, Q. Multiobjective evolutionary algorithms: A survey of the state of the art. Swarm Evol. Comput. 2011, 1, 32–49. [Google Scholar] [CrossRef]
- Deng, W.; Zhang, X.; Zhou, Y.; Liu, Y.; Zhou, X.; Chen, H.; Zhao, H. An enhanced fast non-dominated solution sorting genetic algorithm for multi-objective problems. Inf. Sci. 2022, 585, 441–453. [Google Scholar] [CrossRef]
- Panagant, N.; Kumar, S.; Tejani, G.G.; Pholdee, N.; Bureerat, S. Many objective meta-heuristic methods for solving constrained truss optimization problems: A comparative analysis. MethodsX 2023, 10, 102181. [Google Scholar] [CrossRef]
- Kumar, S.; Tejani, G.G.; Pholdee, N.; Bureerat, S. Multiobjecitve structural optimization using improved heat transfer search. Knowl.-Based Syst. 2021, 219, 106811. [Google Scholar] [CrossRef]
- Kumar, S.; Tejani, G.G.; Pholdee, N.; Bureerat, S.; Jangir, P. Multi-objective teaching-learning-based optimization for structure optimization. Smart Sci. 2022, 10, 56–67. [Google Scholar] [CrossRef]
- Kumar, S.; Panagant, N.; Tejani, G.G.; Pholdee, N.; Bureerat, S.; Mashru, N.; Patel, P. A two-archive multi-objective multi-verse optimizer for truss design. Knowl.-Based Syst. 2023, 270, 110529. [Google Scholar] [CrossRef]
- Despaux, F.; Basterrech, S. Multi-trip vehicle routing problem with time windows and heterogeneous fleet. Int. J. Comput. Inf. Syst. Ind. Manag. Appl. 2016, 8, 355–363. [Google Scholar]
- Liang, J.; Wang, P.; Guo, L.; Qu, B.; Yue, C.; Yu, K.; Wang, Y. Multi-objective flow shop scheduling with limited buffers using hybrid self-adaptive differential evolution. Memetic Comput. 2019, 11, 407–422. [Google Scholar] [CrossRef]
- Tian, Y.; Feng, Y.; Wang, C.; Cao, R.; Zhang, X.; Pei, X.; Jin, Y. A large-scale combinatorial many-objective evolutionary algorithm for intensity-modulated radiotherapy planning. IEEE Trans. Evol. Comput. 2022, 26, 1511–1525. [Google Scholar] [CrossRef]
- Aye, C.M.; Wansaseub, K.; Kumar, S.; Tejani, G.G.; Bureerat, S.; Yildiz, A.R.; Pholdee, N. Airfoil Shape Optimisation Using a Multi-Fidelity Surrogate-Assisted Metaheuristic with a New Multi-Objective Infill Sampling Technique. CMES-Comput. Model. Eng. Sci. 2023, 137, 2111. [Google Scholar]
- Das, I.; Dennis, J.E. A closer look at drawbacks of minimizing weighted sums of objectives for Pareto set generation in multicriteria optimization problems. Struct. Optim. 1997, 14, 63–69. [Google Scholar] [CrossRef]
- Holland, J.H. Adaptation in Natural and Artificial Systems: An Introductory Analysis with Applications to Biology, Control, and Artificial Intelligence; MIT Press: London, UK, 1992. [Google Scholar]
- Eberhart, R.; Kennedy, J. A new optimizer using particle swarm theory. In Micro Machine and Human Science, MHS’95, Proceedings of the Sixth International Symposium on Micro Machine and Human Science, Nagoya, Japan, 4–6 October 1995; IEEE: Piscataway, NJ, USA, 1995; pp. 39–43. [Google Scholar]
- Deb, K.; Pratap, A.; Agarwal, S.; Meyarivan, T.A.M.T. A fast and elitist multiobjective genetic algorithm: NSGA-II. IEEE Trans. Evol. Comput. 2002, 6, 182–197. [Google Scholar] [CrossRef]
- Deb, K.; Jain, H. An evolutionary many-objective optimization algorithm using reference-point-based nondominated sorting approach, part I: Solving problems with box constraints. IEEE Trans. Evol. Comput. 2013, 18, 577–601. [Google Scholar] [CrossRef]
- Wang, R.; Ma, W.; Tan, M.; Wu, G.; Wang, L.; Gong, D.; Xiong, J. Preference-inspired coevolutionary algorithm with active diversity strategy for multi-objective multi- modal optimization. Inf. Sci. 2021, 546, 1148–1165. [Google Scholar] [CrossRef]
- Zhang, Q.; Li, H. MOEA/D: A multi-objective evolutionary algorithm based on decomposition. IEEE Trans. Evol. Comput. 2007, 11, 712–731. [Google Scholar] [CrossRef]
- Tian, Y.; Cheng, R.; Zhang, X.; Cheng, F.; Jin, Y. An indicator-based multiobjective evolutionary algorithm with reference point adaptation for better versatility. IEEE Trans. Evol. Comput. 2017, 22, 609–622. [Google Scholar] [CrossRef]
- Preuss, M. Multimodal Optimization by Means of Evolutionary Algorithms; Springer International Publishing: Berlin/Heidelberg, Germany, 2015. [Google Scholar]
- Cheng, R.; Li, M.; Li, K.; Yao, X. Evolutionary multiobjective optimization-based multimodal optimization: Fitnesslan dscape approximation and peak detection. IEEE Trans. Evol. Comput. 2017, 22, 692–706. [Google Scholar] [CrossRef]
- Wang, Y.; Li, H.X.; Yen, G.G.; Song, W. MOMMOP: Multiobjective optimization for locating multiple optimal solutions of multimodal optimization problems. IEEE Trans. Cybern. 2014, 45, 830–843. [Google Scholar] [CrossRef]
- Jiang, Y.; Zhan, Z.H.; Tan, K.C.; Zhang, J. Optimizing niche center for multimodal optimization problems. IEEE Trans. Cybern. 2021, 53, 2544–2557. [Google Scholar] [CrossRef]
- Liang, J.J.; Yue, C.T.; Qu, B.Y. Multimodal multi-objective optimization: A preliminary study. In Proceedings of the 2016 IEEE Congress on Evolutionary Computation (CEC), Vancouver, BC, Canada, 24–29 July 2016; IEEE: Piscataway, NJ, USA, 2016; pp. 2454–2461. [Google Scholar]
- Yue, C.; Qu, B.; Yu, K.; Liang, J.; Li, X. A novel scalable test problem suite for multimodal multiobjective optimization. Swarmand Evol. Comput. 2019, 48, 62–71. [Google Scholar] [CrossRef]
- Liu, Y.; Ishibuchi, H.; Yen, G.G.; Nojima, Y.; Masuyama, N. Handling imbalance between convergence and diversity in the decision space in evolutionary multimodal multiobjective optimization. IEEE Trans. Evol. Comput. 2019, 24, 551–565. [Google Scholar]
- Shir, O.M.; Preuss, M.; Naujoks, B.; Emmerich, M. Enhancing decision space diversity in evolutionary multiobjective algorithms. In Proceedings of the Evolutionary Multi-Criterion Optimization: 5th International Conference, EMO 2009, Nantes, France, 7–10 April 2009; Proceedings 5. Springer: Berlin/Heidelberg, Germany, 2009; pp. 95–109. [Google Scholar]
- Deb, K.; Tiwari, S. Omni-optimizer: A procedure for single and multi-objective optimization. In Proceedings of the International Conference on Evolutionary Multi-Criterion Optimization, EMO 2005, Guanajuato, Mexico, 9–11 March 2005; Springer: Berlin/Heidelberg, Germany, 2005; pp. 47–61. [Google Scholar]
- Qiao, K.; Yu, K.; Qu, B.; Liang, J.; Song, H.; Yue, C.; Lin, H.; Tan, K.C. Dynamic auxiliary task-based evolutionary multitasking for constrained multi-objective optimization. IEEE Trans. Evol. Comput. 2022, 27, 642–656. [Google Scholar] [CrossRef]
- Tnabe, R.; Ishibuchi, H. A decomposition-based evolutionary algorithm for multi-modal multi-objective optimization. In Proceedings of the Parallel Problem Solving from Nature–PPSN XVTa: 15th International Conference, Coimbra, Portugal, 8–12 September 2018; Proceedings, Part I 15. Springer International Publishing: Berlin/Heidelberg, Germany, 2018; pp. 249–261. [Google Scholar]
- Liu, Y.; Yen, G.G.; Gong, D. A multimodal multiobjective evolutionary algorithm using two-archive and recombination strategies. IEEE Trans. Evol. Comput. 2018, 23, 660–674. [Google Scholar] [CrossRef]
- Liang, J.; Xu, W.; Yue, C.; Yu, K.; Song, H.; Crisalle, O.D.; Qu, B. Multimodal multiobjective optimization with differential evolution. Swarm Evol. Comput. 2019, 44, 1028–1059. [Google Scholar] [CrossRef]
- Li, Z.; Shi, L.; Yue, C.; Shang, Z.; Qu, B. Differential evolution based on reinforcement learning with fitness ranking for solving multimodal multiobjective problems. Swarm Evol. Comput. 2019, 49, 234–244. [Google Scholar] [CrossRef]
- Hai-jun, G.A.O.; Da-zhi, P.A.N. A multi-objective particle swarm optimization algorithm with star structure tosolve the multi-modal multi-objective problem. Comput. Eng. Sci./Jisuanji Gongcheng Yu Kexue 2020, 42, 1472. [Google Scholar]
- Li, G.; Yan, L.; Qu, B. Multi-objective particle swarm optimization based on Gaussian sampling. IEEE Access 2020, 8, 209717–209737. [Google Scholar] [CrossRef]
- Ming, F.; Gong, W.; Wang, L.; Gao, L. Balancing convergence and diversity in objective and decision spaces for multimodal multi-objective optimization. IEEE Trans. Emerg. Top. Comput. Intell. 2022, 7, 474–486. [Google Scholar] [CrossRef]
- Ozkaya, B.; Kahraman, H.T.; Duman, S.; Guvenc, U.; Akbel, M. Combined heat and power economic emission dispatch using dynamic switched crowding based multi-objective symbiotic organism search algorithm. Appl. Soft Comput. 2024, 151, 111106. [Google Scholar] [CrossRef]
- Kahraman, H.T.; Akbel, M.; Duman, S.; Kati, M.; Sayan, H.H. Unified space approach-based Dynamic Switched Crowding (DSC): A new method for designing Pareto-based multi/many-objective algorithms. Swarm Evol. Comput. 2022, 75, 101196. [Google Scholar] [CrossRef]
- Dehghani, M.; Montazeri, Z.; Trojovská, E.; Trojovský, P. Coati Optimization Algorithm: A new bio-inspired metaheuristic algorithm for solving optimization problems. Knowl.-Based Syst. 2023, 259, 110011. [Google Scholar] [CrossRef]
- Jia, H.; Shi, S.; Wu, D.; Rao, H.; Zhang, J.; Abualigah, L. Improve coati optimization algorithm for solving constrained engineering optimization problems. J. Comput. Des. Eng. 2023, 10, 2223–2250. [Google Scholar] [CrossRef]
- Wang, C.; Lin, H.; Hu, H.; Yang, M.; Ma, L. A hybrid model with combined feature selection based on optimized VMD and improved multi-objective coati optimization algorithm for short-term wind power prediction. Energy 2024, 293, 130684. [Google Scholar] [CrossRef]
- Yue, C.; Qu, B.; Liang, J. A multiobjective particle swarm optimizer using ring topology for solving multimodal multiobjective problems. IEEE Trans. Evol. Comput. 2017, 22, 805–817. [Google Scholar] [CrossRef]
- Yue, C.; Suganthan, P.N.; Liang, J.; Qu, B.; Yu, K.; Zhu, Y.; Yan, L. Differential evolution using improved crowding distance for multimodal multiobjective optimization. Swarm Evol. Comput. 2021, 62, 100849. [Google Scholar] [CrossRef]
- Agarwal, P.; Agrawal, R.K.; Kaur, B. Multi-objective particle swarm optimization with guided exploration for multimodal problems. Appl. Soft Comput. 2022, 120, 108684. [Google Scholar] [CrossRef]
- Zhang, X.W.; Liu, H.; Tu, L.P. A modified particle swarm optimization for multimodal multi-objective optimization. Eng. Appl. Artif. Intell. 2020, 95, 103905. [Google Scholar] [CrossRef]
- Thomsen, R. Multimodal optimization using crowding-based differential evolution. In Proceedings of the 2004 Congress on Evolutionary Computation (IEEE Cat. No. 04TH8753), Portland, OR, USA, 19–23 June 2004; IEEE: Piscataway, NJ, USA, 2004; Volume 2, pp. 1382–1389. [Google Scholar]
- Li, M.; Lin, D.; Kou, J. A hybrid niching PSO enhanced with recombination-replacement crowding strategy for multimodal function optimization. Appl. Soft Comput. 2012, 12, 975–987. [Google Scholar] [CrossRef]
- Qu, B.; Li, C.; Liang, J.; Yan, L.; Yu, K.; Zhu, Y. A self-organized speciation based multi-objective particle swarm optimizer for multimodal multi-objective problems. Appl. Soft Comput. 2020, 86, 105886. [Google Scholar] [CrossRef]
- Liang, J.; Guo, Q.; Yue, C.; Qu, B.; Yu, K. A Self-organizing Multi-objective Particle Swarm Optimization Algorithm for Multimodal Multi-objective Problems. In Proceedings of the Advances in Swarm Intelligence: 9th International Conference, ICSI 2018, Shanghai, China, 17–22 June 2018; Springer: Cham, Switzerland, 2018; pp. 550–556. [Google Scholar]
- Maree, S.C.; Alderliesten, T.; Bosman, P.A.N. Real-valued evolutionary multi-modal multi-objective optimization by hill-valley clustering. In Proceedings of the Genetic and Evolutionary Computation Conference, New York, NY, USA, 13 July 2019; pp. 568–576. [Google Scholar]
- Zhang, W.; Li, G.; Zhang, W.; Liang, J.; Yen, G.G. A cluster based PSO with leader updating mechanism and ring-topology for multimodal multi-objective optimization. Swarm Evol. Comput. 2019, 50, 100569. [Google Scholar] [CrossRef]
- Luo, N.; Lin, W.; Huang, P.; Chen, J. An evolutionary algorithm with clustering-based assisted selection strategy for multimodal multiobjective optimization. Complexity 2021, 2021, 4393818. [Google Scholar] [CrossRef]
- Von Luxburg, U. A tutorial on spectral clustering. Stat. Comput. 2007, 17, 395–416. [Google Scholar] [CrossRef]
- Hu, G.; Zhong, J.; Du, B.; Wei, G. An enhanced hybrid arithmetic optimization algorithm for engineering applications. Comput. Methods Appl. Mech. Eng. 2022, 394, 114901. [Google Scholar] [CrossRef]
- Preuss, M.; Naujoks, B.; Rudolph, G. Pareto set and EMOA behavior for simple multimodal multiobjective functions. In Proceedings of the International Conference on Parallel Problem Solving from Nature, Reykjavik, Iceland, 9–13 September 2006; Springer: Berlin/Heidelberg, Germany, 2006; pp. 513–522. [Google Scholar]
- Rudolph, G.; Naujoks, B.; Preuss, M. Capabilities of EMOA to detect and preserve equivalent Pareto subsets. In Proceedings of the Evolutionary Multi-Criterion Optimization: 4th International Conference, EMO 2007, Matsushima, Japan, 5–8 March 2007; Proceedings 4. Springer: Berlin/Heidelberg, Germany, 2007; pp. 36–50. [Google Scholar]
- Deb, K. Multi-objective genetic algorithms: Problem difficulties and construction of test problems. Evol. Comput. 1999, 7, 205–230. [Google Scholar] [CrossRef]
- Zhang, B.; Shafi, K.; Abbass, H. On benchmark problems and metrics for decision space performance analysis in multi-objective optimization. Int. J. Comput. Intell. Appl. 2017, 16, 1750006. [Google Scholar] [CrossRef]
- Liang, J.J.; Qu, B.; Gong, D.W.; Yue, C. Problem definitions and evaluation criteria for the CEC 2019 special session on multimodal. Comput. Intell. Lab. Zhengzhou Univ. 2019, 2019, 353–370. [Google Scholar]
- Liang, J.; Suganthan, P.N.; Qu, B.Y.; Gong, D.W.; Yue, C.T. Problem Definitions and Evaluation Criteria for the CEC 2020 Special Session on Multimodal Multiobjective Optimization. Comput. Intell. Lab. Zhengzhou Univ. 2019, 10, 201912. [Google Scholar]
- Li, W.; Yao, X.; Zhang, T.; Wang, R.; Wang, L. Hierarchy ranking method for multimodal multi-objective optimization with local Pareto fronts. IEEE Trans. Evol. Comput. 2022, 27, 98–110. [Google Scholar] [CrossRef]
- Liang, J.; Yue, C.; Li, G.; Qu, B.; Suganthan, P.N.; Yu, K. Problem Definitions and Evaluation Criteria for the CEC 2021 on Multimodal Multi-Objective Path Planning Optimization. December 2020. Available online: https://www.researchgate.net/publication/348136850_Problem_Definitions_and_Evaluation_Criteria_for_the_CEC_2021_on_Multimodal_Multiobjective_Path_Planning_Optimization?channel=doi&linkId=5fefeb3245851553a010f854&showFulltext=true (accessed on 30 September 2024).
- Liu, Y.; Xu, L.; Han, Y.; Zeng, X.; Yen, G.G.; Ishibuchi, H. Evolutionary multimodal multi-objective optimization for traveling salesman problems. IEEE Trans. Evol. Comput. 2023, 28, 516–530. [Google Scholar] [CrossRef]
- Coello, C.A.C. Evolutionary Algorithm for Solving Multi-Objective Problems; Springer: Berlin/Heidelberg, Germany, 2007. [Google Scholar]
- Friedman, M. A comparison of alternative tests of significance for the problem of m rankings. Ann. Math. Stat. 1940, 11, 86–92. [Google Scholar] [CrossRef]
- Kahraman, H.T.; Akbel, M.; Duman, S. Optimization of Multi-Objective Optimal Power Flow Problem Using Improved MOMRFO with a Crowding Distance-Based Pareto Archive Strategy. Appl. Soft Comput. 2022, 116, 108334. [Google Scholar] [CrossRef]
- Luo, Q.; Yin, S.; Zhou, G.; Meng, W.; Zhao, Y.; Zhou, Y. multi-objective equilibrium optimizer slime mould algorithm and its applicationin solving engineering problems. Struct. Multidiscip. Optim. 2023, 66, 114. [Google Scholar] [CrossRef]













| DN-NSGAll | Omni_Opt | IMOMRFO | DSC-MOSOS | DSC-MOAGDE | SSMOCOA-SC | ||
|---|---|---|---|---|---|---|---|
| MMF1 | Mean | 1.03 × 10−1/+ | 9.60 × 10−2/+ | 4.82 × 10−2/− | 5.21 × 10−2/− | 4.55 × 10−2/− | 5.68 × 10−2 |
| Std | 1.77 × 10−2 | 1.87 × 10−2 | 2.39 × 10−3 | 4.25 × 10−3 | 2.61 × 10−3 | 5.73 × 10−3 | |
| MMF2 | Mean | 1.15 × 10−1/+ | 1.45 × 10−1/+ | 3.30 × 10−2/+ | 4.92 × 10−2/+ | 4.81 × 10−2/+ | 1.43 × 10−2 |
| Std | 4.64 × 10−2 | 1.15 × 10−1 | 6.8 × 10−3 | 2.52 × 10−2 | 1.29 × 10−2 | 3.01 × 10−3 | |
| MMF4 | Mean | 8.72 × 10−2/+ | 8.90 × 10−2/+ | 3.17 × 10−2/+ | 2.70 × 10−2/− | 2.65 × 10−2/− | 2.85 × 10−2 |
| Std | 2.28 × 10−2 | 2.14 × 10−2 | 3.94 × 10−3 | 2.11 × 10−3 | 1.52 × 10−3 | 2.32 × 10−3 | |
| MMF5 | Mean | 1.71 × 10−1/+ | 1.81 × 10−1/+ | 9.27 × 10−2/− | 8.93 × 10−2/− | 7.87 × 10−2/− | 9.82 × 10−2 |
| Std | 1.50 × 10−2 | 3.11 × 10−2 | 9.37 × 10−3 | 7.36 × 10−3 | 3.22 × 10−3 | 7.65 × 10−3 | |
| MMF7 | Mean | 5.28 × 10−2/+ | 4.83 × 10−2/+ | 4.59 × 10−2/+ | 3.08 × 10−2/− | 2.54 × 10−2/− | 3.30 × 10−2 |
| Std | 9.51 × 10−3 | 8.56 × 10−3 | 1.11 × 10−2 | 3.65 × 10−3 | 2.33 × 10−3 | 3.65 × 10−3 | |
| MMF8 | Mean | 3.18 × 10−1/+ | 3.10 × 10−1/+ | 1.28 × 10−1/+ | 6.86 × 10−2/+ | 7.43 × 10−2/+ | 6.03 × 10−2 |
| Std | 1.39 × 10−1 | 1.23 × 10−1 | 8.54 × 10−2 | 9.10 × 10−3 | 1.19 × 10−2 | 4.12 × 10−3 | |
| MMF10 | Mean | 1.59 × 10−1/+ | 1.06 × 10−1/+ | 1.23 × 10−2/− | 1.96 × 10−2/− | 2.40 × 10−3/− | 5.13 × 10−2 |
| Std | 1.17 × 10−1 | 1.0 × 10−2 | 3.26 × 10−3 | 6.30 × 10−3 | 3.14 × 10−4 | 3.08 × 10−2 | |
| MMF10_l | Mean | 1.96 × 10+0/+ | 2.12 × 10+0/+ | 3.15 × 10−1/+ | 3.59 × 10+0/+ | 7.05 × 10+0/+ | 3.64 × 10−2 |
| Std | 3.33 × 10+0 | 3.11 × 10+0 | 7.83 × 10−1 | 5.89 × 10−1 | 7.06 × 10+0 | 1.54 × 10−2 | |
| MMF11 | Mean | 4.51 × 10−3/+ | 4.44 × 10−3/− | 4.80 × 10−3/− | 5.22 × 10−3/− | 4.30 × 10−3/− | 7.20 × 10−3 |
| Std | 1.92 × 10−4 | 3.05 × 10−4 | 2.83 × 10−4 | 3.14 × 10−4 | 6.02 × 10−4 | 1.00 × 10−3 | |
| MMF11_l | Mean | 1.70 × 10+0/+ | 1.81 × 10+0/+ | 6.87 × 10−1/+ | 1.37 × 10+3/+ | 1.38 × 10+0/+ | 2.19 × 10−1 |
| Std | 1.99 × 10−4 | 1.21 × 10+0 | 4.54 × 10−1 | 1.14 × 10−1 | 6.82 × 10−1 | 2.66 × 10−1 | |
| MMF12 | Mean | 5.30 × 10−3/+ | 3.51 × 10−3/− | 3.10 × 10−1/+ | 4.15 × 10−3/+ | 1.80 × 10−3/− | 3.73 × 10−3 |
| Std | 1.10 × 10-2 | 7.81 × 10−3 | 3.13 × 10−4 | 3.85 × 10−4 | 2.24 × 10−4 | 4.00 × 10−4 | |
| MMF12_l | Mean | 2.03 × 10+0/+ | 2.09 × 10+0/+ | 5.77 × 10−1/+ | 1.30 × 10+0/+ | 1.84 × 10+0/+ | 1.19 × 10−1 |
| Std | 5.55 × 10−1 | 4.17 × 10−1 | 4.62 × 10−1 | 1.55 × 10−1 | 5.72 × 10−1 | 1.22 × 10−1 | |
| MMF13 | Mean | 6.25 × 10−2/+ | 6.00 × 10−2/+ | 2.62 × 10−2/− | 2.83 × 10−2/− | 2.90 × 10−2/− | 4.19 × 10−2 |
| Std | 1.27 × 10−2 | 1.01 × 10−2 | 1.78 × 10−3 | 149 × 10−3 | 4.62 × 10−3 | 4.10 × 10−3 | |
| MMF13_l | Mean | 6.16 × 10−1/+ | 6.17 × 10−2/+ | 3.84 × 10−1/+ | 5.18 × 10−1/+ | 4.88 × 10−2/+ | 7.83 × 10−2 |
| Std | 3.42 × 10−2 | 4.87 × 10−2 | 8.32 × 10−2 | 4.52 × 10−3 | 1.29 × 10−1 | 1.2 × 10−2 | |
| MMF14 | Mean | 9.63 × 10−2/ | 9.19 × 10−2/+ | 5.84 × 10−2/+ | 5.40 × 10−2/+ | 5.25 × 10−2/+ | 5.23 × 10−2 |
| Std | 6.91 × 10−3 | 8.70 × 10−3 | 4.21 × 10−3 | 2.24 × 10−3 | 2.62 × 10−3 | 1.20 × 10−3 | |
| MMF15 | Mean | 6.36 × 10−1/+ | 5.78 × 10−2/+ | 4.19 × 10−1/− | 3.89 × 10−2/− | 3.73 × 10−2/− | 4.77 × 10−2 |
| Std | 3.70 × 10−3 | 3.70 × 10−3 | 1.92 × 10−3 | 1.20 × 10−3 | 2.51 × 10−3 | 2.10 × 10-3 | |
| MMF1_e | Mean | 1.75 × 10+0/+ | 1.85 × 10+0/+ | 4.20 × 10+0/+ | 1.02 × 10+0/+ | 7.00 × 10−1/+ | 2.52 × 10−1 |
| Std | 9.32 × 10−1 | 1.85 × 10+0 | 3.54 × 10+0 | 5.69 × 10−1 | 1.87 × 10−1 | 5.88 × 10−2 | |
| MMF14_a | Mean | 1.18 × 10−1/+ | 1.12 × 10−1/+ | 6.80 × 10−2/+ | 7.02 × 10−2/+ | 6.42 × 10−2/+ | 6.38 × 10−2 |
| Std | 7.36 × 10−3 | 9.07 × 10−3 | 3.82 × 10−3 | 3.41 × 10−3 | 3.60 × 10−3 | 2.10 × 10−3 | |
| MMF15_a | Mean | 8.88 × 10−2/+ | 7.35 × 10−2/+ | 4.74 × 10−1/− | 4.69 × 10−2/− | 4.59 × 10−2/− | 5.01 × 10−2 |
| Std | 8.88 × 10−3 | 5.58 × 10−3 | 2.20 × 10-3 | 1.86 × 10−3 | 1.77 × 10−3 | 2.30 × 10−3 | |
| MMF15_a_l | Mean | 2.21 × 10−1/+ | 2.45 × 10−1/+ | 1.78 × 10−1/− | 2.39 × 10−1/+ | 1.88 × 10−1/− | 2.19 × 10−1 |
| Std | 3.35 × 10−2 | 3.54 × 10−2 | 1.36 × 10−2 | 2.66 × 10−2 | 2.51 × 10−2 | 4.01 × 10−2 | |
| MMF15_l | Mean | 2.70 × 10−1/+ | 3.23 × 10−1/+ | 1.79 × 10−1/+ | 3.18 × 10−1/+ | 2.00 × 10−1/+ | 1.36 × 10−1 |
| Std | 1.19 × 10−2 | 1.37 × 10−1 | 2.08 × 10−2 | 1.14 × 10−1 | 2.82 × 10−2 | 4.53 × 10−2 | |
| MMF16_l1 | Mean | 1.98 × 10−1/+ | 1.98 × 10−1/+ | 1.31 × 10−1/− | 1.84 × 10−1/+ | 1.47 × 10−1/+ | 1.40 × 10−1 |
| Std | 2.69 × 10−2 | 3.23 × 10−2 | 9.7010−3 | 2.68 × 10−2 | 1.26 × 10−2 | 3.51 × 10−2 | |
| MMF16_l2 | Mean | 3.54 × 10−1/+ | 4.60 × 10−1/+ | 2.33 × 10−1/+ | 4.77 × 10−2/+ | 2.42 × 10−2/+ | 1.52 × 10−1 |
| Std | 1.12 × 10−1 | 1.76 × 10−1 | 3.17 × 10−2 | 1.87 × 10−1 | 3.01 × 10−2 | 2.04 × 10−2 | |
| MMF16_l3 | Mean | 2.51 × 10−1/+ | 2.68 × 10−1/+ | 1.66 × 10−1/+ | 2.56 × 10−1/+ | 1.87 × 10−1/+ | 1.64 × 10−1 |
| Std | 3.78 × 10−2 | 4.10 × 10−2 | 1.05 × 10−2 | 3.65 × 10−2 | 2.73 × 10−2 | 3.73 × 10−2 | |
| +\=\− | 25\0\0 | 23\0\2 | 15\0\10 | 15\0\10 | 13\0\11 | ||
| FRI (Rank) | 5.09 (4) | 5.12 (5) | 2.62 (3) | 3.46 (4) | 2.37 (2) | 2.33 (1) |
| DN-NSGAll | Omni_Opt | IMOMRFO | DSC-MOSOS | DSC-MOAGDE | SSMOCOA | ||
|---|---|---|---|---|---|---|---|
| MMF1 | Mean | 1.15 × 10+0/= | 1.15 × 10+0/= | 1.15 × 10+0/= | 1.15 × 10+0/= | 1.15 × 10+0/= | 1.15 × 10+0 |
| Std | 1.63 × 10−3 | 1.63 × 10−3 | 2.61 × 10−3 | 5.95 × 10−4 | 6.50 × 10−4 | 1.02 × 10−3 | |
| MMF2 | Mean | 1.19 × 10+1/− | 1.19 × 10+1/− | 1.23 × 10+0/+ | 1.23 × 10+0/+ | 1.24 × 10+0/+ | 1.22 × 10+0 |
| Std | 4.12 × 10−2 | 4.12 × 10−2 | 1.29 × 10−2 | 6.96 × 10−3 | 8.94 × 10−2 | 2.91 × 10−2 | |
| MMF4 | Mean | 1.85 × 10+0/− | 1.86 × 10+0/− | 1.87 × 10+0/+ | 1.86 × 10+0/+ | 1.87 × 10+0/+ | 1.86 × 10+0 |
| Std | 5.14 × 10−4 | 5.14 × 10−4 | 1.52 × 10−3 | 2.06 × 10−3 | 4.13 × 10−3 | 1.33 × 10−2 | |
| MMF5 | Mean | 1.15 × 10+0/= | 1.15 × 10+0/= | 1.15 × 10+0/= | 1.15 × 10+0/= | 1.15 × 10+0/= | 1.15 × 10+0 |
| Std | 4.45 × 10−3 | 4.45 × 10−3 | 3.22 × 10−3 | 4.84 × 10−4 | 9.23 × 10−3 | 9.75 × 10−4 | |
| MMF7 | Mean | 1.15 × 10+0/= | 1.15 × 10+0/= | 1.15 × 10+0/= | 1.15 × 10+0/= | 1.15 × 10+0/= | 1.15 × 10+0 |
| Std | 5.92 × 10−4 | 5.92 × 10−4 | 2.33 × 10−3 | 4.07 × 10−4 | 7.19 × 10−4 | 1.13 × 10−3 | |
| MMF8 | Mean | 2.38 × 10+0/− | 2.37 × 10+0/− | 2.40 × 10+0/= | 2.40 × 10+0/= | 2.40 × 10+0/= | 2.40 × 10+0 |
| Std | 1.10 × 10−3 | 1.10 × 10−3 | 1.19 × 10−2 | 3.70 × 10−3 | 4.40 × 10−2 | 1.03 × 10−2 | |
| MMF10 | Mean | 8.18 × 10−2/− | 8.04 × 10−2/− | 7.88 × 10−2/− | 7.90 × 10−2/− | 7.78 × 10−2/− | 8.56 × 10−2 |
| Std | 2.60 × 10−3 | 2.60 × 10−3 | 3.14 × 10−4 | 2.97 × 10−4 | 1.29 × 10−4 | 4.86 × 10−4 | |
| MMF10_l | Mean | 8.19 × 10−2/− | 8.19 × 10−2/− | 7.88 × 10−2/− | 7.90 × 10−2/− | 7.78 × 10−2/− | 8.54 × 10−2 |
| Std | 3.20 × 10−3 | 3.20 × 10−3 | 7.06 × 10+0 | 2.23 × 10−4 | 1.03 × 10−4 | 4.30 × 10−4 | |
| MMF11 | Mean | 6.99 × 10−2/+ | 6.99 × 10−2/+ | 6.89 × 10−2/− | 7.00 × 10−2/+ | 7.00 × 10−2/+ | 6.96 × 10−2 |
| 2 | Std | 1.13 × 10−5 | 1.13 × 10−5 | 6.02 × 10−4 | 1.04 × 10−5 | 6.58 × 10−5 | 5.30 × 10−4 |
| MMF11_l | Mean | 6.99 × 10−2/+ | 6.99 × 10−2/+ | 6.90 × 10+2/− | 7.00 × 10−2/+ | 7.00 × 10−2/+ | 6.96 × 10−2 |
| Std | 6.66 × 10−6 | 6.66 × 10−6 | 6.82 × 10−1 | 9.62 × 10−6 | 2.76 × 10−1 | 4.49 × 10−4 | |
| MMF12 | Mean | 6.48 × 10−1/− | 6.64 × 10−1/− | 6.38 × 10−1/− | 6.40 × 10−1/− | 6.36 × 10−1/− | 6.99 × 10−1 |
| Std | 4.54 × 10−2 | 4.54 × 10−2 | 2.24 × 10−4 | 1.70 × 10−3 | 2.74 × 10−4 | 3.46 × 10−2 | |
| MMF12_l | Mean | 6.43 × 10−1/− | 6.37 × 10−1/− | 6.38 × 10−1/+ | 6.40 × 10−1/− | 6.36 × 10−1/− | 7.00 × 10−1 |
| Std | 5.70 × 10−3 | 5.70 × 10−3 | 5.72 × 10−1 | 3.10 × 10−3 | 3.20 × 10−4 | 3.98 × 10−2 | |
| MMF13 | Mean | 5.43 × 10−2/− | 5.42 × 10−2/− | 5.43 × 10−2/− | 5.42 × 10−2/− | 5.43 × 10−2/− | 5.65 × 10−2 |
| Std | 2.94 × 10−6 | 2.94 × 10−6 | 4.62 × 10−3 | 4.15 × 10−6 | 1.34 × 10−5 | 3.90 × 10−2 | |
| MMF13_l | Mean | 5.42 × 10−2/− | 5.42 × 10−2/− | 5.43 × 10−2/− | 5.43 × 10−2/− | 5.43 × 10−2/− | 5.65 × 10−2 |
| Std | 2.91 × 10−6 | 2.91 × 10−6 | 1.29 × 10−1 | 5.83 × 10−6 | 1.66 × 10−5 | 3.84 × 10−4 | |
| MMF14 | Mean | 3.28 × 10−1/+ | 3.38 × 10−1/+ | 3.65 × 10−1/+ | 3.36 × 10−1/+ | 3.25 × 10−1/+ | 3.19 × 10−1 |
| Std | 1.23 × 10−2 | 1.23 × 10−2 | 2.62 × 10−3 | 1.24 × 10−2 | 2.36 × 10−2 | 1.37 × 10−2 | |
| MMF15 | Mean | 2.32 × 10−1/+ | 2.34 × 10−1/+ | 2.51 × 10−1/+ | 2.31 × 10−1/+ | 2.31 × 10−1/+ | 2.24 × 10−1 |
| Std | 7.40 × 10−3 | 7.40 × 10−3 | 2.51 × 10−3 | 6.38 × 10−3 | 1.25 × 10−2 | 1.18 × 10−2 | |
| MMF1_e | Mean | 1.53 × 10+0/− | 1.17 × 10+0/− | 1.16 × 10+0/− | 1.28 × 10+0/− | 1.18 × 10+0/− | 2.25 × 10+0 |
| Std | 2.20 × 10−2 | 2.20 × 10−2 | 1.87 × 10−1 | 2.84 × 10−1 | 2.66 × 10−2 | 1.86 × 10+0 | |
| MMF14_a | Mean | 3.19 × 10−1/− | 3.29 × 10−1/+ | 3.60 × 10−1/+ | 3.32 × 10−1/+ | 3.36 × 10−1/+ | 3.20 × 10-1 |
| Std | 9.70 × 10−3/ | 9.70 × 10−3/ | 3.60 × 10−3 | 1.07 × 10−2 | 3.60 × 10−2 | 9.59 × 10−3 | |
| MMF15_a | Mean | 2.34 × 10−1/+ | 2.34 × 10−1/+ | 2.41 × 10−1/+ | 2.28 × 10−1/+ | 2.30 × 10−1/+ | 2.25 × 10−1 |
| Std | 1.14 × 10−2 | 1.14 × 10−2 | 1.77 × 10−3 | 6.22 × 10−3 | 1.09 × 10−3 | 1.37 × 10−2 | |
| MMF15_a_l | Mean | 2.31 × 10−1/+ | 2.31 × 10−1/+ | 2.41 × 10−1/+ | 2.29 × 10−1/+ | 2.28 × 10−1/+ | 2.17 × 10−1 |
| Std | 6.30 × 10−3 | 6.30 × 10−3 | 2.51 × 10−2 | 5.67 × 10−3 | 1.09 × 10−2 | 7.58 × 10−3 | |
| MMF15_l | Mean | 2.33 × 10−1/+ | 2.35 × 10−1/+ | 2.50 × 10−1/+ | 2.30 × 10−1/+ | 2.32 × 10−1/+ | 2.24 × 10−1 |
| Std | 7.95 × 10−3 | 7.95 × 10−3 | 2.82 × 10−2 | 4.84 × 10−3 | 1.21 × 10−2 | 1.31 × 10−2 | |
| MMF16_l1 | Mean | 2.25 × 10−1/+ | 2.31 × 10−1/+ | 2.47 × 10−1/+ | 2.28 × 10−1/+ | 2.26 × 10−1/+ | 2.12 × 10−1 |
| Std | 6.20 × 10−3 | 6.20 × 10−3 | 1.26 × 10−2 | 6.14 × 10−3 | 1.64 × 10−2 | 1.15 × 10−2 | |
| MMF16_l2 | Mean | 2.30 × 10−1/+ | 2.33 × 10−1/+ | 2.43 × 10−1/+ | 2.28 × 10−1/− | 2.25 × 10−1/− | 2.29 × 10−1 |
| Std | 8.30 × 10−3 | 8.30 × 10−3 | 3.01 × 10−2 | 4.83 × 10−3 | 1.07 × 10−2 | 9.43 × 10−3 | |
| MMF16_l3 | Mean | 2.28 × 10−1/+ | 2.34 × 10−1/+ | 2.49 × 10−1/+ | 2.26 × 10−1/+ | 2.32 × 10−1/+ | 2.17 × 10−1 |
| Std | 1.03 × 10−2 | 1.03 × 10−2 | 2.73 × 10−2 | 5.24 × 10−3 | 2.42 × 10−2 | 1.16 × 10−2 | |
| +\=\− | 11\3\10 | 11\3\10 | 12\4\8 | 12\4\8 | 13\4\7 | ||
| FRI (Rank) | 3.95 (5) | 3.38 (3) | 3.95 (5) | 3.00 (2) | 3.41 (4) | 3.29 (1) |
| DN-NSGAll | Omni_Opt | SSMOPSO | MO_Ring_PSO_SCD | MO_PSO_MM | MMOCOA-SC | ||
|---|---|---|---|---|---|---|---|
| IDMPM2T1 | Mean | 2.15 × 10−1/+ | 3.01 × 10−1/+ | 2.20 × 10−3/+ | 9.50 × 10−3/+ | 2.60 × 10−3/+ | 2.10 × 10−3 |
| 3.05 × 10−1 | 3.31 × 10−1 | 1.89 × 10−4 | 9.85 × 10−3 | 1.89 × 10−4 | 6.32 × 10−3 | ||
| IDMPM2T2 | Mean | 3.44 × 10−1/+ | 2.08 × 10−1/+ | 2.10 × 10−3/+ | 2.80 × 10−3/+ | 2.50 × 10−3/+ | 2.00 × 10−3 |
| 3.35 × 10−1 | 3.10 × 10−1 | 2.57 × 10−4 | 1.09 × 10−3 | 2.57 × 10−4 | 2.57 × 10−3 | ||
| IDMPM2T3 | Mean | 7.15 × 10−2/+ | 6.67 × 10−2/+ | 4.75 × 10−2/− | 5.75 × 10−2/− | 4.47 × 10−2/− | 5.94 × 10−2 |
| 1.68 × 10−2 | 1.89 × 10−2 | 2.05 × 10−2 | 2.45 × 10−1 | 2.05 × 10−2 | 2.57 × 10−3 | ||
| IDMPM2T4 | Mean | 5.66 × 10−1/+ | 6.09 × 10−1/+ | 4.40 × 10−3/+ | 8.00 × 10−3/+ | 2.00 × 10−3/+ | 1.03 × 10−3 |
| Std | 2.45 × 10−1 | 1.96 × 10−1 | 2.57 × 10−3 | 9.04 × 10−3 | 2.57 × 10−3 | 2.57 × 10−3 | |
| IDMPM3T1 | Mean | 3.66 × 10−1/+ | 4.00 × 10−1/+ | 1.18 × 10−2/+ | 3.48 × 10−2/+ | 1.62 × 10−2/+ | 1.17 × 10−2 |
| Std | 1.98 × 10−1 | 2.60 × 10−1 | 6.62 × 10−4 | 6.34 × 10−2 | 6.62 × 10−4 | 2.57 × 10−3 | |
| IDMPM3T2 | Mean | 5.36 × 10−1/+ | 6.14 × 10−1/+ | 1.59 × 10−2/− | 4.94 × 10−2/+ | 3.97 × 10−2/+ | 2.81 × 10−2 |
| Std | 2.54 × 10−1 | 2.73 × 10−1 | 3.38 × 10−3 | 8.45 × 10−2 | 3.39 × 10−3 | 2.57 × 10−3 | |
| IDMPM3T3 | Mean | 3.99 × 10−1/+ | 4.96 × 10−1/+ | 1.42 × 10−2/− | 1.18 × 10−2/− | 1.58 × 10−2/+ | 1.54 × 10−2 |
| Std | 2.16 × 10−1 | 2.35 × 10−1 | 1.14 × 10−3 | 8.56 × 10−4 | 1.14 × 10−3 | 2.57 × 10−3 | |
| IDMPM3T4 | Mean | 7.73 × 10−1/+ | 8.83 × 10−1/+ | 6.51 × 10−2/− | 3.73 × 10−2/− | 3.23 × 10−2/− | 7.32 × 10−2 |
| Std | 2.46 × 10−1 | 1.90 × 10−1 | 4.00 × 10−2 | 6.89 × 10−2 | 4.00 × 10−2 | 2.57 × 10−3 | |
| IDMPM4T1 | Mean | 7.24 × 10−1/+ | 7.58 × 10−1/+ | 3.81 × 10−2/+ | 3.71 × 10−1/+ | 2.38 × 10−1/+ | 3.76 × 10−2 |
| Std | 3.18 × 10−1 | 3.01 × 10−1 | 8.78 × 10−3 | 2.47 × 10−1 | 8.78 × 10−3 | 2.57 × 10−3 | |
| IDMPM4T2 | Mean | 9.56 × 10−1/+ | 9.24 × 10−1/+ | 8.56 × 10−2/+ | 1.80 × 10−1/+ | 1.33 × 10−1/+ | 1.22 × 10−2 |
| Std | 2.45 × 10−1 | 2.32 × 10−1 | 5.06 × 10−2 | 1.30 × 10−1 | 5.06 × 10−2 | 2.57 × 10−3 | |
| IDMPM4T3 | Mean | 6.27 × 10−1/+ | 7.62 × 10−1/+ | 5.00 × 10−2/− | 2.06 × 10−2/− | 4.04 × 10−2/− | 6.89 × 10−2 |
| Std | 2.81 × 10−1 | 2.96 × 10−1 | 1.78 × 10−2 | 1.87 × 10−3 | 1.77 × 10−2 | 2.83 × 10−3 | |
| IDMPM4T4 | Mean | 9.89 × 10−1/+ | 1.05 × 10+0/+ | 1.97 × 10−1/+ | 1.33 × 10−1/− | 9.25 × 10−2/− | 1.58 × 10−1 |
| Std | 2.76 × 10−1 | 2.30 × 10−1 | 9.53 × 10−2 | 1.60 × 10−1 | 9.04 × 10−3 | 3.41 × 10−2 | |
| +\=\− | 12\0\0 | 12\0\0 | 7\0\5 | 7\0\5 | 7\0\5 | ||
| FRI (Rank) | 5.17 (5) | 5.67 (6) | 2.21 (1) | 3.33 (3) | 2.42 (2) | 2.21 (1) |
| DN-NSGAll | Omni_Opt | SSMOPSO | MO_Ring_PSO_SCD | MO_PSO_MM | MMOCOA-SC | ||
|---|---|---|---|---|---|---|---|
| IDMPM2T1 | Mean | 2.42 × 10−1/+ | 2.86 × 10−1/+ | 1.95 × 10−2/+ | 6.65 × 10−2/+ | 1.94 × 10−2/+ | 1.93 × 10−2 |
| Std | 1.93 × 10−1 | 2.03 × 10−1 | 1.94 × 10−3 | 6.56 × 10−2 | 6.51 × 10−3 | 6.93 × 10−3 | |
| IDMPM2T2 | Mean | 2.98 × 10−1/+ | 1.94 × 10−1/+ | 1.25 × 10−2/− | 1.80 × 10−2/+ | 1.21 × 10−2/− | 1.52 × 10−2 |
| Std | 2.19 × 10−1 | 2.15 × 10−1 | 1.90 × 10−3 | 7.74 × 10−3 | 1.03 × 10−2 | 9.76 × 10−3 | |
| IDMPM2T3 | Mean | 7.47 × 10−1/+ | 6.75 × 10−1/+ | 4.25 × 10−2/− | 5.12 × 10−1/− | 4.00 × 10−1/− | 5.69 × 10−1 |
| Std | 1.51 × 10−1 | 1.99 × 10−1 | 1.12 × 10−1 | 1.20 × 10−1 | 1.15 × 10−1 | 0.00 × 10−2 | |
| IDMPM2T4 | Mean | 4.52 × 10−1/+ | 4.74 × 10−1/+ | 5.58 × 10−2/+ | 5.66 × 10−2/+ | 5.61 × 10−2/+ | 1.04 × 10−2 |
| Std | 1.19 × 10−1 | 8.82 × 10−2 | 3.31 × 10−2 | 6.24 × 10−2 | 1.32 × 10−2 | 7.33 × 10−2 | |
| IDMPM3T1 | Mean | 4.07 × 10−1/+ | 4.23 × 10−1/+ | 1.09 × 10−1/+ | 1.50 × 10−1/+ | 1.13 × 10−1/+ | 1.08 × 10−1 |
| Std | 1.29 × 10−1 | 1.90 × 10−1 | 6.00 × 10−3 | 5.20 × 10−2 | 3.41 × 10−2 | 3.24 × 10−2 | |
| IDMPM3T2 | Mean | 5.28 × 10−1/+ | 5.66 × 10−1/+ | 1.45 × 10−1/+ | 1.48 × 10−1/+ | 1.41 × 10−1/+ | 1.32 × 10−1 |
| Std | 1.61 × 10−1 | 1.63 × 10−1 | 2.76 × 10−2 | 6.96 × 10−2 | 7.11 × 10−2 | 5.82 × 10−2 | |
| IDMPM3T3 | Mean | 4.15 × 10−1/+ | 4.90 × 10−1/+ | 1.07 × 10−1/+ | 8.20 × 10−2/+ | 1.05 × 10−1/+ | 8.03 × 10−2 |
| Std | 1.53 × 10−1 | 1.62 × 10−1 | 1.02 × 10−2 | 6.39 × 10−3 | 1.57 × 10−2 | 2.18 × 10−2 | |
| IDMPM3T4 | Mean | 7.00 × 10−1/+ | 7.22 × 10−1/+ | 4.62 × 10−1/− | 1.62 × 10−1/− | 4.38 × 10−1/− | 5.52 × 10−1 |
| Std | 1.02 × 10−1 | 9.94 × 10−1 | 1.21 × 10−1 | 7.97 × 10−1 | 5.29 × 10−2 | 9.17 × 10−2 | |
| IDMPM4T1 | Mean | 6.01 × 10−1/+ | 6.27 × 10−1/+ | 4.20 × 10−1/+ | 4.80 × 10−1/+ | 4.35 × 10−1/+ | 3.73 × 10−1 |
| Std | 1.45 × 10−1 | 1.31 × 10−1 | 6.49 × 10−1 | 9.41 × 10−2 | 9.79 × 10−2 | 1.10 × 10−1 | |
| IDMPM4T2 | Mean | 7.38 × 10−1/+ | 7.32 × 10−1/+ | 6.44 × 10−1/− | 3.25 × 10−1/− | 6.19 × 10−1/− | 7.64 × 10−1 |
| Std | 1.07 × 10−1 | 1.14 × 10−1 | 8.56 × 10−2 | 7.77 × 10−2 | 6.43 × 10−2 | 1.03 × 10−1 | |
| IDMPM4T3 | Mean | 5.93 × 10−1/+ | 6.28 × 10−1/+ | 4.57 × 10−1/− | 1.49 × 10−1/− | 4.66 × 10−1/− | 4.93 × 10−1 |
| Std | 1.35 × 10−1 | 1.38 × 10−1 | 1.17 × 10−1 | 1.43 × 10−2 | 9.47 × 10−2 | 1.15 × 10−1 | |
| IDMPM4T4 | Mean | 8.58 × 10−1/+ | 8.22 × 10−1/+ | 8.46 × 10−1/+ | 3.42 × 10−1/− | 8.86 × 10−1/+ | 8.38 × 10−1 |
| Std | 1.17 × 10−1 | 1.00 × 10−1 | 8.88 × 10−2 | 1.23 × 10−1 | 9.49 × 10−2 | 8.02 × 10−2 | |
| +\=\− | 12\0\0 | 12\0\0 | 7\0\5 | 7\0\5 | 7\0\5 | ||
| FRI (Rank) | 5.17 (5) | 5.33 (6) | 2.67 (3) | 2.67 (3) | 2.59 (2) | 2.58 (1) |
| Problems | Objective Space | Decision Space | Constraint |
|---|---|---|---|
| CMOP01: speed reducer design | 2 | 7 | 11 |
| CMOP02: spring design problem | 2 | 3 | 8 |
| CMOP03: hydrostatic thrust bearing design | 2 | 4 | 7 |
| CMOP04: vibrating platform design | 2 | 5 | 5 |
| CMOP05: car side impact design | 3 | 7 | 10 |
| CMOP06: water resource manag | 5 | 3 | 7 |
| CMOP07: bulk carriers design | 3 | 6 | 9 |
| CMOP08: multi-product batch plant design | 3 | 10 | 10 |
| CMOP09: 60 bar 2D truss optimization | 2 | 25 | 60 |
| CMOP10: 72 bar 3D truss optimization | 2 | 16 | 72 |
| CMOP11: 200 bar 2D truss optimization | 2 | 29 | 200 |
| CMOP12: 942 bar 3D truss optimization | 2 | 59 | 942 |
| Problems | References Points |
|---|---|
| CMOP01: speed reducer design | (6.6659849 × 10+5, 1.2068713 × 10+3) |
| CMOP02: spring design problem | (3.0743229 × 10+1, 2.0764019 × 10+5) |
| CMOP03: hydrostatic thrust bearing design | (1.1177181 × 10+4, 4.5169386 × 10−6) |
| CMOP04: vibrating platform design | (−2.8933091 × 10−3, 7.8120924 × 10+2) |
| CMOP05: car side impact design | (4.6224367 × 10+1, 4.3993211 × 10+0, 1.3734738 × 10+1) |
| CMOP06: water resource management | (8.4580225 × 10+4, 1.4845700 × 10+3, 3.1375465 × 10+5, 9.0794428 × 10+6, 2.7482920 × 10+4) |
| CMOP07: bulk carriers design | (−8.9553699 × 10+2, 1.2135542 × 10+4, 4.7147918 × 10+3) |
| CMOP08: multi-product batch plant design | (2.5594278 × 10+5, 4.9671972 × 10+4, 6.5576579 × 10+3) |
| CMOP09: 60 bar 2D truss optimization | (1.1261826 × 10+4, 9.1297289 × 10+4) |
| CMOP10: 72 bar 3D truss optimization | (3.8673748 × 10+4, 1.3659625 × 10+5) |
| CMOP11: 200 bar 2D truss optimization | (3.8673748 × 10+4, 1.3659625 × 10+5) |
| CMOP12: 942 bar 3D truss optimization | (1.6090635 × 10+6, 2.3345349 × 10+5) |
| DN-NSGAll | Omni_Opt | SSMOPSO | MO_Ring_PSO_SCD | MO_PSO_MM | MMOCOA-SC | ||
|---|---|---|---|---|---|---|---|
| CMOP01 | Mean | 1.45 × 10+6/+ | 1.3710+6/+ | 1.42 × 10+6/+ | 1.82 × 10+6/+ | 1.82 × 10+6/+ | 1.83 × 10+6 |
| Std | 3.15 × 10+5 | 4.22 × 10+5 | 3.14 × 10+5 | 1.81 × 10+3 | 4.04 × 10+3 | 2.74 × 10+3 | |
| CMOP02 | Mean | 1.91 × 10+6/+ | 1.66 × 10+6/+ | 3.17 × 10+6/+ | 3.44 × 10+6/+ | 3.42 × 10+6/+ | 3.45 × 10+6 |
| Std | 9.38 × 10+5 | 1.05 × 10+6 | 1.29 × 10+5 | 4.13 × 10+3 | 6.14 × 10+3 | 4.55 × 10+3 | |
| CMOP03 | Mean | 8.12 × 10−4/+ | 6.02 × 10−4/+ | 2.80 × 10−3/+ | 9.50 × 10−3/− | 4.70 × 10−3/− | 3.21 × 10−3 |
| Std | 2.42 × 10−3 | 1.96 × 10−3 | 2.50 × 10−3 | 6.16 × 10−4 | 7.79 × 10−4 | 1.05 × 10−3 | |
| CMOP04 | Mean | 3.31 × 10+0/− | 3.71 × 10+0/− | 2.97 × 10+0/− | 3.51 × 10+0/− | 2.95 × 10+0/− | 2.84 × 10+0 |
| Std | 6.97 × 10−2 | 3.33 × 10−1 | 9.72 × 10−2 | 7.67 × 10−2 | 8.81 × 10−2 | 2.93 × 10−1 | |
| CMOP05 | Mean | 1.16 × 10+0/+ | 1.33 × 10+0/+ | 1.35 × 10+0/+ | 1.36 × 10+0/+ | 1.33 × 10+0/+ | 1.47 × 10+0 |
| Std | 1.00 × 10+0 | 6.40 × 10−1 | 3.90 × 10−1 | 2.64 × 10−1 | 3.93 × 10−1 | 4.88 × 10−1 | |
| CMOP06 | Mean | 2.07 × 10+7/+ | 2.12 × 10+7/− | 2.56 × 10+7/− | 2.36 × 10+7/− | 2.21 × 10+7/− | 2.09 × 10+7 |
| Std | 9.14 × 10+5 | 1.09 × 10+6 | 5.26 × 10+6 | 8.93 × 10+6 | 7.56 × 10+6 | 2.62 × 10+6 | |
| CMOP07 | Mean | 4.06 × 10+6/+ | 4.25 × 10+6/− | 2.60 × 10+6/+ | 4.17 × 10+6/+ | 4.16 × 10+6/+ | 4.23 × 10+6 |
| Std | 7.67 × 10+5 | 6.29 × 10+5 | 4.06 × 10+5 | 6.45 × 10+4 | 4.84 × 10+4 | 1.75 × 10+5 | |
| CMOP08 | Mean | 3.60 × 10+9/+ | 3.29 × 10+9/+ | 3.99 × 10+9/+ | 5.06 × 10+9/+ | 4.89 × 10+9/+ | 5.23 × 10+9 |
| Std | 9.19 × 10+8 | 1.13 × 10+9 | 4.33 × 10+7 | 5.75 × 10+7 | 6.81 × 10+7 | 2.90 × 10+8 | |
| CMOP09 | Mean | 5.27 × 10+8/− | 5.40 × 10+89/− | 5.08 × 10+8/− | 5.32 × 10+8/− | 5.39 × 10+8/− | 5.05 × 10+8 |
| Std | 1.17 × 10+7 | 1.15 × 10+7 | 6.90 × 10+6 | 3.94 × 10+6 | 4.47 × 10+6 | 5.81 × 10+6 | |
| CMOP10 | Mean | 3.42 × 10+9/+ | 3.51 × 10+9/− | 3.32 × 10+9/+ | 3.47 × 10+9/− | 3.48 × 10+9/− | 3.43 × 10+9 |
| Std | 6.43 × 10+7 | 5.43 × 10+7 | 3.61 × 10+6 | 1.48 × 10+7 | 1.50 × 10+7 | 2.24 × 10+7 | |
| CMOP11 | Mean | 3.06 × 10+10/+ | 3.17 × 10+10/+ | 2.94 × 10+10/+ | 3.14 × 10+10/+ | 3.17 × 10+10/− | 3.18 × 10+10 |
| Std | 5.41 × 10+8 | 4.30 × 10+8 | 3.13 × 10+8 | 1.26 × 10+8 | 1.74 × 10+8 | 3.31 × 10+8 | |
| CMOP12 | Mean | 1.59 × 10+11/+ | 1.64 × 10+11/+ | 1.52 × 10+11/+ | 1.66 × 10+11/= | 1.66 × 10+11/= | 1.66 × 10+11 |
| Std | 3.18 × 10+9 | 2.58 × 10+9 | 1.93 × 10+9 | 9.55 × 10+8 | 1.19 × 10+9 | 1.28 × 10+9 | |
| +\=\− | 10/0/2 | 7/0/5 | 9/0/3 | 6/1/5 | 5/1/6 | ||
| FRI (Rank) | 4.8 (6) | 3.8 (4) | 4.2 (5) | 2.2 (1) | 3.0 (2) | 3.0 (2) |
Disclaimer/Publisher’s Note: The statements, opinions and data contained in all publications are solely those of the individual author(s) and contributor(s) and not of MDPI and/or the editor(s). MDPI and/or the editor(s) disclaim responsibility for any injury to people or property resulting from any ideas, methods, instructions or products referred to in the content. |
© 2024 by the authors. Licensee MDPI, Basel, Switzerland. This article is an open access article distributed under the terms and conditions of the Creative Commons Attribution (CC BY) license (https://creativecommons.org/licenses/by/4.0/).
Share and Cite
Deng, W.; Mo, Y.; Deng, L. A Multimodal Multi-Objective Coati Optimization Algorithm Based on Spectral Clustering. Symmetry 2024, 16, 1474. https://doi.org/10.3390/sym16111474
Deng W, Mo Y, Deng L. A Multimodal Multi-Objective Coati Optimization Algorithm Based on Spectral Clustering. Symmetry. 2024; 16(11):1474. https://doi.org/10.3390/sym16111474
Chicago/Turabian StyleDeng, Waixing, Yuanbin Mo, and Liang Deng. 2024. "A Multimodal Multi-Objective Coati Optimization Algorithm Based on Spectral Clustering" Symmetry 16, no. 11: 1474. https://doi.org/10.3390/sym16111474
APA StyleDeng, W., Mo, Y., & Deng, L. (2024). A Multimodal Multi-Objective Coati Optimization Algorithm Based on Spectral Clustering. Symmetry, 16(11), 1474. https://doi.org/10.3390/sym16111474
