New Results Regarding Positive Periodic Solutions of Generalized Leslie–Gower-Type Population Models
Abstract
1. Introduction
- (1)
- We study two classes of population models by using topological degree theory and obtain the existence results of positive periodic solutions which are general positive functions and different from existing ones.
- (2)
- We develop the topological degree theory for investigating the existence of positive periodic solutions of population models.
- (3)
- To find some a priori bounds of positive periodic solutions, the suitable conditions for the coefficients of the considered population models are given.
2. Positive Periodic Solutions to System (1)
- (1)
- The systemdoes not have solutions to for , where
- (2)
- for , where ,
- (3)
- (H1)
- The following inequality is satisfied:
- (H2)
- The following inequality is satisfied:where is defined by Lemma 2.
3. Positive Periodic Solutions to System (3)
- (1)
- The systemdoes not have solutions to for , where ,
- (2)
- for , where ,
- (3)
- (A1)
- The following inequality is satisfied:where is defined by (18).
- (A2)
- The following inequality holds:
- (A3)
- The following inequality holds:
- (A4)
- The following inequality holds:where is defined by Lemma 5.
- (A5)
- The following inequalities hold:andwhere is defined by Lemma 5, and is defined by (21).
- (A6)
- The following inequality holds:where and are defined by (20) and (22), respectively.
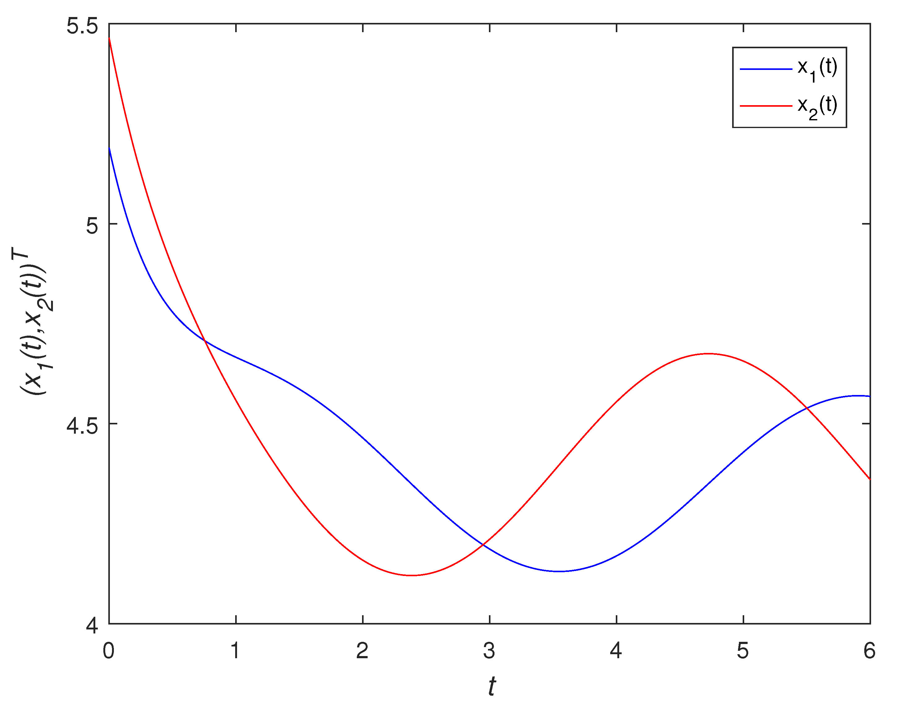
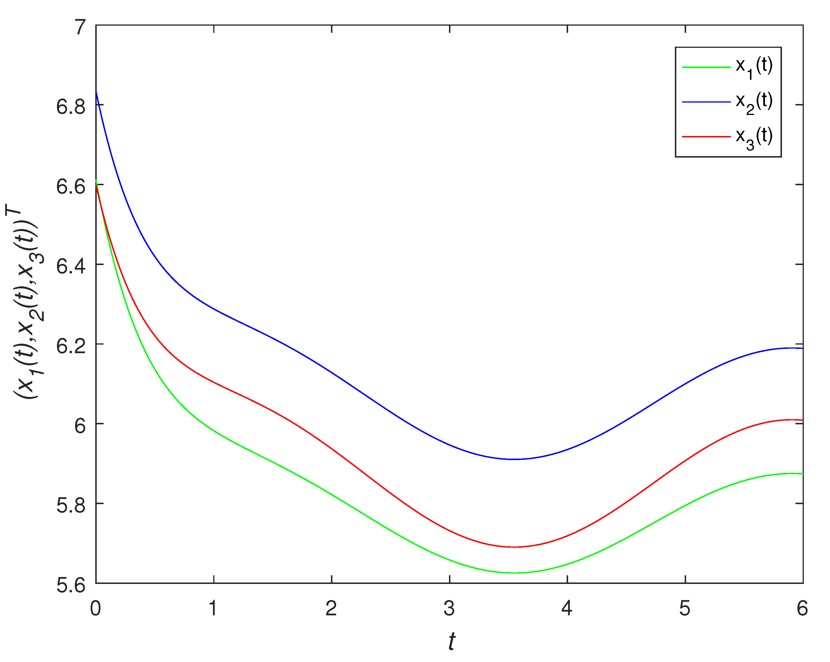
4. Numerical Examples
5. Conclusions
Author Contributions
Funding
Data Availability Statement
Conflicts of Interest
References
- Leslie, P. Some further notes on the use of matrices in population mathematics. Biometrica 1948, 35, 213–245. [Google Scholar] [CrossRef]
- Leslie, P.; Gower, J. The properties of a stochastic model for the predator-prey type of interaction between two species. Biometrica 1960, 47, 219–234. [Google Scholar] [CrossRef]
- Wu, X.; Xie, F. Slow-Fast Dynamics of a Piecewise-Smooth Leslie-Gower Model with Holling Type-I Functional Response and Weak Allee Effect. Int. J. Bifurc. Chaos 2024, 34, 2450086. [Google Scholar] [CrossRef]
- Zhang, H.; Cai, Y.; Shen, J. Super-Explosion and Inverse Canard Explosion in a Piecewise-Smooth Slow-Fast Leslie-Gower Model. Qual. Theory Dyn. Syst. 2024, 23, 73. [Google Scholar] [CrossRef]
- Gao, Y.; Yang, F. Persistence and extinction of a modified Leslie-Gower Holling-type II two-predator one-prey model with Levy jumps. J. Biol. Dyn. 2022, 16, 117–143. [Google Scholar] [CrossRef] [PubMed]
- Zhu, Z.; Chen, Y.; Li, Z.; Chen, F. Stability and bifurcation in a Leslie-Gower predator-prey model with Allee effect. Int. J. Bifurc. Chaos 2022, 32, 2250040. [Google Scholar] [CrossRef]
- Korobeinikov, A. A Lyapunov function for Leslie-Gower predator-prey models. Appl. Math. Lett. 2001, 14, 697–699. [Google Scholar] [CrossRef]
- Han, R.; Guin, L.; Dai, B. Cross-diffusion-driven pattern formation and selection in a modified Leslie-Gower predator-prey model with fear effect. J. Biol. Syst. 2020, 28, 27–64. [Google Scholar] [CrossRef]
- Kumar, U.; Mandal, P. Role of Allee effect on prey-predator model with component Allee effect for predator reproduction, Math. Comput. Simulation 2022, 193, 623–665. [Google Scholar]
- Teng, Z. On the persistence and positive periodic solution for planar competing Lotka-Volterra systems. Ann. Differ. Equ. 1997, 13, 275–286. [Google Scholar]
- Chen, F. The permanence and global attractivity of Lotka-Volterra competition system with feedback controls. Nonlinear Anal. Real World Appl. 2006, 7, 133–143. [Google Scholar] [CrossRef]
- Song, X.; Li, Y. Dynamic behaviors of the periodic predator-prey model with modified Leslie-Gower Holling-type II schemes and impulsive effect. Nonlinear Anal. Real World Appl. 2008, 9, 64–79. [Google Scholar] [CrossRef]
- Zhu, Y.; Wang, K. Existence and global attractivity of positive periodic solutions for a predator-prey model with modified Leslie-Gower Holling-type II schemes. J. Math. Anal. Appl. 2011, 384, 400–408. [Google Scholar] [CrossRef]
- Aziz-Alaoui, M. Study of a Leslie-Gower-type tritrophic population model. Chaos Solitons Fractals 2002, 14, 1275–1293. [Google Scholar] [CrossRef]
- Amster, P. Topological Methods in the Study of Boundary Value Problems, Universitext; Springer: New York, NY, USA, 2014. [Google Scholar]


Disclaimer/Publisher’s Note: The statements, opinions and data contained in all publications are solely those of the individual author(s) and contributor(s) and not of MDPI and/or the editor(s). MDPI and/or the editor(s) disclaim responsibility for any injury to people or property resulting from any ideas, methods, instructions or products referred to in the content. |
© 2024 by the authors. Licensee MDPI, Basel, Switzerland. This article is an open access article distributed under the terms and conditions of the Creative Commons Attribution (CC BY) license (https://creativecommons.org/licenses/by/4.0/).
Share and Cite
Shu, A.; Li, X.; Du, B. New Results Regarding Positive Periodic Solutions of Generalized Leslie–Gower-Type Population Models. Symmetry 2024, 16, 1399. https://doi.org/10.3390/sym16101399
Shu A, Li X, Du B. New Results Regarding Positive Periodic Solutions of Generalized Leslie–Gower-Type Population Models. Symmetry. 2024; 16(10):1399. https://doi.org/10.3390/sym16101399
Chicago/Turabian StyleShu, Axiu, Xiaoliang Li, and Bo Du. 2024. "New Results Regarding Positive Periodic Solutions of Generalized Leslie–Gower-Type Population Models" Symmetry 16, no. 10: 1399. https://doi.org/10.3390/sym16101399
APA StyleShu, A., Li, X., & Du, B. (2024). New Results Regarding Positive Periodic Solutions of Generalized Leslie–Gower-Type Population Models. Symmetry, 16(10), 1399. https://doi.org/10.3390/sym16101399

