A New Viscosity Implicit Approximation Method for Solving Variational Inequalities over the Common Fixed Points of Nonexpansive Mappings in Symmetric Hilbert Space
Abstract
1. Introduction
2. Preliminaries
- (1)
- A strongly positive bounded linear operator with coefficient ρ if there exists a constant such that
- (2)
- κ-strongly monotone if there exists a positive constant κ such that
- (3)
- ζ-Lipschitzian if there exists a positive constant ζ such that
- (4)
- θ-inverse strongly monotone (for short, θ-ism) if there exists a such that
- (5)
- Firmly nonexpansive if
- (i)
- ,
- (ii)
- or .
- (i)
- (ii)
- (iii)
3. Main Results
- (i)
- (ii)
- and ;
- (iii)
4. Application
4.1. Strict Pseudo-Contractive Mappings
- (i)
- (ii)
- and ;
- (iii)
4.2. Generalized Equilibrium Problems
- (A)
- for ;
- (B)
- is monotone, i.e., for ;
- (C)
- is upper-hemi continuous, i.e., for each
- (D)
- is convex and weakly lower semicontinuous for any .
- (a)
- is single valued;
- (b)
- is firmly non-expansive, i.e., .
- (c)
- (d)
- is a closed and convex set.
- (i)
- (ii)
- and ;
- (iii)
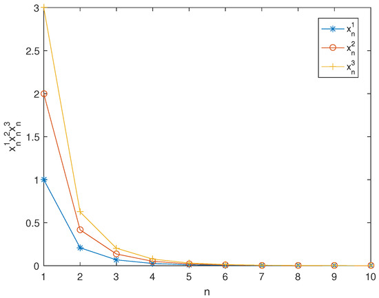
5. Numerical Example
6. Conclusions
Author Contributions
Funding
Data Availability Statement
Acknowledgments
Conflicts of Interest
References
- Hartman, P.; Stampacchia, G. On some nonlinear elliptic differential functional equations. Acta Math. 1996, 115, 271–310. [Google Scholar] [CrossRef]
- Cen, J.; Haddad, T.; Nguyen, V.T. Simultaneous distributed-boundary optimal control problems driven by nonlinear complementarity systems. J. Glob. Optim. 2022, 84, 783–805. [Google Scholar] [CrossRef]
- Treanţă, S.; Guo, Y. The study of certain optimization problems via variational inequalities. Res. Math. Sci. 2023, 10, 7. [Google Scholar] [CrossRef]
- Benaceur, A.; Ern, A.; Ehrlacher, V. A reduced basis method for parametrized variational inequalities applied to contact mechanics. Int. J. Numer. Methods Eng. 2020, 121, 1170–1197. [Google Scholar] [CrossRef]
- Wu, T.; Sun, Y. Existence and Uniqueness of Generalized Solutions of Variational Inequalities with Fourth-Order Parabolic Operators in Finance. Symmetry 2022, 14, 1773. [Google Scholar] [CrossRef]
- Xu, H.K. An iterative approach to quadratic optimization. J. Optim. Theory Appl. 2003, 116, 659–678. [Google Scholar] [CrossRef]
- Moudafi, A. Viscosity approximation methods for fixed-points problems. J. Math. Anal. Appl. 2000, 241, 46–55. [Google Scholar] [CrossRef]
- Marino, G.; Xu, H.K. A general iterative method for non-expansive mappings in Hilbert spaces. J. Math. Anal. Appl. 2006, 318, 43–52. [Google Scholar] [CrossRef]
- Yamada, I.; Butnariu, D.; Censor, Y.; Reich, S. The hybrid steepest descent method for the variational inequility problem over the intersection of fixed-point sets of non-expansive mappings. In Inherently Parallel Algorithms in Feasibility and Optimization and Their Application; North-Holland: Amsterdam, The Netherlands, 2001; Volume 8, pp. 473–504. [Google Scholar]
- Tian, M. A general iterative method based on the hybrid steepest descent scheme for non-expansive mappings in Hilbert spaces. In Proceedings of the 2010 International Conference on Computational Intelligence and Software Engineering, Wuhan, China, 10–12 December 2010; IEEE: Piscataway, NJ, USA, 2010; pp. 1–4. [Google Scholar]
- Zhou, H.; Wang, P. A simpler explicit iterative algorithm for a class of variational inequalities in Hilbert spaces. J. Optim. Theory Appl. 2014, 161, 716–727. [Google Scholar] [CrossRef]
- Zhang, C.; Yang, C. A new explicit iterative algorithm for solving a class of variational inequalities over the common fixed points set of a finite family of non-expansive mappings. Fixed Point Theory Appl. 2014, 2014, 60. [Google Scholar] [CrossRef]
- Bader, G.; Deuflhard, P. A semi-implicit mid-point rule for stiff systems of ordinary differential equations. Numer. Math. 1983, 41, 373–398. [Google Scholar] [CrossRef]
- Deuflhard, P. Recent progress in extrapolation methods for ordinary differential equations. SIAM Rev. 1985, 27, 505–535. [Google Scholar] [CrossRef]
- Auzinger, W.; Frank, R. Asymptotic error expansions for stiff equations: An analysis for the implicit midpoint and trapezoidal rules in the strongly stiff case. Numer. Math. 1989, 56, 469–499. [Google Scholar] [CrossRef]
- Schneider, C. Analysis of the linearly implicit mid-point rule for differential-algebra equations. Electron. Trans. Numer. Anal. 1993, 1, 1–10. [Google Scholar]
- Somalia, S. Implicit midpoint rule to the nonlinear degenerate boundary value problems. Int. J. Comput. Math. 2002, 79, 327–332. [Google Scholar] [CrossRef]
- Xu, H.K.; Alghamdi, M.A.; Shahzad, N. The viscosity technique for the implicit midpoint rule of non-expansive mappings in Hilbert spaces. Fixed Point Theory Appl. 2015, 2015, 41. [Google Scholar] [CrossRef]
- Ke, Y.; Ma, C. The generalized viscosity implicit rules of non-expansive mappings in Hilbert spaces. Fixed Point Theory Appl. 2015, 2015, 190. [Google Scholar] [CrossRef]
- He, S.; Mao, Y.; Zhou, Z. The generalized viscosity implicit rules of asymptotically non-expansive mappings in Hilbert spaces. Appl. Math. Sci. 2017, 11, 549–560. [Google Scholar]
- Cai, G.; Shehu, Y.; Iyiola, O.S. Modified viscosity implicit rules for non-expansive mappings in Hilbert spaces. J. Fixed Point Theory Appl. 2017, 19, 549–560. [Google Scholar] [CrossRef]
- Xu, H.K. Averaged mappings and the gradient-projection algorithm. J. Optim. Theory Appl. 2011, 150, 360–378. [Google Scholar] [CrossRef]
- Lopez, G.; Martin, V.; Xu, H.K. Iterative algorithms for the multiple-sets split feasibility problem. In Biomedical Mathematics: Promising Directions in Imaging, Therapy Planning and Inverse Problems; Medical Physics Publishing: Madison, WI, USA, 2012; pp. 243–279. [Google Scholar]
- Goebel, K.; Kirk, W. Topics in Metric Fixed-Point Theory; Cambridge University Press: Cambridge, UK, 1990. [Google Scholar]
- Yao, Y.; Maruster, S. Strong convergence of an iterative algorithm for variational inequalities in Banach spaces. Math. Comput. Model. 2011, 54, 325–329. [Google Scholar] [CrossRef]
- Zhou, H. Convergence theorems of fixed points for k-strict pseudo-contractions in Hilbert spaces. Nonlinear Anal. 2008, 69, 456–462. [Google Scholar] [CrossRef]
- Postolache, M.; Nandal, A.; Chugh, R. Strong convergence of a new generalized viscosity implicit rule and some applications in hilbert space. Acta Math. 2019, 7, 773. [Google Scholar] [CrossRef]
- Nandal, A.; Chugh, R.; Postolache, M. Iteration process for fixed point problems and zeros of maximal monotone operators. Symmetry 2019, 11, 655. [Google Scholar] [CrossRef]
- Combettes, P.L.; Hirstoaga, S.A. Equilibrium programming in Hilbert spaces. J. Nonlinear Convex Anal. 2005, 6, 117–136. [Google Scholar]



| n | for (12) | for (13) | for (15) | for (17) |
|---|---|---|---|---|
| 1 | 80.0000 | 80.0000 | 80.0000 | 80.0000 |
| 2 | 40.0000 | 35.0000 | 20.0000 | 4.8352 |
| 3 | 28.0000 | 21.8750 | 9.2857 | 0.4488 |
| 4 | 22.0000 | 15.7227 | 5.4167 | 0.0471 |
| 5 | 18.3333 | 12.1851 | 3.5701 | 0.0052 |
| 6 | 15.8333 | 9.9004 | 2.5402 | 0.0006 |
| 7 | 14.0064 | 8.3092 | 1.9052 | 0.0001 |
| 8 | 12.6058 | 7.1407 | 1.4849 | 0.0000 |
| 9 | 11.4935 | 6.2482 | 1.1918 | 0.0000 |
| … | … | … | … | … |
| 16 | 7.3614 | 3.2591 | 0.4069 | 0.0000 |
| 17 | 7.0268 | 3.0434 | 0.3633 | 0.0000 |
| 18 | 6.7257 | 2.8532 | 0.3265 | 0.0000 |
| 19 | 6.4530 | 2.6843 | 0.2951 | 0.0000 |
| 20 | 6.2048 | 2.5333 | 0.2681 | 0.0000 |
Disclaimer/Publisher’s Note: The statements, opinions and data contained in all publications are solely those of the individual author(s) and contributor(s) and not of MDPI and/or the editor(s). MDPI and/or the editor(s) disclaim responsibility for any injury to people or property resulting from any ideas, methods, instructions or products referred to in the content. |
© 2023 by the authors. Licensee MDPI, Basel, Switzerland. This article is an open access article distributed under the terms and conditions of the Creative Commons Attribution (CC BY) license (https://creativecommons.org/licenses/by/4.0/).
Share and Cite
Sun, L.; Xu, H.; Ma, Y. A New Viscosity Implicit Approximation Method for Solving Variational Inequalities over the Common Fixed Points of Nonexpansive Mappings in Symmetric Hilbert Space. Symmetry 2023, 15, 1098. https://doi.org/10.3390/sym15051098
Sun L, Xu H, Ma Y. A New Viscosity Implicit Approximation Method for Solving Variational Inequalities over the Common Fixed Points of Nonexpansive Mappings in Symmetric Hilbert Space. Symmetry. 2023; 15(5):1098. https://doi.org/10.3390/sym15051098
Chicago/Turabian StyleSun, Linqi, Hongwen Xu, and Yan Ma. 2023. "A New Viscosity Implicit Approximation Method for Solving Variational Inequalities over the Common Fixed Points of Nonexpansive Mappings in Symmetric Hilbert Space" Symmetry 15, no. 5: 1098. https://doi.org/10.3390/sym15051098
APA StyleSun, L., Xu, H., & Ma, Y. (2023). A New Viscosity Implicit Approximation Method for Solving Variational Inequalities over the Common Fixed Points of Nonexpansive Mappings in Symmetric Hilbert Space. Symmetry, 15(5), 1098. https://doi.org/10.3390/sym15051098

