Next Article in Journal
Inductance Analysis of Two-Phase Winding Segmented Permanent Magnet Linear Synchronous Motor
Next Article in Special Issue
Detection of Key Points in Mice at Different Scales via Convolutional Neural Network
Previous Article in Journal
Numerical Investigation of Nonlinear Shock Wave Equations with Fractional Order in Propagating Disturbance
Previous Article in Special Issue
Image Translation for Oracle Bone Character Interpretation
 
 
Font Type:
Arial Georgia Verdana
Font Size:
Aa Aa Aa
Line Spacing:
Column Width:
Background:
Article

Recognition of Car Front Facing Style for Machine-Learning Data Annotation: A Quantitative Approach

School of Art and Design, Wuhan University of Technology, Wuhan 430070, China
*
Author to whom correspondence should be addressed.
Symmetry 2022, 14(6), 1181; https://doi.org/10.3390/sym14061181
Submission received: 4 May 2022 / Revised: 25 May 2022 / Accepted: 1 June 2022 / Published: 8 June 2022
(This article belongs to the Special Issue Computer Vision, Pattern Recognition, Machine Learning, and Symmetry)

Abstract

Car front facing style (CFFS) recognition is crucial to enhancing a company’s market competitiveness and brand image. However, there is a problem impeding its development: with the sudden increase in style design information, the traditional methods, based on feature calculation, are insufficient to quickly handle style analysis with a large volume of data. Therefore, we introduced a deep feature-based machine learning approach to solve the problem. Datasets are the basis of machine learning, but there is a lack of references for car style data annotations, which can lead to unreliable style data annotation. Therefore, a CFFS recognition method was proposed for machine-learning data annotation. Specifically, this study proposes a hierarchical model for analyzing CFFS style from the morphological perspective of layout, surface, graphics, and line. Based on the quantitative percentage of the three elements of style, this paper categorizes the CFFS into eight basic types of style and distinguishes the styles by expert analysis to summarize the characteristics of each layout, shape surface, and graphics. We use imagery diagrams and typical CFFS examples and characteristic laws of each style as annotation references to guide manual annotation data. This investigation established a CFFS dataset with eight types of style. The method was evaluated from a design perspective; we found that the accuracy obtained when using this method for CFFS data annotation exceeded that obtained when not using this method by 32.03%. Meanwhile, we used Vgg19, ResNet, ViT, MAE, and MLP-Mixer, five classic classifiers, to classify the dataset; the average accuracy rates were 76.75%, 78.47%, 78.07%, 75.80%, and 81.06%. This method effectively transforms human design knowledge into machine-understandable structured knowledge. There is a symmetric transformation of knowledge in the computer-aided design process, providing a reference for machine learning to deal with abstract style problems.

Graphical Abstract

1. Introduction

The emotional embodiment and psychological satisfaction of products have become decisive factors in the consumer’s decision to purchase products. Style is an effective way to convey emotions, and style features convey products’ implicit social and cultural information, enabling people to experience their “spiritual function” in addition to their “material function.” In the field of car design, if car companies can strategically predict the style trends of car forms and use style positioning to shape their brand image, they can take the initiative regarding the target market [1]. The car design industry usually has two design strategies: single-driven and market-driven. Car companies such as Audi, BMW, and Mercedes-Benz use a single-driver strategy to attract target groups by establishing iconic design features to form similar styles, while car manufacturers such as Toyota, Honda, and Hyundai, which use a market-driven strategy, create multiple design styles based on the needs of different market segments. Despite the importance of style in market strategies, traditional morphological style analysis relies primarily on designers’ subjective experience and relies on perceptual intuition.
Faced with the increasing speed of market renewal and the sudden increase in style design information, how to quickly and effectively analyze car-style trends has been a concern for the car design industry. Traditional methods of car-style analysis can no longer be quickly and effectively evaluated [2,3]. Given the development of artificial intelligence (AI) and big data, machine learning is introduced to turn design problems into computing problems. AI can independently explore new forms and structures and find meaningful associations by learning from a large sample of design data, and some data-based, logical design tasks can be efficiently performed by machines. Thus, car styles can be predicted and analyzed using machine-learning methods. However, a major problem with using such methods is ensuring that the machine understands and recognizes the car style and design [4,5]. This is particularly challenging because car-style information is ambiguous and complex, and machines do not understand a car style. If a machine-learning approach is used, the lack of car-style annotation references and the manual annotation of car-style samples will be influenced by personal, subjective imagery, which tends to lead to unreliable training data and directly affects the accuracy of machine-style recognition. To teach machines to understand and accurately recognize car style, this study investigates the following three aspects: (i) how can designers’ cognitive experience of style be converted into structured knowledge that machines can understand? (ii) How can the car-facing style dataset be annotated to minimize the error rate? (iii) How can the effectiveness of the style-recognition annotation method be verified in this paper?
To address this challenge, we propose a hierarchical analysis model of car-facing style features, which identifies the style at four levels: layout, surfacing, graphics, and line. Specifically, to study designers’ cognition patterns regarding car-facing morphological style, we conducted a study on the cognitive elements of car-facing style and cars’ morphological deconstruction methods through a literature review and observation analysis. To convert the cognitive design elements of car-facing style into machine-understandable elements, we first introduced the “line-type” analysis method to identify the key features of the car-facing and then proposed three style elements. Second, Python was introduced to quantify the pixel-point ratio of the three style elements. As a result, a basis for classifying the eight style categories was obtained. Following this, the typical features of each type of car-front facing style (CFFS) were extracted as an annotation reference. Furthermore, we established a link between morphological style and stylistic semantics and named each style category. Finally, dataset annotation experiments were designed. To verify the effectiveness of the proposed CFFS data annotation method, we validated it from two perspectives: style perception and analysis evaluation and machine classification experiments.
In summary, this study’s main contributions are as follows. First, a data-annotation-oriented hierarchical analysis model was proposed for the morphological style features of CFFS. The model forms an effective guideline for machine-learning interventions in the study of CFFS analysis, which helps to reduce the machine-learning datasets that are required and improve the efficiency of machine learning while achieving the same machine-learning effect. Second, a style-recognition method of machine-learning data was proposed for CFFS annotation. In the field of AI design, design data are not readable by machines and require transformation into machine-understandable structured data. Therefore, for the machine identification of CFFS, this method distills designers’ understanding of style into design knowledge, seeks the typicality in different style categories, and converts them into a data-structured annotation method that data annotators can use to annotate the machine-learned data. Third, according to this method, a CFFS dataset is constructed, which provides opportunities for exploring the problem of machine classification and the identification of car styles or machine generation of cars with specified styles. Simultaneously, based on the CFFS dataset, car companies can use machine-learning methods to predict CFFSs, and then quickly and effectively locate the target market.
This study’s general structure is as follows: Section 2 is the related literature review. Section 3 discusses the construction of the style hierarchy analysis model and the basic principle of the style annotation method for car-facing styles. Section 4 focuses on a quantitative analysis of car-frontal styles and proposes eight types of styles, establishing a reference for style annotation. Section 5 presents the annotation data, and Section 6 verifies the validity of the annotation method. Section 7 discusses the related experimental results. Finally, we discuss our approach’s limitations and research implications and identify possible directions for future work.

2. Related Work

2.1. Car-Facing Style Cognition

If a set of characteristics is repeated in many products, it is considered a style. People’s intuitive perception of automotive style is mainly derived from visual information, and the most direct form of visual interaction is form. Stylistic perception is a type of information-processing that manifests itself in the user’s observation of objects and their comparison with personal experience and mental architecture. According to Gestalt psychology, people perceive things in such a way that the whole comes first, and then the part, and the whole surpasses the part. Holistic perception is the basic principle of people’s visual cognition, but the whole is not the sum of the accumulated parts [6]. According to Danish psychologist Edgar Rubin, visual perceptual activity is preceded by a selective perception of the background and a graphic distinction of the object as a whole, where the thing that is being gazed at is highlighted to form a graphic, and other things around it are blurred due to insufficient perception, which plays a role in the formation of background [7]. A car-facing is a gestalt with multiple layers of graphics, and people perceive style through the overall shape of the car-facing. In the “figure-bottom” relationship of the car-facing, the designer obtains various perceptions through the facing’s volume contour and composition layout. From attention to graphic features such as headlights, fog lights, grilles, and bumpers, the style is subdivided by interpreting key design elements such as spatial vision, the line-surfacing relationship, proportional scale, and feature configuration between the hood prism, bumper line, and their graphic features (Figure 1). When a style is used as an organizing principle, we can apply and reshape it in a specific way to execute a specific design behavior [8].

2.2. Style Quantification Calculation

A quantitative style is defined as a numerical analysis of the measurable or calculable design features that embody a product’s style. Styles encompass the form, relationships, and quantity of common characteristic elements; thus, analytical techniques are often used to specify some intrinsically interesting connections between design styles. Three commonly used quantitative methods exist to compute style.
Design feature analysis aims to quantify the key features of style, and Cheunet argues that the car-shape style comprises ten key feature curves [9]. To classify styles, Bluntzer proposed the singularity hypothesis, which states that singularities can identify characteristic car style lines. Its application showed that a geometric difference exists between the characteristic lines of French cars and those of German cars [10]. By numerically measuring the similarity of car-styling designs, Hyun analyzed car-brand style trends. Shape grammar is a very common method of morphological analysis and generation that helps in the analysis of the derivation process of initial morphogenesis [11]. Shape grammars have been used in car exterior morphology design [12]. Although shape grammars cannot numerically quantify morphology, they can attempt to measure style based on the similarity between morphological features and derivation rules. Machines can accumulate knowledge and quickly perform calculations. The machine converts the quantitative analysis problem of style into a classification problem. Li proposed a method for analyzing car styling based on machine learning that effectively identifies brand style consistency without relying on expert experience [5]. Wang used deep learning techniques to evaluate the styling evolution of two car brands, Dodge and Jagua [13].

2.3. Machine Learning for Automobile Design

In the car-design field, Pei proposed a deep convolutional generative adversarial network-based car-styling design model to achieve the rapid generation of innovative styling solutions through automatic computer design [14]. Xia developed an automotive styling design tool based on deep learning, establishing an enantiomorphic relationship between deep-learning algorithms and design elements [15]. The inclusion of intelligent design in car product development has attracted academic attention, mainly in the form of more research results on generative techniques, such as generative adversarial network family-style research, while the inclusion of machine learning in automotive styling design failed to form an effective approach and lacks professional design metrics. Although machine-learning algorithms are used as a basis for developing intelligent design, basic research lacks a correlation with design knowledge and methods.

2.4. Car-Style Datasets

To support the CFFS classification, a car-style dataset that meets the task criteria needs to be found. Some basic car-classification datasets already exist in computer vision recognition research [16], whose style features cannot be accurately extracted and fully perceived for various objective reasons, as shown in Table 1. For the problem of the stylistic evolution of different car brands, Wang constructed a car-type image dataset (CTI dataset) and a car-design feature dataset (CDF dataset) [13]. As previous studies showed that CFFS has a greater impact on the user’s visual perception, Li constructed a car frontal styling database (CFSDB), which presents the front view of a car to address the brand issue [5]. However, this dataset is not labeled with style information. Therefore, to achieve our task, a specific CFFS dataset needs to be constructed. Annotation is needed to solve a basic problem in this dataset: given a car-front facing image, how does the designer name the style?

3. Methodology

In this paper, we propose a style annotation method for machine-learning data annotation of car-front facings, with the goal of converting the designer’s abstract cognitive knowledge of CFFS into machine-understandable structured data by using data annotation to achieve the automatic machine recognition of CFFS. Therefore, the style data annotation method is a means to ensure effective human–machine communication (Figure 2). The structure of this transformation process is symmetric.

3.1. Hierarchical Analysis of the Stylistic Features of the Car’s Facing Form

The cognition of the car facing is the process of forming knowledge through analysis; in other words, the overall form of the car facing is divided into a hierarchical and related three-dimensional car-style feature system. According to the composition of the car form, the car-style features can be divided into four levels: layout, surfacing, graphics, and line (Figure 3). Layout is the morphological organizational relationship between graphic features and the whole and graphic features with each other, which is an important element of style formation. Surfacing and graphic features are the direct expressions that motivate the automobile’s facing style.

3.1.1. Identifying the Style of Car Facings Based on “Line-Type” Analysis

A line is an important basis for identifying the car facing style through lines’ different angles with the shapes of different style imagery. The different lines can show the richness of the modeling language of car facing design, the curvature and the line slope provide different visual expressions, and the number of lines show the degree of the gathered visual power of the automobile facing. The so-called “line” in car facing modeling does not exist, but the visual image of the car shape shows the people’s perspective of the line’s feel. The front surfacing of a car can be seen as a combination of countless lines; a few crucial lines are always found, and their form and spatial composition directly affect the style of a car facing [17]. The “line-shape” analysis method can be completed in two basic steps, key line determination and “line-shape” analysis, to analyze the style of a car facing [18].
Key Characteristic Lines of a Car Facing
To avoid subjectivity when selecting key characteristic lines of car facings, we used the video observation method to summarize and analyze the process of drawing lines when designing car-front facings. Considering the macroscopic analysis of the overall shape of a car facing, all elements of the car facing style can be converted into key lines that describe their morphological features and the relationships between them: contour lines, fractal lines, and polygonal lines (Figure 4).
  • The contour line is the most typical line among all the lines on a car facing because it determines the style, such as SUV or sedan, or rounded or rigid.
  • The fractal line is the dividing line that forms the front facing covering.
  • The polygonal line is included in some detail or local form analyses and includes some important sharp lines.
Key Feature Line for Solving the Three Elements of Composition Style
Designers are more sensitive to the curvature characteristics of lines and surfacings than ordinary people. For a long time, designers have conceptually divided the lines that affect the shape into line segments with monotonic curvature to obtain aesthetically pleasing forms, and the curvature and slope of the line and the number of separate segments with monotonic curvature are the smallest units that express the aesthetic intent of the design [19]. Corner, s-shaped, and break lines can describe the form’s characteristics [20]. Next, from the designer’s perspective, defining the meaning of shape description terms, such as radius, straight/flat, and s-shaped, is necessary to modify the appearance shape by adding or subtracting lines with corresponding characteristics [21]. Based on this approach, we deconstruct the key lines of the car-front facing form (Figure 4) and propose three elements of the car facing form’s style, containing rounded lines, sharp lines, and straight lines. This provides a new form of style description.
  • Rounded line: a curve with a rounded radius. The larger the radius, the smaller the curve radius, and the straighter it tends to be.
  • Sharp lines: turning lines with sharp corners or sloping lines; the greater the slope, the stronger its visual sense.
  • Straight line: a horizontal or vertical line.
Analysis of the Proportion of the Three Elemental Components of Style
Styles can be considered a function of the design process and a common set of attributes. We believe that a car facing comprises a basic straight line superimposed with varying degrees of rounded and sharp lines. The core of the car facing style is the “line-type” relationship.
The goal is to achieve an analysis of style by looking at the proportion of three-element components of the car facing style. First, following the style scale, the proportional relationship of style feature lines that conform to the design of car facings in recent years should be filtered out. We used a three-point scale (0–2) to count the car facing morphology style formed by combining three style elements. We used the three-level scale because this principle can form 3 × 3 × 3 = 27 styles; this number is moderate, and screening is easy. Using a matrix description, we obtained
S = [ S 1 S 2 S n ] = [ s 11 s 1 n s i j s m 1 s m n ]
where S is an m × n matrix that describes the scale of n -dimensional features divided into m discrete point quantities. Here, S is named the style description matrix of the automobile front facing morphology, and S j represents the dimensional features. This study uses a style description matrix divided into three discrete point quantities of three-dimensional feature scales (straight, sharp, and rounded lines), that is, m = 3 , n = 3 , where i { 1 , 2 , , m } ,   j { 1 , 2 , , n } ,   s i j { 0 , 1 , 2 } .
In the basic compositional relationship of the car facing morphology, feature points accumulate to form feature lines, feature lines close to form feature surfacings, and feature points are the smallest primitives that form the car style [22]. A pixel point, which demonstrates a certain area and is numerically countable, is the smallest unit of a digital image [23]. Therefore, calculating the proportion of straight, sharp, and rounded lines in the automobile facing form to the total pixels of the three style elements can obtain the pattern between different styles, forming a basis for the numerical labeling of the scale. Therefore, we need to extract the vector of different colors for the three style elements and calculate the pixel points. The extraction principles are as follows: ① The extracted parts include the car facing’s outer contour lines, the contour lines of the graphic features inside the car facing, and the obvious folds (prismatic lines, fading lines). ② The extracted images have white as the background and no other superfluous color blocks. ③ Red lines represent straight lines, yellow lines represent sharp lines, and blue lines represent rounded lines. The ratio of the number of pixels of the different colored lines to the total number of pixels of all lines is as follows:
R = P i / P ;   i = 1 , 2 , 3 ,
where R is the ratio of the three style elements, P is the total number of pixels in the three style elements, P i is the number of pixels in style element i , and i = 1 denotes straight lines, i = 2 denotes sharp lines, and i = 3 denotes rounded lines.
The car facing can form different styles by altering the proportion of the three style elements. Styles are given labels, and the meaning of these labels is negotiated by the crowd. Therefore, the style annotation rules for the car facing form were set by the design expert panel as S t y l e ( R 1 , R 2 , R 3 ) . R 1 , R 2 , and R 3 denote the relative proportion of straight, sharp, and rounded lines, respectively, in the car facing to the three style elements, which can be described by 0, 1, and 2. A quantity of “0” means almost nothing; a small degree of proportion, “1,” means some; and “2” means more components. However, the individual understanding of the values “0,” “1,” and “2” differs and is still subjectively influenced by the individual. Therefore, further quantification is necessary. In this quantitative analysis, after obtaining the pixel proportion data of the three style elements, descriptive statistics combined with the SPSS software were used to determine the range of the relative proportions of “0,” “1,” and “2” to obtain the quantitative annotation standard of car facing style for machine learning and guide the machine-learning data annotation.

3.1.2. Graphical Feature Analysis

Considering the characteristics of the graphic features formed by combining the three style elements is an important way of analyzing the style. Different articulations of the three style elements can constitute different graphic features. Cars of the same brand can present different styles, and the adjustment of their position, curvature, proportion, and direction can present the novelty of each style. Therefore, in the process of machine recognition of car facing styles among different style categories, we need to extract typical features to form a basis for machine-learning classification results, and the learning of other non-common novelty features can be used to promote machine learning when referring to the diversity of car facing styles.

3.1.3. Analysis of the Layout Relationship Based on “Graphic” and “Line”

The “graphic-bottom” relationship between the headlights, grille, air intake, bumper, and hood produces different styles. The closed forms of headlights, air intakes, and grilles can easily become graphics, and the turning point between the hood surfacing and the bumper surfacing is not a functional structural line, but its form reflects the most basic features of the front facing form and is closely related to the car style; thus, it can be regarded as a “line.” Therefore, the visual coordination between the graphic features of the car facing and the overall visual relationship can be summarized as the visual relationship between “graphic” and “line.” In this paper, we analyze the layout relationship between headlights, grilles, and air inlets by using “graphic” and “line” as one of the style classification references.

3.1.4. Surfacing Analysis

A car form surfacing is a modeling surfacing that wraps around the automobile body. Form surfacings exhibit strong stylistic beauty. When an aerodynamic performance is pursued, curved surfacings are used more often. When returning to simplicity and rationality, flat surfacings are more frequently used. At the feature level, we focus on physical properties and light and shadow to describe the automobile facing. Physical properties reflect the facing’s concavity and curvature, while light and shadow can effectively reflect the automobile’s sense of space and hierarchy. Therefore, the surfacing is also the main basis for identifying a car style.

3.2. Choice of Stylistic Imagery Words

Next, stylistic imagery is a term used to describe the perceptual description of a car form and how designers discuss form attributes to convey their design intent. The style words in this study were derived from studies in the literature [24,25], which gathered words that describe car style morphology and set aside those unrelated to morphology. Using focus groups, design experts can select the descriptors from these adjectives that best match the style categories in this paper as morphological style words (Table 2).

3.3. Experimental Design of Car-Front Facing Multistyle Dataset Annotation

The experimental design of the multiple style data annotation of the car-front facing is as follows:
Annotation reference setting: To avoid the influence of personal subjective experience on style data annotation, this experiment requires design experts to provide one set of imagery boards for each style type and two typical samples as a comparison paradigm, which helps to perceive and understand styles, and then provide a copy of the knowledge of morphological features of eight style types (line—surfacing—layout—graphic features) for annotators to learn. The two are combined for data annotation.
Data sampling:The sampling category contained traditional fuel cars and new energy electric vehicles. The sample images were obtained from Dongfeng Motor’s design database. The output standard was an orthogonal front view, all the data sampling was adjusted to a grayscale map, and the background was changed to white.
Subjects: Finding the right experts to perceive and analyze the automobiles’ style is the most challenging task in the quantitative style annotation method for car facing morphology. The experts were chosen based on their senior design practice experience, and three of them had completed a whole-car design. These three experts participated in the method study to objectively present this paper’s method. In total, 20 design experts were invited to participate in this study, 10 experts participated in the method study, and 10 experts participated in the method evaluation session. To annotate the car facing style more effectively, the study’s data annotators used industrial design students, who could learn the data annotation rules more efficiently. Next, this experiment assigned five students to each style category, and these students only needed to learn the annotation rules for this category. To reduce errors in style annotations, the design students’ learning outcomes were assessed, and only those who passed the assessment were allowed to perform style annotations.
Annotation process: First, for this process it was necessary to number the car-front facing image data samples to facilitate the later verification of results. This experiment’s annotation took the form of a hierarchical annotation audit. The first layer was annotating the original data. The second layer was screening the annotated style samples for multicategory overlap; if the annotator encountered difficulties in style identification, the samples could be handed over to design experts for judgment. The third layer was to invite two designers involved in the method of this study to quickly review the annotation results of various styles and adjust them.

3.4. Annotation Method Validation

3.4.1. CFFS Perception and Analysis Evaluation

Markman and Gentner argue that the style evaluation model is a quick judgment of style similarity based on spatial and overall views [26]. In this study, we used controlled experiments to explore the rate of agreement between the results of design experts’ perception categories and the annotation results that were obtained, using the style identification method for car-front facing morphology studied in this paper and the annotation results obtained without using the method in this paper.

3.4.2. Machine-Learning Classification of CFFS

The machine-learning understanding of the task is expressed as the machine-learning interpretation of the data, and the process of machine recognition can be translated into the machine classification output of a car-front facing morphological style. The CFFS dataset was used in the machine classification experiment, and five classification models with different functional principles were used as classification networks: Vgg19, ResNet, ViT, MAE, and MLP-Mixer. The output was converted into style category probabilities using Softmax processing with the multiple classification problem, and the style category with the highest probability was formulated for the classification results.

4. Symmetric Transformation of Style Knowledge to Structured Annotation

4.1. Quantification of the Proportion of the Three Elements of Style

4.1.1. Eight Styles Derived from Three Elements of Style

We filtered out the proportional relationships of the style features to fit the design of car-front facings in recent years. In this paper, a three-level (0, 1, and 2) style scale with three-dimensional features (straight, sharp, and rounded lines) was selected, resulting in 27 styles (Table 3). Ten professional car designers were invited to evaluate the styles based on the distribution of the values of the three levels in the table, summed into behavioral units. For example, a sum of “000” is 0, indicating that the proportion of straight, sharp, and rounded lines on the car facing is 0. Of course, this type of car does not exist. Similarly, line distributions with a sum of 1 and 2 are both nonexistent. In addition, the line with a sum of 3 is outside the scope of this study because the design elements are too simple and do not conform to the aesthetic rules of design in the car industry at present. In addition, two special combinations exist: “022” and “222”. The former disagrees with the basic rules of car design because the proportion of straight lines is 0, and the design of the car facing is further designed based on straight lines. “The latter has three style elements, two of which are too cumbersome, have no prominent visual focus, and do not agree with the existing design aesthetic rules of cars.” Therefore, these two situations do not exist. After screening by design experts, the relative composition ratios of the three elements of the final eight style categories are described as A (112), B (121), C (202), D (220), E (211), F (212), G (221), and H (122).
To define the eight style categories, we collected 400 images of popular car facings from 36 car brands in recent years from the design database of Dongfeng Motor. First, 400 experimental samples of car facing images were numbered, and the key feature lines that affect the perception of car facing styles were extracted into three categories of deconstructed vectors: straight, sharp, and rounded lines (Figure 5). Second, Python was used to calculate the ratio of the number of pixels in each color to the total number of pixels in each image. We classified the 400 images into eight types of styles based on the proportion rules of straight, sharp, and rounded lines (Table 4).

4.1.2. Quantification of the Proportion of the Three Elements of Style in Eight Styles

To avoid the influence of personal subjective imagery in the car style annotation process, we needed to establish a uniform standard for the manual annotation of machine-learning data and further quantify the annotation range of “0,” “1,” and “2”. Since “0” indicates a few degrees, it is easy to distinguish. Therefore, only the ranges of “1” and “2” need to be quantified.
First, the eight styles are divided into two cases in which the sum of the three style elements is four and five for behavioral units. Subsequently, the classification is continued, following the cases where the sum is four or five, and the ratio of the three elements of the style is one or two, resulting in 12 categories (Table 5).
Second, based on Section 4.1.1, a large number of car facing images were acquired, and Python was used to calculate the percentage of the three style element pixels, obtaining up to 50 datapoints in each of the 12 categories.
Furthermore, the three style element pixels share data for each category and were preprocessed into two decimal places.
Finally, the descriptive statistical distribution of the data for each category was performed using the SPSS software to obtain a predicted range of “1” and “2” under the 12 categories, which guided the data labeling for machine learning.

4.1.3. Quantitative Results for the Three Elements of Style as a Percentage of “0,” “1,” and “2”

By calculating the percentage of pixel points (recorded as 100 when the percentage is 100%) of the three style elements for 50 pieces of data in 12 categories using Python, the descriptive distribution statistics were performed for cases where the percentages of the three style elements were “1” and “2”. The following 12 results are presented in Figure 6. Due to the overall fluctuations in each data type, too many grouping histograms were jagged, and too few grouping histograms were unresponsive to the distribution state. Table 6 shows the results of the data analysis after calculating the group distance to obtain the data distribution statistics grouping interval of 2.5.
After analyzing the above results, the quantified reference range of “1” and “2” was chosen as the interval between the maximum and minimum values, which can help people better feel and understand the car facing style. However, two styles, C (202) and D (220), are special, where the quantification method of “0” is the minimum value of 0, 100 minus the sum of the minimum values of the other two style elements is the maximum value of the style element, represented by “0” (Table 7). The style distribution is described in Figure 7.

4.2. Analysis of the Layout Relationship of the Eight Style Types

Layouts can positively organize graphic features and conform to the laws of visual perception, which helps in the interpretation of the styles. The expert analysis of the layouts of the eight style categories showed that the layout arrangement was significant in expressing the style (Figure 8).

4.3. Analysis of the Graphic Characteristics of Eight Style Types

To further elaborate on the morphological features of car facings of eight styles, we invited 10 design experts to analyze the line-shape, size, and angle characteristics of car facing graphic features in focus groups (Figure 9).

4.4. Analysis of Eight Types of Style Surfacing Relationships

The surfacing shape contains rich styling information. Therefore, key facings can be divided into groups according to the most easily perceived parts of the car facing. Figure 10 shows the shape surfacing characteristics of various styles after the experts’ summary and analysis.

4.5. Mapping the Relationship between Car Front Facings and Stylistic Imagery

For correlation pairing, 10 experts filtered the words that best matched the morphological characteristics of the eight style categories from the morphological style lexicon in Table 2. The descriptions of the eight style categories for CFFS obtained after focus group discussion are shown in Table 8.

5. CFFS Annotation

5.1. Data Annotation Process

Furthermore, imagery can “relate” to different styles. In this study, different types of figures were selected as imagery according to the different feelings conveyed by the eight styles, and two typical examples were selected for each of the eight styles (Figure 11). In addition, 40 data annotators were divided into eight groups, and each group was responsible for annotating one style. Each group of annotators only learned the car facing styles (Section 4) in the category that they needed to annotate as a reference. The design experts reviewed the style annotation results. Figure 12 shows the annotation process.

5.2. Data Annotation Results

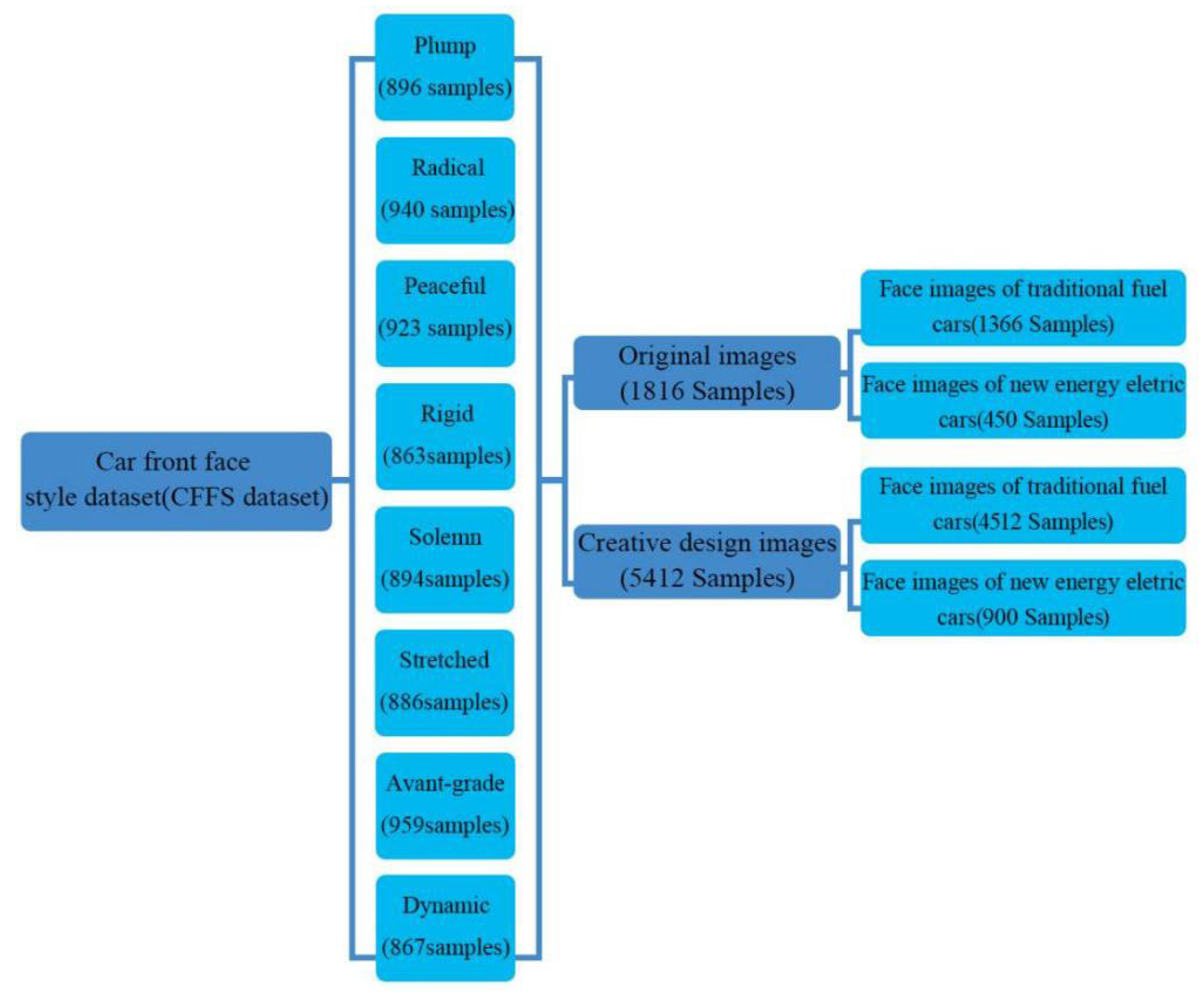
To facilitate the computer reading of the image styles, the style names were used as annotation labels (Figure 13). Finally, we constructed a multiple style dataset with 7228 car-front facing images and style semantic annotations for car-front facing morphology. This dataset contained eight style types, and Figure 14 shows the dataset structure.

6. Validation Results of CFFS Annotation Methods

6.1. Design Knowledge-Based Evaluation of Annotation Results

To explore whether the proposed method can reduce the error rate in CFFS data annotation, we adopted a controlled experiment. Twenty unlabeled car-front facing images were randomly selected and sequentially numbered. In the control group, five industrial design students who were not involved in the style-data annotation work were invited to annotate the car-front facing images, and we only provided them with the names of the eight style types; no further information was provided. In the experimental group, we taught the style-data annotation method to these five industrial design students and provided style-data annotation references. Their annotation process strictly followed the annotation procedure. Meanwhile, we invited 10 automotive design experts to select the style vocabulary that best represented the perception of imagery from the eight categories of style vocabulary as the style assessment of the front facing morphological images of the car. Following this, we matched the evaluation results of each design expert with the data annotation results of each industrial design student and calculated the accuracy rate of the quantitative annotation of CFFS (Figure 15).
Following the experimental results of the quantitative style-annotation evaluation, the accuracy of the data annotation results guided by the method proposed in this paper exceeded that of the data results annotated without this method by 34.03%. This shows the effectiveness of the proposed method, which can objectively guide a large amount of data labeling for machine learning, thus avoiding the problem of unobjective data labeling results due to human subjectivity.

6.2. Machine-Learning-Based Car-Front Style Image Classification

In this experiment, five classical classifiers (Vgg19, ResNet, ViT, MAE, and MLP-Mixer) were used to perform a multiple style classification task on CFFS. The CFFS dataset was used to perform this classification task; 70% of each style category was used as the training set, and 30% of the image samples were used as the test set. The hardware for this experiment was an NVIDIA RTX 3060 Ti, 8 G GPU. The model was built using Keras. The training was performed using the Adam optimization algorithm with a learning rate of 0.0001, a batch size of 64, and 1000 iterations. The experiment’s aim was to verify whether the dataset labeled with the data annotation method enabled the machine to perform the classification task, and thus verify whether the machine understood the car-front facing morphology style. Therefore, we chose accuracy as the criterion to evaluate the classification performance of the five classifiers. Figure 16 shows the classification accuracy results of the five classifiers for the eight style categories.
The average accuracy of MAE was 76.75%, MLP-Mixer was 78.47%, ResNet was 78.07%, Vgg-19 was 75.80%, and VIT was 81.06% using machine learning to classify car-front style experiments. All of these can handle the style classification task of car-front facing morphology images, indicating that the CFFS dataset constructed by the style data annotation method can be applied to various classification networks. However, the classification accuracy of the five classification models still demonstrates room for improvement. Therefore, three aspects can be investigated in future research: constructing personalized classification models for CFFS tasks, expanding the number of datasets, and verifying the quality of style data annotation.

7. Discussion

As shown in the study of Li [5], Wang [13] and Ostrosi [21], the CFFS is related, the style does not exist in isolation, and the interior of the style is continuous. Therefore, a method for recognizing the CFFS is proposed, discussing the layout relation, shape surface features, graphic features, and proportion of the three style elements. The first three levels are a superficial interpretation of the car style. The proportion of the three elements of the style is an essential interpretation of the CFFS. The line can be regarded as the “relation” of the form style.
If we take lines as the original form of the design and increase or decrease the proportion of the three elements of style on the basic form, we can realize the style conversion of different categories, which is also an effective method of style innovation design. Figure 17 illustrates the distribution of the three elements of the eight styles. Figure 15 shows the transformation of the three style elements. This paper transforms the three elements of style that sum to “4” into elements of style that sum to “5,” and vice versa. At the same time, it is also possible to identify the complex superimposition transformation of “Increase” and “Decrease” to realize the transformation between any two types of styles. During the conversion process, it is important to note the relative proportions of the style elements in the different categories (Table 7). An example is that from plump (112) to stretched (212) when the transformation is only needed in the plump style on the basis of an additional straight line, and plump (112) to dynamic (122) when the transformation involves adding an extra sharp line to the plump style, as shown in Figure 18, which transforms the sum of the three elements of style from “4” to “5”.
To explain the relationship between the proportion of the three elements of style and the style more intuitively, the representative samples of stretched (212), Mercedes-Benz and peaceful (202), Bentley, were selected and compared (Figure 19). The two sample cars have the same layout. The shape surfaces are full, simple, and smooth. However, the graphic features of the two cars are different. Mercedes uses rounded lines and sharp lines to express the graphic features, while Bentley uses circular lights, and there is a circular expression grid in the square. This might look similar, but the type and composition of the lines used in the design could represent different styles. Lines are the essence of car design.

8. Conclusions

Fundamentally, we propose translating the experience of design experts into a data annotation reference, which is helpful to objectively guide manual machine-learning data annotation and improve the quality of machine learning. This is an interesting research work that translates human knowledge into machine knowledge in a symmetrical way. In other words, “symmetry” is used to emphasize a consistent approach to knowledge in computer-aided design.
To study the quantitative annotation method of CCFS for machine learning, this paper proposes four levels of a style feature analysis of a car-front face: layout, surface, graphics, and lines. From the “line-type” classification CCFS, the other three element levels were overlaid for recognition. In this paper, a three-point scale was used to record the proportion of three elements in the style. By analyzing the layout, surface, and graphic features of each style, eight styles, plump (112), radical (121), peaceful (202), rigid (220), solemn (211), stretched (212), dynamic (122), and avant-garde (221), were established. Based on this annotation reference, we annotated some of the CCFS data to evaluate the quantitative method. The method was evaluated from a design perspective. The accuracy of annotation improved for each subject, as follows: 65.37 86.92 ,   46.34 85.47 ,   46.73 83.78 ,   60.57 90.45 ,   54.72 87.26 . Meanwhile, we used five classic classifiers, Vgg19, ResNet, ViT, MAE, and MLP-Mixer, to classify the dataset; the average accuracy rates were 76.75%, 78.47%, 78.07%, 75.80%, and 81.06%. The results proved that this quantitative annotation method is reliable and applicable to the recognition of new energy electric vehicle styles and traditional fuel automobiles.
This study also has some limitations. We chose a three-point scale to record the percentages of the three style elements and, after sifting, the final eight styles were selected to describe the car-front facing, which is only a rough classification of styles. If a five-point scale is used, a seven-point scale will form more styles, which is an interesting approach. In addition, this paper only establishes a style annotation reference objectively based only on morphological deconstruction. However, there are also other elements that affect style perception, such as color, texture, and material, and a multidimensional, knowledge-driven style-annotation method should be systematically proposed in future research. Again, in this paper, we selected the dominant style as the data annotation from the morphology perspective, but the car style has multiple characteristics, and exploring the relationship between multiple car styles and user perceptions is the key to winning the car market.
The present study is equally relevant. This study could be an important step in the deep integration of design knowledge into machine learning. The quantitative style annotation method in this study is not only applicable to the style annotation of car faces but also to the style annotation of any group of industrial products. This quantitative annotation method is jointly applicable to traditional fuel cars and new energy electric vehicles, and car enterprises can build different car style datasets according to the actual task requirements based on the method proposed in this paper and conduct machine learning model training to complete intelligent design work, such as the rapid machine identification of car styles, machine prediction of car style trends, and the generation of multiple car shapes according to specified styles, which helps car companies to quickly position themselves in the market and seek innovative design opportunities.

Author Contributions

Conceptualization, L.M. and Y.W.; methodology, L.M. and X.Y.; software, Q.L.; validation, L.M. and Q.L.; formal analysis, Y.W.; investigation, X.Y.; resources, Y.W.; data curation, L.M. and Q.L.; writing—original draft preparation, L.M.; writing—review and editing, Y.W.; supervision, Y.W. All authors have read and agreed to the published version of the manuscript.

Funding

This work was funded by the National Key R&D Program of China (2018YFB1308500), the two bath of 2021 MOE of PRC Industry–University Collaborative Program (202102055018), the Key Research and Development Project of Hubei Province (Key technologies and application demonstrations of smart cockpit design for L3+ autonomous vehicles) and the independent innovation research fund project of Wuhan University of Technology (211416004).

Acknowledgments

The authors should like to thank the Wuhan University of Technology for technical guidance.

Conflicts of Interest

The authors declare no conflict of interest.

References

  1. Lv, S. Design of the automobile marketing system based on the big data. In Proceedings of the International Conference on Big Data Analytics for Cyber-Physical-Systems, Shengyang, China, 28–29 December 2019; Springer: Singapore, 2019; pp. 1713–1719. [Google Scholar]
  2. Hoon, H.K.; Ji-Hyun, L. Balancing Homogeneity and Heterogeneity in Design Exploration by Synthesizing Novel Design Alternatives based on Genetic Algorithm and Strategic Styling Decision. Adv. Eng. Inform. 2018, 38, 113–128. [Google Scholar] [CrossRef]
  3. Hsiao, S.W.; Lee, C.H.; Chen, R.Q. A methodology for brand feature establishment based on the decomposition and reconstruction of a feature curve. Adv. Eng. Inform. 2018, 38, 14–26. [Google Scholar] [CrossRef]
  4. Zhaolin, L.U. Automobile style evaluation based on eye tracking. J. Tsinghua Univ. (Sci. Technol.) 2015, 55, 775–781. [Google Scholar]
  5. Li, B.; Dong, Y.; Wen, Z.; Liu, M.; Yang, L.; Song, M. A machine learning–based framework for analyzing car brand styling. Adv. Mech. Eng. 2018, 10, 168–189. [Google Scholar] [CrossRef]
  6. Azizi, G.M.; Asgari, A. Phenomenology of Persian Garden Using Gestalt Psychological Theory of Perception (Case Study: Shahzadeh Mahan Garden). J. Art Civiliz. Orient 2022, 10, 45–56. [Google Scholar]
  7. Huang, W.; Wang, H. Measurement of eye-opening perception of visual symbols based on Gestalt Psychology. In Proceedings of the International Conference on Optics and Machine Vision (ICOMV 2022), Guangzhou, China, 12 May 2022; SPIE: Chongqing, China, 2022; Volume 12173, pp. 271–279. [Google Scholar]
  8. Godart, F.C. Why is style not in fashion? Using the concept of “style” to understand the creative industries. In Frontiers of Creative Industries: Exploring Structural and Categorical Dynamics; Emerald Publishing Limited: Houston, UK, 2018. [Google Scholar]
  9. Cheutet, V. 2D semantic sketcher for a car aesthetic design. Proc. CPI 2007, 18, 1–14. [Google Scholar]
  10. Bluntzer, J.B.; Ostrosi, E.; Sagot, J.C. Car Styling: A CAD Approach to Identify, Extract and Interpret Characteristic Lines. Procedia CIRP 2014, 21, 258–263. [Google Scholar] [CrossRef][Green Version]
  11. Hyun, K.H.; Lee, J.H.; Kim, M.; Cho, S. Style synthesis and analysis of car designs for style quantification based on product appearance similarities. Adv. Eng. Inform. 2015, 29, 483–494. [Google Scholar] [CrossRef]
  12. Usama, M.; Arif, A.; Haris, F. A data-driven interactive system for aerodynamic and user-centred generative vehicle design. In Proceedings of the International Conference on Artificial Intelligence (ICAI), Islamabad, Pakistan, 5–7 April 2021; pp. 119–127. [Google Scholar]
  13. Wang, H.H.; Chen, C.P. A case study on evolution of car styling and brand consistency using deep learning. Symmetry 2020, 12, 2074. [Google Scholar] [CrossRef]
  14. Pei, H.; Tan, S.; Zhang, J. Applying DCGAN of Design Model for Automobile Modeling. Mech. Sci. Technol. Aerosp. Eng. 2021, 07, 234–248. [Google Scholar]
  15. Xia, J.; Zhou, F.; Fan, Z. Automotive Modeling Design Tool Based on Deep Learning. Packag. Eng. 2021, 18, 42–49+6. [Google Scholar]
  16. Yang, L.; Luo, P.; Loy, C.C.; Tang, X. A large-scale car dataset for fine-grained categorization and verification. In Proceedings of the IEEE Conference on Computer Vision and Pattern Recognition (CVPR), Boston, MA, USA, 7–12 June 2015; pp. 245–256. [Google Scholar]
  17. Zhang, X.; Huang, L.; Li, M. Research on the Shape of Automobile Face Based on Cultural Translation. In Proceedings of the E3S Web of Conferences, Harbin, China, 25–27 December 2020; EDP Sciences: Paris, France, 2021; pp. 236–248. [Google Scholar]
  18. Wang, B. Creative Design of Automobile; Tsinghua University Press: Beijing, China, 2019; pp. 46–48. [Google Scholar]
  19. Tong, W.; Chen, M. A sufficient condition for 3D typical curves. Comput. Aided Geom. Des. 2021, 87, 101991. [Google Scholar] [CrossRef]
  20. Tsuchie, S. Reconstruction of intersecting surface models from scanned data for styling design. Eng. Comput. 2021, 37, 211–222. [Google Scholar] [CrossRef]
  21. Ostrosi, E.; Bluntzer, J.B.; Zhang, Z. Car style-holon recognition in computer-aided design. J. Comput. Des. Eng. 2019, 6, 719–738. [Google Scholar] [CrossRef]
  22. Chan, C.S. An examination of the forces that generate a style. Des. Stud. 2001, 22, 319–346. [Google Scholar] [CrossRef]
  23. Xiao, H.W.; Jiang, C.J.; Zhai, J.X. A research on the calculation method of car proportion based on image processing. In Proceedings of the MATEC Web of Conferences, Hualien, Taiwan, 27–31 October 2017; pp. 169–183. [Google Scholar]
  24. BiBi, S.; Abbas, M.; Misro, M.Y. A novel approach of hybrid trigonometric Bézier curve to the modeling of symmetric revolutionary curves and symmetric rotation surfaces. IEEE Access 2019, 7, 165779–165792. [Google Scholar] [CrossRef]
  25. Wang, B.; Giannini, F.; Monti, M. Car model reconstruction from images through character line recognition. Eng. Comput. 2018, 35, 156–167. [Google Scholar] [CrossRef]
  26. Xu, F. Towards a rational constructivist theory of cognitive development. Psychol. Rev. 2019, 126, 841–856. [Google Scholar] [CrossRef] [PubMed]
Figure 1. Key morphological features of the automobile facing.
Figure 1. Key morphological features of the automobile facing.
Symmetry 14 01181 g001
Figure 2. Machine-learning-oriented design-knowledge transformation process.
Figure 2. Machine-learning-oriented design-knowledge transformation process.
Symmetry 14 01181 g002
Figure 3. Deconstruction model of automobile facing style features.
Figure 3. Deconstruction model of automobile facing style features.
Symmetry 14 01181 g003
Figure 4. Extraction and deconstruction of key feature lines of car facing morphology.
Figure 4. Extraction and deconstruction of key feature lines of car facing morphology.
Symmetry 14 01181 g004
Figure 5. Key features of the car facing form are deconstructed into three elements of style.
Figure 5. Key features of the car facing form are deconstructed into three elements of style.
Symmetry 14 01181 g005
Figure 6. Results of descriptive distribution statistics.
Figure 6. Results of descriptive distribution statistics.
Symmetry 14 01181 g006
Figure 7. Description of eight types of style distribution.
Figure 7. Description of eight types of style distribution.
Symmetry 14 01181 g007
Figure 8. Analysis of the layout relationships of eight types of styles.
Figure 8. Analysis of the layout relationships of eight types of styles.
Symmetry 14 01181 g008
Figure 9. Analysis of the characteristics of eight types of style graphics.
Figure 9. Analysis of the characteristics of eight types of style graphics.
Symmetry 14 01181 g009
Figure 10. Analysis of the surfacing relationship.
Figure 10. Analysis of the surfacing relationship.
Symmetry 14 01181 g010
Figure 11. Eight types of style imagery.
Figure 11. Eight types of style imagery.
Symmetry 14 01181 g011
Figure 12. Flowchart of data annotation.
Figure 12. Flowchart of data annotation.
Symmetry 14 01181 g012
Figure 13. Car-front facing style annotation results.
Figure 13. Car-front facing style annotation results.
Symmetry 14 01181 g013
Figure 14. Components of the CFFS dataset.
Figure 14. Components of the CFFS dataset.
Symmetry 14 01181 g014
Figure 15. Experimental results of car-front style annotation.
Figure 15. Experimental results of car-front style annotation.
Symmetry 14 01181 g015
Figure 16. Machine-learning classification accuracy.
Figure 16. Machine-learning classification accuracy.
Symmetry 14 01181 g016
Figure 17. Three elements of style distribution description.
Figure 17. Three elements of style distribution description.
Symmetry 14 01181 g017
Figure 18. Transformation of the sum of the three elements of style from”4” to “5”.
Figure 18. Transformation of the sum of the three elements of style from”4” to “5”.
Symmetry 14 01181 g018
Figure 19. Style comparison of stretched (212) and peaceful (202).
Figure 19. Style comparison of stretched (212) and peaceful (202).
Symmetry 14 01181 g019
Table 1. Comparison of our dataset with existing car datasets.
Table 1. Comparison of our dataset with existing car datasets.
DatasetApplicable TaskData FormDataset FeaturesCategorySample Size
Fine-grained car dataset [16]Fine-grained car classificationImageLarge-scale, all cars in the same viewSeven categories (sedan, SUV, coupe, convertible, pickup, hatchback, and wagon)16.185
CFSDB dataset [13]Car brand style classificationImageFront view of the car, mainly focusing on the headlights, grille, and bumperSedans (22 brands) and SUVs (21 brands)8.167
Car type image dataset
(CTI dataset) [13]
Predicted brand or period style classificationImageThe Dodge images are from 1942 to 1970 and the Jaguar images are from 1938 to 1969Two brands (Dodge and Jaguar)7.248
Car design features dataset (CDF dataset) [5]Statistical analysisImageCar design features for streamlined style and modern-style car, CDF dataset’s cars include American and British brandsDodge and Jaguar55
Our dataset (car-front style dataset, CFFS dataset) [5]Style classification, creative generation, designer–user communicationImage + Text AnnotationCar front image with labelEight style categories7.228
Table 2. Morphological style adjectives.
Table 2. Morphological style adjectives.
Morphological Style Adjectives
SoftGeometricDynamicFutureSharpSlickRobustDelicate
ExactAvant-gardeBalancedPeacefulRadicalCombativeRigidStretched
SolemnPlumpBriefComplexMuscularAggressive
Table 3. The three elements of style are derived into eight styles (quantitative table).
Table 3. The three elements of style are derived into eight styles (quantitative table).
NO.Straight LineSharp LineRounded LineSumDesigner Evaluation
10000Does not exist
20011Does not exist
30101Does not exist
41001Does not exist
50022Does not exist
60202Does not exist
72002Does not exist
80112Does not exist
91102Does not exist
101012Does not exist
111113Stable
120213Sharp (Rounded)
131203Sharp (Straight)
142013Straight (Rounded)
152103Straight (Sharp)
160123Rounded (Straight)
171023Rounded (Sharp)
180224Does not exist
191124A
201214B
212024C
222204D
232114E
242125F
252215G
261225H
272226Stable
Table 4. The data statistics of the number of pixel points as a percentage of the three elements of the style by Python.
Table 4. The data statistics of the number of pixel points as a percentage of the three elements of the style by Python.
No.Total Feature PointsRed PointsRed Point PercentageYellow PointsYellow Point PercentageBlue PointsBlue Point
Percentage
18421124014.72%457454.32%260730.96%
29188181619.76%479952.23%257328.01%
39924308131.05%453545.70%230823.25%
411,388337829.66%354731.15%446339.19%
56428164625.61%261840.73%216433.66%
6816791911.25%489459.92%235428.83%
736,616790821.60%17,05546.58%11,65331.82%
822,924512022.33%980742.78%799734.89%
931,741751023.66%17,42554.90%680621.44%
106568158924.19%237636.18%260339.63%
117935333241.99%233429.41%226928.60%
1211,388337829.66%354731.15%446339.19%
1310,881459442.22%365033.54%263724.24%
1410,139470046.36%349134.43%194819.21%
155953220036.96%143524.11%231838.93%
1611,496640455.71%307726.77%201517.52%
1710,417179517.23%297028.51%565254.26%
187870169221.50%147218.70%470659.80%
198439150617.85%381445.19%311936.96%
206424181328.22%150223.38%310948.40%
216885250036.31%201629.28%236934.41%
2211,912594749.92%326427.40%270122.68%
2327,45114,85354.11%734026.74%525819.15%
2425,13812,04547.92%628825.01%680527.07%
2522,319809436.27%409118.33%10,13445.40%
........................
40038,62724,77864.15%693517.95%691417.90%
Table 5. Classification of the three elements of style annotated “1” and”2.”
Table 5. Classification of the three elements of style annotated “1” and”2.”
ObjectClassCategoryRepresentSample Size
Proportion of three elements of car-front facing styleSum = 4Straight line scale = 1(121)(112)50
Straight line scale = 2(202)(220)(211)50
Sharp line scale = 1(211)(112)50
Sharp line scale = 2(121)(220)50
Rounded Line scale = 1(121)(211)50
Rounded Line scale = 2(112)(202)50
Sum = 5Straight line scale = 1(122)50
Straight line scale = 2(212)(221)50
Sharp line scale = 1(212)50
Sharp line scale = 2(122)(221)50
Rounded Line scale = 1(221)50
Rounded Line scale = 2(212)(122)50
Table 6. Results of quantitative analysis of the proportion of the three style elements.
Table 6. Results of quantitative analysis of the proportion of the three style elements.
NO.Group CategoriesStart ValueEnd ValueMeanMedianMaximum ValueMinimal Value
1Sum = 5,
Straight line scale = 1
1527.522.2322.3126.0917.23
2Sum = 4, Straight line scale = 117.53525.7725.6034.8819.76
3Sum = 5, Straight line scale = 2355041.3441.2149.2335.23
4Sum = 4, Straight line scale = 24557.550.3550.2355.7144.36
5Sum = 5, Sharp line scale = 11527.521.7921.492617.11
6Sum = 4, Sharp line scale = 117.527.522.9523.6526.7717.85
7Sum = 5, Sharp line scale = 2355541.6440.6254.3236.70
8Sum = 4, Sharp line scale = 2406050.6751.1759.6341.09
9Sum = 5, Rounded line scale = 11527.2521.5421.5325.2117.41
10Sum = 4, Rounded line scale = 117.2527.2522.7823.0326.0117.53
11Sum = 5, Rounded line scale = 2354540.7740.9444.8835.66
12Sum = 4, Rounded line scale = 2456051.4151.6558.6245.12
Table 7. Reference ranges for three elements of eight styles.
Table 7. Reference ranges for three elements of eight styles.
StyleProportionThree Elements of Style
Straight LineSharp LineRounded Line
ARatio112
Reference range (%)19.76–34.88%17.85–26.77%45.12–58.62%
BRatio121
Reference range (%)19.76–34.88%41.09–59.63%17.53–26.01%
CRatio202
Reference range (%)44.36–55.71%0–10.52%45.12–58.62%
DRatio220
Reference range (%)44.36–55.71%41.09%−59.63%0–14.55%
ERatio211
Reference range (%)44.36–55.71%17.85–26.77%17.53–26.01%
FRatio212
Reference range (%)35.23–49.23%17.11–26%35.66–44.88%
GRatio221
Reference range (%)35.23–49.23%36.70–54.32%17.41–25.21%
HRatio122
Reference range (%)17.23–26.09%36.70–54.32%35.66–44.88%
Table 8. Eight CFFS categories.
Table 8. Eight CFFS categories.
Style AStyle BStyle CStyle D
Plump (112)Radical (121)Peaceful (202)Rigid (220)
Style EStyle FStyle GStyle H
Solemn (211)Stretched (212)Avant-grade (221)Dynamic (122)
Publisher’s Note: MDPI stays neutral with regard to jurisdictional claims in published maps and institutional affiliations.

Share and Cite

MDPI and ACS Style

Ma, L.; Wu, Y.; Li, Q.; Yuan, X. Recognition of Car Front Facing Style for Machine-Learning Data Annotation: A Quantitative Approach. Symmetry 2022, 14, 1181. https://doi.org/10.3390/sym14061181

AMA Style

Ma L, Wu Y, Li Q, Yuan X. Recognition of Car Front Facing Style for Machine-Learning Data Annotation: A Quantitative Approach. Symmetry. 2022; 14(6):1181. https://doi.org/10.3390/sym14061181

Chicago/Turabian Style

Ma, Lisha, Yu Wu, Qingnan Li, and Xiaofang Yuan. 2022. "Recognition of Car Front Facing Style for Machine-Learning Data Annotation: A Quantitative Approach" Symmetry 14, no. 6: 1181. https://doi.org/10.3390/sym14061181

APA Style

Ma, L., Wu, Y., Li, Q., & Yuan, X. (2022). Recognition of Car Front Facing Style for Machine-Learning Data Annotation: A Quantitative Approach. Symmetry, 14(6), 1181. https://doi.org/10.3390/sym14061181

Note that from the first issue of 2016, this journal uses article numbers instead of page numbers. See further details here.

Article Metrics

Back to TopTop