Abstract
The accuracy of control systems applied to motors is influenced by uncertainties and abrupt variations of the load and system parameters. Some robust control strategies have been proposed in the literature for responding to disturbances and uncertainties, parametric variations, and non-linearities, adding complex control rules and considerable computational efforts. Therefore, this paper presents the application of a sliding mode control method based on a washout filter (SMC-w) for speed control in a permanent magnet DC motor. In addition, the dynamic behavior of the SMC-w is evaluated under changes in the reference speed and load torque. The response of the control system under variations of the speed reference signal and load torque were studied. The results were contrasted with conventional proportional integral derivative (PID) control to evaluate the efficiency and improvement of the SMC-w. The qualitative shape of the transient response of the speed and current concerning changes in the reference speed is symmetric for the SMC-w controller, but the values of overshoot, settling time, and steady-state error are different. This technique has a great potential for industrial application as it controls efficiently with low computational cost and a simple design, which benefits its implementation in practical environments.
1. Introduction
Direct current (DC) motors are used in complex industrial settings such as rolling mills, elevators, robotic manipulators, and steel mills [1,2,3]. They are commonly controlled through field current or armature voltage variations; however, external disturbances, uncertainties, and some non-linear characteristics affect the performance [3]. Hence, power converters have become helpful devices that control energy and variables and allow an efficient response to these undesired events.
Common control strategies applied to power converters in industrial environments are proportional-integral (PI) and proportional-integral-derivative (PID) for their simplicity and efficiency. However, they are not very robust when dealing with uncertainties, parameter variations, and rapid load changes. The optimal parameter tuning of the PI and PID controllers applied to uncertain system models has become a difficult task to carry out, affecting the response time and accuracy of the control system.
Advanced control strategies have been proposed to improve the performance of control systems applied to DC motors, avoid unwanted noise, and enhance controller efficiency. Currently, new researchers are searching for an efficient and self-adaptive control combining PID control with other control strategies [4] (artificial intelligence) and proposing robust, adaptive, predictive, or sliding mode controls.
For instance, in the literature, some strategies have been proposed to improve the performance of DC motor control systems powered by power converters. In [5], a non-linear PI control is proposed to regulate the motor speed, which improves the dynamic performance of the system when disturbances and load variations are presented. A fractional-order PID (FO-PID) control with particle swarm optimization (PSO) is applied in [6] to control the speed of a motor fed by a buck converter, which improves the efficiency of the control with less effort.
The SMC control is effective in addressing the effect of external disturbances and model uncertainties while achieving a convergence of the following error towards small values [4,7,8]. However, sliding-mode controllers often exhibit chattering or high-frequency oscillations. Then, a sliding mode control approach based on perturbation observers (DOB-SMC) is proposed in [9]. The simulation tests evidenced the effectiveness of the control system in estimating and responding to disturbances in real-time. However, when the robustness in the control action was increased, then chattering was presented.
Furthermore, the works reported in [4,8,10] have focused on solving the chattering problem and improving the performance of conventional SMC. In [4], a power function replaces the exponential approximation method for the control of permanent magnet synchronous linear motors (PMSLM). The use of an improved exponential reaching law applied in PMSM drives is discussed in [8]. Moreover, a second-order PMSM is controlled through a global nonsingular fixed-time terminal sliding mode control (GNFTSMC) in [10]; the results show that the system responds more smoothly and quickly, while avoiding the singularity problem.
The optimal adjustment of the parameters of the PID controllers, SMC, and its variants, constitutes one of the most relevant study topics during the last decade. The working conditions of control systems generally imply dynamic and random characteristics, to which the control system must adapt to produce adequate quality indices for stability. This issue has been addressed through metaheuristics by creating divergent strategies and evolutionary algorithms to find the best possible solution in real-time. Under this approach, speed control for a DC motor based on an SMC and an ant colony optimization algorithm was proposed in [3]. Compared to the manual adjustment of the SMC parameters, the tuning with the optimization algorithm allows obtaining a good accurate response against large parametric variations and external disturbances.
The integration of advanced control techniques in the industry has been limited due, among others, to the complexity of the control rules and the computational cost necessary to achieve robustness against complex load torque disturbances in a DC motor. In this sense, it is required to search for a configuration that provides the benefits of linear control (easy implementation and good performance) and non-linear control (good response to uncertainties and parameter variation and dynamic adaptability of the control configuration). The balance between simplicity of implementation and robustness is one of the study objectives. Hence, the application of new control strategies in the industry is facilitated.
In this sense, the SMC with a washout filter (SMC-w) is a simple control strategy that provides good performance in the systems. The SMC-w allows the response to disturbances and offers levels of robustness against load variations [11,12,13,14]. For instance, in [12], a power converter is controlled through an SMC-w under different types of loads such as constant impedance loads (CIL), non-linear constant power loads (CPLs), and a combination of both. In addition, bifurcation diagrams were made, representing the steady-state value of the regulated voltage and the tracking error as a function of the control parameter , associated with the PWM controller. The results showed that the proposed strategy stabilizes the DC bus voltage faster and with a low steady-state error than conventional PID control and SMC under variable loads. In [13], a bidirectional DC-DC buck-boost converter in a DC-charged solar battery system is controlled through an SMC-w, achieving stable operation of the DC bus and sustained power balance of the system. In addition, the transient performance of the SMC-w was compared with the conventional PID for the cases of variable solar irradiation and load changes. The SMC-w achieved a lower voltage overshoot and faster convergence of the output error to its steady state.
Bifurcation analysis allows determining a safe operating region for the controller. This analysis is treated for a controller with SMC-w in [12,14], by studying the robustness of a disturbance response scheme. The washout filter removes steady-state inputs and allows transient inputs to pass, ensuring that all balance points of the original system are preserved.
Although there is research evidence involving SMC-w for voltage control in microgrids. There is no evidence in the literature of its application for speed control of DC motors through inverters. In practice, the control of a DC motor is carried out in the presence of various types of loads and parameter uncertainties. The relatively high order of system dynamics also makes control design difficult. Frequently, conventional PID controllers do not offer the robustness required for these conditions [15]. Then, several advanced control techniques for DC motor control are considered, effectively responding to uncertainties. However, these have not been widely adopted in practice either because of their complexity, high computational cost, or a significant number of adjustment parameters. Because of this, DC motor control has become a very active research area in power electronics and control theory.
Achieving a certain degree of balance between robustness and practicality is constituted as one of the most significant demands in the search for new control strategies. Research on motor control corresponds to a dynamic area of study and is of great importance given its applications in multiple fields. However, the search for increasingly efficient and optimal configurations has affected its value for practical application in the industry. Furthermore, achieving a balance between efficiency and simplicity of design constitutes a very appreciable line of study, especially for its potential application and acceptance by the industrial sector. Combining DC-DC converters with DC motors to achieve a smooth drive starting has advantages in real applications. For example, it allows a proper voltage application according to the required speed demand. However, the scope for high-performance control of these systems is limited by the influence of disturbances and uncertainties from various sources.
This research is carried out to analyze whether the properties and characteristics of the SMC-w control, such as efficient performance, robust control, and simplicity of design [11,12,16,17] are applicable to the control of permanent magnet DC motors, specifically to speed control under the effect of uncertainties and parametric variations. The achievement of control objectives with efficient performance indexes in terms of stability, settling time, and maximum overshoot can contribute to opening new perspectives and strategies to search for the complex balance between cost and robustness. Hence, the contributions of this work are the following:
- (1)
- the SMC-w technique is applied to regulate the speed of a permanent magnet DC motor through a full-bridge inverter;
- (2)
- the dynamic behavior of the SMC-w control is evaluated under variations of the reference signal and the load torque; and
- (3)
- the efficiency of the SMC-w is analyzed in comparison with the PID controller under the same scenarios.
The paper is structured as follows. Section 2 describes the mathematical foundations of the washout filter and the SMC control. In addition, both the equivalent model of the selected DC motor and the full-bridge inverter are implemented, and the design and implementation of the SMC-w control method are carried out. In Section 3, the results are analyzed and discussed. Finally, the conclusions and general recommendations are presented.
2. Materials and Methods
This section presents the DC motor models and full-bridge inverter. In addition, the theoretical study of the sliding-mode control technique is based on a washout filter. In addition, the different case studies related to variations in the speed reference and the load torque are implemented using the MATLAB and Simulink software.
2.1. Equivalent Circuit of a Permanent Magnet DC Motor
Figure 1 shows the DC motor equivalent circuit. The flow of the current produces an electromagnetic torque necessary for the rotation of the motor at a speed . The rotation induces a voltage in the armature terminals [18].
Figure 1.
Equivalent circuit of a DC motor [18].
In the electrical part, when exceeds the voltage , it causes a current to flow. In a closed-loop system, the equation that describes this behavior is written as follows:
As , Equation (1) can also be written as shown in Equation (2):
In the mechanical part, when the electromagnetic torque exceeds , an acceleration is produced that is described in the following equation [16].
Equations (2) and (3) represent the DC motor and the mechanical load [16]. This is a second-order model, where the state variables are the motor speed (rad/s) and the current (A). In addition, the term represents the electrical constant of the motor (V/rad/s), is the armature inductance (), is the armature resistance (Ω), and is the voltage of the motor (V), and β is the coefficient of viscous friction (N·m/rad/s). Moreover, moment of inertia of the motor and the load (kg·), is the motor torque constant (N m/A), is the friction torque (N·m), is the load torque (N·m), and is the moment of inertia of the load (kg·).
The system presented in Figure 1 considers a permanent magnet motor with the following characteristics as presented in Table 1.
Table 1.
Rated values of the DC motor.
The speed of the motor is measured by using an encoder of 1000 pulses per revolution. The state variables, established as the output voltage , and current , are measured with an accurate resistance.
2.2. Full Bridge Inverter
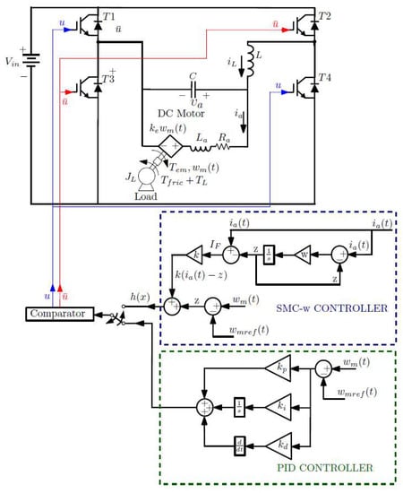
A full-bridge inverter is an electronic circuit consisting of four transistors that allow efficient speed control of DC motors in both rotation directions. Full-bridge converters are derived from buck converters [18]. The circuit shown in Figure 2 allows driving the motor in both directions. If the transistors T1 and T4 are turned on simultaneously, is positive and the motor rotates in one direction, while if the transistors T2 and T3 are turned on simultaneously, is negative. Using the pulse width modulation (PWM) and SMC-w control technique, speed control can be performed on a DC motor, acting on the four transistors of the converter.
Figure 2.
Diagram of a full-bridge converter.
2.3. Sliding Mode Control with Washout Filter
A washout filter is a linear high-pass filter that removes steady-state inputs and allows passing the transient inputs. The filter guarantees that all the balance points of the original system are preserved in the controlled system [14].
The transfer function of a typical washout filter is given by:
The term denotes the reciprocal of the filter time constant. In [14], the stability and robustness of a DC-DC Boost converter controlled by an SMC-w are studied. They describe that by filtering the inductor current it is possible to generate a new signal , where is an auxiliary variable used to satisfy the output equation.
Then, the effect of the washout filter can be represented utilizing an additional differential equation, as follows:
The term represents the low-frequency component of the signal . When the system is in equilibrium and are equal, so works as an error measure that feeds the SMC controller only during transients [11]. Then, a suitable switching limit or sliding manifold Σ is defined by the expression:
where, is the normalized voltage at the point of operation and is the control parameter.
The sliding mode control (SMC) law is defined by [14]:
One of the washout filter characteristics is that its output disappears in the steady-state operation, causing the pseudo-balance points are not affected by load changes. This controller feature is mentioned in [14]. Figure 3 details the schematic of the connection of the inverter with the DC motor.
Figure 3.
Full-bridge inverter connected to the DC motor [16].
Figure 4 shows the general diagram of the SMC-w applied to the full-bridge inverter to control a DC motor. The sensors measure the speed signals and current in the DC motor . Based on this information, the control system transmits the output signal through a PWM based on the reference , acting on the full-bridge transistors so that the voltage levels are adjusted based on the desired response. Parameters and correspond to the input parameters of the SMC-w controller.
Figure 4.
Mechanical speed control of a DC motor using an SMC with washout filter [12].
The description and analysis of the theoretical foundations allow:
- (1)
- to establish the main characteristics of DC motors;
- (2)
- to understand the operation of converters and LC filters; and
- (3)
- to develop the guidelines for the design of the SMC-w and its subsequent implementation in Simulink.
2.4. Implementation of the Equivalent DC Motor Model
The permanent magnet DC motor is used in this work because of the simple structure, low losses, high precision, and simple maintenance [4]. The block diagram implementation of the DC motor in Simulink starts with the analysis of Equation (3). The integral is applied on both sides of Equation (3) to obtain (see Equation (9)).
Figure 5 details the implementation of the equivalent model for the permanent magnet DC motor. In this figure, the induced circuit is represented by a variable voltage source , an armature resistance and an armature inductance . The constant depends on the construction characteristics of the motor and is obtained by applying Equation (9).
Figure 5.
Implementation of the block diagram model for the DC motor in Simulink.
The parameters of the permanent magnet DC motor are the following: 250 W (rated power), 42 V DC (input voltage), 6 A (current), and 4000 RPM (speed) [19].
2.5. Washout Filter
In this proposal, the motor current is passed through a washout filter. After the filter, the transfer function [20] is used to obtain the signal .
The term corresponds to the Laplace expresión and represents the cutoff point of the high-pass filter frequency. After filtering the current, a differential equation is determined and added to the system (see Equation (11)) [16,20].
Then, is obtained after integrating both sides of Equation (11):
2.6. Sliding Mode Control
The response of the system can be defined by substituting Equation (7) with the following terms: , , and . The resulting expression is shown in Equation (13).
where, is the mechanical speed of the motor, is the reference speed, is the current of the motor, is the current difference obtained at the output of the circuit, and is a parameter that multiplies the filtered current and takes a value greater than zero (.
The value of can be adjusted to obtain different responses and identify system dynamics. The scheme presented in Figure 6 considers the response that receives two signals: the first corresponds to the difference between the speed and the reference speed of the DC motor (), and the second corresponds to the product between the filtered current coming from the washout filter (which is the result of the difference between and ) and the constant .
Figure 6.
Implementation of the SMC-w.
Then, a control law is applied to determine the final output signal, and it depends on two switching stages, as shown in Equation (14) [16].
The term is a scalar that depends on . Therefore, there are two output conditions in the function with .
The global diagram of the system controlled with SMC-w or PID control is shown in Figure 7. The users can select which control they will use. In the figure, represents the voltage supplied to the circuit, which remains constant for all study cases. and represent the elements that make up the output filter of the inverter. In the DC motor subsystem, the output signals and are obtained to feedback the SMC-w or PID control.
Figure 7.
Global diagram of the SMC-w and PID control.
The SMC-w and the PID controllers are applied to the same motor system, so that the simulations for the system with the SMC-w or the PID control are under the same conditions. In addition, the processing and measuring are performed at 0.5 µs for both controllers, and then the state evolution is considered continuous. In [21,22], PID and sliding controllers are applied to a less complex system via numerical simulation and experiments. As a result, the same switching frequency is obtained, being the switching frequency fixed. Therefore, the difference in the switching frequency of the controllers is due to the difference between the PID and the SMC-w control laws and the interaction between system and control laws.
2.7. Design of the PID Controller
The PID controller parameters for a plant whose mathematical model is complex are difficult to calculate. In this case, experimental approaches should be used for tuning the PID controllers [23]. The first of the Ziegler-Nichols tuning rules [23] was applied to establish the values of the proportional, integral, and derivative constants of the PID controller. To this end, the response curve of the open-loop circuit was depicted, the time delay and the time constant were determined, and the controller parameters were calculated from:
This procedure resulted in response curve parameters , ; and controller parameters , , .
The different blocks were implemented in the MATLAB and Simulink software. The study cases are analyzed to establish the performance of the SMC-w control system to regulate the speed of the DC motor.
3. Results
In this section, the performance of the inverter-DC motor system is analyzed using the SMC-w and compared to the results obtained with the PID control. Table 2 describes the general parameters employed for the tests used in previous research [19]. The parameters and were calculated considering the method applied in [12]. Then, trial and error tests were performed to obtain an adjustment, looking for better performance. The values for SMC-w in the simulation are [11] and .
Table 2.
Parameters of the inverter-motor system and the SMC-w.
3.1. Effect of Change in the Reference Speed Signal
The first case study evaluates the system behavior when the reference changes. The test considered speed changes and the time of each event, as reported in Table 3.
Table 3.
Reference speed and time considered for the test.
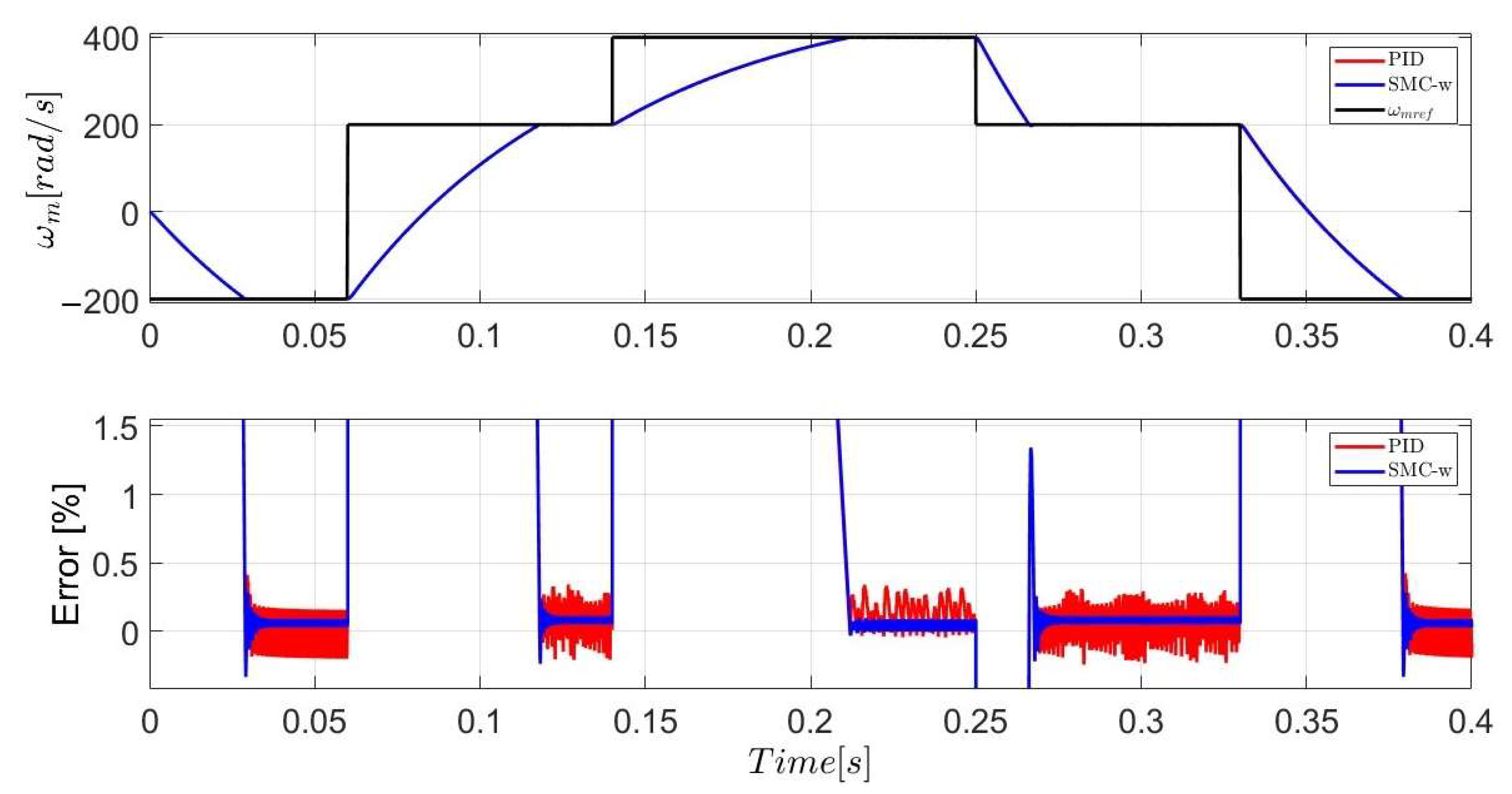
Figure 8 details the response of the system working with the SMC-w (in blue) and PID control (in red) under variations of the reference signal (in black). Both the SMC-w and PID curves overlap due to the scale used to represent the different events. Likewise, it is possible to establish that the control variable efficiently follows the reference signal and with a low steady-state error (<0.5%) for both control configurations (lower part of the graph). In addition, the percentage error plotted shows that the response of the SMC-w in the steady-state operation is more stable than the response obtained by the PID control.
Figure 8.
Behavior of and the tracking error percentage over time when the system works with the SMC-w and PID control.
At t = 0 s, the reference speed changes from 0 to −200 rad/s. For this reference, a settling time of 0.034 s is presented with SMC-w and 0.052 s for the PID control. The maximum overshoot is 0.33% for the SMC-w and 0.3% for the PID control (see Figure 9). The maximum error percentage is 0.33% for the control with SMC-w (which coincides with the maximum overshoot) and 0.41% for the PID control. The steady-state error (absolute value) is less than 0.1% for the SMC-w and less than 0.2% for the PID control.
Figure 9.
Behavior of and the tracking error percentage over time when changes from 0 to −200 rad/s and the system works with the SMC-w and PID control.
At t = 0.06 s, the reference speed changes from −200 to 200 rad/s (there is a change in the rotation of the motor). For this reference, a settling time of 0.062 s is presented for the control with SMC-w and 0.069 s for the PID control. The maximum overshoot is 0.23% for the SMC-w and 0.2% for the PID control (see Figure 10). The maximum error percentage is −0.23% for the control with SMC-w (which coincides with the maximum overshoot) and 0.34% for the PID control. The steady-state error (absolute value) is less than 0.12% for the SMC -w and less than 0.3% for the PID control. Additionally, this figure shows that the average errors of the SMC-w and PID control converge and tend to the reference.
Figure 10.
Behavior of and the percentage tracking error over time when changes from −200 to 200 rad/s and the system works with the SMC-w and PID control.
At t = 0.14 s, the reference speed changes from 200 to 400 rad/s. A settling time of 0.0759 s is presented for the SMC-w and 0.0904 s for the PID control. The maximum overshoot for the SMC-w is 0.03% and 0.025% for the PID (see Figure 11). The maximum error percentage for the reference change from 200 to 400 rad/s is 0.1% for the SMC-w and 0.34% for the PID control. The steady-state error (absolute value) is less than 0.1% for the control with SMC-w and less than 0.34% for the PID control.
Figure 11.
Behavior of and the percentage tracking error over time when changes from 200 to 400 rad/s and the system works with the SMC-w and PID control.
At t = 0.25 s, the reference speed changes from 400 to 200 rad/s. A settling time of 0.0257 s is presented for the SMC-w and 0.018 s for the PID control. The maximum overshoot for the SMC-w is 1.34% and 1.29% for the PID (see Figure 12). The steady-state error (absolute value) is less than 0.12% for the SMC -w and less than 0.32% for the PID control.
Figure 12.
Behavior of and the percentage tracking error over time when changes from 400 to 200 rad/s and the system works with the SMC-w and PID control.
At t = 0.33 s, the reference speed changes from 200 to −200 rad/s (again, there is a change in the rotation of the motor). For this reference, a settling time of 0.056 s is presented for SMC-w and 0.078 s for the PID control. The maximum overshoot is 0.33% for the SMC-w and 0.285% for the PID control (see Figure 13). The maximum error percentage is −0.33% for the SMC-w (which coincides with the maximum overshoot) and 0.42% for the PID control. The steady-state error (absolute value) is less than 0.1% for the SMC -w and less than 0.2% for the PID control.
Figure 13.
Behavior of and the percentage tracking error over time when changes from 200 to −200 rad/s and the system works with the SMC-w and PID control.
Table 4 shows the performance of the two controls tested in this research. These results show that the longest settling time for the SMC-w is 0.0759 s and 0.0904 s for the PID, both when changes from 200 to 400 rad/s. The steady-state error is less than 0.12% for the SMC-w and less than 0.34% for the PID control. This indicates that the SMC-w is more efficient than the PID control during the steady-state operation.
Table 4.
Performance of the system using SMC-w and PID control.
Figure 14a presents the output of the SMC-w and PID control for a speed reference of 200 rad/s and Figure 14b for a 400 rad/s. For different speed references, the switching frequency is higher for the SMC-w than the PID and leads to a lower steady-state error. The switching frequency for both controllers is variable due to the saturation of the duty cycle.
Figure 14.
Control output for SMC-w and PID for the references (a) 200 rad/s and (b) 400 rad/s.
The duty cycle saturates for both SMC-w and PID controllers. The duty cycle indicates the time percentage that the switch is ON over a certain period, so that it is constrained to the range 0–100% according to the power electronics definition. This time percentage is limited to 100% when its original value is higher, and it is limited to zero when it is lower. However, there are no values in the range (0–100%) in the PID controlled system because the values of the unsaturated controller output are overlarge, at around .
The design of both controllers assumes that the duty cycles are in the range [0, 1] with a fixed switching frequency most of the time. However, the switching frequency of the PID is not fixed in some moments due to the operation conditions, the PID parameters, and the duty cycle saturation.
Experimental and simulation applications of the PID controller to power converter are presented in [21,22].
Figure 15 shows the , , and outputs for a speed reference of 200 rad/s. The result shows that the voltage in the inverter is higher than 40.086 V due to the interaction of the MOSFETs with the filter. Furthermore, the switching frequency of the is higher for the SMC-w, leading to less ripple in and , and a lower steady-state error. This phenomenon is expected because of the LC filter.
Figure 15.
Speed, current, and inverter voltage signals for a 200 rad/s reference.
A high voltage in the motor input is presented because the coil magnetizes, and the capacitor charges and discharges during the transient state operation, leading to very short-time transient voltages higher than the power supply (40.086 Volts). Nevertheless, these high voltage values do not damage the motor as they are very short-time events. With the PID control, the transient voltage values are higher than those presented with the SMC-w, and this controller has a higher regulation error.
3.2. Duty Cycle Analysis
Figure 16 shows the evolution of the duty cycle as a function of the changes in the reference , and also the evolution of the error. In the upper part of the figure, the SMC-w (in blue) and the PID control (in red) overlap due to the scale used to represent all the events. Duty cycles are held at a single value (0 or 1) when the steady-state operation has not been reached. Each duty cycle repeatedly changes between 0 and 1, and is the inverse of .
Figure 16.
Behavior of the speed and duty cycle in the inverter.
The error shows that the SMC-w (in blue) and PID (in red) overlap because of the scale that helps represent all the events tested. These results show the relationship between duty cycle and error: (i) during transient behavior of , is one when the speed error () is negative because the controller generates positive voltage, thus increasing the speed; (ii) in steady-state operation, the controller generates changing in order to obtain zero tracking error.
The behaviors of the speed, the error, and the current are shown in Figure 17. Figures related to the speed and the percentage error show that the responses of the SMC-w (in blue) and PID (in red) overlap due to the scale at which they are being represented. When the reference is modified, the following was observed: (i) during transient behavior, when is negative, the motor exhibits negative current; (ii) in the steady-state operation of , the current oscillates around zero with a positive average value for all values of , and the average value is higher for high values, as shown in Figure 18; (iii) the current is more related to than to .
Figure 17.
Behavior of speed and current over time, subject to changes in the reference .
Figure 18.
Average current when the speed reference is changed.
In this case, the current can reach higher values than the nominal to represent the complete dynamic behavior of the system; then, no overcurrent protection and current control were considered to avoid limiting the event. Therefore, the control effort is observed when seeking to reach the reference signal quickly. However, in the experimental test this is not presented due to the power source limitations and motor protection.
3.3. Effect of Load Torque Changes
Figure 19 shows the behavior of the controlled system under load torque variations , including the speed (Figure 19a), the error (Figure 19b), the current (Figure 19c), the torque (Figure 19d), duty cycle (Figure 19e), and voltage (Figure 19f). The load torque remains at 0 N·m from 0 to 0.1 s; changes to 0.04 N·m from 0.1 to 0.2 s; then it moves to 0.16 N·m from 0.2 to 0.3 s; and finally changes to 0.32 N·m from 0.3 to 0.39 s, as shown in Figure 19d.

Figure 19.
Behavior of the system in a closed loop under load torque variations over time: (a) , (b) error percentage, (c) current , (d) load torque , (e) duty cycle , and (f) motor input voltage .
The controlled variable is shown in Figure 19a and Figure 20a, it is evident that the effect of the changes in the load torque was small in the controlled variable , which shows that the control effectively maintains the output speed at its reference value. In addition, with the SMC-w, a maximum overshoot of 0.27% occurs when changes from 0.16 N·m to 0.32 N·m. On the other side, with the PID control is difficult to identify the overshoot due to the repeated presence of oscillations.
Figure 20.
Behavior of the closed-loop system subject to variations in : (a) , (b) percentage error, (c) changes in .
The maximum steady-state tracking error (in percent) under load torque variations was less than 0.15% for the SMC-w and less than 0.6% for the PID control (Figure 19b and Figure 20b). This indicates that both control systems are effective in maintaining the output at its reference value (there are no large variations in the output speed) despite changes in . However, the SMC-w has better regulation performance than the PID control, presenting a lower steady-state error. Furthermore, it is observed that: (i) there is an increase in the steady-state error for the applied torque change at t = 0.3 s, increased more than double the value in the previous time; (ii) the steady-state error does not present significant changes in response to the previous torque changes (0.04 N·m from 0.1 s to 0.2 s; 0.16 N·m from 0.2 to 0.3 s).
From Table 5, the highest overshoot for the SMC-w and the highest steady-state errors for both the SMC-W and PID control occur when changes from 0.16 Nm to 0.32 Nm. This value corresponds to the highest considered for the study cases. In terms of the steady-state operation, the response of the SMC-w presents a lower percentage error than the PID control in all the study cases in which load torque variations were made.
Table 5.
Performance of the system using SMC-w and PID under changes in .
The maximum overshoot values for the PID control when the load torque changes (0.04, 0.16, and 0.32 Nm) are not clear due to oscillations. Regarding the current , it increases when the load torque requirements increase (Figure 19c). In addition, presents lower variations compared to those shown with the PID control.
Figure 21a details the behavior of the duty cycle. When there is a variation in the load torque from 0.16 to 0.32 Nm at t = 0.3 s (Figure 21b), the selection of this change corresponds to the time interval where the greater load torque is applied. It is evident that by increasing the value of the load torque, the control system compensates for variation by increasing the starting time of the duty cycle , while is the inverse of . In addition, no other type of behavior is observed in the simulation.
Figure 21.
Behavior of the closed-loop circuit subject to variations in : (a) duty cycle and (b) .
Figure 19f shows the variation of the input voltage of the DC motor. It is observed that is more stable and of lower value with a lower overshoot for the SMC-w than that generated with the PID, which is much larger and can affect the proper operation of the DC motor.
3.4. Contrast of Results Reported in the Literature
The performance of the SMC-w control system with a full-bridge inverter is compared with the carried out in [19]. This work uses a buck converter with ZAD for speed control in a permanent magnet DC motor. The second case study discussed in the article was reproduced to establish a reference point for the analysis as accurately as possible. The behavior of the control system is studied under variations in the load torque (Figure 22d).
Figure 22.
Behavior of the system in a closed loop under variations over time: (a) , (b) tracking error percentage, (c) input voltage of the motor , and (d) .
The SMC-w system follows the reference ( = 200 rad/s) despite changes in (Figure 22a) and with a lower overshoot than that reported in the reference. In [19], the tracking error percentage between and the reference is less than 2%, while the obtained in this paper is less than 0.3% (Figure 22b). These values allow establishing that the SMC-w control technique is efficient in terms of the behavior of the control variable. However, the configuration of the full-bridge inverters with SMC-w presents significant variations in the voltage that feeds the DC motor (Figure 22c). In addition, the internal resistances of the components were not considered, which could affect the results. This situation constitutes one of the approaches to be treated for further research that applies the SMC-w control with full-bridge inverters for the speed control of permanent magnet DC motors in real environments.
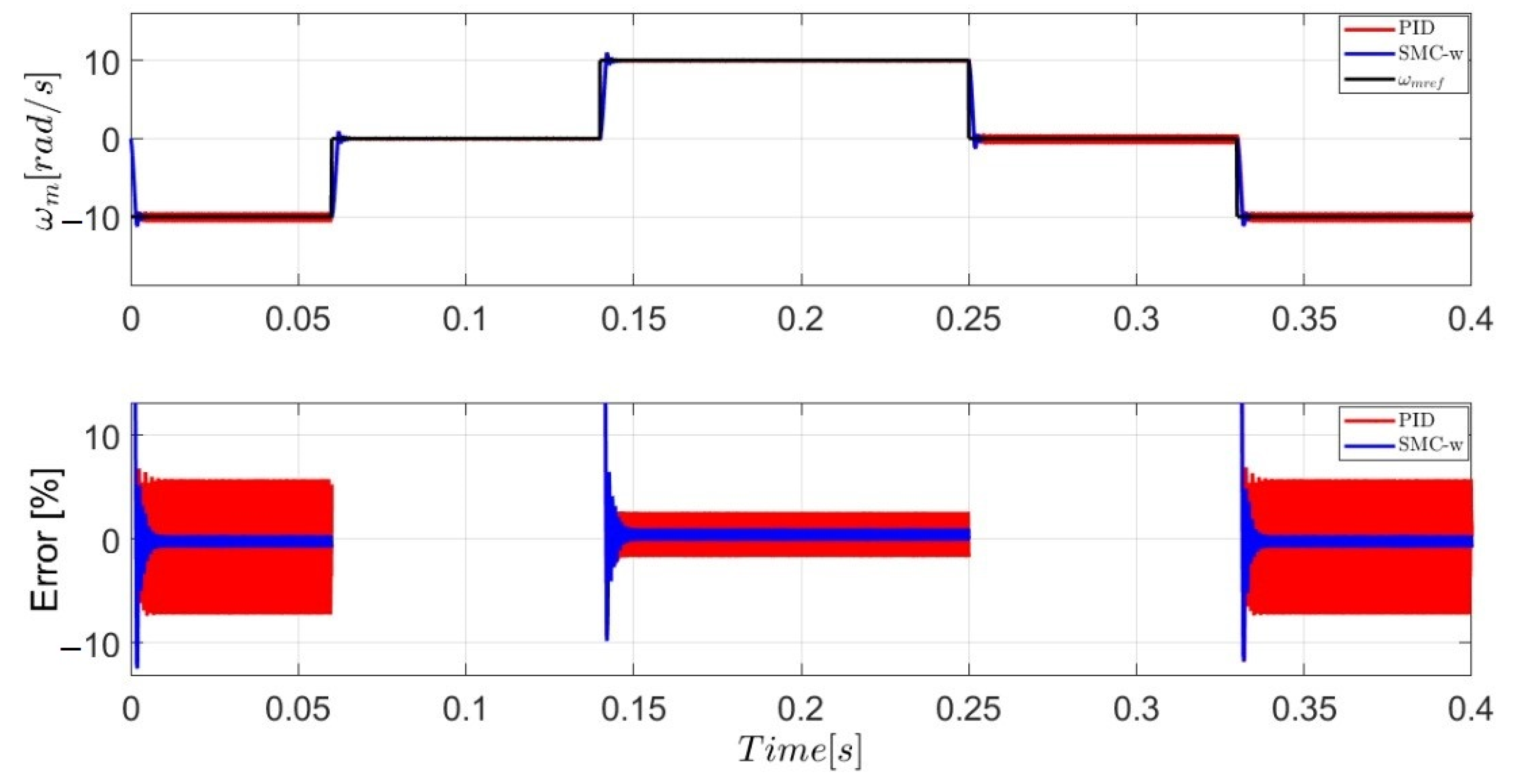
Figure 23 shows the speed and error when a variable speed reference is performed. The results show that for a negative reference, the regulation error is greater in the PID control than those values obtained when considering positive references. The error with the SMC-w remains approximately the same for both positive and negative references, and the steady-state error is lower than those obtained with the PID. In all cases, the percentage error in steady-state operation is always less than 8%, and for the zero reference, the value is very large due to division by zero.
Figure 23.
Speed and error values obtained for the reference speed close to zero.
The qualitative shape of the transient response of and with respect to changes are symmetric for the SMC-w controller (see Figure 8 and Figure 23 for , and Figure 17 for ). However, the overshoot is lower, and the convergence time and the steady-state error are higher when changes from −200 to 200 rad/s, than those values obtained when changes from 200 to −200 rad/s (Table 4 and Figure 10 and Figure 13). In contrast, for the PID controller, the steady-state error is significantly lower for rad/s compared to −10 rad/s, see Figure 23.
The PID steady-state error is higher when the signal experiences a step change towards a lower value compared to the case of step changes towards a higher value (see Figure 24). It is worth noticing that the difference between speed values of contrary signs is the clockwise and anticlockwise rotation direction.

Figure 24.
Speed values obtained for different reference values.
The different duty cycles between the SMC-w and PID control systems lead to different voltage behavior at the motor input. For instance, for a value of −200 rad/s, the controlled systems exhibit a similar behavior before the second oscillation, but the amplitude and frequency of oscillation are different afterward due to the difference in the control laws. Also, there are several overshoots in the transient voltage and an amplitude of 300% of the input value for the PID control case, associated with the fact that the duty cycle remains at one for too long (see Figure 25).
Figure 25.
Voltage values at the condenser obtained for .
Figure 26 shows the motor speed and Figure 27 shows the speed error for a positive speed reference and a load torque () less than and equal to zero; i.e., the load tries to accelerate the motor. The results show that the two controllers maintain the speed at the desired value with low steady-state errors (Figure 26). Furthermore, Figure 27 shows that for all values of , the error is always lower for the SMC-w than the presented with the PID. Moreover, when the negative torque is greater, the error of the SMC-w is lower (Figure 27).
Figure 26.
Speed behavior for a reference rad/s and less than and equal to zero.
Figure 27.
Speed error for a reference rad/s and less than and equal to zero.
4. Conclusions
In this work, the SMC-w technique was applied to a full-bridge inverter in order to regulate the speed of a permanent magnet DC motor. The simulation results showed that the controller achieves effective performance in speed tracking under variations in the reference signal and after disturbances in the load torque. The SMC-w exhibits a better performance during the steady-state operation as it reduces the error between 50 to 60% compared to the PID control. The full-bridge inverter with SMC-w presents a settling time and a maximum overshoot lower than the reported in the literature. However, the DC motor input voltage varies significantly during steady-state operation. When the reference signal changes, the control with the full-bridge inverters presents a faster settling time than other configurations in which a classic buck converter is used. This feature is because the system has reverse power, quickly reaching the lower values. Some robust control strategies are proposed in the literature for responding to disturbances and uncertainties, parametric variations, and non-linearities, adding complex control rules and considerable computational efforts. The SMC-w control technique has potential for industrial application as it allows achieving control objectives effectively, with low computational cost and a simple design, which benefits its implementation in practical environments.
Although strategies and recommendations are proposed for choosing the control parameters with SMC-w, its tuning can be optimized through evolutionary algorithms. Furthermore, a system stability analysis through bifurcations can also contribute to the choice of controller parameters. The combination of heuristic strategies with bifurcation analysis for the optimal tuning of the SMC-w controller parameters can provide regions of convergence towards optimal solutions with a reasonable computational cost for practical applications.
The qualitative shape of the transient response of the speed and current with respect to changes in the reference speed is symmetric for the SMC-w controller. However, the overshoot is lower, the convergence time is higher, and the steady-state error is higher for reference changes from −200 to 200 rad/s compared to 200 to −200 rad/s change. In contrast, for the PID control, the steady-state error of the speed is significantly lower for reference of 10 rad/s compared to −10 rad/s.
Author Contributions
Conceptualization, A.R. and H.V.-M.; methodology, A.R. and H.V.-M.; writing—original draft preparation, A.R., H.V.-M., J.E.C.-B. and F.E.H.; writing—review and editing, A.R., J.E.C.-B., H.V.-M. and F.E.H.; visualization, A.R., J.E.C.-B., H.V.-M. and F.E.H. All authors have read and agreed to the published version of the manuscript.
Funding
This research received no external funding.
Institutional Review Board Statement
Not applicable.
Informed Consent Statement
Not applicable.
Data Availability Statement
Not applicable.
Acknowledgments
This work was supported by the Universidad Nacional de Colombia, Sede Medellín, under the project HERMES: 55173. Fredy E. Hoyos and John E. Candelo-Becerra thank the Departamento de Energía Eléctrica y Automática. The work of Alejandro Rincón was supported by Universidad Católica de Manizales.
Conflicts of Interest
The authors declare no conflict of interest.
References
- Durdu, A.; Dursun, E.H. Sliding Mode Control for Position Tracking of Servo System with a Variable Loaded DC Motor. Elektron. Elektrotechnika 2019, 25, 8–16. [Google Scholar] [CrossRef] [Green Version]
- Rauf, A.; Li, S.; Madonski, R.; Yang, J. Continuous Dynamic Sliding Mode Control of Converter-Fed DC Motor System with High Order Mismatched Disturbance Compensation. Trans. Inst. Meas. Control 2020, 42, 2812–2821. [Google Scholar] [CrossRef]
- Jammousi, K.; Bouzguenda, M.; Dhieb, Y.; Ghariani, M.; Yaich, M. Gain Optimization of Sliding Mode Speed Control for DC Motor. In Proceedings of the 2020 6th IEEE International Energy Conference (ENERGYCon), Gammarth, Tunis, Tunisia, 28 September–1 October 2020; pp. 159–163. [Google Scholar]
- Jiang, D.; Yu, W.; Wang, J.; Zhao, Y.; Li, Y.; Lu, Y. A Speed Disturbance Control Method Based on Sliding Mode Control of Permanent Magnet Synchronous Linear Motor. IEEE Access 2019, 7, 82424–82433. [Google Scholar] [CrossRef]
- Alexandridis, A.T.; Konstantopoulos, G.C. Modified PI Speed Controllers for Series-Excited Dc Motors Fed by Dc/Dc Boost Converters. Control Eng. Pract. 2014, 23, 14–21. [Google Scholar] [CrossRef]
- Khubalkar, S.; Chopade, A.; Junghare, A.; Aware, M.; Das, S. Design and Realization of Stand-Alone Digital Fractional Order PID Controller for Buck Converter Fed DC Motor. Circuits Syst. Signal Processing 2016, 35, 2189–2211. [Google Scholar] [CrossRef]
- Slotine, J.; Li, W. Applied Nonlinear Control; Prentice Hall: Englewood Cliffs, NJ, USA, 1991. [Google Scholar]
- Wang, A.; Wei, S. Sliding Mode Control for Permanent Magnet Synchronous Motor Drive Based on an Improved Exponential Reaching Law. IEEE Access 2019, 7, 146866–146875. [Google Scholar] [CrossRef]
- Rauf, A.; Yang, J.; Madonski, R.; Li, S.; Wang, Z. Sliding Mode Control of Converter-Fed DC Motor with Mismatched Load Torque Compensation. In Proceedings of the 2019 IEEE 28th International Symposium on Industrial Electronics (ISIE), Vancouver, BC, Canada, 12–14 June 2019; pp. 653–657. [Google Scholar]
- Wu, S.; Su, X.; Wang, K. Time-Dependent Global Nonsingular Fixed-Time Terminal Sliding Mode Control-Based Speed Tracking of Permanent Magnet Synchronous Motor. IEEE Access 2020, 8, 186408–186420. [Google Scholar] [CrossRef]
- Tahim, A.P.N.; Pagano, D.J.; Ponce, E. Nonlinear Control of Dc-Dc Bidirectional Converters in Stand-Alone Dc Microgrids. In Proceedings of the 2012 IEEE 51st IEEE Conference on Decision and Control (CDC), Maui, HI, USA, 10–13 December 2012; pp. 3068–3073. [Google Scholar]
- Monsalve-Rueda, M.; Candelo-Becerra, E.J.; Hoyos, E.F. Dynamic Behavior of a Sliding-Mode Control Based on a Washout Filter with Constant Impedance and Nonlinear Constant Power Loads. Appl. Sci. 2019, 9, 4548. [Google Scholar] [CrossRef] [Green Version]
- Bagherwal, S.; Badoni, M.; Semwal, S.; Singh, S. Design and Development of Standalone Solar Photovoltaic Battery System with Adaptive Sliding Mode Controller. Int. J. Renew. Energy Res. 2020, 10, 243–250. [Google Scholar]
- Pagano, D.J.; Ponce, E. On the Robustness of the DC-DC Boost Converter under Washout SMC. In Proceedings of the 2009 Brazilian Power Electronics Conference, COBEP2009, Bonito-Mato Grosso do Sul, Brazil, 27 September–1 October 2009; pp. 110–115. [Google Scholar]
- Madonski, R.; Łakomy, K.; Stankovic, M.; Shao, S.; Yang, J.; Li, S. Robust Converter-Fed Motor Control Based on Active Rejection of Multiple Disturbances. Control Eng. Pract. 2021, 107, 104696. [Google Scholar] [CrossRef]
- Hoyos Velasco, F.E.; Candelo-Becerra, J.E.; Rincón Santamaría, A. Dynamic Analysis of a Permanent Magnet DC Motor Using a Buck Converter Controlled by ZAD-FPIC. Energies 2018, 11, 3388. [Google Scholar] [CrossRef] [Green Version]
- Setyawan, L.; Peng, W.; Jianfang, X. Implementation of Sliding Mode Control in DC Microgrids. In Proceedings of the 2014 9th IEEE Conference on Industrial Electronics and Applications, Hangzhou, China, 9–11 June 2014; pp. 578–583. [Google Scholar]
- Mohan, N. Electric Drives an Integrative Approach; MNPERE: Minneapolis, MN, USA, 2001. [Google Scholar]
- Hoyos, F.E.; Candelo-Becerra, J.E.; Rincón, A. Zero Average Dynamic Controller for Speed Control of DC Motor. Appl. Sci. 2021, 11, 5608. [Google Scholar] [CrossRef]
- Tahim, A.P.N.; Pagano, D.J.; Heldwein, M.L.; Ponce, E. Control of Interconnected Power Electronic Converters in Dc Distribution Systems. In Proceedings of the XI Brazilian Power Electronics Conference, Natal, Brazil, 11–15 September 2011; pp. 269–274. [Google Scholar]
- Hoyos Velasco, F.E.; Toro-García, N.; Garcés Gómez, Y.A. Adaptive Control for Buck Power Converter Using Fixed Point Inducting Control and Zero Average Dynamics Strategies. Int. J. Bifurc. Chaos 2015, 25, 1550049. [Google Scholar] [CrossRef]
- Trujillo, O.A.; Toro-García, N.; Hoyos, F.E. PID Controller Using Rapid Control Prototyping Techniques. Int. J. Electr. Comput. Eng. (IJECE) 2019, 9, 1645–1655. [Google Scholar] [CrossRef]
- Ogata, K. Ingeniería de Control Moderna; Prentice Hall Hispanoamericana: Madrid, Spain, 1998. [Google Scholar]
Publisher’s Note: MDPI stays neutral with regard to jurisdictional claims in published maps and institutional affiliations. |
© 2022 by the authors. Licensee MDPI, Basel, Switzerland. This article is an open access article distributed under the terms and conditions of the Creative Commons Attribution (CC BY) license (https://creativecommons.org/licenses/by/4.0/).