Abstract
Although vehicles as a whole are symmetric, car crashes rarely follow the symmetric line (crashes are axisymmetric). In this paper, we examine car crashes by an updated Momentum 360 method, and car symmetry helps us easily find out what happens within the accident. We propose an improvement of the Momentum 360 method by taking into account the frictional forces between the wheels and the road surface during the time of impact. According to the momentum change theorem for the duration of the impact for each car and the kinetic moment change theorem for the relative motion of the given vehicle around its center of mass, the impact problem is introduced and solved. The solution considers the impulses of the principal vectors of the wheel friction forces, the gravity force, and the aerodynamic force for each car at the time of impact, as well as the principal moments of the friction forces between the tires and the road surface as a function of time. A mechano-mathematical multi-mass 3D model and a computer simulation of the movement (“Expertcar” software) are used to study the movement of each vehicle after the impact. Through successive approximations, the velocity vectors of the mass centers of the vehicle immediately before the impact are determined, and the location of the impact is identified. The presented decision model significantly improves the accuracy of road accident investigations.
1. Introduction
In the expert practice of accident reconstruction [1,2,3,4,5], the most common method for determining the car’s speed before an impact between them is the Momentum 360 method [4,6,7,8,9,10,11,12,13]. The method is based on the law of conservation of momentum of the two cars before and after the impact. The purpose of the work was to create a modified mechano-mathematical model of the movement of a vehicle after loss of transverse stability, respectively, after an impact, as well as introduce an impact problem in which the velocity vectors of the cars’ centers of mass before the impact are accurately determined. In conventional methods [3,5], the direction of the velocities is assumed to be known, and authors determine the magnitudes of the velocities only. This fact lowers the physical accuracy due to the unknown direction of movement of the vehicle before the impact. Furthermore, post-impact velocities are determined based on simplified formulas with average drag coefficients without taking into account the redistribution of reactions in the wheels, the individual variable friction in each of the wheels, the elasticity of the suspension, damping, the action of the differential, the transmission, and some other variables.
According to the law of conservation, the amount of movement of the two cars at the time of the impact is available [8]:
where m1 and m2 are the two vehicle masses and are velocities of the car’s centers of mass before and after the impact, respectively.
After projecting the vector equality on coordinate axes and solving the algebraic system of equations, the following solution is obtained:
where is the angle measured from the abscissa axis to the velocity of the center of mass of the respective vehicle prior to impact, and is the analogous angle of the velocity vector of the center of mass of the respective car after impact.
The velocity of the mass centers of each of the cars after the impact are:
where si is the distance traveled by the car’s center of mass after impact for a section with a given drag coefficient, μi is the average coefficient of resistance when moving over the given section, and g = 9.81 m/s2 is the ground acceleration.
This method has a major physical error due to the following reasons:
- -
- The law of conservation of momentum of the two cars for the time of impact only holds true if there are no external forces acting on the mechanical system. In this case, the action of the frictional forces between the wheels and the road surface during the impact is neglected, but sometimes it is significant.
- -
- The direction of the pre-impact velocities is assumed to be known. This, in practice, introduces a major physical error, especially in a frontal or rear impact (Figure 1). For these cases, with a relatively small angle between the longitudinal axes of the cars, the denominator in Equation (2) is close to zero, and any small change in the angles of the pre-impact velocity vectors α1 and α2 leads to a significant change in the solution. This makes the Momentum 360 method, in reality, inapplicable in these cases.
Figure 1. Head-on collision between cars and rear-end collision. - -
- The calculation of velocities after the impact by Equation (3) is approximate, and the results depend mostly on the choice of the average drag coefficients μi. The coefficients depend in a complex way on the dynamics of the cars’ motion after the impact, especially on the normal individual reactions in the wheels, the rotation of each wheel, and the variable nature of the frictional forces in direction and magnitude.
- -
- The trajectory of the mass center of each car after impact is unknown and is generally assumed to be a straight line.
The requirements for high accuracy in the study of an impact between cars, in particular when determining the location of the impact and the velocities before the impact, necessitates the use of more accurate methods based on precise mechano-mathematical modeling and computer simulation.
We have been working for a long time on a new approach, which is described in [14,15,16]. In [14], a research method is proposed, which is based not only on the theorem for the change in the amount of movement of each car for the time of the impact but also on the theorem for the change in the kinetic moment. The movement of the cars after the impact is identified by a spatial dynamic model and computer simulation [15,16].
2. Materials and Methods
2.1. Task of the Impact in a Road Accident
According to the momentum change theorem in integral form for the duration of the impact applied to each car, the equations are [8]:
where m1 and m2 are the vehicle masses; are the velocities of the car’s centers of mass after and before the impact, respectively; is the shock impulse acting on the first car; are pulses of the main vectors of the friction forces in the wheels, of the force of gravity, and of the aerodynamic force for each car (or the main pulse of all forces external to the car without impact).
Each of Equation (4) can be written in the following form:
where is the change in the velocity vector of the corresponding center of mass due to the impact.
According to the theorem on the variation in the kinetic moment in the relative motion of the given vehicle around its center of mass, we have [2]:
where and are mass moments of inertia of motor vehicles relative to their central axes, perpendicular to their plane of motion, taking into account the load and deformations; ω10, ω20 are angular velocities before impact (considerably smaller than those after impact); are projections of the radius vectors of the applied point of the impact pulse relative to the mass centers in a fixed (absolute) coordinate system; , are principal moments of the frictional forces between the tires and the road surface relative to the central axes of the cars, perpendicular to their plane of motion, as a function of time; and is the time of impact.
The right-hand sides of Equation (5) represent the moments of the impact impulse and of the frictional forces in relation to the centers of mass of the two vehicles at the moment of impact. The application point of the shock impulse can be selected for any of the cars:
In (6), is the vehicle rotation angle in relation to the abscissa axis and are coordinates of the applied point of the impact impulse relative to a fixed coordinate system associated with it (determined iteratively).
For the second vehicle, the projections of the radius vector of the applied point of the impact pulse relative to the stationary coordinate system have the form:
where are the coordinates of the mass centers at the moment of impact, respectively, of the vehicle, from which we take the applied point of the impact impulse and of the other.
The projections of the shock impulse after solving the system of Equation (5) have the form:
The projections of vehicle center-of-mass velocities before impact based on Equation (4) are:
2.2. Mechano-Mathematical Modeling and Computer Simulation of the Movement of the Cars after the Impact
In order to determine the quantities involved in expressions (8) and (9), mechano-mathematical modeling and computer simulation of the movement of vehicles after the impact are applied [2,14,15,16]. According to the available traces and findings in a first approximation, the position of the cars at the moment of impact is selected, corresponding to the phase of maximum deformation, respectively, when forming the maximum impact force. This situation is subsequently corrected by successive approximations according to the criteria described below.
The computer simulation of the movement is performed on the basis of the differential equations of motion of the motor vehicle. Mechano-mathematical modeling takes into account the rotation of each of the wheels separately under the action of the resistance moment and the individual friction force. The resistance torque is formed by the braking torque of the braking system, the engine torque in engine mode or in forced idle mode for the given gear, and the possible blocking of a given wheel is taken into account. The actual position and condition of a given wheel after possible deformation of its suspension is entered into the model.
In the system of differential equations, there is a total of 11 equations for each car, including the specific geometric and mass-inertial characteristics of each motor vehicle (suspension mass, wheels, and axles), the elastic characteristics of their suspension, and the parameters of the suspension, and the possible displacement of the wheels after the impact and other parameters are set.
The simulation takes into account the variable nature of the pressure for each of the wheels in direct relation to the spatial dynamo of the inertial forces and hence the variable nature of the frictional forces.
The coefficient of longitudinal friction between the tires and the road surface is assumed to be variable depending on the sliding speed of the tire contact patch.
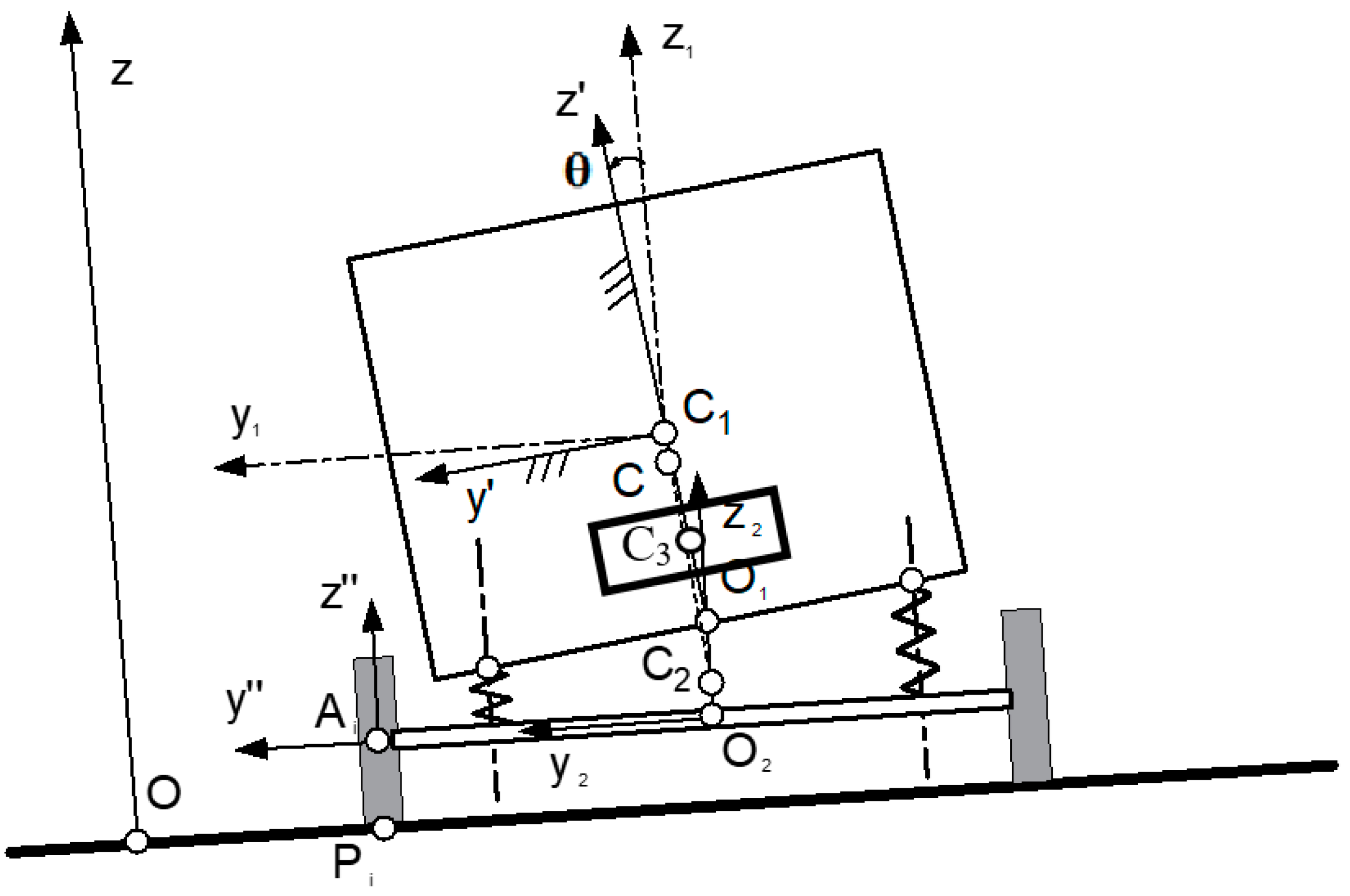
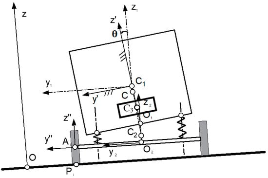
The car is considered a multi-mass spatial mechanical system with 11 degrees of freedom (Figure 2, Figure 3 and Figure 4).
Figure 2.
Diagram of the spatial dynamic model of a car, coordinate systems, and Euler angles.
Figure 3.
Diagram of the car—top view.
Figure 4.
Diagram of the car (dynamic model)—rear view.
The frictional force in the contact patch is shown in a general position in Figure 5. It is a geometric sum of tangential and normal components and .
Figure 5.
Diagram of the frictional force acting on the wheel.
Projections of tire sliding friction forces for each of the wheels in a friction circle model are given by the expressions.
The model takes into account the stiffness of the suspension as well as the damping in the damping system. The corresponding parameters are involved in the expressions for the normal reactions in the wheels in (10), which have the form:
where ci is the reduced elastic constant of the suspension of the given wheel, taking into account the elasticity of the tire in the vertical direction; δi is the deformation of the equivalent spring; βi is the drag coefficients from the suspension (shock absorbers); and is the appliqués of the suspension points of the springs relative to the fixed coordinate system.
The theorem for the motion of the mass center of each of the cars is written as follows:
where , /i = 1 ÷ 4/ are frictional forces in the wheels; α, β are angles of the longitudinal and transverse slope of the road surface; Ni is the normal reactions in the wheels; w is the flowability factor.
The theorem for the change in the kinetic moment of the mechanical system of the car in relation to its center of mass during its relative motion about a translationally moving coordinate system with the origin at the center of mass of the mechanical system has the following form [1,4]:
After applying expression (11), the differential equations of motion in matrix form are obtained:
where
The corresponding matrices in the reduced equations are determined by the expressions:
Here m is the vehicle mass; mki (i = 1 ÷ 4) is the mass of each of the wheels; mmi (i = 1 ÷ 2) is the mass of each of the axles of the vehicle; xc, yc, zc are coordinates of the car’s center of mass in relation to the stationary coordinate system; ψ, θ, ϕ are the Euler angles of the body (sprung mass); θK is the average angle of rotation of the steerable wheels round their axles; γi (i = 1 ÷ 4) is the angles of rotation of the wheels about their own axis of rotation; , (i = 1 ÷ 4) are the frictional forces in the wheels; α, β are the angles of the longitudinal and transverse slope of the road surface; Ni (i = 1 ÷ 4) is the normal reactions in the wheels; w is the flowability factor; is the angular velocity of the movable coordinate system invariably connected to the sub-spring mass ; is the matrix-column of the derivatives of the projections of the angular velocity on the coordinate axes invariably associated with the sub-spring mass; is the angular velocity of the unstressed mass and its invariably associated moving coordinate system O2x2y2z2; is the natural angular velocity of the rotor of the kinetic energy accumulator (if present); are principal moments of the frictional forces in the wheels and the normal reactions relative to the coordinate axes invariably connected to the vehicle; is a matrix of the body’s mass moments of inertia in relation to its invariably associated coordinate axes; is the matrix-column of the projections of the angular velocity onto the same axes defined by Euler’s formulas; , (i = 1 ÷ 4) are the mass moments of inertia of each wheel relative to its own axis of rotation and relative to its radial axis; (i = 1 ÷ 2) is the natural mass moment of inertia of each of the bridges relative to its central axis, parallel to the axis z2; is the tangential component of the friction force in the wheel; μi is the friction coefficient dependent on the sliding speed of the contact patch, which is entered graphically or analytically; ri is the wheel radius; fi is the coefficient of rolling friction; is the square matrix of the coefficients in front of the own angular accelerations of the driving wheels, depending on the moments of inertia of the wheels and the engine; is the matrix-pillar of the wheels’ own angular accelerations, of which two or four are motor; and are applied to each wheel, respectively, engine and braking torque.
The coordinates of the center of mass of the sub-spring mass have the form:
where m1 is the spring mass; m2 is the spring table; is the kinetic energy accumulator mass (if present); aij (i = 1 ÷ 3; j = 1 ÷ 3) is the elements of the matrix formed by the direction cosines between the axes of the coordinate system invariably connected to the sub-spring mass and the fixed coordinate system.
The angle of rotation of the coordinate system O2x2y2z2 relative to the fixed coordinate system is determined by the integral:
The coordinates of the center of mass of the unstressed mass are as follows:
The matrix elements are expressed in terms of the generalized coordinates, velocities, and accelerations and then substituted into the original matrix equations.
By iteratively setting the initial conditions—velocities of the mass centers and angular velocities of the vehicle after the impact, the movement of the vehicle is determined so that they reach their position exactly after the accident. The process is fully automated without user intervention.
Variable input parameters of the computer simulation are the following parameters:
- -
- —initial generalized coordinates—coordinates of the mass centers of the vehicle by the time of the impact in the deformation phase (when the maximum impact impulse is formed) and the angle of rotation of the unstressed mass;
- -
- —initial generalized velocities—projections of the velocity of the centers of mass and angular velocity after the impact.
After determining the velocity vectors of the centers of mass of the motor vehicle according to Formulas (8) and (9), the reliability of the pre-accepted place of impact and the position of the vehicle at the moment of impact is judged according to the following criteria:
(1) The trajectories of the wheel centers must exactly match the configuration and placement of the tire tracks and tread on the roadway;
(2) The direction of the vectors of the obtained velocities of the mass centers of the cars at the moment of the impact must correspond with great accuracy to the position of the two cars at that moment;
(3) The vector of the impact impulse and its directrix obtained as a result of the simulation must correspond to the deformations of the cars and their rotation after the impact;
(4) The absolute values of the speed change for each car must correspond to the energy of their deformations, determined by the “Delta-V” method [17,18].
The impact location and the positions of the vehicles at the time of impact are then corrected to reduce the resulting error, after which, by iteratively introducing the initial conditions, a computer simulation of the movement of the vehicles after the impact is again carried out to their exact final position.
The system of differential equations is solved numerically using the Matlab software product Simulink toolbox. For this purpose, the computer program “Expertcar” was created, designed for the identification of motor vehicle movement, which may be controlled by the driver with a set law for turning the steering wheel or after the loss of lateral stability. The solution is unambiguous with known starting and intermediate positions of the vehicle or with a known initial speed. In a separate module, the speed of movement of two vehicles before an impact between them is calculated according to formulas (8) and (9), a task of the impact in a road accident. A module was also built for the program to identify the movement of motor vehicles after an impact between them with a set mutual position at the time of the impact and velocities before the impact (Cauchy problem).
3. Results Case Study
A Scania R 420 truck (, I1 = 26,566 kg·m2) is moving in a populated place, in dry road conditions, on a straight road section, with an ascent gradient of about 2.86°. A Mercedes C 220D car (, ) has stopped to the right in front of the car and along the way. The driver of the passenger car undertakes a maneuver to turn in the opposite direction. An impact occurs between the front of the tractor and the left side of the Mercedes passenger car (Figure 6).
Figure 6.
View of the scene.
Figure 6 shows the positions of a Scania truck and a Mercedes passenger car after an accident established by the investigating police officers. In the inspection protocol, the available traces left by the car are fixed, according to which the movement of the car after the impact can be accurately identified. The main task of the forensic investigation is to establish the place of the impact, the position of the two vehicles at the time of the impact, and their speeds before the impact.
Figure 7 shows the two cars at the time of the impact, the position of which was determined by successive approximations according to the given algorithm. The final position in the simulation for the Scania truck is that after the accident, at final speed Vs2 = 0. The final position in the simulation for the Mercedes passenger car is that at the moment of the impact on the left curb at the calculated speed Vs2 = 8.51 m/s = 30.6 km/h. Figure 7 shows object 2—a trace of stabbing; object 3—trace of a butting; 4—tire tracks; object 5—blinker from Mercedes; object 6—Mercedes mirror; object 7—Mercedes turn signal, two pieces of Scania truck bumper and Mercedes license plate; objects 8 and 9—white plastic pieces from the bumper of the truck; object 10—rear overview glass of the Mercedes car.
Figure 7.
Position of the two cars at the moment of impact and after the accident.
Figure 8, Figure 9, Figure 10 and Figure 11 show the main results of the study. The initial conditions under which the cars reach their final position are defined. These are the projections of the velocities of the centers of mass of each of the vehicles and the angular velocities after the impact, which are as follows:
Figure 8.
Change in projections of the center of mass velocity and angular velocity of the Scania truck after the impact.
Figure 9.
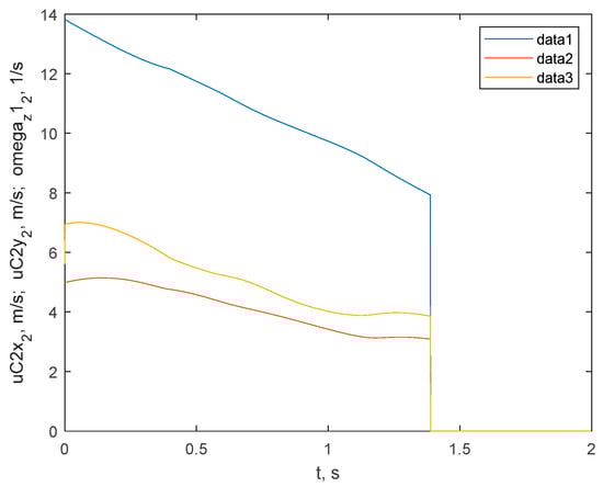
Change in projections of the velocity of the center of mass and the angular velocity of the Mercedes car after the impact.
Figure 10.
Computer simulation of car movement after impact (position interval—0.4 s).
Figure 11.
Position of the two cars at the moment of the impact, in the final position, and the directrix of the impact impulse.
The projections of the main impulses of the friction forces in the wheels, of the gravity force, and of the aerodynamic force in expressions (4), determined numerically by the computer simulation at the impact time τ = 0.15 s, are as follows:
The numerically determined integrals in expressions (5) for determining the shock pulse projections have the values:
Based on the following formulas, the following values were obtained:
Sx = −22,002 N·s; Sy = −1578 N·s; S = 22,059 N·s.
V1x = 14.53 m/s = 52.3 km/h; V1y = −1.90 m/s = −6.8 km/h;
V1 = 14.65 m/s = 52.7 km/h;
V2x = −0.24 m/s = −0.9 km/h; V2y = 3.79 m/s = 13.6 km/h;
V2 = 3.80 m/s = 13.7 km/h.
The deviations of the angles of the velocity vectors from the accepted angles of the longitudinal axes of the cars are
δ1 = 3.4°; δ2 = 0.6°
The analysis shows that an accurate decision is found regarding the location of the impact, the position of the two vehicles at the time of impact, and the speeds of travel immediately before the impact, which is based on the following credibility criteria:
- The trajectories of the centers of the wheels of the Mercedes car exactly correspond to the configuration and location of the tire marks and tread marks on the roadway visible from the photo materials (Figure 12);
Figure 12. Comparison of the tracks from the accident scene and the trajectories of the wheel centers after the impact. - The direction of the vector velocities of the centers of mass of the cars immediately before the impact, obtained by mechano-mathematical modeling, dynamic analysis, and computer simulation, completely and with great accuracy corresponding to the position of the two cars at the time of the impact;
- The resulting vector of the impact impulse and its directrix fully correspond to the deformations of the cars and their rotation after the impact;
- The absolute values of the velocity change for each car correspond well with the energy of their deformations, determined by the “Delta-V” method.
The truck’s pre-impact speed of around 52.7 km/h is confirmed by the vehicle’s tachograph data.
If the effect of frictional forces during the impact is not taken into account, putting in the corresponding mathematical expressions τ = 0, the speed of the Scania truck is about 49.4 km/h, and about 14.8 km/h for the Mercedes. The difference in the speed of the truck corresponds to a physical error of about 6%, and for the car, it is about 8%.
4. Conclusions
The main contribution of this paper lies in the introduction of a complex mechano-mathematical model of vehicle impact and motion in a traffic accident in order to increase the physical accuracy of traffic accident investigation. Establishing the exact speeds of movement of the vehicles before the impact and precisely specifying their position relative to each other and to the geometry of the road is an extremely responsible task in court proceedings. The relatively low physical accuracy of conventional methods with approximate formulas and sometimes unfounded assumptions leads to distortion of the real factual situation and the objective truth in court proceedings.
From the proposed mechano-mathematical model of the movement of motor vehicles, the available computer simulation of their movement after an impact between them, and the solution of the thus introduced task of the impact in a road accident, respectively, the “Expertcar” computer program has proven their adequacy in the investigation of hundreds of road accidents. A comparison of the research results with the actual traces and findings available, as well as with other evidence in the cases, shows a very high physical accuracy. Neglecting the action of the frictional forces in the wheels through their momentum and their moment relative to the vehicle’s centers of mass during the impact phases increases the physical error, which sometimes leads to wrong conclusions in the investigation about the fault of the participants in the accident. With a strong rotation of one or both vehicles after the impact, this physical error can reach over 15–20%.
Author Contributions
Conceptualization, S.K. and L.D.; methodology, S.K. and L.D.; writing, S.K. and L.D. The two authors worked equally on all aspects of this article. All authors have read and agreed to the published version of the manuscript.
Funding
The APC was founded by the Scientific and Research Sector of the Technical University of Sofia, Bulgaria.
Data Availability Statement
Not applicable.
Conflicts of Interest
The authors declare no conflict of interest.
References
- Aycock, E. Accident Reconstruction Fundamentals: A Guide to Understanding Vehicle Collisions, 2nd ed.; Atlanta Engineering Services: Alpharetta, GA, USA, 2015. [Google Scholar]
- Karapetkov, S. Mechanical and Mathematical Modelling of Vehicle Motions in Identifying Road Accidents. Ph.D. Thesis, Technical University Sofia, Sofia, Bulgaria, 2012. [Google Scholar]
- Day, T.D.; Roberts, S.G.; SIMON: A new Vehicle Simulation Model for Vehicle Design and Safety Research. Society of Automotive Engineers (SAE), Paper 2001, 2001-01-0503. Available online: https://www.sae.org/publications/technical-papers/content/2001-01-0503/ (accessed on 1 November 2022).
- Neil, F.R.; Ruoyolo, G.L. Advanced Traffic Crash Analysis, 2nd ed.; IPTM: Jacksonville, FL, USA, 2018. [Google Scholar]
- Pawlus, W.; Robbersmyr, K.G.; Karimi, H.R. Mathematical Modeling and Parameters Estimation of a Car Crash Using Data-Based Regressive Model Approac; The University of Agder, Faculty of Engineering and Science: Grimstad, Norway, 2011. [Google Scholar]
- Baker, J.S.; Fricke, L.B. The Traffic Accident Investigation Manual; The National Agency of Sciences: Washington, DC, USA, 1986; p. 420. [Google Scholar]
- Russel, C. Momentum: Vectoring in an New Approach. Collision 2009, 4, 30–37. [Google Scholar]
- Hibbeler, R. Engineering Mechanics: Dynamics, 14th ed.; Pearson: London, UK, 2015. [Google Scholar]
- CarSim Math Models, version 5. Draft. MSC/Mechanical Simulation Corporation: Ann Arbor, MI, USA, 2001.
- Han, I. Impulse-momentum based analysis of vehicle collision accidents using Monte Carlo simulation methods. Int. J. Automot. Technol. 2015, 16, 253–270. [Google Scholar] [CrossRef]
- Anadu, D.; Mushagalusa, C.; Alsbou, N.; Abuabed, A.S. Internet of Things: Vehicle collision detection and avoidance in a VANET environment. In Proceedings of the IEEE International Instrumentation and Measurement Technology Conference (I2MTC), Houston, TX, USA, 14–17 May 2018; pp. 1–6. [Google Scholar] [CrossRef]
- Wach, W. Spatial Impulse-Momentum Collision Model in Programs for Simulation of Vehicle Accidents. In Proceedings of the 2020 XII International Science-Technical Conference AUTOMOTIVE SAFETY, Kielce, Poland, 21–23 October 2020; pp. 1–9. [Google Scholar] [CrossRef]
- Smit, S.; Tomasch, E.; Kolk, H.; Plank, M.A.; Gugler, J.; Glaser, H. Evaluation of a momentum based impact model in frontal car collisions for the prospective assessment of ADAS. Eur. Transp. Res. Rev. 2019, 11, 2. [Google Scholar] [CrossRef]
- Karapetkov, S.; Kalitchin, Z.; Uzunov, H. Determination of Vehicles’ Velocities in Car Crash Using Different Friction Coefficients. In Proceedings of the 4th International Conference on Tribology, Kayseri, Turkey, 12–14 June 2002; Volume II, pp. 455–463. [Google Scholar]
- Karapetkov, S.; Dimitrov, L.; Uzunov, H.; Dechkova, S. Identifying vehicle and collision impact by applying the principle of conservation of mechanical energy. Transp. Telecommun. 2019, 20, 191–204. [Google Scholar] [CrossRef]
- Karapetkov, S.; Dimitrov, L.; Uzunov, H.; Dechkova, S. Mechanical Mathematical Modelling of Two-Vehicle Collisions. In Machine and Industrial Design in Mechanical Engineering, Proceedings of the 11th International Conference on Machine and Industrial Design in Mechanical Engineering (KOD 2021), Novi Sad, Serbia, 10–12 June 2021; Mechanisms and Machine Science; Rackov, M., Mitrović, R., Čavić, M., Eds.; Springer: Cham, Switzerland, 2021; Chapter 41; Volume 109, pp. 439–448. [Google Scholar]
- Niehoff, P.; Gabler, C. The Accuracy of WinSMASH Delta-V Estimates: The Influence of Vehicle Type, Stiffness, and Impact Mode. In Proceedings of the 50th Annual Proceedings of the Association for the Advancement of Automotive Medicine, Chicago, IL, USA, 16–18 October 2006; Volume 50, pp. 73–89. [Google Scholar]
- Shelby, S.G. Delta-V as a measure of traffic conflict severity. In Proceedings of the 3rd International Conference on Road Safety and Simulation, Indianapolis, IN, USA, 14–16 September 2011; Available online: https://onlinepubs.trb.org/onlinepubs/conferences/2011/RSS/1/Shelby,S.pdf (accessed on 7 September 2022).
Publisher’s Note: MDPI stays neutral with regard to jurisdictional claims in published maps and institutional affiliations. |
© 2022 by the authors. Licensee MDPI, Basel, Switzerland. This article is an open access article distributed under the terms and conditions of the Creative Commons Attribution (CC BY) license (https://creativecommons.org/licenses/by/4.0/).











