Evaluation of Mandibular Growth and Symmetry in Child with Congenital Zygomatic-Coronoid Ankylosis
Abstract
1. Introduction
2. Materials and Methods
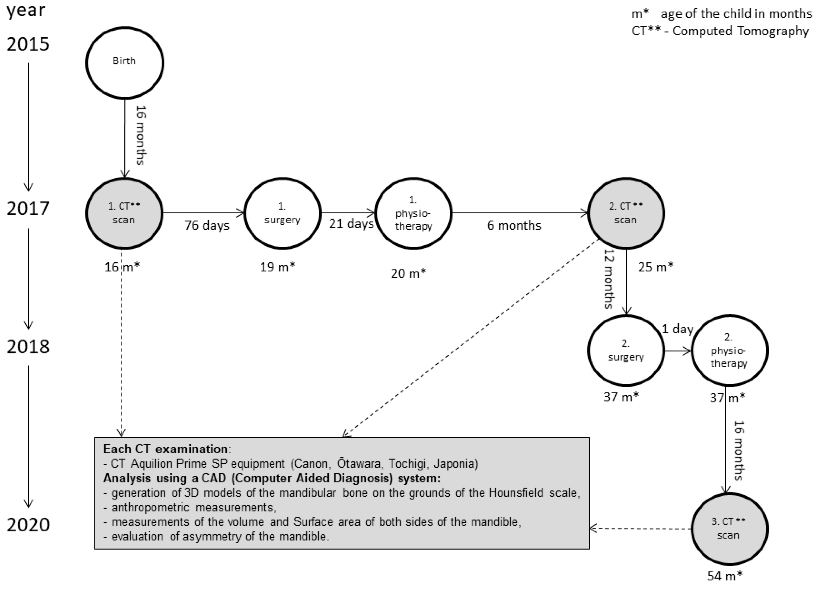
2.1. Case Study: Patient Information
2.2. Computed Tomography
2.3. Analysis of 3D Models
- gonionleft–gonion right (go.l–go.r)—bigonial breadth (distance between the right and left gonion points on mandibular angles).
- kondylion laterale left–kondylion laterale right (kdl.l–kdl.r)—bicondylar breadth external (distance between the most right and left lateral points on the condylar processes).
- kondylion mediale left–kondylion mediale right(kdm.l–kdm.r)—bicondylar breadth internal (distance between the right and left medial points on the condylar processes).
- gnathion–gonion (gn–go)—mandibular body length (distance between the most inferior point of the mandible in the midline and the point on the mandibular angle).
- gnathion–kondylion laterale (gn–kdl)—total mandibular length (distance between the most inferior point of the mandible in the midline and the lateral point on the condylar process).
- infradentale–gnathion (gn–id)—height of the mandibular symphysion (distance between the most inferior point of the mandible in the midline and the point of alveolar contact with the lower central incisors).
- gonion–kondylion laterale (go–kdl)—height of ramus (distance between the point on the mandibular angle and the lateral point on the condylar process).
- height of the mandibular body at molar 2 (distance between the lower and upper edges of the mandible perpendicularly passing by M2).
- height of mandibular body at foramen mentale (distance between the lower and upper edges of the mandible perpendicularly passing by the mental foramen).
- gonion–gnathion–gonion (go–gn–go), the angle of the mandible,
- gonial angle (alpha),
- mental angle (beta),
- upper mandibular symphysis angle (gamma).
3. Results
3.1. Prior to the Commencement of Treatment (Age—16 Months)
- smaller breadth of the inferior mandible (bigonial breadth, go–go; Table 1);
- correct breadth of the superior mandible (kdl–kdl; kdm–kdm; intercondylar distance, internal and external), conditioned by the breadth of the location of articular fossae in the skull (Table 1);
- increased angle of mandible (go–gn–go; Table 2), caused by a short body (gn–go) and widely distanced condyles (kdl–kdl);
- correct height of the symphysis of the body (gn–id; Table 1);
- left side larger than the right side; both the surface area and the volume were asymmetrical toa moderate degree (Table 4 and Table 5). Figure 4 shows the differences revealing asymmetrical structure of the mandibular bone in relation to the median sagittal plane. The greatest deviations from the symmetrical build exceeded 5 mm;
- asymmetry toa moderate degree, which revealed itself in the difference in the total length of the mandible (Table 5). Length gn–kdl on the left side (affected by ankylosis) was shorter than that on the right side (AI = 5.05%);
- moderately asymmetrical angles of the mandible; gonial angle (alpha) on the right side was larger by eightdegrees than the left angle (Table 5).
3.2. After the First Surgical Procedure and First Physiotherapy (Age—25 Months)
- shorter mandibular body (gn–go) in spite of an increase in its length by 1.85 mm on the left side and by 3.37 mm on the right side (Table 1),
- smaller breadth of the lower mandible (bigonial breadth, go–go) in spite of an abrupt increase in the dimension by 4.56 mm in comparison with that in the examination prior to the surgical procedure (Table 1),
- increased height of the body in the area of the mandible symphysis (gn–id; height at the site of mental foramen), which was confirmed in direct measurements (Table 1) and relative measurements in relation to the body length (value of index i4; Table 3); this is an effect of the process of backward rotation;
- upheld larger angle of the mandible (go–gn–go; Table 2);
- correct breadth of the superior mandible (kdl–kdl; kdm–kdm; intercondylar distance, internal and external; Table 1),
- symmetrical length of the entire mandible (gn–kdl); a decrease in the degree of asymmetry by 4.93 degrees,
- asymmetrical length of the body toa light degree (Table 5),
- asymmetry of the angle of the mandible (gonial angle), which underwent transformation from moderate to severe asymmetry (increase by 5.33 degrees; Table 5).
3.3. After Second Surgical Procedure and Second Physiotherapy (Age—54 Months)
- shorter body (gn–go) and shorter rami of the mandible (go–kdl) in spite of an increase in dimensions in relation to those from the previous examination (Table 1),
- smaller breadth (bigonial breadth, go–go) in spite of an increase in dimensions in relation to those from the previous examination (Table 1),
- further increase in the body height in the area of the mandible symphysis (gn–id)—an effect of progressing backward rotation (Table 1),
- upheld considerably larger angle of the mandible (go–gn–go; Table 2);
- correct breadth of the superior mandible (kdl–kdl; kdm–kdm; intercondylar distance, internal and external),
- preserved symmetry of the length of both the entire mandible and the body (Table 5),
- moderate asymmetry of the body height at level M2 (Table 5);
- light asymmetry of the height of both rami (go–kdl), the right ramus was shorter than the left one (the operated one); an increase in growth on the operated side (Table 5),
- severe asymmetry of the gonial angles (alpha). The right-hand angle was larger than the left-hand angle by 11.88 degrees (Table 5).
4. Discussion
5. Conclusions
Author Contributions
Funding
Institutional Review Board Statement
Informed Consent Statement
Data Availability Statement
Conflicts of Interest
References
- Thiesen, G.; Gribel, B.F.; Freitas, M.P.M. Facial asymmetry: A current review. Dent. Press J. Orthod. 2015, 20, 110–125. [Google Scholar] [CrossRef] [PubMed]
- Kula, K.A.; Esmailnejad, A.; Hass, A. Dental arch asymmetry in children with large overjets. Angle Orthod. 1998, 68, 45–52. [Google Scholar]
- Ramirez-Yañez, G.O.; Stewart, A.; Franken, E.; Campos, K. Prevalence of mandibular asymmetries in growing patients. Eur. J. Orthod. 2011, 33, 236–242. [Google Scholar] [CrossRef]
- Chia, M.S.; Naini, F.B.; Gill, D.S. The aetiology, diagnosis and management of mandibular asymmetry. Orthod. Update 2008, 1, 44–52. [Google Scholar] [CrossRef]
- Cheong, Y.W.; Lo, L.J. Facial asymmetry: Etiology, evaluation, and management. Chang Gung Med. J. 2011, 34, 341–351. [Google Scholar]
- Shah, S.M.; Joshi, M.R. An assessment of asymmetry in the normal craniofacial complex. Angle Orthod. 1978, 48, 141–148. [Google Scholar] [PubMed]
- Haraguchi, S.; Iguchi, Y.; Takada, K. Asymmetry of the face in orthodontic patients. Angle Orthod. 2008, 78, 421–426. [Google Scholar] [CrossRef] [PubMed]
- Indersmitten, T.; Gur, R.C. Emotion processing in chimeric faces: Hemispheric asymmetries in expression and recognition of emotions. J. Neurosci. 2003, 23, 3820–3825. [Google Scholar] [CrossRef]
- Cohen, M.M., Jr. Perspectives on craniofacial asymmetry. I. The biology of asymmetry. Int. J. Oral Maxillofac. Surg. 1995, 24, 2–7. [Google Scholar] [CrossRef]
- Danescu, A.; Rens, E.G.; Rehki, J.; Woo, J.; Akazawa, T.; Fu, K.; Edelstein-Keshet, L.; Richman, J.M. Symmetry and fluctuation of cell movements in neural crest-derived facial mesenchyme. Development 2021, 148, dev193755. [Google Scholar] [CrossRef]
- Zhou, J.; Lu, Y.; Gao, X.H.; Chen, Y.C.; Lu, J.J.; Bai, Y.X.; Shen, Y.; Wang, B.K. The growth hormone receptor gene is associated with mandibular height in a Chinese population. J. Dent. Res. 2005, 84, 1052–1056. [Google Scholar] [CrossRef] [PubMed]
- Bayram, S.; Basciftci, F.A.; Kurar, E. Relationship between P561T and C422F polymorphisms in growth hormone receptor gene and mandibular prognathism. Angle Orthod. 2014, 84, 803–809. [Google Scholar] [CrossRef] [PubMed]
- Pawlaczyk-Kamieńska, T.; Kulczyk, T.; Pawlaczyk-Wróblewska, E.; Borysewicz-Lewicka, M.; Niedziela, M. Limited mandi-bular movements as a consequence of unilateral or asymmetrical temporomandibular joint involvement in juvenile idiopathic arthritis patients. Clin. Med. 2020, 9, 2576. [Google Scholar] [CrossRef]
- Lin, L.Q.; Bai, S.S.; Wei, M. Application of computer-assisted navigation in treating congenital maxillomandibular syngnathia: A case report. World J. Clin. Cases 2019, 7, 650–655. [Google Scholar] [CrossRef]
- Haskell, B.; Day, M.; Tetz, J. Computer-aided modeling in the assessment of the biomechanical determination of diverse skeletal patterns. Am. J. Orthod. 1986, 89, 363–382. [Google Scholar] [CrossRef]
- Mizoguchi, I.; Toriya, N.; Nakao, Y. Growth of the mandible and biological characteristics of the mandibular condylar cartilage. Jpn. Dent. Sci. Rev. 2013, 49, 139–150. [Google Scholar] [CrossRef]
- Topazian, R.G. Aetiology of temporomandibular joint ankylosis: Analysis of 44 cases. J. Oral Surg. 1964, 22, 227–233. [Google Scholar]
- Kaban, L.B.; Bouchard, C.; Troulis, M.J. A Protocol for Management of Temporomandibular Joint Ankylosis in Children. J. Oral Maxillofac. Surg. 2009, 67, 1966–1978. [Google Scholar] [CrossRef]
- Domarus, H.; Scheunemann, H. Congenital prearticular temporo-mandibular ankylosis in two siblings. J. Cranio-Maxillofac. Surg. 1990, 18, 299–303. [Google Scholar] [CrossRef]
- Burket, L.W. Congenital bony temporomandibular ankylosis and facial hemiatrophy: Review of the literature and report of a case. J. Am. Med. Assoc. 1936, 106, 1719–1722. [Google Scholar] [CrossRef]
- Dixon, J.; Trainor, P.; Dixon, M.J. Treacher Collins syndrome. Orthod. Craniofac. Res. 2007, 10, 88–95. [Google Scholar] [CrossRef]
- Pirttiniemi, P.; Peltomäki, T.; Müller, L.; Luder, H.U. Abnormal mandibular growth and the condylar cartilage. Eur. J. Orthod. 2009, 31, 1–11. [Google Scholar] [CrossRef] [PubMed]
- Schellhas, K.P.; Pollei, S.R.; Wilkes, C.H. Pediatric internal derangement of the temporomandibular joint: Effect on facial development. Am. J. Orthod. 1993, 104, 51–59. [Google Scholar] [CrossRef]
- Vasconcelos, B.C.E.; Bessa-Nogueira, R.V.; Cypriano, R.V. Treatment of temporomandibular joint ankylosis by gap arthrop-lasty. Med. Oral Patol. Oral Cir. Bucal 2006, 11, E66–E69. [Google Scholar] [PubMed]
- Ohno, K.; Michi, K.; Ueno, T. Mandibular growth following ankylosis operation in childhood. Int. J. Oral Surg. 1981, 10 (Suppl. 1), 324–328. [Google Scholar] [PubMed]
- Farmand, M.; Mommaerts, M.; Teuscher, U. Facial growth after treatment of unilateral temporomandibular joint ankylosis in childhood without growth centre transplantation. A serial cephalomorphometric study. J. Cranio-Maxillofac. Surg. 1989, 17, 260–270. [Google Scholar] [CrossRef]
- Cheong, R.C.T.; Kassam, K.; Eccles, S.; Hensher, R. Congenital temporomandibular joint ankylosis: Case report and literature review. Case Rep. Otolaryngol. 2016, 5802359. [Google Scholar] [CrossRef]
- Dowgierd, K.; Lipowicz, A.; Kulesa-Mrowiecka, M.; Wolański, W.; Linek, P.; Myśliwiec, A. Efficacy of immediate physiotherapy after surgical release of zygomatico-coronoid ankylosis in a young child: A case report. Physiother. Theor. Pract. 2021. [Google Scholar] [CrossRef]
- Demirjian, A.; Goldstein, H.; Tanner, J.M. A new system of dental age assessment. Hum. Biol. 1973, 45, 211–227. [Google Scholar]
- Sun, W.; Starly, B.; Nam, J.; Darling, A. Bio-CAD modelling and its applications in computer-aided tissue engineering. Comput. Aided Des. 2005, 37, 1097–1114. [Google Scholar] [CrossRef]
- Tejszerska, D.; Wolański, W.; Larysz, D.; Gzik, M.; Sacha, E. Morphological analysis of the skull shape in craniosynostosis. Acta Bioeng. Biomech. 2011, 13, 35–40. [Google Scholar]
- Hasan, H.A.; Alam, M.K.; Yusof, A.; Matsuda, S.; Shoumura, M.; Osuga, N. Accuracy of three dimensional CT craniofacial measurements using Mimics and In Vesalius software programs. J. Hard Tissue Biol. 2016, 25, 219–224. [Google Scholar] [CrossRef][Green Version]
- Martin, R.; Saller, K. Lehrbuch der Anthropologie, Band 1; Gustav Fischer Verlag: Stuttgart, Germany, 1957. [Google Scholar]
- Habets, L.L.; Bezuur, J.N.; van Ooji, C.P.; Hansson, T.L. The orthopantomogram an aid in diagnosis of temporomandibular joint problems I. The factor of vertical magnification. J. Oral Rehabil. 1987, 14, 475–480. [Google Scholar] [CrossRef] [PubMed]
- Malinowski, A. Ontogeneza Żuchwy Ludzkiej; Wydawnictwo Uniwersytetu Zielonogórskiego: Zielona Góra, Poland, 2003. [Google Scholar]
- Kaur, N.; Singh, A.P.; Singh, Z.; Gupta, M.; Kaur, J.; Goyal, P.K. Assessment of age from early mandibular growth—Case reports. Hum. Biol. Rev. 2016, 5, 161–167. [Google Scholar]
- Hutchinson, E.F.; L’Abbé, E.N.; Oettlé, A.C. An assessment of early mandibular growth. Forensic Sci. Int. 2012, 217, 233.e1–233.e6. [Google Scholar] [CrossRef][Green Version]
- Sousa, J.B.R.; Anselmo-Lima, W.T.; Valera, F.C.P.; Gallego, A.J.; Matsumoto, M.A.N. Cephalometric assessment of the mandibular growth pattern in mouth-breathing children. Int. J. Pediatric Otorhinolaryngol. 2005, 69, 311–317. [Google Scholar] [CrossRef]
- Liu, Y.; Behrents, R.; Buschang, P. Mandibular growth, remodeling, and maturation during infancy and early childhood. Angle Orthod. 2010, 80, 97–105. [Google Scholar] [CrossRef] [PubMed]
- Moss, M.L.; Rankow, R.M. The role of the functional matrix in mandibular growth. Angle Orthod. 1968, 38, 95–103. [Google Scholar] [PubMed]
- Tutkuviene, J.; Cattaneo, C.; Obertová, Z.; Ratnayake, M.; Poppa, P.; Barkus, A.; Ritz-Timme, S. Age and sex-related growth patterns of the craniofacial complex in European children aged 3–6 years. Ann. Hum. Biol. 2016, 43, 510–519. [Google Scholar] [CrossRef] [PubMed]
- Sella-Tunis, T.; Pokhojaev, A.; Sarig, R.; O’Higgins, P.; May, H. Human mandibular shape is associated with masticatory muscle force. Sci. Rep. 2018, 8, 6042. [Google Scholar] [CrossRef]
- Singh, S.; Kumar, S.; Pandey, R.; Passi, D.; Mehrotra, D.; Mohammad, S. Dimensional differences in mandibular antegonial notches in temporomandibular joint ankylosis. JOBCR 2011, 1, 7–11. [Google Scholar] [CrossRef][Green Version]
- Hridaya, N.V.; Ashok, A. Catch-up growth after skeletal maturity—A case report. J. Adv. Clin. Res. Insights 2019, 6, 27–31. [Google Scholar] [CrossRef]
- Wiechers, C.; Buchenau, W.; Arand, J.; Oertel, A.-F.; Peters, K.; Müller-Hagedorn, S.; Koos, B.; Poets, C.F. Mandibular growth in infants with Robin sequence treated with the Tübingen palatal plate. Head Face Med. 2019, 15, 17. [Google Scholar] [CrossRef]
- Proffit, W.R.; Fields, H.W. Occlusal forces in normal and long-face children. J. Dent. Res. 1983, 62, 571–574. [Google Scholar] [CrossRef]
- Wilson, E.M.; Green, J.R. The development of jaw motion for mastication. Early Hum. Dev. 2009, 85, 303–311. [Google Scholar] [CrossRef] [PubMed]






| Year of Life Age of Patient at the Time of CT | 1st | 2nd | 3rd | 4th | 5th | Source of Measurements |
|---|---|---|---|---|---|---|
| - | 16 Months | 25 Months | - | 54 Months | ||
| Measured Distances [mm] | ||||||
| gnathion–gonion (gn–go) mandibular body length | - | L 48.6 R 50.9 | L 50.5 R 54.3 | - | L 57.1 R 55.6 | Patient |
| 50.0 | 57.2 | 57.8 | 58.4 | 61.9 | Malinowski [35] | |
| gonion–gonion (go.l–go.r) bigonial breadth | - | 65.1 | 69.7 | - | 71.1 | Patient |
| 66.3 | 71.1 | 72.3 | 72.3 | 74.5 | Malinowski [35] | |
| gonion–kondylion laterale (go–kdl) height of ramus | - | L 24.6 R 25.0 | L 25.7 R 25.8 | - | L 32.0 R 29.5 | Patient2 |
| 32.7 | 36.1 | 38.6 | 40.5 | 41.7 | Malinowski [35] | |
| infradentale–gnathion (id–gn) height of the mandibular symphysion | - | 20.1 | 22.0 | - | 26.9 | Patient |
| 19.3 | 20.3 | 20.7 | 21.7 | 23.1 | Malinowski [35] | |
| kondylion laterale–kondylion laterale (kdl.l–kdl.r) bicondylar breadth external | - | 81.66 | 84.54 | - | 93.54 | Patient |
| 79.7 | 84.6 | 88.8 | 89.5 | 92.6 | Malinowski [35] | |
| kondylion mediale–kondylion mediale (kdm.l–kdm.r) bicondylar breadth internal | - | 64.8 | 69.6 | - | 73.1 | Patient |
| - | 63.0 | 65.3 | 65.4 | 65.5 | Malinowski [35] | |
| gnathion–kondylion laterale (gn–kdl) total mandibular length | - | L 60.0 R 66.4 | L 69.0 R 69.2 | - | L 80.6 R 76.3 | Patient |
| mentale–mentale (ml.l–ml.r) bimental breadth) | - | 35.4 | 35.7 | - | 38.5 | Patient |
| height of mandibular body at molar 2 | - | L 17.2 R16.5 | L18.2 R 19.0 | - | L 18.1 R 20.4 | Patient |
| height of mandibular body at foramen mentale | - | L 17.4 R 16.5 | L 18.7 R 18.6 | - | L 24.7 R 24.2 | Patient |
| Year of Life Age of Patient at the Time of CT | 1st | 2nd | 3rd | 4th | 5th | Source of Measurements |
|---|---|---|---|---|---|---|
| - | 16 Months | 25 Months | - | 54 Months | ||
| Measured Angles [deg] | ||||||
| mandibular angle (go.l–gn–go.r) | - | 81.9 | 83.0 | - | 80.1 | Patient |
| - | - | 68.9–72.3 | - | - | Malinowski [35] | |
| gonial angle (alpha) | - | L 136.0 R 127.9 | L 140.9 R 127.5 | - | L 140.2 R 128.4 | Patient |
| - | - | 135.1 ± 7.6 | - | - | Kurnik [40] | |
| 139–140 | - | - | Kaur et al. [36] | |||
| 128.8 | 128.5 | 128.7 | 128.0 | 126.8 | Liu et al. [39] | |
| mental angle (beta) | - | 80.22 | 80.26 | - | 85.02 | Patient |
| - | - | 74.1 ± 8.7 | - | - | Kurnik [40] | |
| 88.4 | 73.2 | 69.0 | Le Double in Malinowski [35] | |||
| upper mandibular symphysion angle (gamma) | - | 106.3 | 101.8 | - | 87.9 | Patient |
| - | - | 98.8 ± 8.3 | - | - | Kurnik [41] | |
| Age of Patient at the Time of CT | 16 Months | 25 Months | 54 Months | Source of Measurements |
|---|---|---|---|---|
| Calculated Values of Indices | ||||
The lower the value, the narrower the lower part of the mandible | 79.77 | 82.45 | 75.96 | Patient |
| 84.0 | 81.4 | 80.4 | Malinowski [35] | |
The higher the value, the shorter the mandible | L: 98.7 R 98.1 | L 101.0 R 100.7 | L 88.1 R 93.1 | Patient |
| 63.1 | 66.8 | 67.4 | Malinowski [35] | |
The higher the value, the shorter the mandibular body | L 81.0 R 76.7 | L 73.1 R 78.4 | L 70.8 R 72.8 | Patient |
| 56.2 | 53.6 | 55.4 | Malinowski [35] | |
The higher the value, the higher the mandibular symphysis | L 41.4 R 39.5 | L 43.6 R 40.6 | L 47.1 R 48.3 | Patient |
| 35.5 | 35.8 | 37.3 | Malinowski [35] | |
The lower the value, the shorter the mandibular ramus | L 50.7 R 49.1 | L 50.8 R 47.6 | L 56.1 R 52.8 | Patient |
| 67.6 | 65.1 | 66.8 | Malinowski [35] | |
| Entire Mandible | Left Side–Incision Site | Right Side–Intact | |
|---|---|---|---|
| Mandible Volume [mm3] | |||
| Prior to surgical procedure | 18,909 | 9985 | 8924 |
| After 1st surgical procedure | 16,138 | 8362 | 7776 |
| After 2nd surgical procedure | 13,796 | 6642 | 7154 |
| Mandible Surface Area [mm2] | |||
| Prior to surgical procedure | 14,203 | 7790 | 6871 |
| After 1st surgical procedure | 18,212 | 9635 | 8975 |
| After 2nd surgical procedure | 17,892 | 8609 | 9591 |
| Age of Patient | 16 Months | 25 Months | 54 Months | |||
|---|---|---|---|---|---|---|
| Type of Asymmetry Index | AI | Type of Asymmetry | AI | Type of Asymmetry | AI | Type of Asymmetry |
| Total length of mandible gn–kdl (%) | 5.05 | M | 0.12 | NS | −2.75 | NS |
| Body length gn–go (%) | 2.29 | NS | 3.63 | L | −1.33 | NS |
| Body height M2 (%) | −1.96 | NS | 2.26 | NS | 6.03 | M |
| Body height ml (%) | −2.47 | NS | −0.35 | NS | −1.15 | NS |
| Height of ramus go–kdl (%) | 0.69 | NS | 0.33 | NS | −3.89 | L |
| Volume (%) | −5.61 | M | −3.63 | L | 3.71 | L |
| Surface area (%) | −6.27 | M | −3.55 | L | 5.40 | M |
| Gonial angle alpha (degrees) | 8.07 | M | 13.4 | S | 11.88 | S |
Publisher’s Note: MDPI stays neutral with regard to jurisdictional claims in published maps and institutional affiliations. |
© 2021 by the authors. Licensee MDPI, Basel, Switzerland. This article is an open access article distributed under the terms and conditions of the Creative Commons Attribution (CC BY) license (https://creativecommons.org/licenses/by/4.0/).
Share and Cite
Lipowicz, A.; Wolański, W.; Kawlewska, E.; Zwolska, P.; Kulesa-Mrowiecka, M.; Dowgierd, K.; Linek, P.; Myśliwiec, A. Evaluation of Mandibular Growth and Symmetry in Child with Congenital Zygomatic-Coronoid Ankylosis. Symmetry 2021, 13, 1634. https://doi.org/10.3390/sym13091634
Lipowicz A, Wolański W, Kawlewska E, Zwolska P, Kulesa-Mrowiecka M, Dowgierd K, Linek P, Myśliwiec A. Evaluation of Mandibular Growth and Symmetry in Child with Congenital Zygomatic-Coronoid Ankylosis. Symmetry. 2021; 13(9):1634. https://doi.org/10.3390/sym13091634
Chicago/Turabian StyleLipowicz, Anna, Wojciech Wolański, Edyta Kawlewska, Patrycja Zwolska, Małgorzata Kulesa-Mrowiecka, Krzysztof Dowgierd, Paweł Linek, and Andrzej Myśliwiec. 2021. "Evaluation of Mandibular Growth and Symmetry in Child with Congenital Zygomatic-Coronoid Ankylosis" Symmetry 13, no. 9: 1634. https://doi.org/10.3390/sym13091634
APA StyleLipowicz, A., Wolański, W., Kawlewska, E., Zwolska, P., Kulesa-Mrowiecka, M., Dowgierd, K., Linek, P., & Myśliwiec, A. (2021). Evaluation of Mandibular Growth and Symmetry in Child with Congenital Zygomatic-Coronoid Ankylosis. Symmetry, 13(9), 1634. https://doi.org/10.3390/sym13091634

