Einstein–Gauss–Bonnet Gravity with Nonlinear Electrodynamics: Entropy, Energy Emission, Quasinormal Modes and Deflection Angle
Abstract
1. Introduction
2. The Model
3. Thermodynamics and BH Entropy
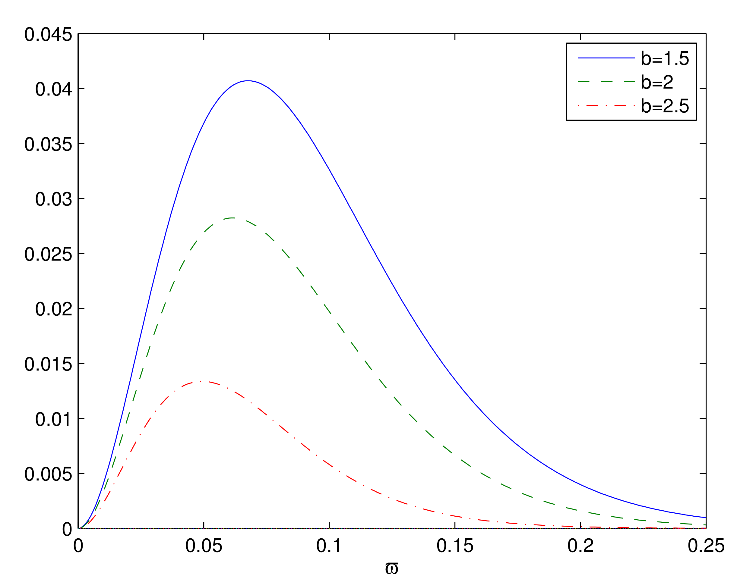
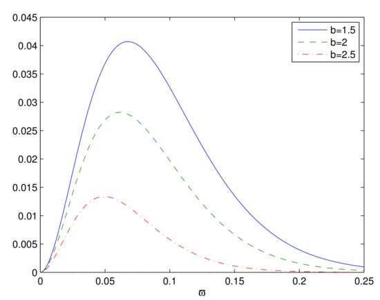
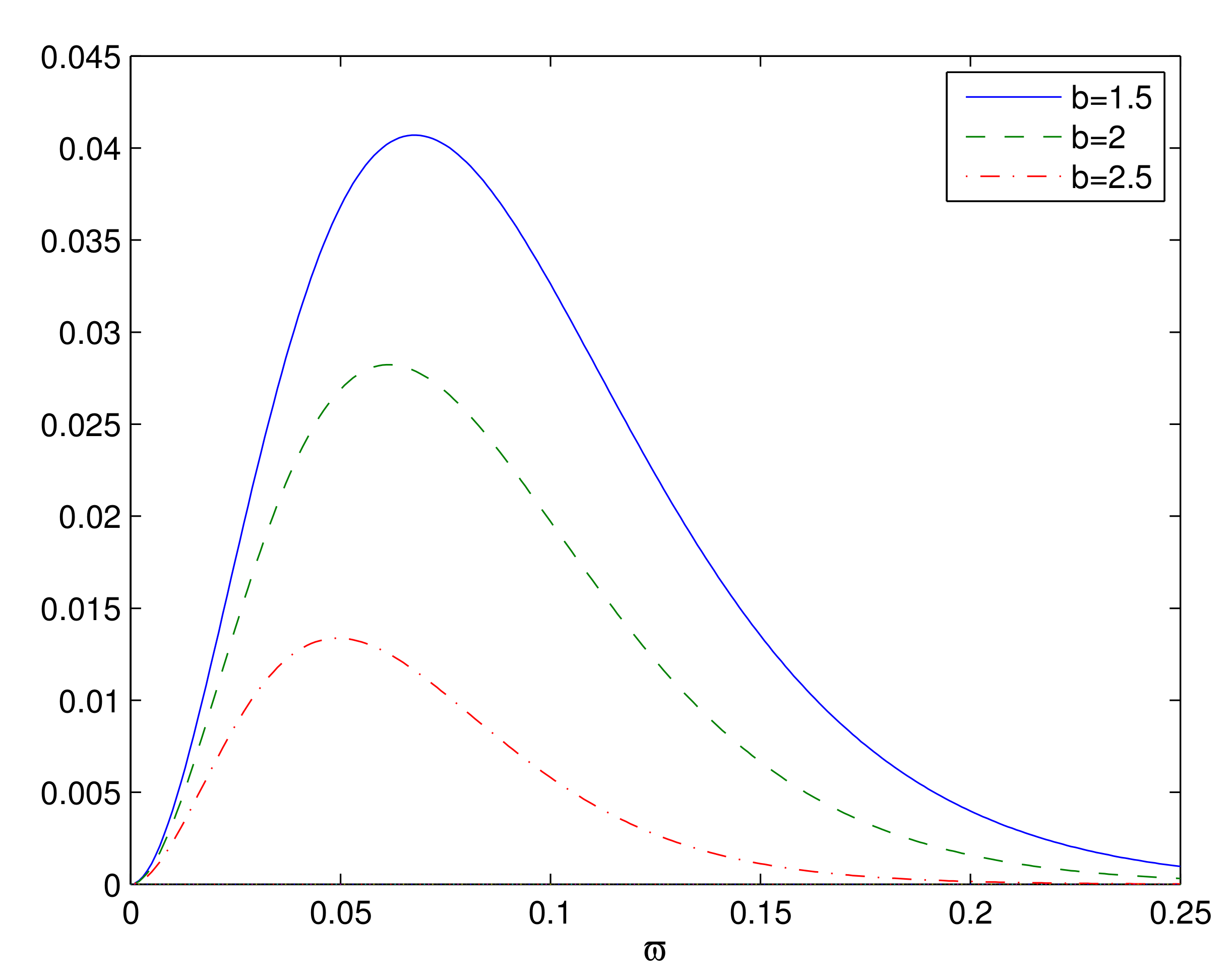
4. The Energy Emission Rate
5. The Energy Conditions
6. Quasinormal Modes
7. Deflection Angle
8. Conclusions
Funding
Institutional Review Board Statement
Informed Consent Statement
Data Availability Statement
Conflicts of Interest
References
- Donoghue, J.F.; Menezeshttps, G. Unitarity, stability and loops of unstable ghosts. Phys. Rev. D 2019, 100, 105006. [Google Scholar] [CrossRef]
- Platania, A.; Wetterich, C. Non-perturbative unitarity and fictitious ghosts in quantum gravity. Phys. Lett. B 2020, 811, 135911. [Google Scholar] [CrossRef]
- Bojowald, M.; Paily, G.M.; Reyes, J.D. Discreteness corrections and higher spatial derivatives in effective canonical quantum gravity. Phys. Rev. D 2014, 90, 025025. [Google Scholar] [CrossRef]
- Bojowald, M.; Ding, D. Canonical description of cosmological backreaction. JCAP 2021, 3, 083. [Google Scholar] [CrossRef]
- Glavan, D.; Lin, C. Einstein-Gauss-Bonnet Gravity in Four-Dimensional Spacetime. Phys. Rev. Lett. 2020, 124, 081301. [Google Scholar] [CrossRef]
- Fernandes, P.G.S. Charged black holes in AdS spaces in 4D Einstein Gauss-Bonnet gravity. Phys. Lett. B 2020, 805, 135468. [Google Scholar] [CrossRef]
- Konoplya, R.A.; Zhidenko, A. Black holes in the four-dimensional Einstein-Lovelock gravity. Phys. Rev. D 2020, 101, 084038. [Google Scholar] [CrossRef]
- Jusufi, K. Nonlinear magnetically charged black holes in 4D Einstein–Gauss–Bonnet gravity. Ann. Phys. 2020, 421, 168285. [Google Scholar] [CrossRef]
- Ghosh, S.G.; Singh, D.V.; Kumar, R.; Maharaj, S.D. Phase transition of AdS black holes in 4D EGB gravity coupled to nonlinear electrodynamics. Ann. Phys. 2021, 424, 168347. [Google Scholar] [CrossRef]
- Ghosh, S.G.; Maharaj, S.D. Radiating black holes in the novel 4D Einstein–Gauss–Bonnet gravity. Phys. Dark Univ. 2020, 30, 100687. [Google Scholar] [CrossRef]
- Kumar, R.; Ghosh, S.G. Rotating black holes in 4D Einstein-Gauss-Bonnet gravity and its shadow. JCAP 2020, 07, 053. [Google Scholar] [CrossRef]
- Jin, X.H.; Gao, Y.X.; Liu, D.J. Strong gravitational lensing of a 4-dimensional Einstein-Gauss-Bonnet black hole in homogeneous plasma. Int. J. Mod. Phys. D 2020, 29, 2050065. [Google Scholar] [CrossRef]
- Jusufi, K.; Banerjee, A.; Ghosh, S.G. Wormholes in 4D Einstein–Gauss–Bonnet gravity. Eur. Phys. J. C 2020, 80, 698. [Google Scholar] [CrossRef]
- Guo, M.; Li, P. Innermost stable circular orbit and shadow of the 4D Einstein–Gauss–Bonnet black hole. Eur. Phys. J. C 2020, 80, 588. [Google Scholar] [CrossRef]
- Zhang, C.; Zhang, S.; Li, P.; Guo, M. Superradiance and stability of the regularized 4D charged Einstein-Gauss-Bonnet black hole. JHEP 2020, 08, 105. [Google Scholar] [CrossRef]
- Zhang, C.; Li, P.; Guo, M. Greybody factor and power spectra of the Hawking radiation in the 4D Einstein–Gauss–Bonnet de-Sitter gravity. Eur. Phys. J. C 2020, 80, 874. [Google Scholar] [CrossRef]
- Odintsov, S.; Oikonomou, V.; Fronimos, F. Rectifying Einstein-Gauss-Bonnet inflation in view of GW170817. Nucl. Phys. B 2020, 958, 115135. [Google Scholar] [CrossRef]
- Ai, W. A note on the novel 4D Einstein–Gauss–Bonnet gravity. Commun. Theor. Phys. 2020, 72, 095402. [Google Scholar] [CrossRef]
- Fernandes, P.G.; Carrilho, P.; Clifton, T.; Mulryne, D.J. Derivation of regularized field equations for the Einstein-Gauss-Bonnet theory in four dimensions. Phys. Rev. D 2020, 102, 024025. [Google Scholar] [CrossRef]
- Panah, B.E.; Jafarzade, K.; Hendi, S.H. Charged 4D Einstein-Gauss-Bonnet-AdS black holes: Shadow, energy emission, deflection angle and heat engine. Nucl. Phys. B 2020, 961, 115269. [Google Scholar] [CrossRef]
- Hennigar, R.A.; Kubiznak, D.; Mann, R.B.; Pollack, C. On taking the D → 4 limit of Gauss-Bonnet gravity: Theory and solutions. JHEP 2020, 2020, 27. [Google Scholar] [CrossRef]
- Cai, R.G.; Cao, L.M.; Ohta, N. Black holes in gravity with conformal anomaly and logarithmic term in black hole entropy. JHEP 2010, 1004, 082. [Google Scholar] [CrossRef]
- Cai, R.-G. Thermodynamics of conformal anomaly corrected black holes in AdS space. Phys. Lett. B 2014, 733, 183. [Google Scholar] [CrossRef]
- Gurses, M.; Sisman, T.C.; Tekin, B. Comment on “Einstein-Gauss-Bonnet Gravity in Four-Dimensional Spacetime”. Phys. Rev. Lett. 2020, 125, 149001. [Google Scholar] [CrossRef] [PubMed]
- Gurses, M.; Sisman, T.C.; Tekin, B. Is there a novel Einstein–Gauss–Bonnet theory in four dimensions? Eur. Phys. J. C 2020, 80, 647. [Google Scholar] [CrossRef]
- Mahapatra, S. A note on the total action of 4D Gauss–Bonnet theory. Eur. Phys. J. C 2020, 80, 992. [Google Scholar] [CrossRef]
- Kobayashi, T. Effective scalar-tensor description of regularized Lovelock gravity in four dimensions. JCAP 2020, 07, 013. [Google Scholar] [CrossRef]
- Bonifacio, J.; Hinterbichler, K.; Johnson, L.A. Amplitudes and 4D Gauss-Bonnet theory. Phys. Rev. D 2020, 102, 024029. [Google Scholar] [CrossRef]
- Arrechea, J.; Delhom, A.; Jiménez-Cano, A. Inconsistencies in four-dimensional Einstein-Gauss-Bonnet gravity. Chin. Phys. C 2021, 45, 013107. [Google Scholar] [CrossRef]
- Hohmann, M.; Pfeifer, C.; Voicu, N. Canonical variational completion and 4D Gauss–Bonnet gravity. Eur. Phys. J. Plus 2021, 136, 180. [Google Scholar] [CrossRef]
- Aoki, K.; Gorji, M.A.; Mukohyama, S. A consistent theory of D–4 Einstein-Gauss-Bonnet gravity. Phys. Lett. B 2020, 810, 135843. [Google Scholar] [CrossRef]
- Aoki, K.; Gorji, M.A.; Mukohyama, S. Cosmology and gravitational waves in consistent D–4 Einstein-Gauss-Bonnet gravity. JCAP 2020, 2009, 014. [Google Scholar] [CrossRef]
- Aoki, K.; Gorji, M.A.; Mizuno, S.; Mukohyama, S. Inflationary gravitational waves in consistent D–4 Einstein-Gauss-Bonnet gravity. JCAP 2021, 2101, 054. [Google Scholar] [CrossRef]
- Jafarzade, K.E.; Zangeneh, M.K.; Lobo, F.S.N. Shadow, deflection angle and quasinormal modes of Born-Infeld charged black holes. JCAP 2021, 04, 008. [Google Scholar] [CrossRef]
- Kruglov, S.I. Nonlinear Electrodynamics and Magnetic Black Holes. Ann. Phys. (Berlin) 2017, 529, 1700073. [Google Scholar] [CrossRef]
- Kruglov, S.I. 4D Einstein–Gauss–Bonnet Gravity Coupled with Nonlinear Electrodynamics. Symmetry 2021, 13, 204. [Google Scholar] [CrossRef]
- Yang, K.; Gu, B.M.; Wei, S.W.; Liu, Y.X. Born–Infeld black holes in 4D Einstein–Gauss–Bonnet gravity. Eur. Phys. J. C 2020, 80, 662. [Google Scholar] [CrossRef]
- Kumar, A.; Kumar, R. Bardeen black holes in the novel 4D Einstein–Gauss–Bonnet gravity. arXiv 2003, arXiv:2003.13104. [Google Scholar]
- Kumar, A.; Ghosh, S.G. Hayward black holes in the novel 4D Einstein–Gauss–Bonnet gravity. arXiv 2004, arXiv:2004.01131. [Google Scholar]
- Ghosh, S.G.; Singh, D.V.; Maharaj, S.D. Regular black holes in Einstein-Gauss-Bonnet gravity. Phys. Rev. D 2018, 97, 104050. [Google Scholar] [CrossRef]
- Konoplya, R.A.; Zinhailo, A.F. Quasinormal modes, stability and shadows of a black hole in the 4D Einstein-Gauss-Bonnet gravity. Eur. Phys. J. C 2020, 80, 1049. [Google Scholar] [CrossRef]
- Konoplya, R.A.; Zinhailo, A.F. 4D Einstein-Lovelock black holes: Hierarchy of orders in curvature. Phys. Lett. B 2020, 807, 135607. [Google Scholar] [CrossRef]
- Belhaj, A.; Benali, M.; Balali, A.E.; Moumni, H.E.; Ennadifi, S.E. Deflection angle and shadow behaviors of quintessential black holes in arbitrary dimensions. Class. Quant. Grav. 2020, 37, 215004. [Google Scholar] [CrossRef]
- Konoplya, R.A.; Stuchlik, Z. Are eikonal quasinormal modes linked to the unstable circular null geodesics? Phys. Lett. B 2017, 771, 597. [Google Scholar] [CrossRef]
- Stefanov, I.Z.; Yazadjiev, S.S.; Gyulchev, G.G. Connection between black-hole quasinormal modes and lensing in the strong deflection limit. Phys. Rev. Lett. 2010, 104, 251103. [Google Scholar] [CrossRef]
- Guo, Y.; Miao, Y.G. Null geodesics, quasinormal modes and the correspondence with shadows in high-dimensional Einstein-Yang-Mills spacetimes. Phys. Rev. D 2020, 102, 084057. [Google Scholar] [CrossRef]
- Wei, S.W.; Liu, Y.X. Null geodesics, quasinormal modes, and thermodynamic phase transition for charged black holes in asymptotically flat and dS spacetimes. Chin. Phys. C 2020, 44, 115103. [Google Scholar] [CrossRef]
- Bronnikov, K.A. Regular magnetic black holes and monopoles from nonlinear electrodynamics. Phys. Rev. D 2001, 63, 044005. [Google Scholar] [CrossRef]
- Boulware, D.G.; Deser, S. String-Generated Gravity Models. Phys. Rev. Lett. 1985, 55, 2656. [Google Scholar] [CrossRef]
- Medved, A.J.M.; Vagenas, E.C. When conceptual worlds collide: The generalized uncertainty principle and the Bekenstein-Hawking entropy. Phys. Rev. D 2004, 70, 124021. [Google Scholar] [CrossRef]
- Cognola, G.; Myrzakulov, R.; Sebastiani, L.; Zerbini, S. Einstein gravity with Gauss-Bonnet entropic corrections. Phys. Rev. D 2013, 88, 024006. [Google Scholar] [CrossRef]
- Cvetic, M.; Nojiri, S.; Odintsov, S.D. Black hole thermodynamics and negative entropy in de Sitter and anti-de Sitter Einstein–Gauss–Bonnet gravity. Nucl. Phys. B 2002, 628, 295. [Google Scholar] [CrossRef]
- Mashhoon, B. Scattering of Electromagnetic Radiation from a Black Hole. Phys. Rev. D 1973, 7, 2807. [Google Scholar] [CrossRef]
- Misner, C.W.; Thorne, K.S.; Wheeler, J.A. Gravitation; W.H. Freeman and Company: San Francisco, CA, USA, 1973. [Google Scholar]
- Decanini, Y.; Esposito-Farese, G.; Folacci, A. Universality of high-energy absorption cross sections for black holes. Phys. Rev. D 2011, 83, 044032. [Google Scholar] [CrossRef]
- Wei, S.W.; Liu, Y.X. Observing the shadow of Einstein-Maxwell-Dilaton-Axion black hole. JCAP 2013, 11, 063. [Google Scholar] [CrossRef]
- Dymnikova, I. Regular electrically charged vacuum structures with de Sitter centre in nonlinear electrodynamics coupled to general relativity. Class. Quant. Grav. 2004, 21, 4417. [Google Scholar] [CrossRef]
- Hawking, S.W.; Ellis, G.F.R. The Large Scale Structure of Space-Time; Cambridge University Press: Cambridge, UK, 1973. [Google Scholar]
- Jusufi, K. Quasinormal modes of black holes surrounded by dark matter and their connection with the shadow radius. Phys. Rev. D 2020, 101, 084055. [Google Scholar] [CrossRef]
- Jusufi, K. Connection Between the Shadow Radius and Quasinormal Modes in Rotating Spacetimes. Phys. Rev. D 2020, 101, 124063. [Google Scholar] [CrossRef]
- Cardoso, V.; Miranda, A.S.; Berti, E.; Witek, H.; Zanchin, V.T. Geodesic stability, Lyapunov exponents, andquasinormal modes. Phys. Rev. D 2009, 79, 064016. [Google Scholar] [CrossRef]
- Weinberg, S. Gravitation and Cosmology: Principles and Applications of the General Theory of Relativity; Wiley: New York, NY, USA, 1972. [Google Scholar]
- Kocherlakota, P.; Rezzolla, L. Accurate mapping of spherically symmetric black holes in a parameterised framework. Phys. Rev. D 2020, 102, 064058. [Google Scholar] [CrossRef]


| b | 0.5 | 0.9 | 1.5 | 1.7 | 1.8 | 2 | 2.2 | 2.3 | 2.4 | 2.5 | 2.6 |
| 2.18 | 2.08 | 1.93 | 1.87 | 1.84 | 1.77 | 1.69 | 1.65 | 1.61 | 1.56 | 1.51 | |
| 3.42 | 3.31 | 3.12 | 3.05 | 3.01 | 2.94 | 2.86 | 2.82 | 2.77 | 2.73 | 2.68 | |
| 6.16 | 6.02 | 5.78 | 5.70 | 5.65 | 5.56 | 5.47 | 5.42 | 5.37 | 5.32 | 5.26 |
| b | 1.5 | 1.7 | 2 | 2.2 | 2.4 | 2.5 | 2.6 |
| 0.865 | 0.877 | 0.899 | 0.914 | 0.931 | 0.940 | 0.951 | |
| 0.2212 | 0.2208 | 0.2202 | 0.2191 | 0.2170 | 0.2163 | 0.2149 |
| b | 0.5 | 0.9 | 1.5 | 1.7 | 1.8 | 2 | 2.2 | 2.3 | 2.4 | 2.5 | 2.6 |
| 4.12 | 3.58 | 3.1 | 3.02 | 2.96 | 2.86 | 2.81 | 2.77 | 2.76 | 2.73 | 2.69 |
Publisher’s Note: MDPI stays neutral with regard to jurisdictional claims in published maps and institutional affiliations. |
© 2021 by the author. Licensee MDPI, Basel, Switzerland. This article is an open access article distributed under the terms and conditions of the Creative Commons Attribution (CC BY) license (https://creativecommons.org/licenses/by/4.0/).
Share and Cite
Kruglov, S.I. Einstein–Gauss–Bonnet Gravity with Nonlinear Electrodynamics: Entropy, Energy Emission, Quasinormal Modes and Deflection Angle. Symmetry 2021, 13, 944. https://doi.org/10.3390/sym13060944
Kruglov SI. Einstein–Gauss–Bonnet Gravity with Nonlinear Electrodynamics: Entropy, Energy Emission, Quasinormal Modes and Deflection Angle. Symmetry. 2021; 13(6):944. https://doi.org/10.3390/sym13060944
Chicago/Turabian StyleKruglov, Sergey Il’ich. 2021. "Einstein–Gauss–Bonnet Gravity with Nonlinear Electrodynamics: Entropy, Energy Emission, Quasinormal Modes and Deflection Angle" Symmetry 13, no. 6: 944. https://doi.org/10.3390/sym13060944
APA StyleKruglov, S. I. (2021). Einstein–Gauss–Bonnet Gravity with Nonlinear Electrodynamics: Entropy, Energy Emission, Quasinormal Modes and Deflection Angle. Symmetry, 13(6), 944. https://doi.org/10.3390/sym13060944

