AdS Black Holes in the Framework of Nonlinear Electrodynamics, Thermodynamics, and Joule–Thomson Expansion
Abstract
:1. Introduction
2. NED–AdS Black Hole Solution
3. The First Law of Black Hole Thermodynamics and the Smarr Relation
4. Black Hole Thermodynamics
4.1. The Gibbs Free Energy
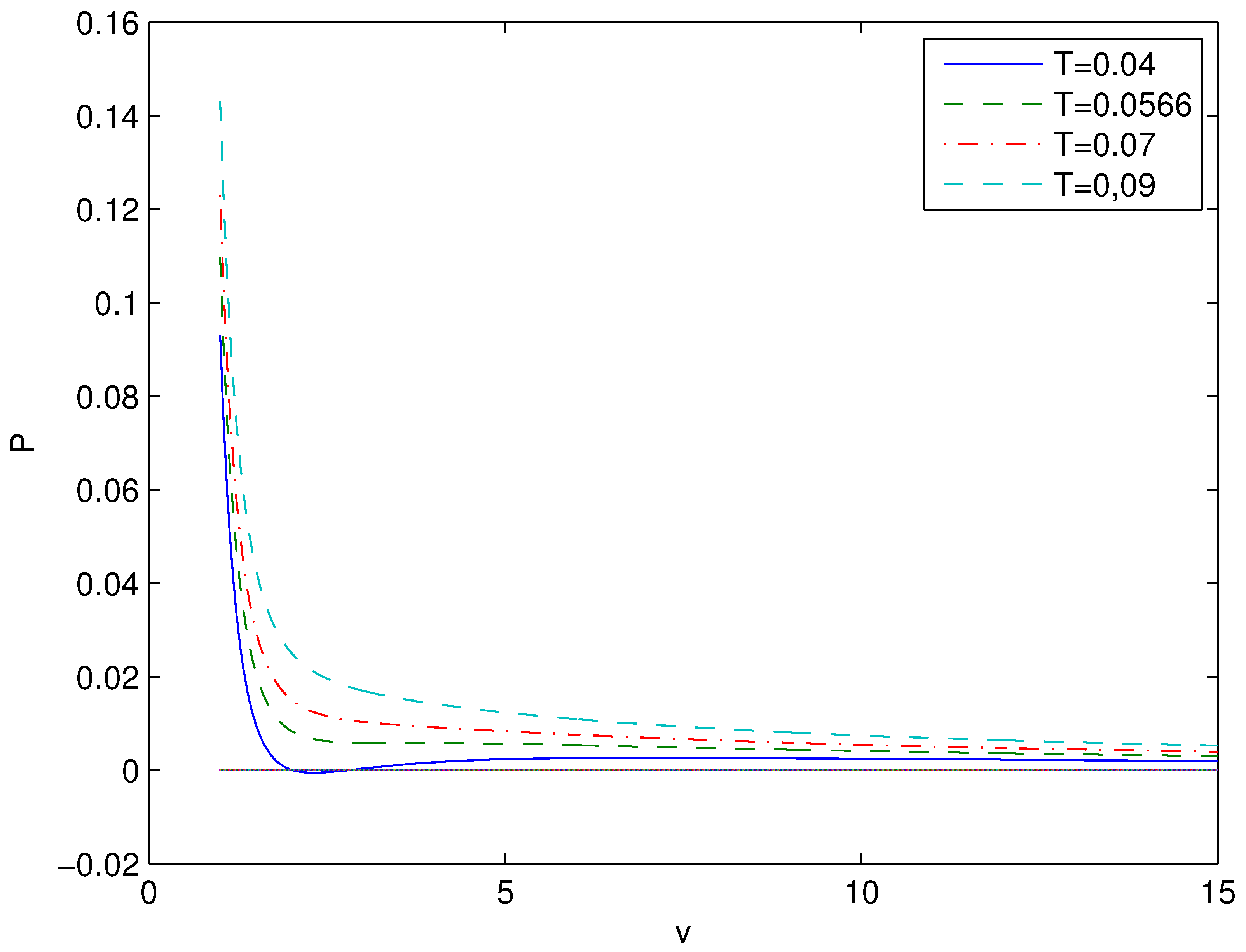
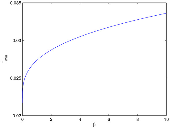
5. Joule–Thomson Expansion of Black Holes
6. Summary
Funding
Institutional Review Board Statement
Informed Consent Statement
Data Availability Statement
Conflicts of Interest
Appendix A
References
- Bardeen, J.M.; Carter, B.; Hawking, S.W. The Four laws of black hole mechanics. Commun. Math. Phys. 1973, 31, 161–170. [Google Scholar] [CrossRef]
- Jacobson, T. Thermodynamics of space-time: The Einstein equation of state. Phys. Rev. Lett. 1995, 75, 1260–1263. [Google Scholar] [CrossRef] [PubMed] [Green Version]
- Padmanabhan, T. Thermodynamical Aspects of Gravity: New insights. Rept. Prog. Phys. 2010, 73, 046901. [Google Scholar] [CrossRef] [Green Version]
- Bekenstein, J.D. Black holes and entropy. Phys. Rev. D 1973, 7, 2333–2346. [Google Scholar] [CrossRef]
- Hawking, S.W. Particle Creation by Black Holes. Commun. Math. Phys. 1975, 43, 199–220. [Google Scholar] [CrossRef]
- Maldacena, J.M. The Large N limit of superconformal field theories and supergravity. Adv. Theor. Math. Phys. 1998, 2, 231–252. [Google Scholar] [CrossRef]
- Witten, E. Anti-de Sitter space and holography. Adv. Theor. Math. Phys. 1998, 2, 253–291. [Google Scholar] [CrossRef]
- Witten, E. Anti-de Sitter space, thermal phase transition, and confinement in gauge theories. Adv. Theor. Math. Phys. 1998, 2, 505–532. [Google Scholar] [CrossRef] [Green Version]
- Hawking, S.W.; Page, D.N. Thermodynamics of Black Holes in anti-De Sitter Space. Commun. Math. Phys. 1983, 87, 577–588. [Google Scholar] [CrossRef]
- Kovtun, P.; Son, D.T.; Starinets, A.O. Viscosity in strongly interacting quantum field theories from black hole physics. Phys. Rev. Lett. 2005, 94, 111601. [Google Scholar] [CrossRef] [Green Version]
- Hartnoll, S.A.; Kovtun, P.K.; Muller, M.; Sachdev, S. Theory of the Nernst effect near quantum phase transitions in condensed matter, and in dyonic black holes. Phys. Rev. B 2007, 76, 144502. [Google Scholar] [CrossRef] [Green Version]
- Hartnoll, S.A.; Herzog, C.P.; Horowitz, G.T. Building a Holographic Superconductor. Phys. Rev. Lett. 2008, 101, 031601. [Google Scholar] [CrossRef] [Green Version]
- Dolan, B.P. Black holes and Boyle’s law? The thermodynamics of the cosmological constant. Mod. Phys. Lett. A 2015, 30, 1540002. [Google Scholar] [CrossRef] [Green Version]
- Kubiznak, D.; Mann, R.B.; Teo, M. Black hole chemistry: Thermodynamics with Lambda. Class. Quant. Grav. 2017, 34, 063001. [Google Scholar] [CrossRef] [Green Version]
- Kruglov, S.I. Nonlinear Electrodynamics and Magnetic Black Holes. Ann. Phys. 2017, 529, 1700073. [Google Scholar] [CrossRef] [Green Version]
- Kruglov, S.I. 4D Einstein–Gauss–Bonnet Gravity Coupled with Nonlinear Electrodynamics. Symmetry 2021, 13, 204. [Google Scholar] [CrossRef]
- Kruglov, S.I. Einstein–Gauss–Bonnet Gravity with Nonlinear Electrodynamics: Entropy, Energy Emission, Quasinormal Modes and Deflection Angle. Symmetry 2021, 13, 944. [Google Scholar] [CrossRef]
- Born, M.; Infeld, L. Foundations of the new field theory. Proc. Roy. Soc. Lond. A 1934, 144, 425–451. [Google Scholar] [CrossRef]
- Kruglov, S.I. A model of nonlinear electrodynamics. Ann. Phys. 2014, 353, 299–306. [Google Scholar] [CrossRef] [Green Version]
- Kruglov, S.I. Modified nonlinear model of arcsin-electrodynamics. Commun. Theor. Phys. 2016, 66, 59–65. [Google Scholar] [CrossRef]
- Kruglov, S.I. Notes on Born–Infeld-type electrodynamics. Mod. Phys. Lett. A 2017, 32, 1750201. [Google Scholar] [CrossRef] [Green Version]
- Heisenberg, W.; Euler, H. Consequences of the Dirac Theory of Positrons. Z. Phys. 1936, 98, 714–732. [Google Scholar] [CrossRef]
- Gunasekaran, S.; Mann, R.B.; Kubiznak, D. Extended phase space thermodynamics for charged and rotating black holes and Born—Infeld vacuum polarization. J. High Energy Phys. 2012, 1211, 110. [Google Scholar] [CrossRef] [Green Version]
- Hendi, S.H.; Panahiyan, S.; Panah, B.E. P-V criticality and geometrical thermodynamics of black holes with Born-Infeld type nonlinear electrodynamics. Int. J. Mod. Phys. D 2015, 25, 1650010. [Google Scholar] [CrossRef] [Green Version]
- Zou, D.-C.; Zhang, S.-J.; Wang, B. Critical behavior of Born-Infeld AdS black holes in the extended phase space thermodynamics. Phys. Rev. D 2014, 89, 044002. [Google Scholar] [CrossRef] [Green Version]
- Fernando, S.; Krug, D. Charged black hole solutions in Einstein–Born–Infeld gravity with a cosmological constant. Gen. Rel. Grav. 2003, 35, 129–137. [Google Scholar] [CrossRef] [Green Version]
- Dey, T.K. Born–Infeld black holes in the presence of a cosmological constant. Phys. Lett. B 2004, 595, 484–490. [Google Scholar]
- Cai, R.-G.; Pang, D.-W.; Wang, A. Born–Infeld black holes in (A)dS spaces. Phys. Rev. D 2004, 70, 124034. [Google Scholar] [CrossRef] [Green Version]
- Fernando, S. Thermodynamics of Born–Infeld-anti-de Sitter black holes in the grand canonical ensemble. Phys. Rev. D 2006, 74, 104032. [Google Scholar] [CrossRef] [Green Version]
- Myung, Y.S.; Kim, Y.-W.; Park, Y.-J. Thermodynamics and phase transitions in the Born–Infeld-anti-de Sitter black holes. Phys. Rev. D 2008, 78, 084002. [Google Scholar] [CrossRef] [Green Version]
- Banerjee, R.; Roychowdhury, D. Critical phenomena in Born-Infeld AdS black holes. Phys. Rev. D 2012, 85, 044040. [Google Scholar] [CrossRef] [Green Version]
- Miskovic, O.; Olea, R. Thermodynamics of Einstein–Born–Infeld black holes with negative cosmological constant. Phys. Rev. D 2008, 77, 124048. [Google Scholar] [CrossRef] [Green Version]
- Majhi, B.R.; Samanta, S. P-V criticality of AdS black holes in a general framework. Phys. Lett. B 2017, 773, 203–207. [Google Scholar] [CrossRef]
- Jafarzade, K.; Sadeghi, J.; Panah, B.E.; Hendi, S.H. Geometrical thermodynamics and P-V criticality of charged accelerating AdS black holes. Ann. Phys. 2021, 432, 168577. [Google Scholar] [CrossRef]
- Pradhan, P. P–V criticality of conformal gravity holography in four dimensions. Mod. Phys. Lett. A 2018, 33, 1850030. [Google Scholar] [CrossRef] [Green Version]
- Pradhan, P. Thermodynamic Products in Extended Phase Space. Int. J. Mod. Phys. D 2017, 26, 1750010. [Google Scholar] [CrossRef] [Green Version]
- Bhattacharya, K. Extended phase space thermodynamics of black holes: A study in Einstein’s gravity and beyond. arXiv 2021, arXiv:2112.00938. [Google Scholar]
- Cong, W.; Kubiznak, D.; Mann, R.B. Thermodynamics of AdS Black Holes: Critical Behavior of the Central Charge. Phys. Rev. Lett. 2021, 127, 091301. [Google Scholar] [CrossRef]
- Hansen, D.; Kubiznak, D.; Mann, R.B. Universality of P-V Criticality in Horizon Thermodynamics. J. High Energy Phys. 2017, 1, 47. [Google Scholar] [CrossRef] [Green Version]
- Kubiznak, D.; Mann, R.B. P-V criticality of charged AdS black holes. J. High Energy Phys. 2012, 1207, 33. [Google Scholar] [CrossRef] [Green Version]
- Bronnikov, K.A. Regular magnetic black holes and monopoles from nonlinear electrodynamics. Phys. Rev. D 2001, 63, 044005. [Google Scholar] [CrossRef] [Green Version]
- Kastor, D.; Ray, S.; Traschen, J. Enthalpy and the Mechanics of AdS Black Holes. Class. Quant. Grav. 2009, 26, 195011. [Google Scholar] [CrossRef] [Green Version]
- Dolan, B.P. The cosmological constant and the black hole equation of state. Class. Quant. Grav. 2011, 28, 125020. [Google Scholar] [CrossRef] [Green Version]
- Cvetic, M.; Gibbons, G.W.; Kubiznak, D.; Pope, C.N. Black Hole Enthalpy and an Entropy Inequality for the Thermodynamic Volume. Phys. Rev. D 2011, 84, 024037. [Google Scholar] [CrossRef] [Green Version]
- Smarr, L. Mass formula for Kerr black holes. Phys. Rev. Lett. 1973, 30, 71–73. [Google Scholar] [CrossRef]
- Chamblin, A.; Emparan, R.; Johnson, C.V.; Myers, R.C. Charged AdS black holes and catastrophic holography. Phys. Rev. D 1999, 60, 064018. [Google Scholar] [CrossRef] [Green Version]
- Chamblin, A.; Emparan, R.; Johnson, C.V.; Myers, R.C. Holography, thermodynamics and uctuations of charged AdS black holes. Phys. Rev. D 1999, 60, 104026. [Google Scholar] [CrossRef] [Green Version]
- Ghaffarnejad, H.; Yaraie, E.; Farsam, M. Quintessence Reissner–Nordstrom anti de Sitter black holes and Joule Thomson effect. Int. J. Theor. Phys. 2018, 57, 1671–1682. [Google Scholar] [CrossRef] [Green Version]
- Rizwan, C.L.A.; Kumara, A.N.; Vaid, D.; Ajith, K.M. Joule–Thomson expansion in AdS black hole with a global monopole. Int. J. Mod. Phys. A 2018, 33, 1850210. [Google Scholar] [CrossRef] [Green Version]
- Okcu, O.; Aydiner, E. Joule—Thomson expansion of the charged AdS black holes. Eur. Phys. J. C 2017, 77, 24. [Google Scholar] [CrossRef] [Green Version]
- Kruglov, S.I. Rational nonlinear electrodynamics of AdS black holes and extended phase space thermodynamics. Eur. Phys. J. C 2022, 82, 292. [Google Scholar] [CrossRef]








| 0.1 | 0.2 | 0.3 | 0.4 | 0.5 | 0.6 | 0.7 | 0.8 | 0.9 | |
| 4.021 | 3.870 | 3.772 | 3.697 | 3.637 | 3.585 | 3.541 | 3.501 | 3.466 | |
| 0.0502 | 0.0517 | 0.0527 | 0.0535 | 0.0542 | 0.0548 | 0.0553 | 0.0558 | 0.0562 | |
| 0.0046 | 0.0048 | 0.0050 | 0.0052 | 0.0054 | 0.0055 | 0.0056 | 0.0057 | 0.0058 |
Publisher’s Note: MDPI stays neutral with regard to jurisdictional claims in published maps and institutional affiliations. |
© 2022 by the author. Licensee MDPI, Basel, Switzerland. This article is an open access article distributed under the terms and conditions of the Creative Commons Attribution (CC BY) license (https://creativecommons.org/licenses/by/4.0/).
Share and Cite
Kruglov, S.I. AdS Black Holes in the Framework of Nonlinear Electrodynamics, Thermodynamics, and Joule–Thomson Expansion. Symmetry 2022, 14, 1597. https://doi.org/10.3390/sym14081597
Kruglov SI. AdS Black Holes in the Framework of Nonlinear Electrodynamics, Thermodynamics, and Joule–Thomson Expansion. Symmetry. 2022; 14(8):1597. https://doi.org/10.3390/sym14081597
Chicago/Turabian StyleKruglov, Sergey Il’ich. 2022. "AdS Black Holes in the Framework of Nonlinear Electrodynamics, Thermodynamics, and Joule–Thomson Expansion" Symmetry 14, no. 8: 1597. https://doi.org/10.3390/sym14081597
APA StyleKruglov, S. I. (2022). AdS Black Holes in the Framework of Nonlinear Electrodynamics, Thermodynamics, and Joule–Thomson Expansion. Symmetry, 14(8), 1597. https://doi.org/10.3390/sym14081597

