GenU-Net++: An Automatic Intracranial Brain Tumors Segmentation Algorithm on 3D Image Series with High Performance
Abstract
:1. Introduction
- Brain tumor MR images exhibit intricate tumor structure and blurred boundaries, and external factors, such as noise, exist [6]. These factors make it difficult to determine the brain tumor scope.
- The gray values of different brain tissues are similar. The image contrast is low, and the noise and intensity of the scan are not uniform, which will lead to the lack of image information [7]. In such cases, doctors’ observations will be limited.
- There is high diversity in the appearance of tumor tissues, and similarity can be seen between tumor tissues and normal tissues, easily causing misdiagnosis and missed diagnoses [8].
- Traditional segmentation demands a discernible difference in the brightness of the object compared to the background. Image information details would be decreased while eliminating noise.
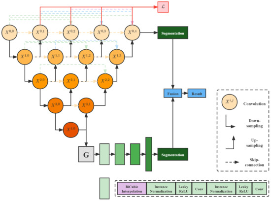
- Network structure based on MR image features. The basic model of 3D U-Net++ is adopted in this project to extract 3D features from 3D MR images. U-Net structures of different scales are fused into a neural network to strengthen the extraction of 3D features. In contrast, traditional networks merely obtain features from 2D images, which may share an extreme similarity between two adjacent 2D images and are not good enough for data feature extraction.
- Add generative mask sub-network to address overfitting in complex network structures. The model adds a generative mask sub-network branch to obtain a result of antagonistic generation, reducing the possibility of overfitting. The branch computes feature conditional probability distributions by extracting and simulating features in the highest dimension. The effect of segmenting the same sort of tumors outperforms the decision model. The result is combined with that generated by the upper part of the decision model. Then, calculate the loss to realize the sub-network regularization and reduce the error of the overall model.
- Two distinct training modes are under the same model. The pruning strategy of U-net++ is used to determine whether pruning should be carried out according to the given conditions during training. The input of the sub-network is set to zero to achieve structural inactivation, which could significantly improve the training speed and even reduce the over-fitting of the neural network, leading to the “dual-use of one model”.
2. Materials and Methods
2.1. Dataset Analysis
2.2. Data Enhancement
2.2.1. Basic Enhancement
2.2.2. Advanced Enhancement
2.3. GenU-Net++
| Algorithm 1 GenU-Net++ algorithm |
|
2.3.1. Generative Mask Sub-Network
2.3.2. Weighted Pixel Fusion on Boundary
2.3.3. Auto Pruning Mechanism
2.3.4. Loss Function
3. Experiment
3.1. Evaluation Metrics
- Pixel Accuracy () is the percentage of precisely classified pixels in an image, i.e., the proportion of correctly classified pixels to total pixels. The formula can be expressed as:n denotes the overall number of categories, denotes the category number including backgrounds; expounds the entire number of real pixels whose label is i and is predicted to be class i, i.e., the total number of matched pixels for real pixels whose class is i; indicates the total number of real pixels whose label is i that are predicted to be class j, which can also be interpreted as the number of pixels whose label is i that are misclassified into class j.represents the number of true positives, which is positive in both label and predicted value. represents the number of true negatives, which is negative in both label and predicted value. represents the number of false positives, which is negative in label and positive in predicted value. represents the number of false negatives, which is positive in label and negative in predicted value. Then, is the total number of pixels, and is the number of pixels correctly classified.The Mean Pixel Accuracy (MPA) is a simple enhancement of . Calculate the proportion of pixels accurately identified in each class, and then average the average results.
- Intersection-Over-Union (), also known as the Jaccard index, is defined as the intersection of the predicted segmentation and label divided by the intersection of predicted segmentation and label. This indicator has a value between 0 and 1, with 0 indicating no overlap and 1 indicating complete overlap. The calculation formula for binary classification is:where A represents the ground truth, and B denotes the predicted segmentation.The Mean Intersection over Union () is a typical semantic segmentation measure. It computes the intersection and union ratio of two sets. In the semantic segmentation issue, these two sets of ground truth and predicted segmentation calculate the IoU on each class and then average it.
- Precision (P) is the percentage of samples classified as positive samples in the accurately categorized samples.
- Recall (R) describes the percentage of correctly classified positive samples among all positive samples.
3.2. Experiment Setting
3.3. Learning Rate
4. Results
4.1. Validation Results
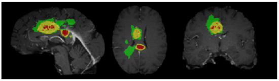
4.2. Segmentation Results
5. Discussion
5.1. Ablation Experiment of Generative Mask Sub-Network
5.2. Ablation Experiment of Data Enhancement Methods
5.3. Ablation Experiment of Pruning Mechanism
5.4. Diagnosis System on MacOS
- Patient information search and browsing section. Users can search patient information and review historical patient information through the revision block. In order to facilitate users to use patient data, a remote server is used to connect, and the basic information related to patients and medical image data are stored in the remote server MySQL database. To further improve portability, an interface to connect to the database is set aside so that users can connect to the database when the product is applied.
- Basic medical image viewing function. To further determine the lesion, the user can move and magnify the image.
- A block used to write relevant analysis reports.
5.5. GenU-Net++ Analysis
- Network structure based on MR image features. MR images have three-dimensional features, and traditional networks extract features from two-dimensional images to achieve tumor segmentation. Due to the extreme similarity of two adjacent two-dimensional images, a 2D network is often not good enough for data feature extraction. Therefore, the basic model of 3D U-Net++ is adopted in this project to extract 3D features from 3D MR images. U-Net structures of different scales are fused into a neural network to strengthen the extraction of 3D features.
- Add generative mask sub-network aiming at solving overfitting in complex network structures. Due to the complexity of neural networks after improvement, the overfitting ability of neural networks will be improved. The model adds a generative mask sub-network branch to find a result of antagonistic generation through the generation model, reducing the possibility of overfitting. The branch calculates the conditional probability distribution of features through the extraction and simulation of features in the highest dimension. The effect of segmenting the same type of tumors is better than that of the decision model. The result is combined with that generated by the upper part of the decision model to calculate the loss, realizing the sub-network regularization and reducing the error of the whole model.
- Two different training modes are under the same model. Generally, the segmentation’s higher accuracy, the better the effect is. However, accuracy improvement often accompanies a considerable time consumption. Moreover, the deepening of neural network depth does not necessarily bring better results. Due to the overfitting, the segmentation result of the deep network may be worse than that of the lower network. Therefore, we propose a second set of solutions for the model. The pruning strategy of U-net++ is used to determine whether pruning should be carried out according to the given conditions during training. The input of the sub-network is set to zero to achieve structural inactivation, which could significantly improve the training speed and even reduce the overfitting of the neural network, leading to the “dual-use of one model”.
5.6. Limitation
5.6.1. Segmentation Boundary Loss
5.6.2. Third Dimensional Information Loss
5.7. Future Work
6. Conclusions
Author Contributions
Funding
Institutional Review Board Statement
Informed Consent Statement
Data Availability Statement
Acknowledgments
Conflicts of Interest
References
- Gurbină, M.; Lascu, M.; Lascu, D. Tumor Detection and Classification of MRI Brain Image using Different Wavelet Transforms and Support Vector Machines. In Proceedings of the 2019 42nd International Conference on Telecommunications and Signal Processing (TSP), Budapest, Hungary, 1–3 July 2019; pp. 505–508. [Google Scholar] [CrossRef]
- Qin, P.; Zhang, J.; Zeng, J.; Liu, H.; Cui, Y. A framework combining DNN and level-set method to segment brain tumor in multi-modalities MR image. Soft Comput. 2019, 23, 9237–9251. [Google Scholar] [CrossRef]
- Pedro, M.T.; Eissler, A.; Schmidberger, J.; Kratzer, W.; Wirtz, C.R.; Antoniadis, G.; Koenig, R.W. Sodium Fluorescein–Guided Surgery in Peripheral Nerve Sheath Tumors: First Experience in 10 Cases of Schwannoma. World Neurosurg. 2019, 124, e724–e732. [Google Scholar] [CrossRef]
- Fyllingen, E.H.; Bø, L.E.; Reinertsen, I.; Jakola, A.S.; Sagberg, L.M.; Berntsen, E.M.; Salvesen, Ø.; Solheim, O. Survival of glioblastoma in relation to tumor location: A statistical tumor atlas of a population-based cohort. Acta Neurochir. 2021, 163, 1895–1905. [Google Scholar] [CrossRef]
- Shivaprasad, B.J.; Ravikumar, M.; Guru, D.S. Analysis of Brain Tumor Using MR Images: A Brief Survey. Int. J. Image Graph. 2021. [Google Scholar] [CrossRef]
- Zhang, C.; Shen, X.; Cheng, H.; Qian, Q. Brain tumor segmentation based on hybrid clustering and morphological operations. Int. J. Biomed. Imaging 2019, 2019, 7305832. [Google Scholar] [CrossRef]
- Zhang, D.; Huang, G.; Zhang, Q.; Han, J.; Yu, Y. Cross-Modality Deep Feature Learning for Brain Tumor Segmentation. Pattern Recognit. 2020, 110, 107562. [Google Scholar] [CrossRef]
- Hossain, T.; Shishir, F.S.; Ashraf, M.; Al Nasim, M.A.; Shah, F.M. Brain tumor detection using convolutional neural network. In Proceedings of the 2019 1st International Conference on Advances in Science, Engineering and Robotics Technology (ICASERT), Dhaka, Bangladesh, 3–5 May 2019; pp. 1–6. [Google Scholar]
- Thaha, M.M.; Kumar, K.P.M.; Murugan, B.; Dhanasekeran, S.; Vijayakarthick, P.; Selvi, A.S. Brain tumor segmentation using convolutional neural networks in MRI images. J. Med. Syst. 2019, 43, 294. [Google Scholar] [CrossRef]
- Tiwari, A.; Srivastava, S.; Pant, M. Brain tumor segmentation and classification from magnetic resonance images: Review of selected methods from 2014 to 2019. Pattern Recognit. Lett. 2020, 131, 244–260. [Google Scholar] [CrossRef]
- Roy, M.; Mali, K.; Chatterjee, S.; Chakraborty, S.; Debnath, R.; Sen, S. A study on the applications of the biomedical image encryption methods for secured computer aided diagnostics. In Proceedings of the 2019 Amity International Conference on Artificial Intelligence (AICAI), Dubai, United Arab Emirates, 4–6 February 2019; pp. 881–886. [Google Scholar]
- Du, G.; Cao, X.; Liang, J.; Chen, X.; Zhan, Y. Medical image segmentation based on u-net: A review. J. Imaging Sci. Technol. 2020, 64, 20508-1–20508-12. [Google Scholar] [CrossRef]
- Falk, T.; Mai, D.; Bensch, R.; Çiçek, Ö.; Abdulkadir, A.; Marrakchi, Y.; Böhm, A.; Deubner, J.; Jäckel, Z.; Seiwald, K.; et al. U-Net: Deep learning for cell counting, detection, and morphometry. Nat. Methods 2019, 16, 67–70. [Google Scholar] [CrossRef]
- Khanna, A.; Londhe, N.D.; Gupta, S.; Semwal, A. A deep Residual U-Net convolutional neural network for automated lung segmentation in computed tomography images. Biocybern. Biomed. Eng. 2020, 40, 1314–1327. [Google Scholar] [CrossRef]
- Ghosh, S.; Chaki, A.; Santosh, K. Improved U-Net architecture with VGG-16 for brain tumor segmentation. Phys. Eng. Sci. Med. 2021, 44, 703–712. [Google Scholar] [CrossRef]
- Xz, A.; Xl, B.; Kai, H.A.; Yuan, Z.A.; Zc, C.; Xga, D. ERV-Net: An efficient 3D residual neural network for brain tumor segmentation—ScienceDirect. Expert Syst. Appl. 2021, 170, 114566. [Google Scholar]
- Sun, L.; Zhang, S.; Chen, H.; Luo, L. Brain tumor segmentation and survival prediction using multimodal MRI scans with deep learning. Front. Neurosci. 2019, 13, 810. [Google Scholar] [CrossRef] [Green Version]
- Naveena, C.; Poornachandra, S.; Aradhya, V.M. Segmentation of Brain Tumor Tissues in Multi-channel MRI Using Convolutional Neural Networks. In International Conference on Brain Informatics; Springer: Cham, Switzerland, 2020; pp. 128–137. [Google Scholar]
- Chen, S.; Ding, C.; Liu, M. Dual-force convolutional neural networks for accurate brain tumor segmentation. Pattern Recognit. 2019, 88, 90–100. [Google Scholar] [CrossRef]
- Alqazzaz, S.; Sun, X.; Yang, X.; Nokes, L. Automated brain tumor segmentation on multi-modal MR image using SegNet. Comput. Vis. Media 2019, 5, 209–219. [Google Scholar] [CrossRef] [Green Version]
- Ramya, P.; Thanabal, M.S.; Dharmaraja, C. Brain tumor segmentation using cluster ensemble and deep super learner for classification of MRI. J. Ambient. Intell. Humaniz. Comput. 2021, 12, 9939–9952. [Google Scholar] [CrossRef]
- Huang, Z.; Liu, Y.; Song, G.; Zhao, Y. GammaNet: An Intensity-Invariance Deep Neural Network for Computer-aided Brain Tumor Segmentation. Opt.-Int. J. Light Electron Opt. 2021, 243, 167441. [Google Scholar] [CrossRef]
- MICCAI. BraTS 2018. Available online: http://braintumorsegmentation.org (accessed on 1 December 2021).
- Krizhevsky, A.; Sutskever, I.; Hinton, G. ImageNet Classification with Deep Convolutional Neural Networks. Adv. Neural Inf. Process. Syst. 2012, 25, 1097–1105. [Google Scholar] [CrossRef]
- Zhang, H.; Cisse, M.; Dauphin, Y.N.; Lopez-Paz, D. mixup: Beyond empirical risk minimization. arXiv 2017, arXiv:1710.09412. [Google Scholar]
- DeVries, T.; Taylor, G.W. Improved regularization of convolutional neural networks with cutout. arXiv 2017, arXiv:1708.04552. [Google Scholar]
- Yun, S.; Han, D.; Oh, S.J.; Chun, S.; Choe, J.; Yoo, Y. Cutmix: Regularization strategy to train strong classifiers with localizable features. In Proceedings of the IEEE/CVF International Conference on Computer Vision, Seoul, Korea, 27–28 October 2019; pp. 6023–6032. [Google Scholar]
- Zhou, Z.; Siddiquee, M.M.R.; Tajbakhsh, N.; Liang, J. Unet++: A nested u-net architecture for medical image segmentation. In Deep Learning in Medical Image Analysis and Multimodal Learning for Clinical Decision Support; Springer: Berlin/Heidelberg, Germany, 2018; pp. 3–11. [Google Scholar]
- Pateria, A.; Vyas, V.; Pratyush, M. Enhanced Image Capturing Using CNN. 1990. Available online: https://www.researchgate.net/publication (accessed on 1 December 2021).
- Radford, A.; Metz, L.; Chintala, S. Unsupervised representation learning with deep convolutional generative adversarial networks. arXiv 2015, arXiv:1511.06434. [Google Scholar]
- Kingma, D.P.; Welling, M. Auto-encoding variational bayes. arXiv 2013, arXiv:1312.6114. [Google Scholar]
- Bao, J.; Chen, D.; Wen, F.; Li, H.; Hua, G. CVAE-GAN: Fine-grained image generation through asymmetric training. In Proceedings of the IEEE International Conference on Computer Vision, Venice, Italy, 27–29 October 2017; pp. 2745–2754. [Google Scholar]
- Neubeck, A.; Van Gool, L. Efficient non-maximum suppression. In Proceedings of the 18th International Conference on Pattern Recognition (ICPR’06), Hong Kong, China, 20–24 August 2006; Volume 3, pp. 850–855. [Google Scholar]
- Solovyev, R.; Wang, W.; Gabruseva, T. Weighted boxes fusion: Ensembling boxes for object detection models. arXiv 2019, arXiv:1910.13302. [Google Scholar] [CrossRef]
- Ronneberger, O.; Fischer, P.; Brox, T. U-net: Convolutional networks for biomedical image segmentation. In International Conference on Medical Image Computing and Computer-Assisted Intervention; Springer: Berlin/Heidelberg, Germany, 2015; pp. 234–241. [Google Scholar]
- Hu, J.; Shen, L.; Sun, G. Squeeze-and-excitation networks. In Proceedings of the IEEE Conference on Computer Vision and Pattern Recognition, Salt Lake City, UT, USA, 18–23 June 2018; pp. 7132–7141. [Google Scholar]
- Wong, K.C.; Moradi, M.; Tang, H.; Syeda-Mahmood, T. 3D segmentation with exponential logarithmic loss for highly unbalanced object sizes. In International Conference on Medical Image Computing and Computer-Assisted Intervention; Springer: Cham, Switzerland, 2018; pp. 612–619. [Google Scholar]
- He, K.; Zhang, X.; Ren, S.; Sun, J. Deep Residual Learning for Image Recognition. In Proceedings of the 2016 IEEE Conference on Computer Vision and Pattern Recognition (CVPR), Las Vegas, NV, USA, 27–30 June 2016. [Google Scholar]
- Long, J.; Shelhamer, E.; Darrell, T. Fully convolutional networks for semantic segmentation. In Proceedings of the IEEE Conference on Computer Vision and Pattern Recognition, Boston, MA, USA, 7–12 June 2015; pp. 3431–3440. [Google Scholar]
- Oktay, O.; Schlemper, J.; Folgoc, L.L.; Lee, M.; Heinrich, M.; Misawa, K.; Mori, K.; McDonagh, S.; Hammerla, N.Y.; Kainz, B.; et al. Attention u-net: Learning where to look for the pancreas. arXiv 2018, arXiv:1804.03999. [Google Scholar]
- Badrinarayanan, V.; Kendall, A.; Cipolla, R. Segnet: A deep convolutional encoder-decoder architecture for image segmentation. IEEE Trans. Pattern Anal. Mach. Intell. 2017, 39, 2481–2495. [Google Scholar] [CrossRef] [PubMed]

















| Method | PA | MIoU | P | R | Time (ms) |
|---|---|---|---|---|---|
| FCN8s | 0.8975 | 0.9046 | 0.9157 | 0.9033 | 23.7 |
| FCN16s | 0.9091 | 0.9127 | 0.9348 | 0.9201 | 27.1 |
| FCN32s | 0.9317 | 0.9387 | 0.9504 | 0.9218 | 29.6 |
| SegNet | 0.9437 | 0.9445 | 0.9646 | 0.9257 | 31.2 |
| AttU-Net | 0.9559 | 0.9618 | 0.9592 | 0.9438 | 42.2 |
| VAEU-Net | 0.9522 | 0.9573 | 0.9506 | 0.9587 | 47.4 |
| U-Net++ | 0.9652 | 0.9703 | 0.9611 | 0.9410 | 29.7 |
| GenU-Net++ (ours) | 0.9737 | 0.9745 | 0.9646 | 0.9527 | 33.9 |
| Method | PA | MIoU | P | R | Time (ms) |
|---|---|---|---|---|---|
| U-Net++ (baseline) | 0.9652 | 0.9703 | 0.9611 | 0.9410 | 29.7 |
| DCGAN | 0.9737 | 0.9745 | 0.9646 | 0.9527 | 33.9 |
| CVAE | 0.9691 | 0.9731 | 0.9603 | 0.9477 | 29.9 |
| DCGAN-VAE | 0.9741 | 0.9745 | 0.9642 | 0.9528 | 40.8 |
| Cutout | CutMix | MixUp | Mosaic | PA | MIoU | P | R | Time (ms) |
|---|---|---|---|---|---|---|---|---|
| ✓ | ✓ | ✓ | ✓ | 0.9737 | 0.9745 | 0.9646 | 0.9527 | 33.9 |
| ✓ | ✓ | ✓ | 0.9734 | 0.9743 | 0.9621 | 0.9524 | 33.9 | |
| ✓ | ✓ | ✓ | 0.9736 | 0.9737 | 0.9633 | 0.9510 | 31.6 | |
| ✓ | ✓ | ✓ | 0.9736 | 0.9737 | 0.9637 | 0.9508 | 32.2 | |
| ✓ | ✓ | ✓ | 0.9737 | 0.9749 | 0.9651 | 0.9520 | 31.7 | |
| 0.9328 | 0.9336 | 0.9211 | 0.9207 | 27.9 |
| Pruning Strategy | PA | MIoU | P | R | Time (ms) |
|---|---|---|---|---|---|
| U-Net++ (baseline) | 0.9652 | 0.9703 | 0.9611 | 0.9410 | 29.7 |
| GenU-Net++ | 0.9737 | 0.9745 | 0.9646 | 0.9527 | 33.9 |
| L1 Pruning | 0.9439 | 0.9447 | 0.9528 | 0.9216 | 25.7 |
| L2 Pruning | 0.9435 | 0.9439 | 0.9507 | 0.9197 | 25.0 |
| L3 Pruning | 0.9218 | 0.9223 | 0.9472 | 0.9083 | 24.1 |
| Auto Pruning | 0.9687 | 0.9711 | 0.9627 | 0.9518 | 31.3 |
Publisher’s Note: MDPI stays neutral with regard to jurisdictional claims in published maps and institutional affiliations. |
© 2021 by the authors. Licensee MDPI, Basel, Switzerland. This article is an open access article distributed under the terms and conditions of the Creative Commons Attribution (CC BY) license (https://creativecommons.org/licenses/by/4.0/).
Share and Cite
Zhang, Y.; Liu, X.; Wa, S.; Liu, Y.; Kang, J.; Lv, C. GenU-Net++: An Automatic Intracranial Brain Tumors Segmentation Algorithm on 3D Image Series with High Performance. Symmetry 2021, 13, 2395. https://doi.org/10.3390/sym13122395
Zhang Y, Liu X, Wa S, Liu Y, Kang J, Lv C. GenU-Net++: An Automatic Intracranial Brain Tumors Segmentation Algorithm on 3D Image Series with High Performance. Symmetry. 2021; 13(12):2395. https://doi.org/10.3390/sym13122395
Chicago/Turabian StyleZhang, Yan, Xi Liu, Shiyun Wa, Yutong Liu, Jiali Kang, and Chunli Lv. 2021. "GenU-Net++: An Automatic Intracranial Brain Tumors Segmentation Algorithm on 3D Image Series with High Performance" Symmetry 13, no. 12: 2395. https://doi.org/10.3390/sym13122395
APA StyleZhang, Y., Liu, X., Wa, S., Liu, Y., Kang, J., & Lv, C. (2021). GenU-Net++: An Automatic Intracranial Brain Tumors Segmentation Algorithm on 3D Image Series with High Performance. Symmetry, 13(12), 2395. https://doi.org/10.3390/sym13122395

