Next Article in Journal
Identification Method of Wheat Cultivars by Using a Convolutional Neural Network Combined with Images of Multiple Growth Periods of Wheat
Next Article in Special Issue
A Proposed Framework for Developing FMEA Method Using Pythagorean Fuzzy CODAS
Previous Article in Journal
Modeling Compressive Strength of Eco-Friendly Volcanic Ash Mortar Using Artificial Neural Networking
Previous Article in Special Issue
Overlap Functions Based (Multi-Granulation) Fuzzy Rough Sets and Their Applications in MCDM
 
 
Font Type:
Arial Georgia Verdana
Font Size:
Aa Aa Aa
Line Spacing:
Column Width:
Background:
Article

Rough q-Rung Orthopair Fuzzy Sets and Their Applications in Decision-Making

by
Muhammad Asim Bilal
1,*,
Muhammad Shabir
1 and
Ahmad N. Al-Kenani
2
1
Department of Mathematics, Quaid-I-Azam University, Islamabad 45320, Pakistan
2
Department of Mathematics, Faculty of Science, King Abdulaziz University, P.O. Box 80219, Jeddah 21589, Saudi Arabia
*
Author to whom correspondence should be addressed.
Symmetry 2021, 13(11), 2010; https://doi.org/10.3390/sym13112010
Submission received: 17 September 2021 / Revised: 13 October 2021 / Accepted: 18 October 2021 / Published: 23 October 2021

Abstract

:
Yager recently introduced the q-rung orthopair fuzzy set to accommodate uncertainty in decision-making problems. A binary relation over dual universes has a vital role in mathematics and information sciences. During this work, we defined upper approximations and lower approximations of q-rung orthopair fuzzy sets using crisp binary relations with regard to the aftersets and foresets. We used an accuracy measure of a q-rung orthopair fuzzy set to search out the accuracy of a q-rung orthopair fuzzy set, and we defined two types of q-rung orthopair fuzzy topologies induced by reflexive relations. The novel concept of a rough q-rung orthopair fuzzy set over dual universes is more flexible when debating the symmetry between two or more objects that are better than the prevailing notion of a rough Pythagorean fuzzy set, as well as rough intuitionistic fuzzy sets. Furthermore, using the score function of q-rung orthopair fuzzy sets, a practical approach was introduced to research the symmetry of the optimal decision and, therefore, the ranking of feasible alternatives. Multiple criteria decision making (MCDM) methods for q-rung orthopair fuzzy sets cannot solve problems when an individual is faced with the symmetry of a two-sided matching MCDM problem. This new approach solves the matter more accurately. The devised approach is new within the literature. In this method, the main focus is on ranking and selecting the alternative from a collection of feasible alternatives, reckoning for the symmetry of the two-sided matching of alternatives, and providing a solution based on the ranking of alternatives for an issue containing conflicting criteria, to assist the decision-maker in a final decision.

1. Introduction

The concept of rough sets ( R S ) was proposed by Pawlak [1] as a mathematical way to handle vagueness, uncertainty, and imprecision in data. To date, R S theory has been successfully utilized in solving a spread of problems [2], especially within multi-criteria higher cognitive processes and group higher cognitive processes.
In [3], fuzzy set ( F z S ) proposed by Zadeh could be applied in various fields. Numerous researchers have worked in fuzzy theory. In [4], Zhang et al. provided a method that involved two-sided matching, decided with a F z P R (fuzzy preference relation)-supported logarithmic statistical procedure, and proposed two algorithms. In [3,5], Zhang et al. provided methods to pander to two-sided matching (TSM) under multi-granular hesitant fuzzy linguistic term sets ( M G H F z L S s), as well as the consensus approach, in the context of social network group decision-making (GDM).
While solving decision-making problems (DMPs), different evaluation results are produced by different experts. The non-membership degree (NMD) is needed with the membership degree (MD) in F z S in a number of real-life issues. To solve this issue, Atanassov [6] presented the concept of an intuitionistic fuzzy set ( I F z S ). In an intuitionistic fuzzy set, the connection between Y A ( m ) (MD) and Y A c ( m ) (NMD) of object m in universal set M is Y A ( m ) + Y A c ( m ) 1 . Because of its novelty, researchers have been working in I F z S theory. Khatibi and Montazer [7] applied I F z S in pattern recognition.
Similar to those of probability in statistics and MD in F z S , R S has an advantage that it does not require any extra information about data in data analysis. In [8], Dubois and Prade joined the of R S theory, and the F z S theory supported Pawlak approximation space. The combination of R S and F z S has made it easy to explain R S with an attribute set. Clearly, I F z S generalizes both F z S and vague pure mathematics [9,10,11]. In practice, however, by combining I F z S and R S , we hit a brand new hybrid mathematical structure that solved data related problems, such as [12,13,14,15].
The relation Y A ( m ) + Y A c ( m ) 1 is satisfied by the pairs ( x , y ) on or below the line x + y = 1 that lies in the first quadrant, so that an I F z S fails when Y A ( m ) + Y A c ( m ) > 1 , provided Y A ( m ) , Y A c ( m ) [ 0 , 1 ] . This restriction confines the choice of Y A ( m ) and Y A c ( m ) to create a triangular region. Yager [16] initiated the thought of the Pythagorean fuzzy set ( P F z S ) within which Y A ( m ) (MD) and Y A c ( m ) (NMD) satisfy the relation Y A 2 ( m ) + Y A c 2 ( m ) 1 . Yager [17] presented the concept of q-rung orthopair fuzzy sets ( q - R O F z S ), considered an efficient method to explain the vagueness of multi-criteria decision-making (MCDM) problems. The q - R O F z S s are characterized by a pair of degrees—membership degree (MD) and non-membership degree (NMD)—where the MD and NMD satisfy the relation Y A q ( m ) + Y A c q ( m ) 1 , for q 1 . As an example, ( 0.5 , 0.4 ) is an intuitionistic membership degree (IMD) since 0.5 + 0.4 1 . If NMD is 0.6, then due to 0.5 + 0.6 1 ; that is, ( 0.5 , 0.6 ) is not an IMD, but may be a Pythagorean membership degree (PMD). However, if the NMD is 0.9, then this situation cannot be described by using neither I F z S nor P F z S . Since 0.5 + 0.9 > 1 and 0.5 2 + 0.9 2 > 1 , so ( 0.5 , 0.9 ) could be a q-rung orthopair membership degree (q-ROMD) ( q 3 ) and, thus, it is suitable to use the q - R O F z S to resolve DMPs. It is clear that, for q = 1 , it is an IMD, and it is a PMD if q = 2 , thus, q - R O F z S s generalize the I F z S s and P F z S s. It is worth noting that q - R O F z S s express a wider range of handling the information. Therefore, we can still adjust the parameter q to work out the knowledge expression range, and so the q - R O F z S s are more suitable and flexible for the uncertain environment.
Liu and Wang [18] presented q - R O F z aggregation operators for aggregating the evaluation information. Yager and Alajlan [19] presented approximate reasoning with q - R O F z S s by giving the ideas of possibility and certainty. Moreover, Liu et al. [20,21,22] developed new operators for q - R O F z S s, supported by the Bonferroni mean and power Maclaurin symmetric mean for aggregating the DM information. Ali [23] presented two new approaches for viewing q - R O F z S s. Wei et al. [24] presented some q - R O F z Heronian mean operators in the MCDM environment. Shaheen et al. [25] presented an alternate algorithm to get these grading functions, supporting q - R O F z S . Peng et al. [26] studied the exponential operation and aggregation operator for q - R O F z S s, supported a replacement score function, and applied them to the choice of the teaching management system. Hussain et al. [27] defined the covering based q - R O F z S rough set and proposed an approach to unravel DMP. We organized the paper as follows:
In Section 2, we have discussed the concepts and fundamental notions of R S s, F F z S s, I F z S s, P F z S s, and q - R O F z S s. In Section 3, we have presented upper approximations ( U A P s) and lower approximations ( L A P s) of q - R O F z S s, using crisp binary relations ( C B R s) with regard to foresets ( F R s) and aftersets ( A R s), and provided the related results. In Section 4, we have introduced two forms of q - R O F z topological spaces ( q - R O F z T S s) induced by C B R s. In Section 5, we have introduced similarity relations ( S m R s) over q - R O F z S s supported by C B R s. In Section 6, we have introduced the roughness degree and the accuracy degree for q - R O M D s, with regard to F R s and A R s. In Section 7, we have presented an algorithm to resolve symmetry between objects and alternatives, ranking the alternatives using q - R O F z S s approach. In the end, an illustrative example of the proposed method is given, which shows how the proposed model works in an exceedingly DMP having symmetry between objects. In Section 8, we have summarized the results with long-term directions.

2. Preliminaries

This section consists of fundamental concepts, and notions of B R , R S , I F z S , P F z S , and q - R O F z S are provided.
Throughout the work, M and N will be considered as two non-empty finite universes unless stated.
Definition 1.
A binary relation ( B R ) T from M to N could be a subset of M × N and a subset of M × M is named as B R on M.
If T is a B R on M then,
(i) 
T is reflexive if ( m , m ) T ; for all m M
(ii) 
T is symmetric if ( m 1 , m 2 ) T implies ( m 2 , m 1 ) T ; for all m 1 , m 2 M
(iii) 
T is transitive if ( m 1 , m 2 ) , ( m 2 , m 3 ) T implies ( m 1 , m 3 ) T ; for all m 1 , m 2 , m 3 M .
If T satisfies conditions ( i ) , ( i i ) and ( i i i ) , then it is called an equivalence relation ( E q R ).
Definition 2
([28]). Let T be an arbitrary B R on M and two elements m 1 , m 2 M . If m 1 T m 2 , we are saying that m 2 is T-related to m 1 . A B R is also more conveniently represented by a mapping T * : M P ( M ) ;
T * ( m 1 ) = { m 2 M : ( m 1 , m 2 ) T }
That is, T * ( m 1 ) consists of all T-related elements of m 1 . Then two unary set-theoretic operators T ¯ ( A ) and T ̲ ( A ) are defined, for an arbitrary subset A of M:
T ¯ ( A ) = { m 1 : T * ( m 1 ) A } = { m 1 M : there exists m 2 M such that ( m 1 , m 2 ) T and m 2 A } , and
T ̲ ( A ) = { m 1 : T * ( m 1 ) A } = { m 1 M : for all m 2 M , ( m 1 , m 2 ) T implies m 2 A } .
The set T ̲ ( A ) consists of elements whose T-related elements belong to A, and T ¯ ( A ) consists of elements, such as a minimum of one amongst whose T-related elements is in A. The pair ( T ̲ ( A ) , T ¯ ( A ) ) is said to be the generalized R S of A induced by T. Its physical meaning depends on the interpretations of the universe and, therefore, the relation T, specifically in applications. ( M , T ) is termed as generalized approximation space.
Let M be a non-empty finite universe and T be an E q R on M. Then ( M , T ) is known to be an approximation space. If A M and A can be written as the union of some or all of E q classes of the universe set M, then A is T-definable, Ref. [1].
If A is not definable, then A can be approximated by a pair of definable subsets called U A P   T ¯ ( A ) and L A P   T ̲ ( A ) of A as; T ¯ ( A ) = { [ m ] T : [ m ] T A } and T ̲ ( A ) = { [ m ] T : [ m ] T A } , where [ m ] T denotes E q class of m with regard to the relation T, for m M . A rough set ( R S ) is a pair ( T ̲ ( A ) , T ¯ ( A ) ) . The set T ¯ ( A ) T ̲ ( A ) represents the boundary region. Clearly, if T ̲ ( A ) = T ¯ ( A ) , then A is T-definable and T ¯ ( A ) T ̲ ( A ) = .
Definition 3
([6]). An I F z S A in the universe M is a set given by
A = { ( m , Y A ( m ) , Y A c ( m ) ) : m U }
where Y A : M [ 0 , 1 ] , Y A c : M [ 0 , 1 ] with the condition that Y A ( m ) + Y A c ( m ) 1 , for all m M . The value Y A ( m ) is called the MD of m and the value Y A c ( m ) is called the NMD of m. The pair ( Y A ( m ) , Y A c ( m ) ) , for any m M , is called a intuitionistic fuzzy degree ( I F z D ). Moreover, π A ( m ) = ( 1 Y A ( m ) Y A c ( m ) ) denotes the hesitancy degree or degree of indeterminacy.
Definition 4
([16]). A P F z S A in the universe M is a set given by
A = { ( m , Y A ( m ) , Y A c ( m ) ) : m M }
where Y A : M [ 0 , 1 ] , Y A c : M [ 0 , 1 ] with the condition that Y A 2 ( m ) + Y A c 2 ( m ) 1 , for all m M . The value Y A ( m ) is termed the MD of m and the value Y A c ( m ) is named the NMD of m. The pair ( Y A ( m ) , Y A c ( m ) ) , for any m M , is named a Pythagorean fuzzy degree ( P F z D ). Moreover, π A ( m ) = ( 1 Y A 2 ( m ) Y A c 2 ( m ) ) 1 2 denotes the hesitancy degree, also known as degree of indeterminacy.
In [17], Yager proposed the idea of the q-rung orthopair fuzzy set q - R O F z S . This idea has enlarged the range of membership degrees (MDs). Within the following, a quick review of q - R O F z S s is given.
Definition 5
([17]). A q - R O F z S A in the universe M is given by
A = { ( m , Y A ( m ) , Y A c ( m ) ) : m M , q 1 }
where Y A : M [ 0 , 1 ] , Y A c : M [ 0 , 1 ] with the condition that Y A q ( m ) + Y A c q ( m ) 1 , for all m M . The value Y A ( m ) is known as MD of m and the value Y A c ( m ) is known as NMD of m. π A ( m ) = 1 ( Y A q ( m ) + Y A c q ( m ) ) 1 q is called indeterminacy or hesitancy of m M . The pair ( Y A ( m ) , Y A c ( m ) ) , for any m M , is known to be a q-rung orthopair fuzzy degree ( q - R O F z D ). The collection of all q - R O F z S s in M is represented by q - R O F z S (M).
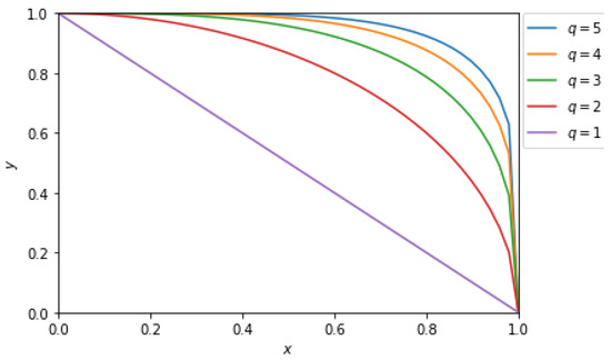
We can see that if q = 1 , then ( Y A ( m ) , Y A c ( m ) ) is an I F z N and if q = 2 , then it is a P F z N . From Figure 1, it is evident that q - R O F z S incorporates a big selection for the q - R O F z D s. Thus, q - R O F z S s are more general than P F z S s and I F z S s.
Definition 6
([18]). Consider two q - R O F z S s A = { ( m , Y A ( m ) , Y A c ( m ) ) : m M , q 1 } and
B = { ( m , Y B ( m ) , Y B c ( m ) ) : m M , q 1 } in M. Then the fundamental operations on q - R O F z S (M) defined by Lie and Wang [18] are as follows:
(i) 
A B = { ( m , Y A ( m ) Y B ( m ) , Y A c ( m ) Y B c ( m ) ) : m M }
(ii) 
A B = { ( m , Y A ( m ) Y B ( m ) , Y A c ( m ) Y B c ( m ) ) : m M }
(iii) 
A B if and only if Y A ( m ) Y B ( m ) and Y A c ( m ) Y B c ( m ) , for all m M
(iv) 
A = B if and only if Y A ( m ) = Y B ( m ) and Y A c ( m ) = Y B c ( m ) , for all m M
(v) 
A c = { ( m , Y A c ( m ) , Y A ( m ) ) : m M }
(vi) 
A B = { ( m , [ Y A q ( m ) + Y B q ( m ) Y A ( m ) . Y B ( m ) ] 1 q , Y A c ( m ) . Y B c ( m ) ) : m M }
(vii) 
A B = { ( m , Y A ( m ) . Y B ( m ) , [ Y A c q ( m ) + Y B c q ( m ) Y A c ( m ) . Y B c ( m ) ] 1 q ) : m M }
(viii) 
t A = { ( m , ( 1 ( 1 Y A q ( m ) ) t ) 1 q , Y A c t ( m ) ) : m M , t 0 }
(ix) 
A t = { ( m , Y A t ( m ) , ( 1 ( 1 Y A c q ( m ) ) t ) 1 q ) : m M , t 0 }
The q - R O F z S   1 M = ( 1 , 0 ) and q - R O F z S   0 M = ( 0 , 1 ) , where 1 ( m ) = 1 and 0 ( m ) = 0 , for all m M .
Definition 7
([24]). The score value of any q - R O F z D   A = ( Y A ( m ) , Y A c ( m ) ) , m M , is defined as
S ( A ) = 1 2 ( 1 + Y A q ( m ) Y A c q ( m ) ) ,
for q 1 . The greater the worth of score function, the better will be the q - R O F z D .

3. Rough q-ROFzSs

In this section, we consider a C B R from M to N, approximate a q - R O F z S over M by using F R s and acquire two q - R O F z S s over N.
Likewise, we approximate a q - R O F z S of N by using A F s and acquire two q - R O F z S s over M. We additionally talk about a number of their properties.
Definition 8.
Let T be a C B R from M to N and A = ( Y A , Y A c ) be a q - R O F z S in N. Then we define L A P   T ̲ A = ( T ̲ Y A , T ̲ Y A c ) and U A P   T ¯ A = ( T ¯ Y A , T ¯ Y A c ) of A = ( Y A , Y A c ) with respect to A F s, as follows:
T ̲ A = { ( m , T ̲ Y A , T ̲ Y A c ) : m M , q 1 } T ¯ A = { ( m , T ¯ Y A , T ¯ Y A c ) : m M , q 1 } ,
where
T ̲ Y A ( m ) = n m T Y A ( n ) i f m T ; 1 i f m T = .
T ̲ Y A c ( m ) = n m T Y A c ( n ) i f m T ; 0 i f m T = .
and
T ¯ Y A ( m ) = n m T Y A ( n ) i f m T ; 0 i f m T = .
T ¯ Y A c ( m ) = n m T Y A c ( n ) i f m T ; 1 i f m T = .
where m T = { n N : ( m , n ) T } , and is called the afterset ( A R ) of m for all m M .
It can be verified that T ̲ A , T ¯ A are q - R O F z S s of M. Moreover, the operators T ¯ A , T ̲ A : q - R O F z S ( N ) q - R O F z S (M) are the upper and lower rough q - R O F z approximation operators, respectively.
The pair ( T ̲ A , T ¯ A ) is named the rough q - R O F z S with respect to A R s.
Definition 9.
Let T be a C B R from M to N and A = ( Y A , Y A c ) be a q - R O F z S in M. Then we define L A P   A T ̲ = ( Y A T ̲ , Y A c T ̲ ) and U A P   A T ¯ = ( Y A T ¯ , Y A c T ¯ ) of A = ( Y A , Y A c ) with respect to F R s as follows:
A T ̲ = { ( m , Y A T ̲ , Y A c T ̲ ) : m M , q 1 } A T ¯ = { ( m , Y A T ¯ , Y A c T ¯ ) : m M , q 1 } ,
where
Y A T ̲ ( n ) = m T n Y A ( m ) i f T n ; 1 i f T n = .
Y A c T ̲ ( n ) = m T n Y A c ( m ) i f T n ; 0 i f T n = .
and
Y A T ¯ ( n ) = m T n Y A ( m ) i f T n ; 0 i f T n = .
Y A c T ¯ ( n ) = m T n Y A c ( m ) i f T n ; 1 i f T n = .
where T n = { m M : ( m , n ) T } , and is called the foreset ( F R ) of n for all n N .
It can be verified that A T ̲ , A T ¯ are q - R O F z S s of N. And A T ¯ , T ̲ A : q - R O F z S ( M ) q - R O F z S ( N ) are upper and lower rough q - R O F z approximation operators, respectively.
The pair ( A T ̲ , A T ¯ ) is termed the rough q - R O F z S with reference to F R s.
The above defined concepts are elaborated in the next example.
Example 1.
Suppose a student wants to buy a new laptop. Let M = { the set of available models } = { m 1 , m 2 , m 3 , m 4 } , N = { the colors of laptops } = { n 1 , n 2 , n 3 } . Take a C B R   T P ( M × N ) such that, T = { ( m 1 , n 1 ) , ( m 1 , n 2 ) , ( m 2 , n 1 ) , ( m 2 , n 3 ) , ( m 3 , n 1 ) , ( m 3 , n 2 ) , ( m 3 , n 3 ) , ( m 4 , n 2 ) , ( m 4 , n 3 ) } represents the C B R between models and colors available at the shop.
Now, let A q - R O F z S ( N ) and B q - R O F z S ( M ) , for q = 5 , where the preference of colors is represented by the q - R O F z S A and the q - R O F z S B represents the choice of models, provided by the student, are:
A = { n 1 ( 0.9 , 0.8 ) , n 2 ( 0.8 , 0.6 ) , n 3 ( 0.6 , 0.7 ) } ,             B = { m 1 ( 0.9 , 0.5 ) , m 2 ( 0.7 , 0.5 ) , m 3 ( 0.7 , 0.6 ) , m 4 ( 0.4 , 0.8 ) } .
Then L A P and U A P of q - R O F z S A with respect to A R s m i T are two q - R O F z S s on M, given by;
T ̲ A = { m 1 ( 0.8 , 0.8 ) , m 2 ( 0.6 , 0.8 ) , m 3 ( 0.6 , 0.8 ) , m 4 ( 0.6 , 0.7 ) } , T ¯ A = { m 1 ( 0.9 , 0.6 ) , m 2 ( 0.9 , 0.7 ) , m 3 ( 0.9 , 0.6 ) , m 4 ( 0.8 , 0.6 ) } .
Thus, ( T ̲ A , T ¯ A ) is a rough q - R O F z S with respect to A R s.
Similarly, the L A P and U A P of q - R O F z S B with respect to F R s T n i are two q - R O F z S s on N, given by;
B T ̲ = { n 1 ( 0.7 , 0.6 ) , n 2 ( 0.4 , 0.8 ) , n 3 ( 0.4 , 0.8 ) } , B T ¯ = { n 1 ( 0.9 , 0.5 ) , n 2 ( 0.9 , 0.5 ) , n 3 ( 0.7 , 0.5 ) } .
Thus, ( B T ̲ , B T ¯ ) is a rough q - R O F z S with respect to FRs.
Theorem 1.
Let T be a C B R from M to N, that is, T P ( M × N ) . For any three q - R O F z S s A = ( Y A , Y A c ) , A 1 = ( Y A 1 , Y A 1 c ) , and A 2 = ( Y A 2 , Y A 2 c ) of N, the following hold:
(i) 
A 1 A 2 , implies T ̲ A 1 T ̲ A 2
(ii) 
A 1 A 2 , implies T ¯ A 1 T ¯ A 2
(iii) 
T ̲ A 1 T ̲ A 2 = T ̲ A 1 A 2
(iv) 
T ¯ A 1 A 2 T ¯ A 1 T ¯ A 2
(v) 
T ̲ A 1 A 2 T ̲ A 1 T ̲ A 2
(vi) 
T ¯ A 1 T ¯ A 2 = T ¯ A 1 A 2
(vii) 
T ̲ 1 N = 1 M = T ¯ 1 N , if m T
(viii) 
T ̲ A = ( T ¯ A c ) c and T ¯ A = ( T ̲ A c ) c , if m T
(ix) 
T ̲ 0 N = 0 M = T ¯ 0 N .
Proof. 
(i)
Let A 1 A 2 , that is, for all n N , we have Y A 1 ( n ) Y A 2 ( n ) , and Y A 1 c ( n ) Y A 2 c ( n ) .
If m T = , then T ̲ A 1 = ( 1 , 0 ) = T ̲ A 2 .
If m T , then T ̲ Y A 1 ( m ) = n m T Y A 1 ( n ) n m T Y A 2 ( n ) = T ̲ Y A 2 ( m ) and
T ̲ Y A 1 c ( m ) = n m T Y A 1 c ( n ) n m T Y A 2 c ( n ) = T ̲ Y A 2 c ( m ) . Thus, T ̲ Y A 1 ( m ) T ̲ Y A 2 ( m ) and T ̲ Y A 1 c ( m ) T ̲ Y A 2 c ( m ) . Hence, T ̲ A 1 T ̲ A 2 .
(ii)
Let A 1 A 2 , that is, for all n N , we have Y A 1 ( n ) Y A 2 ( n ) , and Y A 1 c ( n ) Y A 2 c ( n ) .
If u T = , then T ¯ A 1 = ( 0 , 1 ) = T ¯ A 2 .
If u T , then T ¯ Y A 1 ( m ) = n m T Y A 1 ( n ) n m T Y A 2 ( n ) = T ¯ Y A 2 ( m ) and
T ¯ Y A 1 c ( m ) = n m T Y A 1 c ( n ) n m T Y A 2 c ( n ) = T ¯ Y A 2 c ( m ) .
Thus, T ¯ Y A 1 ( m ) T ¯ Y A 2 ( m ) and T ¯ Y A 1 c ( m ) T ¯ Y A 2 c ( m ) . Hence, T ¯ A 1 T ¯ A 2 .
(iii)
Consider
( T ̲ Y A 1 T ̲ Y A 2 ) ( m ) = T ̲ Y A 1 ( m ) T ̲ Y A 2 ( m ) = ( n m T Y A 1 ( n ) ) ( n m T Y A 2 ( n ) ) = n m T ( Y A 1 ( n ) Y A 2 ( n ) ) = T ̲ A 1 A 2 ( m ) ,
and
( T ̲ Y A 1 c T ̲ Y A 2 c ) ( m ) = T ̲ Y A 1 c ( m ) T ̲ Y A 2 c ( m ) = ( n m T Y A 1 c ( n ) ) ( n m T Y A 2 c ( n ) ) = n m T ( Y A 1 c ( n ) Y A 2 c ( n ) ) = T ̲ A 1 A 2 ( m ) .
Hence, T ̲ A 1 A 2 = T ̲ A 1 T ̲ A 2 .
(iv)
Since we know that A 1 A 2 A 1 and A 1 A 2 A 2 , we have T ¯ A 1 A 2 T ¯ A 1 and T ¯ A 1 A 2 T ¯ A 2 by part (ii). Which gives that T ¯ A 1 A 2 T ¯ A 1 T ¯ A 2 .
(v)
Since A 1 A 1 A 2 and A 2 A 1 A 2 , we have T ̲ A 1 T ̲ A 1 A 2 and T ̲ A 2 T ̲ A 1 A 2 , by part (i). Which gives that T ̲ A 1 T ̲ A 2 T ̲ A 1 A 2 .
(vi)
Consider
( T ¯ Y A 1 T ¯ Y A 2 ) ( m ) = T ¯ Y A 1 ( m ) T ¯ Y A 2 ( m ) = ( n m T Y A 1 ( n ) ) ( n m T Y A 2 ( n ) ) = n m T ( Y A 1 ( n ) Y A 2 ( n ) ) = T ¯ A 1 A 2 ( n )
and
( T ¯ Y A 1 c T ¯ Y A 2 c ) ( m ) = T ¯ Y A 1 c ( m ) T ¯ Y A 2 c ( m ) = ( n m T Y A 1 c ( n ) ) ( n m T Y A 2 c ( n ) ) = n m T ( Y A 1 c ( n ) Y A 2 c ( n ) ) = T ¯ A 1 A 2 ( m ) .
Thus, T ¯ A 1 A 2 = T ¯ A 1 T ¯ A 2 .
(vii)
Since T ̲ 1 N ( m ) = n m T 1 ( n ) = n m T 1 = 1 and T ̲ 0 N ( m ) = n m T 0 ( n ) = n m T 0 = 0 . Thus, T ̲ 1 N = 1 M . Similarly, we can prove that T ¯ 1 N = 1 M .
(viii)
Consider
T ¯ Y A c ( m ) = n m T Y A c ( n ) = n m T Y A c ( n ) = T ̲ Y A c ( m ) = ( T ̲ Y A ( m ) ) c
and
T ¯ N A c ( m ) = n m T N A c ( n ) = n m T Y A ( n ) = T ̲ Y A ( m ) = ( T ̲ Y A c ( m ) ) c .
Thus, T ¯ A c = ( T ¯ Y A c , T ¯ N A c ) = ( ( T ̲ Y A ) c , ( T ̲ Y A c ) c ) = ( T ̲ Y A , T ̲ Y A c ) c = ( T ̲ A ) c , which gives that ( T ¯ A c ) c = T ̲ A . Similarly, T ¯ A = ( T ̲ A c ) c .
(ix)
Straightforward.
Theorem 2.
Let T be a C B R from M to N; that is, T P ( M × N ) . For any three q - R O F z S s A = ( Y A , Y A c ) , A 1 = ( Y A 1 , Y A 1 c ) , and A 1 = ( Y A 2 , Y A 2 c ) of M, the following hold:
(i) 
A 1 A 2 , implies A 1 T ̲ A 2 T ̲
(ii) 
A 1 A 2 , implies A 1 T ¯ A 2 T ¯
(iii) 
A 1 T ̲ A 2 T ̲ = A 1 A 2 T ̲
(iv) 
A 1 A 2 T ¯ A 1 T ¯ A 2 T ¯
(v) 
A 1 A 2 T ̲ A 1 T ̲ A 2 T ̲
(vi) 
A 1 T ¯ A 2 T ¯ = A 1 A 2 T ¯
(vii) 
1 M T ̲ = 1 N = 1 M T ¯ , if T n
(viii) 
A T ̲ = ( A c T ¯ ) c , and A T ¯ = ( A c T ̲ ) c if T n
(ix) 
0 M T ̲ = 0 N = 0 M T ¯ .
Proof. 
The proof follows directly from the proof of Theorem 1.    □
Example 2 confirms that the converse is not true in (iv) and (v) parts of Theorem 1.
Example 2.
Revisiting example 1, we define two q - R O F z S s A 1 , A 2 on N by:
A 1 = { n 1 ( 0.8 , 0.6 ) , n 2 ( 0.1 , 0.9 ) , n 3 ( 0.4 , 0.7 ) } ,     A 2 = { n 1 ( 0.35 , 0.65 ) , n 2 ( 0.65 , 0.95 ) , n 3 ( 0.6 , 0.87 ) } ,    for q = 5 .
Then,
A 1 A 2 = { n 1 ( 0.35 , 0.65 ) , n 2 ( 0.1 , 0.95 ) , n 3 ( 0.4 , 0.87 ) } ,  and  A 1 A 2 = { n 1 ( 0.8 , 0.6 ) , n 2 ( 0.65 , 0.9 ) , n 3 ( 0.6 , 0.7 ) } .
Now, observing Table 1, we can verify that ( T ̲ A 1 T ̲ A 2 ) ( m 1 ) T ̲ A 1 A 2 ( m 1 ) , ( T ̲ A 1 T ̲ A 2 ) ( m 2 ) T ̲ A 1 A 2 ( m 2 ) and ( T ̲ A 1 T ̲ A 2 ) ( m 3 ) T ̲ A 1 A 2 ( m 3 ) . Thus, the L A P of the union of two q - R O F z S s is not equal to the union of L A P s of two q - R O F z S s; that is, T ̲ A 1 T ̲ A 2 T ̲ A 1 A 2 . Similarly, from Table 2, we see that intersection of the U A P of the intersection of two q - R O F z S s is not equal to U A P s of two q - R O F z S s; that is, T ¯ A 1 T ¯ A 2 T ¯ A 1 A 2 .
Thus, the converse in not true in ( i v ) and ( v ) parts of Theorem 1.
Theorem 3.
Let T 1 , T 2 be two C B R s from M to N such that T 1 T 2 . Then, for any A q - R O F z S ( N ) , T ̲ 2 A T ̲ 1 A and T 1 ¯ A T 2 ¯ A .
Proof. 
Since T 1 T 2 , we have m T 1 m T 2 .
Now if m T 1 = , then T ̲ 2 Y A ( m ) 1 = T ̲ 1 Y A ( m ) , and T ̲ 1 Y A c ( m ) = 0 T ̲ 2 Y A c ( m ) . This implies that T ̲ 2 A T ̲ 1 A .
If m T 1 , then T ̲ 1 Y A ( m ) = n m T 1 Y A ( n )   n m T 2 Y A ( n ) = T ̲ 2 Y A ( m ) , since m T 1 m T 2 and T ̲ 1 Y A c ( m ) = n m T 1 Y A c ( n )   n m T 2 Y A c ( n ) = T ̲ 2 Y A c ( m ) , since m T 1 m T 2 .
Thus, T ̲ 2 A T ̲ 1 A .
Similarly, T 1 ¯ A T 2 ¯ A .    □
Theorem 4.
Let T 1 , T 2 be two B R s from M to N, such that T 1 T 2 . Then, for any A q - R O F z S ( M ) , A T ̲ 2 A T ̲ 1 and A T 1 ¯ A T 2 ¯ .
Proof. 
The proof follows directly from the proof of Theorem 3.    □
Theorem 5.
Let T 1 , T 2 be two B R s from M to N. Then, for any A q - R O F z S ( N ) , the following are true:
(i) 
T ̲ 1 A ( T 1 T 2 ̲ ) A and T ̲ 2 A ( T 1 T 2 ̲ ) A .
(ii) 
( T 1 T 2 ) ¯ A T 1 ¯ A and ( T 1 T 2 ) ¯ A T 2 ¯ A .
Proof. 
The proof follows directly from Theorem 3.    □
Following Theorem 5, we have the following result.
Theorem 6.
Let T 1 , T 2 be two B R s from M to N. Then, for any A q - R O F z S ( M ) , the following hold:
(i) 
A T ̲ 1 A ( T 1 T 2 ̲ ) and A T 2 ̲ A ( T 1 T 2 ̲ ) .
(ii) 
A ( T 1 T 2 ) ¯ A T 1 ¯ and A ( T 1 T 2 ) ¯ A T 2 ¯ .
Theorem 7.
Let T be a B R from M to N and { A i : i I } be a finite set of q - R O F z S s defined on N. Then the following hold:
(i) 
T ̲ ( i I A i ) = i I T ̲ A i
(ii) 
i I T ̲ A i T ̲ ( i I A i )
(iii) 
T ¯ ( i I A i ) = i I T ¯ A i
(iv) 
T ¯ ( i I A i ) i I T ¯ A i .
Proof. 
(i)
Let A i q - R O F z S ( N ) , for i I . Then
T ̲ ( i I A i Y ) ( m ) = n m T ( i I A i Y ( n ) ) = i I ( n m T A i Y ( n ) ) = i I T ̲ A i Y ( m ) and T ̲ ( i I A i N ) ( m ) = n m T ( i I A i N ( n ) ) = i I ( n m T A i N ( n ) ) = i I T ̲ A i N ( m ) .
Thus, T ̲ ( i I A i ) = i I T ̲ A i .
(ii)
Since we known that A i i I A i for each i I . Then T ̲ A i T ̲ ( i I A i ) , which implies that i I T ̲ A i T ̲ ( i I A i ) .
(iii)
The proof follows directly from the proof of part ( i ) .
(iv)
The proof follows directly from the proof of part ( i i ) .
   □
Theorem 8.
Let T be a B R from M to N and { A i : i I } be a finite set of q - R O F z S s defined on M. Then the following hold:
(i) 
( i I A i ) T ̲ = i I A i T ̲
(ii) 
i I A i T ̲ ( i I A i ) T ̲
(iii) 
( i I A i ) T ¯ = i I A i T ¯
(iv) 
( i I A i ) T ¯ i I A i T ¯ .
Proof. 
The proof follows directly from the proof of Theorem 7.    □
Theorem 9.
Let M be a finite universe and T be a reflexive relation ( R R ) on M. Then, for any A q - R O F z S ( M ) , the following properties for L A P and U A P with respect to A R s hold:
(i) 
T ̲ A A and T ¯ A A
(ii) 
T ̲ A T ¯ A .
Proof. 
For m M
(i)
Consider T ̲ Y A ( m ) = n m T Y A ( n ) Y A ( m ) , since m m T , and
T ̲ Y A c ( m ) = n m T Y A c ( n ) Y A c ( m ) , since m m T . Thus, T ̲ A A .
Also, T ¯ Y A ( m ) = n m T Y A ( n ) Y A ( m ) , since m m T , and T ¯ Y A c ( m ) = n m T Y A c ( n ) Y A c ( m ) , since m m T . Thus, T ¯ A A .
(ii)
From part (i) we get that T ̲ A A T ¯ A , which implies that T ̲ A T ¯ A .
   □
Theorem 10.
Let T be a R R over M. For any A q - R O F z S ( M ) , the following properties for L A P and U A P with respect to F R s hold:
(i) 
A T ̲ A and A T ¯ A
(ii) 
A T ̲ A T ¯ .
Proof. 
The proof follows directly from the proof of Theorem 9.    □

4. q-ROFzTs Induced by RR

Cheng [29] proposed the idea of fuzzy topological space and extended some basic terms related to topology. Olgun [30] et al. proposed the idea of a q-rung orthopair fuzzy topological space ( q - R O F z T S ) and discussed continuity between two q - R O F z T S s.
Here, we give two kinds of q - R O F z T s based on a R R .
Definition 10
([30]). A family A q - R O F z S ( M ) of q - R O F z S s on M is called a q - R O F z T on M if it satisfies:
(i) 
0 , 1 A
(ii) 
A 1 A 2 A , for all A 1 , A 2 A
(iii) 
i I A i A , for all A i A , i I .
The pair ( M , A ) is said to be a q - R O F z T S and the elements of A are called q - R O F z open sets.
Theorem 11.
If T is a R R on M, then
T = { A q - R O F z S ( M ) : T ̲ A = A }
is a q - R O F z T on M.
Proof. 
(i)
From Theorem 1, we have T ̲ 0 = 0 and T ̲ 1 = 1 , which implies 0 , 1 T .
(ii)
Let A 1 , A 2 T . Then T ̲ A 1 = A 1 , and T ̲ A 2 = A 2 .
From Theorem 1, T ̲ A 1 A 2 = ( T ̲ A 1 T ̲ A 2 ) = ( A 1 A 2 ) .
Thus, A 1 A 2 T .
(iii)
If A i T , then, for each i I , we have T ̲ A i = A i . Since T is a RR, so by Theorem 9, we have
T ̲ ( i I A i ) i I A i .
Also, since A i i I A i , so T ̲ A i T ̲ ( i A i ) , which gives i I T ̲ A i T ̲ ( i I A i ) . Thus,
i I A i T ̲ ( i I A i ) .
From the relations (1) and (2), we get T ̲ ( i I A i ) = i I A i .
Hence, T is a q - R O F z T on M.
   □
Theorem 12.
If T is a R R on M, then
T = { A q - R O F S ( M ) : A T ̲ = A }
is a q - R O F z T on M.
Proof. 
The proof follows directly from the proof of Theorem 11.    □

5. Similarity Relations (SmRs) Based on CBR

Here, we discuss some similarity relations ( S m R s ) between q - R O F z S s based on their rough U A P s, L A P s and prove some results.
Definition 11.
Let T be a C B R from M to N. For A 1 , A 2 q - R O F z S ( N ) , we define the relations S ̲ , S ˜ and S on N, as follows:
  • A 1 S ̲ A 2 if and only if T ̲ A 1 = T ̲ A 2
  • A 1 S ˜ A 2 if and only if T ¯ A 1 = T ¯ A 2
  • A 1 S A 2 if and only if T ̲ A 1 = T ̲ A 2 and T ¯ A 1 = T ¯ A 2 .
Definition 12.
Let T be a C B R from M to N. For A 1 , A 2 q - R O F z S ( M ) , we define the relations s ̲ , s ˜ and s on M, as follows:
  • A 1 s ̲ A 2 if and only if A 1 T ̲ = A 2 T ̲
  • A 1 s ˜ A 2 if and only if A 1 T ¯ = A 2 T ¯
  • A 1 s A 2 if and only if A 1 T ̲ = A 2 T ̲ and A 1 T ¯ = A 2 T ¯ .
The above C B R s are called as the lower q - R O F z similarity relation ( q - R O F z S m R ), upper q - R O F z similarity relation ( q - R O F z S m R ), and q - R O F z similarity relation ( q - R O F z S m R ), respectively.
Proposition 1.
The relations S ̲ , S ˜ , S are E q R s on q - R O F z S ( M ) .
Proof. 
Straightforward.    □
Proposition 2.
The relations s ̲ , s ˜ , s are E q R s on q - R O F z S ( M ) .
Proof. 
Straightforward.    □
Theorem 13.
Let T be a C B R from M to N and A 1 , A 2 , A 3 , A 4 q - R O F z S ( N ) . Then:
(i) 
A 1 S ˜ A 2 if and only if A 1 S ˜ ( A 1 A 2 ) S ˜ A 2
(ii) 
If A 1 S ˜ A 2 and A 3 S ˜ A 4 , then ( A 1 A 3 ) S ˜ ( A 2 A 4 )
(iii) 
If A 1 A 2 and A 2 S ˜ 0 , then A 1 S ˜ 0
(iv) 
( A 1 A 2 ) S ˜ 0 if and only if A 1 S ˜ 0 and A 2 S ˜ 0
(v) 
If A 1 A 2 and A 1 S ˜ 1 , then A 2 S ˜ 1
(vi) 
If ( A 1 A 2 ) S ˜ 1 , then A 1 S ˜ 1 and A 2 S ˜ 1 .
Proof. 
(i)
If A 1 S ˜ A 2 , then T ¯ A 1 = T ¯ A 2 . By Theorem 1, T ¯ A 1 A 2 = T ¯ A 1 T ¯ A 2 = T ¯ A 1 = T ¯ A 2 , so we have, A 1 S ˜ ( A 1 A 2 ) S ˜ A 2 .
Conversely, if A 1 S ˜ ( A 1 A 2 ) S ˜ A 2 , then A 1 S ˜ ( A 1 A 2 ) and ( A 1 A 2 ) S ˜ A 2 . This implies that T ¯ A 1 = T ¯ A 1 A 2 and T ¯ A 1 A 2 = T ¯ A 2 . Thus, T ¯ A 1 = T ¯ A 2 . Hence, A 1 S ˜ A 2 .
(ii)
If A 1 S ˜ A 2 and A 3 S ˜ A 4 , then T ¯ A 1 = T ¯ A 2 and T ¯ A 3 = T ¯ A 4 . By Theorem 1, T ¯ A 1 A 3 =   T ¯ A 1 T ¯ A 3 = T ¯ A 2 T ¯ A 4 = T ¯ A 2 A 4 . Thus, ( A 1 A 3 ) S ˜ ( A 2 A 4 ) .
(iii)
Let A 1 A 2 and A 2 S ˜ 0 . Then T ¯ A 2 = T ¯ 0 . Also, since A 1 A 2 , so we have T ¯ A 1 T ¯ A 2 = T ¯ 0 . However, T ¯ 0 T ¯ A 1 , so T ¯ A 1 = T ¯ 0 . Hence, A 1 S ˜ 0 .
(iv)
If ( A 1 A 2 ) S ˜ 0 , then T ¯ A 1 T ¯ A 2 = T ¯ A 1 A 2 = T ¯ 0 . Since T ¯ A 1 T ¯ A 1 T ¯ A 2 = T ¯ 0 , so we have T ¯ A 1 = T ¯ 0 . Similarly, T ¯ A 2 = T ¯ 0 . Hence, A 1 S ˜ 0 and A 1 S ˜ 0 .
Conversely, if A 1 S ˜ 0 and A 2 S ˜ 0 , then T ¯ A 1 = T ¯ 0 and T ¯ A 2 = T ¯ 0 . By Theorem 1, T ¯ ( A 1 A 2 ) = T ¯ A 1 T ¯ A 2 = T ¯ 0 T ¯ 0 = T ¯ 0 . Hence, ( A 1 A 2 ) S ˜ 0 .
(v)
If A 1 S ˜ 1 , then T ¯ A 1 = T ¯ 1 . Since A 1 A 2 , so T ¯ 1 = T ¯ A 1 T ¯ A 2 . However, T ¯ A 2 T ¯ 1 so, T ¯ 1 = T ¯ A 1 . Hence, A 2 S ˜ 1 .
(vi)
If A 1 A 2 S ˜ 1 , then T ¯ A 1 A 2 = T ¯ 1 . By Theorem 1, we have T ¯ A 1 T ¯ A 2 T ¯ A 1 A 2 = T ¯ 1 . Thus, T ¯ 1 = T ¯ A 1 and T ¯ 1 = T ¯ A 2 . Hence, A 1 S ˜ 1 and A 2 S ˜ 1 .
   □
Theorem 14.
Let T be a C B R from M to N and A 1 , A 2 , A 3 , A 4 q - R O F z S ( M ) . Then:
(i) 
A 1 s ˜ A 2 if and only if A 1 s ˜ ( A 1 A 2 ) s ˜ A 2
(ii) 
If A 1 s ˜ A 2 and A 3 s ˜ A 4 , then ( A 1 A 3 ) s ˜ ( A 2 A 4 )
(iii) 
If A 1 A 2 and A 2 s ˜ 0 , then A 1 s ˜ 0
(iv) 
( A 1 A 2 ) s ˜ 0 if and only if A 1 s ˜ 0 and A 2 s ˜ 0
(v) 
If A 1 A 2 and A 1 s ˜ 1 , then A 2 s ˜ 1
(vi) 
If ( A 1 A 2 ) s ˜ 1 , then A 1 s ˜ 1 and A 2 s ˜ 1 .
Proof. 
The proof follows directly from the proof of Theorem 13.    □
Theorem 15.
Let T be a C B R from M to N and A 1 , A 2 , A 3 , A 4 q - R O F z S ( N ) . Then the following hold:
(i) 
A 1 S ̲ A 2 if and only if A 1 S ̲ ( A 1 A 2 ) S ̲ A 2
(ii) 
If A 1 S ̲ A 2 and A 3 S ̲ A 4 , then ( A 1 A 3 ) S ̲ ( A 2 A 4 )
(iii) 
If A 1 A 2 and A 2 S ̲ 0 , then A 1 S ̲ 0
(iv) 
( A 1 A 2 ) S ̲ 0 if and only if A 1 S ̲ 0 and A 2 S ̲ 0
(v) 
If A 1 A 2 and A 1 S ̲ 1 , then A 2 S ̲ 1
(vi) 
If ( A 1 A 2 ) S ̲ 1 , then A 1 S ̲ 1 and A 2 S ̲ 1 .
Proof. 
Straightforward.    □
Theorem 16.
Let T be a C B R from M to N and A 1 , A 2 , A 3 , A 4 q - R O F z S ( M ) . Then the following hold:
(i) 
A 1 s ̲ A 2 if and only if A 1 s ̲ ( A 1 A 2 ) s ̲ A 2
(ii) 
If A 1 s ̲ A 2 and A 3 s ̲ A 4 , then ( A 1 A 3 ) s ̲ ( A 2 A 4 )
(iii) 
If A 1 A 2 and A 2 s ̲ 0 , then A 1 s ̲ 0
(iv) 
( A 1 A 2 ) s ̲ 0 if and only if A 1 s ̲ 0 and A 2 s ̲ 0
(v) 
If A 1 A 2 and A 1 s ̲ 1 , then A 2 s ̲ 1
(vi) 
If ( A 1 A 2 ) s ̲ 1 , then A 1 s ̲ 1 and A 2 s ̲ 1 .
Proof. 
Straightforward.    □
Theorem 17.
Let T be a C B R from M to N and A 1 , A 2 q - R O F z S ( N ) . Then the following hold:
(i) 
A 1 S A 2 if and only if A 1 S ̲ ( A 1 A 2 ) S ̲ A 2 and A 1 S ˜ ( A 1 A 2 ) S ˜ A 2
(ii) 
If A 1 A 2 and A 2 S 0 , then A 1 S 0
(iii) 
( A 1 A 2 ) S 0 if and only if A 1 S 0 and A 2 S 0
(iv) 
If ( A 1 A 2 ) S 1 , then A 1 S 1 and A 2 S 1 .
(v) 
If A 1 A 2 and A 1 S 1 , then A 2 S 1
Proof. 
The proof follows directly from Theorems 13 and 15.    □
Theorem 18.
Let T be a C B R from M to N and A 1 , A 2 q - R O F z S ( M ) . Then the following hold:
(i) 
A 1 s A 2 if and only if A 1 s ̲ ( A 1 A 2 ) s ̲ A 2 and A 1 s ˜ ( A 1 A 2 ) s ˜ A 2
(ii) 
If A 1 A 2 and A 2 s 0 , then A 1 s 0
(iii) 
( A 1 A 2 ) s 0 if and only if A 1 s 0 and A 2 s 0
(iv) 
If ( A 1 A 2 ) s 1 , then A 1 s 1 and A 2 s 1 .
(v) 
If A 1 A 2 and A 1 s 1 , then A 2 s 1
Proof. 
The proof follows directly from Theorems 14 and 16.    □

6. Accuracy Measures of q-ROFzDs

The approximation of q - R O F z S s gives a new method for checking how much accurate a q - R O M D is, which describe the objects. First we define ( α , β ) -level cut of a q - R O F z S A.
Definition 13.
Let A q - R O F z S ( M ) and α , β [ 0 , 1 ] be such that α q + β q 1 , for q 1 . Then we define ( α , β ) -level cut set of a q - R O F z S A by
A α β = { m M : Y A ( m ) α and Y A c ( m ) β } .
For example, if we have A = { u 1 ( 0.9 , 0.4 ) , u 2 ( 0.95 , 0.3 ) , u 3 ( 0.8 , 0.5 ) , u 4 ( 0.9 , 0.2 ) , u 5 ( 0.7 , 0.65 ) , u 6 ( 0.94 , 0.42 ) } , and ( α , β ) = ( 0.7 , 0.5 ) [ 0 , 1 ] × [ 0 , 1 ] such that α q + β q 1 , where q = 3 .
Then, A α β = { u 1 , u 2 , u 3 , u 4 , u 6 } .
The set A α = { m M : Y A ( m ) α } is a membership set α -level cut, which is generated by A and A α ˙ = { m M : Y A ( m ) > α } is a membership set of strong α -level cut of A. Similarly, the set A β = { m M : Y A c ( m ) β } , A β ˙ = { m M : Y A c ( m ) < β } are membership sets of β -level and strong β -level cuts of A.
Thus, we can define the other cuts sets of a q - R O F z S A as:
  • A α ˙ β = { m M : Y A ( m ) > α and Y A c ( m ) β } , which we call as ( α ˙ , β ) -level cut set of A
  • A α β ˙ = { m M : Y A ( m ) α and Y A c ( m ) < β } , which we call as ( α , β ˙ ) -level cut set of A
  • A α ˙ β ˙ = { m M : Y A ( m ) > α and Y A c ( m ) < β } , which we call as ( α ˙ , β ˙ ) -level cut set of A.
Theorem 19.
Let A , B q - R O F z S ( M ) and α , β [ 0 , 1 ] be such that α q + β q 1 , for q 1 . Then the following properties hold:
(i) 
A α β = A α A β
(ii) 
( A c ) α = ( A α ˙ ) c , ( A c ) β = ( A β ˙ ) c
(iii) 
A B implies A α β B α β
(iv) 
( A B ) α = A α B α , ( A B ) β = A β B β , ( A B ) α β = A α B α β
(v) 
( A B ) α = A α B α , ( A B ) β = A β B β , A α B α β ( A B ) α β
(vi) 
α 1 α 2 and β 1 β 2 implies A α 1 A α 2 , A β 1 A β 2 , A α 1 β 1 A α 2 β .
Proof. 
(i)
Directly follows from Definition 13.
(ii)
Let A q - R O F z S ( M ) be such that A = { ( m , Y A ( m ) , Y A c ( m ) ) : m M } . Then A c = { ( m , Y A c ( m ) , Y A ( m ) ) : m M } and so m ( ( A c ) α ) c if and only if m ( A c ) α = { m M : Y A c ( m ) α } if and only if Y A c ( m ) < α if and only if m A α ˙ . This implies that ( A c ) α = ( A α ˙ ) c .
Similarly, we can show that ( A c ) β = ( A β ˙ ) c .
(iii)
Directly follows from Definition 13.
(iv)
Let m be an element of ( A B ) α . Then Y A ( m ) Y B ( m ) α implies Y A ( m ) α and Y B ( m ) α , which gives that m A α B α . And if m ( A B ) β , then Y A c ( m ) Y B c ( m ) β implies Y A c ( m ) β and Y B c ( m ) β , which gives that m A β B β .
Now by using ( i ) , we get
( A B ) α β = ( A B ) α ( A B ) β = ( A α B α ) ( A β B β ) = ( A α A β ) ( B α B β ) = A α β B α β .
(v)
Let m be an element of ( A B ) α . Then Y A ( m ) Y B ( m ) α implies Y A ( m ) α or Y B ( m ) α which gives that m A α B α . And if m ( A B ) β , then Y A c ( m ) Y B c ( m ) β implies Y A c ( m ) β or Y B c ( m ) β , which gives that m A β B β .
As we know that A A B and B A B .
Therefore, A α β ( A B ) α β and B α β ( A B ) α β which implies that A α β B α β ( A B ) α β .
(iv)
Let m A α 1 . Then Y A ( m ) α 1 but α 1 α 2 , so Y A ( m ) α 2 , which gives that m A α 2 . Similarly, if m A β 1 implies Y A c ( m ) β 1 but β 1 β 2 , so Y A c ( m ) β 2 , which gives that m A β 2 . Consequently, we have A α 1 A β 1 A α 2 A β 2 . Thus, by using ( i ) , we have A α 1 β 1 A α 2 β 2 .
   □
Note that if T is a C B R over M, then T ̲ A α β is the L A P of the crisp set A α β and ( T ̲ A ) α β will be ( α , β ) -level cut set of T ̲ A with regard to the ARs. Thus, we have,
( T ̲ A ) α β = { m M : T ̲ Y A ( m ) α and T ̲ Y A c ( m ) β } = { m M : n m T Y A ( n ) α and n m T Y A c ( n ) β }
and
( T ¯ A ) α β = { m M : T ¯ Y A ( m ) α and T ¯ Y A c ( m ) β } = { m M : n m T Y A ( n ) α and n m T Y A c ( n ) β }
with regard to A R s.
Similarly,
( A T ̲ ) α β = { m M : Y A T ̲ ( m ) α and Y A c T ̲ ( m ) β } = { m M : n T m Y A ( n ) α and n T m Y A c ( n ) β }
and
( A T ¯ ) α β = { m M : Y A T ¯ ( m ) α and Y A c T ¯ ( m ) β } = { m M : n T m Y A ( n ) α and n T m Y A c ( n ) β }
with respect to F R s.
Lemma 1.
Let T be a R R on a finite universe M and A q - R O F z S ( M ) . Let α , β [ 0 , 1 ] be such that α q + β q 1 , for q 1 . Then T ̲ A α β = ( T ̲ A ) α β and T ¯ A α β = ( T ¯ A ) α β .
Proof. 
Let α , β [ 0 , 1 ] be such that α q + β q 1 , for q 1 . Then, since m m T ,
( T ̲ A ) α β = { m M : T ̲ Y A ( m ) α and T ̲ Y A c ( m ) β } = { m M : n m T Y A ( n ) α and n m T Y A c ( n ) β } = { m M : Y A ( n ) α and Y A c ( n ) β , for all n m T } = { m M : m T A α β } = T ̲ A α β ( m ) .
Similarly, we can show that T ¯ A α β = ( T ¯ A ) α β .    □
Lemma 2.
Let T be a R R on a finite universe M and A q - R O F z S ( M ) . Let α , β [ 0 , 1 ] be such that α q + β q 1 , for q 1 . Then A α β T ̲ = ( A T ̲ ) α β and A α β T ¯ = ( A T ¯ ) α β .
Proof. 
The proof follows directly from the proof of Lemma 1.    □
The accuracy degree (AD) and roughness degree (RD) of a q - R O F z S are defined below.
Definition 14.
Let T be a R R on a finite universe M. The accuracy degree of A q - R O F z S ( M ) , with regard to the parameters α , β , θ , γ [ 0 , 1 ] such that β θ , α γ , and γ q + θ q 1 , α q + β q 1 , for q 1 , and with regard to A R s, is given as:
δ ( α , β ) ( γ , θ ) ( T A ) = T ̲ A γ θ T ¯ A α β
The roughness degree for the membership of A q - R O F z S ( M ) is given as:
η ( α , β ) ( γ , θ ) ( T A ) = 1 δ ( α , β ) ( γ , θ ) ( T A )
Similarly, the accuracy degree for the membership of A q - R O F z S ( M ) , with regard to F R s, can be given as:
δ ( α , β ) ( γ , θ ) ( A T ) = A γ θ T ̲ A α β T ¯
The roughness degree for the membership of A q - R O F z S ( M ) , with regard to F R s, is given as:
η ( α , β ) ( γ , θ ) ( A T ) = 1 δ ( α , β ) ( γ , θ ) ( A T )
It is clear that the concepts of F R s and A R s coincide when we have an E q R . Further, T ̲ A γ θ is equal to the set of elements of M, which have γ as the minimum definite MD and θ as the highest definite NMD in A; T ¯ A α β is equal to the set of elements of M, having α as the minimum possible MS and β as the highest possible NMD in A.
In other words, T ̲ A γ θ is the union of E q classes of M, which have γ as the minimum definite MD and θ as the maximum definite NMD in the L A P of A, while T ¯ A α β is the union of E q classes of M having α as the minimum possible MD and β as the greatest possible NMD in the U A P of A. Therefore, ( γ , θ ) , ( α , β ) can be considered as thresholds of possible and definite memberships of the element m in A.
Hence, δ ( α , β ) ( γ , θ ) ( T A ) can be considered as the MD to how much A is accurate, with regard to ( γ , θ ) and ( α , β ) .
The next example illustrates the above concepts related to degrees.
Example 3.
Let M = { m 1 , m 2 , m 3 , m 4 , m 5 , m 6 , m 7 , m 8 , m 9 , m 10 , m 11 } and T P ( M × M ) be such that the E q classes are given by: E 1 = { m 1 , m 9 } , E 2 = { m 2 , m 4 , m 6 , m 7 } , E 3 = { m 3 , m 5 , m 8 , m 10 } , E 4 = { m 11 } . Define a q - R O F z S   A : M [ 0 , 1 ] , for q = 4 , by;
A = { m 1 ( 0.8 , 0.65 ) , m 2 ( 0.6 , 0.9 ) , m 3 ( 0.64 , 0.8 ) , m 4 ( 0.44 , 0.94 ) , m 5 ( 0.65 , 0.95 ) , m 6 ( 0.54 , 0.85 ) , m 7 ( 0.64 , 0.65 ) , m 8 ( 0.7 , 0.86 ) , m 9 ( 1 , 0 ) , m 10 ( 0.3 , 0.89 ) , m 11 ( 0.4 , 0.9 ) } .
Take ( α , β ) = ( 0.45 , 0.85 ) and ( γ , θ ) = ( 0.75 , 0.76 ) then ( α , β ) -level and ( γ , θ ) -level cuts A 0.75 0.76 and A 0.45 0.85 are,
A α β = A 0.45 0.85 = { m : Y A ( m ) 0.45 , Y A c ( m ) 0.85 } = { m 1 , m 3 , m 6 , m 7 , m 9 } ,   A γ θ = A 0.75 0.76 = { m 1 , m 9 , m 11 } ,
respectively.
So that, T ̲ A γ θ = { m M : m T A γ θ } = { m 1 , m 9 , m 11 } and T ¯ A α β = { m M : m T A α β } = { m 1 , m 2 , m 3 , m 4 , m 5 , m 6 , m 7 , m 8 , m 9 , m 10 }
Thus, δ ( α , β ) ( γ , θ ) ( T A ) = T ̲ A γ θ T ¯ A α β = 3 10 .
Theorem 20.
Let T be a R R on a finite universe M, A q - R O F z S ( M ) , and α , β , θ , γ [ 0 , 1 ] be such that β θ , α γ , and γ q + θ q 1 , α q + β q 1 , for q 1 . Then 0 δ ( α , β ) ( γ , θ ) ( T A ) 1 with regard to the A R s.
Proof. 
Let A q - R O F z S ( M ) and the parameters α , β , θ , γ [ 0 , 1 ] be such that α γ , β θ and γ q + θ q 1 , α q + β q 1 , for q 1 . Then A γ θ A α β by Theorem 19. Now by Theorem 1, T ̲ A γ θ T ¯ A γ θ T ¯ A α β , so we have T ̲ A γ θ T ¯ A α β . Thus, T ̲ A γ θ T ¯ A α β 1 .
Hence, 0 δ ( α , β ) ( γ , θ ) ( T A ) 1 .    □
Corollary 1.
Let T be a R R on a finite universe M, A q - R O F z S ( M ) , and the parameters α , β , θ , γ [ 0 , 1 ] be such that β θ , α γ , and γ q + θ q 1 , α q + β q 1 , for q 1 . Then 0 η ( α , β ) ( γ , θ ) ( T A ) 1 with regard to the A R s.
Proof. 
The proof follows directly from Theorem 20 and Definition 14.    □
Theorem 21.
Let T be a R R on a finite universe M, A , B q - R O F z S ( M ) , and the parameters α , β , θ , γ [ 0 , 1 ] be such that β θ , α γ , and γ q + θ q 1 , α q + β q 1 , for q 1 . If A B , then we have the following results, with regard to the A R s:
(i) 
δ ( α , β ) ( γ , θ ) ( T A ) δ ( α , β ) ( γ , θ ) ( T B ) , whenever T ¯ A α β = T ¯ B α β
(ii) 
δ ( α , β ) ( γ , θ ) ( T A ) δ ( α , β ) ( γ , θ ) ( T B ) whenever T ̲ A α β = T ̲ B α β .
Proof. 
(i)
Let the parameters α , β , θ , γ [ 0 , 1 ] be such that β θ , α γ and γ q + θ q 1 , α q + β q 1 , for q 1 .
Let A , B q - R O F z S ( M ) be such that A B , which implies that A γ θ B γ θ .
Then by Theorem 1, T ̲ A γ θ T ̲ B γ θ , this implies that T ̲ A γ θ T ¯ A α β T ̲ B γ θ T ¯ B γ θ , whenever T ¯ A α β = T ¯ B α β .
Thus, δ ( α , β ) ( γ , θ ) ( T A ) δ ( α , β ) ( γ , θ ) ( T B ) .
(ii)
The proof is similar to the proof of part ( i ) .
   □
Corollary 2.
Let T be a R R on a finite universe M, A , B q - R O F z S ( M ) , and the parameters α , β , θ , γ [ 0 , 1 ] be such that β θ , α γ , and γ q + θ q 1 , α q + β q 1 , for q 1 . Then A B , then we have the following results, with respect to the A R s:
(i) 
η ( α , β ) ( γ , θ ) ( T A ) η ( α , β ) ( γ , θ ) ( T B ) , whenever T ¯ A α β = T ¯ B α β
(ii) 
η ( α , β ) ( γ , θ ) ( T A ) η ( α , β ) ( γ , θ ) ( T B ) , whenever T ̲ A α β = T ̲ B α β .
Proof. 
The proof follows directly from Theorem 21.    □
Theorem 22.
Let T 1 be a R R on a finite universe M, A q - R O F z S ( M ) , and the parameters α , β , θ , γ [ 0 , 1 ] be such that β θ , α γ , and γ q + θ q 1 , α q + β q 1 , for q 1 . If T 2 is another R R on M, such that T 1 T 2 , then δ ( α , β ) ( γ , θ ) ( T 1 A ) δ ( α , β ) ( γ , θ ) ( T 2 B ) , with respect to the A R s.
Proof. 
Let A q - R O F z S ( M ) and T 1 , T 2 be two R R s on M such that T 1 T 2 . By Theorem 1, T 1 ̲ A T 2 ̲ A and T 1 ¯ A T 2 ¯ A . Using Theorem 19, we have T ̲ 2 A γ θ T ̲ 2 A γ θ and T ¯ 1 A α β T ¯ 2 A α β so that | T ̲ 1 A γ θ | | T ̲ 2 A γ θ | and | T ¯ 1 A α β | | T ¯ 2 A α β | . Rearranging and dividing the two inequalities, we have T ̲ 1 A γ θ T ¯ 1 A α β T ̲ 2 A γ θ T ¯ 2 A α β .
Hence, δ ( α , β ) ( γ , θ ) ( T 1 A ) δ ( α , β ) ( γ , θ ) ( T 2 A ) .    □
Corollary 3.
Let T be a R R on a finite universe M, A q - R O F z S ( M ) , and α , β , θ , γ [ 0 , 1 ] be such that β θ , α γ , and α q + β q 1 , γ q + θ q 1 . If T 2 is a another R R on M such that T 1 T 2 , then η ( α , β ) ( γ , θ ) ( T 1 A ) η ( α , β ) ( γ , θ ) ( T 2 A ) with regard to the A R s.
Proof. 
The proof follows directly from the proof of Theorem 22.    □

7. Application of Proposed Method in DM

The Pawlak R S theory is a qualitative model that discusses three regions for approximation of a subset of a finite universe based on a C B R on the universe. There arises a question about the rigidness of Pawlak R S approximations; that is, is the classification of elements fully correct or certain? F z S theoretical approaches to R S theory can help to address this matter. The approach based on the F z S theory is one of the most important and applicable generalizations of the quantitative R S theory. The L A P s and U A P s of a probabilistic R S are defined by a pair of thresholds ( α , β ) with α > β , and also define three regions for approximating a subset of a universe of objects with these two parameters [31]. The decision-theoretic R S model ( D T R S ) was given in the early 1990s, based on the established Bayesian decision procedure by Yao et al. [32], Yao and Wong [33], as one of the probabilistic R S models. To calculate probabilistic parameters for rough regions, the D T R S model used ideas from the Bayesian decision theory. Based on the concepts of expected loss (conditional risk), the model has the ability to depend solely on concepts of cost for classification of an object into a region. Thus, a systematic way is given for calculation of the parameters in a probabilistic R R model. In [34], Sun et al. proposed an approach for R R s over dual universes using a Bayesian DM technique.
In DMPs, different evaluation results are produced by different experts. Yager [16] introduced the q - R O F z S and described its operations. A number of researchers have worked on the q - R O F z S theory, and applications have been discussed in different aspects, so far. In the present paper, we presented another way to accommodate with DMPs based on rough q - R O F z S by C B R s and extended the methods proposed by Bilal and Shabir [35], Kanwal and Shabir [36], Hussain et al. [2], and Sun et al. [34]. This proposed method uses the data input by the DMP only and does not ask for extra information by decision-makers or other ways. Thus, this method avoids the effect of subjective data on the choice results. Hence, the outputs can be objective and can avoid the paradox results for the identical decision problem because of the effect of the subjective factors by the various experts.
Since the rough L A P and U A P are the pair of sets very close to the set, approximated in the universe, we can obtain the pair of values T ̲ A ( m i ) and T ¯ A ( m i ) , with regard to the A R s, which are close to the decision alternative m i M in the universe M by the q - R O F z S s, L A P s and U A P s of the q - R O F z S A. The choice-value λ i for the alternative m i in universe M, with regard to the A R s, is defined as:
λ i = S ( T ̲ A ( m i ) T ¯ A ( m i ) )
where S is the score function as given in Definition 7. Thus, the element m i M is considered the best decision if m i has the greatest choice-value λ i , and the object m i M is considered the worst decision if m i has the least choice-value λ i for the DMP. If there exists more that one element m i M with the same greatest (least) choice-values λ i , then we can take any one of them as the optimum decision for the DMP.
Here, two algorithms for the proposed method are presented: one can use the ring product operation ⊗ to perform Algorithms 1 and 2.
Algorithm 1 Selection of Best and Worst alternative based on ARs
Step i 
Using Definition 8, finds the lower q - R O F z S approximation T ̲ A and upper q - R O F z S approximation T ¯ A of a q - R O F z S A with respect to the A R s.
Step ii 
By sum operation ⊕, calculate the choice set; T = T ̲ A T ¯ A
Step iii 
Compute the choice value using score function given in Definition 7,
λ i = S ( T ( m i ) )
Step iv 
The best decision is m t M if λ t = m a x i λ i , i = 1 , 2 , 3 , M .
Step v 
Alternative m t M will be the worst decision if λ t = m i n i λ i , i = 1 , 2 , 3 , M .
Step vi 
If there is more than one value for t, then take any m t as the best/worst alternative.
Algorithm 2 Selection of Best and Worst alternative based on FRs
Step i 
Using Definition 9 find the lower q - R O F z S approximation A T ̲ and upper q - R O F z S approximation A T ¯ of a q - R O F z S A with respect to the F R s.
Step ii 
By the sum operation ⊕, calculate the choice set; T = T ̲ A T ¯ A
Step iii 
Compute the choice value using the score function given in Definition 7,
λ i = S ( T ( m i ) )
Step iv 
The best decision is m t M if λ t = m a x i λ i , i = 1 , 2 , 3 , M .
Step v 
Alternative m t M will be the worst decision if λ t = m i n i λ i , i = 1 , 2 , 3 , M .
Step vi 
If there is more than one value for t, then take any m t as the best/worst alternative.

7.1. An Application of the DM Approach

Here, we study emergency DM under the framework of rough q - R O F z S over dual universes. Plans for sound emergency preparedness can guarantee a quick and an efficient emergency response and can keep loss to a minimum. Existing research focuses on qualitative evaluation criteria, including economy, effectiveness, adequacy of protection, etc. The literature presents methodologies on how to determine the corresponding significance of each criterion and indicator and, thus, the weight of each expert opinion, the method to aggregate group opinions and judgments, and other related issues. Meanwhile, the outputs of a quantitative evaluation are provided using the method to choose a plan for emergency preparedness. Thus, this work provides a basis for decision-makers to choose the best emergency plan in practice.

7.2. Problem Statement

The criteria and evaluation indicators for an emergency DM are the fundamental characteristics of a plan for an emergency situation. Therefore, we do not depend upon scoring of expert or pairwise comparisons to evaluate the indicators. Instead, to evaluate the indicators, for instance, specificity, quick response to a situation, completeness, and other main characteristics of the plan are considered to be a finite collection or universe, denoted by N. That is, the universe N will stand for characteristics of the plan for an emergency situation, i.e., N = { soundness of personnel and resources allocation ( c 1 ) , good intersectoral collaboration ( c 2 ) , …, and reasonable cost ( c l ) } . Generally speaking, N is finite as the indicators describing the basic features of the plan are finite. Meanwhile, we collect all of the plans for an emergency situation into a set, denoted by M, i.e., M = { p 1 , p 2 , p 3 , , p k } , where each p i stands for the ith emergency plan. A subset T of M × N is the relation between the plan set M and the set of characteristics N. That is, for any plan of emergency p i M , the characteristic is that the A R   p i T . Then, the details of emergency DMP are as follows:
First, suppose that each plan of emergency (denoted by universe M = { p i : i = 1 , 2 , , k } ) will be linked with several characteristics.
Secondly, the choice of the decision-makers are given with the most characteristics (denote because the q - R O F z S A of universe N = { c j : j = 1 , 2 , , l } ) , which are related to an optimal plan for emergency situations, depending on online information and real-time scenarios.
Finally, decision-makers will choose one amongst the plans, p i M ( i = 1 , 2 , k ) , with minimum risk of losing since the criterion for the optimal plan is to implement the plan.
Example 4.
Let M = { p 1 , p 2 , p 3 , , p 8 } be the set of eight plans for an emergency preparation of a reasonably unconventional emergency situation. Let N denote characteristics or indicators of evaluation of a plan for emergency preparation for this situation. Suppose there exists subsequent fundamental characteristics: identification of risk comprehensiveness ( c 1 ) , warning and prevention ( c 2 ) , formation specifics ( c 3 ) , completeness of post-event disposal programs ( c 4 ) , scientific rescue program ( c 5 ) , good traceable emergency resources ( c 6 ) , good pertinence ( c 7 ) , efficiency of elements of a plan ( c 8 ) , competency of team members ( c 9 ) , clarity of the response level ( c 10 ) , quick emergency handling ( c 11 ) , effectiveness of guaranteed measures ( c 12 ) , good rescue steps ( c 13 ) , clarity of responsibility among agencies ( c 14 ) , and median cost of emergency material ( c 15 ) . That is, N = { c 1 , c 2 , , c 15 } . The main characteristics of each plan are described in relation T as:
p 1 p 2 p 3 p 4 p 5 p 6 p 7 p 8 ( c 1 c 2 c 3 c 4 c 5 c 6 c 7 c 8 c 9 c 10 c 11 c 12 c 13 c 14 c 15 0 0 1 1 0 0 0 1 0 1 0 1 0 0 1 0 1 0 0 1 0 1 0 0 1 1 0 0 0 1 0 1 0 0 1 0 0 1 1 0 0 0 1 1 0 1 0 0 0 1 0 0 1 0 1 0 1 0 1 0 1 0 0 0 1 1 0 0 1 0 0 0 1 1 0 0 1 0 0 1 1 0 0 1 0 1 0 0 0 1 1 0 0 1 0 0 1 0 1 0 0 1 0 0 1 1 0 0 0 1 0 0 1 0 1 0 0 1 1 0 )
This matrix objectively describes the characteristics of the given eight emergency preparedness plans for a specific form of emergency events. Just as within the above analysis, there is no strict superiority or inferiority for each emergency preparedness plan and the only decision standard is whether or not it is appropriate for the given unconventional emergency event. Thus, for a given unconventional emergency event, there are different loss functions or risks when selecting an emergency preparedness plan. The team of experts give their preferences of characteristics for a selected plan within the kind of a q - R O F z S , for q = 3 ;
A = { c 1 ( 0.9 , 0.45 ) , c 2 ( 0.8 , 0.45 ) , c 3 ( 0.4 , 0.7 ) , c 4 ( 0.62 , 0.78 ) , c 5 ( 0.74 , 0.32 ) , c 6 ( 0.7 , 0.4 ) , c 7 ( 0.65 , 0.46 ) , c 8 ( 0.9 , 0.1 ) , c 9 ( 0.81 , 0.65 ) , c 10 ( 0.85 , 0.31 ) , c 11 ( 0.84 , 0.3 ) , c 12 ( 0.94 , 0.23 ) , c 13 ( 0.74 , 0.31 ) , c 14 ( 0.74 , 0.13 ) , c 15 ( 0.12 , 0.83 ) } .
Since c 15 is cost characteristic, we will take its complement; thus, the new q - R O F z S will be
A = { c 1 ( 0.9 , 0.45 ) , c 2 ( 0.8 , 0.45 ) , c 3 ( 0.4 , 0.7 ) , c 4 ( 0.62 , 0.78 ) , c 5 ( 0.74 , 0.32 ) , c 6 ( 0.7 , 0.4 ) , c 7 ( 0.65 , 0.46 ) , c 8 ( 0.9 , 0.1 ) , c 9 ( 0.81 , 0.65 ) , c 10 ( 0.85 , 0.31 ) , c 11 ( 0.84 , 0.3 ) , c 12 ( 0.94 , 0.23 ) , c 13 ( 0.74 , 0.31 ) , c 14 ( 0.74 , 0.13 ) , c 15 ( 0.83 , 0.12 ) } .
Here, we used the sum operationto calculate T, and λ i is calculated using Definition 7. All of the calculations were conducted using Python software.
Table 3 shows that λ 4 = 0.7696 is the greatest of all the values and the score value λ 4 is the score of p 4 . This implies the plan p 4 for one reasonable emergency event.

8. Conclusions

In this work, the notion of L A P s and U A P s of the q - R O F z S s is presented using C B R s. We presented some basic terms, results, and related examples. Meanwhile, we defined two varieties of q - R O F z T induced by R R s. Further, we proposed a brand new approach to the accuracy measure of a q - R O F z S using R R s. The objective of this work was to enhance the proposed model, to tackle DMPs, where the strong points of view were in favor (and against) some projects, objects, or plans. The proposed model is incredibly useful where decision-makers have contradictory points of view about certain plans or proposals. Applying perspective—the effectiveness of the presented method was checked by applying it to a real-life problem, supporting q - R O F z S , by analyzing the benefits and downside of the prevailing literature. The choice steps and, therefore, the algorithm of the choice method, were also presented. This method provides an objective-based decision result with the information owned by the decision problem only.
With this method, the decision-makers are liberated when assigning the membership and non-membership degrees by adjusting the worth of q. Hence, the proposed approach is stronger than existing methods. By the motivation of concrete concepts presented in this work, one can extend this work by using soft B R s; an investigation is more important for the theoretical parts of those generalized terms and needs more consideration.

Author Contributions

Conceptualization, M.S.; methodology, M.A.B.; software, M.A.B.; validation, M.S., A.N.A.-K.; formal analysis, M.A.B.; investigation, M.A.B.; resources, A.N.A.-K.; data curation, M.S.; writing—original draft preparation, M.A.B.; writing—review and editing, M.S.; visualization, M.A.B.; supervision, M.S.; project administration, M.A.B.; funding acquisition, A.N.A.-K. All authors have read and agreed to the published version of the manuscript.

Funding

This research received no external funding.

Institutional Review Board Statement

Not applicable.

Informed Consent Statement

Not applicable.

Data Availability Statement

We did not use any data.

Conflicts of Interest

The authors declare no conflict of interest.

References

  1. Pawlak, Z. Rough sets. Int. J. Comput. Inf. Sci. 1982, 11, 341–356. [Google Scholar] [CrossRef]
  2. Hussain, A.; Ali, M.I.; Mahmood, T. Pythagorean fuzzy soft rough sets and their applications in DM. J. Taibah Univ. Sci. 2020, 14, 101–113. [Google Scholar] [CrossRef] [Green Version]
  3. Zadeh, L.A. Fuzzy sets. Inf. Control 1965, 8, 338–353. [Google Scholar] [CrossRef] [Green Version]
  4. Zhang, Z.; Kou, X.; Yu, W.; Gao, Y. Consistency improvement for fuzzy preference relations with self-confidence: An application in two-sided matching DM. J. Oper. Res. Soc. 2020, 72, 1914–1927. [Google Scholar] [CrossRef]
  5. Zhang, Z.; Gao, J.; Gao, Y.; Yu, W. Two-sided matching DM with multi-granular hesitant fuzzy linguistic term sets and incomplete criteria weight information. Expert Syst. Appl. 2020, 114311. [Google Scholar] [CrossRef]
  6. Atanassov, K.T. Intuitionistic Fuzzy Sets; Physica: Heidelberg, Germany, 1999; pp. 1–137. [Google Scholar]
  7. Khatibi, V.; Montazer, G.A. Intuitionistic fuzzy set vs fuzzy set application in medical pattern recognition. Artif. Intell. Med. 2009, 47, 43–52. [Google Scholar] [CrossRef] [PubMed]
  8. Dubois, D.; Prade, H. Rough fuzzy sets and fuzzy rough sets. Int. J. Gen. Syst. 1990, 17, 191–209. [Google Scholar] [CrossRef]
  9. Bustince, H.; Burillo, P. Structures on intuitionistic fuzzy relations. Fuzzy Sets Syst. 1996, 25, 293–303. [Google Scholar] [CrossRef]
  10. Cattaneo, G.; Ciucci, D. Basic intuitionistic principles in fuzzy set theories and its extensions (a terminological debate on Atanassov IFS). Fuzzy Sets Syst. 2006, 157, 3198–3219. [Google Scholar] [CrossRef] [Green Version]
  11. Çoker, D. Fuzzy rough sets are intuitionistic L-fuzzy sets. Fuzzy Sets Syst. 1998, 96, 381–383. [Google Scholar] [CrossRef]
  12. Namburu, A.; Samayamantula, S.K.; Edara, S.R. Generalised rough intuitionistic fuzzy c-means for magnetic resonance brain image segmentation. IET Image Process. 2017, 11, 777–785. [Google Scholar] [CrossRef]
  13. Rizvi, S.; Naqvi, H.J.; Nadeem, D. Rough intuitionistic fuzzy sets. In Proceedings of the 6th Joint Conference on Information Sciences (JCIS), Durham, NC, USA, 8–13 March 2002; pp. 101–104. [Google Scholar]
  14. Thomas, K.V.; Nair, L.S. Rough intuitionistic fuzzy sets in a lattice. Int. Math. Forum 2011, 6, 1327–1335. [Google Scholar]
  15. Xue, Z.-A.; Si, X.-M.; Xue, T.-Y.; Xin, X.-W.; Yuan, Y.-L. Multi-granulation covering rough intuitionistic fuzzy sets. J. Intell. Fuzzy Syst. 2017, 32, 899–911. [Google Scholar]
  16. Yager, R.R. Pythagorean membership grades in multi-criteria DM. IEEE Trans. Fuzzy Syst. 2013, 22, 958–965. [Google Scholar] [CrossRef]
  17. Yager, R.R. Generalized orthopair fuzzy sets. IEEE Trans. Fuzzy Syst. 2016, 25, 1222–1230. [Google Scholar] [CrossRef]
  18. Liu, P.; Wang, P. Some q-rung orthopair fuzzy aggregation operators and their applications to multiple-attribute DM. Int. J. Intell. Syst. 2018, 33, 259–280. [Google Scholar] [CrossRef]
  19. Yager, R.R.; Alajlan, N. Approximate reasoning with generalized orthopair fuzzy sets. Inf. Fusion 2017, 38, 65–73. [Google Scholar] [CrossRef]
  20. Liu, P.; Chen, S.M.; Wang, P. The q-rung orthopair fuzzy power maclaurin symmetric mean operators. In Proceedings of the 2018 Tenth International Conference on Advanced Computational Intelligence (ICACI), Xiamen, China, 29–31 March 2018; pp. 156–161. [Google Scholar]
  21. Liu, P.; Chen, S.M.; Wang, P. Multiple-attribute group DM based on q-rung orthopair fuzzy power maclaurin symmetric mean operators. IEEE Trans. Syst. Man Cybern. Syst. 2018, 50, 3741–3756. [Google Scholar]
  22. Liu, P.; Liu, J. Some q-rung orthopai fuzzy Bonferroni mean operators and their application to multi-attribute group DM. Int. J. Intell. Syst. 2018, 33, 315–347. [Google Scholar] [CrossRef]
  23. Ali, M.I. Another view on q-rung orthopair fuzzy sets. Int. J. Intell. Syst. 2018, 33, 2139–2153. [Google Scholar] [CrossRef]
  24. Wei, G.; Gao, H.; Wei, Y. Some q-rung orthopair fuzzy Heronian mean operators in multiple attribute DM. Int. J. Intell. Syst. 2018, 33, 1426–1458. [Google Scholar] [CrossRef]
  25. Shaheen, T.; Ali, M.I.; Toor, H. Why do we need q-rung orthopair fuzzy sets? Some evidence established via mass assignment. Int. J. Intell. Syst. 2021, 36, 5493–5505. [Google Scholar] [CrossRef]
  26. Peng, X.; Dai, J.; Garg, H. Exponential operation and aggregation operator for q-rung orthopair fuzzy set and their DM method with a new score function. Int. J. Intell. Syst. 2018, 33, 2255–2282. [Google Scholar] [CrossRef]
  27. Hussain, A.; Ali, M.I.; Mahmood, T. Covering based q-rung orthopair fuzzy rough set model hybrid with TOPSIS for multi-attribute decision making. J. Intell. Fuzzy Syst. 2019, 37, 981–993. [Google Scholar] [CrossRef]
  28. Yao, Y.Y.; Lin, T.Y. Generalization of rough sets using modal logics. Intell. Autom. Soft Comput. 1996, 2, 103–119. [Google Scholar] [CrossRef] [Green Version]
  29. Chang, C.L. Fuzzy topological spaces. J. Math. Anal. Appl. 1968, 24, 182–190. [Google Scholar] [CrossRef] [Green Version]
  30. Türkarslan, E.; Ünver, M.; Olgun, M. q-rung orthopair fuzzy topological spaces. Lobachevskii J. Math. 2021, 42, 470–478. [Google Scholar] [CrossRef]
  31. Yao, Y.Y. Probabilistic approaches to rough sets. Expert Syst. 2013, 20, 287–297. [Google Scholar] [CrossRef]
  32. Wong, S.K.M.; Lingras, P. A decision-theoretic rough set model. In Proceedings of the 5th International Symposium on Methodologies for Intelligent Systems, Knoxville, TN, USA, 24–27 October 1990; pp. 17–24. [Google Scholar]
  33. Yao, Y.Y.; Wong, S.K.M. A decision-theoretic framework for approximating concepts. Int. J. Man-Mach. Stud. 1992, 37, 793–809. [Google Scholar] [CrossRef]
  34. Sun, B.; Ma, W.; Zhao, H. An approach to emergency DM based on decision-theoretic rough set over two universes. Soft Comput. 2016, 20, 3617–3628. [Google Scholar] [CrossRef]
  35. Bilal, M.A.; Shabir, M. Approximations of pythagorean fuzzy sets over dual universes by soft BRs. J. Intell. Fuzzy Syst. 2021, 41, 2495–2511. [Google Scholar] [CrossRef]
  36. Kanwal, R.S.; Shabir, M. Rough approximation of a fuzzy set in semigroups based on soft relations. Comput. Appl. Math. 2019, 38, 1–23. [Google Scholar] [CrossRef]
Figure 1. Comparison of I F z M D , P F z M D , q - R O F z M D .
Figure 1. Comparison of I F z M D , P F z M D , q - R O F z M D .
Symmetry 13 02010 g001
Table 1. Union of L A P s and L A P of union of two q - R O F z S s.
Table 1. Union of L A P s and L A P of union of two q - R O F z S s.
m 1 m 2 m 3 m 4
T ̲ A 1 ( m i ) ( 0.1 , 0.9 ) ( 0.4 , 0.7 ) ( 0.1 , 0.9 ) ( 0.1 , 0.9 )
T ̲ A 2 ( m i ) ( 0.35 , 0.95 ) ( 0.35 , 0.87 ) ( 0.35 , 0.95 ) ( 0.6 , 0.95 )
( T ̲ A 1 T ̲ A 2 ) ( m i ) ( 0.35 , 0.9 ) ( 0.4 , 0.7 ) ( 0.35 , 0.9 ) ( 0.6 , 0.9 )
T ̲ A 1 A 2 ( m i ) ( 0.65 , 0.9 ) ( 0.6 , 0.7 ) ( 0.6 , 0.9 ) ( 0.6 , 0.9 )
Table 2. Intersection of U A P s and U A P of intersection of two q - R O F z S s.
Table 2. Intersection of U A P s and U A P of intersection of two q - R O F z S s.
m 1 m 2 m 3 m 4
T ¯ A 1 ( m i ) ( 0.8 , 0.6 ) ( 0.8 , 0.6 ) ( 0.8 , 0.6 ) ( 0.4 , 0.7 )
T ¯ A 2 ( m i ) ( 0.65 , 0.65 ) ( 0.6 , 0.65 ) ( 0.65 , 0.65 ) ( 0.65 , 0.87 )
( T ¯ A 1 T ¯ A 2 ) ( m i ) ( 0.65 , 0.65 ) ( 0.6 , 0.65 ) ( 0.65 , 0.65 ) ( 0.4 , 0.87 )
T ¯ A 1 A 2 ( m i ) ( 0.35 , 0.65 ) ( 0.4 , 0.65 ) ( 0.4 , 0.65 ) ( 0.4 , 0.87 )
Table 3. L A P s and U A P s of q - R O F z S A with respect to A R s.
Table 3. L A P s and U A P s of q - R O F z S A with respect to A R s.
T ¯ A ( p i ) T ̲ A ( p i ) T ( p i ) λ i = S ( T ( p i ) )
p 1 ( 0.94 , 0.1 ) ( 0.4 , 0.78 ) ( 0.8 , 0.08 ) 0.7587
p 2 ( 0.85 , 0.12 ) ( 0.65 , 0.46 ) ( 0.7 , 0.06 ) 0.6677
p 3 ( 0.9 , 0.1 ) ( 0.74 , 0.65 ) ( 0.8 , 0.07 ) 0.7344
p 4 ( 0.94 , 0.1 ) ( 0.74 , 0.45 ) ( 0.81 , 0.05 ) 0.7696
p 5 ( 0.9 , 0.13 ) ( 0.7 , 0.65 ) ( 0.76 , 0.09 ) 0.7209
p 6 ( 0.84 , 0.12 ) ( 0.7 , 0.65 ) ( 0.7 , 0.08 ) 0.6735
p 7 ( 0.94 , 0.12 ) ( 0.62 , 0.78 ) ( 0.8 , 0.09 ) 0.7424
p 8 ( 0.9 , 0.1 ) ( 0.74 , 0.45 ) ( 0.8 , 0.05 ) 0.7345
Publisher’s Note: MDPI stays neutral with regard to jurisdictional claims in published maps and institutional affiliations.

Share and Cite

MDPI and ACS Style

Bilal, M.A.; Shabir, M.; Al-Kenani, A.N. Rough q-Rung Orthopair Fuzzy Sets and Their Applications in Decision-Making. Symmetry 2021, 13, 2010. https://doi.org/10.3390/sym13112010

AMA Style

Bilal MA, Shabir M, Al-Kenani AN. Rough q-Rung Orthopair Fuzzy Sets and Their Applications in Decision-Making. Symmetry. 2021; 13(11):2010. https://doi.org/10.3390/sym13112010

Chicago/Turabian Style

Bilal, Muhammad Asim, Muhammad Shabir, and Ahmad N. Al-Kenani. 2021. "Rough q-Rung Orthopair Fuzzy Sets and Their Applications in Decision-Making" Symmetry 13, no. 11: 2010. https://doi.org/10.3390/sym13112010

APA Style

Bilal, M. A., Shabir, M., & Al-Kenani, A. N. (2021). Rough q-Rung Orthopair Fuzzy Sets and Their Applications in Decision-Making. Symmetry, 13(11), 2010. https://doi.org/10.3390/sym13112010

Note that from the first issue of 2016, this journal uses article numbers instead of page numbers. See further details here.

Article Metrics

Back to TopTop