Next Article in Journal
Counterintuitive Test Problems for Transformed Fuzzy Number-Based Similarity Measures between Intuitionistic Fuzzy Sets
Next Article in Special Issue
Multi-Attribute Decision Making Based on Probabilistic Neutrosophic Hesitant Fuzzy Choquet Aggregation Operators
Previous Article in Journal
A Hybrid Model Based on a Two-Layer Decomposition Approach and an Optimized Neural Network for Chaotic Time Series Prediction
Previous Article in Special Issue
Neutrosophic Optimization Model and Computational Algorithm for Optimal Shale Gas Water Management under Uncertainty
 
 
Font Type:
Arial Georgia Verdana
Font Size:
Aa Aa Aa
Line Spacing:
Column Width:
Background:
Article

IoT and Its Impact on the Electronics Market: A Powerful Decision Support System for Helping Customers in Choosing the Best Product

1
Department of Operations Research, Faculty of Computers and Informatics, Zagazig University, Sharqiyah 44519, Egypt
2
Independent Researcher, Southampton SO16 3QX, UK
3
Math & Science Department, University of New Mexico, Gallup, NM 87301, USA
*
Author to whom correspondence should be addressed.
Symmetry 2019, 11(5), 611; https://doi.org/10.3390/sym11050611
Submission received: 25 March 2019 / Revised: 12 April 2019 / Accepted: 15 April 2019 / Published: 1 May 2019

Abstract

:
Many companies have observed the significant benefits they can get via using internet. Since then, large companies have been able to develop business transactions with customers at anytime, anywhere, and in relation to anything, so that we now need a more comprehensive concept than the internet. This concept is the Internet of Things (IoT). IoT will influence decision making style in various phases of selling, buying and marketing process. Therefore, every individual and company should know precisely what IoT is, and how and why they should incorporate it in their operations. This motivated us to propose a smart system based on IoT to help companies and marketers make a powerful marketing strategy via utilizing obtained data from IoT devices. Not only this, but the proposed system can also solve the problems which face companies and customers in online shopping. Since there are different types of the same product, and also different criteria for purchasing which can be different between individuals, customers will need a decision support system to recommend them with the best selection. This motivates us to also propose a neutrsophic technique to deal with unclear and conflicting information which exists usually in the purchasing process. Therefore, the smart system and neutrosophic technique is considered as a comprehensive system which links between customers, companies, marketers to achieve satisfaction for each of them.

1. Introduction

Internet of Things (IoT) was presented as a concept in 1999. It has provided a platform to connect to different hardware and mobile devices, so that different people can be connected to each other. The networks can be on the local wide area networks subscribed to each organization, or wireless networks, or both. IoT can also collect data via wireless sensors, and then connect to its central servers for processing and storage. Similarly, it enables people to connect to the internet and other people’s mobile devices via central servers and/or wireless sensors. The efficient use of IoT can improve operational efficiency due to its capability to gather and explicate big data, as well as automate connections among machines [1].
The IoT can be applied in several areas such as smart cities, smart homes, education, agriculture, health, wearables, and industrial automation [2]. It provides enormous benefits to the society as a whole. We can see the effect of IoT in cars with built-in sensors, health-monitoring systems, biochip transponders which are used for farm animals, search and deliverance devices, smart washer/dryers which use Wi-Fi for remote monitoring, etc. There will be almost twenty billion devices on the IoT by 2020 according to Gartner [3].
Although more companies and retail stores have adopted IoT, many consumers are still unaware of IoT services.
Using IoT can significantly make users’ day to day activities more convenient since many services can be accessed on their mobile devices. It also improves inventory management, tracks product usage, monitors selling rates and locations. Also, the IoT can improve the customer services to allow real-time communications. Additionally, it can allow businesses to forecast possible customers’ concerns and cases, and proactively provide solutions [4]. By doing so, it can achieve a better customer satisfaction. As a result, IoT can also save time, reduce costs and also human errors.
Due to the significant role of IoT in enhancing services quality, managing customer demands, and achieving customer satisfaction and loyalty, some studies are presented that highlight this role. Jie et al. [5] illustrated in their study how e-retailers who deal with innovative products in the era of the Internet of Things (IoT) select product delivery service providers to ensure timely and efficient delivery to customers. Additionally, Desai [6] could model IoT services on the basis of service quality dimensions in the electricity distribution center of Bangalore Electricity Supply Company. The researchers in [7] have determined IoT solutions to improve the effectiveness of the service product.
Several research papers are presented to demonstrate discovering the capabilities for IoT adoption in the organization and also studying its effect on customers’ experience. The way in which the IoT changes customers’ experience while shopping in a retailing context is presented by Balaji and Roy [8]. The theoretical understanding of consumers’ adoption and continued use of wearable technology for advanced health and fitness purposes is illustrated by Canhoto and Arp [9]. Wu, Chen, and Dou [10] gave insights into how companies can improve their brand building through the use of IoT technologies. A better understanding of the underlying causes of consumer resistance to smart and related products was developed by Mani and Chouk [11]. Woodside and Sood [12] proposed substantial revisions of the dominant logic of service because of the next take-off phase to adopt new radical innovations in the Internet of Things. Ehret and Wirtz [13] illustrated that the industrial IoT offers new opportunities and harbors threats that companies are not able to address with presented business models. Additionally, a smart framework for a shopping mall based on IoT technologies was presented by Pathan et al. [14].
IoT also has a huge impact on marketers since it provides them with the access to accurate big data. Marketers can track and record products, estimate the number of customers daily, analyze purchasing behaviors and understand the individual uses of products [4]. The analyzed outputs may eliminate the need for surveys or the collection of costly and time-consuming data, where ideas can be collected from the actual use of connected products and related data. It can also improve direct and hyper-local marketing, where personal messages can be sent via a number of connected mediums, for monitoring response and comments from customers. This can directly benefit all forms of marketing, since the information is the first-hand and the dissemination can reach more individuals regardless of their demographic, psychographic, or geographic generalizations. The growth of IoT will influence all marketing companies, particularly those focused on big data analytics. With more big data from consumers and businesses which became quickly available to marketers, analysts can turn raw data into useful insights, recommendations and predicted outcomes.
For understanding how IoT constitutes to marketing, few studies are presented. Balmer and Yen [15] proposed the appearance of what they call, ‘The Corporate Marketing Internet Revolution’ which calls for a radical rethinking of marketing practice and scholarship. The influence of the IoT on marketing practices was considered by De Cremer, Nguyen, and Simkin [16] via addressing the overlooked area of the dark side of the IoT. A smart marketing system based on IoT was proposed by Rajabi and Hakim [17] to help customers and shopping centers to interact with each other. The vision and challenges of advertising in the Internet of Things era was presented by Aksu et al. [18]. Celik [19], illustrated how IoT will be a great source of future marketing tools. An intelligent retail 4.0 Internet of Things consumer retailer model for smart and strategic marketing of in-store products was presented by Jayaram [20]. The potential applications of Internet of Things technologies and solutions for effective marketing at retail was presented by Bogdanovic [21]. Also, a precise positioning of marketing and behavior intentions of location-based mobile commerce in the Internet of things was presented by Tsai et al. [22].
The previous studies motivated us to design a smart and comprehensive framework for presenting the impact of IoT on customers, companies, and also on constituting marketing strategies. In this smart framework, customers, companies and marketers interact with each other smartly and achieve desired goals easily.
In addition to the proposed framework, we also proposed a novel neutrosophic multi-criteria decision making technique based on The Technique for Order of Preference by Similarity to Ideal Solution (TOPSIS) for supporting customers in selecting the best service or product from among several types. The TOPSIS technique is used for evaluating the performance of IoT in organizations [23]. Similarly, an unclear multicriteria group decision making algorithm based on the TOPSIS approach and the concept of similarity measures was developed by Wibowo and Grandhi [24] for evaluating the overall performance of IoT-based supply chains. We used a neutrosophic set in our technique since it considers the truth, indeterminacy and falsity membership degrees, so that it forms the best representation of reality rather than unclear and intuitionistic uncertain results [25].
The residual parts of this paper are presented as follows: Section 2 describes introductory concepts that includes the e-marketing concept and Internet of Things (IoT). A smart e-marketing model for aiding customers, companies, and marketers is suggested in Section 3. Section 4 presents a neutrosophic technique for aiding customers in selecting the best available product or service, and also the case study and experimental results of our suggested technique are presented. Section 5 concludes and identifies future trends of this paper.

2. Foundations of E-Marketing and Internet of Things (IoT)

The conventional marketing is very costly and takes more time to promote products. The development in technology that comprises the internet media and other digital media has led to the emergence of new marketing concepts.
E-marketing (also known as online marketing or internet marketing) refers to any marketing activities which are presented and serviced online via internet technologies. It includes not only advertising that is shown on websites, but also other types of online activities such as email and social networking.
E-marketing has extended and offered more opportunities for companies to reach out their customers and make direct requests served [26]. The popular media to introduce services and products of companies is on websites to blend information and social media. The three cornerstone principles of e-marketing are immediacy, personalization, and relevance.
The popular e-marketing methods are as follows:
Search Engine Market (SEM):
There are three major search engine marketing activities, which correspond to search engine optimization (SEO), pay-per-click (PPC) and trusted feed [27].
Online Partnerships:
It has three types, which include:
  • Link building: Which is a structured activity to comprise high-quality hyperlinks to your website from pertinent sites with a good page rank.
  • Affiliate marketing: Given rewards of affiliate by business as soon as the customer purchases a product through the own marketing efforts of affiliate, and it is a zero-risk advertising strategy since the merchant does not have to pay any fee until the products are purchased.
  • Online sponsorship: It links to a brand with associated content or context to create brand consciousness. The aim is to enhance the attractiveness of brand.
Interactive advertising:
This means placing ad banners on other websites, and in some respects, it is completely similar to a pay-per-click search engine.
Email marketing:
It is divided into two categories which are inbound and outbound email marketing.
Online PR:
Public relations (PR) means maximizing constructive mentions of an organization, its brands, products or websites on websites of third-party which are probably going to be visited by its target crowd.
Viral marketing:
Viral marketing uses e-mail to send a promotional message to another probable customer [28].
Offline campaigns:
The use of communications tools like advertising and public relations which are delivered by traditional media for directing visitors to an online attendance.
Nowadays, many people depend on e-marketing websites and services for buying products and services. There is a stable increase in the number of buyers who make purchasing decisions over Google or social network searches or the comments of preceding customers regarding the quality and price of the product. This is due to permanent sales of 24 h/7 days/365 days for customers and businesses, access to customers in distant geographical areas, minimum costs, presenting the right products to the right customers, sustained relationships of customers in the future, and free advertising of businesses, products or services. Hence, e-marketing is an important way to build strong relationships with customers.
Despite all these advantages of e-marketing, there are still many disadvantages which are as follows:
(a)
If the infrastructure of e-marketing is weak, users will not have many opportunities to access the internet, learn information online, buy online, and participate in online auctions, and so forth.
(b)
If the content control is not good, it can easily to affect the brand image.
(c)
It is hard to control the target audience due to the diverse methods of e-marketing.
(d)
There is a need to synchronize good information, otherwise, it will lead to information disruption in management.
(e)
Customer trust.
(f)
Security and privacy issues.
Since the main marketing pertinent element is the fact that consumers anticipate businesses to perform transactions with them at anytime, anywhere, and in relation to anything, we need to apply a more widespread concept than the internet. This concept is based on IoT, since it has become a base for connecting things, sensors, actuators, and other smart technologies.
There are many technical solutions for IoT: Radio Frequency Identification (RFID), Near Field Communication (NFC), Bluetooth Low Energy (BLE), Wi-Fi, Z-wave and others [29]. Protocols like RFID and NFC have been used in retail practice for inventory tracking or payments. BLE is a protocol that has attracted the attention of retailers and marketers in recent years. As it has become the standard in most current smart phones, it presents real-time, contextual, personalized communication and activation at or close to point of purchase, identifying micro location. BLE is a modulation to the standard Bluetooth protocol for allowing short range, low bandwidth, low latency, and efficient communication.
IoT systems contain application, network and perception layers and comprise of a number of component modules.
By its nature, IoT generates an enormous amount of data. For making this data generate useful information and create value to the user, they should be connected and enabled via cloud services and big data analytics, ensuring compliance with security and privacy requirements.
Now the key question here is how will IoT affect e-marketing?
One of the primary goals of marketers is marketing data. The obtained data from IoT devices will help marketers to analyze buying behavior of customers and then determine customers’ preferences. The IoT will help marketers to target their audience and then make more relevant advertisements. It will also save time on gathering and analyzing data. Real-time data which is obtained from IoT devices will help marketers to respond to their customers quickly and then achieve customer satisfaction. Every smart product will help marketers to connect with their customers and then increase customer engagement.
Then, we can define IoT in e-marketing as “the interconnection of our digital devices which introduces endless chances for brands to listen and react to the requirements of their customers–with the proper message, at the proper time, and on the proper device”.
Despite the great benefits of using IoT in e-marketing, there exists some challenges. The major challenge is security issues. Although gathering data is a very important characteristic of IoT according to marketer’s views, it is a very critical part from point of view of customers. The critical part in this process is that the retrieved data from IoT devices about customers, is personal, numerous and includes not only computers and mobile devices but other kinds of house equipment, wearables, etc. Thus, users’ behaviors can be tracked at any time and everywhere. This can lead to hackers gaining unauthorized access to customer databases and physical objects which can pose threats to human lives. For example, cars which are based on IoT technology are susceptible to hacker attacks. The hacking of databases is not only dangerous from the point of view of customers but also from the company’s view. For example, hacking companies’ databases which contain personal information about customers may make the customers sue the company.

3. Model of IoT Application in E-Marketing

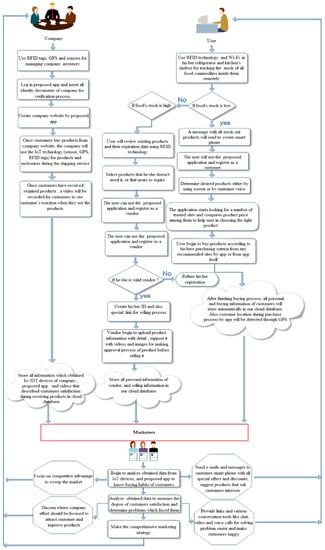
In this section we propose a smart model based on IoT technologies which helps customers and companies to interact with each other and meet their needs in the best way. It also helps marketers make the best marketing strategies for their companies through utilizing the significant data which is obtained from IoT devices. By applying this model, we can also solve the most popular problems which exist in e-marketing models.
In this model we focused only on food commodities as example of products, but this model has the potential to be applied on all kinds of products in our lives.
Before we begin to explain the main parts of the proposed model, let us ask ourselves some questions. What if we could know the food commodities that we need to buy, when we are out of the house or at work? For instance, if you run out of milk, a refrigerator can connect to the internet and decide your needs and present a message on its screen or your phone. Additionally, what if you buy these products with the highest quality and lowest prices? How about knowing all the information about products that you need to buy, and the best recommendations according to your purchase criteria, in only one click? What if you can get these products as soon as possible? How about achieving the highest degree of security when buying these products online? These questions are from the point of view of users.
But, from the point of view of companies the important question is: What if companies can achieve online identity verification of consumers, maintain customers’ loyalty, solve the problem of product return and refund, and achieve data security?
Finally, from the point of view of marketers the most important question is: What will happen if marketers can get all data and information about customers’ behaviors, habits and preferences?
Our proposed model answers the previous questions, and can help customers, companies and marketers to achieve their goals efficiently and effectively.

3.1. Knowing the Amount of Food Commodities in Our Kitchens When We Are Away from Home or at Work

The first part of the proposed model is to know the amount of current food commodities in our kitchens when we are away from home, at work or in our car. This helps people to know their needs and buy it quickly.
In order to do this, we first need to design a smart kitchen based on IoT technologies, but in this part we focus only on specific parts of the kitchen which can help us to know the stock of food commodities. These parts of kitchen are the refrigerator and some shelves in the kitchen that contains some goods like rice, cooking oil, coffee, tea, sugar, etc.
The smart refrigerator should contain an IP address that might sustain functions such as control units, sensors, communication modules, but the most important technologies that will help us in our smart system are: (1) Bluetooth/Wi-Fi. (2) RFID technology: a micro-chip in a label used for transmitting data when the label is exposed to radio waves. The RFID will maintain an updated list of the products in the fridge. Now, all items are tagged with RFID cards when entering the fridge for the first time, and every time items are placed in or removed from the fridge, the RFID antenna which installed inside the fridge recognizes the items and registers them as either in or out of the stock.
So using a smart refrigerator with RFID technology and Wi-Fi connectivity can help us know what is inside the fridge as well as what is consumed and what we need to buy by sending an electronic report to the owner’s phone.
The second place that contains food commodities in our kitchen are kitchen shelves. We will design these shelves from keen glass with RFID technology and also connect them to Wi-Fi. The RFID reader in these shelves will determine the quantity of items required, and automatically send alert emails to its owner’s phone if the product is less than the threshold as seen on the smart refrigerator.

3.2. Smart E-Marketing Application

In this sub-section, we suggest a smart app for Android and Apple iOS to help customers make their online shopping in an easy, simple, attractive and secure procedure.
This application saves time for customers who are searching for their needs in various websites. Some websites can deceive customers by not sending products with the required quality, difficulty in shipping and retrieval. But this app supports and advertises trusted sites of companies that are subject to certain specifications.
We will store this application in App Store and Google Play to enable various users to download it easily. Once the program is downloaded and installed, users can register in the application as in Figure 1. In this registration each user will fill his/her details and obtain an ID which will be unique for future prospects. This unique ID will store in our database and through it the user will receive messages on his/her phone as well as emails with all offers and discounts on existing products.
This app supports customers, vendors, and also affiliates. It also helps companies to build their websites and market their products smartly.

3.2.1. Customer Registration on the Application

In the first part of this section we illustrate how any person will be able to know his/her kitchen’s stock of food commodities using IoT technology in the refrigerator and kitchen shelves. The RFID reader in the refrigerator and kitchen shelves will determine the quantity of items in each take, and automatically send alert emails if the product is less than the threshold. Hence, if such circumstances occurred one message will be sent to the owner’s phone, then the owner will pass his/her needs to the proposed app.
The first step that the customer must do is the registration process in the proposed app as in Figure 1. After finishing the registration process of user (customer or shopper), this application can perform various processes as follows:
Firstly, view videos in a unique way to allow the customer to see a full description of the app, its features and benefits.
Enable the customer to select a category of product that he/she plans to buy either by selecting the category from the app directly or via customer voice since this app supports voice recognition technology.
After determining products that the customer decides to buy, this app begins to compare prices between various websites and recommend the cheapest and highest quality products to the customer. The app deals only with companies which have an Secure Sockets Layer (SSL) certificate. Usually, SSL is used for securing credit card transactions, transferring data and logins, and more recently, is becoming the norm when securely browsing social media sites [30]. The customer has to choose the suitable product according to his/her purchasing criteria. We will illustrate this part with detail in next section via proposing a new neutrsophic technique for helping the customer in the selection process.
Customers can also buy products from vendors who have registered in this app, since the vendor in this case is able to advertise his/her product using this app. We illustrate this part with details in the next subsection.
This application also allows customers to get the best description of products by telling customers about products, clarifying why it is for them, characterizing how the product feels, how it can fix problems, save time, or make them happier, and can complete requests in text with photos, graphics and videos. Entertainment is not just a notification. This helps customers to assess products properly and obtain all the information they need, so that they feel comfortable about their purchasing products.
If a customer buys his/her products continuously via the app, he/she will obtain large discounts.
After completing the buying process, all information about customers and products that he/she bought and also the websites that he/she bought from it, will store in our cloud database. This helps marketers capture interactions, conversion metrics, and consumer behavior predictions and link them to purchase-intent data.
The app also supports direct contacts between customers and vendors via chat, video calls, and customer service. This will help in solving all existing problems, increase customer confidence and satisfaction.
The app will inform users continuously with special offers via sending messages and e-mails to their smart phones.
This app enables customers to make the payment process as in Figure 2. The development of the international payments market made the payment process very simple [30].

3.2.2. Registering as a Vendor on the Application

This app not only supports customers, but it also supports sellers and affiliates. The seller in this app may be the person who plans to sell a product or a company that aims to advertise its products using this app and already has its own website.
Previously we explained how anyone can remotely access the stock of food commodities in his/her kitchen using IoT technology, and then we enabled them to buy the product easily through the proposed app if his/her stock’s state is low.
But, if there exists a large amount of food commodities in our shelves that are about to expire or to dispose, the owner can sell them with special offers by using this app as follows:
Make the registration process as in Figure 1.
Next, the app verifies the user’s identity in a streamlined manner and then converts it to digital data if it is validated.
The verification process of vendor/seller consists of three steps:
  • Registration of vendor identity documents such as identification card, driving license, passports, vital standards as fingerprint and facial recognition.
  • Validate documents in addition to their holder.
  • Create a reliable digital ID.
    This can combat the fraud, strengthen compliance processes and enhance sensitive security services such as money transfer, etc.
If the previous step can prove that he/she is an invalid user, then the app will automatically reject his/her registration process and automatically block him/her.
But if he/she is a valid user, then the app will complete registration and give the vendor a special link. This link will help the vendor in dealing with customers, tracking his/her product status, and also receiving money.
The vendor then begins to upload the product that he/she wants to sell and supports it with the detailed information, images, videos that explain the product status with detail.
The product will submit for approval before the vendor is able start selling it within the app.

3.2.3. Registration as an Affiliate on the Application

As we know, the vendor is the person who sells their own products, and the affiliate is the person who promotes products for vendors in order to earn a commission. This smart app also supports the affiliate.
In the first step, the affiliate person must fill in a registration form exactly as the vendor did. A verification process will be performed for validating the affiliate as we explained previously with the vendor case.
After the verification process, the affiliate will have a formal registration in our app and receive special link for helping him/her in the promotion of products and receiving commissions.
After that, the app will recommend various products for the affiliate to select from for the promotion process. Not only this, but the app will also classify products into ‘most popular’, ‘most gravity’, and a ‘new products’ category.
By using the proposed app, any affiliate can obtain advice on how to achieve the greatest earning through the promotion process of products. It also generates a report with the most famous sites that support affiliation. Since, in marketing language, the new products usually achieve the highest earned value of affiliate, then our app will continuously send e-mails and messages to the affiliate with any new product either sold in the app or any site supported by the affiliate.

3.2.4. Use of the App by Companies That Have Their Own Inventory

This app is also designed for supporting companies to create their own website via providing the chance to create and market it smartly.
Before creating the website, the company must use IoT technologies in their inventory’s management. Subsequently, products should have either an RFID tag or barcode label for offering the visibility of inventory levels, dates of expiration, item location, and product demand.
Using IoT, it will increase the capability to track and communicate with products. For instance, RFID tags will load information about an object, and communicate with an inventory system. Also, built-in RFID tags can drive information about an object’s temperature, weather, damage, and traffic, etc. Moreover, built-in GPS locations permit the vendor company to know precisely where every item is. Every object will have its own unique identifier. As a result, the vendor company will be able to pin-point each and every item or piece of equipment. This will then effectively minimize stock reduction, shortages, and overstocks. The vendor company can identify precisely which areas are efficient and which are not. Therefore, inefficiencies and problems that were not exposed before will become simple to spot with recommendations for further actions.
The vendor company should also insert IoT technologies in their products’ shipping services for customers. Our lives depend on transportation, since it is important to travel for work and leisure, as well as the delivery of food and goods to destinations. The growing use of sensors attached to both products and the enclosures (that move them from point A to point B) opens a new window into real-time discovery of actual conditions, with clear ramifications for cost control and accountability. Thus, by adding IoT technologies to shipping services we can track shipments, optimize delivery and shipping routes, minimize costs associated with inefficiencies in logistics, and raise our expectations for goods and services. Additionally, merging data from weather meters and road closure notes makes operations run easily. It can also inform stakeholders of real-time operations - a major win in an era of instant gratification.
After using IoT in inventory management, the shipping service of products and having explained its effective and efficient role, the next step is the creation of a company website for marketing and promotion of their products and services.
By using the proposed app the company can select the creation option of the website which is a free feature in our app. The required steps for creating the company’s website are as follows:
  • First the vendor company should complete a registration process as in Figure 1, after then, the company must produce all identity documents.
  • The validation process of company documents has to be performed.
  • For finding new customers and boosting their business, this app enables the company to build a high-quality website with the following prosperities:
    A high-quality building platform.
    Simple and attractive designs. The most important thing is to build trust for a business or company and ensure customers can find the content or sales information they are looking for.
    It can map out company content.
    It works on most browsers such as Firefox, Chrome, Safari, etc.
    It is almost effortless to read on mobile platforms.
    It is quick to load.
    It supports the use of online social media such as LinkedIn, Facebook.
    Use of offline channels such as press releases or groups you belong to.
    Secure: using high level usernames and passwords, up-to date of platform software and any plugging/modules, and considering an external security monitoring software.
    To assist people with physical and visual disabilities, this site will also provide voice support next to screens where the customer can make the entire purchase process of products by using the voice service.
    The app also enables companies to create an account with best ePayment gateway.
  • After creating the website of a vendor company, this app gives a full update on the related events and content on your sites, as well as customers’ average time spent on your site, page views per visitor, percentage of reiterate visitors, and visitors’ countries of origins.
  • It also compares your large success stories with your less successful endeavors; it is simple to distinguish where your effort should be concentrated to enhance site page rank and draw in more traffic. As soon as you know where to direct your efforts, your expenditures and time can be used more effectively.
Now, let us ask ourselves a question: what is the relation between adding IoT in inventory management and a shipping service with the marketing process of company products via their site?
Large companies spend huge amounts of money on marketing their products, and money that can be used to produce a better product rather than being spent on reaching to the widest possible audience. Thus, why is marketing so expensive? This is because marketing agencies need to gather quite a lot of information to determine their target audience. Once they know their audience a campaign targeted towards them can be created. Since the IoT enables companies to obtain all information about their products, and then the marketer can create their marketing strategy easily and effectively. Moreover, this information can help to understand which products have reached the expiration of its validity and then the marketers can make a marketing strategy for selling this product with various offers and discounts.
By using the proposed app the marketers can obtain a huge amount of data about customers. This data includes customer location, time of buying, a list of purchases, and customer demographics as stored in our cloud database of customers. According to stored information about customers, the marketers can extract and analyze customers’ preferences and habits, and build more attractive marketing plans.
In order to avoid any type of risks and misunderstanding, the marketers should inform consumers that their private data is stored and will be used for commercial purposes. The high level of transparency will help companies to minimize or eliminate consumers’ dissatisfaction.
The general framework of proposed model is shown in Figure 3.

4. Neutrosophic Technique for Helping the Customer to Select the Best Service or Product from Several Types

To determine the best choice between all of the possible alternatives, the multiple criteria decision making (MCDM) techniques are used widely. The problem of product or service selection on which decision maker has a typically vague and inaccurate result, which is a representative example of an MCDM problem. The traditional techniques have not been very effective for solving MCDM problems due to the inaccurate or unclear nature of the linguistic assessments. Finding the exact values for MCDM problems is complex and not possible in more real world cases. So, it is more rational to consider the values of alternatives regarding to the criteria as neutrosophic numbers (NNs). This part deals with The Technique for Order of Preference by Similarity to Ideal Solution (TOPSIS) method and expands the TOPSIS approach to the MCDM problem with single valued neutrosophic information. Here, the weights of criteria are calculated using the rank order centroids (ROCs) method, and the evaluation matrix for comparing alternatives relating to existing criteria is represented by using triangular neutrosophic numbers (TNNs).
So, in this section, we will explain how the proposed technique can help customers choose the best product among several types.

4.1. Proposed Neutrosophic Technique

As explained in the previous section, the customer will have the opportunity to choose from several products recommended by the proposed application. Next, the customer should choose the best product that suits his/her needs. But the assessment process of existing products is a multifaceted problem owing to several mismatched criteria. These include the interests of different customers, the diversity of products, and the breakdown of dealing with unclear and conflicting information which exists frequently during the selection processes. Therefore, we proposed a neutrosophic technique for helping customers to select the best product or service.
For determining the appropriate product or service, according to the several purchasing criteria of customer like price of product, delivery time to customer, quality of product, etc., let C = { C 1 , C 2 , , C n } be a given set of finite criteria for product or service, and P = { P 1 , P 2 , , P m ) be given set of finite alternatives (products).
The detailed steps for selecting the best possible product are as follows:
Step 1: Let the customer determine his/her selection criteria and rank them according to their needs.
Step 2: After determining the rank of purchase criteria by customer, the weight of these criteria must be calculated. Here we used the rank order centroids (ROCs) for assigning weights to these criteria [31]. For a set of ranks of order N , the ROC value which corresponds to the kth rank is given by:
r k = ( i = k N ( 1 i ) ) / N
For example, if we have a set of three ranks, associated ROCs values are:
r 1 = ( 1 + 1 2 + 1 3 ) / 3 = 0.61 ,
r 2 = ( 0 + 1 2 + 1 3 ) / 3 = 0.28 ,
r 3 = ( 0 + 0 + 1 3 ) / 3 = 0.11 .
Step 3: After assigning relative weights to the purchase criteria, we begin to build the estimation matrix which consists of m alternatives and n criteria using the following linguistic variables as in Table 1. The crossing of every alternative and criteria indicated as x i j . Then, we have ( x i j ) m × n matrix.
Each value in Table 1 is a single valued triangular neutrosophic number which is a special case of single valued neutrosophic set:
Definition 1.
A single valued neutrosophic set A over X, is an object taking the form A = { x ,   T A ( x ) ,   I A ( x ) ,   F A ( x ) : x X } , where T A (x): X → [0, 1], I A ( x ) : X → [0, 1] and F A ( x ) : X → [0, 1] with 0 ≤ T A (x) + I A ( x ) + F A ( x ) ≤ 3 for all x ∈ X. The intervals T A (x), I A ( x ) and F A ( x ) represent the truth-membership degree, the indeterminacy-membership degree and the falsity membership degree of x to A, respectively and X is a universe of discourse. For convenience, a SVN number is represented by A = (a, b, c), where a, b, c ∈ [0, 1] and a + b + c ≤ 3 [32].
Definition 2.
A single valued triangular neutrosophic number a ˜ = ( a 1 ,   a 2 ,   a 3 ) ; T a   , I a ,   F a is a special neutrosophic set on the real line set R , whose truth-membership, indeterminacy-membership and falsity-membership functions are defined as follows [32]:
T a ( x ) = { T a ( x a 1 a 2 a 1 ) ( a 1 x < a 2 ) T a ( x = a 2 ) T a ( a 3 x a 3 a 2 ) ( a 2 < x a 3 ) 0 otherwise ,
I a ( x ) = { ( a 2 x + I a ( x a 1 ) ) ( a 2 a 1 ) ( a 1 x < a 2 ) I a (   x = a 2 ) ( x a 2 + I a ( a 3 x ) ) ( a 3 a 2 ) ( a 2 < x a 3 ) 1 otherwise ,
F a ( x ) = { ( a 2 x + F a ( x a 1 ) ) ( a 2 a 1 ) ( a 1 x < a 2 ) F a ( x = a 2 ) ( x a 2 + F a   ( a 3 x ) )   ( a 3 a 2 ) ( a 2 < x a 3 ) 1 otherwise .
where T a , I a and F a ( x ) , represent the maximum truth-membership degree, minimum indeterminacy-membership degree and minimum falsity-membership degree respectively. A single valued triangular neutrosophic number a ˜ = ( a 1 ,   a 2 ,   a 3 ) ; T a   , I a   ,   F a may express an ill-defined quantity about a , which is approximately equal to a .
Definition 3.
Let a ˜ = ( a 1 ,   a 2 ,   a 3 ) ; T a   , I a   ,   F a and b ˜ = ( b 1 ,   b 2 ,   b 3   ) ; T b   , I b   ,   F b be two single valued triangular neutrosophic numbers and γ ≠ 0 be any real number [32]. Then,
1. 
Addition of two triangular neutrosophic numbers
a ˜ + b ˜ = ( a 1 + b 1   , a 2 + b 2 , a 3 + b 3 ) ; T a     T b ,   I a   I b , F a     F b
2. 
Subtraction of two triangular neutrosophic numbers
a ˜   b ˜ = ( a 1 b 3   , a 2 b 2   , a 3 b 1 ) ; T a     T b ,   I a   I b , F a     F b
3. 
Inverse of a triangular neutrosophic number
a ˜ 1 = ( 1 a 3 , 1 a 2 , 1 a 1 ) ; T a , I a ,   F a ,   where   ( a ˜ 0 )
4. 
Multiplication of triangular neutrosophic number by constant value
γ a ˜ = { ( γ a 1 ,   γ a 2 ,   γ a 3 ) ; T a ,   I a ,   F a   if   (   γ > 0 ) ( γ a 3 ,   γ a 2 , γ a 1 ) ; T a , I a ,   F a   if   ( γ < 0 )
5. 
Division of triangular neutrosophic number by constant value
a ˜ γ = { ( a 1 γ ,   a 2 γ ,   a 3 γ ) ; T a ,   I a ,   F a   if   (   γ > 0 ) ( a 3 γ ,   a 2 γ ,   a 1 γ ) ; T a , I a ,   F a   if   ( γ < 0 )
6. 
Division of two triangular neutrosophic numbers
a ˜ b ˜ = { ( a 1 b 3 , a 2 b 2 , a 3 b 1 ) ; T a     T b ,   I a   I b , F a     F b if ( a 3 > 0 , b 3 > 0 ) ( a 3 b 3 , a 2 b 2 , a 1 b 1 ) ;   T a     T b ,   I a   I b , F a     F b if ( a 3 < 0 , b 3 > 0   ) ( a 3 b 1 , a 2 b 2 , a 1 b 3 ) ;   T a     T b ,   I a   I b , F a     F b if ( a 3 < 0 , b 3 < 0 )
7. 
Multiplication of two triangular neutrosophic numbers
a ˜ b ˜ = { ( a 1 b 1   , a 2 b 2 , a 3 b 3 ) ; T a     T b ,   I a   I b , F a     F b if   ( a 3 > 0 , b 3 > 0 ) ( a 1 b 1   , a 2 b 2 , a 3 b 3 ) ; T a     T b ,   I a   I b , F a     F b if   ( a 3 < 0 , b 3 > 0 ) ( a 3 b 3 , a 2 b 2 , a 1 b 1 ) ; T a     T b ,   I a   I b , F a     F b if   ( a 3 < 0 , b 3 < 0 )
So, the evaluation matrix of alternatives with respect to criteria will take the following form:
E = e i j m × n = L i j , M i j , U i j ; T i j , I i j , F i j m × n =          C 1              C 2                C n        A 1 A 2 A m ( L 11 , M 11 , U 11 ; T 11 , I 11 , F 11 L 12 , M 12 , U 12 ; T 12 , I 12 , F 12 L 1 n , M 1 n , U 1 n ; T 1 n , I 1 n , F 1 n L 21 , M 21 , U 21 ; T 21 , I 21 , F 21 L 22 , M 22 , U 22 ; T 22 , I 22 , F 22 L 2 n , M 2 n , U 2 n ; T 2 n , I 2 n , F 2 n L m 1 , M m 1 , U m 1 ; T m 1 , I m 1 , F m 1 L m 2 , M m 2 , U m 2 ; T m 2 , I m 2 , F m 2 L m n , M m n , U m n ; T m n , I m n , F m n )
where, e i j = L i j , M , U i j ; T i j , I i j , F i j is the triangular neutrosophic element of evaluation matrix E for i = 1 ; 2 ; ; m and j = 1 ; 2 ; ; n . Since L , M , U are the lower, median and upper value of triangular neutrosophic number, and T , I , F are the truth, indeterminacy and falsity degrees of this triangular neutrosophic number.
Step 4: Calculate the neutrosophic weighted evaluation matrix as follows:
E w = E × w = e i j w j m × n = L i j w j , M i j w j , U i j w j ; T i j w j , I i j w j , F i j w j m × n =         C 1            C 2               C n        A 1 A 2 A m ( L 11 w 1 , M 11 w 1 , U 11 w 1 ; T 11 w 1 , I 11 w 1 , F 11 w 1 L 12 w 2 , M 12 w 2 , U 12 w 2 ; T 12 w 2 , I 12 w 2 , F 12 w 2 L 1 n w n , M 1 n w n , U 1 n w n ; T 1 n w n , I 1 n w n , F 1 n w n L 21 w 1 , M 21 w 1 , U 21 w 1 ; T 21 w 1 , I 21 w 1 , F 21 w 1 L 22 w 2 , M 22 w 2 , U 22 w 2 ; T 22 w 2 , I 22 w 2 , F 22 w 2 L 2 n w n , M 2 n w n , U 2 n w n ; T 2 n w n , I 2 n w n , F 2 n w n L m 1 w 1 , M m 1 w 1 , U m 1 w 1 ; T m 1 w 1 , I m 1 w 1 , F m 1 w 1 L m 2 w 2 , M m 2 w 2 , U m 2 w 2 ; T m 2 w 2 , I m 2 w 2 , F m 2 w 2 L m n w n , M m n w n , U m n w n ; T m n w n , I m n w n , F m n w n )
Here, e i j w j m × n = L i j w j , M i j w j , U i j w j ; T i j w j , I i j w j , F i j w j m × n is an element of the weighted neutrosophic evaluation matrix E w for i = 1 ; 2 ; ; m and j = 1 ; 2 ; ; n .
Step 5: Define the neutrosophic positive and negative ideal solution NPIS and NNIS:
Their exists two types of attributes B 1 and B 2 , which are the benefit and cost-type attribute respectively. So, v + is the neutrosophic positive ideal solution (NPIS), v is the neutrosophic negative ideal solution (NNIS) and have the following formula:
v + = [ e 1 w + ,   e 2 w + , , e n w + ] .
where e j w + = L j w + , M j w + , U j w + ; T j w + , I j w + , F j w + for j = 1 , 2 , , n .
L j w + = { ( max   i { L i j w j } | j B 1 ) , ( min i { L i j w j } | j B 2 ) } ,
M j w + = { ( max   i { M i j w j } | j B 1 ) , ( min i { M i j w j } | j B 2 ) } ,
U j w + = { ( max   i { U i j w j } | j B 1 ) , ( min i { U i j w j } | j B 2 ) } ,
T j w + = { ( max   i { T i j w j } | j B 1 ) , ( min i { T i j w j } | j B 2 ) } ,
I j w + = { ( min   i { I i j w j } | j B 1 ) , ( max i { I i j w j } | j B 2 ) } ,
F j w + = { ( min   i { F i j w j } | j B 1 ) , ( max i { F i j w j } | j B 2 ) } .
Also,
v = [ e 1 w ,   e 2 w , , e n w ] ,
where e j w = L j w , M j w , U j w ; T j w , I j w , F j w for j = 1 , 2 , , n .
L j w = { ( min   i { L i j w j } | j B 1 ) , ( max i { L i j w j } | j B 2 ) } ,
M j w = { ( min   i { M i j w j } | j B 1 ) , ( max i { M i j w j } | j B 2 ) } ,
U j w = { ( min   i { U i j w j } | j B 1 ) , ( max i { U i j w j } | j B 2 ) } ,
T j w = { ( min   i { T i j w j } | j B 1 ) , ( max i { T i j w j } | j B 2 ) } ,
I j w = { ( max   i { I i j w j } | j B 1 ) , ( min i { I i j w j } | j B 2 ) } ,
F j w = { ( max   i { F i j w j } | j B 1 ) , ( min i { F i j w j } | j B 2 ) } .
Step 6: Measure the Euclidian distance of each alternative from the NPIS and NNIS:
The normalized Euclidian distance of each alternative L i j w j , M i j w j , U i j w j ; T i j w j , I i j w j , F i j w j from the neutrosophic positive ideal solution L j w + , M j w + , U j w + ; T j w + , I j w + , F j w + for i = 1 , 2 , , m and j = 1 , 2 , , n written as follows:
D N ( A i , NPIS )   = D i + N ( e i j w j , e j w + ) = 1 6 n n j { ( L i j w j ( x j ) L j w + ( x j ) ) 2 + ( M i j w j ( x j ) M j w + ( x j ) ) 2 + ( U i j w j ( x j ) U j w + ( x j ) ) 2 + ( T i j w j ( x j ) T j w + ( x j ) ) 2 + ( I i j w j ( x j ) I j w + ( x j ) ) 2 + ( F i j w j ( x j ) F j w + ( x j ) ) 2 } .
Also, the normalized Euclidian distance of each alternative L i j w j , M i j w j , U i j w j ; T i j w j , I i j w j , F i j w j from the neutrosophic negative ideal solution L j w , M j w , U j w ; T j w , I j w , F j w for i = 1 , 2 , , m and j = 1 , 2 , , n written as follows:
D N ( A i , NNIS ) = D i N ( e i j w j , e j w ) = 1 6 n n j { ( L i j w j ( x j ) L j w ( x j ) ) 2 + ( M i j w j ( x j ) M j w ( x j ) ) 2 + ( U i j w j ( x j ) U j w ( x j ) ) 2 + ( T i j w j ( x j ) T j w ( x j ) ) 2 + ( I i j w j ( x j ) I j w ( x j ) ) 2 + ( F i j w j ( x j ) F j w ( x j ) ) 2 } .
Step 7: Calculate the closeness coefficient of each alternative according to the NPIS:
c i = D i N ( e i j w j , e j w ) D i + N ( e i j w j , e j w + ) + D i N ( e i j w j , e j w )   where   0 c i 1 .
Step 8: Rank alternatives according to the largest values of c i .

4.2. A Numerical Example

If a customer plans to buy a specific product using the proposed app, then the app will search for that product from various websites. After that, the app will return various products with different prices and different qualities. The customer should have to choose the best one according to his/her needs, so the decision in his/her hands. Since the selection of the best product is the customer mission (and it is a complex problem because of vague and incomplete information) we will apply the ROCs method and neutrosophic TOPSIS for the selection process as follows:
  • Step 1: Ask customer to insert his/her purchase criteria and rank them from the most to the least important. Here the customer ranked the purchase criteria as follows:
    • Quality,
    • Price,
    • Delivery Time.
  • Step 2: After determining the rank of purchase criteria by the customer, the weight of these criteria must be calculated using the ROCs method. Since the rank of purchase criteria according to customer needs are: Quality, Price and Time respectively. Then, by using the ROCs method, the weight of criteria will be as follows:
    W 1 ( Quality ) =   0.61 ,   W 2 ( Price )   =   0.28 ,   W 3 ( Time ) = 0.11 .
  • Step 3: Assuming that the customer should choose one from the four initially selected products p 1 , p 2 , p 3 , p 4 with respect to three criteria which determined previously, the decision maker will compare all alternatives according to criteria using the linguistic scale which was presented in Table 1. Since there is no absolute truth and the truth is always relative, the single valued triangular neutrosophic numbers have been used for handling unclear, imperfect and conflicting information which usually exists in actuality.
By comparing the four products with respect to existing criteria, the estimation matrix is as in Table 2.
  • Step 4: Construct the weighted decision matrix via multiplying weights of criteria by the estimation matrix as in Table 3.
  • Step 5: Define the neutrosophic positive and negative ideal solution, NPIS and NNIS by using equations from Equation (7) to Equation (20) according to attribute type (i.e. benefit or cost).
The NPIS and NNIS are given by:
NPIS = ( 4 , 4 , 4 ; 1.00 , 0.00 , 0.00 , 0 , 1 , 1 ; 0.2 , 0.75 , 0.80 , 1 , 0 , 0 ; 0.9 , 0.1 , 0.05 ) ,
NNIS = ( 3 , 4 , 4 ; 0.8 , 0.20 , 0.15 , 2 , 2 , 2 ; 0.90 , 0.10 , 0.05 , 0 , 0 , 0 ; 0.20 , 0.75 , 0.80 ) .
If obtained values of lower, median, and/or upper are out of order, then reorder them and follow the work.
  • Step 6: Calculate the normalized Euclidian distance of each alternative from the NPIS as follows:
    D ( P 1 , NPIS ) = 0.78 ,   D ( P 2 , NPIS ) = 0.71 ,
    D ( P 3 , NPIS ) = 0.41 ,   D ( P 4 , NPIS ) = 0.67 .
  • Step 7: Calculate the normalized Euclidian distance of each alternative from the neutrosophic negative ideal solution as follows:
    D ( P 1 , NNIS ) = 0.0 ,   D ( P 2 , NNIS ) = 0.63 ,
    D ( P 3 , NNIS ) = 0.81 ,   D ( P 4 , NNIS ) = 0.60 .
  • Step 8: Calculate the closeness coefficient of each alternative according to the NPIS using Equation (23):
    c 1 = 0.00 ,   c 2 = 0.470 ,   c 3 = 0.663 ,   c 4 = 0.472 .
  • Step 9: Rank alternatives according to the largest values of c i :
    P 3 > P 4 > P 2 > P 1
Hence, the best product which suits customer needs is P 3 as appears in Figure 4.

5. Conclusion and Future Directions

In this paper we proposed a smart e-marketing system based on IoT. Using this system enables marketers to meet customers’ expectations for products and services, and then achieve a high degree of satisfaction. It also enables marketers to have new streams of data, and discover consumer preferences and habits. Therefore, it enables marketers to provide customers with what they need with better matches.
By using the proposed system by customers and companies, all problems which face them in online shopping could be solved easily. It also helps customers, sellers, affiliate, companies, and marketers to achieve their goals with a high degree of accuracy.
In this system we focused only on food commodities as an example of products, but this system has the potential to be applied to all kinds of other products in our daily lives.
Although the proposed system can avoid different threats and hacking process, more involvements from governments to create legal basis is very significant and will make the proposed system better.
Since there are different types of the same product and also different criteria of buying, and the main problem of product or service selection is the vague and inaccurate knowledge of the decision maker, we presented a multi-criteria decision making technique based on neutrosophic TOPSIS to deal with unclear and conflicting information. In this technique we calculated the weights of criteria by using the rank order centroids (ROCs) method, and the evaluation matrix for comparing alternatives regarding to existing criteria is represented by using triangular neutrosophic numbers (TNNs). This technique will support customers in selecting the best product or service.
For our future work, we will expand our IoT research outputs, applications and services, aiming to apply them in different domains in agriculture, health, and industry. Furthermore, we will apply the proposed neutrosophic technique in various situations, not only for supporting customers, but also supporting marketers and companies.

Author Contributions

Conceptualization, M.A.-B.; methodology, M.A.-B., M.M. and F.S.; validation, M.A.-B., V.C. and F.S.; formal analysis, M.A.-B.; investigation, V.C.; resources, V.C.; writing—original draft, M.A.-B. and M.M.; writing—review and editing, V.C. and F.S.; visualization, M.M. and F.S.; project administration, M.A.-B.

Funding

This research received no external funding.

Conflicts of Interest

The authors declare no conflict of interest.

References

  1. Abdel-Basset, M.; Manogaran, G.; Mohamed, M. Internet of Things (IoT) and its impact on supply chain: A framework for building smart, secure and efficient systems. Future Gener. Comput. Syst. 2018. [Google Scholar] [CrossRef]
  2. Abdel-Basset, M.; Manogaran, G.; Mohamed, M.; Rushdy, E. Internet of things in smart education environment: Supportive framework in the decision-making process. Concurr. Comput. Pract. Exp. 2018, e4515. [Google Scholar] [CrossRef]
  3. Gartner. Gartner Says 6.4 Billion Connected Things Will Be in Use in 2016, up 30 percent from 2015. Press Release, STAMFORD, Conn., 10 November 2015. Retrieved 8 September, 2016. Available online: http://www.gartner.com/newsroom/id/3165317 (accessed on 2 November 2018).
  4. Nguyen, B.; Simkin, L. The internet of things (IoT) and marketing: The state of play, future trends and the implications for marketing. J. Mark. Maneg. 2017, 33, 1–6. [Google Scholar] [CrossRef]
  5. Jie, Y.U.; Subramanian, N.; Ning, K.; Edwards, D. Product delivery service provider selection and customer satisfaction in the era of internet of things: A Chinese e-retailers’ perspective. Int. J. Prod. Econ. 2015, 159, 104–116. [Google Scholar]
  6. Desai, K.; Mahalakshmi, S. Impressions of service quality dimensions on customer’s intention to use IoT at Bangalore Electricity Supply Company (BESCOM). J. Adv. Manag. Res. 2018, 6, 74–82. [Google Scholar]
  7. Yerpude, S.; Singhal, T. Customer service enhancement through on-road vehicle assistance enabled with internet of things (IoT) solutions and frameworks: A futuristic perspective. Int. J. Appl. Bus. Econ. Res. 2018, 15, 551–565. [Google Scholar]
  8. Balaji, M.S.; Roy, S.K. Value co-creation with Internet of things technology in the retail industry. J. Mark. Manag. 2017, 33, 7–31. [Google Scholar] [CrossRef]
  9. Canhoto, A.I.; Arp, S. Exploring the factors that support adoption and sustained use of health and fitness wearable’s. J. Mark. Manag. 2017, 33, 32–60. [Google Scholar] [CrossRef]
  10. Wu, J.; Chen, J.; Dou, W. The internet of things and interaction style: The effect of smart interaction on brand attachment. J. Mark. Manag. 2017, 33, 61–75. [Google Scholar] [CrossRef]
  11. Mani, Z.; Chouk, I. Drivers of consumers’ resistance to smart products. J. Mark. Manag. 2017, 33, 76–97. [Google Scholar] [CrossRef]
  12. Woodside, A.G.; Sood, S. Vignettes in the two-step arrival of the internet of things and its reshaping of marketing management’s service-dominant logic. J. Mark. Manag. 2017, 33, 98–110. [Google Scholar] [CrossRef]
  13. Ehret, M.; Wirtz, J. Unlocking value from machines: Business models and the industrial internet of things. J. Mark. Manag. 2017, 33, 111–130. [Google Scholar] [CrossRef]
  14. Pathan, A.; Kokate, R.; Mutha, A.; Pingale, P.; Gadakh, P. Digital India: IoT based intelligent interactive super market framework for shopping mall. Eng. Sci. 2016, 1, 1–5. [Google Scholar]
  15. Balmer, J.M.; Yen, D.A. The Internet of total corporate communications, quaternary corporate communications and the corporate marketing Internet revolution. J. Mark. Manag. 2017, 33, 131–144. [Google Scholar] [CrossRef]
  16. De Cremer, D.; Nguyen, B.; Simkin, L. The integrity challenge of the internet-of-things (IoT): On understanding its dark side. J. Mark. Manag. 2017, 33, 145–158. [Google Scholar] [CrossRef]
  17. Rajabi, N.; Hakim, A. An intelligent interactive marketing system based-on Internet of Things (IoT). In Proceedings of the Knowledge-Based Engineering and Innovation (KBEI), Tehran, Iran, 5–6 November 2015; pp. 243–247. [Google Scholar]
  18. Aksu, H.; Babun, L.; Conti, M.; Tolomei, G.; Uluagac, A.S. Advertising in the IoT era: Vision and challenges. IEEE Commun. Mag. 2018. [Google Scholar] [CrossRef]
  19. Celik, F. Internet of Things as a Source of Future Marketing Tools. Bachelor’s Thesis, University of Twente, Enschede, The Netherlands, 2016. [Google Scholar]
  20. Jayaram, A. Smart Retail 4.0 IoT Consumer retailer model for retail intelligence and strategic marketing of in-store products. In Proceedings of the 17th International Business Horizon-INBUSH ERA-2017, Noida, India, 9 February 2017. [Google Scholar]
  21. Đurđević, N.; Labus, A.; Bogdanović, Z.; Despotović-Zrakić, M. Internet of things in marketing and retail. Int. J. Adv. Comput. Sci. Appl. 2017, 6, 7–11. [Google Scholar]
  22. Tsai, Y.T.; Wang, S.C.; Yan, K.Q.; Chang, C.M. Precise positioning of marketing and behavior intentions of location-based mobile commerce in the internet of things. Symmetry 2017, 9, 139. [Google Scholar] [CrossRef]
  23. Nallakaruppan, M.K.; Kumaran, U.S. Quick fix for obstacles emerging in management recruitment measure using IOT-based candidate selection. Serv. Oriented Comput. Appl. 2018, 12, 275–284. [Google Scholar] [CrossRef]
  24. Wibowo, S.; Grandhi, S. Fuzzy multicriteria analysis for performance evaluation of internet-of-things-based supply chains. Symmetry 2018, 10, 603. [Google Scholar] [CrossRef]
  25. Abdel-Basset, M.; Gunasekaran, M.; Mohamed, M.; Chilamkurti, N. Three-way decisions based on neutrosophic sets and AHP-QFD framework for supplier selection problem. Future Gener. Comput. Syst. 2018, 89, 19–30. [Google Scholar] [CrossRef]
  26. Ziemba, P.; Jankowski, J.; Wątróbski, J. Dynamic decision support in the internet marketing management. In Transactions on Computational Collective Intelligence; Springer: Cham, Switzerland, 2018; pp. 39–68. [Google Scholar]
  27. Chaffey, D.; Ellis-Chadwick, F.; Mayer, R.; Johnston, K. Internet Marketing: Strategy, Implementation and Practice; Pearson Education: London, UK, 2009. [Google Scholar]
  28. Karczmarczyk, A.; Jankowski, J.; Wątróbski, J. Multi-criteria decision support for planning and evaluation of performance of viral marketing campaigns in social networks. PLoS ONE 2018, 13. [Google Scholar] [CrossRef] [PubMed]
  29. Al-Fuqaha, A.; Guizani, M.; Mohammadi, M.; Aledhari, M.; Ayyash, M. Internet of things: A survey on enabling technologies, protocols, and applications. IEEE Commun. Surv. Tutor. 2015, 17, 2347–2376. [Google Scholar] [CrossRef]
  30. Strzelecki, A. Key Features of e-tailer shops in adaptation to cross-border e-commerce in the EU. Sustainability 2019, 11, 1589. [Google Scholar] [CrossRef]
  31. McCaffrey, J.D. Using the multi-attribute global inference of quality (MAGIQ) technique for software testing. In Proceedings of the Information Technology: New Generations, Las Vegas, NV, USA, 27–29 April 2009. [Google Scholar]
  32. Abdel-Basset, M.; Mohamed, M.; Chang, V. NMCDA: A framework for evaluating cloud computing services. Future Gener. Comput. Syst. 2018, 86, 12–29. [Google Scholar] [CrossRef]
Figure 1. Registration process in app.
Figure 1. Registration process in app.
Symmetry 11 00611 g001
Figure 2. Available options of payment process.
Figure 2. Available options of payment process.
Symmetry 11 00611 g002
Figure 3. The proposed model.
Figure 3. The proposed model.
Symmetry 11 00611 g003
Figure 4. Products and their closeness coefficients.
Figure 4. Products and their closeness coefficients.
Symmetry 11 00611 g004
Table 1. Linguistic variables for comparison matrices.
Table 1. Linguistic variables for comparison matrices.
Linguistic VariablesNeutrosophic Numbers
Very Low/ Bad (VL/VB) 0 , 1 , 2 ; 0.10 , 0.85 , 0.90
Low/ Bad (L/B) 1 , 2 , 3 ; 0.20 , 0.75 , 0.80
Medium Low/Bad (ML/MB) 2 , 3 , 4 ; 0.35 , 0.65 , 0.60
Medium/Fair (M/F) 3 , 4 , 5 ; 0.50 , 0.50 , 0.50
Medium High/ Good (MH/MG) 4 , 5 , 6 ; 0.60 , 0.35 , 0.30
High/Good (H/G) 5 , 6 , 7 ; 0.80 , 0.20 , 0.15
Very High/Good (VH/VG) 6 , 7 , 8 ; 0.90 , 0.10 , 0.05
Extremely High/Good (EH/EG) 7 , 8 , 9 ; 1.00 , 0.00 , 0.00
Table 2. Estimation matrix of alternatives according to criteria.
Table 2. Estimation matrix of alternatives according to criteria.
P C 1 C 2 C 3
P 1 GVHB
P 2 EGHG
P 3 GLVG
P 4 VGHVG
Table 3. Weighted decision matrix of alternatives.
Table 3. Weighted decision matrix of alternatives.
P C 1 C 2 C 3
P 1 3 , 4 , 4 ; 0.80 , 0.20 , 0.15 2 , 2 , 2 ; 0.90 , 0.10 , 0.05 0 , 0 , 0 ; 0.20 , 0.75 , 0.80
P 2 4 , 5 , 5 ; 1.00 , 0.00 , 0.00 1 , 2 , 2 ; 0.80 , 0.20 , 0.15 0 , 1 , 1 ; 0.80 , 0.20 , 0.15
P 3 3 , 4 , 4 ; 0.80 , 0.20 , 0.15 0 , 1 , 1 ; 0.20 , 0.75 , 0.80 1 , 1 , 1 ; 0.90 , 0.10 , 0.05
P 4 4 , 4 , 5 ; 0.90 , 0.10 , 0.05 1 , 2 , 2 ; 0.80 , 0.20 , 0.15 0 , 1 , 1 ; 0.90 , 0.10 , 0.05

Share and Cite

MDPI and ACS Style

Abdel-Basset, M.; Mohamed, M.; Chang, V.; Smarandache, F. IoT and Its Impact on the Electronics Market: A Powerful Decision Support System for Helping Customers in Choosing the Best Product. Symmetry 2019, 11, 611. https://doi.org/10.3390/sym11050611

AMA Style

Abdel-Basset M, Mohamed M, Chang V, Smarandache F. IoT and Its Impact on the Electronics Market: A Powerful Decision Support System for Helping Customers in Choosing the Best Product. Symmetry. 2019; 11(5):611. https://doi.org/10.3390/sym11050611

Chicago/Turabian Style

Abdel-Basset, Mohamed, Mai Mohamed, Victor Chang, and Florentin Smarandache. 2019. "IoT and Its Impact on the Electronics Market: A Powerful Decision Support System for Helping Customers in Choosing the Best Product" Symmetry 11, no. 5: 611. https://doi.org/10.3390/sym11050611

APA Style

Abdel-Basset, M., Mohamed, M., Chang, V., & Smarandache, F. (2019). IoT and Its Impact on the Electronics Market: A Powerful Decision Support System for Helping Customers in Choosing the Best Product. Symmetry, 11(5), 611. https://doi.org/10.3390/sym11050611

Note that from the first issue of 2016, this journal uses article numbers instead of page numbers. See further details here.

Article Metrics

Back to TopTop