A Novel Computational Technique for Impulsive Fractional Differential Equations
Abstract
1. Introduction
2. Preliminaries
2.1. Definitions and Properties of Fractional Calculus
2.2. Adomian Polynomials
3. Semi-Analytical Method Based on Adomian Polynomials
- Assume the solution in a series form asand is assumed as accordingly.
- Substituting (12) into (8), with Adomian polynomials, the coefficients of are obtained as
- can be obtained as
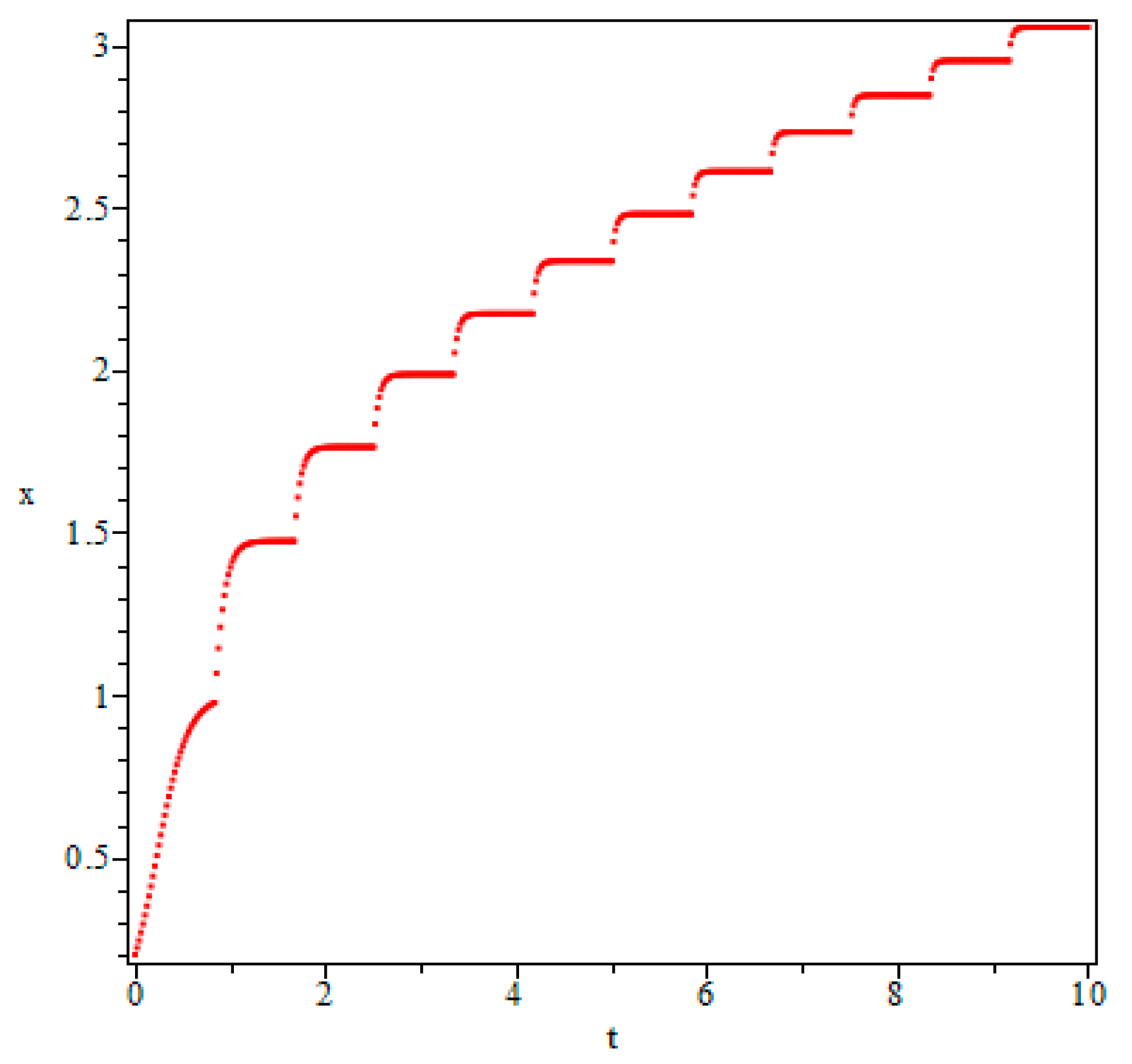
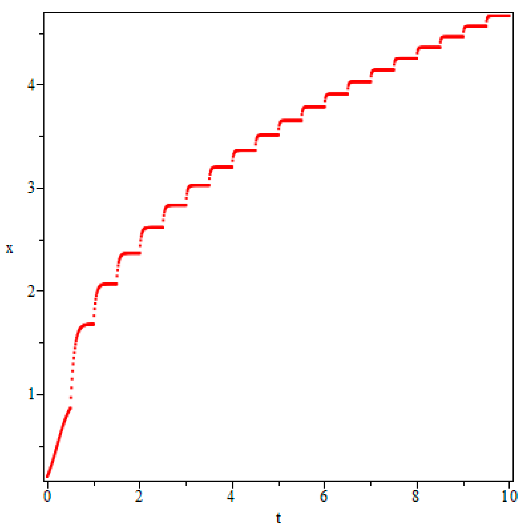
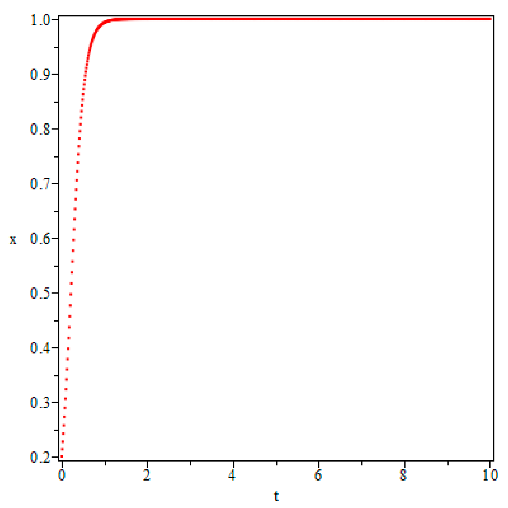
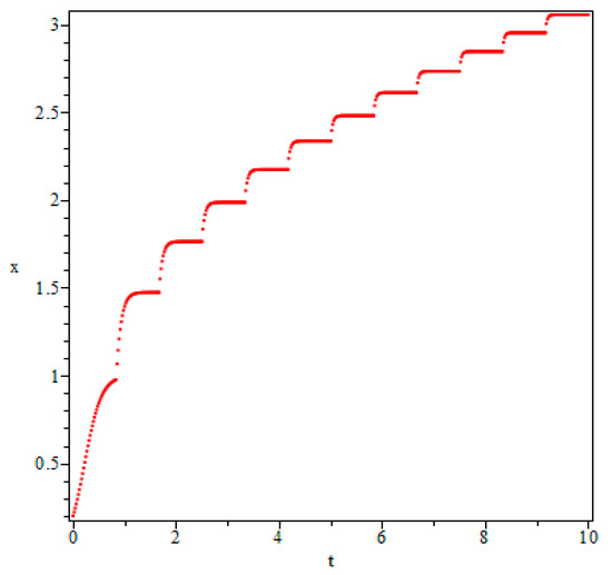
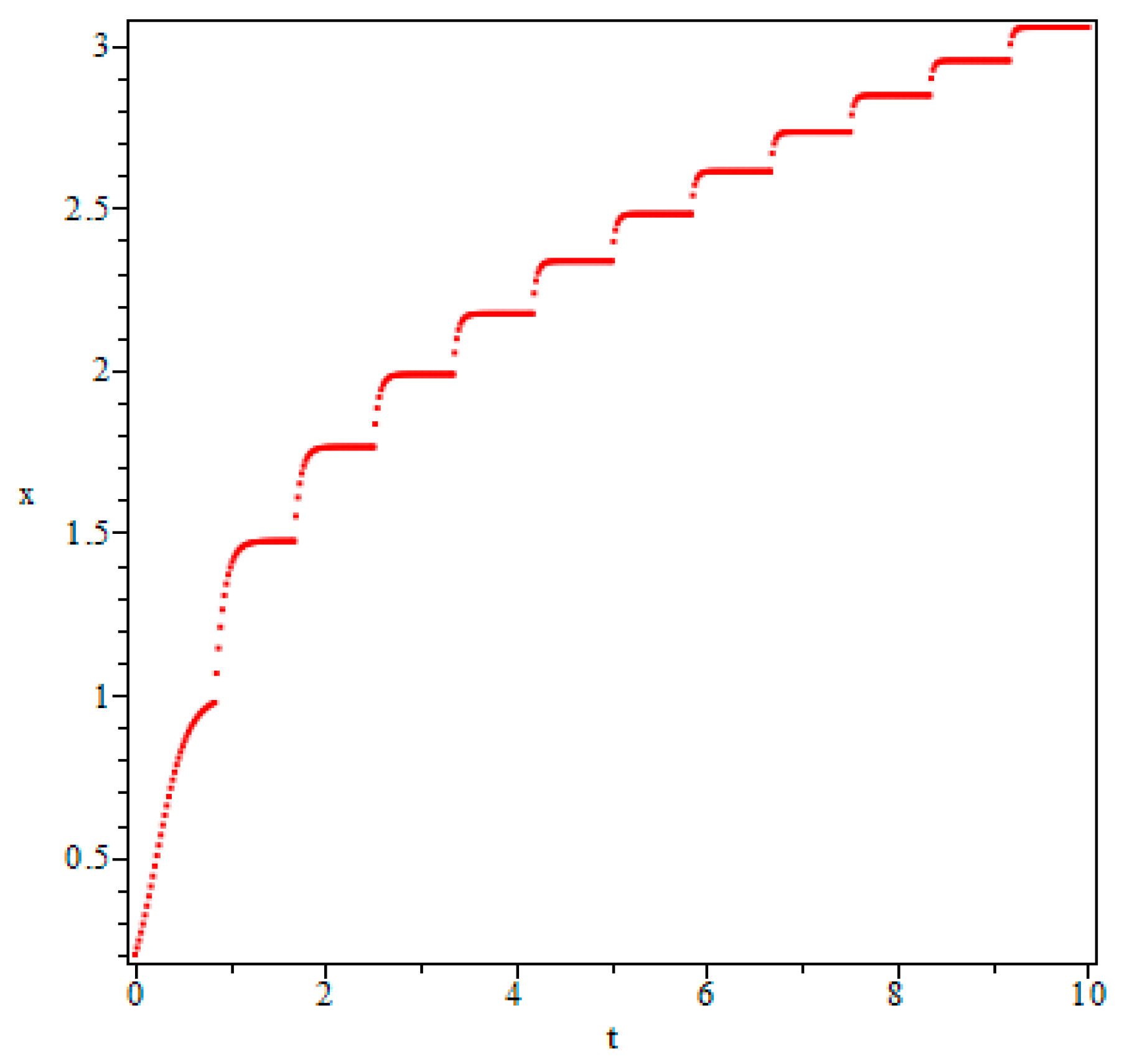
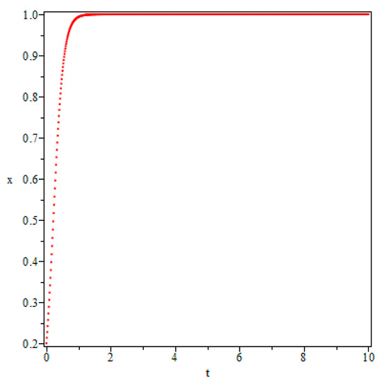
- Set , , , , and let where . We can obtain the numerical solutions .
4. Numerical Solutions based on Adomian Polynomials
5. Conclusions
- It is still challenging work to do error analysis. For many nonlinear cases, the exact solution is unknown and numerical errors cannot be obtained. We will pay attention to this topic in the near future;
- In this method, we generally adopt a fractional series expansion which is a fractional analogy of the Taylor series. What about other expansions which satisfy the features of the new polynomials? For example, how can series solutions be found for boundary value problems? Hence, it is very important to develop new ideas for this topic.
Author Contributions
Funding
Acknowledgments
Conflicts of Interest
References
- Kilbas, A.A.; Srivastava, H.M.; Trujillo, J.J. Theory and Applications of the Fractional Differential Equations; North-Holland Mathematics Studies; Elsevier Science Limited: New York, NY, USA, 2006. [Google Scholar]
- Diethelm, K. The Analysis of Fractional Differential Equations; Springer: New York, NY, USA, 2010. [Google Scholar]
- Machado, J.T.; Kiryakova, V.; Mainardi, F. Recent history of fractional calculus. Commun. Nonlinear Sci. Numer. Simul. 2011, 16, 1140–1153. [Google Scholar] [CrossRef]
- Agarwal, R.; Hristova, S.; O’Regan, D. A survey of Lyapunov functions, stability and impulsive Caputo fractional differential equations. Fract. Calc. Appl. Anal. 2016, 19, 290–318. [Google Scholar] [CrossRef]
- Baleanu, D.; Diethelm, K.; Scalas, E.; Trujillo, J.J. Fractional Calculus: Models and Numerical Methods; World Scientific: Singapore, 2012. [Google Scholar]
- Mohammadi, F.; Cattani, C. A generalized fractional-order Legendre wavelet Tau method for solving fractional differential equations. J. Comput. Appl. Math. 2018, 339, 306–316. [Google Scholar] [CrossRef]
- Cattani, C. Sinc-Fractional Operator on Shannon Wavelet Space. Front. Phys. 2018, 6, 118. [Google Scholar] [CrossRef]
- Li, C.; Dao, X.; Guo, P. Fractional derivatives in complex planes. Nonlinear Anal. 2009, 71, 1857–1869. [Google Scholar] [CrossRef]
- Guariglia, E. Fractional Derivative of the Riemann Zeta Function. In Fractional Dynamics; Cattani, C., Srivastava, H.M., Yang, X.J., Eds.; De GruyterOpen: Warsaw/Berlin, Germany, 2015; pp. 357–368. [Google Scholar]
- Atangana, A.; Baleanu, D. New Fractional Derivatives with Nonlocal and Non-Singular Kernel: Theory and Application to Heat Transfer Model. Thermal Sci. 2016, 20, 1–7. [Google Scholar] [CrossRef]
- Guariglia, E.; Silvestrov, S. A functional equation for the Riemann zeta fractional derivative. AIP Conf. Proc. 2017, 1798, 020063. [Google Scholar]
- Ortigueira, M.D.; Rodríguez-Germá, L.; Trujillo, J.J. Complex Grünwald-Letnikov, Liouville, Riemann-Liouville, and Caputo derivatives for analytic functions. Commun. Nonlinear Sci. Numer. Simul. 2011, 16, 4174–4182. [Google Scholar] [CrossRef]
- Mophou, G.M. Existence and uniqueness of mild solutions to impulsive fractional differential equations. Nonlinear Anal. TMA 2010, 72, 1604–1615. [Google Scholar] [CrossRef]
- Feckan, M.; Zhou, Y.; Wang, J. On the concept and existence of solution for impulsive fractional differential equations. Commun. Nonlinear Sci. Numer. Simul. 2012, 17, 3050–3060. [Google Scholar] [CrossRef]
- Stamova, I.; Stamov, G. Stability analysis of impulsive functional systems of fractional order. Commun. Nonlinear Sci. Numer. Simul. 2014, 19, 702–709. [Google Scholar] [CrossRef]
- Wang, J.R.; Feckan, M.; Zhou, Y. On the new concept of solutions and existence results for impulsive fractional evolution equations. Dyn. Part. Differ. Equ. 2011, 8, 345–361. [Google Scholar]
- Wang, J.R.; Zhou, Y.; Feckan, M. Nonlinear impulsive problems for fractional differential equations and Ulam stability. Comput. Math. Appl. 2012, 64, 3389–3405. [Google Scholar] [CrossRef]
- Zhang, X.M. On the concept of general solution for impulsive differential equations of fractional-order q is an element of (1,2). Appl. Math. Comput. 2015, 268, 103–120. [Google Scholar]
- Zhang, X.M. On impulsive partial differential equations with Caputo-Hadamard fractional derivatives. Adv. Differ. Equ. 2016, 2016, 281. [Google Scholar] [CrossRef]
- He, J.H. Approximate analytical solution for seepage flow with fractional derivatives in porous media, Comput. Method. Appl. Mech. Eng. 1998, 167, 57–68. [Google Scholar] [CrossRef]
- Duan, J.S. An efficient algorithm for the multivariable Adomian polynomials. Appl. Math. Comput. 2010, 217, 2456–2467. [Google Scholar] [CrossRef]
- Duan, J.S. Recurrence triangle for Adomian polynomials. Appl. Math. Comput. 2010, 216, 1235–1241. [Google Scholar] [CrossRef]
- Duan, J.S. Convenient analytic recurrence algorithms for the Adomian polynomials. Appl. Math. Comput. 2011, 217, 6337–6348. [Google Scholar] [CrossRef]
- He, W. Adomian decomposition method for fractional differential equations of Caputo-Hadamard type. J. Comput. Complex. Appl. 2016, 2, 160–162. [Google Scholar]
- Wu, G.C.; Baleanu, D.; Deng, Z.G. Variational iteration method as a kernel constructive technique. Appl. Math. Model 2015, 39, 4378–4384. [Google Scholar] [CrossRef]
- Zeng, Y. Approximate solutions of three integral equations by the new Adomian decomposition method. J. Comput. Complex. Appl. 2016, 2, 38–43. [Google Scholar]
- Daftardar-Gejji, V.; Jafari, H. Adomian decomposition: A tool for solving a system of fractional differential equations. J. Math. Anal. Appl. 2005, 301, 508–518. [Google Scholar] [CrossRef]
- Duan, J.S. The Adomian decomposition method with convergence acceleration techniques for nonlinear fractional differential equations. Comput. Math. Appl. 2013, 66, 728–736. [Google Scholar] [CrossRef]
- Adomian, G. Solving Frontier Problems of Physics: The Decomposition Method; Kluwer Academic Publishers: Dordrecht, The Netherlands, 1994. [Google Scholar]




© 2019 by the author. Licensee MDPI, Basel, Switzerland. This article is an open access article distributed under the terms and conditions of the Creative Commons Attribution (CC BY) license (http://creativecommons.org/licenses/by/4.0/).
Share and Cite
Ma, C. A Novel Computational Technique for Impulsive Fractional Differential Equations. Symmetry 2019, 11, 216. https://doi.org/10.3390/sym11020216
Ma C. A Novel Computational Technique for Impulsive Fractional Differential Equations. Symmetry. 2019; 11(2):216. https://doi.org/10.3390/sym11020216
Chicago/Turabian StyleMa, Changyou. 2019. "A Novel Computational Technique for Impulsive Fractional Differential Equations" Symmetry 11, no. 2: 216. https://doi.org/10.3390/sym11020216
APA StyleMa, C. (2019). A Novel Computational Technique for Impulsive Fractional Differential Equations. Symmetry, 11(2), 216. https://doi.org/10.3390/sym11020216
