Integration of Ecosystem Services into the Assessment of Forest Landscape Restoration in Tropical Africa: An Exploratory Review
Abstract
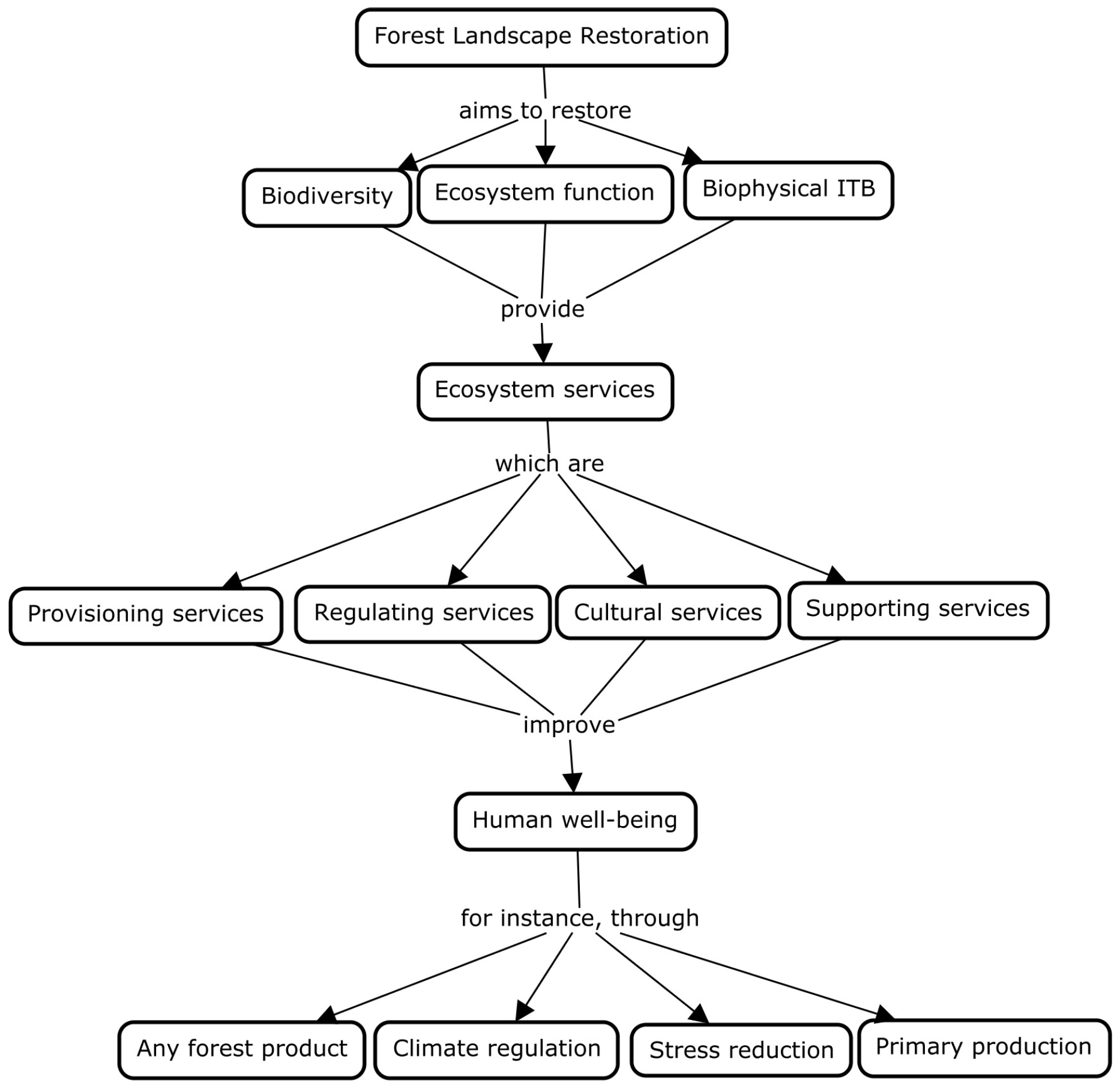
1. Introduction
2. Materials and Methods
2.1. Search and Eligibility Criteria
2.2. Analysis Strategy
3. Results and Discussion
3.1. Different ESs Mentioned in FLR Studies
3.1.1. Provisioning Services
3.1.2. Regulating Services
3.1.3. Supporting Services
3.1.4. Cultural Services
3.2. Typologies of ES Integration in African FLR
4. Conclusions
Supplementary Materials
Author Contributions
Funding
Data Availability Statement
Acknowledgments
Conflicts of Interest
Appendix A. Papers Included in the Final Analysis
- Achour, A., Aroula, A., Defaa, C., El Mousadika, A. Msanda, F. 2011. Effet de la mise en défens sur la richesse floristique et la densité dans deux arganeraies de plaine. Actes du Premier Congrès International de l’Arganier, Agadir, Maroc. pp. 60–69. http://webagris.inra.org.ma/doc/ouvrages/arganier2011/arganier060069.pdf
- Aerts, R., November, E., Maes, W., Van der Borght, I., Negussie, A., Aynekulu, E., Hermy, M., Muys, B. 2008. In situ persistence of African wild olive and forest restoration in degraded semiarid savanna. Journal of Arid Environments.Volume 72, Issue 6, Pages 1131–1136, ISSN 0140-1963. https://doi.org/10.1016/j.jaridenv.2007.11.009.
- Badji, M., Sanogo, D., Akpo, L. 2014. Dynamique de la vegetation ligneuse des espaces sylvopastoraux villageois mis en defens dans le Sud du Bassin arachidier au Senegal. Bois et Forêts Tropiques 319(1), 43–52. https://doi.org/10.19182/bft2014.319.a20551
- Badji, M., Sanogo, D., Akpo, L.E. 2013. Effet de l’âge de la mise en défens sur la reconstitution de la végétation ligneuse des espaces sylvo pastoraux du sud bassin arachidier (Sénégal). Journal of Applied Biosciences 64, 4876–4887. https://www.researchgate.net/publication/272341752.
- Benaradj, A., Boucherit, H., Mederbal, K., Benabdeli, K., Baghdadi, D. 2011. Effect the exclosure on plant diversity of the Hammada scoparia steppe in the Naama steppe courses (Algeria). Journal of Materials & Environmental Science 2, 564–571. https://www.jmaterenvironsci.com/Document/vol2/vol2_S1/27-JMES-S1-19-2011%20benaradj-T6.pdf.
- Boakye, E.A., Gils, H.V., Osei, E.M.J., Asare, V.N.A. 2012. Does forest restoration using taungya foster tree species diversity? The case of Afram Headwaters Forest Reserve in Ghana. African Journal of EcologyVolume 50, Issue 3 p. 319–325. https://doi-org.acces.bibl.ulaval.ca/10.1111/j.1365-2028.2012.01329.x
- Boffa, J.M. 1999. Agroforestry parklands in sub-Saharan Africa. Conservation Guide 34. FAO. http://www.fao.org/docrep/005/x3940e/X3940E10.htm#ch7.4
- Boulvert, Y. 1990. Avancée ou recul de la forêt centrafricaine. Changements climatiques, influence de l’homme et notamment des feux. In Lanfranchi et Schwartz éds.: Paysages quatemaires de 1 ‘Afrique centrale atlantique. Initiations et Didactiques ORSTOM, Paris: 353–366. https://horizon.documentation.ird.fr/exl-doc/pleins_textes/divers11-10/34798.pdf
- Chirwa, P. W. 2014. Pratiques de restauration dans les zones dégradées d’Afrique de l’Est. African Forest Forum, Working Paper Series, Vol. 2(11), 63 pp. https://afforum.org/cgi-sys/suspendedpage.cgi.
- Dauget J.M. et Menaut J.C., 1992. Evolution sur 20 ans d’une parcelle de savane boisée non protégéé du feu dans la réserve de Lamto (Côte-d’Ivoire). CODENCNDLAR, 47 (2) 621–630. https://www.e-periodica.ch/cntmng?pid=can-002%3A1992%3A47%3A%3A812
- De Foresta E., 1990. Origine et évolution des savanes intramayombiennes (R.P. du Congo). II. Apport de la botanique forestière. In: Lanfranchi et Schwartz éds.: Paysages quaternaires de l’Afrique centrale atlantique. Didactiques ORSTOM, Paris: 326–335. https://www.researchgate.net/publication/282167401
- Demichelis, Christophe; Oszwald, J., Bostvironois, A., Gasquet-Blanchard, C., Narat, V. et al. 2021. A century of village mobilities and landscape dynamics in a forest-savannah mosaic, Democratic Republic of Congo. BOIS & FORETS DES TROPIQUES. 348. 3–16. 10.19182/bft2021. 348.a31934.
- Diatta, 1994. Mise en défens et techniques agro forestières au Sine Saloum (Sénégal). Effets sur la conservation de l’eau, du sol, et sur la production primaire. Thèse de doctorat de l’Université Scientifique L. pasteur. (Strasbourg 1). Mention: Géographie physique. 202p. https://core.ac.uk/download/pdf/39857499.pdf
- Dinard A. 1971. Influence du reboisement sur les ressources en eau en Afrique du sud. Chronique internationale, R.F.F. XXIII—3: 401–406. https://hal.science/hal-03395042/document
- Djenontin, I.N.S., Zulu, L.C., Richardson, R.B. Smallholder farmers and forest landscape restoration in sub-Saharan Africa: Evidence from Central Malawi. 2022. Land Use Policy, Volume 122, 106345, ISSN 0264-8377, https://doi.org/10.1016/j.landusepol.2022.106345.
- Estes L. D., Searchinger T., Spiegel M., Tian D., Sichinga S., Mwale M., Kehoe L., Kuemmerle T., Berven A., Chaney N., Sheffield J., Wood E. F. and Caylor K. K. 2016. Reconciling agriculture, carbon and biodiversity in a savannah transformation frontierPhil. Trans. R. Soc. B3712015031620150316. http://doi.org/10.1098/rstb.2015.0316
- Gautier L., 1983. Contact forêt-savane en Côte-d’Ivoire centrale: évolution de la surface forestière de la réserve de Lamto (sud du V-Baoulé). Bull. Soc. But. Fr., 136 (315): 85–92. https://www.researchgate.net/publication/271931840
- Hemp, A. 1999. An ethnobotanical study on Mt. Kilimanjaro. Ecotropica 5: 147–165. https://www.soctropecol.eu/publications/pdf/5-2/Hemp%20A%201999,%20Ecotropica%205_5_147-165.pdf
- Hopkins B., 1992. Ecological processes at the forest-savanna boundary. pp. 21–34. In: Furley, P., Ratter, J., Proctor, J. (eds.) Nature and dynamics of forest-savanna boundaries. Chapman & Hall, London. pp. 21–33. DOI:10.1111/j.1461-0248.2012.01789.x
- Kaonga LM et Bayliss-Smith PT., 2012. Simulation of carbon pool changes in woodlots in eastern Zambia using the CO2FIX model Agroforestry Systems, Springer. 86: 213–223. DOI:10.1007/s10457-011-9429-9
- Koechlin J., 1961. La végétation des savanes dans le sud de la République du Congo. (21): 427–438. Mém. 1.R.S-Congo 10, ORSTOM, Paris, 310 p. https://horizon.documentation.ird.fr/exl-doc/pleins_textes/divers14-07/15020.pdf
- Kooke, G.X, Kolawolé Foumilayo M. A. R., Djossou J.M. et Toko Imorou I. 2019. Estimation du stock de carbone organique dans les plantations d’Acacia auriculiformis A. Cunn. ex Benth. des forêts classées de Pahou et de Ouèdo au Sud du Bénin. International Journal of Biological and Chemical Sciences: 13(1): 277–293. DOI:10.4314/ijbcs.v13i1.23
- Lubalega, T.K., C. Lubini, J.C Ruel, D. P. Khasa, J. Ndembo and J. Lejoly. 2016. Structure and floristic composition of shrub savannas in a fire-protected system, in Ibi, Plateau des Bateke, in the Democratic Republic of Congo. Scientific and technical review Forest and Environment of the Congo Basin 9: 20–30. https://www.ijerd.com/paper/vol13-issue9/Version-4/E130942130.pdf
- Maloti Ma Songo, J.M. 2010. Evaluation du processus de la régénération naturelle dans la savane mise en défens à MANZONZI, MAO, villages riverains de la Réserve de Biosphère de LUKI, WWF/Bas-Congo. 53p. https://www.memoireonline.com/11/19/11261/
- Mietton M., 1988. Dynamique de l’influence lithosphère-atmosphère au Burkina Faso. L’érosion en zone de savane. Thèse de doctorat Géographie., université de Grenoble, 511p. https://www.persee.fr/doc/rga_0035-1121_1988_num_76_3_2716_t1_0311_0000_1
- Mills, A. J. and Cowling, R.M. 2006. Rate of Carbon Sequestration at Two Thicket Restoration Sites in the Eastern Cape, South Africa. Restoration Ecology, Volume 14, Issue 1 p. 38–49. https://doi-org.acces.bibl.ulaval.ca/10.1111/j.1526-100X.2006.00103.x
- Nzigidahera, B., Njebarikanuye, A., Kakunze, A. C., & Misigago, A. 2008. Etude préliminaire d’identification des milieux naturels à mettre en defens dans la depression de Kumoso. Institut National pour l’Environnement et la Conservation de la Nature (INECN), Gitega, Burundi. https://bi.chm-cbd.net/fr/implementation/documents-envir-biodiv/etud-prel-ident-mil-nat-defens-kumoso
- Peltier, R., Dubiez, E., Diowo, S., Gigaud, M., Marien, J.-N., Marquant, B., Peroches, A., Proces, P., & Vermeulen, C. 2014. Assisted natural regeneration adapted to slash-and-burn agriculture: results in the democratic republic of congo. Bois & forets des tropiques, 321(321), 67–79. https://doi.org/10.19182/bft2014.321.a31220
- Pfeifer M., Sallu S.M., Marshall A.R., Rushton S., Moore E., Shirima D.D., Smit J., Kioko E., Barnes L., Waite C., Raes L., Braunholtz L., Olivier P.I., Ishengoma E., Bowers S. and Guerreiro-Milheiras S. 2023. A systems approach framework for evaluating tree restoration interventions for social and ecological outcomes in rural tropical landscapesPhil. Trans. R. Soc. B3782021011120210111. http://doi.org.acces.bibl.ulaval.ca/10.1098/rstb.2021.0111
- Pillay, V. & Moodley, B. 2022. Assessment of the impact of reforestation on soil, riparian sediment and river water quality based on polyaromatic hydrocarbon pollutants, Journal of Environmental Management, Volume 324, 116331, ISSN 0301-4797, https://doi.org/10.1016/j.jenvman.2022.116331.
- Rinaudo T. 1999. Utilising the Underground Forest: Farmer Managed Natural Regeneration of Trees, in Dov Pasternak and Arnold Schlissel (Eds). Combating Desrtification with Plants. DOI:10.1007/978-1-4615-1327-8_31
- Sacande, M., Berrahmouni, N. et Hargreaves, S. 2015. La participation communautaire au cœur du modèle de restauration de la Grande muraille verte africaine. UNASYLVA, 66 (3): 44–51. https://www.fao.org/3/i5212f/i5212f.pdf
- Some, Y. S. C., Akaffou, M. Y. F. et Kaguembega, F. 2011. Évaluation de la restauration de la biodiversité dans les écosystèmes fragiles: cas des mises en défens de newTree Burkina. Institut International d’Ingénierie de l’Eau et de l’Environnement, Burkina. https://newtree.org/fr/projet/burkina-faso/
- Swaine M.D., Hall J.B., Lock J.M. 1976. The forest-savanna boundary in West- Central Ghana. Ghana Journal of Sciences, 16 (1): 35–52. DOI: 10.1098/rstb.2021.0081
- Valette, M.; Vinceti, B.; Traoré, D.; Traoré, A.T.; Yago-Ouattara, E.L.; Kaguembèga-Müller, F. 2019. How Diverse is Tree Planting in the Central Plateau of Burkina Faso? Comparing Small-Scale Restoration with Other Planting Initiatives. Forests, 10, 227. https://doi.org/10.3390/f10030227
- Van Rooyen, M.W., Van Rooyen, Stoffberg, G.H. Carbon sequestration potential of post-mining reforestation activities on the KwaZulu-Natal coast, South Africa. 2013. Forestry: An International Journal of Forest Research, Volume 86, Issue 2, April 2013, Pages 211–223, https://doi-org.acces.bibl.ulaval.ca/10.1093/forestry/cps070
- Vinceti, B., Fremout, T., Termote, C., Conejo, D.F., Thomas, E., Carl Lachat, C., Toe, L.C., Thiombiano, A., Zerbo, I., Lompo, D., Sanou, L., Parkouda, C., Hien, A., Oumarou Ouédraogo O., Ouoba, H. 2022. Food tree species selection for nutrition-sensitive forest landscape restoration in Burkina Faso. https://doi-org.acces.bibl.ulaval.ca/10.1002/ppp3.10304
- Vuattoux R., 1970—Observations sur l’évolution des strates arborée et arbustive dans la savane de Lamto (Côte-d’Ivoire). Ann. Univ. Abidjan, 3: 285–315. https://hal.science/hal-00360823v1/document
- Wessels, K.J & Mathieu, R., Erasmus, BFN; Asner, GP., Smit, I.P.J et al. 2011. Impact of communal land use and conservation on woody vegetation structure in the Lowveld savannas of South Africa—Lidar results. Forest ecology and management. Volume 261 Issue1 Page19–29. DOI10.1016/j.foreco.2010.09.01
- Youta, H.J, 1998 Arbres contre graminées: la lente invasion de la savane par la forêt au Centre-Cameroun. Thèse de doct. Université de Paris-Sorbonne (PARIS IV). Biogéographie. https://www.theses.fr/1998PA040022
Appendix B. Variables Such as ESs Cited, Forest Restoration Modalities, Activities Related to ES Use, ES Use Values, and Study Location, with the Subcategories of ESs Used for MCA
| Ecosystem Services | ES Categories | Modality of FLR | Use Value | Sub-Regio in Africa |
| Food | Provisioning | Reforestation | Direct | Central Africa |
| Food | Provisioning | Reforestation | Direct | East Africa |
| Food | Provisioning | Agroforestry | Direct | East Africa |
| Food | Provisioning | Agroforestry | Direct | West Africa |
| Food | Provisioning | Agroforestry | Direct | Southern Africa |
| Food | Provisioning | Agroforestry | Direct | West Africa |
| Food | Provisioning | Agroforestry | Direct | East Africa |
| Food | Provisioning | Agroforestry | Direct | West Africa |
| Food | Provisioning | Reforestation | Direct | West Africa |
| Food | Provisioning | Agroforestry | Direct | West Africa |
| Food | Provisioning | Reforestation | Direct | East Africa |
| Food | Provisioning | Reforestation | Direct | West Africa |
| Timber | Provisioning | Savannah protection | Direct | West Africa |
| Timber | Provisioning | Savannah protection | Direct | West Africa |
| Timber | Provisioning | Savannah protection | Direct | West Africa |
| Timber | Provisioning | Agroforestry | Direct | West Africa |
| Timber | Provisioning | Savannah protection | Direct | West Africa |
| Timber | Provisioning | Reforestation | Direct | East Africa |
| Timber | Provisioning | Reforestation | Direct | West Africa |
| Timber | Provisioning | Agroforestry | Direct | Southern Africa |
| Medicinal plants | Provisioning | Reforestation | Direct | West Africa |
| Firewood | Provisioning | Agroforestry | Direct | West Africa |
| Firewood | Provisioning | Agroforestry | Direct | West Africa |
| Firewood | Provisioning | Reforestation | Direct | East Africa |
| Firewood | Provisioning | Reforestation | Direct | West Africa |
| Firewood | Provisioning | Agroforestry | Direct | Southern Africa |
| Fresh water | Provisioning | Reforestation | Direct | Southern Africa |
| PESFM | Regulating | Savannah protection | Indirect | West Africa |
| PESFM | Regulating | Savannah protection | Indirect | West Africa |
| PESFM | Regulating | Reforestation | Indirect | East Africa |
| PESFM | Regulating | Savannah protection | Indirect | West Africa |
| Carbon stock | Regulating | Reforestation | Indirect | Southern Africa |
| Carbon stock | Regulating | Reforestation | Indirect | Southern Africa |
| Carbon stock | Regulating | Reforestation | Indirect | Southern Africa |
| Carbon stock | Regulating | Reforestation | Indirect | East Africa |
| Carbon stock | Regulating | Reforestation | Indirect | Central Africa |
| Carbon stock | Regulating | Savannah protection | Indirect | Central Africa |
| Carbon stock | Regulating | Savannah protection | Indirect | Southern Africa |
| Carbon stock | Regulating | Reforestation | Indirect | West Africa |
| Primary productivity | Supporting | Savannah protection | Indirect | Central Africa |
| Primary productivity | Supporting | Savannah protection | Indirect | Central Africa |
| Primary productivity | Supporting | Savannah protection | Indirect | Central Africa |
| Primary productivity | Supporting | Savannah protection | Indirect | Central Africa |
| Primary productivity | Supporting | Savannah protection | Indirect | West Africa |
| Primary productivity | Supporting | Savannah protection | Indirect | West Africa |
| Primary productivity | Supporting | Savannah protection | Indirect | East Africa |
| Primary productivity | Supporting | Savannah protection | Indirect | East Africa |
| Primary productivity | Supporting | Savannah protection | Indirect | Central Africa |
| Primary productivity | Supporting | Savannah protection | Indirect | West Africa |
| Primary productivity | Supporting | Savannah protection | Indirect | West Africa |
| Primary productivity | Supporting | Savannah protection | Indirect | Maghreb |
| Primary productivity | Supporting | Agroforestry | Indirect | Maghreb |
| Primary productivity | Supporting | Savannah protection | Indirect | West Africa |
| Primary productivity | Supporting | Savannah protection | Indirect | West Africa |
| Primary productivity | Supporting | Reforestation | Indirect | Central Africa |
| Primary productivity | Supporting | Savannah protection | Indirect | Central Africa |
| Primary productivity | Supporting | Savannah protection | Indirect | Southern Africa |
| Primary productivity | Supporting | Reforestation | Indirect | West Africa |
| Primary productivity | Supporting | Savannah protection | Indirect | Central Africa |
| Primary productivity | Supporting | Agroforestry | Indirect | West Africa |
| Primary productivity | Supporting | Savannah protection | Indirect | East Africa |
| Primary productivity | Supporting | Savannah protection | Indirect | West Africa |
References
- FAO. Évaluation des Ressources Forestières Mondiales: Rapport Principal. Rome. 2020. 2021. Available online: https://openknowledge.fao.org/handle/20.500.14283/ca9825fr (accessed on 1 January 2023).
- Nsimba, N.E.; Luete, L.E.; Mbambi, K.; Lumbuenamo, S.R. Cartographie participative: Outil de diagnostic pour une gestion durable des ressources forestières «Cas du village Mbenza-Wadiau, Kongo central en République Démocratique du Congo». Rev. Afr. Environ. Agric. 2020, 3, 37–46. Available online: https://www.researchgate.net/publication/362888985 (accessed on 4 September 2022).
- Eba’a Atyi, R.; Hiol Hiol, F.; Lescuyer, G.; Mayaux, P.; Defourny, P.; Bayol, N.; Saracco, F.; Pokem, D.; Sufo Kankeu, R.; Nasi, R. Congo Basin Forests; State of the Forests CIFOR: Bogor, Indonesia, 2021; Available online: https://www.cifor.org/knowledge/publication/8700/ (accessed on 8 August 2022).
- Bogaert, J.; Colinet, G.; Mahy, G. Anthropisation des Paysages Katangais; Presses Universitaires de Liège—Agronomie-Gembloux: Gembloux, Belgique, 2018; Available online: https://www.researchgate.net/publication/333004419_Anthropisation_des_paysages_katangais (accessed on 12 December 2020).
- Stoeckl, N.; Jarvis, D.; Larson, S.; Larson, A.; Grainger, D.; Ewamian Aboriginal Corp. Australian Indigenous insights into ecosystem services: Beyond services towards connectedness—People, place and time. Ecosyst. Serv. 2021, 50, 101341. [Google Scholar] [CrossRef]
- De Wasseige, C.; Tadoum, M.; Eba’a-Atyi, R.; Doumenge, C. (Eds.) The Forests of the Congo Basin: Forests and Climate Change; Weyrich: Neufchâteau, Belgium, 2015; 128p, Available online: https://www.researchgate.net/publication/285593726 (accessed on 11 January 2022).
- IUCN and WRI (World Resources Institute). A Guide to the Restoration Opportunities Assessment Methodology (ROAM): Assessing Forest Landscape Restoration Opportunities at the National or Sub-National Level; Working Paper (Road-Test Edition); International Union for Conservation of Nature (IUCN): Gland, Switzerland, 2014; 125p, Available online: https://portals.iucn.org/library/sites/library/files/documents/2014-030.pdf (accessed on 7 February 2023).
- Laestadius, L.; Maginnis, S.; Minnemeyer, S.; Potapov, P.; Saint-Laurent, C.; Sizer, N. Carte des opportunités de restauration des paysages forestiers. Unasylva 2011, 238, 62. Available online: https://www.fao.org/3/i2560f/i2560f08.pdf (accessed on 7 December 2015).
- Owusu, R.; Kimengsi, J.N.; Moyo, F. Community-based Forest Landscape Restoration (FLR): Determinants and policy implications in Tanzania. Land Use Policy 2021, 109, 105664. [Google Scholar] [CrossRef]
- Marshall, A.R.; Waite, C.E.; Pfeifer, M.; Banin, L.F.; Rakotonarivo, S.; Chomba, S.; Herbohn, J.; Gilmour, D.A.; Brown, M.; Chazdon, R.L. Fifteen essential science advances needed for effective restoration of the world’s forest landscapes. Phil. Trans. R. Soc. B 2023, 378, 20210065. [Google Scholar] [CrossRef]
- Besseau, P.; Graham, S.; Christophersen, T. (Eds.) Restaurer les Paysages Forestiers: La Clé d’un Avenir Durable (Restoring Forests and Landscapes: The Key to a Sustainable Future); Partenariat Mondial pour la Restauration des Paysages Forestiers (The Global Partnership on Forest and Landscape Restoration): Vienne, Austria, 2018; Available online: https://rifm.net/wp-content/uploads//2020/02/GPFLR_french_final_.pdf (accessed on 11 January 2022).
- Rapiya, M.; Truter, W.; Ramoelo, A. The integration of land restoration and biodiversity conservation practices in sustainable food systems of Africa: A systematic review. Sustainability 2024, 16, 8951. [Google Scholar] [CrossRef]
- Alexander, S.; Aronson, J.; Whaley, O.; Lamb, D. The relationship between ecological restoration and the ecosystem services concept. Ecol. Soc. 2016, 21, 528. [Google Scholar] [CrossRef]
- Kollmann, J.; Meyer, S.T.; Bateman, R.; Conradi, T.; Gossner, M.M.; Mendonca, M., Jr.; Fernandes, G.W.; Hermann, J.-M.; Koch, C.; Müller, S.C.; et al. Integrating ecosystem functions into restoration ecology—Recent advances and futures directions: Ecosystem functions in restoration ecology. Restor. Ecol. 2016, 24, 722–730. [Google Scholar] [CrossRef]
- TEEB. The Economics of Ecosystems and Biodiversity. In Ecological and Economic Foundations; Kumar, P., Ed.; Earthscan: London, UK; Washington, DC, USA, 2010; Available online: http://www.biodiversity.ru/programs/international/teeb/materials_teeb/TEEB_SynthReport_English.pdf (accessed on 12 December 2020).
- César, R.G.; Belei, L.; Badari, C.G.; Viani, R.A.G.; Gutierrez, V.; Chazdon, R.L.; Brancalion, P.H.S.; Morsello, C. Forest and Landscape Restoration: A Review Emphasizing Principles, Concepts, and Practices. Land 2021, 10, 28. [Google Scholar] [CrossRef]
- Buthelezi, M.N.M.; Lottering, R.T.; Peerbhay, K.Y.; Mutanga, O. Exploring forest rehabilitation and restoration: A brief systematic review. Trees For. People 2025, 20, 100898. [Google Scholar] [CrossRef]
- Marsh, C.J.; Turner, E.C.; Blonder, B.W.; Bongalov, B.; Both, S.; Cruz, R.S.; Elias, D.M.O.; Hemprich-Bennett, D.; Jotan, P.; Kemp, V.; et al. Tropical forest clearance impacts biodiversity and function, whereas logging changes structure. Science 2025, 387, 171–175. [Google Scholar] [CrossRef] [PubMed]
- Mansuy, N.; Hwang, H.; Gupta, R.; Mooney, C.; Kishchuk, B.; Higgs, E. Forest Landscape Restoration Legislation and Policy: A Canadian Perspective. Land 2022, 11, 1747. [Google Scholar] [CrossRef]
- Wangai, P.W.; Burkhard, B.; Müller, F. A review of studies on ecosystem services in Africa. Int. J. Sustain. Built Environ. 2016, 5, 225–245. [Google Scholar] [CrossRef]
- Mengist, W.; Soromessa, T.; Feyisa, G.L. A global view of regulatory ecosystem services: Existed knowledge, trends, and research gaps. Ecol. Process. 2020, 9, 40. [Google Scholar] [CrossRef]
- Page, M.J.; McKenzie, J.E.; Bossuyt, P.M.; Boutron, I.; Hoffmann, T.C.; Mulrow, C.D.; Moher, D. The PRISMA 2020 statement: An updated guideline for reporting systematic reviews. BMJ 2021, 372, n71. [Google Scholar] [CrossRef]
- Wang, L.; Wei, F.; Tagesson, T.; Fang, Z.; Svenning, J.C. Transforming forest management through rewilding: Enhancing biodiversity, resilience, and biosphere sustainability under global change. One Earth 2025, 8, 101195. [Google Scholar] [CrossRef]
- Van der Hoff, R.; Nascimento, N.; Fabrício-Neto, A.; Jaramillo-Giraldo, C.; Ambrosio, G.; Arieira, J.; Afonso Nobre, C.; Rajão, R. Policy-oriented ecosystem services research on tropical forests in South America: A systematic literature review. Ecosyst. Serv. 2022, 56, 101437. [Google Scholar] [CrossRef]
- Kalinauskas, M.; Shuhani, Y.; Valença Pinto, L.; Inácio, M.; Pereira, P. Mapping ecosystem services in protected areas. A Syst. Rev. Sci. Total Environ. 2024, 912, 169248. [Google Scholar] [CrossRef]
- Djenontin, I.N.S.; Foli, S.; Zulu, L.C. Revisiting the Factors Shaping Outcomes for Forest and Landscape Restoration in Sub-Saharan Africa: A Way Forward for Policy, Practice and Research. Sustainability 2018, 10, 906. [Google Scholar] [CrossRef]
- MEA (Millennium Ecosystem Assessment). Ecosystems and Human Well-Being; World Resources Institute: Washington, DC, USA, 2005; Available online: https://www.millenniumassessment.org/fr/index.html (accessed on 12 December 2020).
- Lubalega, T.K.; Lubini, C.; Ruel, J.-C.; Khasa, D.P.; Ndembo, J.; Lejoly, J. Structure and floristic composition of shrub savannas in a fire-protected system, in Ibi, Plateau des Bateke, in the Democratic Republic of Congo. Sci. Tech. Rev. For. Environ. Congo Basin 2016, 9, 20–30. Available online: https://www.ijerd.com/paper/vol13-issue9/Version-4/E130942130.pdf (accessed on 12 December 2020).
- Samb, T.; Ababacar, C.; Baila, N.A. Les attaques des Termites (Isoptera) dans les parcelles de reboisement de la Grande Muraille Verte au Sénégal. J. Appl. Biosci. 2016, 104, 9947–9954. [Google Scholar] [CrossRef]
- ICRAF (World Agroforestry Centre). Creating an Evergreen Agriculture in Africa for Food Security and Environmental Resilience; World Agroforestry Centre: Nairobi, Kenya, 2009; p. 24. Available online: https://apps.worldagroforestry.org/downloads/publications/pdfs/B09008.pdf (accessed on 12 December 2020).
- R Core Team. R: A Language and Environment for Statistical Computing; R Foundation for Statistical Computing: Vienna, Austria, 2021; Available online: https://www.R-project.org/ (accessed on 1 July 2023).
- Shutaywi, M.; Kachouie, N.N. Silhouette Analysis for Performance Evaluation in Machine Learning with Applications to Clustering. Entropy 2021, 23, 759. [Google Scholar] [CrossRef] [PubMed]
- Djenontin, I.N.S.; Zulu, L.C.; Etongo, D. Ultimately, What is Forest Landscape Restoration in Practice? Embodiments in Sub-Saharan Africa and Implications for Future Design. Env. Manag. 2021, 68, 619–641. [Google Scholar] [CrossRef] [PubMed]
- Sambou, A.; Camara, B.; Goudiaby, A.O.K.; Coly, A.; Badji, A. Perception des Populations Locales sur les Services Écosystèmiques de la Forêt Classée et Aménagée de Kalounayes (Sénégal). Revue Francophone du Développement Durable, Hors-Série n°6, 69–86. 2018. Available online: https://www.researchgate.net/publication/337908007 (accessed on 12 December 2020).
- Moloise, S.D.; Matamanda, A.R.; Bhanye, J. Traditional ecological knowledge and practices for ecosystem conservation and management: The case of savanna ecosystem services in Limpopo, South Africa. Int. J. Sustain. Dev. World Ecol. 2024, 31, 29–42. [Google Scholar] [CrossRef]
- Felipe-Lucia, M.R.; de Frutos, A.; Crouzat, E.; Grescho, V.; Heuschele, J.M.; Marselle, M.; Heurich, M.; Pöpperl, F.; Porst, F.; Portela, A.P.; et al. Differences in the experience of cultural ecosystem services in mountain protected areas by clusters of visitors. Ecosyst. Serv. 2024, 70, 101663. [Google Scholar] [CrossRef]
- Hunt, C.A.; Jones, M.E.; Bustamante, E.; Zambrano, C.; Carrión-Klier, C.; Jäger, H. Setting Up Roots: Opportunities for Biocultural Restoration in Recently Inhabited Settings. Sustainability 2023, 15, 2775. [Google Scholar] [CrossRef]
- Chirwa, P.W. Pratiques de Restauration dans les Zones Dégradées d’Afrique de l’Est; Working Paper Series; African Forest Forum: Nairobi, Kenya, 2014; Volume 2, 63p, Available online: https://afforum.org/cgi-sys/suspendedpage.cgi (accessed on 11 January 2022).
- Youta, H.J. Arbres Contre Graminées: La Lente Invasion de la Savane par la Forêt au Centre-Cameroun. Ph.D. Thesis, Université de Paris-Sorbonne, Paris, France, 1998. Available online: https://www.theses.fr/1998PA040022 (accessed on 11 January 2022).
- Djenontin, I.N.S.; Zulu, L.C.; Richardson, R.B. Smallholder farmers and forest landscape restoration in sub-Saharan Africa: Evidence from Central Malawi. Land Use Policy 2022, 122, 106345. [Google Scholar] [CrossRef]
- Hemp, A. An ethnobotanical study on Mt. Kilimanjaro. Ecotropica 1999, 5, 147–165. Available online: https://www.soctropecol.eu/publications/pdf/5-2/Hemp%20A%201999,%20Ecotropica%205_5_147-165.pdf (accessed on 11 January 2022).
- Rinaudo, T. Utilizing the underground forest: Farmer managed natural regeneration of trees. In Combating Desertification with Plants; Pasternak, D., Schlissel, A., Eds.; Kluwer Academic/Plenum Publishers: New York, NY, USA, 1999; pp. 325–336. [Google Scholar]
- Vinceti, B.; Fremout, T.; Termote, C.; Conejo, D.F.; Thomas, E.; Lachat, C.; Toe, L.C.; Thiombiano, A.; Zerbo, I.; Lompo, D.; et al. Food tree species selection for nutrition-sensitive forest landscape restoration in Burkina Faso. Plants People Planet 2022, 4, 667–684. [Google Scholar] [CrossRef]
- Boffa, J.M. Agroforestry Parklands in Sub-Saharan Africa. Conservation Guide 34. FAO. 1999. Available online: http://www.fao.org/docrep/005/x3940e/X3940E10.htm#ch7.4 (accessed on 11 January 2022).
- Sacande, M.; Berrahmouni, N.; Hargreaves, S. La participation communautaire au cœur du modèle de restauration de la Grande muraille verte africaine. Unasylva 2015, 66, 44–51. Available online: https://www.fao.org/3/i5212f/i5212f.pdf (accessed on 11 January 2022).
- Vuattoux, R. Observations sur l’évolution des strates arborée et arbustive dans la savane de Lamto (Côte-d’Ivoire). Ann. Univ. Abidj. 1970, 3, 285–315. Available online: https://hal.science/hal-00360823v1/document (accessed on 11 January 2022).
- Gautier, L. Contact forêt-savane en Côte-d’Ivoire centrale: évolution de la surface forestière de la réserve de Lamto (sud du V-Baoulé). Bull. Soc. Bot. Fr. 1983, 136, 85–92. Available online: https://www.researchgate.net/publication/271931840 (accessed on 11 January 2022). [CrossRef]
- Dauget, J.M.; Menaut, J.C. Evolution sur 20 ans d’une parcelle de savane boisée non protégéé du feu dans la réserve de Lamto (Côte-d’Ivoire). Candollea 1992, 47, 621–630. Available online: https://www.e-periodica.ch/cntmng?pid=can-002%3A1992%3A47%3A%3A812 (accessed on 11 January 2022).
- Dinard, A. Influence du reboisement sur les ressources en eau en Afrique du Sud. Rev. For. Française 1971, 23, 401–406. Available online: https://hal.science/hal-03395042/document (accessed on 11 January 2022). [CrossRef]
- Diatta, M. Mise en Défens et Techniques Agroforestières au Sine Saloum (Sénégal). Effets sur la Conservation de l’eau, du sol, et sur la Production Primaire. Ph.D. Thesis, l’Université Scientifique L. Pasteur (Strasbourg 1), Strasbourg, France, 1994; 202p. Available online: https://core.ac.uk/download/pdf/39857499.pdf (accessed on 11 January 2022).
- Mietton, M. Dynamique de L’influence Lithosphère-Atmosphère au Burkina Faso. L’érosion en Zone de Savane. Ph.D. Thesis, Université de Grenoble, Saint-Martin-d’Hères, France, 1988; 511p. Available online: https://www.persee.fr/doc/rga_0035-1121_1988_num_76_3_2716_t1_0311_0000_1 (accessed on 11 January 2022).
- Pillay, V.; Moodley, B. Assessment of the impact of reforestation on soil, riparian sediment and river water quality based on polyaromatic hydrocarbon pollutants. J. Environ. Manag. 2022, 324, 116331. [Google Scholar] [CrossRef]
- Kooke, G.X.; Kolawolé Foumilayo, M.A.R.; Djossou, J.M.; Toko Imorou, I. Estimation du stock de carbone organique dans les plantations d’Acacia auriculiformis A. Cunn. ex Benth. des forêts classées de Pahou et de Ouèdo au Sud du Bénin. Int. J. Biol. Chem. Sci. 2019, 13, 277–293. [Google Scholar] [CrossRef]
- Estes, L.D.; Searchinger, T.; Spiegel, M.; Tian, D.; Sichinga, S.; Mwale, M.; Kehoe, L.; Kuemmerle, T.; Berven, A.; Chaney, N.; et al. Reconciling agriculture, carbon and biodiversity in a savannah transformation frontier. Phil. Trans. R. Soc. B 2016, 371, 20150316. [Google Scholar] [CrossRef]
- Kaonga, L.M.; Bayliss-Smith, P.T. Simulation of carbon pool changes in woodlots in eastern Zambia using the CO2FIX model. Agrofor. Syst. 2012, 86, 213–223. [Google Scholar] [CrossRef]
- Mills, A.J.; Cowling, R.M. Rate of Carbon Sequestration at Two Thicket Restoration Sites in the Eastern Cape, South Africa. Restor. Ecol. 2006, 14, 38–49. [Google Scholar] [CrossRef]
- Van Rooyen, M.W.; Stoffberg, G.H. Carbon sequestration potential of post-mining reforestation activities on the Kwa-Zulu-Natal coast, South Africa. Forestry 2013, 86, 211–223. [Google Scholar] [CrossRef]
- Peltier, R.; Dubiez, E.; Diowo, S.; Gigaud, M.; Marien, J.-N.; Marquant, B.; Peroches, A.; Proces, P.; Vermeulen, C. Assisted natural regeneration adapted to slash-and-burn agriculture: Results in the Democratic Republic of Congo. Bois For. Trop. 2014, 321, 67–79. [Google Scholar] [CrossRef]
- Pfeifer, M.; Sallu, S.M.; Marshall, A.R.; Rushton, S.; Moore, E.; Shirima, D.D.; Smit, J.; Kioko, E.; Barnes, L.; Waite, C.; et al. A systems approach framework for evaluating tree restoration interventions for social and ecological outcomes in rural tropical landscapes. Phil. Trans. R. Soc. B 2023, 378, 20210111. [Google Scholar] [CrossRef] [PubMed]
- Valette, M.; Vinceti, B.; Traoré, D.; Traoré, A.T.; Yago-Ouattara, E.L.; Kaguembèga-Müller, F. How diverse is tree planting in the Central Plateau of Burkina Faso? Comparing small-scale restoration with other planting initiatives. Forests 2019, 10, 227. [Google Scholar] [CrossRef]
- Badji, M.; Sanogo, D.; Akpo, L.E. Effet de l’âge de la mise en défens sur la reconstitution de la végétation ligneuse des espaces sylvo pastoraux du sud bassin arachidier (Sénégal). J. Appl. Biosci. 2013, 64, 4876–4887. Available online: https://www.researchgate.net/publication/272341752 (accessed on 11 January 2022). [CrossRef]
- Demichelis, C.; Oszwald, J.; Bostvironois, A.; Gasquet-Blanchard, C.; Narat, V.; Bokika, J.-C.; Giles-Vernick, T. A century of village mobilities and landscape dynamics in a forest-savannah mosaic, Democratic Republic of Congo. Bois Forêts Trop. 2021, 348, 3–16. [Google Scholar] [CrossRef]
- Koechlin, J. La Végétation des Savanes dans le Sud de la République du Congo; Institut de Recherches Scientifiques au Congo: Brazzaville, Congo; Orstom: Paris, France, 1961; 310p. Available online: https://horizon.documentation.ird.fr/exl-doc/pleins_textes/divers14-07/15020.pdf (accessed on 11 January 2022).
- De Foresta, E. Origine et évolution des savanes intramayombiennes (R.P. du Congo). II. Apport de la botanique fores-tière. In Paysages Quaternaires de l’Afrique Centrale Atlantique; Lanfranchi, R., Schwartz, D., Eds.; Editions de l’ORSTOM: Paris, France, 1990; pp. 326–335. Available online: https://www.researchgate.net/publication/282167401 (accessed on 11 January 2022).
- Swaine, M.D.; Hall, J.B.; Lock, J.M. The forest-savanna boundary in West-Central Ghana. Ghana J. Sci. 1976, 16, 35–52. Available online: https://www.jstor.org/stable/i313528 (accessed on 11 January 2022).
- Boulvert, Y. Avancée ou recul de la forêt centrafricaine. Changements climatiques, influence de l’homme et notamment des feux. In Paysages Quatemaires de 1’Afrique Centrale Atlantique; Lanfranchi, R., Schwartz, D., Eds.; Editions de l’ORSTOM: Paris, France, 1990; pp. 353–366. Available online: https://horizon.documentation.ird.fr/exl-doc/pleins_textes/divers11-10/34798.pdf (accessed on 11 January 2022).
- Hopkins, B. Ecological processes at the forest-savanna boundary: How plant traits, resources and fire govern the distribution of tropical biomes. In Nature and Dynamics of Forest-Savanna Boundaries; Furley, P., Ratter, J., Proctor, J., Eds.; Chapman & Hall: London, UK, 1992; pp. 21–33. [Google Scholar] [CrossRef]
- Nzigidahera, B.; Njebarikanuye, A.; Kakunze, A.C.; Misigago, A. Etude Préliminaire D’identification des Milieux Naturels à Mettre en Defens dans la Depression de Kumoso; Institut National pour l’Environnement et la Conservation de la Nature (INECN): Gitega, Burundi, 2008; Available online: https://bi.chm-cbd.net/fr/implementation/documents-envir-biodiv/etud-prel-ident-mil-nat-defens-kumoso (accessed on 11 January 2022).
- Aerts, R.; November, E.; Maes, W.; Van der Borght, I.; Negussie, A.; Aynekulu, E.; Hermy, M.; Muys, B. In situ per-sistence of African wild olive and forest restoration in degraded semiarid savanna. J. Arid Environ. 2008, 72, 1131–1136. [Google Scholar] [CrossRef]
- Maloti Ma Songo, J.M. Evaluation du Processus de la Régénération Naturelle dans la Savane Mise en Défens à Manzoni, MAO, Villages Riverains de la Réserve de Biosphère de Luki; ERPU-GDFI: Kisangani, Democratic Republic of the Congo, 2010; 53p. [Google Scholar]
- Some, Y.S.C.; Akaffou, M.Y.F.; Kaguembega, F. Évaluation de la Restauration de la Biodiversité dans les Écosys-Tèmes Fragiles: Cas des Mises en Défens de Newtree Burkina; Institut International d’Ingénierie de l’Eau et de l’Environnement: Ouagadougou, Burkina Faso, 2011; Available online: https://newtree.org/fr/projet/burkina-faso/ (accessed on 11 January 2022).
- Benaradj, A.; Boucherit, H.; Mederbal, K.; Benabdeli, K.; Baghdadi, D. Effect the exclosure on plant diversity of the Hammada scoparia steppe in the Naama steppe courses (Algeria). J. Mater. Environ. Sci. 2011, 2, 564–571. Available online: https://www.jmaterenvironsci.com/Document/vol2/vol2_S1/27-JMES-S1-19-2011%20benaradj-T6.pdf (accessed on 11 January 2022).
- Achour, A.; Aroula, A.; Defaa, C.; El Mousadika, A.; Msanda, F. Effet de la Mise en Défens sur la Richesse Floristique et la Densité dans deux Arganeraies de Plaine; Actes du Premier Congrès International de l’Arganier: Agadir, Maroc, 2011; pp. 60–69. Available online: http://webagris.inra.org.ma/doc/ouvrages/arganier2011/arganier060069.pdf (accessed on 11 January 2022).
- Badji, M.; Sanogo, D.; Akpo, L. Dynamique de la vegetation ligneuse des espaces sylvopastoraux villageois mis en defens dans le Sud du Bassin arachidier au Senegal. Bois Forêts Trop. 2014, 319, 43–52. [Google Scholar] [CrossRef]
- Boakye, E.A.; Gils, H.V.; Osei, E.M.J.; Asare, V.N.A. Does forest restoration using taungya foster tree species diversity? The case of Afram Headwaters Forest Reserve in Ghana. Afr. J. Ecol. 2012, 50, 319–325. [Google Scholar] [CrossRef]
- Wills, J.; Herbohn, J.; Moreno, M.O.M.; Avela, M.S.; Firn, J. Next-generation tropical forests: Reforestation type affects recruitment of species and functional diversity in a human-dominated landscape. J. Appl. Ecol. 2017, 54, 772–783. [Google Scholar] [CrossRef]
- Indrajaya, Y.; Yuwati, T.W.; Lestari, S.; Winarno, B.; Narendra, B.H.; Nugroho, H.Y.S.H.; Rachmanadi, D.; Pratiwi; Turjaman, M.; Adi, R.N.; et al. Tropical forest landscape restoration in Indonesia: A review. Land 2022, 11, 328. [Google Scholar] [CrossRef]
- Nyathi, N.A.; Musakwa, W.; Azilagbetor, D.M.; Kuhn, N.J. Perceptions of cultural and provisioning ecosystem services and human wellbeing indicators amongst indigenous communities neighbouring the greater limpopo transfrontier conserva-tion area. Heliyon 2025, 11, e41448. [Google Scholar] [CrossRef] [PubMed]
- Romanazzi, G.R.; Koto, R.; De Boni, A.; Palmisano, G.O.; Cioffi, M.; Roma, R. Cultural ecosystem services: A review of methods and tools for economic evaluation. Environ. Sustain. Indic. 2023, 20, 100304. [Google Scholar] [CrossRef]
- Pagiola, S.; Ramírez, E.; Gobbi, J.; de Haan, C.; Ibrahim, M.; Murgueitio, E.; Ruíz, J.P. Paying for the environmental services of silvopastoral practices in Nicaragua. Ecol. Econ. 2007, 64, 374–385. [Google Scholar] [CrossRef]
- Ha, N.T.; Benedikter, S.; Kapp, G. A value chain approach to forest landscape restoration: Insights from Vietnam’s production-driven forest restoration. For. Soc. 2022, 6, 311–334. [Google Scholar] [CrossRef]
- Shackleton, C.M. Ecosystem Provisioning Services in Global South Cities. In Urban Ecology in the Global South. Cities and Nature; Shackleton, C.M., Cilliers, S.S., Davoren, E., du Toit, M.J., Eds.; Springer: Cham, Switzerland, 2021. [Google Scholar] [CrossRef]
- Nyumah, D.S.; Brambilla, M. Balancing habitat conservation and community livelihoods: An evaluation of communi-ty-based wetlands management in the Lake Piso multiple-use nature reserve. J. Environ. Manag. 2025, 386, 125740. [Google Scholar] [CrossRef]
- Ashton, M.S.; Goodale, U.M.; Bawa, K.S.; Ashton, P.S.; Neidel, J.D. Restoring working forests in human dominated landscapes of tropical South Asia: An introduction. For. Ecol. Manag. 2014, 329, 335–339. [Google Scholar] [CrossRef]
- Jones, S.K.; Sánchez, A.C.; Beillouin, D.; Juventia, S.D.; Mosnier, A.; Remans, R.; Carmona, N.E. Achieving win-win outcomes for biodiversity and yield through diversified farming. Basic Appl. Ecol. 2023, 67, 14–31. [Google Scholar] [CrossRef]
- Tipi, E.; Mukenza, M.; Sikuzani, Y.; Ndzomo, J.; Kouagou, R.; Malaisse, F.; Kasali, J.; Khasa, D.; Bogaert, J. Diversity and availability of edible caterpillar host plants in the Luki Biosphere Reserve land-scape in the Democratic Republic of the Congo. Trees For. People 2024, 18, 100719. [Google Scholar] [CrossRef]
- Hua, F.; Liu, M.; Wang, Z. Integrating forest restoration into land-use planning at large spatial scales. Curr. Biol. 2024, 34, R452–R472. [Google Scholar] [CrossRef]
- Rachmat, H.H.; Ginoga, K.L.; Lisnawati, Y.; Hidayat, A.; Imanuddin, R.; Fambayun, R.A.; Yulita, K.S.; Susilowati, A. Generating multifunctional landscape through reforestation with native trees in the tropical region: A case study of Gunung Dahu Research Forest, Bogor, Indonesia. Sustainability 2021, 13, 11950. [Google Scholar] [CrossRef]
- Daouda, G.O.; Madaki, M.Y.; Ousmane, L.M.; Zounon, C.S.F.; Ullah, A.; Bavorova, M.; Verner, V. Non-Timber Forest Products and Community Well-Being: The Impact of a Landscape Restoration Programme in Maradi Region, Niger. Land 2025, 14, 1865. [Google Scholar] [CrossRef]
- Rahman, M.H.; Roy, B.; Chowdhury, G.M.; Hasan, A.; Saimun, M.S.R. Medicinal plant sources and traditional healthcare practices of forest-dependent communities in and around Chunati Wildlife Sanctuary in southeastern Bangladesh. Environ. Sustain. 2022, 5, 207–241. [Google Scholar] [CrossRef] [PubMed]
- Agbodjento, E.; Lègba, B.; Dougnon, V.T.; Klotoé, J.R.; Déguénon, E.; Assogba, P.; Koudokpon, H.; Hanski, L.; Baba-Moussa, L.; Yayi Ladékan, E. Unleashing the Potential of Medicinal Plants in Benin: Assessing the Status of Research and the Need for Enhanced Practices. Plants 2023, 12, 1506. [Google Scholar] [CrossRef]
- Diemont, S.A.W.; Bohn, J.L.; Donald, D.R.; Kelsen, S.J.; Cheng, K. Comparisons of Mayan Forest management, restora-tion, and conservation. For. Ecol. Manag. 2011, 261, 1696–1705. [Google Scholar] [CrossRef]
- Plath, M.; Mody, K.; Potvin, C.; Dorn, S. Do multipurpose companion trees affect high value timber trees in a silvopastoral plantation system? Agrofor. Syst. 2011, 81, 79–92. [Google Scholar] [CrossRef]
- Braber, B.D.; Hall, C.M.; Rhemtulla, J.M.; Fagan, M.E.; Rasmusssen, L.V. Tree plantations and forest regrowth are linked to poverty reduction in Africa. Commun. Earth Environ. 2024, 5, 724. [Google Scholar] [CrossRef]
- Desta, H.S. Weaving the Green Thread: Forest and Landscape Restoration and Nature-based-solutions for Achieving the SDGs in Oromia and Former SNNP Regions of Ethiopia. Nat. Based Solut. 2025, 8, 100270. [Google Scholar] [CrossRef]
- Nambiar, E.K.S. Small forest growers in tropical landscapes should be embraced as partners for Green-growth: Increase wood supply, restore land, reduce poverty, and mitigate climate change. Trees For. People 2021, 6, 100154. [Google Scholar] [CrossRef]
- Ullah, A. Forest Landscape Restoration and Its Impact on Social Cohesion, Ecosystems, and Rural Livelihoods: Lessons Learned from Pakistan. Reg. Environ. Change 2024, 24, 26. [Google Scholar] [CrossRef]
- Sterner, R.W.; Keeler, B.; Polasky, S.; Poudel, R.; Rhude, K.; Rogers, M. Ecosystem services of Earth’s largest freshwater lakes. Ecosyst. Serv. 2020, 41, 101046. [Google Scholar] [CrossRef]
- Vári, Á.; Podschun, S.A.; Erős, T.; Hein, T.; Pataki, B.; Iojă, I.C.; Adamescu, C.M.; Gerhardt, A.; Gruber, T.; Dedić, A.; et al. Freshwater systems and ecosystem services: Challenges and chances for cross-fertilization of disciplines. Ambio 2022, 51, 135–151. [Google Scholar] [CrossRef] [PubMed]
- Shah, N.W.; Baillie, B.R.; Bishop, K.; Ferraz, S.; Högbom, L.; Nettles, J. The effects of forest management on water quality. For. Ecol. Manag. 2022, 522, 120397. [Google Scholar] [CrossRef]
- Papa, F.; Crétaux, J.-F.; Grippa, M.; Robert, E.; Trigg, M.; Tshimanga, R.M.; Kitambo, B.; Paris, A.; Carr, A.; Fleischmann, A.S.; et al. Water Resources in Africa under Global Change: Monitoring Surface Waters from Space. Surv. Geophys. 2023, 44, 43–93. [Google Scholar] [CrossRef]
- Chen, Y.; Vardon, M. Accounting for water-related ecosystem services to provide information for water policy and management: An Australian case study. Ecosyst. Serv. 2024, 69, 101658. [Google Scholar] [CrossRef]
- Drever, C.R.; Long, A.M.; Cook-Patton, S.C.; Celanowicz, E.; Fargione, J.; Fisher, K.; Hounsell, S.; Kurz, W.A.; Mitchell, M.; Robinson, N.; et al. Restoring forest cover at diverse sites across Canada can balance synergies and trade-offs. One Earth 2025, 8, 101177. [Google Scholar] [CrossRef]
- Dommain, R.; Couwenberg, J.; Joosten, H. Hydrological self-regulation of domed peatlands in south-east Asia and consequences for conservation and restoration. Mires Peat 2010, 6, 1–17. Available online: https://www.researchgate.net/publication/265987647 (accessed on 11 January 2022). [CrossRef]
- Viani, R.A.G.; Braga, D.P.P.; Ribeiro, M.C.; Pereira, P.H.; Brancalion, P.H.S. Synergism between payments for wa-ter-related ecosystem services, ecological restoration, and landscape connectivity within the Atlantic Forest hotspot. Trop. Conserv. Sci. 2018, 11, 1940082918790222. [Google Scholar] [CrossRef]
- Langhans, K.E.; Schmitt, R.J.; Chaplin-Kramer, R.; Anderson, C.B.; Bolaños, C.V.; Cabezas, F.V.; Dirzo, R.; Goldstein, J.A.; Horangic, T.; Granados, C.M.; et al. Modeling multiple ecosystem services and beneficiaries of riparian reforestation in Costa Rica. Ecosyst. Serv. 2022, 57, 101470. [Google Scholar] [CrossRef]
- Meng, X.; Zhu, Y.; Yin, M.; Liu, D. The impact of land use and rainfall patterns on the soil loss of the hillslope. Sci. Rep. 2021, 11, 16341. [Google Scholar] [CrossRef] [PubMed]
- Zhang, Q.; Zhong, H.; Guo, H.; Ni, J. Climate impacts on deformation and instability of vegetated slopes. Biogeotechnics 2025, 3, 100139. [Google Scholar] [CrossRef]
- Silva, T.P.; Bressiani, D.; Ebling, E.D.; Reichert, J.M. Best management practices to reduce soil erosion and change water balance components in watersheds under grain and dairy production. Int. Soil Water Conserv. Res. 2024, 12, 121–136. [Google Scholar] [CrossRef]
- Edwards, D.P.; Cerullo, G.R.; Chomba, S.; Worthington, T.A.; Balmford, A.P.; Chazdon, R.L.; Harrison, R.D. Upscaling tropical restoration to deliver environmental benefits and socially equitable outcomes. Curr. Biol. 2021, 31, R1326–R1341. [Google Scholar] [CrossRef]
- Cheng, C.; Li, F. Ecosystem restoration and management based on nature-based solutions in China: Research progress and representative practices. Nat. Based Solut. 2024, 6, 100176. [Google Scholar] [CrossRef]
- Zeng, Y.W.; Sarira, T.V.; Carrasco, L.R.; Chong, K.Y.; Friess, D.A.; Lee, J.S.H.; Taillardat, P.; Worthington, T.A.; Zhang, Y.; Koh, L.P. Economic and social constraints on reforestation for climate mitigation in Southeast Asia. Nat. Clim. Change 2020, 10, 842–844. [Google Scholar] [CrossRef]
- Jayasinghe, S.; Byrne, N.M.; Hills, A.P. The culture of healthy living—The international perspective. Prog. Progress. Car-Diovasc. Dis. 2025, 90, 51–55. [Google Scholar] [CrossRef]
- Psistaki, K.; Tsantopoulos, G.; Paschalidou, A.K. An Overview of the Role of Forests in Climate Change Mitigation. Sustainability 2024, 16, 6089. [Google Scholar] [CrossRef]
- Gorain, S.; Dutta, S.; Balo, S.; Malakar, A.; Choudhury, M.R.; Das, S. Harnessing green wealth: A two-decade global assessment of forest carbon sequestration and credits and the economic implications of sustainable forest management practices. J. Environ. Manag. 2025, 393, 126987. [Google Scholar] [CrossRef]
- Qasha, V.; Manyevere, A.; Flynn, T.; Mashamaite, C.V. Assessing the impact of ecological forest restoration on soil carbon stocks in Sub-Saharan Africa: A systematic review. Carbon Manag. 2024, 15, 2404409. [Google Scholar] [CrossRef]
- Graf, A.; Wohlfahrt, G.; Aranda-Barranco, S.; Arriga, N.; Brümmer, C.; Ceschia, E.; Ciais, P.; Desai, A.R.; Di Lonardo, S.; Gharun, M.; et al. Joint optimization of land carbon uptake and albedo can help achieve moderate instantaneous and long-term cooling effects. Commun. Earth Environ. 2023, 4, 298. [Google Scholar] [CrossRef] [PubMed]
- Ascenzi, I.; Hilbers, J.P.; van Katwijk, M.M.; Huijbregts, M.A.J.; Hanssen, S.V. Increased but not pristine soil organic carbon stocks in restored eco-systems. Nat. Commun. 2025, 16, 637. [Google Scholar] [CrossRef] [PubMed]
- He, T.; Ding, W.; Cheng, X.; Cai, Y.; Zhang, Y.; Xia, H.; Wang, X.; Zhang, J.; Zhang, K.; Zhang, Q. Meta-analysis shows the impacts of ecological restoration on greenhouse gas emissions. Nat. Commun. 2024, 15, 2668. [Google Scholar] [CrossRef] [PubMed]
- Gillson, L.; Dirk, C.; Gell, P. Using long-term data to inform a decision pathway for restoration of ecosystem resilience. Anthropocene 2021, 36, 100315. [Google Scholar] [CrossRef]
- Coly, S.M.; Zorom, M.; Leye, B.; Karambiri, H.; Guiro, A. Learning from history of natural disasters in the Sahel: A comprehensive analysis and lessons for future resilience. Environ. Sci. Pollut. Res. Int. 2024, 31, 40704–40716. [Google Scholar] [CrossRef]
- Stas, S.M.; Spracklen, B.D.; Willetts, P.D.; Le, T.C.; Tran, H.D.; Le, T.T.; Ngo, D.T.; Le, A.V.; Le, H.T.; Rutishauser, E.; et al. Implications of tropical cy-clones on damage and potential recovery and restoration of logged forests in Vietnam. Philos. Trans. R. Soc. B Biol. Sci. 2022, 378, 20210081. [Google Scholar] [CrossRef]
- Lombe, P.; Carvalho, E.; Rosa-Santos, P. Drought Dynamics in Sub-Saharan Africa: Impacts and Adaptation Strategies. Sustainability 2024, 16, 9902. [Google Scholar] [CrossRef]
- Puri, A.; Elkharboutly, M.; Ali, N.A. Identifying major challenges in managing post-disaster reconstruction projects: A critical analysis. Int. J. Disaster Risk Reduct. 2024, 107, 104491. [Google Scholar] [CrossRef]
- Shanmugavel, D.; Rusyn, I.; Solorza-Feria, O.; Kamaraj, S.K. Sustainable SMART fertilizers in agriculture systems: A review on fundamentals to in-field applications. Sci. Total Environ. 2023, 904, 166729. [Google Scholar] [CrossRef]
- Kabato, W.S.; Hailegnaw, N.; Chaffamo, T.E.; Samuel, A.; De Silva, A.G.S.D.; Molnár, Z. Microalgae-Based Strategies for Soil Health and Crop Productivity: Mechanisms, Challenges, and Pathways to Climate-Resilient Agriculture. Agronomy 2025, 15, 2669. [Google Scholar] [CrossRef]
- Fajinmi, O.O.; Mabhaudhi, T.; Van Staden, J. Biodiversity Conservation, a Crucial Step Towards Food and Nutri-tional Security, Food Justice and Climate Change Resilience in Africa. Plants 2025, 14, 2649. [Google Scholar] [CrossRef]
- Piczak, M.L.; Perry, D.; Cooke, S.J.; Harrison, I.; Benitez, S.; Koning, A.; Peng, P.; Limbu, P.; Smokorowski, K.E.; Salin-as-Rodriguez, S.; et al. Protecting and restoring habitats to benefit freshwater biodiversity. Environ. Ment. Rev. 2024, 32, 438–456. [Google Scholar] [CrossRef]
- Zou, X.; Krebs, L.; Richter, F.; Mo, Y.; Singh, A.K.; Chen, C.; Liu, W.; Buchmann, N. Tropical forest restoration promotes soil phosphorus bioavailability in SW China: Processes and predictors. Agric. Ecosyst. Environ. 2025, 381, 109459. [Google Scholar] [CrossRef]
- Cuni-Sanchez, A.; Ngute, A.S.K.; Sonké, B.; Sainge, M.N.; Burgess, N.D.; Klein, J.A.; Marchant, R. The importance of livelihood strategy and ethnicity in forest ecosystem services’ perceptions by local communities in north-western Cameroon. Ecosyst. Serv. 2019, 40, 101000. [Google Scholar] [CrossRef]




| Keyword | Definition | Topic for the Review |
|---|---|---|
| Tropical region | Tropical region, located between the tropics (Cancer and Capricorn), is a hot zone with high temperatures year-round, featuring alternating wet and dry seasons, little winter, and vegetation (savanna) that varies with the length of the dry spell, despite climatic similarities to neighboring subtropical areas [1] | Tropical and subtropical Africa |
| Ecosystem Services (ESs) | ESs are the goods and services that people can obtain from ecosystems, directly or indirectly, to ensure their well-being [27] | ESs, use value, Provisioning, regulating, supporting, and cultural services |
| Forest Landscapes Restoration (FLR) | FLR is a process that aims to restore certain ecosystem functions in order to improve the well-being of the people who live in these landscapes [3]. | FLR, Savannah Protection, Reforestation, agroforestry |
| Land Conservation (LC) | LC is the practice of protecting natural areas from development or harm to preserve resources, wildlife habitats, clean air/water, and scenic beauty for current and future generations [28]. | Enclosure |
| Reforestation | Reforestation is another method often used to restore degraded areas by planting trees [29]. | Reforestation |
| Agroforestry | Agroforestry is a technique, but also a science, that deals with the management of crops with trees planted in the same space [30]. | Agroforestry |
| Assisted Natural Regeneration (ANR) | ANR is an agroforestry method that protects and manages young shoots of spontaneous trees grown from stumps or seeds in the fields, instead of uprooting them [30]. | Assisted Natural Regeneration |
| ESs | Methods of FLR | Socio-Economic Activities/Ecological Processes Related to ESs | Use Value | Countries or Sub-Regions | References |
|---|---|---|---|---|---|
| |||||
| I.1. Food | |||||
| Fruits | Reforestation | Harvesting of NTFP | Direct use | East Africa; Cameroon, | [38,39] |
| Crops (beans, coffee, bananas and others) | Agroforestry | Agriculture | Direct use | Malawi, Kenya, Niger, Burkina | [40,41,42,43] |
| Honey production | Agroforestry Reforestation | Beekeeping | Direct use | Burkina Faso, Kenya, Mali, Niger | [41,44,45] |
| Birds | Agroforestry | Hunting | Direct use | Burkina | [44] |
| Gum arabic | Reforestation | Harvesting of NTFP | Direct use | East Africa, Burkina Faso, Mali, Niger | [38,45] |
| I.2. Fiber | |||||
| Timber | Savannah protection, Agroforestry, Reforestation | Logging | Direct use | Ivory Coast, Burkina Faso, Senegal, East Africa, Malawi | [38,40,44,45,46,47,48] |
| I.3. Natural medicines | |||||
| Medicinal plants | Reforestation | Harvesting of NTFP | Direct use | Burkina Faso, Mali, Niger | [45] |
| I.4. Fuels from biomass | |||||
| Firewood | Agroforestry, Reforestation | Cutting of Firewood | Direct use | Burkina Faso, Niger, Mali, East Africa, Malawi | [38,40,42,44,45] |
| I.5. Fresh water | |||||
| Drinking water and housework | Reforestation | Water supply | Direct use | South Africa | [49] |
| |||||
| II.1. PESFM | Savannah protection, Reforestation | Protection of sensitive areas and erosion control | Indirect use | Burkina Faso, Senegal, East Africa, South Africa | [38,50,51,52] |
| II.2. Carbon storage and fixation | Reforestation, Savannah protection | Climate change mitigation | Indirect use | DRC, East Africa, Benin, Zambia, South Africa. | [28,38,53,54,55,56,57,58] |
| |||||
| III.1. Maintenance of primary productivity | Savannah protection Agroforestry Reforestation | Protection and conservation | Indirect use | Congo, Ghana, CAR, DRC, Nigéria, Senegal, Burundi, Burkina Faso, Algeria, Morocco, Ethiopia, Zambia, South Africa, Tanzania | [28,43,50,54,58,59,60,61,62,63,64,65,66,67,68,69,70,71,72,73,74,75,76] |
Disclaimer/Publisher’s Note: The statements, opinions and data contained in all publications are solely those of the individual author(s) and contributor(s) and not of MDPI and/or the editor(s). MDPI and/or the editor(s) disclaim responsibility for any injury to people or property resulting from any ideas, methods, instructions or products referred to in the content. |
© 2025 by the authors. Licensee MDPI, Basel, Switzerland. This article is an open access article distributed under the terms and conditions of the Creative Commons Attribution (CC BY) license.
Share and Cite
Tasi, J.-P.M.; Semeki Ngabinzeke, J.; Ba, B.S.; Bissonnette, J.-F.; Khasa, D.P. Integration of Ecosystem Services into the Assessment of Forest Landscape Restoration in Tropical Africa: An Exploratory Review. Land 2026, 15, 50. https://doi.org/10.3390/land15010050
Tasi J-PM, Semeki Ngabinzeke J, Ba BS, Bissonnette J-F, Khasa DP. Integration of Ecosystem Services into the Assessment of Forest Landscape Restoration in Tropical Africa: An Exploratory Review. Land. 2026; 15(1):50. https://doi.org/10.3390/land15010050
Chicago/Turabian StyleTasi, Jean-Paul M., Jean Semeki Ngabinzeke, Bocar Samba Ba, Jean-François Bissonnette, and Damase P. Khasa. 2026. "Integration of Ecosystem Services into the Assessment of Forest Landscape Restoration in Tropical Africa: An Exploratory Review" Land 15, no. 1: 50. https://doi.org/10.3390/land15010050
APA StyleTasi, J.-P. M., Semeki Ngabinzeke, J., Ba, B. S., Bissonnette, J.-F., & Khasa, D. P. (2026). Integration of Ecosystem Services into the Assessment of Forest Landscape Restoration in Tropical Africa: An Exploratory Review. Land, 15(1), 50. https://doi.org/10.3390/land15010050

