Next Article in Journal
Urban Park Accessibility for the Elderly and Its Influencing Factors from the Perspective of Equity
Previous Article in Journal
Driving Mechanisms of Spatio-Temporal Vegetation Dynamics in a Typical Agro-Pastoral Transitional Zone in Fengning County, North China
 
 
Font Type:
Arial Georgia Verdana
Font Size:
Aa Aa Aa
Line Spacing:
Column Width:
Background:
Article

AI-Supported Detection of Vegetation Degradation and Urban Expansion Using Sentinel-2 Multispectral Data: Case Study

by
Mihai Valentin Herbei
1,2,
Ana Cornelia Badea
3,
Sorin Mihai Radu
4,
Csaba Lorinț
5,
Roxana Claudia Herbei
6,
Radu Bertici
1,
Lucian Octavian Dragomir
1,
George Popescu
1,
Adrian Smuleac
1 and
Florin Sala
7,8,*
1
Department of Sustainable Development and Environmental Engineering, Faculty of Agriculture, University of Life Sciences “King Mihai I” from Timisoara, 300645 Timisoara, Romania
2
Doctoral School, University of Petroșani, 332006 Petrosani, Romania
3
Faculty of Geodesy, Technical University of Civil Engineering, 020396 Bucharest, Romania
4
Department of Mechanical, Industrial and Transportation Engineering, Mechanical and Electrical Engineering Faculty, University of Petroșani, 332006 Petrosani, Romania
5
Department of Environmental Engineering and Geology, Mining Faculty, University of Petroșani, 332006 Petrosani, Romania
6
Department of Mining, Surveying and Construction Engineering, Mining Faculty, University of Petroșani, 332006 Petrosani, Romania
7
Department of Soil Science, Faculty of Agriculture, University of Life Sciences “King Mihai I” from Timisoara, 300645 Timisoara, Romania
8
Laboratory of Plants Biotechnology, Agricultural Research and Development Station Lovrin, 307250 Lovrin, Romania
*
Author to whom correspondence should be addressed.
Land 2026, 15(1), 140; https://doi.org/10.3390/land15010140
Submission received: 15 December 2025 / Revised: 6 January 2026 / Accepted: 9 January 2026 / Published: 10 January 2026
(This article belongs to the Special Issue AI’s Role in Land Use Management)

Abstract

Peri-urban areas in Eastern Europe are undergoing rapid land transformation driven by suburban housing expansion and infrastructure development, yet the processes through which vegetation is progressively degraded and built-up areas intensify remain insufficiently documented. This study analyses vegetation loss and urban expansion in the peri-urban belt of Timișoara, Western Romania, between 2020 and 2025 using Sentinel-2 multispectral imagery, two key spectral indices (NDVI and NDBI), and a Random Forest (RF) classifier. The results reveal a gradual, multi-stage transformation trajectory, where dense vegetation transitions first into sparse vegetation and bare soil before consolidating into built-up surfaces, rather than being replaced abruptly. Substantial vegetation decline is accompanied by notable increases in built-up land, with strong spatial differences between communes depending on development pressure. The integration of RF classification with spectral index analysis allows these transitions to be validated and interpreted more reliably, helping distinguish structural suburbanisation from short-term spectral variability. Overall, the study demonstrates the value of combining NDVI, NDBI and AI-supported land-cover classification to capture nuanced peri-urban transformation dynamics and provides actionable insights for spatial planning and sustainable land management in rapidly growing metropolitan regions.

1. Introduction

Urban growth and suburban expansion represent some of the most visible spatial transformation processes in Central and Eastern Europe, where cities increasingly extend beyond their historical boundaries and convert former agricultural or vegetated landscapes into predominantly built-up environments. Satellite-based monitoring combined with spectral index analysis provides an effective means to quantify these transformations over space and time, supporting environmental assessment, spatial planning and land management. In this context, remote sensing data and spectral indices are extensively used to describe environmental patterns, urbanization pressures, and land use changes across multiple scales [1,2,3,4].
Despite the growing body of research on urban expansion and land-cover change, significantly less attention has been paid to how vegetation is progressively degraded in peri-urban environments and to the sequential pathways through which land transforms before becoming fully built-up. Many previous studies have focused either on final land transitions (such as agricultural-to-built conversions) or on general patterns of suburbanisation, without sufficiently documenting the intermediate phases of vegetation loss and surface exposure that precede urban consolidation. Furthermore, while NDVI and NDBI are widely used to monitor vegetation condition and built-up intensity, fewer studies explicitly integrate them with AI-supported land-cover classification in order to confirm whether spectral degradation corresponds to structurally verified land transitions. This gap is particularly relevant in rapidly suburbanising Central and Eastern European cities, where peri-urban landscapes are under strong development pressure but remain insufficiently analysed in terms of transformation mechanisms. The present study addresses this gap by proposing an integrated analytical framework that links spectral vegetation degradation, built-up intensification and AI-based land-cover validation within a coherent interpretation model. Rather than treating suburban expansion as a binary change from non-urban to urban, the study emphasises a multi-stage transition process, where vegetation passes through identifiable degradation and exposure phases before becoming consolidated built-up land. By combining NDVI and NDBI dynamics with Random Forest classification outputs, the research provides stronger interpretative reliability and helps distinguish structural suburbanisation processes from temporary spectral fluctuations or seasonal effects.
The Normalized Difference Vegetation Index (NDVI) is one of the most widely used indicators for assessing vegetation vigor and chlorophyll activity [5,6,7,8]. Due to its sensitivity to spectral responses in the red and near-infrared ranges, NDVI is often used to monitor vegetation health, environmental degradation, crop conditions, heat stress and to delineate boundaries between vegetation and built-up areas in rapidly urbanizing regions [9,10,11]. On the other hand, the Normalized Difference Built-up Index (NDBI) enhances the spectral signature of built surfaces and impervious structures and is commonly utilized in urban studies to map artificial cover, assess urban footprint expansion and analyze the spatial dynamics and intensity of built-up zones [12,13,14,15]. Over the past ten years, the advent of higher-resolution multispectral satellite platforms, especially Sentinel-2, has improved the spatial accuracy of land monitoring, facilitating regional studies of vegetation changes, land cover transitions, urban sprawl and climate-related shifts with pixel-to-pixel comparability [16,17,18]. Sentinel-2 L2A data include atmospheric corrections, enabling precise and direct index calculations as well as reliable comparisons across different time periods. In addition to optical sources, several recent studies have emphasised the importance of integrating Sentinel-1 Synthetic Aperture Radar (SAR) imagery in urban and peri-urban land monitoring. Sentinel-1 provides all-weather, day-night acquisition capabilities and is particularly useful for distinguishing impervious surfaces, infrastructure corridors and compact urban fabrics, especially in areas where cloud coverage affects optical data availability. SAR backscatter metrics and polarimetric information have been successfully used to characterise urban footprint expansion, detect surface sealing processes and support land-cover classification in rapidly transforming metropolitan regions. The complementary nature of Sentinel-1 and Sentinel-2 datasets has been demonstrated in multiple studies where combined SAR–optical approaches improved the thematic accuracy of land-use and land-cover products and strengthened the interpretation of suburban development dynamics. Alongside spectral indices, the adoption of machine learning and artificial intelligence (AI) techniques has gained momentum in land-use and land-cover (LULC) mapping. Among these, the Random Forest (RF) classifier is notable for its robustness, high predictive accuracy and capacity to handle diverse multispectral datasets [19,20,21,22,23]. RF classification is widely used in remote sensing because it integrates spectral bands, derivative indices and multiple data sources to produce detailed thematic maps of complex landscapes. Additionally, RF-based LULC products are increasingly utilized to validate or refine spectral index results, especially in studies of urban growth, vegetation loss and peri-urban fragmentation [24,25,26]. Romania, like other Eastern European countries, has undergone accelerated peri-urban development since 2000, driven by residential expansion, economic growth, improved transportation infrastructure and rising demand for detached houses [27,28,29]. The municipality of Timișoara and nearby communes represent some of the most dynamic peri-urban areas in the country, with rapid conversion of vegetated and agricultural land into residential suburbs, industrial zones, logistics centers and transport corridors. These processes have intensified after 2015, creating marked spatial contrasts between former rural landscapes and newly developed built-up sectors. In the last decade, the peri-urban area of Timișoara has undergone one of the most rapid suburban transformation processes in Romania. Former agricultural fields and semi-natural landscapes located in the communes of Dumbrăvița, Giroc, Moșnița Nouă and Ghiroda have been progressively converted into residential neighbourhoods, logistic platforms and transport infrastructure. These communes have recorded some of the highest construction rates in the country, accompanied by an intense land-parcel fragmentation process and the widespread replacement of vegetated surfaces with built-up structures and bare soil. The spatial contrast between compact urban fabric and formerly rural landscapes is today clearly visible in the metropolitan belt of Timișoara and provides a suitable context for analysing vegetation degradation and land-cover conversion in peri-urban environments. Several recent planning documents and local development strategies emphasise increasing pressure on land resources in the Timișoara metropolitan area, where demand for detached housing and logistic facilities has intensified after 2020. This pressure results in accelerated sealing of soil surfaces, decline of peri-urban green infrastructure and progressive fragmentation of former agricultural land. However, despite the intensity of these processes, objective spatially explicit assessments of vegetation loss and urban expansion in the peri-urban belt of Timișoara remain scarce. Therefore, the present study responds to a concrete territorial need: providing quantitative evidence of how suburban development affects vegetation dynamics and land-cover structure in one of the fastest-growing metropolitan regions of Western Romania. Beyond Sentinel missions, several complementary remote sensing sources have been increasingly employed in peri-urban research. Landsat time series remain fundamental for multi-years assessments of suburbanisation, while higher-resolution platforms such as PlanetScope and WorldView are widely used to refine land-cover mapping in densely built environments. Unmanned Aerial Vehicle (UAV) imagery has also become an important validation tool, enabling detailed examination of vegetation degradation stages and small-scale structural transformations associated with residential construction. The progressive diversification of data sources confirms the growing scientific interest in robust, multi-sensor approaches capable of capturing both the spectral variability and spatial complexity of peri-urban land transformation. Despite these methodological advances, most studies focusing on Eastern European peri-urban environments continue to rely predominantly on either optical indices or standalone classification techniques. There is still a need for integrated frameworks that combine spectral indicators of vegetation and built-up surfaces with AI-based land-cover classification in order to verify whether index-derived changes correspond to structurally confirmed land transformations. In this context, the present study adopts a dual-source analytical design, in which Sentinel-2 indices (NDVI, NDBI) are complemented by a Random Forest classifier, providing independent spatial validation and enabling a more accurate interpretation of vegetation degradation and suburban expansion processes in the metropolitan area of Timișoara. Despite these rapid changes, there is limited scientific research addressing vegetation loss, built-up growth and land-use transitions in Timișoara’s peri-urban belt through a consistent geospatial perspective. Most studies are either local, lack multi-temporal comparison or do not incorporate machine learning validation. This study fills this gap by analyzing vegetation dynamics and urban expansion using multi-temporal Sentinel-2 data (2020 and 2025), NDVI and NDBI indices, thematic reclassification, pixel-based area measurements and an AI-based Random Forest classifier for validation.
The study has three main objectives:
  • To quantify vegetation degradation and built-up intensification in the peri-urban belt of Timișoara between 2020 and 2025 using Sentinel-2 NDVI and NDBI;
  • To identify and characterise dominant land-cover transition pathways, with particular attention to intermediate stages of vegetation loss preceding urban consolidation;
  • To evaluate how the integration of RF classification improves the interpretation of spectral index changes and strengthens the reliability of peri-urban land-change assessment.
This integrated approach ensures multi-source validation of vegetation loss and built-up growth, enhancing the accuracy of insights into the direction and intensity of peri-urban urbanization.

2. Materials and Methods

2.1. Study Area

The study examines the peri-urban territorial belt of Timișoara, one of the largest urban areas in Western Romania. The area studied includes eight administrative territorial units (ATUs): the municipality of Timișoara and the surrounding communes of Sânandrei, Giarmata, Dumbrăvița, Șag, Giroc, Moșnița Nouă, and Ghiroda (Figure 1). These settlements form a functional corridor similar to a metropolitan area, marked by rapid residential development, the expansion of infrastructure, and gradual landscape transformation.
Spatially, the study area is dominated by former agricultural lands, semi-rural territories, low-density built-up sectors and emerging suburban clusters. In the past decade, the density and continuity of built-up land cover have significantly increased due to residential developments, logistic parks and new road networks. This context makes the area particularly suitable for multi-temporal urban expansion analysis, given the contrast between vegetation-dominated land cover in 2020 and increasingly compact anthropogenic structures visible in 2025.

2.2. Satellite Data and Pre-Processing

Two cloud-free Sentinel-2 Level 2A scenes covering the entire study area were acquired for the reference years 2020 and 2025, from the portal https://browser.dataspace.copernicus.eu/ (accessed on 2 December 2025). The selection of the 2020–2025 interval was motivated by both methodological and territorial considerations. The year 2020 was chosen as a representative baseline because it marks the beginning of the most dynamic suburban development phase recorded in the peri-urban area of Timișoara, while also providing high-quality, cloud-free Sentinel-2 imagery with full atmospheric correction. The year 2025 represents a recent reference moment that captures the cumulative effect of sustained construction pressure, residential expansion and infrastructure development occurring after 2020. The five-year interval is sufficiently long to reflect structural land-cover transformations rather than short-term fluctuations, while short enough to preserve data comparability and minimise long-term uncertainty. The analysis is strictly based on two real Sentinel-2 Level-2A datasets corresponding to 2020 and 2025. No simulated or projected imagery was used. To ensure full methodological transparency, the scenes were selected to meet three essential criteria: (1) minimal cloud coverage, (2) complete spatial coverage of the peri-urban belt, and (3) temporal consistency between the two acquisition moments. The selection procedure ensures that the results reflect actual land transformations rather than predictive estimations, thus supporting reproducibility and scientific traceability.
Level 2A atmospheric correction ensures compatibility between the two time steps and enables direct index-based comparison. The Sentinel 2 remote sensing scenes that were downloaded and used in this study can be combined in various ways depending on utility (Figure 2) and have the following characteristics (Table 1).
Sentinel-2 Level-2A products include atmospheric correction performed through the Sen2Cor processor, which ensures radiometric consistency between acquisition dates. Since NDVI uses 10 m resolution bands and NDBI includes the SWIR band (20 m), the B11 band was resampled to 10 m using bilinear interpolation to allow consistent pixel-level comparison. This procedure ensures spatial compatibility while preserving spectral integrity for both indices.
Five spectral bands (Table 2) were selected based on their sensitivity to vegetation reflectance, impervious surfaces and background soil:
Because B11 is delivered at 20 m spatial resolution, it was resampled to 10 m using bilinear interpolation to ensure spatial uniformity with the other bands, which is mandatory for both index computation and Random Forest feature stacking. Subsequently, all bands were merged into a multispectral composite for each year using the Composite Bands tool in ArcGIS Pro 3.6.0 [30].

2.3. Spectral Indices: NDVI and NDBI

Two indices were computed to characterize the dynamics of vegetation vigor and built-up land cover. The Normalized Difference Vegetation Index (NDVI) was used to quantify vegetation vigor and photosynthetic activity, being widely employed in remote sensing vegetation monitoring [1,2]. It was computed as follows (Equation (1)):
N D V I = N I R R E D N I R + R E D
where NIR—Band 8, RED—Band 4.
Higher NDVI values indicate vigorous vegetation, while lower or negative values are associated with bare soil, non-vegetation surfaces, built-up areas or degraded vegetation (Figure 3).
The Normalized Difference Built-up Index (NDBI) was used as an indicator of anthropogenic impervious surface consolidation [12] (Equation (2)):
N D B I = S W I R N I R S W I R + N I R
where SWIR—Band 11, NIR—Band 8.
Higher NDBI values are associated with artificial structures, built-up surfaces, and industrial platforms, while lower values correspond to natural vegetation, soils or water bodies (Figure 4).
Both NDVI and NDBI were computed for the years 2020 and 2025. The indices were subsequently reclassified into thematic classes (4 classes for NDVI and 2 classes for NDBI), using identical intervals for both years to allow direct comparison.
Temporal change was computed using a conventional differencing approach widely applied in NDVI change detection studies [4] (Equation (3)):
N D V I = N D V I 2025 N D V I 2020
where ΔNDVI represents the change in the Normalized Difference Vegetation Index over the analysed period; NDVI2025 denotes the NDVI values calculated for the year 2025, reflecting the vegetation condition at the end of the study period; NDVI2020 denotes the NDVI values calculated for the year 2020, representing the baseline vegetation condition.
Post-classification land-cover transitions were computed using a transition matrix framework commonly employed in land-change analysis as Equations (4) and (5):
T i j = A r e a ( C l a s s i 2020 C l a s s j 2025 )
P i j = T i j A A T U × 100 ( % )
where Tᵢⱼ represents the transition area from land-use/land-cover Class i in 2020 to Class j in 2025. It is defined as the surface area that changed from class i at the initial time (2020) to class j at the final time (2025); Area (Classi2020 → Classj2025) denotes the spatial extent of pixels or polygons that experienced this specific class transition between the two reference years; Pᵢⱼ represents the percentage of the total administrative unit area affected by the transition from Class i (2020) to Class j (2025); AATU denotes the total area of the Administrative Territorial Unit (ATU) under analysis; The ratio Tᵢⱼ/AATU × 100 (%) expresses the relative contribution of each land-use/land-cover transition to the total area of the ATU.
NDVI thresholds were selected to distinguish clearly between dense vegetation, moderately degraded vegetation, bare surfaces and non-vegetated land, following widely accepted ecological interpretations where values below 0.20 generally indicate exposed soil or severely stressed vegetation, while values above 0.50 are characteristic of stable, photosynthetically active vegetation. Regarding NDBI, it is acknowledged that the index may occasionally register high values over bare soil surfaces; however, in this study NDBI is not interpreted in isolation. Instead, it is analysed together with NDVI dynamics and RF-based land-cover classes. The combined interpretation of these three components allows bare soil to be differentiated from consolidated built-up areas, thus reducing the risk of analytical misinterpretation.

2.4. Thematic Reclassification of NDVI and NDBI

To transform the continuous index values into meaningful categorical classes, both NDVI and NDBI raster’s were reclassified based on previously validated thresholds from the literature and visual examination of the computed histograms.
For NDVI, four thematic classes were defined:
  • Non-vegetated/very low vegetation
  • Bare soil/exposed ground
  • Low vegetation density
  • Dense vegetation
The same thresholds were applied identically in 2020 and 2025 to ensure comparability. For NDBI, two classes were used:
  • Non-built
  • Built-up
This simplified dichotomy aligns with the index’s purpose as a proxy for urbanization intensity.

2.5. Quantification of Land Cover by Administrative Unit

The spatial distribution of the reclassified NDVI and NDBI classes was quantified using the Tabulate Area tool in ArcGIS Pro. The analysis was carried out for each of the eight ATUs (spatial zone layer), extracting pixel counts per class.
Given the 10 m spatial resolution of the index raster’s, one pixel corresponds to 100 m2 (0.01 ha). Thus, the number of pixels per class was converted into hectares, and then into surface percentages relative to the total ATU surface. This allowed the comparative assessment of vegetation degradation and built-up expansion between 2020 and 2025 at the ATU scale.

2.6. Random Forest Classification for AI-Based Validation

Random Forest (RF) is a supervised ensemble-learning classifier that builds a large number of decision trees and aggregates their predictions to obtain a more robust and generalizable thematic output. In this study, RF is employed as an AI-based validation layer, providing an independent interpretation of land-cover classes derived from multispectral Sentinel-2 bands and spectral indices (NDVI, NDBI). Unlike single-index approaches, RF simultaneously evaluates multiple spectral dimensions, thereby reducing index-specific ambiguities and increasing classification reliability.
The Random Forest classifier was implemented using 100 decision trees, which represents a commonly adopted compromise between stability and computational efficiency in remote sensing applications. The number of variables considered at each split followed the standard default rule (square root of the number of predictors), while out-of-bag estimation was used to internally evaluate model performance. Training samples were manually digitised based on visual interpretation of Sentinel-2 composites and Google Earth imagery to ensure reliable class representation.
Formally, the RF classifier can be expressed as the ensemble average of N independently generated decision trees (Equation (6))
R F x = 1 N k = 2 N h k ( x )
where x—spectral feature vector (bands + NDVI + NDBI); h k ( x ) = individual decision tree, N—total number of trees.
Each tree contributes a categorical prediction, and final thematic class is obtained through majority voting [31] (Equation (7)):
C l a s s x = a r g m a x c k = 1 N I ( h k x = c )
where each tree hk returns a class (c); the indicator I ( h k ( x ) = c ) is 1 if the tree predicted class c, otherwise 0; add up how many votes each class receives; choose the class with the most votes
RF does not represent an independent field validation dataset but rather an analytical confirmatory layer that supports the interpretation of spectral behaviour. RF strengthens the analysis by verifying whether areas showing spectral degradation in NDVI and intensification in NDBI correspond to consistent land-cover transitions detected through supervised classification. In this sense, RF acts as a structural cross-verification tool, reducing interpretive uncertainty and enhancing confidence in the detected peri-urban transformation mechanisms.

2.6.1. Feature Stack Construction

To validate the transformations indicated by NDVI and NDBI, an AI-based land-use and land-cover classification was performed using the Random Forest (RF) algorithm. A feature stack was prepared for each year by combining:
  • Multispectral bands (B2, B3, B4, B8, B11)
  • NDVI
  • NDBI
This resulted in STACK_AI_2020 and STACK_AI_2025, used as input explanatory variables for RF.

2.6.2. Training Data

Training polygons were digitized manually within ArcGIS Pro using the Training Samples Manager. Five representative classes were defined to capture the dominant land cover types:
  • Dense Vegetation
  • Low Vegetation
  • Bare Soil
  • Built-up
  • Water
At least 50 training polygons per class were collected, ensuring spatial dispersion across all ATUs to capture intra-class variability.

2.6.3. Model Training

The RF classifier was trained using the Train Random Trees Classifier tool. The model incorporated all explanatory bands and indices. Default hyperparameters were used, with at least 100 trees to ensure stable classification results.
The trained model was saved as a .ecd classifier definition file and applied to both feature stacks (2020 and 2025) via the Classify Raster tool, resulting in two thematic LULC maps:
  • LULC_RF_2020
  • LULC_RF_2025

2.6.4. RF-Based Spatial Validation

The classification products were then subjected to Tabulate Area extraction, identical to the index-based products. Surface percentages per class were evaluated for all UATs and compared with the structures indicated by NDVI and NDBI.
This cross-validation demonstrated that:
areas showing decreased NDVI dense vegetation also correspond to AI classification as vegetation loss,
and areas with higher NDBI values consistently aligned with RF-built-up classes.

2.7. Transition Matrix (2020–2025)

To capture dominant land cover transformations, a transition matrix was constructed by cross-referencing index-derived classes and RF outputs between 2020 and 2025. The matrix conceptually tracks land cover trajectory from initial (2020) state to subsequent (2025) state.
The strongest transitions indicated by both NDVI–NDBI and Random Forest include:
Dense Vegetation → Low Vegetation
Dense Vegetation → Built-up
Low Vegetation → Built-up
Bare Soil → Built-up
These reflect:
vegetation degradation,
anthropogenic fragmentation,
and conversion of open surfaces into residential and infrastructural built-up land.
Such transitions are consistent with peri-urban growth patterns documented in European metropolitan areas and align with intensifying urban pressure around Timișoara.
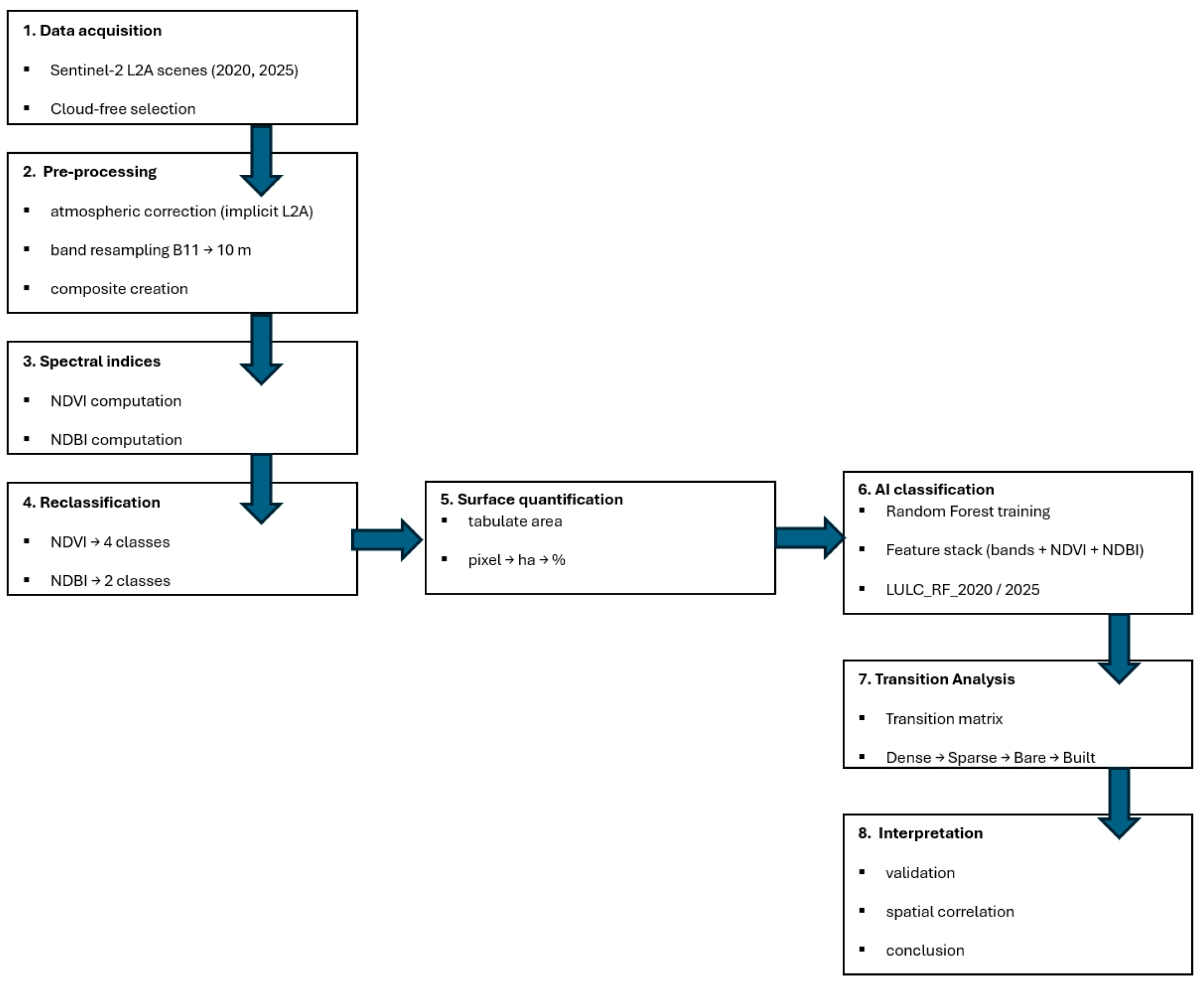
To ensure methodological transparency and reproducibility, all processing steps followed a structured workflow including: (1) Sentinel-2 L2A scene selection; (2) pre-processing and resampling; (3) NDVI and NDBI computation; (4) RF-based LULC classification; and (5) transition matrix extraction. Each stage is explicitly documented in the methodological workflow figure, allowing the procedure to be replicated for other peri-urban contexts or extended for multi-temporal monitoring frameworks. Figure 5 illustrates the methodological workflow applied in the present study. Sentinel-2 L2A imagery was first pre-processed and used to compute NDVI and NDBI, which were subsequently reclassified into thematic vegetation and built-up classes. Pixel-based statistics were extracted for each administrative unit in order to quantify spatial transformations. In parallel, a Random Forest classifier was applied to multispectral bands and derived indices, producing independent LULC maps for 2020 and 2025. Finally, RF-based transition matrices were computed to identify dominant land-cover trajectories and validate spectral index changes.

3. Results

3.1. Evolution of Vegetation Density (NDVI)

The multi-temporal NDVI analysis reveals a consistent decline in vegetation vigor across all administrative units (Figure 6).
The NDVI maps for 2020 and 2025 have been reclassified into 4 classes as follows:
-
NDVI ≤ 0 → class 1—Water/Non vegetated
-
NDVI ≤ 0.2 → class 2—Bare or very low vegetation
-
NDVI ≤ 0.5 → class 3—Sparse/moderately degraded vegetation
-
NDVI ≤ 1.0 → class 4—Dense and healthy vegetation
It is important to emphasise that the reduction of NDVI values observed between 2020 and 2025 does not simply reflect minor spectral variability or seasonal fluctuations, but corresponds to structural vegetation degradation processes. NDVI values below approximately 0.20–0.25 are generally associated with exposed soil or severely stressed vegetation, whereas values characteristic of dense, stable vegetation are substantially higher. The consistent spatial clustering of low NDVI zones along expansion fronts and recently urbanised areas suggests that index degradation represents a meaningful indicator of land transformation rather than a transient spectral signal.
Between 2020 and 2025, the most evident change concerns the collapse of dense vegetation (V4). In 2020, this class formed a substantial component of the peri-urban landscape, particularly in Ghiroda, Moșnița Nouă and Giarmata. However, by 2025 dense vegetation declined severely across all administrative units. The reduction is especially pronounced in Giarmata (−29.73 percentage points—pp), Ghiroda (−25.62 pp) and Moșnița Nouă (−19.42 pp), where dense vegetation almost halved. Even in units with initially higher vegetation cover such as Timișoara and Dumbrăvița, the decrease exceeds −5 to −10 pp, confirming a widespread downward trend (Table 3).
The high overall accuracy and Kappa values indicate that the RF classification provides reliable structural information, supporting the interpretation that spectral change corresponds to real land-cover transition rather than temporary signal fluctuation.
In parallel, the low vegetation class (V2–V3) expanded almost everywhere, frequently becoming the dominant category in 2025. Bare soil and sparse vegetation (V2–V3) increased significantly in Giarmata (+43.03 pp), Șag (+28.75 pp), Ghiroda (+27.51 pp) and Moșnița Nouă (+25.70 pp), suggesting a strong transition from dense vegetation towards degraded or temporary low-biomass surfaces. These transformations point to vegetation attenuation, seasonal stress conditions and land conversion processes that have fragmented the former vegetated patches typical for the peri-urban areas in 2020.
Non-vegetated surfaces (V1) also increased in several units, most notably in Sinandrei (+0.17 pp) and, to a lesser extent, in Giarmata and Timișoara, expressing a gradual replacement of vegetated surfaces with surfaces under development or recently exposed soils. Even where V1 slightly decreased (e.g., Dumbrăvița, Șag), this reduction is offset by much larger increases in V2 and V3, confirming that vegetation is still present but substantially weakened from a spectral point of view.
The spatial pattern of vegetation loss and built-up intensification is not uniformly distributed across the peri-urban area but follows clear socio-spatial dynamics. The communes located along the main access corridors and transportation axes, as well as those experiencing strong residential and logistic development pressure, such as Moșnița Nouă, Ghiroda and Dumbrăvița, recorded the most pronounced transformations. By contrast, communes situated further from Timișoara or less connected to major infrastructure display slower and more fragmented land-change dynamics. These differences indicate that vegetation degradation is closely linked to accessibility, development attractiveness and functional integration within the metropolitan system.
Overall, NDVI-based results indicate a continuous and spatially consistent deterioration of vegetation quality throughout the peri-urban ring of Timișoara. By 2025, vegetated areas persist mostly in degraded or low-density forms, while dense vegetation becomes fragmented, isolated and significantly reduced. These patterns strongly suggest ongoing peri-urban development pressure, progressive land conversion, loss of ecological connectivity and increased exposure of soil surfaces due to construction, infrastructure expansion and modification of land-use functions across multiple ATUs.
The high overall accuracy and strong Kappa values indicate that the RF classification reliably distinguishes between vegetation categories, bare soil and built-up land. This is particularly relevant for interpreting NDVI and NDBI trends, because it confirms that spectral degradation corresponds to actual structural land transitions and is not only the result of spectral noise or seasonal variability.

3.2. Spatial Increase of Built Surfaces (NDBI)

NDBI-based analysis shows strong spatial intensification of built-up areas across all ATUs. The NDBI maps for the years 2020 and 2025 have been reclassified into 2 classes (Figure 7) as follows:
-
NDBI ≤ 0 → Non built-up
-
NDBI ≤ 1 → Built-up
NDBI change analysis reveals a consistent increase in built-up areas between 2020 and 2025 across all administrative units of the peri-urban region of Timișoara (Table 4).
The strongest expansion is recorded in Moșnița Nouă (+31 pp), Giarmata (+26.7 pp) and Ghiroda (+24.5 pp), indicating highly dynamic urbanization processes south-east and north-east of the city. Moderate increases are observed in Giroc (+12.1 pp) and Sânandrei (+8.5 pp), while the most stable values are found in Dumbrăvița and Șag (around +4–6 pp), where the urban expansion appears more spatially constrained.
These differences reflect uneven development trajectories, strongly associated with land availability, recent residential expansion, and infrastructure development corridors. Areas experiencing the highest increases correspond to the main axes of suburban growth, confirming the transformation of peri-urban landscapes into residential and mixed-use spaces.
On average, all ATUs record positive trends in built-up surfaces, showing that ongoing construction and land conversion processes are spatially widespread and not limited to a single locality. The magnitude of these increases aligns with the marked decrease in dense vegetation observed in the NDVI results, reinforcing the hypothesis that vegetation loss is directly linked to new construction and land occupation.
Together, NDVI and NDBI trajectories clearly demonstrate a shift from vegetated peri-urban territories towards built-up surfaces, highlighting the accelerated nature of land consumption and suburbanization in the metropolitan area of Timișoara during the last five years.

3.3. Correlation Between Vegetation Degradation and Built-Up Expansion

An integrated interpretation of NDVI and NDBI change reveals a strong inverse relationship between vegetation loss and built-up expansion across all administrative units in the peri-urban ring of Timișoara between 2020 and 2025. Units that experienced the highest decrease in dense vegetation (e.g., Giarmata −29.7 pp, Ghiroda −25.6 pp, Moșnița Nouă −19.4 pp) correspond exactly to the areas where built-up surfaces expanded most rapidly (+26.7, +24.5 and +31.0 pp, respectively). This spatial coincidence indicates that vegetation decline is not only a spectral effect or seasonal variation, but a land transformation process directly associated with construction, soil exposure, and infrastructure development. At the same time, the moderate increases observed in Dumbrăvița (+6.5 pp) and Șag (+4.4 pp) align with the lower NDVI decline identified in these units, suggesting slower urbanization dynamics or more fragmented development patterns. The general consistency between NDVI and NDBI change values across all UATs validates the interpretation of vegetation loss as a proxy for land conversion, and not as a result of natural vegetation cycles or interannual variability.
Overall, NDVI and NDBI trajectories clearly indicate that the peri-urban interface of Timișoara is undergoing accelerated suburbanization, transforming green peri-urban landscapes into built-up residential areas within a short five-year interval. Such transformations imply a progressive loss of landscape continuity, decreasing ecological functions, and heightened environmental pressure in the metropolitan expansion zone. Dense vegetation decreased systematically in all localities, with maximum decline in Sînandrei (−20%) and Giarmata (−13%) (Figure 8).

3.4. AI-Based Validation Through Random Forest Classification

Random Forest was selected due to its ensemble-based machine-learning architecture, high robustness against noise, and proven performance in Sentinel-based land monitoring. A Random Forest classifier with 100 trees was used, which is a commonly adopted configuration for Sentinel-2 based land-cover mapping, ensuring sufficient decision complexity while avoiding excessive computation.
Random Forest (RF) classification was applied as an AI-based validation layer in order to verify index-derived trends and quantify actual land-cover conversions between 2020 and 2025 (Figure 9). The model was trained on Sentinel-2 spectral bands and derived indices (NDVI, NDBI), using a supervised approach with manually digitized training samples for five land-cover classes: Built-up (2), Dense vegetation (3), Sparse vegetation (4), Bare Soil (5) and Water (1). A 100-tree ensemble configuration was selected, which ensured stable classification outcomes while maintaining computational tractability, in line with standard configurations reported in Sentinel-based land-change studies.
RF classification for 2020 produced coherent clusters of dense vegetation and moderate built-up fractions, while the 2025 classification revealed extensive built-up formation, particularly in the fast-expanding communes of Moșnița Nouă, Giarmata and Ghiroda. The AI outputs spatially reproduced the major patterns detected by NDVI/NDBI, but additionally identified intermediate classes—especially Bare Soil and Sparse vegetation—which constitute structural transition states preceding full urban sealing (Figure 10).
Post-classification change detection using the RF transition matrix (Combine + Tabulate Area) indicated that direct Dense → Built conversion remained limited (0.06–1.43% of municipal area), while Dense → Bare transitions were substantially larger, frequently exceeding several hundred thousand pixels per municipality (e.g., 691,000 pixels in Sînandrei). Dense → Sparse transitions varied between 0.005% and 0.18%, confirming vegetation canopy degradation, while Sparse → Built transitions reached up to 0.43% (Ghiroda), illustrating later-stage suburbanisation phases. Bare → Built transitions accounted for comparatively small volumes (≈0.02–0.12%), representing the final sealing stage.
The dominance of the Dense → Sparse → Bare → Built pathway confirms a multi-stage trajectory, statistically consistent across all units and particularly prominent in Moșnița Nouă, Ghiroda and Giarmata. In contrast, Dense → Dense persistence values were minimal (≈0–0.3%), reinforcing the observation that vigorous vegetated areas largely disappeared or degraded during the analysis period. These AI-derived transition distributions quantitatively validate the spectral evidence of vegetation loss and demonstrate that NDVI decline largely reflects pre-construction land preparation and environmental disturbance rather than immediate built-up conversion.
From a methodological perspective, Random Forest therefore operates not only as a classification instrument but also as a statistical validation framework capable of distinguishing between spectral vegetation stress and structurally confirmed land conversion. The transition matrix strengthens the analytical reliability of the change-detection process and positions AI-supported classification as a crucial component in multi-temporal land management research for rapidly urbanising peri-urban landscapes.

3.5. Land Cover Transition Matrix (2020–2025)

The NDVI, NDBI and RF-based classification results converge towards a consistent set of land cover transition pathways, yet with clearly differentiated magnitudes. While NDVI reveals substantial decline of dense vegetation across all administrative units, Random Forest identifies only limited direct conversions into built-up surfaces (generally below 1.5% of municipal area).
RF transition values highlight that most dense vegetation is first converted to bare soil (>600,000 pixels in Sînandrei alone) or sparse vegetation before becoming built-up.
This confirms a multi-stage urbanization process, in which vegetation degradation represents an early phase preceding construction (Table 5, Figure 10).
These transition sequences are particularly pronounced in rapidly expanding peri-urban communes such as Moșnița Nouă, Giarmata, Ghiroda and Sînandrei, where Dense → Sparse and Dense → Bare transitions dominate and only a minor fraction reaches the built-up stage within the five-year period. This pattern accurately reflects a progressive structural reconfiguration from vegetated landscapes towards urban land cover, occurring through intermediate states rather than instantaneous conversion (Figure 11).
The Sankey diagram (Figure 12) illustrates mean transition pathways derived from Random Forest post-classification matrices. The dominant sequence follows Dense → Sparse → Bare → Built, while direct Dense → Built transitions remain comparatively limited (<1%). The AI evidence confirms that land transformation is multi-phased rather than abrupt, supporting sequential suburbanisation processes.

3.6. Spatial Consistency Between NDVI–NDBI and Random Forest Outputs

Spatial comparison between NDVI decline, NDBI increase and RF land cover transitions reveals strong inter-methodological coherence. Areas exhibiting the highest NDVI decrease are predominantly mapped as sparse vegetation or bare soil by the RF model, whereas high NDBI zones correspond spatially with RF-class “built-up”. Persistent, high-biomass vegetation areas are consistently identified as “dense vegetation” across both NDVI and RF outputs.
This triangulation reduces the likelihood of index-based misinterpretation and demonstrates that vegetation spectral loss represents a preliminary step in land conversion. Importantly, the AI classifier enhances interpretation by distinguishing degraded vegetation and exposed soil as sequential stages in the peri-urban urbanization process, rather than assuming direct vegetation-to-built transitions. Consequently, the combined NDVI–NDBI–RF evidence provides a robust analytical foundation for understanding suburban expansion and land management dynamics in the metropolitan area of Timișoara.

3.7. Synthesis of Results

Overall, the combined NDVI, NDBI and Random Forest analyses demonstrate that the peri-urban system of Timișoara experienced substantial land transformation between 2020 and 2025. The most pronounced changes consist of a marked contraction of dense vegetation (−14 to −40 pp), accompanied by a proportional increase in low-vegetation and bare-soil surfaces which together exceed 70% of total area in several communes in 2025. Built-up surfaces follow an upward trajectory in all municipalities, with expansions between +4 and +31 pp depending on local development intensity.
Post-classification transition analysis reveals that vegetation decline progresses mainly through intermediate stages: Dense → Sparse or Dense → Bare—before reaching the final built-up configuration. Direct Dense → Built transitions remain relatively limited (generally <1.5% of municipal area), yet the cumulative sequence (Dense → Sparse → Bare → Built) reflects a structurally significant conversion pathway. This multi-stage progression is spatially concentrated in rapidly expanding peri-urban communes such as Moșnița Nouă, Giarmata, Ghiroda and Sînandrei, indicating clear suburban development fronts.
Furthermore, strong spatial correspondence between NDVI decrease, NDBI increase and AI-based land cover transitions confirms that vegetation degradation constitutes an early indicator of land conversion rather than a mere spectral fluctuation. The joint interpretation of spectral indices and AI classification thus provides robust empirical evidence for a systematic reconfiguration of peri-urban landscapes towards predominantly urban land cover, driven by sustained suburban expansion during the examined period.

3.8. Statistical Summary

Quantitatively, RF transition matrices reveal the following aggregated patterns across the eight administrative units:
Dense → Built: mean 0.62%, range 0.06–1.43%;
Dense → Sparse: mean 0.11%, range 0.005–0.18%;
Sparse → Built: mean 0.31%, range 0.07–0.43%;
Bare → Built: mean 0.06%, range 0.02–0.12%;
Dense → Bare transitions represent the dominant pathway, frequently exceeding several hundred thousand pixels per municipality (e.g., 691,000 pixels in Sînandrei).
Pearson correlations reveal strong relationships between NDVI degradation and RF transition pathways (Figure 13). ΔV2 correlates positively with Dense → Built (r = 0.86) whereas ΔV3 correlates negatively with Sparse → Built (r = −0.59), confirming that vegetation loss precedes urban conversion and rarely occurs as an abrupt transition. Low vegetation expansion correlates strongly with built-up intensification, supporting the existence of intermediate degradation phases.
Descriptive statistics calculated for all eight municipalities indicate strong variability in vegetation dynamics during the 2020–2025 interval. Dense vegetation (ΔV3) presents a mean decrease of −10.5 pp, with values ranging between −20.2 pp (Sînandrei) and −1.7 pp (Ghiroda) (std = 5.65 pp), reflecting substantial spatial heterogeneity in vegetation decline. Low vegetation (ΔV2) increased on average by +26.3 pp, with notable maxima of +43.0 pp in Giarmata, while bare soil (ΔV4) shows a mean increase of +15.6 pp, reaching up to +29.7 pp in the same municipality.
Regarding AI-based transitions, direct Dense → Built conversion (%12) shows a mean proportion of 0.44%, ranging from 0.06% to 1.43%, while Dense → Sparse transitions (%14) display a lower average of 0.07% (min 0.005%, max 0.18%). Sparse → Built transitions (%17) present higher values (mean 0.27%, std 0.14%) and reach up to 0.43% in Ghiroda. Bare → Built (%22) remains minimal (mean 0.014%), although peak values reach 0.063% in Giarmata.
Overall, the statistical summary confirms that vegetation degradation is both strong and spatially uneven, with suburban municipalities (Giarmata, Moșnița Nouă, Ghiroda) showing the highest intensities and variance across the study area.

4. Discussion

From a statistical perspective, mean NDVI degradation reaches −10.5 pp, but the very large range (−20.2 to −1.7 pp) demonstrates major inter-municipal contrasts in vegetation response. The strongest negative values are consistently associated with communes undergoing rapid suburban development, whereas transitional municipalities (Giroc, Ghiroda, Moșnița Nouă) exhibit comparatively reduced losses, suggesting different suburbanisation phases.
The results of this study indicate that vegetation degradation in the peri-urban belt of Timișoara is not random or episodic, but forms part of a broader suburbanisation trajectory. The RF-derived transition paths clearly show that vegetation loss typically precedes construction activity, with land passing through intermediate states of sparse vegetation and bare soil before reaching fully built-up status. This sequential pattern confirms that NDVI decline functions as an early indicator of land transformation, reflecting preparatory land disturbance processes associated with suburban development. Such evidence highlights the diagnostic value of remote sensing monitoring in rapidly expanding metropolitan environments. RF transition metrics further confirm these differentiated trajectories: Sparse → Built transitions show the highest mean proportion (0.27%), while direct Dense → Built conversions remain limited (mean = 0.44%), reinforcing the sequential degradation model. The large standard deviation in Dense → Built (std = 0.49) also indicates that local development pressure is not uniform across the peri-urban belt. Together, these quantitative patterns reveal a highly heterogeneous suburban transformation, rather than a uniform metropolitan expansion.
The integration of RF classification adds an essential level of analytical validation to the index-based interpretation. Whereas NDVI and NDBI quantify spectral change, RF demonstrates whether these spectral transitions correspond to actual structural land-cover transformations. The strong correspondence between areas of NDVI decline, NDBI increase and RF-identified transitions towards bare or built-up classes indicates that vegetation degradation is not only spectral but also physically manifested in land restructuring. This combined approach therefore allows a more confident interpretation of peri-urban change dynamics compared to studies relying exclusively on spectral indices. These statistical results demonstrate that mean tendencies alone are insufficient to describe peri-urban structural change; instead, high standard deviations and large min–max intervals reveal sharply differentiated land-transition intensities within the same metropolitan system.

4.1. Interpretation of Vegetation Degradation Patterns

The most prominent finding is the substantial contraction of dense vegetation, exceeding −30 pp in multiple municipalities. This decline largely originates from spectral vegetation loss rather than abrupt land conversion, indicating a preparatory phase of vegetation depletion commonly associated with suburban development fronts. In the peri-urban zone of Timișoara, dense vegetation shows high transition rates towards sparse vegetation or bare soil, strongly suggesting fragmentation of continuous canopy structure and intensification of ground disturbance. This sequential degradation is consistent with processes observed in other European peri-urban environments, where suburban housing pressure leads to canopy thinning, reduced biomass, clearance operations and loss of ecological connectivity even before construction occurs. The dominant Dense → Sparse and Dense → Bare transitions detected by Random Forest in this study align with typical spectral signals preceding land sealing and built-up consolidation.

4.2. Built-Up Expansion as Structural Urbanization

Built-up land progressed markedly between 2020 and 2025 in all communes, with increases generally above +5 pp and exceeding +25 pp in Giarmata, Moșnița Nouă and Ghiroda. These values reflect an accelerated suburbanisation trend, where peri-urban municipalities function as primary recipients of real-estate expansion. Spatial correspondence between NDBI hotspots and NDVI decline confirms that vegetation loss is largely development-driven rather than climatically induced. Areas with the strongest built-up intensification coincide with zones previously characterized by dense vegetation, reinforcing the interpretation that vegetation attenuation represents an early stage of urban conversion.

4.3. Random Forest Classification as Independent Validation

An important methodological contribution of this research lies in the application of a Random Forest classifier as an analytical validation layer. RF reproduced the main spatial patterns detected by NDVI and NDBI, but additionally identified distinct intermediate stages: sparse vegetation and bare soil. These classes, largely invisible in index-only approaches, represent transitional conditions generated through clearance and partial land disturbance prior to the establishment of built-up infrastructure. Crucially, Random Forest revealed that direct Dense → Built conversion represents only a small share of total change, whereas the majority of transitions follow the Dense → Sparse → Bare → Built sequence. This multi-stage pathway confirms that vegetation decline observed in spectral indices does not automatically correspond to instantaneous urban conversion, but reflects a gradual preparatory process. Hence, AI classification substantially strengthens thematic reliability and deepens interpretation beyond index-derived estimations.

4.4. Environmental and Territorial Implications

The magnitude and spatial concentration of vegetation decline raise multiple implications for peri-urban land management. Loss of vegetative buffer zones reduces ecological resilience, increases exposure to heat-island effects, and diminishes the role of peri-urban belts as climatic moderators. Fragmentation of vegetation corridors has potential consequences for biodiversity and ecosystem connectivity, while increased surface sealing may intensify surface runoff and urban flood risk. From a territorial planning perspective, the observed trends underline the urgency of regulating land conversion, strengthening green infrastructure policies and promoting ecological reserves within metropolitan growth strategies. Given the strength of evidence produced by Sentinel-2 time series and AI classification, the methods applied in this study could serve as an effective monitoring tool for local zoning and environmental policy.

4.5. Comparison with Other European Studies

These results are consistent with observations reported in other European metropolitan contexts. Studies conducted in the suburban areas of Prague, Vienna, Warsaw and Bucharest have similarly highlighted phased suburbanisation processes, where initial vegetation removal and fragmentation precede the consolidation of built-up structures and infrastructure corridors. In all these cases, peri-urban zones have acted as dynamic transformation frontiers, absorbing residential expansion and functional urban growth while gradually losing their vegetated landscape identity. The transition dynamics observed in Timișoara therefore align with documented European patterns, reinforcing the conclusion that peri-urban vegetation degradation is structurally linked to contemporary suburban development dynamics in Central and Eastern Europe [32,33,34,35,36,37].
These results are particularly relevant because they demonstrate that peri-urban transformation in Timișoara follows a progressive trajectory rather than an abrupt conversion model. This means that vegetation degradation can be detected and monitored before full urban consolidation occurs, offering an opportunity window for planning intervention. In other words, spectral degradation functions as an early warning indicator that signals where suburbanisation pressure is likely to intensify.

4.6. Methodological Limitations and Future Perspectives

A potential source of uncertainty in peri-urban change analysis using optical satellite data is the sensitivity to seasonal variability and short-term surface dynamics, particularly when using single-date imagery. In the present study, this limitation was mitigated by ensuring temporal consistency of acquisition dates, by using surface reflectance products corrected atmospherically and, most importantly, by combining spectral index dynamics with RF-based structural information. The strong spatial correspondence between NDVI decline, NDBI increase and RF-identified transitions suggests that the observed changes are structural rather than seasonal. Nevertheless, this aspect is acknowledged as a methodological limitation, and future research will benefit from denser temporal sampling.
Beyond confirming regional suburbanisation tendencies, the present study brings an additional methodological contribution by explicitly linking spectral index change with AI-supported land-cover validation. While many studies rely exclusively on NDVI or NDBI trends to infer land-use change, our results demonstrate that the integration of Random Forest classification provides a more nuanced interpretation, distinguishing between temporary degradation phases and structurally confirmed built-up expansion. This dual analytical framework strengthens result reliability and improves the diagnostic potential of remote sensing approaches in peri-urban research.
Several limitations should be acknowledged. Despite selecting comparable observation periods, NDVI remains sensitive to subtle seasonal differences. A further limitation is the absence of in situ validation, which limits direct ecological quantification of vegetation degradation and land conversion. Additionally, the binary segmentation of NDBI may overlook functional differences within built-up classes, although Random Forest partially mitigates this limitation [38,39,40,41,42].
A further research direction should consider the integration of additional multi-sensor datasets, particularly Sentinel-1 SAR time series or very-high-resolution imagery, in order to refine detection of early land transformation signals and to better differentiate between seasonal vegetation variability and structurally induced degradation. Extending the temporal framework beyond 2025 would also provide improved insight into whether currently degraded or bare areas effectively transition into consolidated built-up structures or remain in intermediate transformation states. Future work could incorporate multi-temporal RF modelling, higher-resolution imagery (e.g., UAV or PlanetScope), and deep-learning segmentation methods to increase thematic precision. Scenario-based modelling of future suburban expansion would further support evidence-based metropolitan planning and land-use governance.

5. Conclusions

The results of this study demonstrate that peri-urban transformation in the metropolitan area of Timișoara is neither abrupt nor random, but follows a gradual multi-stage trajectory in which vegetation degradation represents a fundamental and measurable phase of suburban development. The combined interpretation of NDVI, NDBI and RF classification confirms that vegetation loss is predominantly structural, corresponding to land preparation, parcelisation and progressive surface sealing, rather than temporary spectral variation. The substantial differences between communes further reveal that suburbanisation pressure is spatially selective and strongly influenced by accessibility, functional attractiveness and development dynamics.
From a methodological perspective, the study demonstrates the added value of integrating spectral indices with AI-supported land-cover classification. While NDVI and NDBI alone provide important quantitative insight into vegetation decline and built-up intensification, the RF classifier strengthens interpretation by confirming whether spectral degradation corresponds to real land conversion processes. This integrated approach reduces interpretative uncertainty and allows a more confident understanding of peri-urban transformation dynamics compared with analyses based solely on spectral indices.
The results also carry clear implications for spatial planning and land management. Since vegetation degradation precedes built-up consolidation, monitoring NDVI decline can serve as an early-warning indicator to anticipate future development pressure. This offers local and regional authorities the possibility to intervene proactively, by regulating suburban expansion, protecting residual green infrastructure, managing land fragmentation and guiding development towards more sustainable spatial structures. Identifying areas with accelerating vegetation loss therefore provides a practical tool for planning intervention rather than merely documenting change retrospectively.
Certain limitations must be acknowledged. The analysis is constrained by the spatial and temporal resolution of Sentinel-2, which may not fully capture very small-scale transformations or short-term seasonal variations. Although RF classification accuracy is high, classification uncertainty cannot be entirely eliminated, particularly in transitional or spectrally heterogeneous areas. Moreover, the study focuses on a single metropolitan region, which means that caution is required when generalising the findings to other geographical contexts.
Future research should extend the temporal framework beyond 2025 in order to assess whether currently degraded or bare areas transition fully into consolidated urban fabric. Integrating socio-economic variables, cadastral data or planning regulations would further improve understanding of the drivers behind peri-urban land transformation. In addition, combining Sentinel-2 imagery with Sentinel-1 SAR data or very-high-resolution imagery could refine the detection of early vegetation disturbance and enable real-time or near real-time suburbanisation monitoring frameworks.

Author Contributions

Conceptualization, M.V.H. and F.S.; methodology, M.V.H. and F.S.; software, M.V.H., A.C.B., L.O.D. and G.P.; validation, M.V.H., F.S. and S.M.R.; formal analysis, M.V.H., F.S. and R.C.H.; investigation, M.V.H., C.L. and R.B.; resources, M.V.H., A.C.B., R.B., S.M.R., L.O.D. and C.L.; data curation, R.C.H., A.S. and F.S.; writing—original draft preparation, M.V.H. and F.S.; writing—review and editing, M.V.H., A.C.B., S.M.R., C.L., R.C.H. and F.S.; visualization, M.V.H., G.P., A.S. and F.S.; supervision, A.C.B., S.M.R. and F.S.; project administration, M.V.H. All authors have read and agreed to the published version of the manuscript.

Funding

This research received no external funding.

Data Availability Statement

The raw data supporting the conclusions of this article will be made available by the authors on request.

Acknowledgments

The authors thank the GEOMATICS Research Laboratory, University of Life Sciences “King Mihai I” from Timişoara, for the facility of software used for this study. During manuscript preparation, the authors used ChatGPT (OpenAI GPT-5.1, 2025 version) in order to improve formulation and clarity. The authors reviewed, edited and take full scientific responsibility for all content.

Conflicts of Interest

The authors declare no conflicts of interest.

References

  1. Rouse, J.W.; Haas, R.H.; Schell, J.A.; Deering, D.W. Monitoring Vegetation Systems in the Great Plains with ERTS. NASA Spec. Publ. 1974, 351, 309. [Google Scholar]
  2. Tucker, C.J. Red and Photographic Infrared Linear Combinations for Monitoring Vegetation. Remote Sens. Environ. 1979, 8, 127–150. [Google Scholar] [CrossRef]
  3. Pettorelli, N. The Normalized Difference Vegetation Index; Oxford University Press: Oxford, UK, 2013. [Google Scholar]
  4. Forkel, M.; Carvalhais, N.; Verbesselt, J.; Mahecha, M.D.; Neigh, C.S.R.; Reichstein, M. Trend Change Detection in NDVI Time Series: Effects of Inter-Annual Variability and Methodology. Remote Sens. 2013, 5, 2113–2144. [Google Scholar] [CrossRef]
  5. Jiang, Z.Y.; Huete, A.R.; Chen, J.; Chen, Y.H.; Li, J.; Yan, G.J.; Zhang, X.Y. Analysis of NDVI and scaled difference vegetation index retrievals of vegetation fraction. Remote Sens. Environ. 2006, 101, 366–378. [Google Scholar] [CrossRef]
  6. Atanasov, A.I.; Atanasov, A.Z.; Evstatiev, B.I. A Remote Sensing Approach for Biomass Assessment in Winter Wheat Using the NDVI Second Derivative in Terms of NIR. Sustainability 2025, 17, 7299. [Google Scholar] [CrossRef]
  7. Huang, C.; Ye, X. Spatial Modeling of Urban Vegetation and Land Surface Temperature: A Case Study of Beijing. Sustainability 2015, 7, 9478–9504. [Google Scholar] [CrossRef]
  8. Zhou, D.; Xiao, J.; Bonafoni, S.; Berger, C.; Deilami, K.; Zhou, Y.; Frolking, S.; Yao, R.; Qiao, Z.; Sobrino, J.A. Satellite Remote Sensing of Surface Urban Heat Islands: Progress, Challenges, and Perspectives. Remote Sens. 2019, 11, 48. [Google Scholar] [CrossRef]
  9. Shen, L.; Hao, J.; Cui, L.; Chen, H.; Wang, L.; Wang, Y.; Tong, Y. Assessing the Impact of Agricultural Land Consolidation on Ecological Environment Quality in Arid Areas Based on an Improved Water Benefit-Based Ecological Index. Remote Sens. 2025, 17, 2987. [Google Scholar] [CrossRef]
  10. Unganai, L.S.; Kogan, F.N. Southern Africa’s Recent Drought from Space. Adv. Space Res. 1998, 21, 507–511. [Google Scholar] [CrossRef]
  11. Zha, Y.; Gao, J.; Ni, S. Use of Normalized Difference Built-Up Index in Automatically Mapping Urban Areas from TM Imagery. Int. J. Remote Sens. 2003, 24, 583–594. [Google Scholar] [CrossRef]
  12. Xu, H. A new index for delineating built-up land features in satellite imagery. Int. J. Remote Sens. 2008, 29, 4269–4276. [Google Scholar] [CrossRef]
  13. Dolean, B.-E.; Bilașco, Ș.; Petrea, D.; Moldovan, C.; Vescan, I.; Roșca, S.; Fodorean, I. Evaluation of the Built-Up Area Dynamics in the First Ring of Cluj-Napoca Metropolitan Area, Romania by Semi-Automatic GIS Analysis of Landsat Satellite Images. Appl. Sci. 2020, 10, 7722. [Google Scholar] [CrossRef]
  14. As-syakur, A.R.; Adnyana, I.W.S.; Arthana, I.W.; Nuarsa, I.W. Enhanced Built-Up and Bareness Index (EBBI) for Mapping Built-Up and Bare Land in an Urban Area. Remote Sens. 2012, 4, 2957–2970. [Google Scholar] [CrossRef]
  15. Herold, M.; Scepan, J.; Clarke, K.C. The Use of Remote Sensing and Landscape Metrics to Describe Structures and Changes in Urban Land Uses. Environ. Plan. 2002, 34, 1443–1458. [Google Scholar] [CrossRef]
  16. Drusch, M.; Del Bello, U.; Carlier, S.; Colin, O.; Fernandez, V.; Gascon, F.; Hoersch, B.; Isola, C.; Laberinti, P.; Martimort, P.; et al. Sentinel-2: ESA’s Optical High-Resolution Mission for GMES Operational Services. Remote Sens. Environ. 2012, 120, 25–36. [Google Scholar] [CrossRef]
  17. Gascon, F.; Bouzinac, C.; Thépaut, O.; Jung, M.; Francesconi, B.; Louis, J.; Lonjou, V.; Lafrance, B.; Massera, S.; Gaudel-Vacaresse, A.; et al. Copernicus Sentinel-2A Calibration and Products Validation Status. Remote Sens. 2017, 9, 584. [Google Scholar] [CrossRef]
  18. Phiri, D.; Simwanda, M.; Salekin, S.; Nyirenda, V.R.; Murayama, Y.; Ranagalage, M. Sentinel-2 Data for Land Cover/Use Mapping: A Review. Remote Sens. 2020, 12, 2291. [Google Scholar] [CrossRef]
  19. Belgiu, M.; Dragut, L. Random Forest in Remote Sensing: A Review of Applications and Future Directions. ISPRS J. Photogramm. Remote Sens. 2016, 114, 24–31. [Google Scholar] [CrossRef]
  20. Pelletier, C.; Webb, G.I.; Petitjean, F. Temporal Convolutional Neural Network for the Classification of Satellite Image Time Series. Remote Sens. 2019, 11, 523. [Google Scholar] [CrossRef]
  21. Lawrence, R.L.; Wright, A. Rule-Based Classification Systems Using Classification and Regression Tree (CART) Analysis. Photogramm. Eng. Remote Sens. 2001, 82, 1137–1142. [Google Scholar]
  22. Zaka, M.M.; Samat, A. Advances in Remote Sensing and Machine Learning Methods for Invasive Plants Study: A Comprehensive Review. Remote Sens. 2024, 16, 3781. [Google Scholar] [CrossRef]
  23. Phan, T.N.; Kuch, V.; Lehnert, L.W. Land Cover Classification using Google Earth Engine and Random Forest Classifier—The Role of Image Composition. Remote Sens. 2020, 12, 2411. [Google Scholar] [CrossRef]
  24. Mashala, M.J.; Dube, T.; Mudereri, B.T.; Ayisi, K.K.; Ramudzuli, M.R. A Systematic Review on Advancements in Remote Sensing for Assessing and Monitoring Land Use and Land Cover Changes Impacts on Surface Water Resources in Semi-Arid Tropical Environments. Remote Sens. 2023, 15, 3926. [Google Scholar] [CrossRef]
  25. Nguyen, Q.D.M.; Lukito, W.D.; Liu, X.; Liu, C. Deep Learning-Empowered RF Sensing in Outdoor Environments: Recent Advances, Challenges, and Future Directions. Electronics 2025, 14, 125. [Google Scholar] [CrossRef]
  26. Shao, Z.; Cheng, T.; Fu, H.; Li, D.; Huang, X. Emerging Issues in Mapping Urban Impervious Surfaces Using High-Resolution Remote Sensing Images. Remote Sens. 2023, 15, 2562. [Google Scholar] [CrossRef]
  27. Ianoş, I.; Peptenatu, D.; Zamfir, D. Respect for environment and sustainable development. Carpathian J. Earth Environ. Sci. 2009, 4, 81–93. [Google Scholar]
  28. Petrișor, A.-I.; Braguța, E.; Țugulea, A.; Tache, A.-V.; Harea, O.; Mogîldea, V.; Popescu, O.-C.; Andronovici, D.; Bejan, I. Using Geospatial Information Tools to Plan Green Infrastructures in Response to Climate Changes: Examples from Bucharest, Romania and Chisinau, Moldova. Urban Sci. 2025, 9, 62. [Google Scholar] [CrossRef]
  29. Dumitru, E.A.; Ursu, A.; Tudor, V.C.; Micu, M.M. Sustainable Development of the Rural Areas from Romania: Development of a Digital Tool to Generate Adapted Solutions at Local Level. Sustainability 2021, 13, 11921. [Google Scholar] [CrossRef]
  30. Esri Inc. ArcGIS Pro, Version 3.2; Esri Inc.: Redlands, CA, USA, 2024.
  31. Breiman, L. Random Forests. Mach. Learn. 2001, 45, 5–32. [Google Scholar] [CrossRef]
  32. Piorr, A.; Ravetz, J.; Tosics, I. Peri-Urbanisation in Europe: Towards European Policy to Sustain Urban-Rural Futures; University of Copenhagen: Copenhagen, Denmark, 2011; p. 144. [Google Scholar]
  33. Ouředníček, M.; Nemeškal, J.; Špačková, P.; Hampl, M.; Novák, J. A synthetic approach to the delimitation of the Prague Metropolitan Area. J. Maps 2018, 14, 26–33. [Google Scholar] [CrossRef]
  34. Otahel, J. Landscape and landscape research in Slovakia. Belg. Rev. Belg. Géogr. 2004, 2–3, 337–346. [Google Scholar] [CrossRef]
  35. Werner, P.A.; Kaleyeva, V.; Porczek, M. Urban Sprawl in Poland (2016–2021): Drivers, Wildcards, and Spatial Externalities. Remote Sens. 2022, 14, 2804. [Google Scholar] [CrossRef]
  36. Fertner, C.; Jørgensen, G.; Nielsen, T.A.S.; Nilsson, K.S.B. Urban sprawl and growth management—Drivers, impacts and responses in selected European and US cities. Future Cities Environ. 2016, 2, 9. [Google Scholar] [CrossRef]
  37. Nickayin, S.S.; Salvati, L.; Coluzzi, R.; Lanfredi, M.; Halbac-Cotoara-Zamfir, R.; Salvia, R.; Quaranta, G.; Alhuseen, A.; Gaburova, L. What Happens in the City When Long-Term Urban Expansion and (Un)Sustainable Fringe Development Occur: The Case Study of Rome. ISPRS Int. J. Geo-Inf. 2021, 10, 231. [Google Scholar] [CrossRef]
  38. Badiu, D.L.; Onose, D.A.; Niță, M.R.; Lafortezza, R. From “Red” to Green ? A Look into the Evolution of Green Spaces in a Post-Socialist City. Landsc. Urban Plan. 2019, 187, 156–164. [Google Scholar] [CrossRef]
  39. Wang, W.; Luan, W.; Jing, H.; Zhu, J.; Zhang, K.; Ma, Q.; Zhang, S.; Liang, X. Quantitative Assessment of Urban Expansion Impact on Vegetation in the Lanzhou–Xining Urban Agglomeration. Appl. Sci. 2024, 14, 8615. [Google Scholar] [CrossRef]
  40. Ding, H.; Xu, L.; Elmore, A.J.; Shi, Y. Vegetation Phenology Influenced by Rapid Urbanization of The Yangtze Delta Region. Remote Sens. 2020, 12, 1783. [Google Scholar] [CrossRef]
  41. Măgureanu, M.; Sfîrcoci, M.; Copăcean, L.; Cojocariu, L. Monitoring the vegetation coverage of the grasslands in the Poiana Ruscă Mountains using different remote sensing indices. Present Environ. Sustain. Dev. 2023, 17, 189–199. [Google Scholar] [CrossRef]
  42. Badiu, D.L.; Iojă, C.I.; Pătroescu, M.; Breuste, J.; Artmann, M.; Niţă, M.R.; Onose, D.A. Is urban green space per capita a valuable target to achieve cities’ sustainability goals? Romania as a case study. Ecol. Indic. 2016, 70, 53–66. [Google Scholar] [CrossRef]
Figure 1. The map of Study area.
Figure 1. The map of Study area.
Land 15 00140 g001
Figure 2. Composite Bands (Natural Colors and False Colors).
Figure 2. Composite Bands (Natural Colors and False Colors).
Land 15 00140 g002
Figure 3. Changes in vegetation vigor between 2020 and 2025 based on NDVI.
Figure 3. Changes in vegetation vigor between 2020 and 2025 based on NDVI.
Land 15 00140 g003
Figure 4. Changes in built-up areas between 2020 and 2025 derived from NDBI.
Figure 4. Changes in built-up areas between 2020 and 2025 derived from NDBI.
Land 15 00140 g004
Figure 5. Methodological workflow of the study.
Figure 5. Methodological workflow of the study.
Land 15 00140 g005
Figure 6. Spatial distribution of reclassified NDVI vegetation classes for 2020 and 2025.
Figure 6. Spatial distribution of reclassified NDVI vegetation classes for 2020 and 2025.
Land 15 00140 g006
Figure 7. Spatial distribution of reclassified NDBI built-up classes for 2020 and 2025.
Figure 7. Spatial distribution of reclassified NDBI built-up classes for 2020 and 2025.
Land 15 00140 g007
Figure 8. Spatial variation of dense vegetation decline in the study area derived from NDVI (2020–2025).
Figure 8. Spatial variation of dense vegetation decline in the study area derived from NDVI (2020–2025).
Land 15 00140 g008
Figure 9. AI-assisted Random Forest classification of land use/land cover in the study area for 2020 and 2025.
Figure 9. AI-assisted Random Forest classification of land use/land cover in the study area for 2020 and 2025.
Land 15 00140 g009
Figure 10. Stacked NDVI class redistribution.
Figure 10. Stacked NDVI class redistribution.
Land 15 00140 g010
Figure 11. Random Forest land use/land cover transition matrix for the study area (2020–2025).
Figure 11. Random Forest land use/land cover transition matrix for the study area (2020–2025).
Land 15 00140 g011
Figure 12. Sankey diagram of RF transitions (2020–2025).
Figure 12. Sankey diagram of RF transitions (2020–2025).
Land 15 00140 g012
Figure 13. Statistical correlations between NDVI change and RF transitions.
Figure 13. Statistical correlations between NDVI change and RF transitions.
Land 15 00140 g013
Table 1. Sentinel—2 Scene acquisition details.
Table 1. Sentinel—2 Scene acquisition details.
SceneDateSensing Orbit No.Sensing Orbit Dir.
S2A_MSIL2A_20250721T093051_N0511_R136_T34TER_20250721T13182221 July 2025136Descending
S2B_MSIL2A_20250704T093039_N0511_R136_T34TER_20250704T1147564 July 2020136Descending
Table 2. Spectral Bands from Sentinel-2 Level 2A used.
Table 2. Spectral Bands from Sentinel-2 Level 2A used.
BandNameSpatial Resolution (m)
B2Blue10
B3Green10
B4Red10
B8Near-Infrared10
B11Short-Wave Infrared20
Table 3. Changes between 2020–2025 based on NDVI.
Table 3. Changes between 2020–2025 based on NDVI.
LOCALITIESΔV1 (%)ΔV2 (%)ΔV3 (%)ΔV4 (%)
SINANDREI0.16731.439−20.168−11.439
GIARMATA0.01443.034−13.317−29.730
DUMBRAVITA−0.02518.965−8.154−10.786
SAG−0.34828.758−14.373−14.036
GIROC−0.36720.357−11.644−8.346
MOSNITA_NO−0.34625.698−5.924−19.428
GHIRODA−0.16227.511−1.730−25.619
TIMISOARA−0.20614.665−8.960−5.499
Table 4. Changes between 2020–2025 based on NDBI.
Table 4. Changes between 2020–2025 based on NDBI.
LOCALITIESBuilt_2020 (%)Built_2025 (%)ΔBuilt (%)
SINANDREI57.3365.898.56
GIARMATA31.4458.1826.74
DUMBRAVITA35.1541.696.54
SAG48.3052.724.42
GIROC49.2661.4412.18
MOSNITA_NOUA30.0661.0831.02
GHIRODA21.0145.4824.47
TIMISOARA46.8450.073.23
Table 5. Major Land Cover Transition Pathways 2020 → 2025 (RF-based).
Table 5. Major Land Cover Transition Pathways 2020 → 2025 (RF-based).
2020 → 2025InterpretationDriver
Dense Vegetation → Sparse VegetationVegetation weakening and canopy lossSpectral degradation, fragmentation
Dense Vegetation → Bare SoilRemoval of vegetation, soil exposureConstruction preparation
Sparse Vegetation → Built-upDevelopment continuity on degraded surfacesSuburban housing expansion
Bare Soil → Built-upFinal sealing and consolidationResidential and functional development
Dense Vegetation → Built-upDirect conversion of green areasLocalized construction hotspots
Disclaimer/Publisher’s Note: The statements, opinions and data contained in all publications are solely those of the individual author(s) and contributor(s) and not of MDPI and/or the editor(s). MDPI and/or the editor(s) disclaim responsibility for any injury to people or property resulting from any ideas, methods, instructions or products referred to in the content.

Share and Cite

MDPI and ACS Style

Herbei, M.V.; Badea, A.C.; Radu, S.M.; Lorinț, C.; Herbei, R.C.; Bertici, R.; Dragomir, L.O.; Popescu, G.; Smuleac, A.; Sala, F. AI-Supported Detection of Vegetation Degradation and Urban Expansion Using Sentinel-2 Multispectral Data: Case Study. Land 2026, 15, 140. https://doi.org/10.3390/land15010140

AMA Style

Herbei MV, Badea AC, Radu SM, Lorinț C, Herbei RC, Bertici R, Dragomir LO, Popescu G, Smuleac A, Sala F. AI-Supported Detection of Vegetation Degradation and Urban Expansion Using Sentinel-2 Multispectral Data: Case Study. Land. 2026; 15(1):140. https://doi.org/10.3390/land15010140

Chicago/Turabian Style

Herbei, Mihai Valentin, Ana Cornelia Badea, Sorin Mihai Radu, Csaba Lorinț, Roxana Claudia Herbei, Radu Bertici, Lucian Octavian Dragomir, George Popescu, Adrian Smuleac, and Florin Sala. 2026. "AI-Supported Detection of Vegetation Degradation and Urban Expansion Using Sentinel-2 Multispectral Data: Case Study" Land 15, no. 1: 140. https://doi.org/10.3390/land15010140

APA Style

Herbei, M. V., Badea, A. C., Radu, S. M., Lorinț, C., Herbei, R. C., Bertici, R., Dragomir, L. O., Popescu, G., Smuleac, A., & Sala, F. (2026). AI-Supported Detection of Vegetation Degradation and Urban Expansion Using Sentinel-2 Multispectral Data: Case Study. Land, 15(1), 140. https://doi.org/10.3390/land15010140

Note that from the first issue of 2016, this journal uses article numbers instead of page numbers. See further details here.

Article Metrics

Back to TopTop