Next Article in Journal
Protected Areas Under Threat: Unravelling the Protected Areas Downgrading, Downsizing, and Degazettement (PADDD) Events in Myanmar in a Global Context: 1989–2020
Previous Article in Journal
Comprehensive MCDM Approach in the Process of Land Consolidation Project Choice
 
 
Font Type:
Arial Georgia Verdana
Font Size:
Aa Aa Aa
Line Spacing:
Column Width:
Background:
Article

Exploring the Motivational Pathways to Subjective Well-Being in Urban Forest Parks of Fuzhou, China: A Structural Equation Modelling Analysis

1
Department of Landscape Architecture, Faculty of Design and Architecture, Universiti Putra Malaysia, Serdang 43400, Selangor Darul Ehsan, Malaysia
2
Department of Civil Engineering, Fujian Forestry Vocational and Technical College, Nanping 353000, China
3
College of Architecture and Urban Planning, Fujian University of Technology, Fuzhou 350007, China
*
Author to whom correspondence should be addressed.
Land 2025, 14(9), 1799; https://doi.org/10.3390/land14091799
Submission received: 7 August 2025 / Revised: 26 August 2025 / Accepted: 30 August 2025 / Published: 3 September 2025

Abstract

Understanding visitors’ motivations is essential for enhancing the perceived well-being of urban residents and promoting overall human welfare. Grounded in an integrated framework combining Self-Determination Theory and the Theory of Planned Behaviour, this study investigates how different types of motivation, i.e., amotivation, extrinsic motivation, and intrinsic motivation, influence visitors’ subjective well-being through the mediating role of behavioral intention. The theoretical model was tested using primary data collected via structured questionnaires from three urban forest parks in Fuzhou, China. Exploratory factor analysis identified latent constructs, and confirmatory factor analysis validated the measurement model. Structural Equation Modeling (SEM) was employed to test the proposed hypotheses. The results reveal that intrinsic motivation significantly enhances behavioral intention, whereas extrinsic motivation and amotivation have a negative association. Behavioral intention has a strong and positive influence on subjective well-being. Both intrinsic and extrinsic motivations indirectly affect well-being through the complete mediation of behavioral intention. In contrast, amotivation follows a dual pathway: it negatively influences well-being through partial mediation and also exerts a direct positive association. These findings underscore the central mediating role of behavioral intention in connecting motivation and well-being outcomes in urban forest park visitation. The study highlights the importance for policymakers and managers of considering how different forms of motivation affect the attainment of subjective well-being, and of incorporating these factors into future decisions concerning urban forest park so as to facilitate comparable findings and support further generalizations.

1. Introduction

Wilson’s “Biophilia Theory” posits that the desire to connect with nature stems from an innate bond between humans and the natural world [1]. As urbanization increases, people tend to seek contact with nature and expect both psychological and physical benefits from it. Research has shown that natural environments can aid in health restoration, stress relief, cognitive function improvement, and enhanced mood and well-being [2,3,4,5]. However, rapid industrialization and urbanization have caused severe degradation of the urban natural environment and a sharp decline in the growth of urban green spaces, both of which have increased the risk of declining public health [2]. As nations increasingly prioritize public health and well-being, offering more accessible and multifunctional nature-based spaces within urban settings has become a key issue in urban planning [6]. Given the high cost and limited availability of urban land, enhancing the value of urban green spaces and promoting residents’ quality of life and emotional well-being have become key concerns for urban planners and managers. Among various types of urban green spaces, urban forests have been identified as an important form of green space for urban populations [7]. Benefits associated with exposure to urban forest environments include physical and mental well-being, vitality, recreation, health, aesthetic enjoyment, and a sense of connection with nature [8,9,10]. As a specific form of urban forest, urban forest parks combine the natural characteristics of forests with the structural features of urban parks. Research has shown that parks with forested areas offer greater benefits than other types of green spaces [11]. Nevertheless, the extent to which these benefits are realized may depend on individual psychological factors and situational contexts. Therefore, it is important to recognize that exposure to nature alone does not necessarily lead to positive psychological outcomes [12]. Individuals’ motivations to visit urban green spaces are closely related to their needs and expectations [13], and different motivations may lead to different behavioral, emotional, and experiential outcomes. Fuzhou, the capital of Fujian Province in China, is a city with 58 forest-covered hills within its urban built-up area. This topographical feature is relatively rare. In the Fuzhou Green Space System Plan (2021–2035), the city set a strategic goal of building “A Blessed City with a Thousand Parks.” Therefore, it is crucial to understand why local residents choose to visit urban forest parks and whether their visiting motivations influence the positive emotional responses gained from nature exposure. This knowledge can support more effective planning, design, and management of urban forest parks, enhance their ecological and social value, and help meet public needs and expectations.
Visiting motivation refers to the internal psychological processes that initiate, direct, and sustain individuals’ physical and leisure activities toward one or more goals [14]. Across the globe, studies on various types of urban green spaces have explored the diversity of motivations under different cultural contexts. For example, in Guangzhou, China, major motivations for visiting urban green spaces include enjoying fresh air and beautiful scenery, relaxation, exercise, peace and quiet, contact with nature, and playing with children. Social interaction was mentioned more frequently by older individuals [15]. In Shanghai, the most common reasons for visiting small urban green spaces were relaxation and rest, physical exercise, and meeting friends, followed by taking children out, walking, and being in nature or fresh air [16]. Teenagers in both Guangzhou and Australia reported similar motivations, such as relaxation, breathing fresh air, nature exposure, and escaping daily stress [17,18]. By contrast, in the Netherlands, adolescents primarily visited urban green spaces for sports and social activities [19]. In South Korea, social media big data identified seven main motivations for visiting urban forests: “cafe-related walk,” “healing trip,” “daily leisure,” “family trip,” “wonderful view,” “clean space,” and “exhibition and photography.” In Malaysia, 74.7% of people visited urban green spaces to breathe fresh air, followed by stress relief, relaxation, exercise, games, and maintaining physical fitness [20]. Norwegian adults typically cited nature experience, convenience, and body-oriented benefits as primary motivations for engaging in green exercise within urban green spaces [21]. In Serbia, relaxation, tranquility, natural surroundings, and fresh air were the dominant motivations for park visitation [22]. In Coimbra, Portugal, landscape beauty, spatial tranquility, the presence of water, and accessibility were the most fundamental factors influencing park choice. In contrast, park size, access to sports facilities, and opportunities for social interaction varied across different types of urban green space [23]. For residents in Vilnius, Lithuania, external pull factors included leisure walking, enjoying fresh air, observing nature, relaxing, and engaging in physical activities. Common internal push factors were proximity and a sense of safety [24]. A survey conducted in three European cities found that proximity and accessibility were the most important motivations overall. Physical space for activity was more favored by younger users, while older adults preferred nature, landscape, or wilderness. Social or cultural interaction was considered the least important factor [25]. These studies highlight differences in urban green space visit motivations across cities. For instance, “close to home or accessible” was a strong motivation in Lithuania and other European cities, but not in Guangzhou, Malaysia, or Norway. Fresh air was a dominant motivation for residents in Guangzhou, Malaysia, Serbia, and Lithuania, but was less common in Korea and Portugal. Social interaction was a less important motivation in Guangzhou and many European cities, but played a more prominent role in Shanghai.
Compared to the extensive research on motivations, barriers to use have received relatively less academic attention. Barriers function as inhibitors of Behaviour and may also serve as external indicators of an individual’s lack of amotivation. Accessibility issues are among the most frequently reported physical barriers [26,27]. For instance, visitation rates decline significantly when the distance to green spaces exceeds 300–400 m [28]. A travel time of 30 min often serves as a psychological threshold for potential visitors [15]. Time-related constraints are also recognized as a significant social barrier. Lack of time and poor accessibility are commonly cited obstacles to park use [21]. Other prominent barriers include work obligations, household responsibilities, poor health, and adverse weather conditions [29]. Vulnerable groups, such as parents with young children, older adults with limited mobility, and individuals with chronic illnesses or disabilities, face particular challenges in accessing urban green spaces [30]. Aging and health-related issues are especially salient obstacles [29]. Additionally, certain spatial features, such as complex path layouts, difficult terrain, inadequate lighting, and dense vegetation, can indirectly discourage use by reducing confidence and motivation [31]. Safety concerns are also critical [31]. Damaged facilities, insufficient lighting, unclean areas, pet waste, graffiti, and vandalism all contribute to negative perceptions of safety and heightened fear of crime [32]. Some individuals report having no specific reason or express a lack of interest in urban green spaces [29], which suggests the presence of psychological barriers related to motivational deficits.
Although studies have explored the motivations and constraints associated with urban green space use, most have focused on general urban green space types, with only a few targeting specific categories. Among them, research on urban forest parks remains limited, especially in the context of Chinese culture. Since motivations for visiting urban green spaces may vary by type, it is essential to accurately capture visit motivations specific to urban forest parks. On this basis, further exploration of the internal links between urban forest park visit motivations and positive emotional responses is warranted. Previous studies have shown that motivation is associated with a range of positive behavioral outcomes, such as higher engagement, enhanced positive emotions, stronger persistence, and greater satisfaction [33,34,35]. Subjective well-being (SWB), as a key indicator of individuals’ life satisfaction and emotional status, is a comprehensive psychological evaluation that reflects an individual’s overall level of cognitive satisfaction with life and emotional experience over a given period. Its typical structure encompasses three dimensions: life satisfaction, positive affect, and negative affect [36]. In contrast to traditional measures of happiness based on material conditions or external achievements, Subjective well-being emphasizes a state of feeling rather than having, representing a model of happiness centred on internal psychological experience. Ryan and Deci (2000) noted that, when individuals experience autonomy, competence, and relatedness in their activities, they tend to achieve higher levels of well-being, thereby providing a theoretical basis for understanding how motivation contributes to well-being [37]. Empirical evidence suggests that park visitation frequency is positively associated with the well-being of urban residents [38]. Individuals with easier access to green infrastructure or those living in aesthetically pleasing neighborhoods tend to report higher levels of well-being [39]. Therefore, Subjective well-being has become an important indicator for assessing the psychological benefits that urban residents derive from engaging in green space activities. In various fields, such as psychology and management, empirical research has confirmed the significant effects of motivation and behavioral intention on individual well-being [37,40,41,42,43]. However, most studies have examined motivation and behavioral intention separately, with limited research addressing the complex relationships among motivation, behavioral intention, and subjective well-being. These few studies are mainly situated in the field of tourism management. For example, a survey during the COVID-19 pandemic revealed that tourists’ positive emotions in daily life increased their motivations for “escape and relaxation,” “safety and convenience,” and “family interaction,” as well as their intention to revisit destinations, offering insights for tourism recovery [44]. A recent study found that both intrinsic and extrinsic motivations of health-and-wellness tourists significantly predicted behavioral intention, with perceived value playing a partial mediating role [45], highlighting the potential of intrinsic motivation in health tourism. In the domain of urban green space, existing studies have primarily used theoretical perspectives such as Attention Restoration Theory, Stress Recovery Theory, Biophilia Hypothesis, and Environmental Preference Theory to explain how urban green spaces affect physical and mental health and well-being. However, there remains a lack of understanding of how different types of urban forest park visit motivations and behavioral intentions interact to influence subjective well-being, particularly within a behavioral psychology framework.
Drawing from multiple theories of human behavioral motivation, this study adopts an integrated framework combining Self-Determination Theory and the Theory of Planned Behaviour to better understand the relationship between individuals’ motivations and behavioral intentions. Self-Determination Theory is one of the most widely applied theories in motivation research. Its key strength lies in its dynamic model structure [37]. By categorizing different types of motivation and emphasizing basic psychological needs, Self-Determination Theory offers a powerful framework for understanding and promoting voluntary Behaviour. However, Self-Determination Theory does not specify the exact process through which motivation is transformed into intention and Behaviour. In contrast, the Theory of Planned Behaviour provides a well-established explanation for the formation of behavioral intention and actual Behaviour [46], and has been extensively applied across domains such as health behaviour, tourism, environmental protection, education, and consumer behaviour. Unlike Self-Determination Theory, the Theory of Planned Behaviour is a static model and pays limited attention to the dynamic and complex nature of behavioral decision-making. Moreover, the Theory of Planned Behaviour does not clearly account for the origin of behavioral antecedents [47].
Recent research suggests combining Self-Determination Theory and the Theory of Planned Behaviour to better understand both the quality of motivation and the processes that turn motivation into intention and action [47,48,49,50,51]. In the health sector, a meta-analysis of 36 empirical studies systematically examined the relationships between Self-Determination Theory and the Theory of Planned Behaviour constructs; the results support the complementarity of these two frameworks and highlight that their integration offers greater explanatory power for motivation, intention, and health behaviour [47]. Additionally, the I-Change meta-theory proposed by De Vries et al. outlines, at a broad level, the motivation–intention–behaviour sequence and distinguishes different stages of intention [48]. Building on these theories, this study operationalizes SDT-based visit motivation into three types and, within the Theory of Planned Behaviour, presents a testable model of “motivation→behavioral intention→subjective well-being”, thus extending explanations that typically conclude at behaviour to include psychological outcomes and well-being. By combining these perspectives, we develop a more comprehensive and complementary analytical framework and test it within the context of urban forest parks. This study aims to apply this integrated socio-psychological model to the setting of urban forest parks, seeking to overcome the limitations of single-theory approaches in explaining visit motivations and emotional responses.
This study aims to examine how different types of visit motivations in the context of urban forest parks influence behavioral intention and subjective well-being, and to explore the mediating role of behavioral intention in this process. Using recreational visitors to urban forest parks in Fuzhou as a case study, we empirically test the pathways linking visit motivations to urban forest park usage decisions and subjective well-being. This research seeks to determine whether activating or strengthening different types of urban forest park visit motivations produces differential effects on well-being outcomes. The findings may provide practical implications for encouraging public engagement with urban forest parks and promoting greater psychological benefits through urban nature contact.

2. Theoretical Framework and Research Hypotheses

2.1. Theoretical Foundation

SDT describes the continuous development of motivation and its influence on human behaviour and well-being. SDT proposes three types of motivation: Amotivation, Extrinsic Motivation, and Intrinsic Motivation. Humans are naturally endowed with the potential for self-development and integration, but this development can be either supported or constrained by the external environment. If an individual lacks competence, a sense of meaning, or autonomy, they may feel that their behaviour is meaningless (Amotivation) and, thus, lack the drive to act. Due to unclear purpose or expectations regarding their behaviour, individuals may withdraw from the activity and stop participating [48]. However, amotivation can be transformed into higher-quality motivation due to external conditions or incentives changes. Extrinsic motivation has four levels based on the degree of autonomy: External, Imposed, Aligned, and Integrated. Among these, External and Imposed are suboptimal forms of extrinsic motivation, while Aligned and Integrated represent higher levels of extrinsic motivation. When external factors are fully accepted and internalized by the individual, they transform into intrinsic motivation. In this case, the individual engages in the behaviour purely for the activity, representing their authentic self. This gives the person a sense of personal choice and autonomy, leading to more effective, sustainable, and fulfilling behaviour. Intrinsic motivation stems from humans’ positive potential for exploration, challenge, and learning [37].
Self-Determination Theory posits that amotivation, extrinsic motivation, and intrinsic motivation distinctly influence human behaviour and well-being. The theory identifies the fulfillment of autonomy, competence, and relatedness as fundamental psychological needs that determine the quality and persistence of motivation [39]. In the context of urban green space research, Self-Determination Theory provides a robust framework for explaining how motivational types affect participation and well-being. Empirical evidence suggests that intrinsic motivation fosters sustained engagement in green exercise and enhances subjective well-being, whereas extrinsic motivation is more influential during the initial phase of participation [48,49,50]. For example, a study in Lithuania found that self-determined motivation mediated the association between green space exposure and moderate-to-vigorous physical activity, with intrinsic motivation linked to more frequent participation and higher well-being [49]. Fraser et al. (2019) reported that intrinsic motivation was the main factor for continued green exercise engagement in the UK, whereas extrinsic motives were more significant at the outset [50]. Gibson (2018) demonstrated that, for older adults, autonomy satisfaction was crucial for repeated park visits, with natural environment, convenience, and community sense reinforcing autonomy and enhancing motivation and use frequency [51]. These findings collectively establish Self-Determination Theory as an effective framework for analyzing motivational processes in urban forest park visitation, especially regarding how basic psychological need fulfillment leads to improved well-being.
The Theory of Planned Behaviour, grounded in expectancy-value theory, provides a comprehensive framework for explaining individual decision-making from an information-processing perspective [46]. Attitude, subjective norm, and perceived behavioral control are the primary variables influencing behavioral intention. The close and strong association between behavioral intention and actual behaviour enables direct prediction of individual action [46]. In urban green space research, extended Theory of Planned Behaviour models have been widely used to predict and explain residents’ behavioral intentions. For example, Wan et al. (2018) developed an extended Theory of Planned Behaviour model to examine intention to use urban green spaces and assessed the mediating role of subjective norms [52]. Yen et al. (2017) incorporated perceived attribute variables into the Theory of Planned Behaviour to predict the behavioral intentions of young residents in Phnom Penh, Cambodia, regarding urban green space use [53]. Collectively, these studies support the mediating role of behavioral intention in linking motivations for visiting urban forest parks with subjective well-being. In the present context, we operationalize behavioral intention as a proximal indicator of subsequent engagement (e.g., revisit, continued use, advocacy) conditional on exposure.

2.2. Research Questions and Hypotheses

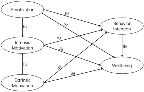
The aims of this study can be broken down into the following questions: (1) Do different motivations exhibit structural associations consistent with the internalization continuum? (2) Conditional to exposure, do different visit motivations show differential associations with behavioral intention? (3) Does behavioral intention mediate the relationships between different motivations and subjective well-being? Based on previous research and the integrated framework of Self-Determination Theory and Theory of Planned Behaviour, we hypothesize that intrinsic motivation, as a highly autonomous type of motivation, can directly enhance individuals’ behavioral intention and well-being (Figure 1). Although extrinsic motivation has lower autonomy, it can still indirectly promote subjective well-being through the mediating role of behavioral intention in specific contexts. Conversely, the presence of amotivation may weaken individuals’ behavioral intention, thereby reducing their subjective well-being. Based on this theoretical reasoning, the following hypotheses are proposed:
Hypothesis 1 (H1).
Visitors’ amotivation has a significant negative association with intrinsic motivation.
Hypothesis 2 (H2).
Visitors’ extrinsic motivation has a significant positive association with intrinsic motivation.
Hypothesis 3 (H3).
Visitors’ amotivation has a significant negative association with behavioral intention.
Hypothesis 4 (H4).
Visitors’ intrinsic motivation has a significant positive association with behavioral intention.
Hypothesis 5 (H5).
Visitors’ extrinsic motivation has a significant positive association with behavioral intention.
Hypothesis 6 (H6).
Visitors’ behavioral intention has a significant positive association with subjective well-being.
Hypothesis 7 (H7).
Amotivation has a significant negative association with subjective well-being.
Hypothesis 8 (H8).
Visitors’ intrinsic motivation has a significant positive association with subjective well-being.
Hypothesis 9 (H9).
Visitors’ extrinsic motivation has a significant positive association with subjective well-being.
Figure 1. Theoretical Model of Visiting Motivation, Behaviour Intention, and Subjective Well-being.
Figure 1. Theoretical Model of Visiting Motivation, Behaviour Intention, and Subjective Well-being.
Land 14 01799 g001

3. Research Methods

Based on an integrated framework of Self-Determination Theory and the Theory of Planned Behaviour, this study proposes an extended model to examine the effects of visit motivation on subjective well-being. The model includes three types of motivation (amotivation, extrinsic motivation, and intrinsic motivation) along with behavioral intention and subjective well-being, aiming to investigate the pathways driving urban forest park visitation decisions and perceived well-being. Furthermore, the study explores the mediating role of behavioral intention in the relationship between motivational constructs and subjective well-being within the extended framework. Participants in this study were urban residents who had previously visited an urban forest park, and their perceived visit motivations were assessed in that context. Specifically, amotivation refers to a lack of intention, perceived control, or personal value associated with the behaviour; extrinsic motivation emphasizes externally driven factors such as social expectations, rewards, or constraints; and intrinsic motivation reflects internal drivers, such as the desire for relaxation or enjoyment.

3.1. Study Area

China’s vast territory and the significant climate differences between northern and southern cities lead to noticeable seasonal variations in urban forest park visitation frequencies. Additionally, the urban populations’ high mobility and unpredictability may introduce bias into site surveys. Therefore, this study conducted periodic and fixed-location surveys in Fuzhou, a city with extensive prior knowledge and a longer survey period (Figure 2).
Fuzhou is located in the southeastern coastal region of China and serves as the capital of Fujian Province. Its geographic coordinates are 25°15′–26°39′ N and 118°08′–120°31′ E. The total area of Fuzhou is 1182 km2, with a built-up area of 254 km2 and an urbanization rate of 73% [54]. Fuzhou has a subtropical monsoon climate characterized by long summers and short winters. The summers are hot and humid, with extreme temperatures reaching 42.3 °C, while winters are mild, with little frost (6–10 °C). Rainfall is abundant throughout the year. The landscape of Fuzhou is a typical estuarine basin, surrounded by mountain ranges to the east, west, south, and north, with altitudes ranging between 600 and 1000 m. There are 58 mountains within the city, 12 of which have been developed into parks that feature characteristics of forest parks. These urban forest parks have become essential recreational spaces for residents.
This study selected three urban forest parks in Fuzhou as research sites: Fuzhou National Forest Park, Fuzhou Fudao, and Fuzhou Gaogai Mountain Park. All three parks are situated within or close to Fuzhou’s urban area, making them easily accessible. They offer a range of ecological environments and cultural features, providing a variety of samples for the research (see Table 1).

3.2. Questionnaire Design

This study used a structured questionnaire to survey visitors to the three urban forest parks. The questionnaire consisted of four main sections. The first section covered the demographic characteristics of urban forest park visitors, including gender, age, education level, occupation, monthly income, marital status (whether they have children), visitation frequency, transportation method, and time spent. The second section was a scale of urban forest park visiting motivation, designed by extracting motivational factors from a review of 39 relevant studies and adapting them to the Chinese cultural context. This scale included 19 items specifically designed for urban forest park visitation. The third section measured behavioral intention, referencing the behavioral intention section of the Theory of Planned Behaviour scale [55]. This section contained seven items. The fourth section measured subjective well-being using the Flourishing Scale [56]. Tang et al. (2014) validated the Simplified Chinese version of the Flourishing Scale (FS) for urban community residents in China, establishing its effectiveness for assessing the psychological well-being of urban populations [57]. During the pilot study, two items were found to be unsuitable for the study’s context, and they were removed, leaving six items. Data analysis confirmed that the revised subjective well-being scale demonstrated strong reliability and validity. The questionnaire was administered in Chinese, with items in Sections 2 to 4 rated on a five-point Likert scale (see Appendix A).

3.3. Pilot Study

For the pilot study, 60 questionnaires were personally distributed by the researcher at Gaogai Mountain Forest Park in Fuzhou on 8 May 2024. The participants were randomly selected from passersby in the park, and they filled out the questionnaire on-site. Based on the feedback from the pilot study and exploratory factor analysis, several items were revised. For instance, the item in the subjective well-being scale was changed from “I am a good person living a happy life” to “I am a happy person living a fulfilling life.”

3.4. Survey Procedure

Data collection for the formal survey was conducted using both online and offline methods. The online survey utilized the Questionnaire Star platform, while paper questionnaires were distributed face-to-face among visitors to the urban forest parks in Fuzhou city. The questionnaires were administered in Chinese. After adjusting the scale, the formal research activities were scheduled from 15 May to 25 May 2024, using a cross-sectional design with on-site data collection. The research team, consisting of three members (Lu J. and Liu Q.Y.), jointly distributed a total of 600 questionnaires. Of these, 576 were returned, and 552 were deemed valid, resulting in a 92% effective response rate. Fuzhou National Forest Park collected 214 questionnaires (206 valid, 91.15% effective rate), Fudao Urban Forest Park collected 204 questionnaires (199 valid, 94.76% effective rate), and Gaogai Mountain Park collected 158 questionnaires (147 valid, 89.63% effective rate). Invalid questionnaires were defined as those that lacked clear distinction between dimensions, exhibited illogical responses or patterned answers, or were incomplete.

3.5. Data Analysis and Common Method Bias Testing

This study employed several statistical procedures. First, descriptive statistics summarised the sample’s socio-demographic characteristics. Next, Cronbach’s α and content-validity checks were used to assess the reliability and validity. An exploratory factor analysis (EFA) examined the underlying structure of the 19 visiting motivation items and summarised the motivational dimensions. Subsequently, structural equation modeling (SEM) was applied to test the proposed research hypotheses. The main goal of using SEM was to explore the relationships between different motivational dimensions, between motivation and behavioral intention, between behavioral intention and subjective well-being, and the direct associations of motivational dimensions with subjective well-being. Additionally, confirmatory factor analysis (CFA) was used to test the hypothesized model. Convergent and discriminant validity of the different dimensions of visiting motivation, behavioral intention, and subjective well-being were examined using average variance extracted (AVE) and composite reliability (CR). Finally, the model’s fit to the data was evaluated, and adjustments were made based on the results.
To account for common method variance (CMV), the data in this study were collected both online and offline using the same questionnaire format, with responses based on self-perception and self-report. This method of data collection may result in consistency effects or social desirability bias, known as Common Method Variance. To minimize common method variance (CMV), we adopted the following procedural controls: items tapping different constructs were presented on separate pages with transition prompts to limit context carry-over from contiguous responding; additionally, the item stems for behavioral intention and subjective well-being employed different psychological anchors, reducing common variance attributable to a shared framing [58]. In addition, Harman’s single-factor test technique was used to conduct principal component analysis to test for common method bias. The analysis revealed six factors with eigenvalues greater than 1, and the variance explained by the first common factor was 39.65%, which is less than 40%. These results indicated that there was no severe common method bias among the variables, and the data were within an acceptable range.

4. Results

4.1. Demographic Background of the Respondents

In terms of sample structure, females (59.3%) outnumbered males (40.7%). The age distribution was predominantly 20–39 years old (47.2%), followed by 40–59 years old (33%), while those under 13 years old (0.9%) and over 80 years old (2.0%) were minimal. More than half of the respondents had higher education (college/university/vocational school, 55.1%). The primary occupations included students (32.3%), retirees (20.4%), and government/public institution employees (19.5%). The average monthly income was concentrated in the brackets below 2000 RMB (34.6%) and between 2000–5000 RMB (33%). Modes of transportation to urban forest spaces were relatively balanced, with 31.3% using public transport/metro, 25.4% using private cars, 22.2% walking, and 21.1% using bicycles/electric scooters. Travel time was mostly within 10–20 min (29.1%), 21–30 min (24%), and over 30 min (30.4%). Additionally, 56% of visitors were married with children, 33.9% had two children, and 22.1% had one child. Households with children aged 7 or younger accounted for 24.9%. Regarding self-assessed health status, 65% rated their health as good, 16% as average, and 18.8% as poor. BMI data showed that over half of the visitors had a normal weight (58.8%), while 13.7% were underweight, 21.7% were overweight, and 5.9% were obese.
As this study aims to construct and validate a theoretical model to reveal the mechanisms by which visiting motivation, behavioral intention, and subjective well-being are influenced, we only provide a brief description of the socio-demographic characteristics of the sample, without further in-depth analysis. Future research will delve more deeply into the effects of sociodemographic variables on visiting motivation to provide a more comprehensive understanding.

4.2. Reliability and Validity Testing

Reliability testing is used to assess the consistency and stability of measurement results. SPSS 27 was used to conduct reliability analysis on the 552 valid questionnaires. The overall reliability of the full questionnaire (32 items) was found to be high (Cronbach’s α = 0.901). Next, reliability analysis was performed on the five variables: amotivation, extrinsic motivation, intrinsic motivation, behavioral intention, and subjective well-being. The Cronbach’s α for amotivation was 0.846, with the subcategories of physical limitation, psychological limitation, and physical constraint yielding Cronbach’s α of 0.860, 0.824, and 0.874, respectively. The reliability coefficients for extrinsic motivation and intrinsic motivation were 0.837 and 0.895, respectively. Behavioral intention had a Cronbach’s α of 0.939, and subjective well-being had a Cronbach’s α of 0.840 (Table 2). It is generally considered that coefficients above 0.8 indicate high internal consistency and good data stability, suitable for further analysis.
Since the motivation scale used in this study consists of 19 items and encompasses multiple potential dimensions, exploratory factor analysis (EFA) was conducted to examine the underlying factor structure and assess the dimensional aggregation of the scale. In addition, content validity and convergent validity were tested. Content validity reflects whether the variables adequately cover the subject or content being measured, which can be assessed through the item–total correlation, where a coefficient greater than 0.3 indicates good content validity. Convergent validity refers to the correlation between different items within the same construct. Convergent validity must meet four statistical criteria [59]. These criteria include the following: (1) all standardized factor loadings within a construct should exceed 0.5; (2) the composite reliability (CR) of the structure should be greater than 0.7; and (3) the average variance extracted (AVE) of the construct should be greater than 0.5.
First, exploratory factor analysis was conducted on the visiting motivation scale using SPSS 27.0. The overall KMO value of the motivation scale was 0.949, and Bartlett’s test of sphericity was significant (p < 0.001), indicating that the data were suitable for factor analysis (Table 3). This solution explained 60.897% of the total variance, and the rotated component matrix revealed three dimensions. The analysis revealed that EM3 “My family and friends want me to visit the urban forest park” and EM4 “My doctor requires me to do this” showed relatively low item–total correlations (0.394, 0.417), undermining convergent validity within their factor. Both EM3 and EM4 reflect externally controlled regulation characterized by passive compliance with others’ instructions, which represents the lowest level of the motivational continuum [37]. In the current sociocultural and urban forest park context, such low-autonomy extrinsic motivations may not represent meaningful sources of motivation. Therefore, removing these items was considered beneficial for improving the overall construct validity. The analysis (Table 2) showed that all test items had significant correlations with the total score at the 0.01 level, with correlation coefficients greater than 0.300, indicating good content validity for the scale. In terms of convergent validity, Table 2 shows that EM3 (0.347) and BI7 (0.458) had standardized loadings below 0.500. Although the standardized loadings of EM4 (0.512), BI1 (0.523), and FS6 (0.583) met the requirements, they were still below 0.600. The AVE for extrinsic motivation (0.44) was below 0.500. Due to the on-site intercept design, respondents had already arrived at the urban forest park, resulting in a high mean and limited variance for BI1. BI7 assesses risk perception, but its loading is reduced because it can easily be confused with extrinsic motivation. In the subjective well-being scale, FS6 “I feel optimistic about my future” had a common factor variance of 0.443. Its focus on future-oriented macro-expectations likely diminishes its relevance to the immediate context of the study. Overall, aside from the slightly lower indicators for certain items in the extrinsic motivation and behavioral intention scales, the reliability and validity of the overall scale met the requirements.

4.3. Goodness-of-Fit Testing of the Measurement Model

The goodness-of-fit of the measurement model can be evaluated using indices such as the Root Mean Square Error of Approximation (RMSEA), Goodness-of-Fit Index (GFI), and Comparative Fit Index (CFI). In the goodness-of-fit test for the visiting motivation measurement model, since four standardized factor loadings were less than 0.600, and the average variance extracted for extrinsic motivation was below 0.500, the model was revised. Items EM3, BI7, EM4, BI1, and FS6 were removed one by one, and the modified model was tested again. The results of the fit indices are shown in Table 4, where χ2/df > 3, and the values for GFI and NFI were relatively low (<0.9). To maintain construct validity while addressing potential local dependence, we only specified a limited number of within-construct residual covariances when there was clear evidence of common context, wording, or content overlap. Specifically, items EM1↔EM7 (nature and participating in activities) share a situational context. Similarly, items IM1↔IM3 (relax/recover and enjoyment) and BI2↔BI4 (visit in the near term and visit in the future) exhibit content proximity, while items FS1↔FS2 (purpose/meaning and social support) reflect overlap in their domain. The final model was obtained, and the relevant fit indices of the modified visiting motivation measurement model are shown in Table 4. Although the GFI (0.879) was lower than the expected 0.90, other fit indices showed that the model reasonably explained the data, likely due to the model’s complexity. The confirmatory factor analysis structure of the revised visiting motivation model is shown in Table 5. Overall, the questionnaire demonstrated good construct validity.

4.4. Discriminant Validity of the Measurement Model

This study measured the discriminant validity among the main observed variables. According to the Fornell–Larcker criterion (1981), a latent construct shows adequate discriminant validity when the √AVE is greater than its correlations with other constructs [59]. As illustrated in Table 6, all constructs satisfy this criterion, except for Extrinsic and Intrinsic motivation. The correlation between these two constructs (|r| = 0.979) exceeds their respective √AVE values, indicating that discriminant validity is not achieved. This finding aligns with the Self-Determination Theory motivational continuum, suggesting significant empirical overlap between the two constructs under the current data and measurement conditions. Therefore, subsequent interpretations of the structural paths will focus on the association patterns related to positions on the Self-Determination Theory continuum and the quality of motivation, rather than treating Extrinsic and Intrinsic motivation as statistically distinct latent factors.

4.5. Hypothesis Testing of the Model

The structural model and hypotheses were tested using Amos 27.0. The standardized path coefficients and their significance levels are shown in Table 7, and visually illustrated in Figure 3. The results showed that, contrary to the hypothesis, the direct effect of amotivation on intrinsic motivation was not significant (β = 0.034), so H1 was not supported. The positive effect of extrinsic motivation on intrinsic motivation was significant (β = 0.952***), supporting H2. Amotivation had a significant negative effect on behavioral intention (β = −0.097**), supporting H3. Intrinsic motivation had a significant positive effect on behavioral intention (β = 0.658***), supporting H4. Unexpectedly, extrinsic motivation had a significant negative effect on behavioral intention (β= −0.092*), leading to the rejection of H5. The positive effect of behavioral intention on subjective well-being was supported (β = 0.963***), supporting H6. Contrary to the hypothesis, amotivation had a significant positive effect on subjective well-being (β = 0.672***), leading to the rejection of H7. The direct effects of extrinsic motivation (β = −0.265) and intrinsic motivation (β = 0.412) on subjective well-being are not significant, leading to the rejection of H8 and H9.
The mediating effect of behavioral intention was tested using the bootstrapping method with 5000 resamples. The significance of the mediating effect was determined by whether the lower and upper bounds of the 95% confidence interval contained zero. The results of the mediating effect test showed that behavioral intention played a significant mediating role in multiple paths (Table 8). The results indicated that amotivation had a significant negative mediating effect on subjective well-being through behavioral intention (Effect = −0.052, p = 0.046). However, amotivation also had a significant positive direct effect on subjective well-being (Effect = 0.662, p < 0.001). Although extrinsic motivation did not have a direct significant effect on subjective well-being, the overall pathway exhibited a significant negative mediating effect (Effect = −0.071, p = 0.035). In addition, intrinsic motivation also had a significant positive mediating effect on subjective well-being through behavioral intention (Effect = 0.909, p < 0.001). However, the indirect effects of amotivation and extrinsic motivation on subjective well-being through intrinsic motivation were not significant. Similarly, the direct effect of intrinsic motivation on subjective well-being did not reach significance (Effect = 0.421, p = 0.138).

5. Discussion

The Self-Determination Theory and the Theory of Planned Behaviour provided a useful foundation for explaining the motivations for and experiences of visiting urban forest parks. Due to the on-site, cross-sectional design, we do not make causal claims; all paths are understood as associations that depend on prior exposure. Amotivation, extrinsic motivation, and intrinsic motivation were all significantly related to behavioral intention. This finding is important as it confirms the intermediary process from motivation to behaviour. Behavioral intention was found to be a strong predictor of subjective well-being. The stronger an individual’s behavioral intention, the more significantly subjective well-being increases. The results suggest that a substantial proportion of the remaining variance in the intention to use urban forest parks is captured by the integrated structure of Self-Determination Theory and the Theory of Planned Behaviour. The simplicity, broad applicability, and flexibility of the four predictor variables make Self-Determination Theory and the Theory of Planned Behaviour a solid starting point for identifying key variables in urban forest parks usage behaviour and understanding the direction and strength of relationships between variables.

5.1. Internal Transformation of Motivation

Intrinsic motivation is considered a high-quality form of motivation because it drives autonomous and enduring behaviors, which are essential for sustaining public engagement with urban forest parks. Previous studies have shown that frequent use of green spaces is associated with enhanced subjective well-being and a greater sense of personal value [60]. Therefore, in promoting the use of urban forest parks, it is important to facilitate the gradual internalization of amotivation and extrinsic motivation, ultimately transforming them into intrinsic motivation to support sustainable and effective patterns of park visitation. This study first examined the relationships among different types of motivation. Addressing RQ1 (H1-H2), we found that extrinsic motivation for visiting urban forest parks has a significant positive association on intrinsic motivation (see Table 7). This result aligns with the predictions of Self-Determination Theory and supports the notion that external motives or rewards can, under certain conditions, enhance intrinsic motivation through internalization processes [61]. This finding is consistent with the argument by Fischer et al. (2019), who suggested that external incentives may promote intrinsic motivation by increasing perceptions of autonomy [62]. However, contrary to expectations, amotivation did not have a significant direct association on intrinsic motivation. This result resembles the concept of learned helplessness. Both amotivation and learned helplessness share a core mechanism characterized by a lack of motivation and a perceived loss of control, often reflected in negative beliefs about the link between behaviour and outcomes. Amotivation reflects a lack of autonomy rather than a complete absence of drive. It usually arises from a perceived lack of value, external constraints, or low controllability, which can hinder positive behaviors such as self-directed learning, leisure participation, or physical activity [48,63]. In this study, visitors who were amotivated showed little interest in or intention of visiting urban forest parks and were unlikely to invest time or effort in doing so voluntarily. To address this, external motivators need to be activated initially. These can include enhancing accessibility and convenience, ensuring safety and predictability, and setting small, achievable goals that provide a sense of accomplishment. For individuals experiencing amotivation, the most effective approach is to lower the barriers to action so they can take the first step. After that, fostering motivation through aligning values and providing positive experiential feedback is essential.

5.2. Relationship Between Different Types of Motivation and Behavioral Intention

For RQ2 (H3–H5), the significant associations between amotivation, extrinsic motivation, intrinsic motivation, and the intention to visit urban forest parks represent one of the key findings of this study. According to Self-Determination Theory, both extrinsic and intrinsic motivations can drive behavioral engagement. However, the quality and level of autonomy underlying these motivations, as well as their contextual appropriateness, determine their effectiveness [37,61,64]. In the present study, amotivation showed a significant negative association on behavioral intention, providing empirical support for Self-Determination Theory.
Interestingly, extrinsic motivation also demonstrated a significant negative association on behavioral intention. This suggests that, within the urban forest parks context, extrinsic motivation may not always contribute positively to individuals’ willingness to visit and use such spaces. One possible explanation lies in the nature of the extrinsic motivation items used in the study, which were primarily instrumental or externally assigned, such as “The forest environment is good, so I come,” “I accompany my child,” or “My friend invited me.” These motivations originate from external goals or obligations rather than internal desire. Such extrinsic drivers are often short-lived and susceptible to external disturbances (e.g., bad weather, overcrowding, lack of facilities), leading to a decline in visit intention. This aligns with the findings of Isen and Reeve (2005), who observed that individuals guided by external regulation typically exhibit less optimal functioning [65]. Similarly, Olatokun and Nwafor (2012) found that extrinsic motivation, when not supported by adequate managerial incentives, fails to significantly enhance employees’ knowledge-sharing intentions, although it may ensure short-term compliance [66]. This phenomenon also reflects the “over-justification effect,” where excessive reliance on low-autonomy extrinsic motives leads to reduced intrinsic engagement and negative psychological responses [67]. For instance, individuals who visit urban forest parks solely for fitness or appearance may lose interest and enjoyment if they neglect the intrinsic satisfaction or personal growth associated with physical activity. However, Iso-Ahola (1999) emphasized that extrinsic motivation plays a constructive role in initiating and sustaining leisure behaviour [33,34]. This discrepancy may stem from contextual differences across studies. For urban forest park visitors whose motivations are externally driven, natural settings and service provisions may still offer opportunities for relaxation, self-development, and escape from routine, which in turn satisfy the basic psychological needs of competence, autonomy, and relatedness. Furthermore, positive experiences such as nature contact, recreation, and social interactions may help internalize extrinsic motives. Therefore, our findings do not contradict Iso-Ahola’s view but rather refine it by highlighting how the impact of extrinsic motivation may vary by context and emphasizing that motivational quality outweighs quantity in urban nature experiences.
Consistent with previous studies, intrinsic motivation among urban forest park visitors showed a significant positive association on behavioral intention. Self-Determination Theory posits that intrinsic motivation stems from the satisfaction of basic psychological needs for autonomy, competence, and relatedness [64]. When individuals act out of genuine interest and internal value, their behavioral intention is stronger and their subjective well-being is higher [65]. Our findings provide further evidence for this, suggesting that autonomous motivations in natural environments can ensure the positive psychological benefits of nature exposure. Conversely, Reeve (2009) found that external constraints (e.g., controlling teaching styles) may suppress behavioral autonomy, even in the presence of strong intrinsic motivation [68]. Therefore, this study emphasizes that understanding green space usage behaviour requires not only identifying types of motivation but also examining the regulatory mechanisms of motivation under specific contexts and their interaction with environmental support factors.

5.3. Mediating Role of Behavioral Intention

Regarding RQ3, the mediating effect of behavioral intention between motivation and subjective well-being was empirically supported in this study, confirming its critical role in the transformation process of different motivation types into psychological experience within the integrated framework. This finding provides empirical support for previous research that behavioral intention serves as a key mediating variable in explaining individual behavioral choices [69]. However, two notable pathways emerged from the analysis. First, the indirect path from amotivation to subjective well-being via behavioral intention was significantly negative, while the direct association of amotivation on subjective well-being was significantly positive. This phenomenon of “coexistence of opposing paths” has been observed in both psychological and health behaviour research. Amotivation and perceived constraints largely influence visitation and participation behaviors [48]. Individuals who lack motivation to visit urban forest parks are unlikely to develop proactive intentions to do so, which means they miss out on the positive benefits to their well-being. However, once present in the natural setting, their restorative properties can enhance momentary affect and subjective well-being, even when someone’s motivation to visit is low [4,70]. Therefore, providing external environmental support can help overcome psychological inertia and lower the barriers to deciding to visit these parks. Practically, reducing obstacles to access and offering specific prompts can encourage initial visits, after which motivation can gradually increase [71].
This study highlights the significant yet contrasting role of behavioral intention as a mediator between extrinsic and intrinsic motivation and subjective well-being. When motivation is primarily instrumental or controlled externally, we find a notable negative full mediation: stronger extrinsic motivation correlates with weaker intention, while stronger intention is linked to higher well-being, creating a negative mediational chain. In this context, the direct relationship between extrinsic motivation and well-being is not significant. Previous research suggests that low-autonomy or controlled extrinsic motivation can reduce positive affect [37]. Conversely, when extrinsic motives are internalized, individuals experienced increased autonomy and activated genuine action tendencies, which may lead to higher well-being through various mediating processes [72]. In contrast, intrinsic motivation shows a significant positive indirect relationship with subjective well-being through behavioral intention. Practically, interventions should focus on providing autonomy support and aligning values (such as health or social identification) to promote the identification and integration of extrinsic motives, thereby strengthening intrinsic motivation and enhancing the strength and stability of intention. The planning and management of urban forest parks should extend beyond mere physical provision, emphasizing contextual design, participatory guidance, and psychological cues that encourage residents’ behavioral intentions. Urban forest park planning and management should go beyond the provision of physical environments and place greater emphasis on how contextual design, participatory strategies, and psychological cues can be leveraged to strengthen residents’ behavioral intentions.

5.4. Direct Relationships Between Motivation Types and Subjective Well-Being

A surprising finding of this study is the significant positive direct association between amotivation and subjective well-being. Amotivation is generally associated with reduced positive behavioral outcomes and lower levels of psychological well-being [37]. However, the results suggest that even individuals lacking clear motivation may still experience enhanced subjective well-being. Similar findings were reported by Padhy et al. (2020), who observed a negative correlation between motivation and well-being in a study on leisure motivation among adolescents and young adults, where individuals with lower levels of motivation reported higher levels of well-being [73]. This result suggests the possible existence of a psychological compensation mechanism in the urban forest park context. Psychological compensation refers to a regulatory process in which individuals, when facing motivational or psychological deficits, draw upon alternative resources, environments, or cognitive strategies to maintain or enhance psychological well-being [74]. In the specific context of urban forest parks, forest environments possess significant restorative properties, allowing individuals without explicit motivations to benefit from emotional stabilization, stress reduction, and enhanced psychological well-being. This process can be viewed as the provision of “substitute psychological resources” in the absence of motivation, aligning with the mechanisms described by the Attention Restoration Theory and the Stress Recovery Theory. Moreover, amotivated individuals may visit urban forest parks under the influence of others. Companies’ influence and social support have been identified as facilitators of urban green spaces visitation [52]. This implies that, in the context of urban forest parks, social companionship may serve as an auxiliary pathway to enhance subjective well-being. Given the current measurement conditions, this conclusion should be considered provisional and re-evaluated using enhanced measures and longitudinal, multi-wave designs.
It is also noteworthy that the direct association of extrinsic motivation on subjective well-being was not significant. Some studies have yielded similar results, finding no significant relationship between extrinsic motivation and well-being, especially among adolescent groups [73]. Extrinsic motivation reflects a controlled style in which values are not fully accepted, possibly explaining the negative impact observed in this study [75]. However, the non-significant direct association of intrinsic motivation on subjective well-being is worth investigating. Most studies have found a positive association between higher intrinsic motivation and greater subjective well-being [75]. In this study, behavioral intention may have mediated much of the impact of intrinsic motivation on well-being, rendering the direct association of intrinsic motivation insignificant. This aligns with Padhy et al. (2015), who found that motivation needs to be expressed through specific behaviors and supported by external environments to significantly enhance well-being [73]. In real life, individuals’ perceived well-being may also be influenced by other external factors, such as the environment, social relationships, and life pressures. If individuals have intrinsic motivation but lack necessary environmental support or pathways to achieve their goals, their well-being may not be effectively enhanced. This finding is supported by Kasser and Ryan (1996), who demonstrated that even with strong intrinsic motivation, well-being can still be limited in the absence of external conditions necessary to realize those motivations [76].
Additionally, we also recognize the potential for reverse or reciprocal pathways. Higher levels of subjective well-being and positive emotions may enhance motivation and subsequent intentions, creating a virtuous cycle. This perspective aligns with the broaden-and-build theory and the upward spiral framework. Positive emotions experienced during nature-related activities can expand individuals’ thought and action repertoires, encouraging repeat behaviors and sustained intentions [77,78]. However, due to our cross-sectional design, which is conditional on exposure, we cannot directly test these reverse or reciprocal pathways with the current data. Therefore, we consider them as theoretically consistent hypotheses and recommend that future research explore these pathways using multilevel designs.

5.5. Limitations of the Study

Although this study yielded several notable findings, it is subject to certain limitations. First, the sample was restricted to Fuzhou, which may limit the generalizability of the results to other cultural contexts or regions. Second, cultural differences have been shown to significantly influence tourism motivation and behavioral intention, without considering other potential mediators or moderators, such as attitude responses or social support. Finally, all data were collected through self-reported data collection measures, which may have introduced social desirability bias. Additionally, some questionnaire items have presented interpretive challenges. For example, the Modification Index (MI) value between EM1, which assessed motivation for contact with nature, and IM1 which measured motivation for psychological restoration, was high. This suggests unexplained shared variance between the residuals of these items. It is possible that respondents interpreted EM1 as a continuation of IM1, leading to confusion between the dimensions represented by these items. Moreover, given the on-site cross-sectional, common-source design, the current results should be interpreted as associative rather than causal. Future research should refine the measurements and employ multi-wave/longitudinal or experimental designs to replicate and validate these findings.

6. Conclusions

This study reveals the differentiated pathways through which various types of motivation influence subjective well-being via behavioral intention. The results show that intrinsic motivation significantly and positively affects behavioral intention, whereas extrinsic motivation and amotivation have significant adverse effects. Behavioral intention, in turn, strongly predicts subjective well-being. Amotivation demonstrates a dual effect: it negatively influences subjective well-being through partial mediation but also exerts a direct positive influence. The results confirm the mediating role of behavioral intention, showing that both intrinsic and extrinsic motivations enhance well-being only through complete mediation. These findings contribute to the integration of Self-Determination Theory and the Theory of Planned Behaviour, providing empirical evidence for understanding how motivation and intention interact to shape the psychological benefits of urban forest park visitation.
The findings hold significant practical value for policymakers, planners, and managers. First, strategies should focus on supporting the internalization of extrinsic motivation. Framing park visitation as a positive social norm and encouraging participatory governance, volunteer engagement, and environmental education can shift externally driven motives (“I have to go”) toward autonomous engagement (“I want to go”), ensuring more sustainable park use. Second, the positive direct effect of amotivation suggests that natural environments have inherent restorative properties. Park design should therefore emphasize restorative features—such as quiet rest areas, flowing water features, diverse vegetation, and suitable lighting—to trigger unconscious relaxation and psychological restoration. Promotional strategies could highlight effortless relaxation and the natural healing capacity of parks, targeting amotivated individuals with messages such as “Relax, Even Without a Plan.” Accessibility and convenience should also be prioritized, lowering barriers to entry and making urban forest parks a natural part of daily life.
Building on the study’s limitations, future research should broaden the cultural scope of samples to test the applicability of the framework across diverse contexts. Additional mediators and moderators, such as emotional responses, environmental perception, and social support, should be incorporated to explain better the pathways linking motivation, intention, and well-being. Combining self-reported data with objective behavioral measures (e.g., GPS tracking, physiological indicators, or time-use diaries) would enhance the robustness of findings. Moreover, refining motivation measurement tools is essential to reduce conceptual overlap between extrinsic and intrinsic items and to capture nuanced motivational profiles more accurately. Advancing these directions will provide stronger evidence on how different types of motivation shape behavioral intentions and well-being outcomes in urban forest park settings.

Author Contributions

Conceptualization, J.L. and S.M.; methodology, J.L.; software, J.L.; validation, J.L. and Q.L.; data curation, J.L. and Q.L.; original draft preparation, J.L.; review and editing, J.L. and S.M.; supervision, S.M. and M.F.S.; funding acquisition, J.L. and Q.L. All authors have read and agreed to the published version of the manuscript.

Funding

This research was funded by Fujian Forestry Vocational and Technical College High-Level Talent and Faculty Doctoral Research Project, grant number 2025BK02 (A Study on the Relationship among Visit Motivation, Use Patterns, and Health Benefits of Urban Forest Parks), the National Natural Science Foundation of China, grant No. 32401642 and the Natural Science Foundation of Fujian Province, grant No. 2023J05193.

Data Availability Statement

The data underlying this study are not publicly available due to privacy. De-identified data may be made available from the corresponding author upon reasonable request and subject to a data use agreement and institutional approval.

Acknowledgments

I would like to express my sincere gratitude to Sreetheran Maruthaveeran for his valuable guidance in theoretical framework development and manuscript revision. My thanks also go to Liu Qunyue for his support in data collection and manuscript editing, and to Shi Lin for her helpful suggestions during the revision process.

Conflicts of Interest

The authors declare no conflicts of interest.

Appendix A

Questionnaire on Urban Forest Park Visiting Motivation and Subjective Well-being
Section 1: Personal Information
What is your gender?
(A)
Male
(B)
Female
What is your age group?
(A)
<18
(B)
18–30
(C)
31–40
(D)
41–50
(E)
51–60
(F)
>60
What is your education level?
(A)
Junior high school or lower
(B)
High school/Vocational school
(C)
College/Vocational college
(D)
Master’s degree or higher
What is your occupation?
(A)
Student
(B)
Private sector employee
(C)
Government employee/Public sector staff
(D)
Retired
(E)
Self-employed/Entrepreneur
What is your monthly income level (RMB)?
(A)
≤2000
(B)
2000–5000
(C)
5000–10,000
(D)
≥10,000
What is your marital status?
(A)
Single
(B)
Married
How many children do you have?
(A)
None
(B)
1
(C)
2 or more
How often do you visit urban forest parks?
(A)
The first time to visit
(B)
Rarely
(C)
Once a month
(D)
2–3 times a month
(E)
Once a week
(F)
2–3 times a week
(G)
Almost daily (4–7 times a week)
How long do you usually stay each time you visit?
(A)
Less than 30 min
(B)
30 min to 1 h
(C)
1–2 h
(D)
More than 2 h
How do you usually travel to the urban forest park?
(A)
Walking
(B)
Bicycle/Electric bike
(C)
Private car
(D)
Public transit (bus/subway)
How long does this travel usually take?
(A)
Less than 10 min
(B)
10–20 min
(C)
21–30 min
(D)
More than 30 min
Section 2: Motivation for Visiting Urban Forest Parks
Below are some statements about how you felt before this or a recent visit to an urban forest park. Please choose the option that best matches your true thoughts.
Strongly DisagreeDisagreeNeutralAgreeStrongly Agree
I didn’t really know why I came to the park.
It didn’t matter to me whether I came to the park or not.
I just came along with someone else-it wasn’t really my own decision.
Coming to the urban forest park didn’t mean much to me.
To connect with nature, breathe fresh air, and observe animals and plants.
To make new friends or meet with friends or classmates.
Because my family or friends want me to visit urban forest parks and believe it is good for me.
Because my doctor advised me to do so.
To exercise and maintain or improve physical fitness.
To take my children to play and give them better space for activities.
To participate in hobbies or recreational activities.
Because the urban forest park has a pleasant environment, good facilities, and high-quality green space.
To relax, relieve stress, and recover mentally.
To learn new knowledge or skills for self-development (e.g., nature classes, photography, sports)
Simply because I enjoy being in the park and appreciate the peace and beauty of nature.
To escape from the noise and stress of city life.
Because I am curious about unfamiliar natural environments and want to explore, discover new things, and experience adventure.
To experience inner joy and pleasure.
I feel attached to this place.
Section 3: Behaviour Intention
Please rate the following statements based on how you truly felt before this visit to the park. Select the option that best reflects your thoughts at that time.
Strongly DisagreeDisagreeNeutralAgreeStrongly Agree
Given the current conditions, I am willing to visit urban forest parks.
I will visit an urban forest park in the near future.
I am willing to recommend urban forest parks to others.
I am likely to visit an urban forest park in the future.
I am willing to invite others to visit urban forest parks with me.
I am willing to visit urban forest parks regularly in my daily life.
I am more willing to visit urban forest parks if I learn that I am at higher health risk or that such parks offer significant health benefits.
Section 4: Assessment of Subjective Wellbeing
How did you feel after visiting the urban forest park? Please indicate the extent to which you agree with each statement by selecting the appropriate number.
Strongly DisagreeDisagreeNeutralAgreeStrongly Agree
My life has purpose and meaning.
My social relationships are supportive and beneficial.
I am engaged in and interested in my daily life.
I am capable of doing things that are important to me.
I am a happy person and living a good life.
I feel optimistic about my future.

References

  1. Kellert, S.R.; Heerwagen, J.; Mador, M. Biophilic Design: The Theory, Science and Practice of Bringing Buildings to Life; John Wiley & Sons: Hoboken, NJ, USA, 2011; ISBN 978-1-118-17424-1. [Google Scholar]
  2. Liu, Q.; Wu, Y.; Xiao, Y.; Fu, W.; Zhuo, Z.; van den Bosch, C.C.K.; Huang, Q.; Lan, S. More Meaningful, More Restorative? Linking Local Landscape Characteristics and Place Attachment to Restorative Perceptions of Urban Park Visitors. Landsc. Urban Plan. 2020, 197, 103763. [Google Scholar] [CrossRef]
  3. Ulrich, R.S. Natural Versus Urban Scenes: Some Psychophysiological Effects. Environ. Behav. 1981, 13, 523–556. [Google Scholar] [CrossRef]
  4. Kaplan, S. The Restorative Benefits of Nature: Toward an Integrative Framework. J. Environ. Psychol. 1995, 15, 169–182. [Google Scholar] [CrossRef]
  5. Stieger, S.; Aichinger, I.; Swami, V. The Impact of Nature Exposure on Body Image and Happiness: An Experience Sampling Study. Int. J. Environ. Health Res. 2022, 32, 870–884. [Google Scholar] [CrossRef]
  6. Richardson, M.; Passmore, H.A.; Barbett, L.; Lumber, R.; Thomas, R.; Hunt, A. The Green Care Code: How Nature Connectedness and Simple Activities Help Explain Pro-nature Conservation Behaviours. People Nat. 2020, 2, 821–831. [Google Scholar] [CrossRef]
  7. Pearlmutter, D.; Calfapietra, C.; Samson, R.; O’Brien, L.; Krajter Ostoic, S.; Sanesi, G.; Alonso de Amo, R. The Urban Forest: Cultivating Green Infrastructure for People and the Environment (Volume 7); Springer: Berlin/Heidelberg, Germany, 2017. [Google Scholar]
  8. Dobbs, C.; Kendal, D.; Nitschke, C.R. Multiple Ecosystem Services and Disservices of the Urban Forest Establishing Their Connections with Landscape Structure and Sociodemographics. Ecol. Indic. 2014, 43, 44–55. [Google Scholar] [CrossRef]
  9. Jaligot, R.; Chenal, J.; Bosch, M.; Hasler, S. Historical Dynamics of Ecosystem Services and Land Management Policies in Switzerland. Ecol. Indic. 2019, 101, 81–90. [Google Scholar] [CrossRef]
  10. Syamili, M.S.; Takala, T.; Korrensalo, A.; Tuittila, E.-S. Happiness in Urban Green Spaces: A Systematic Literature Review. Urban For. Urban Green. 2023, 86, 128042. [Google Scholar] [CrossRef]
  11. Tyrväinen, L.; Ojala, A.; Korpela, K.; Lanki, T.; Tsunetsugu, Y.; Kagawa, T. The Influence of Urban Green Environments on Stress Relief Measures: A Field Experiment. J. Environ. Psychol. 2014, 38, 1–9. [Google Scholar] [CrossRef]
  12. Bowler, D.E.; Buyung-Ali, L.M.; Knight, T.M.; Pullin, A.S. A Systematic Review of Evidence for the Added Benefits to Health of Exposure to Natural Environments. BMC Public Health 2010, 10, 456. [Google Scholar] [CrossRef]
  13. Chiesura, A. The Role of Urban Parks for the Sustainable City. Landsc. Urban Plan. 2004, 68, 129–138. [Google Scholar] [CrossRef]
  14. Vallerand, R.J.; Blssonnette, R. Intrinsic, Extrinsic, and Amotivational Styles as Predictors of Behavior: A Prospective Study. J. Pers. 1992, 60, 599–620. [Google Scholar] [CrossRef]
  15. Shan, X.-Z. Socio-Demographic Variation in Motives for Visiting Urban Green Spaces in a Large Chinese City. Habitat Int. 2014, 41, 114–120. [Google Scholar] [CrossRef]
  16. Wang, P.; Zhou, B.; Han, L.; Mei, R. The Motivation and Factors Influencing Visits to Small Urban Parks in Shanghai, China. Urban For. Urban Green. 2021, 60, 127086. [Google Scholar] [CrossRef]
  17. Fleckney, P. ‘A Little Escape Dome’: Exploring How Older Adolescents Experience Urban Parks as Sites of Mental Wellbeing in Melbourne, Australia. Landsc. Urban Plan. 2023, 235, 104753. [Google Scholar] [CrossRef]
  18. Li, M.; Li, F.; Shan, X.-Z. Adolescent Motivation for Visiting Urban Green Spaces and Socio-Demographic Variations in a Large Dense City. Build. Environ. 2023, 244, 110768. [Google Scholar] [CrossRef]
  19. Bloemsma, L.D.; Gehring, U.; Klompmaker, J.O.; Hoek, G.; Janssen, N.A.H.; Smit, H.A.; Vonk, J.M.; Brunekreef, B.; Lebret, E.; Wijga, A.H. Green Space Visits among Adolescents: Frequency and Predictors in the PIAMA Birth Cohort Study. Environ. Health Perspect. 2018, 126, 047016. [Google Scholar] [CrossRef] [PubMed]
  20. Sreetheran, M. Exploring the Urban Park Use, Preference and Behaviours among the Residents of Kuala Lumpur, Malaysia. Urban For. Urban Green. 2017, 25, 85–93. [Google Scholar] [CrossRef]
  21. Calogiuri, G.; Elliott, L. Why Do People Exercise in Natural Environments? Norwegian Adults’ Motives for Nature-, Gym-, and Sports-Based Exercise. Int. J. Environ. Res. Public Health 2017, 14, 377. [Google Scholar] [CrossRef]
  22. Vasiljević, Đ.A.; Vujičić, M.D.; Stankov, U.; Dragović, N. Visitor Motivation and Perceived Value of Periurban Parks-Case Study of Kamenica Park, Serbia. J. Outdoor Recreat. Tour. 2023, 42, 100625. [Google Scholar] [CrossRef]
  23. Pinto, L.; Ferreira, C.S.S.; Pereira, P. Environmental and Socioeconomic Factors Influencing the Use of Urban Green Spaces in Coimbra (Portugal). Sci. Total Environ. 2021, 792, 148293. [Google Scholar] [CrossRef]
  24. Misiune, I.; Julian, J.P.; Veteikis, D. Pull and Push Factors for Use of Urban Green Spaces and Priorities for Their Ecosystem Services: Case Study of Vilnius, Lithuania. Urban For. Urban Green. 2021, 58, 126899. [Google Scholar] [CrossRef]
  25. Priess, J.; Pinto, L.V.; Misiune, I.; Palliwoda, J. Ecosystem Service Use and the Motivations for Use in Central Parks in Three European Cities. Land 2021, 10, 154. [Google Scholar] [CrossRef]
  26. Schipperijn, J.; Ekholm, O.; Stigsdotter, U.K.; Toftager, M.; Bentsen, P.; Kamper-Jørgensen, F.; Randrup, T.B. Factors Influencing the Use of Green Space: Results from a Danish National Representative Survey. Landsc. Urban Plan. 2010, 95, 130–137. [Google Scholar] [CrossRef]
  27. Fongar, C.; Aamodt, G.; Randrup, T.B.; Solfjeld, I. Does Perceived Green Space Quality Matter? Linking Norwegian Adult Perspectives on Perceived Quality to Motivation and Frequency of Visits. Int. J. Environ. Res. Public Health 2019, 16, 2327. [Google Scholar] [CrossRef]
  28. Grahn, P.; Stigsdotter, U.K. The Relation between Perceived Sensory Dimensions of Urban Green Space and Stress Restoration. Landsc. Urban Plan. 2010, 94, 264–275. [Google Scholar] [CrossRef]
  29. Boyd, F.; White, M.P.; Bell, S.L.; Burt, J. Who Doesn’t Visit Natural Environments for Recreation and Why: A Population Representative Analysis of Spatial, Individual and Temporal Factors among Adults in England. Landsc. Urban Plan. 2018, 175, 102–113. [Google Scholar] [CrossRef]
  30. Burt, J.; Preston, S.; Costley, T. Monitor of Engagement with the Natural Environment Survey (2009–2012): Difference in Access to the Natural Environment Between Social Groups Within the Adult English Population; Natural England: York, UK, 2012. [Google Scholar]
  31. Andrews, M.; Gatersleben, B. Variations in Perceptions of Danger, Fear and Preference in a Simulated Natural Environment. J. Environ. Psychol. 2010, 30, 473–481. [Google Scholar] [CrossRef]
  32. Maruthaveeran, S.; van den Bosh, C.K. Fear of Crime in Urban Parks—What the Residents of Kuala Lumpur Have to Say? Urban For. Urban Green. 2015, 14, 702–713. [Google Scholar] [CrossRef]
  33. Iso-Ahola, S.E.; La Verde, D.; Graefe, A.R. Perceived Competence as a Mediator of the Relationship Between High Risk Sports Participation and Self-Esteem. J. Leis. Res. 1989, 21, 32–39. [Google Scholar] [CrossRef]
  34. Iso-Ahola, S.E.; Mannell, R.C. Leisure and Health. In Work and Leisure; Routledge: Oxfordshire, UK, 2004; ISBN 978-0-203-48932-1. [Google Scholar]
  35. Pelletier, L.G.; Tuson, K.M.; Fortier, M.S.; Vallerand, R.J.; Briere, N.M.; Blais, M.R. Toward a New Measure of Intrinsic Motivation, Extrinsic Motivation, and Amotivation in Sports: The Sport Motivation Scale (SMS). J. Sport Exerc. Psychol. 1995, 17, 35–53. [Google Scholar] [CrossRef]
  36. Diener, E. Subjective Well-Being. Psychol. Bull. 1984, 95, 542–575. [Google Scholar] [CrossRef] [PubMed]
  37. Ryan, R.M.; Deci, E.L. Intrinsic and Extrinsic Motivations: Classic Definitions and New Directions. Contemp. Educ. Psychol. 2000, 25, 54–67. [Google Scholar] [CrossRef] [PubMed]
  38. Ayala-Azcárraga, C.; Diaz, D.; Zambrano, L. Characteristics of Urban Parks and Their Relation to User Well-Being. Landsc. Urban Plan. 2019, 189, 27–35. [Google Scholar] [CrossRef]
  39. Van Herzele, A.; De Vries, S. Linking Green Space to Health: A Comparative Study of Two Urban Neighbourhoods in Ghent, Belgium. Popul. Environ. 2012, 34, 171–193. [Google Scholar] [CrossRef]
  40. Briki, W. Motivation toward Physical Exercise and Subjective Wellbeing: The Mediating Role of Trait Self-Control. Front. Psychol. 2016, 7, 1546. [Google Scholar] [CrossRef]
  41. White, R.L.; Parker, P.D.; Lubans, D.R.; MacMillan, F.; Olson, R.; Astell-Burt, T.; Lonsdale, C. Domain-Specific Physical Activity and Affective Wellbeing among Adolescents: An Observational Study of the Moderating Roles of Autonomous and Controlled Motivation. Int. J. Behav. Nutr. Phys. Act. 2018, 15, 87. [Google Scholar] [CrossRef]
  42. Vada, S.; Prentice, C.; Hsiao, A. The Role of Positive Psychology in Tourists’ Behavioural Intentions. J. Retail. Consum. Serv. 2019, 51, 293–303. [Google Scholar] [CrossRef]
  43. Zainuddin, N.; Russell-Bennett, R.; Previte, J. The Value of Health and Wellbeing: An Empirical Model of Value Creation in Social Marketing. Eur. J. Mark. 2013, 47, 1504–1524. [Google Scholar] [CrossRef]
  44. Io, M.-U.; Peralta, R.L. Emotional Well-Being Impact on Travel Motivation and Intention of Outbound Vacationers during the COVID-19 Pandemic. Leisure/Loisir 2022, 46, 543–567. [Google Scholar] [CrossRef]
  45. Gan, T.; Zheng, J.; Li, W.; Li, J.; Shen, J. Health and Wellness Tourists’ Motivation and Behavior Intention: The Role of Perceived Value. Int. J. Environ. Res. Public Health 2023, 20, 4339. [Google Scholar] [CrossRef]
  46. Ajzen, I. The Theory of Planned Behavior. Organ. Behav. Hum. Decis. Process. 1991, 50, 179–211. [Google Scholar] [CrossRef]
  47. Hagger, M.S.; Chatzisarantis, N.L.D. Integrating the Theory of Planned Behaviour and Self-determination Theory in Health Behaviour: A Meta-analysis. Br. J. Health Psychol. 2009, 14, 275–302. [Google Scholar] [CrossRef]
  48. Alexandris, K.; Tsorbatzoudis, C.; Grouios, G. Perceived Constraints on Recreational Sport Participation: Investigating Their Relationship with Intrinsic Motivation, Extrinsic Motivation and Amotivation. J. Leis. Res. 2002, 34, 233–252. [Google Scholar] [CrossRef]
  49. Baceviciene, M.; Jankauskiene, R. Self-Determined Motivation Mediates the Association between Self-Reported Availability of Green Spaces for Exercising and Physical Activity: An Explorative Study. Sustainability 2021, 13, 1312. [Google Scholar] [CrossRef]
  50. Fraser, M.; Munoz, S.-A.; MacRury, S. What Motivates Participants to Adhere to Green Exercise? Int. J. Environ. Res. Public Health 2019, 16, 1832. [Google Scholar] [CrossRef] [PubMed]
  51. Gibson, S.C. “Let’s Go to the Park.” An Investigation of Older Adults in Australia and Their Motivations for Park Visitation. Landsc. Urban Plan. 2018, 180, 234–246. [Google Scholar] [CrossRef]
  52. Wan, C.; Shen, G.Q.; Choi, S. The Moderating Effect of Subjective Norm in Predicting Intention to Use Urban Green Spaces: A Study of Hong Kong. Sustain. Cities Soc. 2018, 37, 288–297. [Google Scholar] [CrossRef]
  53. Yen, Y.; Wang, Z.; Shi, Y.; Xu, F.; Soeung, B.; Sohail, M.T.; Rubakula, G.; Juma, S.A. The Predictors of the Behavioral Intention to the Use of Urban Green Spaces: The Perspectives of Young Residents in Phnom Penh, Cambodia. Habitat Int. 2017, 64, 98–108. [Google Scholar] [CrossRef]
  54. Fujian Provincial Government. The 14th Five-Year Plan for Territorial Spatial Ecological Restoration of Fujian Province; Fujian Provincial Government: Fuzhou, China, 2021. [Google Scholar]
  55. Ajzen, I.; Fishbein, M. Attitudes and the Attitude-Behavior Relation: Reasoned and Automatic Processes. Eur. Rev. Soc. Psychol. 2000, 11, 1–33. [Google Scholar] [CrossRef]
  56. Diener, E.; Wirtz, D.; Tov, W.; Kim-Prieto, C.; Choi, D.; Oishi, S.; Biswas-Diener, R. New Well-Being Measures: Short Scales to Assess Flourishing and Positive and Negative Feelings. Soc. Indic. Res. 2010, 97, 143–156. [Google Scholar] [CrossRef]
  57. Tang, X.; Duan, W.; Wang, Z.; Liu, T. Psychometric Evaluation of the Simplified Chinese Version of Flourishing Scale. Res. Soc. Work Pract. 2016, 26, 591–599. [Google Scholar] [CrossRef]
  58. Shiau, W.-L.; Sarstedt, M.; Hair, J.F. Internet Research Using Partial Least Squares Structural Equation Modeling (PLS-SEM). Internet Res. 2019, 29, 398–406. [Google Scholar] [CrossRef]
  59. Fornell, C.; Larcker, D.F. Evaluating Structural Equation Models with Unobservable Variables and Measurement Error. J. Mark. Res. 1981, 18, 39–50. [Google Scholar] [CrossRef]
  60. White, M.P.; Pahl, S.; Wheeler, B.W.; Depledge, M.H.; Fleming, L.E. Natural Environments and Subjective Wellbeing: Different Types of Exposure Are Associated with Different Aspects of Wellbeing. Health Place 2017, 45, 77–84. [Google Scholar] [CrossRef] [PubMed]
  61. Deci, E.L.; Koestner, R.; Ryan, R.M. A Meta-Analytic Review of Experiments Examining the Effects of Extrinsic Rewards on Intrinsic Motivation. Psychol. Bull. 1999, 125, 627. [Google Scholar] [CrossRef] [PubMed]
  62. Fischer, C.; Malycha, C.P.; Schafmann, E. The Influence of Intrinsic Motivation and Synergistic Extrinsic Motivators on Creativity and Innovation. Front. Psychol. 2019, 10, 137. [Google Scholar] [CrossRef]
  63. Thøgersen-Ntoumani, C.; Ntoumanis, N. The Role of Self-Determined Motivation in the Understanding of Exercise-Related Behaviours, Cognitions and Physical Self-Evaluations. J. Sports Sci. 2006, 24, 393–404. [Google Scholar] [CrossRef]
  64. Deci, E.L.; Ryan, R.M. Intrinsic Motivation and Self-Determination in Human Behavior; Springer Science & Business Media: Berlin/Heidelberg, Germany, 2013; ISBN 978-1-4899-2271-7. [Google Scholar]
  65. Isen, A.M.; Reeve, J. The Influence of Positive Affect on Intrinsic and Extrinsic Motivation: Facilitating Enjoyment of Play, Responsible Work Behavior, and Self-Control. Motiv. Emot. 2005, 29, 295–323. [Google Scholar] [CrossRef]
  66. Olatokun, W.; Nwafor, C.I. The Effect of Extrinsic and Intrinsic Motivation on Knowledge Sharing Intentions of Civil Servants in Ebonyi State, Nigeria. Inf. Dev. 2012, 28, 216–234. [Google Scholar] [CrossRef]
  67. Pretty, G.H.; Seligman, C. Affect and the Overjustification Effect. J. Pers. Soc. Psychol. 1984, 46, 1241. [Google Scholar] [CrossRef]
  68. Reeve, J. Why Teachers Adopt a Controlling Motivating Style Toward Students and How They Can Become More Autonomy Supportive. Educ. Psychol. 2009, 44, 159–175. [Google Scholar] [CrossRef]
  69. Webb, T.L.; Sheeran, P. Does Changing Behavioral Intentions Engender Behavior Change? A Meta-Analysis of the Experimental Evidence. Psychol. Bull. 2006, 132, 249. [Google Scholar] [CrossRef]
  70. Berman, M.G.; Jonides, J.; Kaplan, S. The Cognitive Benefits of Interacting With Nature. Psychol. Sci. 2008, 19, 1207–1212. [Google Scholar] [CrossRef] [PubMed]
  71. Hagger, M.S.; Luszczynska, A. Implementation Intention and Action Planning Interventions in Health Contexts: State of the Research and Proposals for the Way Forward. Appl. Psychol. Health Well-Being 2014, 6, 1–47. [Google Scholar] [CrossRef] [PubMed]
  72. Milyavskaya, M.; Koestner, R. Psychological Needs, Motivation, and Well-Being: A Test of Self-Determination Theory across Multiple Domains. Personal. Individ. Differ. 2011, 50, 387–391. [Google Scholar] [CrossRef]
  73. Padhy, M.; Valli, S.K.; Pienyu, R.; Padiri, R.A.; Chelli, K. Leisure Motivation and Well-Being among Adolescents and Young Adults. Psychol. Stud. 2015, 60, 314–320. [Google Scholar] [CrossRef]
  74. Heckhausen, J.; Schulz, R. A Life-Span Theory of Control. Psychol. Rev. 1995, 102, 284–304. [Google Scholar] [CrossRef]
  75. Bailey, T.H.; Phillips, L.J. The Influence of Motivation and Adaptation on Students’ Subjective Well-Being, Meaning in Life and Academic Performance. High. Educ. Res. Dev. 2016, 35, 201–216. [Google Scholar] [CrossRef]
  76. Kasser, T.; Ryan, R.M. Further Examining the American Dream: Differential Correlates of Intrinsic and Extrinsic Goals. Pers. Soc. Psychol. Bull. 1996, 22, 280–287. [Google Scholar] [CrossRef]
  77. Fredrickson, B.L. The Role of Positive Emotions in Positive Psychology. Am. Psychol. 2001, 56, 218–226. [Google Scholar] [CrossRef]
  78. Van Cappellen, P.; Rice, E.L.; Catalino, L.I.; Fredrickson, B.L. Positive Affective Processes Underlie Positive Health Behavior Change. Psychol. Health 2018, 33, 77–97. [Google Scholar] [CrossRef]
Figure 2. The location of Fuzhou, Fujian Province, China.
Figure 2. The location of Fuzhou, Fujian Province, China.
Land 14 01799 g002
Figure 3. Structural Equation Model of Visiting Motivation, Behaviour Intention, and Subjective Well-being. Standardized path coefficients (β) are reported on the arrows. Solid lines represent significant paths, and dashed lines indicate non-significant paths. Significance levels are denoted as * p < 0.05, ** p < 0.01, *** p < 0.001.
Figure 3. Structural Equation Model of Visiting Motivation, Behaviour Intention, and Subjective Well-being. Standardized path coefficients (β) are reported on the arrows. Solid lines represent significant paths, and dashed lines indicate non-significant paths. Significance levels are denoted as * p < 0.05, ** p < 0.01, *** p < 0.001.
Land 14 01799 g003
Table 1. Spatial characteristics of three Fuzhou urban forest parks.
Table 1. Spatial characteristics of three Fuzhou urban forest parks.
No.LocationNameDistrictCharacteristicsAreaCompletion TimeSite Plan
1Peri-urbanFuzhou National Forest ParkJin’anThe first national forest park in Fujian Province, one of the top ten forest parks in China, a comprehensive park integrating scientific research and excursion.859.33 hectares1960Land 14 01799 i001
2Urban centerFuzhou Fudao greenwayGu louFuzhou Urban Forest Trail, the main axis is 6.3 km long, and the total length of the loop is about 19 km, stringing five parks along the route19 km2017Land 14 01799 i002
Urban centerFuzhou Gaogai Mountain ParkCang shanA comprehensive mountain park focusing on fitness, leisure and recreation, with many scenic spots and monuments240 hectares2005Land 14 01799 i003
Table 2. Reliability and Validity Test of the Scale.
Table 2. Reliability and Validity Test of the Scale.
Unstd.S.E.z-ValuepStd.Item-Total CorrelationCronbach’s αCRAVE
AmotivationAM11 0.7330.8520.8460.8570.669
AM21.2920.08714.783***0.9440.916
AM31.0540.07314.352***0.7490.864
AM41.0240.05917.007***0.7630.802
Extrinsic MotivationEM81 0.8330.7680.7990.8410.44
EM70.8770.04918.06***0.6870.692
EM60.9770.04521.936***0.7880.708
EM50.9390.04222.118***0.7950.727
EM40.670.05312.553***0.5120.417
EM30.5290.0658.104***0.3470.394
EM20.8990.04619.437***0.7290.811
EM10.7930.04517.676***0.6770.79
Intrinsic MotivationIM71 0.710.7320.8950.8920.544
IM60.9520.05617.144***0.7580.792
IM51.0130.0616.961***0.7430.795
IM40.9660.06115.806***0.6970.747
IM30.9230.05317.286***0.7710.827
IM21.0360.05718.188***0.7960.808
IM10.9630.05717.045***0.7610.804
Behaviour
Intention
BI11 0.5230.6620.8840.8870.556
BI21.6040.12512.871***0.8540.846
BI31.4920.12212.274***0.7630.800
BI41.5650.12412.652***0.8240.822
BI51.5710.12312.758***0.8330.810
BI61.6170.12512.969***0.8550.860
BI70.9840.1099.04***0.4580.633
Subjective WellbeingFS11 0.8550.8990.840.9200.663
FS20.9780.03925.247***0.8340.878
FS31.0230.03826.862***0.8720.913
FS40.9540.03626.346***0.8650.902
FS50.9540.03924.567***0.8360.881
FS60.7080.04814.876***0.5830.697
Note: Unstd. = Unstandardized estimate; Std. = Standardized estimate (β); S.E. = Standard error; z-value = z statistic; CR = Composite Reliability; AVE = Average Variance Extracted. *** p < 0.001.
Table 3. Factor analysis of the model.
Table 3. Factor analysis of the model.
Full ScaleAmotivationExtrinsic MotivationIntrinsic MotivationBehaviour IntentionSubjective Well-Being
KMO0.9490.9540.9060.8970.8690.902
Bartlett’s Test of Sphericity0.0000.0000.0000.0000.0000.000
Total Variance Explained60.897%70.296%52.966%62.380%61.268%71.375%
Table 4. Fit Indices of the Measurement Model.
Table 4. Fit Indices of the Measurement Model.
Fit Indexχ2dfpχ2/dfRMSEA (90% CI)SRMRNFICFIGFI
Initial measurement model1187.439314<0.0013.7820.071 [0.067, 0.075]0.0490.8930.9190.850
Theory-first (primary)1033.474311<0.0013.3230.065 [0.061, 0.069]0.0480.8870.9170.830
Sensitivity (within-construct residuals)664.003254<0.0012.6140.054 [0.049, 0.059]0.0420.9380.9600.907
Table 5. Reliability, Validity, and Confirmatory Factor Analysis of the Revised Visiting Motivation Model.
Table 5. Reliability, Validity, and Confirmatory Factor Analysis of the Revised Visiting Motivation Model.
VariableList of TopicsIndividual and Total CorrelationStandardized Estimate (β)Cronbach’s αCRAVE
Extrinsic MotivationEM10.7600.8200.8370.8990.599
EM20.7790.669
EM50.8560.795
EM60.8290.843
EM70.7260.743
EM80.8260.761
Behaviour IntentionBI20.9170.8440.9390.9390.757
BI30.8670.770
BI40.9080.837
BI50.9190.950
BI60.9140.935
Subjective Well-beingFS10.8990.8920.8400.9470.784
FS20.8780.860
FS30.9130.912
FS40.9020.898
FS50.8810.864
Table 6. Discriminant Validity Test of the Visiting Motivation Model.
Table 6. Discriminant Validity Test of the Visiting Motivation Model.
Convergent ValidityDistinguishing Validity
AVEIntrinsic
Motivation
Subjective Well-BeingBehaviour IntentionExtrinsic MotivationAmotivation
Intrinsic Motivation0.5440.738
Subjective Well-being0.7840.5290.885
Behaviour Intention0.7570.6150.7780.87
Extrinsic Motivation0.5990.9790.4890.6070.774
Amotivation0.6690.049−0.0230.0160.0420.818
Note: The bold diagonal numbers are the open root values of AVE and the lower triangles are the conformational Pearson correlation coefficients.
Table 7. Structural Equation Model Results for Visiting Motivation, Behavioral Intention, and Subjective Well-being.
Table 7. Structural Equation Model Results for Visiting Motivation, Behavioral Intention, and Subjective Well-being.
Unstd.S.E.C.R.pStd. (β)
H1AmotivationIntrinsic Motivation0.0290.0221.3240.1860.034
H2Extrinsic MotivationIntrinsic Motivation0.8770.04818.191***0.952
H3AmotivationBehaviour Intention−0.0840.031−2.6840.007 **−0.097
H4Intrinsic MotivationBehaviour Intention1.0330.10010.331***0.658
H5Extrinsic MotivationBehaviour Intention−0.0810.038−2.1510.031 *−0.092
H6BehaviourIntention-Wellbeing1.0410.10110.293***0.663
H7AmotivationWellbeing0.6620.04813.682***0.672
H8Intrinsic MotivationWellbeing0.4210.2421.7380.0820.412
H9Extrinsic MotivationWellbeing−0.2490.221−1.1270.260−0.265
Note: Unstd. = Unstandardized estimate; S.E. = Standard error; CR = Critical Ratio; * p < 0.05, ** p < 0.01, *** p < 0.001; Std. = Standardized estimate (β).
Table 8. Results of the mediation effect test.
Table 8. Results of the mediation effect test.
EffectBias-Corrected 95%CIPercentile 95%CITest Results
LowerUpperpLowerUpperp
Amotivation→Behaviour Intention→Wellbeing−0.052−0.107−0.0010.048 *−0.107−0.0010.046 *Support
Amotivation→Wellbeing0.6620.5860.751<0.001 ***0.5830.744<0.001 ***Support
Amotivation→Intrinsic Motivation→Wellbeing0.013−0.0040.0850.124−0.0110.0540.293Not Supported
Extrinsic Motivation→Behaviour Intention→Wellbeing−0.071−0.139−0.0060.035 *−0.137−0.0050.035 *Support
Extrinsic Motivation→Wellbeing−0.249−1.1610.3760.313−1.2060.3540.293Not Supported
Extrinsic Motivation→Intrinsic Motivation→Wellbeing0.383−0.2221.2920.144−0.2121.3050.138Not Supported
Intrinsic Motivation→Behaviour Intention→Wellbeing0.9090.7101.108<0.001 ***0.7331.118<0.001 ***Support
Intrinsic Motivation→Wellbeing0.421−0.251.3870.148−0.2381.4560.138Not Supported
Note: S.E. = Standard error; CI = Confidence Interval. Bias-corrected CI and Percentile CI are based on bootstrapping with 5000 resamples. * p < 0.05, *** p < 0.001.
Disclaimer/Publisher’s Note: The statements, opinions and data contained in all publications are solely those of the individual author(s) and contributor(s) and not of MDPI and/or the editor(s). MDPI and/or the editor(s) disclaim responsibility for any injury to people or property resulting from any ideas, methods, instructions or products referred to in the content.

Share and Cite

MDPI and ACS Style

Lu, J.; Maruthaveeran, S.; Shahidan, M.F.; Liu, Q. Exploring the Motivational Pathways to Subjective Well-Being in Urban Forest Parks of Fuzhou, China: A Structural Equation Modelling Analysis. Land 2025, 14, 1799. https://doi.org/10.3390/land14091799

AMA Style

Lu J, Maruthaveeran S, Shahidan MF, Liu Q. Exploring the Motivational Pathways to Subjective Well-Being in Urban Forest Parks of Fuzhou, China: A Structural Equation Modelling Analysis. Land. 2025; 14(9):1799. https://doi.org/10.3390/land14091799

Chicago/Turabian Style

Lu, Jing, Sreetheran Maruthaveeran, Mohd Fairuz Shahidan, and Qunyue Liu. 2025. "Exploring the Motivational Pathways to Subjective Well-Being in Urban Forest Parks of Fuzhou, China: A Structural Equation Modelling Analysis" Land 14, no. 9: 1799. https://doi.org/10.3390/land14091799

APA Style

Lu, J., Maruthaveeran, S., Shahidan, M. F., & Liu, Q. (2025). Exploring the Motivational Pathways to Subjective Well-Being in Urban Forest Parks of Fuzhou, China: A Structural Equation Modelling Analysis. Land, 14(9), 1799. https://doi.org/10.3390/land14091799

Note that from the first issue of 2016, this journal uses article numbers instead of page numbers. See further details here.

Article Metrics

Back to TopTop