GIS-Based Approach for Modeling Vineyard and Apple Orchard Suitability in Mountainous Regions
Abstract
1. Introduction
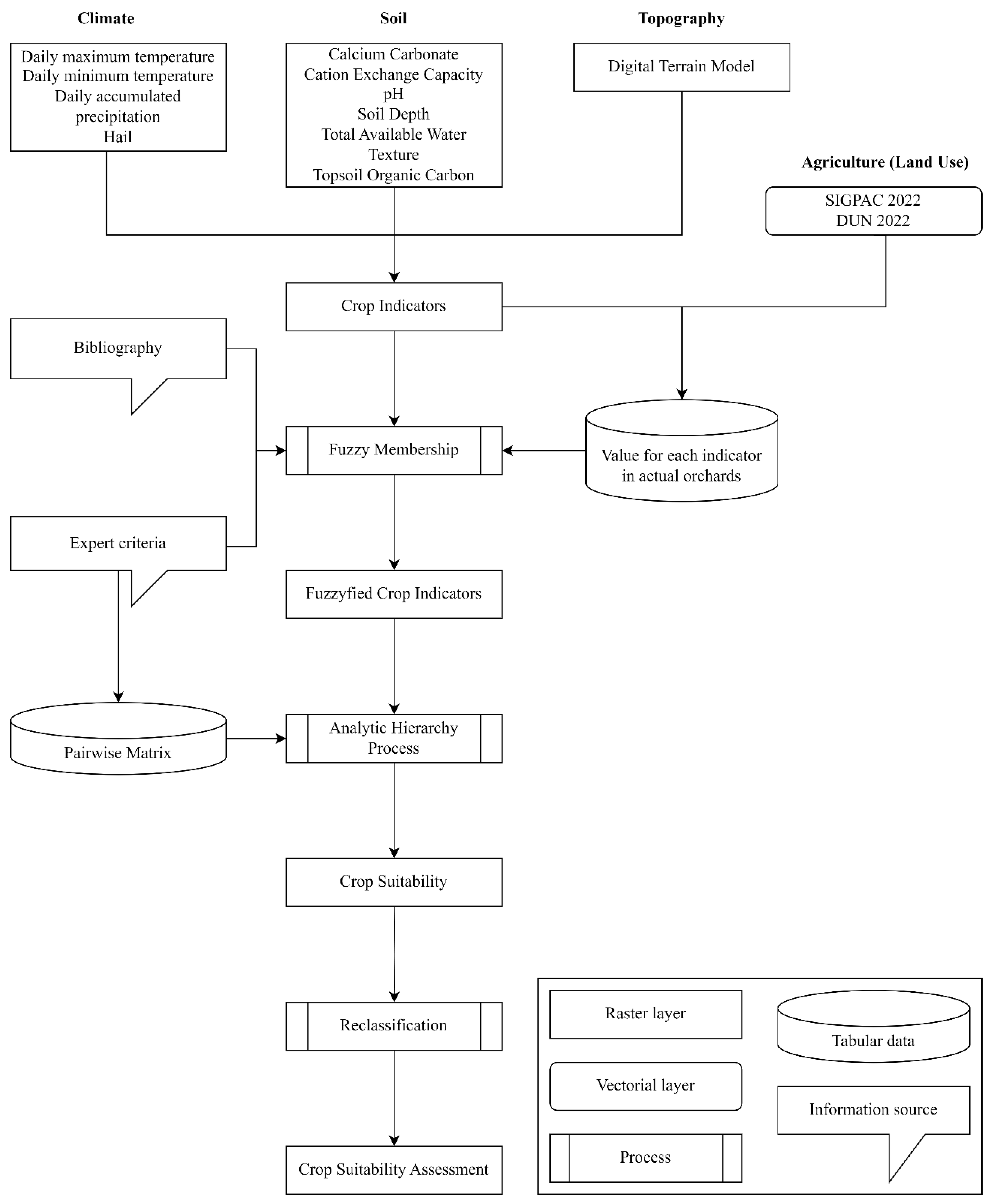
2. Materials and Methods
2.1. Study Area and Data Sources
2.2. Crop-Specific Suitability Indicators
2.3. Fuzzification
2.4. Analytical Hierarchy Process
2.5. Crop Suitability Assessment
3. Results and Discussion
3.1. Suitability Indicators
3.2. Fuzzification
3.3. Analytical Hierarchy Process
3.4. Suitability
3.5. Validation
3.6. Constrains
3.7. Perspectives
4. Conclusions
Supplementary Materials
Author Contributions
Funding
Data Availability Statement
Acknowledgments
Conflicts of Interest
Abbreviations
| AHP | Analytic Hierarchy Process |
| As | Aspect |
| BBL | Hydrothermic index of Branas, Brenon, Levandoux |
| CaCO3 | Calcium Carbonates |
| CDls | Cold Days late spring |
| CEC | Cation Exchange Capacity |
| CR | Consistency Ratio |
| EWE | Extreme Wildfire Events |
| FAO | Food and Agriculture Organization |
| FRea | Frost Risk early autumn |
| FRls | Frost Risk late spring |
| GDD | Growing Degree Days |
| GIS | Geographical Information System |
| GSP | Growing Season Precipitation |
| GSR | Growing season Solar Radiation |
| GST | Growing Season Temperature |
| Ha | Hail |
| HI | Heliothermal Index of Huglin |
| HNVf | High Nature Value farmlands |
| IPCC | Intergovernmental Panel on Climate Change |
| LUC | Land Use Changes |
| MCDA | Multi-Criteria Decision Analysis |
| NCIr | Night Cold Index ripening |
| NHN | Net Hydric Needs |
| PCA | Principal Component Analysis |
| SD | Soil Depth |
| SHDr | Stressful Hot Days ripening |
| Sl | Slope |
| SMC | Catalan Meteorological Service |
| TAW | Total Available Water |
| Te | Texture |
| TOC | Topsoil Organic Carbon |
References
- Arias, P.A.; Bellouin, N.; Coppola, E.R.G.J.; Krinner, G.; Marotzke, J.; Naik, V.; Palmer, M.D.; Plattner, G.-K.; Rogelj, J.; Rojas, M.; et al. Technical Summary. In Climate Change 2021: The Physical Science Basis. Contribution of Working Group I to the Sixth Assessment Report of the Intergovernmental Panel on Climate Change; Cambridge University Press: Cambridge, UK; New York, NY, USA, 2021; pp. 33–144. [Google Scholar]
- Blanco-Ward, D.; Monteiro, A.; Lopes, M.; Borrego, C.; Silveira, C.; Viceto, C.; Rocha, A.; Ribeiro, A.; Andrade, J.; Feliciano, M.; et al. Analysis of climate change indices in relation to wine production: A case study in the Douro region (Portugal). BIO Web Conf. 2017, 9, 01011. [Google Scholar] [CrossRef]
- Schultz, H.; Hofmann, M. The ups and downs of environmental impact on grapevines. In Grapevine in a Changing Environment. In Grapevine in a Changing Environment: A Molecular and Ecophysiological Perspective; Gerós, H.M.M.C., Gil, H.M., Delrot, S., Eds.; Wiley: Hoboken, NJ, USA, 2016. [Google Scholar]
- MedECC. Climate and Environmental Change in the Mediterranean Basin—Current Situation and Risks for the Future. In First Mediterranean Assessment Report; Cramer, W., Guiot, J., Marini, K., Eds.; Union for the Mediterranean, Plan Bleu, UNEP/MAP: Marseille, France, 2020; Volume 632, ISBN 978-2-9577416-0-1. [Google Scholar] [CrossRef]
- Funes, I.; Aranda, X.; Biel, C.; Carbó, J.; Camps, F.; Molina, A.J.; Herralde, F.d.; Grau, B.; Savé, R. Future climate change impacts on apple flowering date in a Mediterranean subbasin. Agric. Water Manag. 2016, 164, 19–27. [Google Scholar] [CrossRef]
- Savé, R.; de Herralde, F.; Aranda, X.; Pla, E.; Pascual, D.; Funes, I.; Biel, C. Potential changes in irrigation requirements and phenology of maize, apple trees and alfalfa under global change conditions in Fluvià watershed during XXIst century: Results from a modeling approximation to watershed-level water balance. Agric. Water Manag. 2012, 114, 78–87. [Google Scholar] [CrossRef]
- Funes, I.; Savé, R.; de Herralde, F.; Biel, C.; Pla, E.; Pascual, D.; Zabalza, J.; Cantos, G.; Borràs, G.; Vayreda, J.; et al. Modeling impacts of climate change on the water needs and growing cycle of crops in three Mediterranean basins. Agric. Water Manag. 2021, 249, 106797. [Google Scholar] [CrossRef]
- Vicente-Serrano, S.M.; Zabalza-Martínez, J.; Borràs, G.; López-Moreno, J.I.; Pla, E.; Pascual, D.; Savé, R.; Biel, C.; Funes, I.; Azorin-Molina, C.; et al. Extreme hydrological events and the influence of reservoirs in a highly regulated river basin of northeastern Spain. J. Hydrol. Reg. Stud. 2017, 12, 13–32. [Google Scholar] [CrossRef]
- Montsant, A.; Baena, O.; Bernárdez, L.; Puig, J. Modelling the impacts of climate change on potential cultivation area and water deficit in five Mediterranean crops. Span. J. Agric. Res. 2021, 19, e0301. [Google Scholar] [CrossRef]
- Zhao, G.; Webber, H.; Hoffmann, H.; Wolf, J.; Siebert, S.; Ewert, F. The implication of irrigation in climate change impact assessment: A European-wide study. Glob. Change Biol. 2015, 21, 4031–4048. [Google Scholar] [CrossRef]
- Connor, J.D.; Schwabe, K.; King, D.; Knapp, K. Irrigated agriculture and climate change: The influence of water supply variability and salinity on adaptation. Ecol. Econ. 2012, 77, 149–157. [Google Scholar] [CrossRef]
- Lorenzo, M.N.; Ramos, A.M.; Brands, S. Present and future climate conditions for winegrowing in Spain. Reg. Environ. Change 2015, 16, 617–627. [Google Scholar] [CrossRef]
- Xyrafis, E.G.; Fraga, H.; Nakas, C.T.; Koundouras, S. A study on the effects of climate change on viticulture on Santorini Island. OENO One 2022, 56, 259–273. [Google Scholar] [CrossRef]
- Bernardo, S.; Dinis, L.-T.; Machado, N.; Moutinho-Pereira, J. Grapevine abiotic stress assessment and search for sustainable adaptation strategies in Mediterranean-like climates. A review. Agron. Sustain. Dev. 2018, 38, 66. [Google Scholar] [CrossRef]
- Ahmadi, H.; Ghalhari, G.F.; Baaghideh, M. Impacts of climate change on apple tree cultivation areas in Iran. Clim. Change 2018, 153, 91–103. [Google Scholar] [CrossRef]
- Li, M.; Guo, J.; He, J.; Xu, C.; Li, J.; Mi, C.; Tao, S. Possible impact of climate change on apple yield in Northwest China. Theor. Appl. Climatol. 2019, 139, 191–203. [Google Scholar] [CrossRef]
- Pfleiderer, P.; Menke, I.; Schleussner, C.-F. Increasing risks of apple tree frost damage under climate change. Clim. Change 2019, 157, 515–525. [Google Scholar] [CrossRef]
- Mosedale, J.R.; Abernethy, K.E.; Smart, R.E.; Wilson, R.J.; Maclean, I.M. Climate change impacts and adaptive strategies: Lessons from the grapevine. Glob. Change Biol. 2016, 22, 3814–3828. [Google Scholar] [CrossRef]
- Blanco-Ward, D.; Ribeiro, A.; Barreales, D.; Castro, J.; Verdial, J.; Feliciano, M.; Viceto, C.; Rocha, A.; Carlos, C.; Silveira, C.; et al. Climate change potential effects on grapevine bioclimatic indices: A case study for the Portuguese demarcated Douro Region (Portugal). BIO Web Conf. 2019, 12, 01013. [Google Scholar] [CrossRef]
- Arias, L.A.; Berli, F.; Fontana, A.; Bottini, R.; Piccoli, P. Climate Change Effects on Grapevine Physiology and Biochemistry: Benefits and Challenges of High Altitude as an Adaptation Strategy. Front. Plant Sci. 2022, 13, 835425. [Google Scholar] [CrossRef]
- Modina, D.; Cola, G.; Bianchi, D.; Bolognini, M.; Mancini, S.; Foianini, I.; Cappelletti, A.; Failla, O.; Brancadoro, L. Alpine Viticulture and Climate Change: Environmental Resources and Limitations for Grapevine Ripening in Valtellina, Italy. Plants 2023, 12, 2068. [Google Scholar] [CrossRef]
- Sahu, N.; Saini, A.; Behera, S.K.; Sayama, T.; Sahu, L.; Nguyen, V.T.; Takara, K. Why apple orchards are shifting to the higher altitudes of the Himalayas? PLoS ONE 2020, 15, e0235041. [Google Scholar] [CrossRef]
- Iglesias, I.; Garanto, X.; Farré, X.; Mas, N.; Echeverría, G.; Vila, A.; Segura, F.; Lordan, J. La Poma de Muntanya; Departament d’Agricultura, Ramaderia, Pesca i Alimentació. 2020. Available online: http://agricultura.gencat.cat/ (accessed on 24 January 2024).
- Campos, C.G.C.; Malinovski, L.I.; Marengo, J.A.; Oliveira, L.V.; Vieira, H.J.; Silva, A.L. The impact of climate projections when analyzing the risk of frost to viticulture in the southern region of Brazil. Acta Hortic. 2017, 1188, 165–172. [Google Scholar] [CrossRef]
- Dami, I.E.; Ennahli, S.; Zhang, Y. Assessment of Winter Injury in Grape Cultivars and Pruning Strategies Following a Freezing Stress Event. Am. J. Enol. Vitic. 2012, 63, 106–111. [Google Scholar] [CrossRef]
- Zadeh, L. Fuzzy Logic. Computer 1988, 21, 83–93. [Google Scholar] [CrossRef]
- Saaty, R.W. The Analytic Hierarchy Process—What it is and how it is used. Math. Model. 1987, 9, 161–176. [Google Scholar] [CrossRef]
- Anastasiou, E.; Xanthopoulos, G.; Templalexis, C.; Lentzou, D.; Panitsas, F.; Mesimeri, A.; Karagianni, E.; Biniari, A.; Fountas, S. Climatic indices as markers of table-grapes postharvest quality: A prediction exercise. Smart Agric. Technol. 2022, 2, 100059. [Google Scholar] [CrossRef]
- Honorio, F.; García-Martín, A.; Moral, F.J.; Paniagua, L.L.; Rebollo, F.J. Spanish vineyard classification according to bioclimatic indexes. Aust. J. Grape Wine Res. 2018, 24, 335–344. [Google Scholar] [CrossRef]
- Jones, G.; Duff, A.; Hall, A.; Myers, J. Spatial Analysis of Climate in Winegrape Growing Regions in the Western United States. Am. J. Enol. Vitic. 2010, 61, 313–326. [Google Scholar] [CrossRef]
- Alsafadi, K.; Mohammed, S.; Habib, H.; Kiwan, S.; Hennawi, S.; Sharaf, M. An integration of bioclimatic, soil, and topographic indicators for viticulture suitability using multi-criteria evaluation: A case study in the Western slopes of Jabal Al Arab—Syria. Geocarto Int. 2020, 35, 1466–1488. [Google Scholar] [CrossRef]
- Stanchi, S.; Godone, D.; Belmonte, S.; Freppaz, M.; Galliani, C.; Zanini, E. Land suitability map for mountain viticulture: A case study in Aosta Valley (NW Italy). J. Maps 2013, 9, 367–372. [Google Scholar] [CrossRef]
- Alganci, U.; Kuru, G.N.; Yay Algan, I.; Sertel, E. Vineyard site suitability analysis by use of multicriteria approach applied on geo-spatial data. Geocarto Int. 2018, 34, 1286–1299. [Google Scholar] [CrossRef]
- Chozom, K.; Nimasow, G. GIS- and AHP-based land suitability analysis of Malus domestica Borkh. (apple) in West Kameng district of Arunachal Pradesh, India. Appl. Geomat. 2021, 13, 349–360. [Google Scholar] [CrossRef]
- Beyene, G.; Dechassa, N.; Regasa, A.; Wogi, L. Land Suitability Assessment for Apple (Malus domestica) Production in Sentele Watershed in Hadiya Zone, Southern Ethiopia. Appl. Environ. Soil Sci. 2022, 2022, 4436417. [Google Scholar] [CrossRef]
- Manandhar, S.; Pandey, V.P.; Kazama, F. Assessing suitability of apple cultivation under climate change in mountainous regions of western Nepal. Reg. Environ. Change 2013, 14, 743–756. [Google Scholar] [CrossRef]
- Sánchez, Y.; Martínez-Graña, A.M.; Santos-Francés, F.; Yenes, M. Index for the calculation of future wine areas according to climate change application to the protected designation of origin “Sierra de Salamanca” (Spain). Ecol. Indic. 2019, 107, 105646. [Google Scholar] [CrossRef]
- Vujadinović Mandić, M.; Vuković Vimić, A.; Fotirić Akšić, M.; Meland, M. Climate Potential for Apple Growing in Norway—Part 2: Assessment of Suitability of Heat Conditions under Future Climate Change. Atmosphere 2023, 14, 937. [Google Scholar] [CrossRef]
- Badr, G.; Hoogenboom, G.; Moyer, M.; Keller, M.; Rupp, R.; Davenport, J. Spatial suitability assessment for vineyard site selection based on fuzzy logic. Precis. Agric. 2018, 19, 1027–1048. [Google Scholar] [CrossRef]
- Salata, S.; Ozkavaf-Senalp, S.; Velibeyoğlu, K.; Elburz, Z. Land Suitability Analysis for Vineyard Cultivation in the Izmir Metropolitan Area. Land 2022, 11, 416. [Google Scholar] [CrossRef]
- Lone, F.A.; Ganaie, M.I.; Ganaie, S.A.; Bhat, M.S.; Rather, J.A. Evaluation Criteria for the Suitability of Apple Cultivation in Kashmir Valley, India. Asian J. Agric. Dev. 2023, 20, 71–85. [Google Scholar] [CrossRef]
- Nisar Ahamed, T.R.; Gopal Rao, K.; Murthy, J.S.R. GIS-based fuzzy membership model for crop-land suitability analysis. Agric. Syst. 2000, 63, 75–95. [Google Scholar] [CrossRef]
- Vetharaniam, I.; Müller, K.; Stanley, C.J.; van den Dijssel, C.; Timar, L.; Clothier, B. Modelling Continuous Location Suitability Scores and Spatial Footprint of Apple and Kiwifruit in New Zealand. Land 2022, 11, 1528. [Google Scholar] [CrossRef]
- del Río, S.; Álvarez-Esteban, R.; Alonso-Redondo, R.; Hidalgo, C.; Penas, Á. A new integrated methodology for characterizing and assessing suitable areas for viticulture: A case study in Northwest Spain. Eur. J. Agron. 2021, 131, 126391. [Google Scholar] [CrossRef]
- Xu, W.; Miao, Y.; Zhu, S.; Cheng, J.; Jin, J. Modelling the Geographical Distribution Pattern Of Apple Trees on the Loess Plateau, China. Agriculture 2023, 13, 291. [Google Scholar] [CrossRef]
- Ministerio de Agricultura, Pesca y Alimentación (MAPA). Sistema de Información Geográfica de Parcelas Agrícolas (SIGPAC). 2022. Available online: https://www.mapa.gob.es/en/agricultura/temas/sistema-de-informacion-geografica-de-parcelas-agricolas-sigpac-/visor-sigpac (accessed on 6 April 2023).
- Departament d’Agricultura, Ramaderia, Pesca i Alimentació (DARPA). Mapa de Cultius Declaració Agrària (DUN-SIGPAC). 2022. Available online: https://agricultura.gencat.cat/ca/ambits/desenvolupament-rural/sigpac/mapa-cultius/ (accessed on 6 April 2023).
- Altava-Ortiz, V.; Barrera-Escoda, A. Escenaris Climàtics Regionalitzats a Catalunya (ESCAT-2020). In Projeccions Estadístiques Regionalitzades a 1 km de Resolució Espacial (1971–2050); Servei Meteorològic de Catalunya, Departament de Territori i Sostenibilitat, Generalitat de Catalunya: Barcelona, Catalonia, Spain, 2020; p. 169. [Google Scholar]
- WMO. WMO Guidelines on the Calculation of Climate Normals. 2017. Available online: https://library.wmo.int/viewer/55797?medianame=1203_en_#page=12&viewer=picture&o=bookmark&n=0&q= (accessed on 28 June 2023).
- R Core Team. R: A Language and Environment for Statistical Computing; R Foundation for Statistical Computing: Vienna, Austria, 2023; Available online: https://www.R-project.org/ (accessed on 3 June 2023).
- Hijmans, R. terra: Spatial Data Analysis. 2023. Available online: https://rspatial.org/ (accessed on 3 June 2023).
- Hartigan, J.; Wong, M. Algorithm AS 136: A K-Means Clustering Algorithm. J. R. Stat. Society. Ser. C (Appl. Stat.) 1979, 28, 100–108. [Google Scholar] [CrossRef]
- Virto, I.; Antón, R.; Apesteguía, M.; Plante, A. Role of Carbonates in the Physical Stabilization of Soil Organic Matter in Agricultural Mediterranean Soils. In Soil Management and Climate Change; Academic Press: Cambridge, MA, USA, 2018; pp. 121–136. [Google Scholar] [CrossRef]
- Tonietto, J.; Carbonneau, A. A multicriteria climatic classification system for grape-growing regions worldwide. Agric. For. Meteorol. 2004, 124, 81–97. [Google Scholar] [CrossRef]
- Cornelissen, A.; van den Berg, J.; Koops, W.; Grossman, M.; Udo, H. Assessment of the contribution of sustainability indicators to sustainable development: A novel approach using fuzzy set theory. Agric. Ecosyst. Environ. 2001, 86, 173–185. [Google Scholar] [CrossRef]
- de Vos, M.G.; Janssen, P.H.M.; Kok, M.T.J.; Frantzi, S.; Dellas, E.; Pattberg, P.; Petersen, A.C.; Biermann, F. Formalizing knowledge on international environmental regimes: A first step towards integrating political science in integrated assessments of global environmental change. Environ. Model. Softw. 2013, 44, 101–112. [Google Scholar] [CrossRef]
- Prato, T. A fuzzy logic approach for evaluating ecosystem sustainability. Ecol. Model. 2005, 187, 361–368. [Google Scholar] [CrossRef]
- Malczewski, J. GIS-based land-use suitability analysis: A critical overview. Prog. Plan. 2004, 62, 3–65. [Google Scholar] [CrossRef]
- Jones, G.V.; White, M.A.; Cooper, O.R.; Storchmann, K. Climate Change and Global Wine Quality. Clim. Change 2005, 73, 319–343. [Google Scholar] [CrossRef]
- Cardell, M.F.; Amengual, A.; Romero, R. Future effects of climate change on the suitability of wine grape production across Europe. Reg. Environ. Change 2019, 19, 2299–2310. [Google Scholar] [CrossRef]
- Fraga, H.; Malheiro, A.C.; Moutinho-Pereira, J.; Cardoso, R.M.; Soares, P.M.; Cancela, J.J.; Pinto, J.G.; Santos, J.A. Integrated analysis of climate, soil, topography and vegetative growth in Iberian viticultural regions. PLoS ONE 2014, 9, e108078. [Google Scholar] [CrossRef]
- Nesbitt, A.; Dorling, S.; Lovett, A. A suitability model for viticulture in England and Wales: Opportunities for investment, sector growth and increased climate resilience. J. Land Use Sci. 2018, 13, 414–438. [Google Scholar] [CrossRef]
- Ramos, M.C.; Jones, G.V.; Martinez-Casasnovas, J.A. Structure and trends in climate parameters affecting winegrape production in northeast Spain. Clim. Res. 2008, 38, 1–15. [Google Scholar] [CrossRef]
- Kim, H.; Shim, K. Land suitability assessment for apple (Malus domestica) in the Republic of Korea using integrated soil and climate information, MLCM, and AHP. Int. J. Agric. Biol. Eng. 2018, 11, 139–144. [Google Scholar] [CrossRef]
- Admasu, S.; Desta, H.; Yeshitela, K.; Argaw, M. Analysis of land suitability for apple-based agroforestry farming in Dire and Legedadi watersheds of Ethiopia: Implication for ecosystem services. Heliyon 2022, 8, e11217. [Google Scholar] [CrossRef] [PubMed]
- Stefanova, V.; Arnaudova, Z. AHP Analysis for microzoning of vineyards by GIS. AgroLife Sci. J. 2020, 9, 319–331. [Google Scholar]
- Rahman, R.; Saha, S.K. Remote sensing, spatial multi criteria evaluation (SMCE) and analytical hierarchy process (AHP) in optimal cropping pattern planning for a flood prone area. J. Spat. Sci. 2008, 53, 161–177. [Google Scholar] [CrossRef]
- Saaty, T. Decision making with the analytic hierarchy process. Int. J. Serv. Sci. 2008, 1, 83–98. [Google Scholar] [CrossRef]
- Gigović, L.; Pamučar, D.; Bajić, Z.; Drobnjak, S. Application of GIS-Interval Rough AHP Methodology for Flood Hazard Mapping in Urban Areas. Water 2017, 9, 360. [Google Scholar] [CrossRef]
- FAO. Land Evaluation. Towards a Revised Framework; FAO: Rome, Italy, 2007. [Google Scholar]
- FAO. A Frame Work for Land Evaluation; UNO-FAO, Soils Bulletin: Rome, Italy, 1976; Volume 32. [Google Scholar]
- Estes, L.D.; Bradley, B.A.; Beukes, H.; Hole, D.G.; Lau, M.; Oppenheimer, M.G.; Schulze, R.; Tadross, M.A.; Turner, W.R. Comparing mechanistic and empirical model projections of crop suitability and productivity: Implications for ecological forecasting. Glob. Ecol. Biogeogr. 2013, 22, 1007–1018. [Google Scholar] [CrossRef]
- Heumann, B.W.; Walsh, S.J.; McDaniel, P.M. Assessing the Application of a Geographic Presence-Only Model for Land Suitability Mapping. Ecol. Inf. 2011, 6, 257–269. [Google Scholar] [CrossRef]
- Morlat, R.; Bodin, F. Characterization of Viticultural Terroirs using a Simple Field Model Based on Soil Depth—II. Validation of the Grape Yield and Berry Quality in the Anjou Vineyard (France). Plant Soil 2006, 281, 55–69. [Google Scholar] [CrossRef]
- Choi, Y.M.; Kim, S.B.; Choi, D.G.; Kim, S.H.; Song, J.H. Effects of Meteorological Factors and Frost Injury on Flowering Stage of Apples and Pears Across Regions at Varying Altitudes. Horticulturae 2025, 11, 249. [Google Scholar] [CrossRef]
- Zimmermann, H. Fuzzy Set Theory—And Its Applications, 4th ed.; Springer: Dordrecht, The Netherlands, 2001. [Google Scholar]
- Banai-Kashani, R. A new method for site suitability analysis: The analytic hierarchy process. Environ. Manag. 1989, 13, 685–693. [Google Scholar] [CrossRef]
- Baldock, D.; Beaufoy, G.; Brouwer, F.; Godeschalk, F. Farming at the Margins: Abandonment or Redeployment of Agricultural Land in Europe.; Institute for European Environmental Policy & Agricultural Economics Research Institute: The Hague, The Netherlands; London, UK, 1996. [Google Scholar]
- Moreira, F.; Pe’er, G. Agricultural policy can reduce wildfires. Science 2018, 359, 1001–1002. [Google Scholar] [CrossRef] [PubMed]
- Beaufoy, G.; Beopoulos, N.; Bignal, E.; Isabelle, D.; Koumas, D.; Klepacki, B.; Louloudis, L.; Markus, F.; MacCracken, D.; Petretti, F.; et al. The Nature of Farming. Low Intensity Farming Systems in Nine European Countries; Institute for European Environmental Policy: London, UK, 1994; p. 68. [Google Scholar]
- Lecina-Diaz, J.; Chas-Amil, M.L.; Aquilue, N.; Sil, A.; Brotons, L.; Regos, A.; Touza, J. Incorporating fire-smartness into agricultural policies reduces suppression costs and ecosystem services damages from wildfires. J. Environ. Manag. 2023, 337, 117707. [Google Scholar] [CrossRef] [PubMed]
- Pais, S.; Aquilué, N.; Campos, J.; Sil, Â.; Marcos, B.; Martínez-Freiría, F.; Domínguez, J.; Brotons, L.; Honrado, J.P.; Regos, A. Mountain farmland protection and fire-smart management jointly reduce fire hazard and enhance biodiversity and carbon sequestration. Ecosyst. Serv. 2020, 44, 101143. [Google Scholar] [CrossRef]
- Hirsch, K.; Kafka, V.; Tymstra, C.; McAlpine, R.; Hawkes, B.; Stegehuis, H.; Quintilio, S.; Gauthier, S.; Peck, K. Fire-smart forest management: A pragmatic approach to sustainable forest management in fire-dominated ecosystems. For. Chron. 2001, 77, 357–363. [Google Scholar] [CrossRef]
- Thompson, M.P.; Rodríguez y Silva, F.; Calkin, D.E.; Hand, M.S. A review of challenges to determining and demonstrating efficiency of large fire management. Int. J. Wildland Fire 2017, 26, 562. [Google Scholar] [CrossRef]
- Oliveira, T.M.; Barros, A.M.G.; Ager, A.A.; Fernandes, P.M. Assessing the effect of a fuel break network to reduce burnt area and wildfire risk transmission. Int. J. Wildland Fire 2016, 25, 619. [Google Scholar] [CrossRef]
- Philips, S.; Dudík, M.; Schapire, R. A Maximum Entropy Approach to Species Distribution Modeling. In Proceedings of the Twenty-First International Conference on Machine Learning, Banff, AB, Canada, 4–8 July 2004; pp. 655–662. [Google Scholar]
- Tourne, D.C.M.; Ballester, M.V.R.; James, P.M.A.; Martorano, L.G.; Guedes, M.C.; Thomas, E. Strategies to optimize modeling habitat suitability of Bertholletia excelsa in the Pan-Amazonia. Ecol. Evol. 2019, 9, 12623–12638. [Google Scholar] [CrossRef]
- Davy, R.; Kusch, E. Reconciling high resolution climate datasets using KrigR. Environ. Res. Lett. 2021, 16, 124040. [Google Scholar] [CrossRef]
- Kusch, E.; Davy, R. KrigR—A tool for downloading and statistically downscaling climate reanalysis data. Environ. Res. Lett. 2022, 17, 024005. [Google Scholar] [CrossRef]
- Senanayake, I.P.; Pathira Arachchilage, K.R.L.; Yeo, I.-Y.; Khaki, M.; Han, S.-C.; Dahlhaus, P.G. Spatial Downscaling of Satellite-Based Soil Moisture Products Using Machine Learning Techniques: A Review. Remote Sens. 2024, 16, 2067. [Google Scholar] [CrossRef]
- Settou, B.; Settou, N.; Gouareh, A.; Negrou, B.; Mokhtara, C.; Messaoudi, D. A high-resolution geographic information system-analytical hierarchy process-based method for solar PV power plant site selection: A case study Algeria. Clean Technol. Environ. Policy 2020, 23, 219–234. [Google Scholar] [CrossRef]
- Moreira, F.; Ascoli, D.; Safford, H.; Adams, M.A.; Moreno, J.M.; Pereira, J.M.C.; Catry, F.X.; Armesto, J.; Bond, W.; González, M.E.; et al. Wildfire management in Mediterranean-type regions: Paradigm change needed. Environ. Res. Lett. 2020, 15, 011001. [Google Scholar] [CrossRef]
- Generalitat de Catalunya; Institut d’Estudis Catalans. El canvi climàtic a Catalunya: Resum executiu del Tercer informe sobre el canvi climàtic a Catalunya. Redacció: Xavier Duran, M. Josep Picó i Lluís Reales. Edició: Arnau Queralt. Barcelona: Generalitat de Catalunya: Institut d’Estudis Catalans. 2017. Available online: https://cads.gencat.cat/ (accessed on 5 July 2023).









| Cluster | Season | Precipitation (mm) | Max. T (°C) | Mean T (°C) | Min. T (°C) |
|---|---|---|---|---|---|
| 1 | Winter | 57.8 ± 15.3 | 11.3 ± 2.1 | 5.4 ± 1.7 | −0.5 ± 1.4 |
| 2 | Winter | 91.4 ± 23.4 | 7.6 ± 2.5 | 2.7 ± 1.8 | −2.3 ± 1.3 |
| 3 | Winter | 128.2 ± 18.3 | 3.8 ± 2.2 | 0.0 ± 1.6 | −3.9 ± 1.2 |
| 1 | Spring | 77.8 ± 15.9 | 19.8 ± 4.6 | 13.3 ± 4.1 | 6.7 ± 3.6 |
| 2 | Spring | 106.1 ± 24.4 | 15 ± 4.8 | 9.5 ± 4.1 | 4.1 ± 3.4 |
| 3 | Spring | 142.6 ± 28.7 | 10.2 ± 4.5 | 6.0 ± 3.8 | 1.8 ± 3.2 |
| 1 | Summer | 56.3 ± 13.6 | 27 ± 3.0 | 19.7 ± 2.5 | 12.4 ± 2.1 |
| 2 | Summer | 76.8 ± 21.8 | 22.1 ± 3.4 | 15.8 ± 2.6 | 9.6 ± 1.9 |
| 3 | Summer | 100.5 ± 30.1 | 17.3 ± 3.0 | 12.4 ± 2.3 | 7.5 ± 1.6 |
| 1 | Autumn | 76.4 ± 18.8 | 13.9 ± 4.0 | 8.2 ± 3.7 | 2.6 ± 3.3 |
| 2 | Autumn | 117.6 ± 28.2 | 10.4 ± 3.9 | 5.5 ± 3.5 | 0.7 ± 3.1 |
| 3 | Autumn | 167.0 ± 25.4 | 6.6 ± 3.6 | 2.9 ± 3.2 | −0.8 ± 2.8 |
| Crop | PhD | Position | Experience (Years) | Publications |
|---|---|---|---|---|
| Vineyard | Biology | Researcher | 25 | 67 |
| Vineyard | Terrestrial Ecology | Research assistant | 13 | 18 |
| Vineyard | Enology & Viticulture | URV professor, winemaker and enology & viticulture consultant | 23 | 13 |
| Apple orchard | - | Research assistant | 20 | 5 |
| Apple orchard | Agricultural and Food Science and Technology | Researcher | 7 | 41 |
| (a) | ||||
| Main Group | Main Weight | Indicator | Relative Weight | Final Weight |
| Climatic | 0.633 | NHN | 0.258 | 0.163 |
| Climatic | 0.633 | FRls | 0.236 | 0.149 |
| Topography | 0.260 | GSR | 0.534 | 0.139 |
| Topography | 0.260 | As | 0.341 | 0.089 |
| Climatic | 0.633 | FRea | 0.081 | 0.051 |
| Climatic | 0.633 | GSP | 0.075 | 0.048 |
| Climatic | 0.633 | GST | 0.075 | 0.048 |
| Climatic | 0.633 | WI | 0.075 | 0.047 |
| Climatic | 0.633 | HI | 0.074 | 0.047 |
| Soil | 0.106 | pH | 0.407 | 0.043 |
| Topography | 0.260 | Sl | 0.125 | 0.033 |
| Climatic | 0.633 | SHDr | 0.043 | 0.027 |
| Soil | 0.106 | TAW | 0.215 | 0.023 |
| Climatic | 0.633 | NCIr | 0.035 | 0.022 |
| Climatic | 0.633 | CDls | 0.032 | 0.020 |
| Soil | 0.106 | Te | 0.172 | 0.018 |
| Climatic | 0.633 | BBL | 0.016 | 0.010 |
| Soil | 0.106 | CaCO3 | 0.061 | 0.007 |
| Soil | 0.106 | CEC | 0.061 | 0.007 |
| Soil | 0.106 | SD | 0.061 | 0.007 |
| Soil | 0.106 | TOC | 0.021 | 0.002 |
| (b) | ||||
| Main Group | Main Weight | Indicator | Relative Weight | Final Weight |
| Climatic | 0.690 | Ha | 0.368 | 0.254 |
| Climatic | 0.690 | FRls | 0.340 | 0.235 |
| Topography | 0.178 | Sl | 0.714 | 0.127 |
| Climatic | 0.690 | NHN | 0.116 | 0.080 |
| Soil | 0.132 | SD | 0.433 | 0.057 |
| Soil | 0.132 | CEC | 0.371 | 0.049 |
| Climatic | 0.690 | SHDr | 0.070 | 0.048 |
| Climatic | 0.690 | FRea | 0.038 | 0.026 |
| Topography | 0.178 | As | 0.143 | 0.025 |
| Topography | 0.178 | GSR | 0.143 | 0.025 |
| Climatic | 0.690 | GDD | 0.034 | 0.023 |
| Climatic | 0.690 | GST | 0.033 | 0.023 |
| Soil | 0.132 | pH | 0.070 | 0.009 |
| Soil | 0.132 | CaCO3 | 0.070 | 0.009 |
| Soil | 0.132 | TOC | 0.056 | 0.007 |
| Group | CI (Vineyard) | CI (Apple Orchard) |
|---|---|---|
| Main group | 0.032 | 0.080 |
| Climate | 0.099 | 0.071 |
| Soil | 0.060 | 0.066 |
| Topography | 0.048 | 0.058 |
Disclaimer/Publisher’s Note: The statements, opinions and data contained in all publications are solely those of the individual author(s) and contributor(s) and not of MDPI and/or the editor(s). MDPI and/or the editor(s) disclaim responsibility for any injury to people or property resulting from any ideas, methods, instructions or products referred to in the content. |
© 2025 by the authors. Licensee MDPI, Basel, Switzerland. This article is an open access article distributed under the terms and conditions of the Creative Commons Attribution (CC BY) license (https://creativecommons.org/licenses/by/4.0/).
Share and Cite
Casadó-Tortosa, A.; de Herralde, F.; Savé, R.; Peris, M.; Lordan, J.; Sánchez-Ortiz, A.; Sánchez-Costa, E.; Barbeta, A.; Funes, I. GIS-Based Approach for Modeling Vineyard and Apple Orchard Suitability in Mountainous Regions. Land 2025, 14, 2135. https://doi.org/10.3390/land14112135
Casadó-Tortosa A, de Herralde F, Savé R, Peris M, Lordan J, Sánchez-Ortiz A, Sánchez-Costa E, Barbeta A, Funes I. GIS-Based Approach for Modeling Vineyard and Apple Orchard Suitability in Mountainous Regions. Land. 2025; 14(11):2135. https://doi.org/10.3390/land14112135
Chicago/Turabian StyleCasadó-Tortosa, Armand, Felicidad de Herralde, Robert Savé, Miquel Peris, Jaume Lordan, Antoni Sánchez-Ortiz, Elisenda Sánchez-Costa, Adrià Barbeta, and Inmaculada Funes. 2025. "GIS-Based Approach for Modeling Vineyard and Apple Orchard Suitability in Mountainous Regions" Land 14, no. 11: 2135. https://doi.org/10.3390/land14112135
APA StyleCasadó-Tortosa, A., de Herralde, F., Savé, R., Peris, M., Lordan, J., Sánchez-Ortiz, A., Sánchez-Costa, E., Barbeta, A., & Funes, I. (2025). GIS-Based Approach for Modeling Vineyard and Apple Orchard Suitability in Mountainous Regions. Land, 14(11), 2135. https://doi.org/10.3390/land14112135

