Navigating Climate Change Challenges through Smart Resilient Cities: A Comprehensive Assessment Framework
Abstract
1. Introduction
2. Theoretical Background
2.1. Urban Resilience
2.2. Smart City
2.3. Synthesis—Smart Resilient City
3. Methodology
3.1. Selection of Assessment Approaches
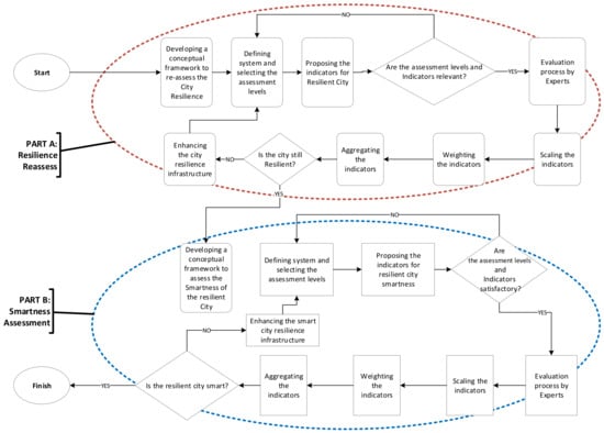
3.2. The Proposed Framework and Its Components
- Developing a conceptual framework;
- Defining systems and selecting assessment levels;
- Proposing variables/indicators;
- Expert evaluation;
- Scaling the variables/indicators;
- Weighting the variables/indicators;
- Aggregating the variables/indicators;
- Enhancing city infrastructure (as illustrated in Figure 1).
- ▪
- Developing a conceptual framework
- ▪
- Defining the system and selecting the assessment levels
- ▪
- Proposing the variables/indicators
- ▪
- Expert evaluation
- ▪
- Scaling the variables/indicators
- ▪
- Weighting and aggregating the variables/indicators
4. Results
4.1. Part A: Reassessment of Resilience
4.1.1. Defining System/Case Study in the Analysis
- Hypothetical case study
4.1.2. Identification of Suitable Assessment Levels
4.1.3. Proposing the Variables and Meeting with Experts to Amend, Confirm, and Scale Them
- (1)
- Water Quality: Initially suggested to assess the quality of water supplied, including parameters such as pH, turbidity, and contaminant levels. However, the experts decided to remove this indicator due to challenges associated with consistent and standardized monitoring across diverse urban environments, as well as the focus of the study on water coverage and supply efficiency rather than water quality.
- (2)
- Infrastructure Resilience: Initially proposed to evaluate the resilience of water infrastructure to withstand and recover from various hazards and disruptions. The experts removed this indicator citing its overlap with the efficiency in the water supply service and the complexity of quantifying infrastructure resilience within the scope of the study.
- (3)
- Community Engagement: Initially included to gauge the level of community involvement and participation in water management and resilience-building efforts. However, the experts decided to remove this indicator due to its qualitative nature and the difficulty in quantifying community engagement metrics within the framework of the study’s quantitative analysis.
- (4)
- Climate Change Adaptation: Initially suggested to assess the extent to which water supply systems are adapted to climate change impacts such as changing precipitation patterns and extreme weather events. However, the experts opted to remove this indicator, considering it beyond the immediate scope of the study’s focus on basic water supply metrics and efficiency.
4.1.4. Indicator Weighting and Aggregating
4.2. Part B: Assessment of Smartness
4.2.1. Identification of Suitable Assessment Levels
4.2.2. Proposing the Indicators and Meeting with Experts to Amend, Confirm, and Scale Them
- (1)
- Real-time Environmental Monitoring: Initially suggested to monitor various environmental parameters such as air quality, water quality, and noise levels in real time using ICT solutions. However, the experts decided to remove this indicator due to its broad scope and potential overlap with other environmental monitoring initiatives, focusing instead on more specific aspects of water supply resilience and efficiency.
- (2)
- Smart Infrastructure Management: Initially proposed to assess the integration of smart technologies for the management and maintenance of water supply infrastructure, including sensors, IoT devices, and predictive analytics. This indicator was removed to streamline the assessment framework and focus on metrics directly related to water coverage and consumption efficiency.
- (3)
- Community-based Environmental Initiatives: Initially included to evaluate community-led environmental initiatives related to water conservation, pollution prevention, and ecosystem restoration. However, the experts opted to remove this indicator due to its qualitative nature and the difficulty in quantifying community engagement metrics within the framework of the study’s quantitative analysis.
4.2.3. Indicator Weighting and Aggregating
5. Limitations
6. Conclusions
7. Future Directions
- ◦
- Empirical Validation: Future studies should prioritize the empirical validation of the Smart Resilient City Assessment Framework to ascertain its effectiveness and adaptability across diverse urban contexts. Conducting field trials and comparative analyses with established resilience and smartness indicators would provide valuable insights into the framework’s robustness and applicability.
- ◦
- Enhanced Data Integration: There is a need to explore methods for enhancing data integration and reliability to support resilience and smartness assessments. Leveraging emerging technologies such as Internet of Things (IoT) sensors and remote sensing techniques can facilitate the collection of real-time, high-quality data on urban dynamics, thereby strengthening the foundation of the framework.
- ◦
- Dynamic Framework Updates: It is essential to develop mechanisms for dynamically updating the framework to accommodate evolving urban challenges and paradigms. Incorporating feedback loops from city stakeholders and continuously refining the framework based on emerging research findings and best practices will ensure its relevance and effectiveness over time.
- ◦
- Interdisciplinary Collaboration: Fostering interdisciplinary collaboration between urban planners, engineers, social scientists, and policymakers is critical for refining and tailoring the framework to specific urban contexts and challenges. Such collaboration will enrich the framework with diverse perspectives and insights, leading to a more comprehensive understanding of urban resilience and smartness.
- ◦
- Community Engagement: Future research should explore strategies for enhancing community engagement and participation in resilience-building efforts. Integrating community-based indicators and participatory decision-making processes into the framework will ensure that it reflects the needs and priorities of local residents, fostering the greater ownership and sustainability of resilience initiatives.
- ◦
- Policy Integration: Efforts should be made to integrate the framework into urban planning and policymaking processes. Collaborating closely with municipal governments and policymakers to incorporate resilience and smartness considerations into urban development plans and strategies will facilitate the adoption and implementation of the framework at scale.
- ◦
- Long-Term Impact Assessment: Longitudinal studies are needed to assess the long-term impact of resilience-building interventions informed by the framework. Such studies will provide valuable insights into the effectiveness of resilience strategies over time, enabling iterative improvements and informed decision-making.
Author Contributions
Funding
Data Availability Statement
Conflicts of Interest
References
- Figueiredo, L.; Honiden, T.; Schumann, A. Indicators for Resilient Cities; OECD iLibrary: Paris, France, 2018. [Google Scholar]
- Hernantes, J.; Maraña, P.; Gimenez, R.; Sarriegi, J.M.; Labaka, L. Towards resilient cities: A maturity model for operationalizing resilience. Cities 2019, 84, 96–103. [Google Scholar] [CrossRef]
- Shafiei Dastjerdi, M.; Lak, A.; Ghaffari, A.; Sharifi, A. A conceptual framework for resilient place assessment based on spatial resilience approach: An integrative review. Urban Clim. 2021, 36, 100794. [Google Scholar] [CrossRef]
- Sweya, L.N.; Wilkinson, S. Tool development to measure the resilience of water supply systems in Tanzania: Economic dimension. Jàmbá J. Disaster Risk Stud. 2021, 13, 860. [Google Scholar] [CrossRef] [PubMed]
- Leitner, H.; Sheppard, E.; Webber, S.; Colven, E. Globalizing urban resilience. Urban Geogr. 2018, 39, 1276–1284. [Google Scholar] [CrossRef]
- Tabibian, M.; Rezapour, M. Assessment of urban resilience; a case study of Region 8 of Tehran city, Iran. Sci. Iran. 2016, 23, 1699–1707. [Google Scholar] [CrossRef][Green Version]
- Rus, K.; Kilar, V.; Koren, D. Resilience assessment of complex urban systems to natural disasters: A new literature review. Int. J. Disaster Risk Reduct. 2018, 31, 311–330. [Google Scholar] [CrossRef]
- Sweya, L.; Wilkinson, S.; Chang-Richard, A. Understanding Water Systems Resilience Problems in Tanzania. Procedia Eng. 2018, 212, 488–495. [Google Scholar] [CrossRef]
- Schipper, E.L.F.; Langston, L.J.A.I. A Comparative Overview of Resilience Measurement Frameworks; Overseas Development Institute: London, UK, 2015; p. 422. [Google Scholar]
- Sweya, L.N.; Wilkinson, S.; Mayunga, J.; Joseph, A.; Lugomela, G.; Victor, J. Development of a Tool to Measure Resilience against Floods for Water Supply Systems in Tanzania. J. Manag. Eng. 2020, 36, 05020007. [Google Scholar] [CrossRef]
- Balaei, B.; Wilkinson, S.; Potangaroa, R.; McFarlane, P. Investigating the technical dimension of water supply resilience to disasters. Sustain. Cities Soc. 2020, 56, 102077. [Google Scholar] [CrossRef]
- Odiase, O.; Wilkinson, S.; Neef, A. Disaster Risk and the Prospect of Enhancing the Resilience of the African Community in Auckland. Risk Hazards Crisis Public Policy 2020, 11, 188–203. [Google Scholar] [CrossRef]
- Dianat, H.; Wilkinson, S.; Williams, P.; Khatibi, H. Planning the resilient city: Investigations into using “causal loop diagram” in combination with “UNISDR scorecard” for making cities more resilient. Int. J. Disaster Risk Reduct. 2021, 65, 102561. [Google Scholar] [CrossRef]
- Meerow, S.; Newell, J.P.; Stults, M. Defining urban resilience: A review. Landsc. Urban Plan. 2016, 147, 38–49. [Google Scholar] [CrossRef]
- D’Lima, M.; Medda, F. A new measure of resilience: An application to the London Underground. Transp. Res. Part A Policy Pract. 2015, 81, 35–46. [Google Scholar] [CrossRef]
- Jovanović, A.; Øien, K.; Choudhary, A. An indicator-based approach to assessing resilience of smart critical infrastructures. In Urban Disaster Resilience and Security; Springer: Berlin/Heidelberg, Germany, 2018; pp. 285–311. [Google Scholar]
- Dianat, H.; Wilkinson, S.; Williams, P.; Khatibi, H. Choosing a holistic urban resilience assessment tool. Int. J. Disaster Risk Reduct. 2022, 71, 102789. [Google Scholar] [CrossRef]
- Sharifi, A. A critical review of selected smart city assessment tools and indicator sets. J. Clean. Prod. 2019, 233, 1269–1283. [Google Scholar] [CrossRef]
- Albino, V.; Berardi, U.; Dangelico, R.M. Smart cities: Definitions, dimensions, performance, and initiatives. J. Urban Technol. 2015, 22, 3–21. [Google Scholar] [CrossRef]
- Negre, E.; Rosenthal-Sabroux, C.; Gascó, M. A knowledge-based conceptual vision of the smart city. In Proceedings of 2015 48th Hawaii International Conference on System Sciences, Kauai, HI, USA, 5–8 January 2015; pp. 2317–2325. [Google Scholar]
- Khatibi, H.; Wilkinson, S.; Baghersad, M.; Dianat, H.; Ramli, H.; Suhatril, M.; Javanmardi, A.; Ghaedi, K. The resilient–smart city development: A literature review and novel frameworks exploration. Built Environ. Proj. Asset Manag. 2021, 11, 493–510. [Google Scholar] [CrossRef]
- Holling, C.S. Resilience and Stability of Ecological Systems. Annu. Rev. Ecol. Syst. 1973, 4, 1–23. [Google Scholar] [CrossRef]
- Sun, J.; Zhai, N.; Mu, H.; Miao, J.; Li, W.; Li, M. Assessment of urban resilience and subsystem coupling coordination in the Beijing-Tianjin-Hebei urban agglomeration. Sustain. Cities Soc. 2024, 100, 105058. [Google Scholar] [CrossRef]
- Amegavi, G.B.; Nursey-Bray, M.; Suh, J. Exploring the realities of urban resilience: Practitioners’ perspectives. Int. J. Disaster Risk Reduct. 2024, 103, 104313. [Google Scholar] [CrossRef]
- Wang, H.; Xue, H.; He, W.; Han, Q.; Xu, T.; Gao, X.; Liu, S.; Jiang, R.; Huang, M. Spatial-temporal evolution mechanism and dynamic simulation of the urban resilience system of the Guangdong-Hong Kong-Macao Greater Bay Area in China. Environ. Impact Assess. Rev. 2024, 104, 107333. [Google Scholar] [CrossRef]
- Godschalk, D.R. Urban Hazard Mitigation: Creating Resilient Cities. Nat. Hazards Rev. 2003, 4, 136–143. [Google Scholar] [CrossRef]
- Mehmood, A. Of resilient places: Planning for urban resilience. Eur. Plan. Stud. 2016, 24, 407–419. [Google Scholar] [CrossRef]
- Spaans, M.; Waterhout, B. Building up resilience in cities worldwide—Rotterdam as participant in the 100 Resilient Cities Programme. Cities 2017, 61, 109–116. [Google Scholar] [CrossRef]
- Ribeiro, P.J.G.; Pena Jardim Gonçalves, L.A. Urban resilience: A conceptual framework. Sustain. Cities Soc. 2019, 50, 101625. [Google Scholar] [CrossRef]
- Baghersad, M.; Wilkinson, S.; Khatibi, H. Comprehensive Indicator Bank for Resilience of Water Supply Systems. Adv. Civ. Eng. 2021, 2021, 2360759. [Google Scholar] [CrossRef]
- Amirzadeh, M.; Sobhaninia, S.; Buckman, S.T.; Sharifi, A. Towards building resilient cities to pandemics: A review of COVID-19 literature. Sustain. Cities Soc. 2023, 89, 104326. [Google Scholar] [CrossRef]
- Jiang, N.; Jiang, W. How does regional integration policy affect urban resilience? Evidence from urban agglomeration in China. Environ. Impact Assess. Rev. 2024, 104, 107298. [Google Scholar] [CrossRef]
- Lee, J.H.; Hancock, M.G.; Hu, M.-C. Towards an effective framework for building smart cities: Lessons from Seoul and San Francisco. Technol. Forecast. Soc. Change 2014, 89, 80–99. [Google Scholar] [CrossRef]
- Arroub, A.; Zahi, B.; Sabir, E.; Sadik, M. A literature review on Smart Cities: Paradigms, opportunities and open problems. In Proceedings of 2016 International Conference on Wireless Networks and Mobile Communications (WINCOM), Fez, Morocco, 26–29 October 2016; pp. 180–186. [Google Scholar]
- Yovanof, G.S.; Hazapis, G.N. An architectural framework and enabling wireless technologies for digital cities & intelligent urban environments. Wirel. Pers. Commun. 2009, 49, 445–463. [Google Scholar]
- Chourabi, H.; Nam, T.; Walker, S.; Gil-Garcia, J.R.; Mellouli, S.; Nahon, K.; Pardo, T.A.; Scholl, H.J. Understanding Smart Cities: An Integrative Framework. In Proceedings of 2012 45th Hawaii International Conference on System Sciences, Maui, HI, USA, 4–7 January 2012; pp. 2289–2297. [Google Scholar]
- Stamopoulos, D.; Dimas, P.; Siokas, G.; Siokas, E. Getting smart or going green? Quantifying the Smart City Industry’s economic impact and potential for sustainable growth. Cities 2024, 144, 104612. [Google Scholar] [CrossRef]
- Gracias, J.S.; Parnell, G.S.; Specking, E.; Pohl, E.A.; Buchanan, R. Smart Cities—A Structured Literature Review. Smart Cities 2023, 6, 1719–1743. [Google Scholar] [CrossRef]
- Alawadhi, S.; Aldama-Nalda, A.; Chourabi, H.; Gil-Garcia, J.R.; Leung, S.; Mellouli, S.; Nam, T.; Pardo, T.A.; Scholl, H.J.; Walker, S. Building understanding of smart city initiatives. In Proceedings of International Conference on Electronic Government, Kristiansand, Norway, 3–6 September 2012; pp. 40–53. [Google Scholar]
- Alshamaila, Y.; Papagiannidis, S.; Alsawalqah, H.; Aljarah, I. Effective use of smart cities in crisis cases: A systematic review of the literature. Int. J. Disaster Risk Reduct. 2023, 85, 103521. [Google Scholar] [CrossRef]
- Dameri, R.P. Searching for smart city definition: A comprehensive proposal. Int. J. Comput. Technol. 2013, 11, 2544–2551. [Google Scholar] [CrossRef]
- Pandya, S.; Srivastava, G.; Jhaveri, R.; Babu, M.R.; Bhattacharya, S.; Maddikunta, P.K.R.; Mastorakis, S.; Piran, M.J.; Gadekallu, T.R. Federated learning for smart cities: A comprehensive survey. Sustain. Energy Technol. Assess. 2023, 55, 102987. [Google Scholar] [CrossRef]
- Ismagilova, E.; Hughes, L.; Dwivedi, Y.K.; Raman, K.R. Smart cities: Advances in research—An information systems perspective. Int. J. Inf. Manag. 2019, 47, 88–100. [Google Scholar] [CrossRef]
- United Nations; International Telecommunication Union (ITU-T); Focus Group on Smart Sustainable Cities (FG-SSC). Smart Sustainable Cities: An Analysis of Definitions; Technical Report; ITU-T: Geneva, Switzerland, 2014. [Google Scholar]
- Bibri, S.E.; Krogstie, J.; Kaboli, A.; Alahi, A. Smarter eco-cities and their leading-edge artificial intelligence of things solutions for environmental sustainability: A comprehensive systematic review. Environ. Sci. Ecotechnol. 2024, 19, 100330. [Google Scholar] [CrossRef]
- Giffinger, R.; Pichler-Milanović, N. Smart Cities: Ranking of European Medium-Sized Cities; Centre of Regional Science, Vienna University of Technology: Vienna, Austria, 2007. [Google Scholar]
- Cohen, B. Smart City Wheel. Retrieved from SMART CIRCLE. 2013. Available online: https://www.smart-circle.org/smart-city/boyd-cohen-smart-city-wheel/ (accessed on 16 February 2024).
- Shah, M.N.; Nagargoje, S.; Shah, C. Assessment of Ahmedabad (India) and Shanghai (China) on Smart City Parameters Applying the Boyd Cohen Smart City Wheel. In Proceedings of the 20th International Symposium on Advancement of Construction Management and Real Estate; Springer: Singapore, 2017; pp. 111–127. [Google Scholar]
- Yigitcanlar, T.; Xia, B.; Cortese, T.T.P.; Sabatini-Marques, J. City 4.0: Digital Transformation of Urban Settlements. Sustainability 2024, 16, 671. [Google Scholar] [CrossRef]
- Papa, R.; Galderisi, A.; Vigo Majello, M.C.; Saretta, E. Smart and Resilient Cities. A Systemic Approach for Developing Cross-sectoral Strategies in the Face of Climate Change. TeMA—J. Land Use Mobil. Environ. 2015, 8, 19–49. [Google Scholar] [CrossRef]
- Wolfram, M. Deconstructing smart cities: An intertextual reading of concepts and practices for integrated urban and ICT development. In Proceedings of the REAL CORP 2012, Schwechat, Austria, 14–16 May 2012. [Google Scholar]
- Huda, N.U.; Ahmed, I.; Adnan, M.; Ali, M.; Naeem, F. Experts and intelligent systems for smart homes’ Transformation to Sustainable Smart Cities: A comprehensive review. Expert Syst. Appl. 2024, 238, 122380. [Google Scholar] [CrossRef]
- DesRoches, R.; Taylor, J. The promise of smart and resilient cities. Bridge 2018, 48. [Google Scholar]
- Gkontzis, A.F.; Kontsiantis, S.; Feretzakis, G.; Verykios, V.S. Enhancing Urban Resilience: Smart City Data Analyses, Forecasts, and Digital Twin Techniques at the Neighborhood Level. Future Internet 2024, 16, 47. [Google Scholar] [CrossRef]
- Bruneau, M.; Chang, S.E.; Eguchi, R.T.; Lee, G.C.; O’Rourke, T.D.; Reinhorn, A.M.; Shinozuka, M.; Tierney, K.; Wallace, W.A.; Von Winterfeldt, D. A framework to quantitatively assess and enhance the seismic resilience of communities. Earthq. Spectra 2003, 19, 733–752. [Google Scholar] [CrossRef]
- Conrado, S.P.; Neville, K.; Woodworth, S.; O’Riordan, S. Managing social media uncertainty to support the decision making process during emergencies. J. Decis. Syst. 2016, 25, 171–181. [Google Scholar] [CrossRef]
- Baron, M. Do we need smart cities for resilience. J. Econ. Manag. Eng. 2012, 10, 32–46. [Google Scholar]
- Zhu, S.; Li, D.; Feng, H. Is smart city resilient? Evidence from China. Sustain. Cities Soc. 2019, 50, 101636. [Google Scholar] [CrossRef]
- Guenduez, A.A.; Mergel, I.; Schedler, K.; Fuchs, S.; Douillet, C. Institutional work in smart cities: Interviews with smart city managers. Urban Gov. 2024. [Google Scholar] [CrossRef]
- Lilli, G.; Sanavia, M.; Oboe, R.; Vianello, C.; Manzolaro, M.; De Ruvo, P.L.; Andrighetto, A. A semi-quantitative risk assessment of remote handling operations on the SPES Front-End based on HAZOP-LOPA. Reliab. Eng. Syst. Saf. 2024, 241, 109609. [Google Scholar] [CrossRef]
- Prior, T. Measuring critical infrastructure resilience: Possible indicators. CSS Risk Resil. Rep. 2015, 9. [Google Scholar]
- Willis, H.H.; Loa, K. Measuring the Resilience of Energy Distribution Systems; RAND Corporation: Santa Monica, CA, USA, 2015. [Google Scholar]
- Cai, H.; Lam, N.S.N.; Qiang, Y.; Zou, L.; Correll, R.M.; Mihunov, V. A synthesis of disaster resilience measurement methods and indices. Int. J. Disaster Risk Reduct. 2018, 31, 844–855. [Google Scholar] [CrossRef]
- Langroudi, B.; Salehi, E.; Keshani, S.; Baghersad, M. Evaluation of Seismic Damage for Gisha Bridge in Tehran by HAZUS Methodology. Int. J. Archit. Civ. Constr. Sci. 2011, 5, 255–259. [Google Scholar] [CrossRef]
- Cutter, S.L. The landscape of disaster resilience indicators in the USA. Nat. Hazards 2016, 80, 741–758. [Google Scholar] [CrossRef]
- Balaei, B.; Wilkinson, S.; Potangaroa, R.; Hassani, N.; Alavi-Shoshtari, M. Developing a Framework for Measuring Water Supply Resilience. Nat. Hazards Rev. 2018, 19, 04018013. [Google Scholar] [CrossRef]
- Cox, R.S.; Hamlen, M. Community disaster resilience and the rural resilience index. Am. Behav. Sci. 2015, 59, 220–237. [Google Scholar] [CrossRef]
- Cimellaro, G.P.; Renschler, C.; Reinhorn, A.M.; Arendt, L. PEOPLES: A framework for evaluating resilience. J. Struct. Eng. 2016, 142, 04016063. [Google Scholar] [CrossRef]
- Vugrin, E.D.; Warren, D.E.; Ehlen, M.A.; Camphouse, R.C. A framework for assessing the resilience of infrastructure and economic systems. In Sustainable and Resilient Critical Infrastructure Systems; Springer: Berlin/Heidelberg, Germany, 2010; pp. 77–116. [Google Scholar]
- Hughes, J.F.; Healy, K. Measuring the Resilience of Transport Infrastructure; New Zealand Transport Agency: Wellington, New Zealand, 2014. [Google Scholar]
- Khatibi, H.; Wilkinson, S.; Eriwata, G.; Sweya, L.N.; Baghersad, M.; Dianat, H.; Ghaedi, K.; Javanmardi, A. An integrated framework for assessment of smart city resilience. Environ. Plan. B Urban Anal. City Sci. 2022, 49, 1556–1577. [Google Scholar] [CrossRef]
- Cabell, J.F.; Oelofse, M. An indicator framework for assessing agroecosystem resilience. Ecol. Soc. 2012, 17, 18. [Google Scholar] [CrossRef]
- Perry, H. An Approach to Assessing the Resilience of the Water Service in England and Wales–Can We Answer the Question: Is the Service Resilient or Brittle? Ph.D. Dissertation, University of Birmingham, Birmingham, UK, 2013. [Google Scholar]
- Oktari, R.S.; Comfort, L.K.; Dwitama, P. Measuring coastal cities’ resilience toward coastal hazards: Instrument development and validation. Prog. Disaster Sci. 2020, 5, 100057. [Google Scholar] [CrossRef]
- Seo, W.; Kang, Y. Performance Indicators for the Claim Management of General Contractors. J. Manag. Eng. 2020, 36, 04020070. [Google Scholar] [CrossRef]
- Sweya, L.; Wilkinson, S.; Kassenga, G.; Mayunga, J. Developing a tool to measure the organizational resilience of Tanzania’s water supply systems. Glob. Bus. Organ. Excell. 2020, 39, 6–19. [Google Scholar] [CrossRef]
- Ji, M.; Wang, J. Review and comparison of various hydrogen production methods based on costs and life cycle impact assessment indicators. Int. J. Hydrogen Energy 2021, 46, 38612–38635. [Google Scholar] [CrossRef]
- Taques, F.H.; López, M.G.; Basso, L.F.; Areal, N. Indicators used to measure service innovation and manufacturing innovation. J. Innov. Knowl. 2021, 6, 11–26. [Google Scholar] [CrossRef]
- Paracchini, M.L.; Pacini, C.; Calvo, S.; Vogt, J. Weighting and aggregation of indicators for sustainability impact assessment in the SENSOR context. In Sustainability Impact Assessment of Land Use Changes; Springer: Berlin/Heidelberg, Germany, 2008; pp. 349–372. [Google Scholar]
- Tangian, A. Analysis of the third European survey on working conditions with composite indicators. Eur. J. Oper. Res. 2007, 181, 468–499. [Google Scholar] [CrossRef]
- Kang, S.M. A sensitivity analysis of the Korean composite environmental index. Ecol. Econ. 2002, 43, 159–174. [Google Scholar] [CrossRef]
- Saltelli, A.; Saisana, M. Settings and methods for global sensitivity analysis–a short guide. In PAMM: Proceedings in Applied Mathematics and Mechanics; Wiley Online Library: Hoboken, NJ, USA, 2007; pp. 2140013–2140014. [Google Scholar]
- Jiang, Y.; Shen, J. Weighting for what? A comparison of two weighting methods for measuring urban competitiveness. Habitat Int. 2013, 38, 167–174. [Google Scholar] [CrossRef]
- Beliakov, G.; Pradera, A.; Calvo, T. Aggregation Functions: A Guide for Practitioners; Springer: Berlin/Heidelberg, Germany, 2007; Volume 221. [Google Scholar]
- Grabisch, M.; Marichal, J.-L.; Mesiar, R.; Pap, E. Aggregation Functions; Cambridge University Press: Cambridge, UK, 2009; Volume 127. [Google Scholar]
- OECD. Handbook on Constructing Composite Indicators: Methodology and User Guide; OECD Publishing: Washington, DC, USA, 2008. [Google Scholar]
- Wilson, M.V.; Wilson, E. Authentic Performance in the Instrumental Analysis Laboratory: Building a Visible Spectrophotometer Prototype. J. Chem. Educ. 2017, 94, 44–51. [Google Scholar] [CrossRef]
- Gan, X.; Fernandez, I.C.; Guo, J.; Wilson, M.; Zhao, Y.; Zhou, B.; Wu, J. When to use what: Methods for weighting and aggregating sustainability indicators. Ecol. Indic. 2017, 81, 491–502. [Google Scholar] [CrossRef]
- Sweya; Wilkinson, S. A tool for measuring environmental resilience to floods in Tanzania water supply systems. Ecol. Indic. 2020, 112, 106165. [Google Scholar] [CrossRef]
- Khatibi, H.; Wilkinson, S.; Dianat, H.; Baghersad, M.; Ghaedi, K.; Javanmardi, A. Indicators bank for smart and resilient cities: Design of excellence. Built Environ. Proj. Asset Manag. 2021, 12, 5–19. [Google Scholar] [CrossRef]

| Smart Resilience [53] | |
|---|---|
| Smart robustness | “Physical infrastructure systems that are designed to modern code, are retrofitted, or use advanced materials and design concepts, including sensors and “green” methods, tend to be more robust.” |
| Smart redundancy | “For physical systems, alternative transportation routes or backup electricity can provide system redundancy. For the urban social system, redundancy can be enabled through smartphone sharing applications, such as Lyft or Uber for ride-sharing, Waze or Google Maps for traffic routing, and Airbnb for accommodations.” |
| Smart resourcefulness | “Advances in robotics, cyber-physical systems, and artificial intelligence support resourcefulness through the development of mobile sensors that can be used after a disaster to determine the safety of buildings, bridges, and other infrastructure.” |
| Smart rapidity | “Crowd-sensing applications are accelerating the ability to assess natural disasters through physical, social, and environmental systems.” [56] |
| Assessments Levels of Frameworks | Assessment Level Names | References |
|---|---|---|
| A single level of assessment | Indicators | [72] |
| Two-level assessments | 1-Dimensions/Capital/Principles 2-Performance Measures/Indicators/Measurements | [55,73] |
| Three-level assessments | 1-Dimension/Domain 2-Principles/Capacities/Dimension 3-Categories/Indicators | [66,67,70] |
| Four-level assessments | 1-System 2-Dimension 3-Quantitative Measurement 4-Capacities | [69] |
| Environmental Resilient Dimension | Proposed Indicator | Measure | Measurement Scale |
| Water coverage | Percentage of households with home connections to the city’s water network | % | |
| Efficiency in the use of water | Annual water consumption per capita | L/Person/Day | |
| Efficiency in the water supply service | Water quality | % | |
| Wastewater treatment | Percentage of wastewater that is treated according to national standards | % |
| Indicators | |||
|---|---|---|---|
| Water coverage | 4.47 | 0.32 | 1.43 |
| Efficiency in the use of water | 3.47 | 0.18 | 0.62 |
| Efficiency in the water supply service | 3.53 | 0.15 | 0.53 |
| Wastewater treatment | 4.87 | 0.35 | 1.70 |
| Environmental Smart Resilient Dimension | Proposed Indicator | Measure | Measurement Scale |
| ICT-enabled monitoring of water coverage | Percentage of households with home connections to the city’s water ICT network | % | |
| Using ICT to track the efficiency of water consumption | Annual water consumption per capita | L/Person/Day | |
| Automated inspection on water supply system efficiency | Water quality | % | |
| ICT wastewater treatment | Percentage of wastewater that is treated according to national standards by means of ICT | % |
| Indicators | |||
|---|---|---|---|
| ICT-enabled monitoring of water coverage | 3.71 | 0.32 | 1.19 |
| Using ICT to track the efficiency of water consumption | 2.92 | 0.18 | 0.53 |
| Automated inspection on water supply system efficiency | 3.37 | 0.15 | 0.51 |
| ICT wastewater treatment | 4.22 | 0.35 | 1.48 |
Disclaimer/Publisher’s Note: The statements, opinions and data contained in all publications are solely those of the individual author(s) and contributor(s) and not of MDPI and/or the editor(s). MDPI and/or the editor(s) disclaim responsibility for any injury to people or property resulting from any ideas, methods, instructions or products referred to in the content. |
© 2024 by the authors. Licensee MDPI, Basel, Switzerland. This article is an open access article distributed under the terms and conditions of the Creative Commons Attribution (CC BY) license (https://creativecommons.org/licenses/by/4.0/).
Share and Cite
Khatibi, H.; Wilkinson, S.; Sweya, L.N.; Baghersad, M.; Dianat, H. Navigating Climate Change Challenges through Smart Resilient Cities: A Comprehensive Assessment Framework. Land 2024, 13, 266. https://doi.org/10.3390/land13030266
Khatibi H, Wilkinson S, Sweya LN, Baghersad M, Dianat H. Navigating Climate Change Challenges through Smart Resilient Cities: A Comprehensive Assessment Framework. Land. 2024; 13(3):266. https://doi.org/10.3390/land13030266
Chicago/Turabian StyleKhatibi, Hamed, Suzanne Wilkinson, Lukuba N. Sweya, Mostafa Baghersad, and Heiman Dianat. 2024. "Navigating Climate Change Challenges through Smart Resilient Cities: A Comprehensive Assessment Framework" Land 13, no. 3: 266. https://doi.org/10.3390/land13030266
APA StyleKhatibi, H., Wilkinson, S., Sweya, L. N., Baghersad, M., & Dianat, H. (2024). Navigating Climate Change Challenges through Smart Resilient Cities: A Comprehensive Assessment Framework. Land, 13(3), 266. https://doi.org/10.3390/land13030266

