Dynamic Matching and Spatial Optimization of Land Use and Resource-Environment Constraints in Typical Regions of the Yellow River Basin in China
Abstract
1. Introduction
2. Theoretical Framework
2.1. A Framework for Matching Territorial Space and Resources and Environment Carrying Capacity
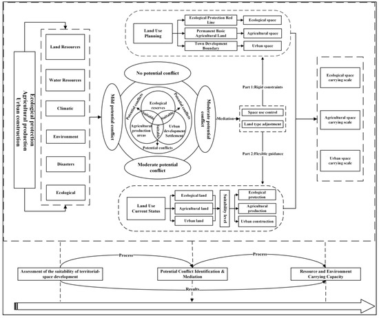
2.2. The Process of Implementing Resource and Environmental Carrying Capacity
3. Research Methods and Data Sources
3.1. Research Methods
3.1.1. Measuring the Spatial Evolution of the Territory
3.1.2. Identifying the Carrying Capacity of the Resource Environment
- Assessment of the suitability of territorial spatial development
- 2.
- Identification of the resources and environment carrying capacity based on potential conflict mediation.
3.1.3. Matching Relationship between Spatial Evolution of Territories and Resource and Environmental Carrying Capacity and Optimal Zoning
3.2. Data Source and Processing
4. Results
4.1. Spatial Evolutionary Characteristics of the Territory
4.2. Resource and Environmental Carrying Capacity Status
4.2.1. Suitability of Land for Spatial Development
4.2.2. Potential Conflicts in Territorial Space
4.2.3. Resource and Environmental Carrying Capacity
4.3. Matching Relationship Analysis
4.3.1. Overall Matching Relationship
4.3.2. Partial Matching Relationship
5. Discussion
5.1. Research Contribution
5.2. Territorial Spatial Optimization and Regulation Strategies
5.3. Limitations and Future Research Direction
6. Conclusions
Author Contributions
Funding
Data Availability Statement
Conflicts of Interest
References
- Liu, Y.; Fang, F.; Li, Y. Key issues of land use in China and implications for policy making. Land Use Policy 2014, 40, 6–12. [Google Scholar] [CrossRef]
- Li, S.; Zhao, X.; Pu, J.; Miao, P.; Wang, Q.; Tan, K. Optimize and control territorial spatial functional areas to improve the ecological stability and total environment in karst areas of Southwest China. Land Use Policy 2021, 100, 104940. [Google Scholar] [CrossRef]
- Zhao, X.-Q.; Li, S.-N.; Pu, J.-W.; Tan, S.-C.; Chen, J.-X. Optimal partitions and control of territorial space in karst mountainous areas of Yunnan province. J. Nat. Resour. 2020, 35, 2339–2357. [Google Scholar] [CrossRef]
- Jia, K.; He, H.; Zhang, H.; Guo, J. Optimization of territorial space pattern based on resources and environment carrying capacity and land suitability assessment. China Land Sci. 2020, 34, 43–51. [Google Scholar]
- Gu, S.Z.; Hu, Y.J.; Zhou, H. Ecological civilization construction: Scientific connotation and basic paths. Resour. Sci. 2013, 35, 2–13. [Google Scholar]
- McHarg, I.L. Design with Nature; Rui, J.W., Translator; Press of Tianjin University: Tianjin, China, 1967. [Google Scholar]
- Zhang, S.M.; Zhang, B.L. The suitability pattern of territorial development in the Yellow River Delta under national strategy. Resour. Sci. 2016, 38, 837–846. [Google Scholar]
- Wu, Y.J.; Yang, Y.Z.; Yang, L.; Zhang, C.; You, Z. Land spatial development and suitability for city construction based on ecological-living-industrial space: Take Ningbo City as an example. Resour. Sci. 2016, 38, 2072–2081. [Google Scholar]
- Arrow, K.; Boln, B.; Costanza, R.; Dasgupta, P.; Folke, C.; Holling, C.S.; Jansson, B.-O.; Levin, S.; Mäler, K.-G.; Perrings, C.; et al. Economic growth, carrying capacity and the environment. Science 1995, 268, 89–90. [Google Scholar] [CrossRef] [PubMed]
- Rees, W.E. Ecological footprints and appropriated carrying capacity: What urban economics leaves out? Environ. Urban. 1992, 4, 121–130. [Google Scholar] [CrossRef]
- Daily, G.C.; Ehrlich, P.R. Socioeconomic equity, sustainability, and Earth’s carrying capacity. Ecol. Appl. 1996, 6, 991–1001. [Google Scholar] [CrossRef]
- Fan, J.; Zhou, K.; Wang, Y.F. Basic points and progress in technical methods of early-warning of the national resource and environmental carrying capacity (V 2016). Prog. Geogr. 2017, 36, 266–276. [Google Scholar]
- United Nations. Transforming Our World: The 2030 Agenda for Sustainable Development; United Nations: New York, NY, USA, 2015. [Google Scholar]
- Meadows, D.H.; Randers, J.; Meadows, D.L. Limits to Growth: The 30-Year Update, 3rd ed.; Chelsea Green Publishing: White River Junction, VT, USA, 2004. [Google Scholar]
- Chen, X.P.; Fang, K.; Peng, J.; Liu, A.-Y. New insights into assessing the carrying capacity of resources and the environment: The origin, development and prospects of the planetary boundaries framework. J. Nat. Resour. 2020, 35, 513–531. [Google Scholar]
- Galaz, V. Planetary Boundaries Concept Is Valuable. Nature 2012, 486, 191. [Google Scholar] [CrossRef] [PubMed]
- Chen, X.P.; Wu, C.F.; Fang, K. Differentiation and comparison of the paradigms for the carrying capacity of resources and the environment. China Land Sci. 2020, 34, 17–24. [Google Scholar]
- Duan, X.J.; Wang, Y.Z.; Kang, J.Y.; Bai, P. Theoretical foundations and measurement system of resource and environmental carrying capacity for village and town development. Resour. Sci. 2020, 42, 1236–1248. [Google Scholar] [CrossRef]
- Peng, J.; Du, Y.; Liu, Y.; Hu, X. How to assess urban development potential in mountain areas? An approach of ecological carrying capacity in the view of coupled human and natural systems. Ecol. Indic. 2016, 60, 1017–1030. [Google Scholar] [CrossRef]
- Meng, L.; Chen, Y.; Li, W.; Zhao, R. Fuzzy comprehensive evaluation model for water resources carryi ng capacity in Tarim River Basin, Xinjiang, China. Chin. Geogr. Sci. 2009, 19, 89–95. [Google Scholar] [CrossRef]
- Wang, S.-H.; Wang, Y.-C.; Song, M.-L. Construction and analogue simulation of TERE model for measuring marine bearing capacity in Qingdao. J. Clean. Prod. 2017, 167, 1303–1313. [Google Scholar] [CrossRef]
- Du, Y.-W.; Li, B.-Y.; Quan, X.-J. Construction and application of DPPD model for evaluating marine resources and environment carrying capacity in China. J. Clean. Prod. 2020, 252, 119655. [Google Scholar] [CrossRef]
- Feng, Z.; Yang, Y.; Yan, H.; Pan, T.; Li, P. A review of resources and environment carrying capacity research since the 20th Century: From theory to practice. Resour. Sci. 2017, 39, 379–395. [Google Scholar]
- Huang, J.; Xue, D.Q.; Dai, L.H. Spatial differentiation and influencing factors of resource and environmental carrying capacity in main agricultural production areas: Taking Linze County of Gansu Province as an example. Resour. Sci. 2020, 42, 1262–1274. [Google Scholar] [CrossRef]
- Zhou, K.; Li, J.Y.; Wang, Q. Evaluation on agricultural production space and layout optimization based on resources and environmental carrying capacity: A case study of Fujian Province. Sci. Geogr. Sin. 2021, 41, 280–289. [Google Scholar]
- Zhou, X.-Y.; Lei, K.; Meng, W.; Khu, S.-T. Industrial structural upgrading and spatial optimization based on water environment carrying capacity. J. Clean. Prod. 2017, 165, 1462–1472. [Google Scholar] [CrossRef]
- Gao, X.L.; Chen, T.; Fan, J. Analysis of the population capacity in the reconstruction areas of 2008 Wenchuan Earthquake. J. Geogr. Sci. 2011, 21, 521–538. [Google Scholar] [CrossRef]
- Kong, X.; Jiang, X.; Liu, Y.; Jin, Z. Spatiotemporal coupling between territorial space development intensity and resource environmental carrying capacity and its planning implications: A case study of Jiangsu Province. China Land Sci. 2020, 34, 10–17. [Google Scholar]
- Wei, S.Y.; Ju, X.; Xun, W.H. Spatial-temporal coupling relationship between land development intensity and carrying capacity of regional resources and environment: A case study in Shenyang Economic Region. China Land Sci. 2018, 32, 58–65. [Google Scholar]
- Yue, W.-Z.; Wu, T.; Wang, T.-Y.; Xia, H.-X. “Double evaluations” for territorial spatial planning: Challenges and responses. J. Nat. Resour. 2020, 35, 2299–2310. [Google Scholar] [CrossRef]
- Kuang, W.H. Issues regarding spatial pattern change of territorial space and its overall implementation on beautiful vision in new era. Resour. Sci. 2019, 41, 23–32. [Google Scholar]
- Liu, M.; Liu, C.L. Early warning evaluation and warning trend analysis of resource and environment carrying capacity in Hunan Province. Econ. Geogr. 2020, 40, 187–196. [Google Scholar]
- Gai, M.; Nie, C.; Ke, L.N. Carrying capacity and coordinated development of ERE system in the coastal Area of Bohai Sea. Econ. Geogr. 2018, 38, 163–172. [Google Scholar]
- Zou, L.; Liu, Y.; Wang, J.; Yang, Y.; Wang, Y. Land use conflict identification and sustainable development scenario simulation on China’s southeast coast. J. Clean. Prod. 2019, 238, 117899. [Google Scholar] [CrossRef]
- Qu, Y.B.; Dong, X.; Su, D.; Jiang, G.; Ma, W. How to Balance Protection and Development? A Comprehensive Analysis Framework for Territorial Space Utilization Scale, Function and Pattern. J. Environ. Manag. 2023, 339, 117809. [Google Scholar] [CrossRef] [PubMed]
- Wang, J.; Zhang, F.; Tan, M.L.; Shi, J.; Johnson, V.C.; Kung, H.-T. Remote Sensing Evaluation of Chinese Mainland’s Comprehensive Natural Resources Carrying Capacity and Its Spatial-Temporal Variation Characteristics. Environ. Impact Assess. Rev. 2023, 101, 107104. [Google Scholar] [CrossRef]
- Liu, Q.Q.; Zhao, H.F.; Wu, K.N.; Yu, X.; Zhang, Q. Identifying potential land use conflict based on competitiveness of different land use types in Beijing, China. Resour. Sci. 2014, 36, 1579–1589. [Google Scholar]
- Zhou, M.; Feng, X.; Liu, K.; Zhang, C.; Xie, L. Spatial-Temporal Matching between Green Space and Typical Elements of Economic Development: A Case Study on Zhejiang Province. China Land Sci. 2021, 35, 107–114. [Google Scholar]
- Qu, Y.B.; Wang, S.L.; Tian, Y.Y.; Jiang, G.H.; Zhou, T.; Meng, L. Territorial Spatial Planning for Regional High-Quality Development—An Analytical Framework for the Identification, Mediation and Transmission of Potential Land Utilization Conflicts in the Yellow River Delta. Land Use Policy 2023, 125, 106462. [Google Scholar] [CrossRef]
- Yu, Z.L.; Zhang, W.X.; Liang, J.S.; Zhuang, L. Progress in evaluating suitability of spatial development and construction land. Prog. Geogr. 2015, 34, 1107–1122. [Google Scholar]
- Zhou, D.J.; Xu, Y.; Wang, Y.F.; Zhou, K.; Liu, B.Y.; Li, J.Y.; Fan, J. Methodology and Role of “Double Evaluation” in Optimization of Spatial Development Pattern. J. Chin. Acad. Sci. 2020, 35, 814–824. [Google Scholar] [CrossRef]
- Tang, J.; Zhou, L.; Dang, X.; Hu, F.; Yuan, B.; Yuan, Z.; Wei, L. Impacts and Predictions of Urban Expansion on Habitat Quality in the Densely Populated Areas: A Case Study of the Yellow River Basin, China. Ecol. Indic. 2023, 151, 110320. [Google Scholar] [CrossRef]
- Talema, A.H.; Nigusie, W.B. Impacts of Urban Expansion on the Livelihoods of Local Farming Communities: The Case of Burayu Town, Ethiopia. Heliyon 2023, 9, e14061. [Google Scholar] [CrossRef]
- Wang, S.; Qu, Y.; Zhao, W.; Guan, M.; Ping, Z. Evolution and Optimization of Territorial-Space Structure Based on Regional Function Orientation. Land 2022, 11, 505. [Google Scholar] [CrossRef]
- Qu, Y.; Wang, S.; Zhu, W.; Ping, Z. Spatial-temporal differentiation characteristics and driving force of territorial space evolution in the Yellow River Delta. Trans. Chin. Soc. Agric. Eng. 2021, 37, 252–263. [Google Scholar]
- Zhu, Z.; Mei, Z.; Li, S.; Ren, G.; Feng, Y. Evaluation of Ecological Carrying Capacity and Identification of Its Influencing Factors Based on Remote Sensing and Geographic Information System: A Case Study of the Yellow River Basin in Shaanxi. Land 2022, 11, 1080. [Google Scholar] [CrossRef]
- Li, S.; Congmou, Z.; Li, Y.; Dong, B.; Tan, K.; Deng, X. Agricultural Space Function Transitions in Rapidly Urbanizing Areas and Their Impacts on Habitat Quality: An Urban–Rural Gradient Study. Environ. Impact Assess. Rev. 2023, 99, 107019. [Google Scholar] [CrossRef]
- Qiao, W.; Hu, Y.; Jia, K.; He, T.; Wang, Y. Dynamic Modes and Ecological Effects of Salt Field Utilization in the Weifang Coastal Area, China: Implications for Territorial Spatial Planning. Land Use Policy 2020, 99, 104952. [Google Scholar] [CrossRef]
- Tan, R.; Liu, P.; Zhou, K.; He, Q. Evaluating the Effectiveness of Development-Limiting Boundary Control Policy: Spatial Difference-in-Difference Analysis. Land Use Policy 2022, 120, 106229. [Google Scholar] [CrossRef]
- Perrin, M.; Bertrand, N.; Vanpeene, S. Ecological Connectivity in Spatial Planning: From the EU Framework to Its Territorial Implementation in the French Context. Environ. Sci. Policy 2022, 129, 118–125. [Google Scholar] [CrossRef]







| Target | Aspects | Factors | Formulations |
|---|---|---|---|
| Ecological protection (Fe) | Ecosystem service functions | Biodiversity conservation (e1) | = |
| Water conservation (e2) | = | ||
| Soil and water conservation (e3) | = | ||
| Windbreak and sand-fixation (e4) | = | ||
| Ecological sensitivity | Soil erosion sensitivity (e5) | = | |
| Desertification sensitivity (e6) | = | ||
| Salinization sensitivity (e7) | = |
| Target | Aspects | Factors | Grade and Scores | Weight | ||||
|---|---|---|---|---|---|---|---|---|
| 0 | 1 | 3 | 5 | 7 | ||||
| Agricultural production (Fa) | Land | slope/(°) (a1) | ≥25 | 15~25 | 6~15 | 2~6 | <2 | 0.15 |
| silt content/% (a2) | ≥80 | 60~80 | 40~60 | 20~40 | <20 | 0.12 | ||
| Water | precipitation/mm (a3) | <200 | 200~400 | 400~800 | 800~1200 | ≥1200 | 0.16 | |
| total water resources/10,000 m3 (a4) | <3 | 3~8 | 8~13 | 13~25 | ≥25 | 0.14 | ||
| Climate | light and heat conditions/°C (a5) | <1500 | 1500~4000 | 4000~5800 | 5800~7600 | ≥7600 | 0.15 | |
| Environment | soil environmental capacity (a6) | Greater than 150% of the risk control value | 100~150% of the risk control value | The risk screening value is 70 to 100% | Greater than the risk screening value but less than or equal to 70% of the risk control value | Below or equal to the risk screening value | 0.14 | |
| Disaster | frequency of meteorological disasters/%(a7) | >80 | 60~80 | 40~60 | 20~40 | ≤20 | 0.14 | |
| Target | Aspects | Factors | Grade and Scores | Weight | ||||
|---|---|---|---|---|---|---|---|---|
| 0 | 1 | 3 | 5 | 7 | ||||
| Urban construction (Fc) | Land | slope/(°) (c1) | >25 | 15~25 | 8~15 | 3~8 | ≤3 | 0.17 |
| altitude/m (c2) | >50 | 30~50 | 20~30 | 10~20 | ≤10 | 0.13 | ||
| Water | total water resources/ (m3/km2) (c3) | <50,000 | 50,000~ 100,000 | 100,000~ 200,000 | 200,000~ 500,000 | ≥500,000 | 0.17 | |
| Climate | Thermal Comfort/(THI) (c4) | <32 or >90 | 32~41 or 82~90 | 41~51 or 73~82 | 51~60 or 65~73 | 60~65 | 0.12 | |
| Environment | atmospheric environmental capacity index (c5) | ≤0.2 | 0.2~0.4 | 0.4~0.6 | 0.6~0.8 | >0.8 | 0.09 | |
| water environmental capacity/(t/km2) (c6) | <0.04 | 0.04~0.14 | 0.14~0.39 | 0.39~0.96 | ≥0.96 | 0.10 | ||
| <0.8 | 0.8~2.9 | 2.9~7.8 | 7.8~19.2 | ≥19.6 | ||||
| Disaster | distance from fault zone/m (c7) | <30 | 30~100 | 100~200 | 200~400 | >400 | 0.08 | |
| peak ground acceleration/g (c8) | ≥0.30 | 0.20 | 0.15 | 0.10 | ≤0.05 | 0.07 | ||
| cumulative land subsidence/mm (c9) | >2400 | 1600~2400 | 800~1600 | 200~800 | <200 | 0.06 | ||
| Matching index interval | [0, 0.2) | [0.2, 0.4) | [0.4, 0.6) | [0.6, 0.8) | [0.8, 1) | [1, 1.2) | [1.2, +) |
| Matching degree | Severe match | High match | Mild match | Low match | Critical match | Mild mismatch | Severe mismatch |
| Year | Ecological Space | Agricultural Space | Urban Space | ||||||
|---|---|---|---|---|---|---|---|---|---|
| Mean | SD | COV | Mean | SD | COV | Mean | SD | COV | |
| 2000 | 1.09 | 0.36 | 0.33 | 1.15 | 0.15 | 0.13 | 0.20 | 0.13 | 0.65 |
| 2005 | 0.92 | 0.32 | 0.34 | 1.11 | 0.14 | 0.13 | 0.26 | 0.15 | 0.58 |
| 2010 | 0.91 | 0.32 | 0.35 | 1.10 | 0.14 | 0.13 | 0.32 | 0.16 | 0.49 |
| 2015 | 0.90 | 0.32 | 0.36 | 1.09 | 0.14 | 0.13 | 0.37 | 0.17 | 0.47 |
| 2020 | 0.73 | 0.32 | 0.43 | 1.01 | 0.16 | 0.15 | 0.77 | 0.34 | 0.44 |
Disclaimer/Publisher’s Note: The statements, opinions and data contained in all publications are solely those of the individual author(s) and contributor(s) and not of MDPI and/or the editor(s). MDPI and/or the editor(s) disclaim responsibility for any injury to people or property resulting from any ideas, methods, instructions or products referred to in the content. |
© 2023 by the authors. Licensee MDPI, Basel, Switzerland. This article is an open access article distributed under the terms and conditions of the Creative Commons Attribution (CC BY) license (https://creativecommons.org/licenses/by/4.0/).
Share and Cite
Yu, Z.; Su, D.; Wang, S.; Wei, C.; Li, N.; Qu, Y.; Wang, M. Dynamic Matching and Spatial Optimization of Land Use and Resource-Environment Constraints in Typical Regions of the Yellow River Basin in China. Land 2023, 12, 1420. https://doi.org/10.3390/land12071420
Yu Z, Su D, Wang S, Wei C, Li N, Qu Y, Wang M. Dynamic Matching and Spatial Optimization of Land Use and Resource-Environment Constraints in Typical Regions of the Yellow River Basin in China. Land. 2023; 12(7):1420. https://doi.org/10.3390/land12071420
Chicago/Turabian StyleYu, Ze, Desheng Su, Shilei Wang, Chuanchen Wei, Na Li, Yanbo Qu, and Meng Wang. 2023. "Dynamic Matching and Spatial Optimization of Land Use and Resource-Environment Constraints in Typical Regions of the Yellow River Basin in China" Land 12, no. 7: 1420. https://doi.org/10.3390/land12071420
APA StyleYu, Z., Su, D., Wang, S., Wei, C., Li, N., Qu, Y., & Wang, M. (2023). Dynamic Matching and Spatial Optimization of Land Use and Resource-Environment Constraints in Typical Regions of the Yellow River Basin in China. Land, 12(7), 1420. https://doi.org/10.3390/land12071420
