Urban Sprawl Patterns, Drivers, and Impacts: The Case of Mogadishu, Somalia Using Geo-Spatial and SEM Analyses
Abstract
1. Introduction
2. Literature Review
2.1. Urban Sprawl
2.2. Urban Sprawl Spatial Identification
2.3. Urban Sprawl Drivers
2.4. Urban Sprawl Impacts
3. Study Area, Data, and Methods
3.1. Mogadishu, Somalia
History
3.2. Methods
Urban Sprawl Identification
3.3. Urban Sprawl Drivers and Impacts
3.3.1. Data Collection
3.3.2. Sampling Size and Methods
3.3.3. Data Analysis
4. Results and Findings
4.1. Urban Sprawl Pattern
Accuracy Assessment
4.2. Descriptive Statistics
4.2.1. Participants’ Profiles
4.2.2. Urban Sprawl Drivers
4.2.3. Urban Sprawl Impacts
4.3. Reliability and Validity
4.4. Factor Analysis
4.4.1. Urban Sprawl Drivers
Confirmatory Factor Analysis
4.4.2. Urban Sprawl Impacts
Confirmatory Factor Analysis
4.5. Structural Equation Model for Urban Sprawl Drivers and Impacts in Mogadishu
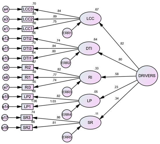
4.5.1. Mogadishu Urban Sprawl Drivers’ Model
4.5.2. Mogadishu Urban Sprawl Impacts Model
5. Discussion
6. Recommendation and Conclusions
Author Contributions
Funding
Data Availability Statement
Acknowledgments
Conflicts of Interest
References
- Youssef, A.; Sewilam, H.; Khadr, Z. Impact of Urban Sprawl on Agriculture Lands in Greater Cairo. J. Urban Plan. Dev. 2020, 146, 1–12. [Google Scholar] [CrossRef]
- Hardi, T.; Repaská, G.; Veselovský, J.; Vilinová, K. Environmental Consequences of the Urban Sprawl in the Suburban Zone of Nitra. An Analysis Based on Landcover Data. Geogr. Pannonica 2020, 24, 205–220. [Google Scholar] [CrossRef]
- Habibi, S.; Asadi, N. Causes, Results and Methods of Controlling Urban Sprawl. Procedia Eng. 2011, 21, 133–141. [Google Scholar] [CrossRef]
- Gordon, P.; Richardson, H.W.; Gordon, I.P. Cities a Desirable Planning Goal ? J. Am. Plan. Assoc. 2007, 63, 95–106. [Google Scholar] [CrossRef]
- Yavuz, F. Urban Sprawl: An Empirical Analysis for Konya Provinceturkey. A/Z ITU J. Fac. Archit. 2021, 18, 79–97. [Google Scholar] [CrossRef]
- Sass, K.S.; Porsse, A.A. Urban Sprawl and the Cost of Providing Local Public Services: Empirical Evidence for Brazilian Municipalities. Reg. Sci. Policy Pract. 2021, 13, 1371–1387. [Google Scholar] [CrossRef]
- Garrido-Cumbrera, M.; Gálvez Ruiz, D.; Braçe, O.; López Lara, E. Exploring the Association between Urban Sprawl and Mental Health. J. Transp. Health 2018, 10, 381–390. [Google Scholar] [CrossRef]
- Aurambout, J.P.; Barranco, R.; Lavalle, C. Towards a Simpler Characterization of Urban Sprawl across Urban Areas in Europe. Land 2018, 7, 33. [Google Scholar] [CrossRef]
- Ibrahim, A.H.; Odunze, W.C.; Farouk, N.M.; Liman, A.A. Analysing The Pattern and Urban Planning Implications of Sprawl on Quality of Life In Kaduna Metropolis-Nigeria. FUDMA J. Sci. 2022, 6, 2003–2005. [Google Scholar]
- Gielen, E.; Riutort-Mayol, G.; Miralles i Garcia, J.L.; Palencia Jiménez, J.S. Cost Assessment of Urban Sprawl on Municipal Services Using Hierarchical Regression. Environ. Plan. B Urban Anal. City Sci. 2021, 48, 280–297. [Google Scholar] [CrossRef]
- Alabi, M.O. Effects of Urban Sprawl on Socio-Economy and Health Challenges in Akure, Nigeria. J. Environ. Technol. Orig. 2020, 2, 19–29. [Google Scholar] [CrossRef]
- Rubiera-Morollón, F.; Garrido-Yserte, R. Recent Literature about Urban Sprawl: A Renewed Relevance of the Phenomenon from the Perspective of Environmental Sustainability. Sustainability 2020, 12, 6551. [Google Scholar] [CrossRef]
- Sudhir Kumar, S. Causes of Urban Sprawl: A Comparative Study of Developed and Developing World Cities. Res. Rev. Int. J. Multidiscip. 2018, 3085, 4–9. [Google Scholar]
- Yiran, G.A.B.; Ablo, A.D.; Asem, F.E.; Owusu, G. Urban Sprawl in Sub-Saharan Africa: A Review of the Literature in Selected Countries. Ghana J. Geogr. 2020, 12, 1–28. [Google Scholar] [CrossRef]
- Clement, J. Social Protection Clusters in Sub-Saharan Africa. Int. J. Soc. Welf. 2019, 31, 132. [Google Scholar] [CrossRef]
- Tagnan, J.N.; Amponsah, O.; Takyi, S.A.; Azunre, G.A.; Braimah, I. A View of Urban Sprawl through the Lens of Family Nuclearisation. Habitat Int. 2022, 123, 102555. [Google Scholar] [CrossRef]
- Earle, L. Mogadishu: City Scoping Study; African Cities Research Consortium: Manchester, UK, 2021. [Google Scholar]
- Yasin, M.Y.; Mohd Yusoff, M.; Abdullah, J.; Mohd Noor, N.; Mohd Noor, N. Urban Sprawl Literature Review: Definition and Driving Force. Malaysian J. Soc. Sp. 2021, 17, 116–128. [Google Scholar] [CrossRef]
- Peiser, R.B. Does It Pay to Plan Suburban Growth? J. Am. Plan. Assoc. 1984, 50, 419–433. [Google Scholar] [CrossRef]
- Dinda, S.; Das, K.; Das Chatterjee, N.; Ghosh, S. Integration of GIS and Statistical Approach in Mapping of Urban Sprawl and Predicting Future Growth in Midnapore Town, India. Model. Earth Syst. Environ. 2019, 5, 331–352. [Google Scholar] [CrossRef]
- Patra, P.K.; Behera, D.; Naik, S.P.; Goswami, S. Spatio-Temporal Variation of Vegetation and Urban Sprawl Using Remote Sensing and GIS: A Case Study of Cuttack City, Odisha, India. J. Geosci. Res. 2021, 6, 213–219. [Google Scholar]
- Krishnaveni, K.S.; Anilkumar, P.P. MANAGING URBAN SPRAWL USING REMOTE SENSING and GIS. Int. Arch. Photogramm. Remote Sens. Spat. Inf. Sci. ISPRS Arch. 2020, 42, 59–66. [Google Scholar] [CrossRef]
- Berila, A.; Isufi, F. Two Decades (2000–2020) Measuring Urban Sprawl Using GIS, RS and Landscape Metrics: A Case Study of Municipality of Prishtina (Kosovo). J. Ecol. Eng. 2021, 22, 114–115. [Google Scholar] [CrossRef]
- Lityński, P. The Intensity of Urban Sprawl in Poland. ISPRS Int. J. Geo-Inf. 2021, 10, 95. [Google Scholar] [CrossRef]
- Zhang, X.; Pan, J. Spatiotemporal Pattern and Driving Factors of Urban Sprawl in China. Land 2021, 10, 1275. [Google Scholar] [CrossRef]
- Karakayaci, Z. The Concept of Urban Sprawl and Its Causes. J. Int. Soc. Res. 2016, 9, 815. [Google Scholar] [CrossRef]
- Century, T.T. Leapfrogging, Urban Sprawl, and Growth Management: Phoenix, 1950–2000. Am. J. Econ. Sociol. 2001, 60, 245–283. [Google Scholar]
- Verbeek, T.; Boussauw, K.; Pisman, A. Presence and Trends of Linear Sprawl: Explaining Ribbon Development in the North of Belgium. Landsc. Urban Plan. 2014, 128, 48–59. [Google Scholar] [CrossRef]
- Manjunatha, C.S.; Chandrashekar, J.S.; Chandrashekhara, B. An Overview of Multidimensional Drivers and Adverse Impacts of Urban Sprawl. Environ. We Int. J. Sci. Technol. 2019, 7112, 77–87. [Google Scholar]
- Seifollahi-Aghmiuni, S.; Kalantari, Z.; Egidi, G.; Gaburova, L.; Salvati, L. Urbanisation-Driven Land Degradation and Socioeconomic Challenges in Peri-Urban Areas: Insights from Southern Europe. Ambio 2022, 51, 1446–1458. [Google Scholar] [CrossRef]
- Smiraglia, D.; Salvati, L.; Egidi, G.; Salvia, R.; Giménez-Morera, A.; Halbac-Cotoara-zamfir, R. Toward a New Urban Cycle? A Closer Look to Sprawl, Demographic Transitions and the Environment in Europe. Land 2021, 10, 127. [Google Scholar] [CrossRef]
- Cho, K.H.; Lee, D.H.; Kim, T.S.; Jang, G.S. Measurement of 30-Year Urban Expansion Using Spatial Entropy in Changwon and Gimhae, Korea. Sustainability 2021, 13, 632. [Google Scholar] [CrossRef]
- Mehriar, M.; Masoumi, H.; Mohino, I. Urban Sprawl, Socioeconomic Features, and Travel Patterns in Middle East Countries: A Case Study in Iran. Sustainability 2020, 12, 9620. [Google Scholar] [CrossRef]
- Hosseini, S.H.; Hajilou, M. Drivers of Urban Sprawl in Urban Areas of Iran. Pap. Reg. Sci. 2019, 98, 1137–1158. [Google Scholar] [CrossRef]
- Masoumi, H.E.; Hosseini, M.; Gouda, A.A. Drivers of Urban Sprawl in Two Large Middle-Eastern Countries: Literature on Iran and Egypt. Hum. Geogr. 2018, 12, 55–79. [Google Scholar] [CrossRef]
- Rosni, N.A.; Noor, N.M.; Planning, R.; Design, E.; Gombak, J.; Lumpur, K. A Review of Literature on Urban Sprawl: Assessment. J. Archit. Plan. Constr. Manag. 2016, 6, 12–35. [Google Scholar]
- Lokantara, I.G.W.; Amo, F.M. Causing Factors of Urban Sprawl Symptoms in Peri-Urban Areas of Singaraja City, Bali Province. J. Reg. Rural Dev. Plan. 2021, 5, 134–142. [Google Scholar] [CrossRef]
- Ehrlich, M.V.; Hilber, C.A.L.; Schöni, O. Institutional Settings and Urban Sprawl: Evidence from Europe. J. Hous. Econ. 2018, 42, 4–18. [Google Scholar] [CrossRef]
- Feng, Q.; Gauthier, P. Untangling Urban Sprawl and Climate Change: A Review of the Literature on Physical Planning and Transportation Drivers. Atmosphere 2021, 12, 547. [Google Scholar] [CrossRef]
- Manjunatha, C.S.; Chandrashekhara, B. Evaluating the Impact of Urban Sprawl on Peripheral Agriculture Fields and Water Bodies of Mysore City. Int. J. Soc. Sci. Econ. Res. 2021, 06, 4188–4202. [Google Scholar] [CrossRef]
- Tu, Y.; Chen, B.; Yu, L.; Xin, Q.; Gong, P.; Xu, B. How Does Urban Expansion Interact with Cropland Loss? A Comparison of 14 Chinese Cities from 1980 to 2015. Landsc. Ecol. 2021, 36, 243–263. [Google Scholar] [CrossRef]
- Litynski, P. Microeconomic Consequences of Urban Sprawl: A Quasi-Experimental Research on Household Budgets in Poland. Eur. Res. Stud. J. 2021, XXIV, 248–268. [Google Scholar] [CrossRef] [PubMed]
- Oluwaseyi, B. Assessment of Urban Sprawl Occurrence in Oyo State, Nigeria. Int. J. Res. Stud. Sci. Eng. Technol. 2018, 5, 23–50. [Google Scholar]
- Pereira, P.; Monkevičius, A.; Siarova, H. Public Perception of Environmental, Social and Economic Impacts of Urban Sprawl in Vilnius. Soc. Stud. 2014, 6, 259–290. [Google Scholar] [CrossRef]
- Almeida Santos, J.; Sanches Amorim, M.C.; de Hoyos Guevara, A.J. Urban Sprawl and Consequences of Poorly Managed Expansion: The Case of São Paulo in Brazil. J. Innov. Sustain. 2018, 9, 55. [Google Scholar] [CrossRef]
- UNHCR. Area Return Brochure Mogadishu 2020. Available online: https://help.unhcr.org/kenya/wp-content/uploads/sites/29/2021/06/UNHCR_AreaReturnBrochure_Mogadishu_2020.pdf. (accessed on 15 February 2023).
- Bonnet, C.; Bryld, E.; Kamau, C.; Mohamud, M.; Farah, F. Inclusive Shelter Provision in Mogadishu. Environ. Urban. 2020, 32, 447–462. [Google Scholar] [CrossRef]
- Davies, R. The Village, the Market and the Street A Study Of Disadvantaged Areas And Groups In Mogadishu, Somalia. 1987. Available online: https://docplayer.net/20897463-The-village-the-market-and-the-street-a-study-of-disadvantaged-areas-and-groups.html#show_full_text (accessed on 15 February 2023). [CrossRef]
- Grünewald, F. Aid in a City at War: The Case Of. Disasters 2012, 36, 105–125. [Google Scholar] [CrossRef] [PubMed]
- Cochran, W.G. Sampling Techniques, 3rd ed.; Wiley: Hoboken, NJ, USA, 1977; ISBN 047116240X. [Google Scholar]
- Westland, J.C. An Introduction to Structural Equation Models. Stud. Syst. Decis. Control 2015, 22, 1–8. [Google Scholar] [CrossRef]
- Hooper, D.; Coughlan, J.; Mullen, M.R. Structural Equation Modelling: Guidelines for Determining Model Fit. Electron. J. Bus. Res. Methods 2008, 6, 53–60. [Google Scholar]
- Jeeyon, D.M.; Kim, J.; Majid, N. Planning From the Future The Somalia Famine of 2011–12; Tufts University: Medford, MA, USA, 2015. [Google Scholar]
- Joshi, R.; Report, D.; Mohammed, J.A. Impact of Urban Sprawl on Human Health and Sense of Community Impact of Urban Sprawl on Human Health and Sense Of. IOSR J. Humanit. Soc. Sci. 2021, 26, 2021. [Google Scholar] [CrossRef]
- Li, G.; Li, F. Urban Sprawl in China: Differences and Socioeconomic Drivers. Sci. Total Environ. 2019, 673, 367–377. [Google Scholar] [CrossRef]









| Classes | Definitions | |
|---|---|---|
| 1 | Developed | The area consists of buildings and developed roads. |
| 2 | Undeveloped | The area consists of bare lands, vegetation, and water bodies. |
| Number | Urban Sprawl Drivers | Urban Sprawl Impacts |
|---|---|---|
| 1 | Low prices of land or dwelling | Social segregation |
| 2 | Rising income | Less social interaction |
| 3 | Security reasons | Higher household cost |
| 4 | Migration from inner-city | Higher public services cost |
| 5 | Family nuclearisation | Loss of natural habitats |
| 6 | Low commuting cost | Agriculture land loss |
| 7 | Development of transportation infrastructure | Insufficient public transport |
| 8 | Insufficient educational facilities | |
| 9 | Insufficient health facilities | |
| 10 | Unsafe environment | |
| 11 | Less physical activity | |
| 12 | Mental health issues | |
| 13 | Pollution |
| Category | 12-2006 | 8-2013 | 12-2021 | |
|---|---|---|---|---|
| Producer Accuracy | Developed | 76.9% | 89.7% | 94.8% |
| Un-Developed | 98.8% | 98.6% | 97.8% | |
| User Accuracy | Developed | 88.8% | 85.3% | 89.1% |
| Un-Developed | 97.3% | 99.1% | 99.0% | |
| Overall Accuracy | 96.0% | 98.0% | 97.4% | |
| Kappa coefficient | 0.806 | 0.864 | 0.903 | |
| Category | Number of Participants | Percentage | |
|---|---|---|---|
| Gender | Female | 85 | 32.1% |
| Male | 180 | 67.9% | |
| Age | 15–20 years old | 51 | 9.1% |
| 21–30 years old | 186 | 70.2% | |
| 31–40 years old | 24 | 19.2% | |
| +40 years old | 4 | 1.5% | |
| Income | USD 100 to 300 | 71 | 26.8% |
| USD 301 to 600 | 104 | 39.2% | |
| USD 601 to 900 | 51 | 19.2% | |
| USD 900 to 1200 | 19 | 7.2% | |
| More than USD 1200 | 20 | 7.5% | |
| Living place | Dyniile district | 24 | 9.1% |
| Wadajir district | 63 | 23.8% | |
| Hilwaa district | 7 | 2.6% | |
| Yaqshiid district | 49 | 18.5.% | |
| Hodan district | 70 | 26.4% | |
| Karaan district | 13 | 4.9% | |
| Kahda district | 2 | 0.8% | |
| Dharkeenley district | 23 | 8.7% | |
| Garasbaaley settlement | 8 | 3.0% | |
| Daarusalaam settlement | 6 | 2.3% | |
| Living duration | Less than 5 | 68 | 25.7% |
| 5–10 years | 67 | 25.3% | |
| More than 10 years | 130 | 49.0% | |
| Housing type | Metal zinc homes | 50 | 18.9% |
| Ground floor villa | 160 | 60.4% | |
| Multi-story villa | 22 | 8.3% | |
| Apartment | 33 | 12.5% |
| Driver | Questions (Items) | Percentages | Mean | S.Deviation | ||||
|---|---|---|---|---|---|---|---|---|
| Strongly Disagree | Disagree | Neutral | Agree | Strongly Agree | ||||
| Low prices of land or dwelling | Q1- I moved to my current location because I couldn’t afford to live in the inner city. | 11.7 | 28.7 | 21.9 | 22.6 | 15.1 | 3.01 | 1.261 |
| Q2- I moved to my current location because the land or dwelling price is far less than in the inner city. | 11.7 | 30.9 | 17.4 | 23.0 | 17.0 | 3.03 | 1.301 | |
| Q3- I moved to my current location because I wanted bigger land at a lower price. | 11.3 | 23.0 | 17.7 | 27.9 | 20.0 | 3.22 | 1.311 | |
| Rising income | Q1. My income rose before I moved to my current location. | 20.4 | 30.6 | 24.5 | 16.6 | 7.9 | 2.61 | 1.208 |
| Q2- I moved to my current location because I wanted a better standard of living now that I can afford it. | 15.5 | 26.0 | 28.3 | 18.5 | 11.7 | 2.85 | 1.231 | |
| Q3- I moved to my current place because I could afford to live in a bigger dwelling after my income rose. | 17.0 | 26.8 | 22.6 | 21.5 | 12.1 | 2.85 | 1.276 | |
| Security reasons | Q1- I moved to my current location seeking a safer environment. | 14.0 | 11.7 | 18.9 | 27.5 | 27.9 | 3.44 | 1.372 |
| Q2- I moved to my current location because I was fleeing from a dangerous place. | 28.3 | 29.1 | 15.5 | 14.7 | 12.5 | 2.54 | 1.365 | |
| Q3- I moved to my current location because I felt threatened in my previous location. | 23.4 | 27.9 | 20.8 | 14.0 | 14.0 | 2.67 | 1.346 | |
| Migration from inner-city | Q1- I moved from the inner city because suicide bomber attacks are concentrated there. | 10.9 | 24.2 | 26.0 | 18.1 | 20.8 | 3.14 | 1.296 |
| Q2- I moved from the inner city because it is too crowded. | 12.1 | 25.7 | 25.3 | 21.9 | 15.1 | 3.02 | 1.252 | |
| Q3- I moved from the inner city because it’s expansive. | 9.8 | 24.9 | 23.0 | 21.1 | 21.1 | 3.19 | 1.292 | |
| Family nuclearisation | Q1- I moved to my current location because I started a family of my own. | 25.7 | 29.4 | 19.6 | 12.8 | 12.5 | 2.57 | 1.330 |
| Q2- I moved to my current location because our family house was sold. | 28.3 | 29.1 | 20.8 | 11.7 | 10.2 | 2.46 | 1.291 | |
| Q3- I moved to my current location because I wanted to be independent of my parents. | 28.3 | 28.7 | 20.8 | 11.7 | 10.2 | 2.46 | 1.276 | |
| Low commuting cost | Q1- I moved to my current location because public transportation is cheaper. | 26.8 | 25.3 | 24.5 | 12.8 | 10.6 | 2.55 | 1.296 |
| Q2- I moved to my current location because the commuting cost is low due to my close workplace. | 21.1 | 27.2 | 21.9 | 15.8 | 14.0 | 2.74 | 1.332 | |
| Q3- I moved to my current location because gas prices are low, making commuting cheaper. | 22.3 | 27.2 | 24.5 | 13.6 | 12.5 | 2.67 | 1.301 | |
| Development of transportation infrastructure | Q1- I moved to my current location because of the development of the transportation network. | 17.4 | 26.0 | 24.9 | 19.6 | 12.1 | 2.83 | 1.169 |
| Q2- I moved to my current location because of the diversity in transportation modes. | 14.7 | 17.7 | 21.5 | 27.2 | 18.9 | 3.18 | 1.330 | |
| Q3- I moved to my current location because it has developed access to the inner city. | 15.1 | 21.5 | 26.0 | 21.1 | 16.2 | 3.02 | 1.298 | |
| Impacts | Questions (Items) | Percentage | Mean | S.Deviation | ||||
|---|---|---|---|---|---|---|---|---|
| Strongly Dis | Disagree | Neutral | Agree | Strongly Agree | ||||
| Social segregation | Q1- I find that people live segregated according to their tribe in my current location. | 15.8 | 18.5 | 16.6 | 29.4 | 19.6 | 3.18 | 1.368 |
| Q2- I see people living segregated according to their class in my current location | 12.5 | 20.4 | 14.7 | 34.7 | 17.7 | 3.25 | 1.305 | |
| Q3- I find gated communities in my current location. | 29.4 | 23.8 | 12.1 | 18.9 | 6.8 | 2.41 | 1.273 | |
| Less social interaction. | Q1-I find myself not frequently interacting with the members of my community. | 10.2 | 18.9 | 21.9 | 29.8 | 19.2 | 3.29 | 1.259 |
| Q2- I do not spend much time in my community social gatherings. | 9.1 | 21.1 | 20.0 | 30.6 | 19.2 | 3.30 | 1.251 | |
| Q3- I don’t find myself participating in arranging social events for my community. | 9.1 | 21.1 | 26.0 | 23.8 | 20.0 | 3.25 | 1.248 | |
| Higher household cost | Q1- My transportation cost increased as I moved to my current location. | 17.0 | 29.8 | 20.4 | 21.5 | 11.3 | 2.80 | 1.270 |
| Q2- My groceries cost increased as I moved to my current location. | 15.5 | 32.1 | 21.9 | 19.2 | 11.3 | 2.79 | 1.243 | |
| Q3- My rent got higher as I moved to my current location. | 18.1 | 26.4 | 18.9 | 21.5 | 15.1 | 2.89 | 1.343 | |
| Higher public services cost. | Q1- My electrical and water bills increased as I moved to my current location. | 13.6 | 24.5 | 19.2 | 22.3 | 20.4 | 3.11 | 1.349 |
| Q2- I spent more on waste management as I moved to my current location. | 12.8 | 27.5 | 25.3 | 17.7 | 16.6 | 2.98 | 1.279 | |
| Q3- I spent more on education as I moved to my current location. | 15.5 | 28.3 | 19.6 | 20.8 | 15.8 | 2.93 | 1.321 | |
| Q4- I have spent more on health care as I moved to my current location. | 17.4 | 26.8 | 23.8 | 18.5 | 15.8 | 2.84 | 1.293 | |
| Loss of natural habitats. | Q1- My current location’s natural trees decrease as people inhabit more land. | 9.8 | 19.2 | 20.8 | 29.1 | 21.1 | 3.32 | 1.273 |
| Q2- In my current location, animal biodiversity decreases as people inhabit more lands. | 10.2 | 20.4 | 19.2 | 27.5 | 22.6 | 3.32 | 1.302 | |
| Q3- I find natural water resources decreasing in my current location as people inhabit more lands. | 16.2 | 21.9 | 27.9 | 18.5 | 15.5 | 2.95 | 1.294 | |
| Agriculture land loss | Q1- I find that agricultural lands around my current location are being consumed to be inhabited. | 14.3 | 18.1 | 26.4 | 23.8 | 17.4 | 3.12 | 1.296 |
| Q2- Agriculture land use around my current location is being converted to gain profit. | 10.6 | 13.2 | 25.7 | 29.4 | 21.1 | 3.37 | 1.249 | |
| Q3- I find that agriculture activities decreased or vanished around my current location. | 11.3 | 14.3 | 26.0 | 28.3 | 20.0 | 3.31 | 1.260 | |
| Insufficient public transport | Q1- I find fewer public transport options in my current location. | 18.1 | 28.7 | 18.5 | 20.4 | 14.3 | 2.84 | 1.331 |
| Q2- I have trouble finding public transport in my current location. | 21.1 | 31.7 | 17.7 | 18.9 | 10.6 | 2.66 | 1.290 | |
| Q3- The waiting period for public transportation in my current location is higher. | 18.9 | 30.2 | 14.7 | 22.3 | 14.0 | 2.82 | 1.347 | |
| Insufficient educational facilities | Q1-I don’t find educational facilities close to my current location. | 37.7 | 29.8 | 14.0 | 12.8 | 5.7 | 2.19 | 1.229 |
| Q2- The quality of the educational facilities is low. | 20.0 | 28.3 | 20.0 | 21.1 | 10.6 | 2.74 | 1.287 | |
| Q3- The capacity of the available educational facilities is low. | 17.4 | 26.0 | 21.1 | 20.8 | 14.7 | 2.89 | 1.322 | |
| Insufficient health facilities | Q1-I don’t find hospitals close to my current location. | 24.5 | 23.8 | 17.4 | 21.5 | 12.8 | 2.74 | 1.374 |
| Q2- The quality of the health facilities is low. | 17.0 | 17.4 | 22.6 | 25.3 | 17.7 | 3.09 | 1.346 | |
| Q3- The capacity of the available health facilities is low. | 14.7 | 20.0 | 18.9 | 29.1 | 17.4 | 3.14 | 1.327 | |
| Unsafe environment | Q1- I find my current location to have a high crime rate. | 14.7 | 18.5 | 29.1 | 23.0 | 14.7 | 3.05 | 1.263 |
| Q2- My current location does not have police patrols. | 13.6 | 23.4 | 20.4 | 23.0 | 19.6 | 3.12 | 1.336 | |
| Q3- I don’t move around my home after dark. | 18.5 | 24.2 | 21.9 | 21.5 | 14.0 | 2.88 | 1.322 | |
| Less physical activity | Q1- I walk less than I used to after moving to my current location. | 17.0 | 29.4 | 23.0 | 16.6 | 14.0 | 2.81 | 1.292 |
| Q2- I don’t usually walk to get my groceries. | 18.1 | 31.7 | 20.0 | 19.2 | 10.9 | 2.73 | 1.267 | |
| Q3- I find myself taking transport to almost every destination. | 20.8 | 26.8 | 20.4 | 18.9 | 13.2 | 2.77 | 1.330 | |
| Mental health issues | Q1-I find myself more depressed as I move to my current location. | 33.2 | 29.4 | 17.7 | 11.3 | 8.3 | 2.32 | 1.270 |
| Q2-I find myself more Anxious as I move to my current location. | 32.1 | 30.2 | 17.0 | 15.5 | 5.3 | 2.32 | 1.221 | |
| Q3- I often feel lonely since moving to my current location. | 31.7 | 28.7 | 19.2 | 14.3 | 6.0 | 2.34 | 1.231 | |
| Pollution | Q1- I find water sources in my current location to be contaminated. | 22.6 | 24.5 | 21.5 | 20.0 | 11.3 | 2.73 | 1.318 |
| Q2- The air quality is unhealthy in my current location. | 24.5 | 29.1 | 19.2 | 15.1 | 12.1 | 2.61 | 1.327 | |
| Q3- I find streets or places that become garbage disposal areas. | 17.4 | 23.8 | 25.3 | 18.9 | 14.7 | 2.90 | 1.306 | |
| Variable | Number of Items | Cronbach’s Value | Cronbach’s Value of Scale |
|---|---|---|---|
| Low prices of land or dwelling. | 3 | 0.794 | 0.890 |
| Rising income | 3 | 0.818 | |
| Security reasons | 3 | 0.720 | |
| Migration from inner-city | 3 | 0.791 | |
| Family nuclearisation | 3 | 0.745 | |
| Low commuting cost. | 3 | 0.863 | |
| Development of transportation infrastructure. | 3 | 0.833 |
| Variable | Number of Items | Cronbach’s Value | Cronbach’s Value of Scale |
|---|---|---|---|
| Social segregation | 3 | 0.599 | 0.926 |
| Less Social interaction. | 3 | 0.853 | |
| Household cost | 3 | 0.663 | |
| Higher public services cost | 4 | 0.849 | |
| Loss of natural habitats | 3 | 0.767 | |
| Agriculture land loss | 3 | 0.881 | |
| Insufficient public transport | 3 | 0.873 | |
| Insufficient educational facilities | 3 | 0.776 | |
| Insufficient health facilities | 3 | 0.826 | |
| Unsafe environment | 3 | 0.776 | |
| less physical activity | 3 | 0.783 | |
| Mental health issues | 3 | 0.929 | |
| Pollution | 3 | 0.809 |
| Variable | KMO | X2 | df | Sig |
|---|---|---|---|---|
| Low prices of land or dwelling | 0.605 | 385.97 | 3 | 0.000 |
| Rising income | 0.711 | 278.94 | 3 | 0.000 |
| Security reasons | 0.601 | 215.22 | 3 | 0.000 |
| Migration from inner-city | 0.688 | 245.691 | 3 | 0.000 |
| Family nuclearisation | 0.649 | 193.769 | 3 | 0.000 |
| Low commuting cost | 0.715 | 385.71 | 3 | 0.000 |
| Development of transportation infrastructure. | 0.699 | 317.22 | 3 | 0.000 |
| Variable | KMO | X2 | df | Sig |
|---|---|---|---|---|
| Social segregation | 0.528 | 153.30 | 3 | 0.000 |
| Less Social interaction | 0.705 | 363.05 | 3 | 0.000 |
| Household cost | 0.600 | 132.028 | 3 | 0.000 |
| Higher public services cost | 0.811 | 439.10 | 6 | 0.000 |
| Loss of natural habitats | 0.693 | 203.32 | 3 | 0.000 |
| Agriculture land loss | 0.740 | 427.76 | 3 | 0.000 |
| Insufficient public transport | 0.740 | 397.40 | 3 | 0.000 |
| Insufficient educational facilities | 0.648 | 241.61 | 3 | 0.000 |
| Insufficient health facilities | 0.718 | 292.133 | 3 | 0.000 |
| Unsafe environment | 0.688 | 221.02 | 3 | 0.000 |
| Less physical activity | 0.702 | 222.40 | 3 | 0.000 |
| Mental health issues | 0.762 | 632.94 | 3 | 0.000 |
| Pollution | 0.703 | 265.73 | 3 | 0.000 |
| Urban Sprawl Drivers | Urban Sprawl Impacts | ||||
|---|---|---|---|---|---|
| Variable | Index | Factor Loading | Variable | Index | Factor Loading |
| Low prices of land or dwelling | LP1 LP2 LP3 | 0.912 0.929 0.617 | Less social interaction | LSI1 LSI2 LS3 | 0.847 0.860 0.802 |
| Rising income | RI1 RI2 RI3 | 0.812 0.851 0.748 | Higher public services cost | HPSC1 HPSC2 HPSC3 HPSC4 | 0.788 0.802 0.786 0.740 |
| Security reasons | SR2 SR3 | 0.854 0.889 | Agriculture land and natural habitats loss | AGL1 AGL2 AGL3 NHL1 NHL2 NHL3 | 0.809 0.803 0.797 0.626 0.769 0.752 |
| Low commuting cost | LCC1 LCC2 LCC3 | 0.555 0.613 0.633 | Insufficient public transport | IPT1 IPT2 IPT3 | 0.838 0.848 0.782 |
| Development of transportation infrastructure | DTI1 DTI2 DTI3 | 0.740 0.844 0.837 | Insufficient health educational facilities | IHF1 IHF2 IHF3 IEF2 IEF3 | 0.727 0.749 0.805 0.610 0.694 |
| Unsafe environment | USE1 USE2 USE3 | 0.735 0.745 0.601 | |||
| Less physical activity | LPA1 LPA2 LPA3 | 0.591 0.768 0.680 | |||
| Mental health issues | MH1 MH2 MH3 | 0.803 0.812 0.801 | |||
| Pollution | POL1 POL2 POL3 | 0.746 0.741 0.641 | |||
| Estimate | S.E. | C.R. | p | Result | |
|---|---|---|---|---|---|
| LCC <--- DRIVERS | 0.788 | 0.082 | 9.587 | *** | Supported |
| DTI <--- DRIVERS | 0.811 | 0.083 | 9.783 | *** | Supported |
| RI <--- DRIVERS | 0.547 | 0.076 | 7.203 | *** | Supported |
| LP <--- DRIVERS | 0.299 | 0.088 | 3.408 | *** | Supported |
| SR <--- DRIVERS | 0.373 | 0.095 | 3.937 | *** | Supported |
| Estimate | S.E. | C.R. | p | Result | |
|---|---|---|---|---|---|
| AGL_NHL <--- IMPACTS | 0.409 | 0.065 | 6.320 | *** | Supported |
| IHF_IEF <--- IMPACTS | 0.690 | 0.072 | 9.638 | *** | Supported |
| MH <--- IMPACTS | 0.848 | 0.068 | 12.449 | *** | Supported |
| LSI <--- IMPACTS | 0.196 | 0.065 | 3.023 | 0.003 | Supported |
| HPSC <--- IMPACTS | 0.462 | 0.069 | 6.692 | *** | Supported |
| IPT <--- IMPACTS | 0.653 | 0.078 | 8.393 | *** | Supported |
| POL <--- IMPACTS | 0.725 | 0.074 | 9.794 | *** | Supported |
| LPA <--- IMPACTS | 0.756 | 0.075 | 10.074 | *** | Supported |
| USE <--- IMPACTS | 0.721 | 0.077 | 9.387 | *** | Supported |
Disclaimer/Publisher’s Note: The statements, opinions and data contained in all publications are solely those of the individual author(s) and contributor(s) and not of MDPI and/or the editor(s). MDPI and/or the editor(s) disclaim responsibility for any injury to people or property resulting from any ideas, methods, instructions or products referred to in the content. |
© 2023 by the authors. Licensee MDPI, Basel, Switzerland. This article is an open access article distributed under the terms and conditions of the Creative Commons Attribution (CC BY) license (https://creativecommons.org/licenses/by/4.0/).
Share and Cite
Hassan, M.O.; Ling, G.H.T.; Rusli, N.; Mokhtar, S.; Wider, W.; Leng, P.C. Urban Sprawl Patterns, Drivers, and Impacts: The Case of Mogadishu, Somalia Using Geo-Spatial and SEM Analyses. Land 2023, 12, 783. https://doi.org/10.3390/land12040783
Hassan MO, Ling GHT, Rusli N, Mokhtar S, Wider W, Leng PC. Urban Sprawl Patterns, Drivers, and Impacts: The Case of Mogadishu, Somalia Using Geo-Spatial and SEM Analyses. Land. 2023; 12(4):783. https://doi.org/10.3390/land12040783
Chicago/Turabian StyleHassan, Marwan Omar, Gabriel Hoh Teck Ling, Noradila Rusli, Safizahanin Mokhtar, Walton Wider, and Pau Chung Leng. 2023. "Urban Sprawl Patterns, Drivers, and Impacts: The Case of Mogadishu, Somalia Using Geo-Spatial and SEM Analyses" Land 12, no. 4: 783. https://doi.org/10.3390/land12040783
APA StyleHassan, M. O., Ling, G. H. T., Rusli, N., Mokhtar, S., Wider, W., & Leng, P. C. (2023). Urban Sprawl Patterns, Drivers, and Impacts: The Case of Mogadishu, Somalia Using Geo-Spatial and SEM Analyses. Land, 12(4), 783. https://doi.org/10.3390/land12040783

