Next Article in Journal
“Do I See What You See?”—Differentiation of Stakeholders in Assessing Heritage Significance of Neighbourhood Attributes
Next Article in Special Issue
Perspectives on Cadastre and Land Management in Support of Sustainable Real Estate Markets
Previous Article in Journal
Classification and Evaluation Methods for Optimization of Land Use Efficiency at Village Level
Previous Article in Special Issue
A Prototype Machine Learning Tool Aiming to Support 3D Crowdsourced Cadastral Surveying of Self-Made Cities
 
 
Font Type:
Arial Georgia Verdana
Font Size:
Aa Aa Aa
Line Spacing:
Column Width:
Background:
Article

Development of a Methodology and Model for Land Administration Data Dissemination Processes

Faculty of Geodesy, University of Zagreb, 10000 Zagreb, Croatia
*
Author to whom correspondence should be addressed.
Land 2023, 12(3), 711; https://doi.org/10.3390/land12030711
Submission received: 6 February 2023 / Revised: 2 March 2023 / Accepted: 17 March 2023 / Published: 20 March 2023

Abstract

Land administration (LA) is concerned with processes. Simply put, LA cannot be understood, built, or improved unless the processes associated with it are understood. When it comes to the processes involved in LA, two general processes can be identified, namely registration and dissemination. Nowadays, processes are implemented electronically; however, paper-based thinking is still present, and the performance of processes is impeded by siloed data management. These issues could be addressed through the employment of standards such as the Land Administration Domain Model. Processes are not yet part of the standard, but their inclusion in future extensions is planned. Moreover, a literature analysis indicated that there is no standardized methodology or model available for describing LA processes. Consequently, we modeled one part of land administration processes, namely data dissemination, by developing a methodology and model to describe it. The methodology was developed with the goal of providing guidelines for other researchers when modeling use cases of data dissemination processes by enabling comparisons of models, searching for best practices, and developing standardized process models. Additionally, the methodology was tested on a conceptual use case to prove its viability. Furthermore, a model based on conceptual modeling and an activity-centric process modeling approach was developed and linked to existing classes of the Land Administration Domain Model. The organizational and technological challenges which might arise when improving data dissemination processes are discussed, and possible outcomes of the developed methodology and model are provided.

1. Introduction

Land administration (LA) relates people to land and informs us on the ‘how’, the ‘what’, the ‘who’, the ‘when’, and the ‘where’ of land tenure, land use, land value, and land development [1]. In general, LA concerns processes, not institutions. An examination of the processes used by a jurisdiction area for tenure, use, valuation, and development, not for its institutions and agencies, reveals its administrative approach. Simply put, LA cannot be understood, built, or improved unless its processes are understood [2].
It is well known that land administration systems (LASs) have diversified services and functions to manage their land interests. These diversified services and functions have their own views and interpretations of their importance, use, and application. They have unique vocabularies and are quite autonomous. The autonomy of each respective service and function has led to the use of different procedures and business processes which are usually defined by regulations affecting their fields of work [3,4], ultimately leading to siloed management of LAS functions [5]. These issues could be overcome via the development and employment of standards such as the ISO 19152 Land Administration Domain Model (LADM).
Additionally, LASs are increasingly being tested against the emerging vision of a more unified model that is not only appropriate for developed economies but is also capable of providing a direction for transitional economies [6]. This vision is supported by globalization drives and technological advancements, i.e., disruptive technologies. A disruptive technology is a specific technology that can fundamentally change not only established technologies but also rules and business models, thereby leading to changes in society overall [7].
The LADM, as one of the most dominant standards in the domain of LA, provides the semantics of the domain as well as a shared ontology, and defines the terminology. Furthermore, it is capable of supporting the progressive improvement of LA and could potentially be used to support organizational integration, for example, between the often-disparate land registries and cadastral agencies. Consequently, it could also help to reconcile superfluous governmental databases and reduce the large amount of data redundancy that currently exists [8,9,10,11]. Currently, the LADM is under revision and is expected to be extended with LA functions such as land value and spatial planning, and other extensions with processes [12,13]. Processes represent the dynamic component of LASs and until recently were country-specific [14]. Changing or innovating the business process model is assumed to be a major undertaking that can quickly become more complex than innovating an isolated product or process. Despite the recognized importance of business process model innovation, the research base in this field is thin, as most researchers have focused solely on the importance of business process innovation itself rather than the operationalization of their findings by explaining systematically how to innovate the models [15]. The same statement could be applied to the domain of LA, because if there is no understanding of how processes are performed, it can be extremely difficult to figure out how they can be improved.
Two general processes are associated with LA, namely registration and dissemination. Registration includes the initial data acquisition, i.e., the registration of new data or the registration of changes, typically by documents, to existing data. Dissemination is the provision of requested data to the users [16,17]. Data dissemination processes have been described as simple processes that become complicated due to heterogeneous IT environments and the diversity of the involved organizations, clients, and users as well as the variety of other processes available [18]. The management of LA processes is not a recent topic. It was identified long ago that technology rarely poses a major obstacle to any effort to build or sustain effective land administration infrastructure (LAI). However, one of the core challenges tends to be related to management issues. One of the management technologies, recognized as appropriate for LA processes, is business process reengineering (BPR), which is distinguished from other management technologies by its radical nature [19]. BPR uses a holistic view of an enterprise (in this case, LASs) in which processes constitute the main instrument for organizing its operations. According to this view, reengineering is based on the understanding that the products and services associated with an enterprise are provided through processes and that redesign can provide the road to success [20].
However, to the knowledge of the current authors, research concerning reengineering LA data dissemination processes through explicit process modeling has not been conducted by other LA researchers or professionals. Moreover, a literature analysis conducted during our research showed that, despite the scarcity of literature concerning LA processes, previous studies have been oriented toward registration processes than dissemination processes.
The growing recognition and influence of the LADM have been revealed by multiple country profiles that have been developed based on the standard for various jurisdictions across the world. Notably, such profiles require us to think about the future of LA, especially in context of its new and innovative products and services, its integration with other domains, and its overall benefits to society [21]. In addition to the development of a country profile, [22] identified that the next step in developing LADM-compliant LASs is the development of process modeling, which includes use cases, process models, and conceptual models of services; however, [23] stated that there is currently no standardized methodology or model for modeling LA processes within the context of the LADM.
Therefore, this research aims to develop a methodology and model for LA data dissemination processes that could be included in future extensions of the LADM and thus enable researchers to develop or further extend the developed LADM country profiles with dynamic components, such as LA data dissemination processes. The novelty of this research is twofold. The first novelty lies in the development of a methodology for modeling LA data dissemination processes by following the principles of business process management (BPM), BPR, and the LADM. The purpose of this methodology is to provide guidelines for other LA researchers when modeling different use cases of LA data dissemination processes in different jurisdiction areas. Additionally, the lack of internationally accepted methodologies for evaluating and comparing LASs was recognized by [24]. Hence, by following the same modeling methodology, it might be possible to compare the use cases of LA data dissemination processes from different jurisdiction areas and develop standardized models as well as identify the most suitable practices. The second novelty of this research concerns the development of a model for describing LA data dissemination processes and their elements within the context of the LADM. The model was developed with the conceptual modeling technique and activity-centric process modeling approach. Additionally, the developed model was linked to the existing model of the LADM and may be considered a proposed extension of the LADM with LA data dissemination processes.
The methodology used in the conducted research is presented in Section 2, where we describe the literature search procedure, literary insights, and the research methodology. The analysis and results are presented in Section 3, where we depict the development of the methodology for modeling LA data dissemination processes, the proof of concept regarding the developed methodology in a conceptual use case, and the development of the conceptual model for LA data dissemination processes and its relationship with the LADM. In Section 4, a discussion of the developed methodology and model, possible challenges that may arise when improving data dissemination processes, and the possible outcomes of the proposed methodology and model in the domain of LA are presented. Section 5 summarizes the entirety of the research and provides future work directions.

2. Materials and Methods

When analyzing a process, it is worth bearing in mind that even a good process can be improved. Regardless of how many improvements a process has undergone, it will suffer from several issues. There are always errors, misunderstandings, incidents, unnecessary steps, and other areas of waste when a process is performed on a day-to-day basis. BPR as a concept is the start of process redesign methods and even that of BPM as a discipline [25,26,27].
The research workflow that resulted in the writing of this paper is presented in Figure 1.
The research began by inspecting relevant bibliographic databases such as the Web of Science [28] and Scopus [29]. Additionally, the literature search included domain-relevant conferences such as those organized by the FIG [30], e.g., LADM workshops. Conference papers/proceedings are deemed to be an essential part of the research area’s published literature according to [31,32], and the scientific value of the FIG conferences and LADM workshops was recognized by [33]. The literature search included two parallel searches, namely a search for sources concerning LA processes and the LADM as well as a search for sources concerning process management and architecture, i.e., process modeling. Search strings included combinations of keywords such as ‘land administration system’, ‘processes’, ‘data dissemination’, ‘modeling’, ‘LADM’, ‘service-oriented architecture’, and ‘UML’. The literature search results included sources from multiple domains such as LA, business administration (BA), and computer science (CS). To gain information regarding process modeling in general, books concerning process modeling were identified before analyzing more specific sources documented in articles and conference proceedings. These included references such as [20,34] whose authors are amongst the most cited members of the process modeling community. Notably, sources relating to the domain of process modeling are more oriented toward BA and CS. Additionally, it was pointed out that BA experts tend to consider IT as an aspect of process management for which CS experts will take care, while CS experts might consider process goals and organizational regulations to be terms that do not deserve much thought but require an appropriate level of abstraction [34]. In the domain of LA, both views are important, as in most cases, the main stakeholders working toward new approaches include academic institutions, governmental or LA/geodetic authorities, and industries, as identified in [21] during an analysis of developed LADM country profiles.
Since the modeling of LA processes is expected to be included in the second edition of the LADM, an overview of papers that are thematically relevant to the second edition was presented by [35], including 20 articles on LADM developments and innovations, when then served as the input for the second edition. Moreover, a very helpful bibliometric analysis was conducted by [33], in which papers related to the LADM published in the period of 2012 to 2020 were analyzed. However, after reading through the analysis results, it became evident that few papers were thematically related to the topic of process modeling, especially regarding data dissemination. This issue has been recognized in other sources as well, e.g., [36,37,38,39]. Besides sources directly related to the LADM and LA processes, some sources concern LA processes in general and date before the development of the LADM. Moreover, a literature survey of publications from 2001 to 2015 indicated that these sources had an impact on development of the LADM and were mainly focused on technical and real property registration issues [40]. In addition to sources mostly focused on registration processes, some of the papers slightly touched on the dissemination processes but did not address them thoroughly. In [14], data-integrity constraints that have to be considered for the execution of LA transactions were explored. The authors developed a system architecture for LA transactions, namely legal and survey transactions, based on domain-specific language (DSL). Although the focus of the research is how to implement DSL in LA, their architecture includes data dissemination, but only at the level of an endpoint that can be accessed by different clients or applications to check or collect data required for transactions. The authors also recognized that sources concerning process modeling in LA do not have defined meta-models, grammar, or test cases. Furthermore, in [41], the possibility of developing information infrastructure with the use of the LADM was investigated. This research focused on the data structure and the identification of key registers to define a linkage system between disparate databases. Some of the issues recognized by [41] could be addressed via the modeling of data dissemination processes, as it could identify and address the issue of redundancy in both data inputs/outputs and user activities. The findings of [37] suggest that user groups are increasingly expecting LA information to be easily accessible and up-to-date as well as compatible with data from other sources. Even though these findings concern LA data dissemination processes, the authors emphasize the need for data standardization and legislation changes to satisfy the changes in the use of information. Arguably, user needs could also be addressed with improved data dissemination processes.
One of the most important results shown by the literature analysis was that, currently, there is no standardized methodology or model to describe LA processes [22]. However, an LA process modeling approach was suggested by [42] and partially employed in [38]. These sources indicate that there is a need for the development of a methodology and model to describe LA data dissemination processes. Therefore, the authors decided to follow a well-known BPM technique, namely BPR, to develop the methodology for modeling LA data dissemination processes. The first step of any BPM methodology starts with process identification and in this phase the process problems are posed [20]. The identified process is data dissemination, and the so-called ‘problems’ are that data dissemination processes are implemented electronically with paper-based thinking and that products and services are affected by siloed management [5,39,43,44,45,46]. Moreover, in [34], it was identified that enterprises are facing the challenge of integrating different heterogeneous software systems. This heterogeneous landscape has grown over the years, if not decades. Identifying and addressing these issues may be possible via process modeling.
Following the development of a methodology for modeling LA data dissemination processes, a proof of concept was developed and demonstrated through a conceptual use case which included LA functions, providing the key land features, namely land tenure, land use, and land value. In this case it was assumed that the key land features were provided via separate services and processes affected by the aforementioned issues. This is referred to as the current state of the data dissemination processes. From the analyzed current state of the examined use case, the authors investigated how to improve it. This perspective refers to the improvement of data dissemination processes and includes a single service for the dissemination of the key land features. There are several architectures that could be utilized in the improved state of the examined use case, such as enterprise resource planning systems (ERPs) and service-oriented architecture (SOA). ERPs allow the integration of process functions through a uniform software platform and database [47]. On the other hand, a more flexible approach is possible through an SOA, which relies on a combination of several service applications to form a new service-oriented application. SOA is a well-known approach that enables enterprises to increase their agility, efficiency, utilization of existing resources, and flexibility, ultimately leading to a sustainable digital infrastructure [48]. The application of SOA to address issues affecting LA processes was utilized by [22] as well.
Finally, from the analyzed process models a model for describing LA data dissemination processes was developed. To develop such a model a technique known as conceptual modeling was utilized. Conceptual modeling is a useful method that is employed for the development of a holistic understanding of a problem situation and, thus, supports communication and learning between involved stakeholders [49,50,51]. The model was also linked to the existing model provided by the LADM and might assist other researchers when describing use cases from certain jurisdiction areas.
There are many techniques available for specifying processes in a formal and abstract way. One of the best-known techniques is Petri nets [52], which have been proven to be useful for representing simple processes, whereas complex processes might require advanced modeling mechanisms such as workflow nets [53]. However, workflow nets are not able to cover organizational aspects and data representations. Therefore, in this research, UML was used for modeling processes. UML has been recognized to cover four views of process modeling identified by [54], namely functional, behavioral, informational, and organizational views. Hence, it can focus on all aspects of these processes [55]. The models depicting current and improved process models of data dissemination processes were formalized by means of UML activity diagrams, while the model used for describing processes was developed using a UML class diagram. UML is widely adopted as a modeling tool within the domain of LA and was employed for the development of the LADM and other domain-relevant sources, e.g., [14,38,56,57]. Further details on process modeling with UML can be found in [55].

3. Analysis and Results

Innovations in geospatial data and information should enable professionals from other disciplines to easily integrate LA data into their disciplinary context. To do so, established processes from such disciplines should be identified. Simply put, use cases for LA data must be defined before the development of integrated systems and processes. The outcome of process identification, besides the identification of potential improvements, is that new or updated process architectures are formed, providing a view of the overall state of the processes in an organization and the relationships among them. Processes are ubiquitous, and even though processes are present in daily life, they are, at the same time, intangible because of their dynamic nature [58]. Therefore, it is necessary to develop a methodology that covers the identification, analysis, and improvement of process use cases.

3.1. Methodology for Modeling Land Administration Data Dissemination Processes

A discussion about ‘process modeling’ requires the identification of processes of interest, the determination of the level of detail, and the identification of relationships between the processes, if there are any [59]. Moreover, when the modeling of LA processes as part of the second edition of the LADM was announced by [13], it was recognized that the process models needed to be developed, at least at a conceptual level, to allow the understanding and comparison of the processes in different jurisdiction areas. Additionally, from the understanding and comparison the intention was to identify the most suitable practices and develop standardized process workflows.
As already mentioned in the methodology and materials section, the first step of any BPM methodology is process identification, and the following steps vary depending on the overall goals of the methodology. In [20], BPM is described as a continuous cycle consisting of five phases that follow process identification, namely process discovery, analysis, redesign, implementation, and monitoring. Arguably, the BPM lifecycle takes a rather technical view, because it addresses technologies used in BPM and relates them to each other. In contrast to the BPM lifecycle, a broader and more project-oriented view was proposed by [34]. This methodology includes steps such as strategy and organization, survey, design, platform selection, implementation and testing, deployment, and operation and controlling. Notably, both of the methodologies are iterative and incremental. Another general methodology for process modeling was proposed by [42] and is of a hierarchical nature, consisting of four levels/steps, namely, the identification of all actors/elements, the identification of process phases, the identification of basic activities, and the building of a model. Additionally, this methodology was partially employed by [38], whereas the authors used the first three levels of the methodology for the two most common use cases of LA data dissemination processes in Croatia. The methodology was extended with additional steps such as the identification of services, use cases, and tools such as the ‘five W’ questions to determine process elements. Furthermore, it was identified that the fourth step, namely the building of a model, requires more insight in terms of process management and architecture concepts.
Arguably, the methodologies provided by [20,34] are more focused on either achieving specific technical tasks or improving the overall organization, while the methodology proposed by [42] is too general to provide a comprehensive overview of what has to be carried out to model the LA data dissemination processes. Therefore, in conjunction with the goals of modeling processes as an extension of the LADM and by following the principles of BPM methodologies, we propose a methodology that has been adapted to fit the LA data dissemination processes shown in Figure 2.
The methodology proposed for modeling LA data dissemination processes consists of the following five steps:
  • Identification of a use case: In this step a specific use case for which LA data need to be disseminated is identified. This could be for a specific project, policy, or decision-making process. Use cases may be defined by the LAS or by specific requirements determined by users such as ‘I want to build a house on this parcel’.
  • Formalization of the current state of the processes: In this step the current processes used for disseminating LA data are formalized. This includes documenting current procedures, roles, and responsibilities, as well as identifying any existing systems or tools used in the process. Additionally, in this phase, modelers should be aware of available datasets, documents, services, and policies.
  • Process breakdown: In this step, the formalized current state of the process is broken down into smaller, more manageable elements. This step allows for a more detailed analysis of the process as well as the identification of elements that can be optimized, such as crucial steps.
  • Process optimization: In this step, the process breakdown in step 3 is used to identify opportunities for improvement and optimization. This includes the identification of approaches to enhance process workflows, automate certain activities, and/or eliminate redundant steps.
  • Formalization of the improved state of the processes: Finally, in this step the optimized processes in step 4 are formalized and a strategy for implementation can be developed. This might include the definition of new procedures, roles, and responsibilities as well as the identification of new systems or technologies that might be involved.
It should be noted that this research did not deal with process implementation and monitoring, which would require a real-world use case; however, the proposed methodology can be extended with additional steps to make it more robust, such as stakeholder participation, impact analysis, testing, implementation, and, finally, monitoring of the processes. Some of the additional steps might differ depending on the specific demands and requirements of the LAS and involved stakeholders.
The next section deals with the proof of concept for the developed methodology.

3.2. Proof of Concept

One of the key takeaways and recommendations of the FIG is to make authoritative datasets easily available and accessible [5]. Authoritative datasets are usually provided by public authorities that have their own services, while data from one authority might be required to gain data from another authority. The analysis of the differences and similarities among data dissemination practices and the provided official excerpts of four jurisdiction areas using different LAS types indicates the need for further standardization and improvements in both services and excerpts. The analysis resulted in a proposal to develop a unified excerpt containing land information from different LA functions regarding certain types of property [39]. However, to achieve this level of integrity and interoperability it is necessary to capture the current state of the processes and to analyze how to improve them.
Following the proposed methodology, in case modelers do not possess a high level of competence in process modeling, it might be useful to adopt process modeling guidelines when formalizing the current and improved state of LA data dissemination processes, for example, the Seven Process Modeling Guidelines (7PMG) developed by [60], as shown in Table 1.
Additional guidelines can be found in [61]; however, a high level of competence in the domain of process modeling is required to use them.
The proof of concept was tested on a conceptual use case in which an LAS user had identified a property of interest and was required to collect data on the land tenure, land use, and land value. It was assumed that the land data were managed separately and provided by multiple services. The next subsections depict the current and improved process models related to the examined use case as well as the results of the process breakdown.

3.2.1. Current State of the Examined Use Case

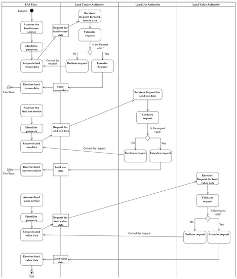
The current state of the conceptual use case is assumed to include LA functions operated by multiple authorities, namely the land tenure authority, land use authority, and land value authority. Each of the authorities provides its respective service in which data dissemination processes are deployed. The current state of the examined use case is depicted by means of the activity diagram shown in Figure 3. Involved actors/stakeholders are represented by vertical partitions, activities/actions are represented by round-edged rectangles within each respective partition, and data (objects) are represented by rectangles.
The examined use case comprises three subprocesses that utilize the same activities but differ in terms of data input and output. The process workflow is as follows: the LAS user is required to access a service and identify a property of interest. Upon identifying a property of interest, a request for data can be formed and submitted. A submitted request is received by the authority and validated. In the case of a valid request, the request is executed, and the requested data are received by the user. On the other hand, if a request is invalid, the user is allowed to correct it and submit it again. This workflow is used three times in the formalized process model to gain data concerning the land tenure, use, and value.
Breaking down the process into its elements, such as actor, activity, and input and output data, resulted in a total of 34 identified process elements (as shown in Table 2). Notably, in a real-world use case additional elements could be determined, such as the timeframe for the execution of certain activities such as the validation and/or execution of submitted requests.
The major flaws of the examined use case are the lack of data integration, the interoperability, and the redundancy. As can be seen from the number of identified activities presented in Table 2, the user must repeat each activity three times to collect the required LA data for a given property of interest. Furthermore, redundancy occurs in the formalized process due to the multiple access points, property identification, and request submission. One of the possible issues associated with modeling real-world use cases occurs in the case of non-automated activities, e.g., the manual validation of submitted requests and request execution by officers of the corresponding authority. In this case, the timeframe for execution of the process might be a major obstacle in LA data dissemination processes, because the fulfillment of requests heavily depends on the authority’s staff capabilities.
The examined use case could be optimized using SOA, because this would allow the automation of certain activities, enable data integration and interoperability, and, finally, eliminate redundant process elements.

3.2.2. Improved State of the Examined Use Case

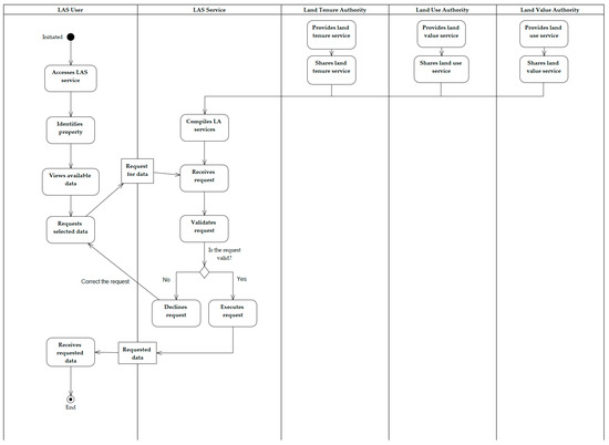
The optimized version of the previously analyzed process workflow could be solved by developing a single LAS service in which LA functions share their services, i.e., visualization and access to stored data. In this case, a new actor emerges in the process, namely the LAS service, which is responsible for compiling LA function services into one service, as well as enacting LA data dissemination processes. The improved process model based on the SOA is depicted by an activity diagram as well, as shown in Figure 4. Involved actors/stakeholders are represented by vertical partitions, activities/actions are represented by round-edged rectangles within each respective partition, and data (objects) are represented by rectangles, the same as in the previous model of the current state of the examined use case.
In this process model the LAS user accesses LA function services via a single access point to identify a property of interest and examine the available data. Upon identifying a property of interest and becoming aware of the available data, a request can be formed and submitted. Once a request has been submitted, it is received by the LAS service and validated. If a request is invalid, the user is allowed to correct the request. On the other hand, if the request is valid, the service completes the request and delivers the requested data to the user. In Figure 4, additional activities that may not directly relate to the process of requesting and disseminating data are shown. These activities refer to the compilation of LA services as well as land tenure, land use, and land value authorities that provide and share services. These activities are included in the process model with the goal of providing a clearer overview of the tasks and responsibilities of the authorities and LAS service. LA function authorities manage their services independently and share them with a central service. In this case, the LAS service can access different services and types of data. In addition to accessing services, it is also responsible for executing requests, which may include performing a spatial analysis or querying from multiple databases to accomplish a request. Finally, the requested data are disseminated to LAS users.
Breaking down the process into its elements, such as actors, activities, and input and output data, resulted in a total of 23 identified process elements (as shown in Table 3). Notably, in the case of a real-world use case implemented by the SOA, the timeframe for executing the entire process could be instantaneous.
Even though there are more actors involved in the improved process model, the difference in the activities that they perform is significant. The difference in the identified process elements between the current and improved process models refers to 11 elements. However, if actors and activities (which do not directly relate to the process) were omitted, the difference would be even greater. The core activities associated with the process, such as accessing services, identifying property, requesting, validating, executing, and receiving, were reduced threefold. The same result was found for input and output data associated with the process. One data request may result in the collection of data from multiple LA functions.
The remaining question aims to identify factors other than organizational issues that might have caused the siloed management of LA data and processes. The answer might be the lack of domain-oriented standards. This is where the LADM might step in and provide directions for data integration and interoperability, as well as for the development of standardized LA data dissemination processes. However, the existing LADM must be extended by developing a model for describing LA data dissemination processes.

3.3. Model for Describing Land Administration Data Dissemination Processes

There are many definitions of the processes, but what emerges from those variations is as follows: the activities associated with a business process are performed by actors playing certain roles, consuming resources, and producing other resources. Activities are triggered by events and, in some cases, produce their own events [59]. Currently, there are two major process modeling paradigms, namely activity-centric and artifact-centric process models [62]. An activity-centric process model consists of activities, connectors as control flows describing the execution sequences of these activities, and optional data flow connectors (which regard data as the input or output of the activities) [63]. On the other hand, artifacts represent process-relevant objects that are created, evolved, and are typically archived as they undergo a process [64]. Therefore, artifact-centric process modeling regards data objects and their lifecycles as first-class modeling constructs. In [36], an extension of the LADM with the class LA_Process was proposed, which was associated with LA_SpatialSource and LA_AdministrativeSource, as the authors considered the sources to be triggers for executing processes. Notably, their work was more focused toward registration processes. A model of this type may correspond to an artifact-centric process modeling approach, even though the authors did not state which process modeling approach was utilized. In this research, an activity-centric approach was utilized to develop a model for LA data dissemination processes as an extension of the LADM. Following the definition of the processes, a model describing the processes and elements was developed. The developed model can be described by means of the class diagram shown in Figure 5. New classes in the diagram have the prefix ‘LA_’ to fit with the existing classes of the LADM and include LA_Process, LA_Activity, LA_Event, and two classes from the first edition of the LADM, namely LA_Party and LA_Source. Processes and subprocesses (LA_Process) are composed of activities (LA_Activity) performed by actors/stakeholders (LA_Party). Activities may be triggered by events (LA_Event), or in turn, generate events of their own while consuming or producing resources (LA_Source).
Furthermore, to complete the model, attributes for the classes LA_Process, LA_Activity, and LA_Event must be defined. Attributes and their descriptions are shown in Table 4. Additionally, classes might share some common attributes, such as the ID, name, description, start/end date, and status.
The LA_Process class can additionally be defined by attributes such as participants, affected data, activities, and events. Attributes of this class can be derived from the overall description of a process and a formalized workflow, and in the case of the activities attribute, the activities can be listed in the order in which they are performed. Furthermore, the LA_Activity class can be defined by attributes such as the responsible party, inputs, outputs, events, constraints, predecessor activity, and successor activity. Even though some of the attributes might seem similar to the attributes of the LA_Process class, such as the participants and responsible party or the affected data and inputs/outputs, the goal is to define the activities more precisely. In the case of participants, for example, the goal is to clarify which responsibilities belong to each of the involved participants listed in the attributes of the LA_Process class. In the case of affected data, furthermore, this process defines more precisely how the data were utilized during the process; for instance, a property of interest may be identified using inputs such as the property ID, address, use, or value, and the output is the request for a certificate. Finally, the LA_Event class can be defined by attributes such as the date, type, data, and source. These attributes refer solely to events and might depend on the environment in which processes occur.
The aforementioned attributes (Table 4) are common examples, and specific attributes may vary depending on the specific context and the LAS in which the process is performed.

4. Discussion

Digital technologies and techniques can contribute to LASs in many ways, such as by raising productivity, intensifying access, allowing for the utilization of big data, and increasing the availability of public services [65]. Digital transformation and acceleration are major focus areas for LA globally, regionally, and at the country level. Future data dissemination approaches may include the utilization of online e-services, e-signatures, application programming interfaces, and data visualization tools, such as 3D/4D animation as well as virtual and augmented reality backed by feature extraction tools such as artificial intelligence [46]. However, prior to utilizing new technologies, it is necessary to identify the existing issues, such as the use of paper-based thinking in the electronic environment, heterogeneous services, and siloed data management. These issues can result in inconsistent and incomplete data, limited access to information, increased costs and complexity, limited or non-existent opportunities for integration and interoperability, and a lack of flexibility and adaptability. By formalizing the current process models, these issues can be detected and properly addressed using improved process models.
In this research, the authors proposed a methodology and model for describing LA data dissemination processes based on the BPM, BPR, and LADM principles. The research is based on literary insights from the domains of process modeling (which include BA and CS) and LA and is intended to contribute to the future standardization of LA data dissemination processes as part of future extensions of the LADM. One of the major challenges associated with modeling the processes is the first step, namely the identification of a use case. There are many use cases that utilize LA data, and these can vary in terms of their complexity. In this research, a conceptual use case was examined in which it was assumed that LA data dissemination processes are enacted through paper-based thinking and that the data services are affected by siloed data management. These issues may affect most use cases of the LA data dissemination processes. Some literary sources have dealt with more complex use cases of LA data dissemination processes, such as resolving cadastral data inconsistencies [66,67], the determination of hazard compensations [68], housing production and building permits [69,70], and the detection of illegal land development [71,72]. Despite the scientific value of these sources, they do not capture how their use cases fulfill the current LASs or determine how to analyze and improve them by developing process models. Therefore, by modeling these use cases with the developed methodology, it might be possible to optimize them by identifying current obstacles and solutions to address them. Additionally, by following the same methodology, similar use cases from different jurisdiction areas could be compared with the goals of determining the most suitable practices and developing standardized process models.
Generally, process improvement involves two complementary facets: technological and organizational changes [20]. As a way to address the issues associated with technological changes, the authors proposed a solution to integrate siloed LA services into one by utilizing SOA. Arguably, there may be technological solutions other than the SOA, such as ERPs, microservices, monolithic architecture, event-driven architecture, and cloud computing; therefore, the principles of SOA are only utilized as an example of how to optimize and redesign the current state of LA data dissemination processes. The choice of solution may depend on the specific requirements of the LAS as well as the financial capabilities and expertise of the stakeholders involved. In the case of integrated services, technologies such as artificial intelligence could be deployed as a search mechanism, which would provide users with the required data. Searching may involve asking questions instead of searching by attributes, which is currently the case. An example of such a search may appear as follows: ‘I need to find a parcel with an area of 500 m2 where I can build a house and is valued at not more than $100,000 in New York, NY, USA’. In this case artificial intelligence could be used to analyze data from multiple services and provide answers to users with the option of additional filtering, and the results would always refer to authoritative data from LA functions. Evaluating and choosing an appropriate technology and technique is a challenge that is yet to be addressed, especially because research into the modeling and improvement of LA data dissemination processes is lacking.
Organizational changes are inevitable when implementing new technological solutions. In this study, the authors proposed the integration of multiple services into one service, colloquially named the LAS service. This approach may lead potential readers to think about whether it is necessary to establish a new public organization or engage the private sector as a service provider that would be responsible for compiling LA function services and enacting data dissemination processes. This may be one of the greatest challenges when integrating services and redesigning existing processes. One of the possible solutions may include giving this responsibility to a cadastral authority, since cadastral data are in many cases considered to be central data of any LAS [73]. In LASs, however, where cadastral data do not exist, another solution might have to be determined. This may ultimately lead to the development of virtual offices in which staff members who were manually enacting data dissemination processes in offices would have the responsibility of monitoring them and addressing any errors that might emerge.
By regarding the model developed for LA data dissemination processes as an extension of the LADM, the activity-centric approach is utilized. The choice of this approach should not be made as definitively when modeling LA processes, as the artifact-centric approach may prove to be more useful when modeling processes such as registration. Artifact-centric process models focus on the data objects involved in the process, and in the case of registration processes the main focus is on adding or updating data in the system; therefore, an object lifecycle could be derived from process activities. However, this approach would require more research to find its application in the domain of LA.
The methodology and model developed in this research could be used as a starting point in research concerning LA data dissemination processes and LA processes in general. Through these approaches, an analysis and comparison of the processes in different LASs could be possible. The guidelines provided by the methodology, classes, and attributes of the model may vary from one jurisdiction to another; however, these differences can be determined and addressed efficiently if the same methodology and models are utilized.

5. Conclusions

Future LASs are expected to be fully electronic with efficient services and processes that are digital by design. To achieve such expectations, research on process modeling within the domain of LA is necessary.
Research into the literature concerning LA processes, the LADM, and process modeling indicated that there is no methodology or model available to describe LA data dissemination processes; therefore, the goal of this research was to develop a methodology and model for LA data dissemination processes. The methodology developed for the modeling of LA data dissemination processes is based on the BPM, BPR, and LADM principles and consists of five steps. The proposed methodology can be expanded and fitted to the requirements of various LASs, if necessary. Furthermore, since LA processes are expected to be included in extensions of the LADM, a model based on the conceptual modeling technique was proposed and linked to the existing LADM classes. Moreover, the model was developed using an activity-centric approach and includes three new classes, i.e., LA_Process, LA_Activity, and LA_Event. The LA_Activity class was employed as a connecting class between existing LADM classes, namely LA_Party and LA_Source. Whereas LA_Party represents stakeholders who perform the activities involved in a process, LA_Source represents resources that may be produced or utilized by process activities.
Finally, the proposed methodology and model could be utilized to describe real-world use cases which would enable a comparison between the use cases of LA data dissemination processes from various jurisdictions. By comparing the processes, it might be possible to develop standardized process workflows as well as integrated and interoperable services. Overall, the benefits of integrated LA services can be significant and contribute to many aspects of LA, such as improvements in land governance, land markets and financing, land use planning, and disaster responses, ultimately leading to the development of effective and sustainable LASs. Furthermore, different technological solutions could be examined to improve LA data dissemination processes during the phase of process optimization. However, this might be a challenging task that should be addressed in future work.

Author Contributions

Conceptualization, J.K. and M.R.; methodology, J.K.; software, J.K.; validation, M.R.; formal analysis, J.K.; investigation, J.K. and M.R.; resources, J.K.; writing—original draft preparation, J.K. and M.R.; writing—review and editing, J.K.; visualization, J.K.; supervision, M.R.; funding acquisition, M.R. All authors have read and agreed to the published version of the manuscript.

Funding

This research received no external funding.

Data Availability Statement

Not applicable.

Conflicts of Interest

The authors declare no conflict of interest.

References

  1. UN-GGIM. Framework for Effective Land Administration; United Nations: New York, NY, USA, 2019; Available online: https://ggim.un.org/meetings/GGIM-committee/10th-Session/documents/E-C.20-2020-29-Add_2-Framework-for-Effective-Land-Administration.pdf (accessed on 17 February 2023).
  2. Williamson, I.; Enemark, S.; Wallace, J.; Rajabifard, A. Land Administration for Sustainable Development; ESRI Press: New York, NY, USA, 2010; ISBN 9781589480414. [Google Scholar]
  3. Kalogianni, E.; van Oosterom, P.; Dimopoulou, E.; Lemmen, C. 3D Land Administration: A Review and a Future Vision in the Context of the Spatial Development Lifecycle. ISPRS Int. J. Geoinf. 2020, 9, 107. [Google Scholar] [CrossRef]
  4. Kalantari, M.; Rajabifard, A.; Wallace, J.; Williamson, I.P. A New Vision on Cadastral Data Model. In Proceedings of the Shaping the Change XXIII FIG Congress, Munich, Germany, 8–13 October 2006; International Federation of Surveyors: Copenhagen, Denmark, 2016. [Google Scholar]
  5. FIG. Geospatial Data in the 2020s: Transformative Power and Pathways to Sustainability; FIG Publication: Copenhagen, Denmark, 2022; No. 78; ISSN 2311-8423. ISBN 978-87-93914-01-8. [Google Scholar]
  6. Enemark, S.; Williamson, I.; Wallace, J. Building Modern Land Administration Systems in Developed Economies. J. Spat. Sci. 2005, 50, 51–68. [Google Scholar] [CrossRef]
  7. Christensen, C. The Innovator’s Dilemma: When New Technologies Cause Great Firms to Fail; Harvard Business School Press: Boston, MA, USA, 1997; ISBN 0-87584-585-1. [Google Scholar]
  8. Mađer, M.; Matijević, H.; Roić, M. Analysis of Possibilities for Linking Land Registers and Other Official Registers in the Republic of Croatia Based on LADM. Land Use Policy 2015, 49, 606–616. [Google Scholar] [CrossRef]
  9. Open Geospatial Consortium. Open Geospatial Consortium OGC White Paper on Land Administration; Open Geospatial Consortium: Rockville, MD, USA, 2018. [Google Scholar]
  10. ISO 19152; Land Administration Domain Model (LADM)—International Standard ISO 19152. ISO: Geneva, Switzerland, 2012.
  11. Gogolou, C.; Dimopoulou, E. Land Administration Standardization for the Integration of Cultural Heritage in Land Use Policies. Land Use Policy 2015, 49, 617–625. [Google Scholar] [CrossRef]
  12. Lemmen, C.; van Oosterom, P.; Kara, A.; Kalogianni, E.; Schnaidman, A.; Indrajit, A.; Alattas, A. The Scope of LADM Is Shaping Up. In Proceedings of the 8th International FIG Workshop on the Land Administration Domain Model, Kuala Lumpur, Malaysia, 1–3 October 2019. [Google Scholar]
  13. Lemmen, C.; van Oosterom, P.; Unger, E.-M.; de Zeeuw, K.; Kalantari, M. Exploring Options for Standardization of Processes and Transactions in Land Administration. In Proceedings of the 7th International FIG Workshop on the Land Administration Domain Model, Zagreb, Croatia, 12–13 April 2018. [Google Scholar]
  14. Pržulj, Đ.; Dejanović, I.; Stefanović, M.; Lolić, T.; Sladojević, S. Domain-Specific Language for Land Administration System Transactions. ISPRS Int. J. Geoinf. 2022, 11, 425. [Google Scholar] [CrossRef]
  15. Frankenberger, K.; Weiblen, T.; Csik, M.; Gassmann, O. The 4I-Framework of Business Model Innovation: A Structured View on Process Phases and Challenges. Int. J. Prod. Dev. 2013, 18, 249. [Google Scholar] [CrossRef]
  16. Kalantari, M. Cadastral Data Modelling—A Tool for e-Land Administration. Ph.D. Thesis, The University of Melbourne, Melbourne, Australia, 2008. [Google Scholar]
  17. Navratil, G.; Frank, A.U. Processes in a Cadastre. Comput. Environ. Urban Syst. 2004, 28, 471–486. [Google Scholar] [CrossRef]
  18. Nebert, D. Developing Spatial Data Infrastructures: The SDI Cookbook; 2004. Available online: http://gsdiassociation.org/images/publications/cookbooks/SDI_Cookbook_GSDI_2004_ver2.pdf (accessed on 15 January 2023).
  19. Dale, P.; McLaughlin, J. Land Administration; Oxford University Press: Oxford, UK, 2000; ISBN 9780198233909. [Google Scholar]
  20. Dumas, M.; la Rosa, M.; Mendling, J.; Reijers, H.A. Fundamentals of Business Process Management; Springer: Berlin/Heidelberg, Germany, 2018; ISBN 978-3-662-56508-7. [Google Scholar]
  21. Kalogianni, E.; Janečka, K.; Kalantari, M.; Dimopoulou, E.; Bydłosz, J.; Radulović, A.; Vučić, N.; Sladić, D.; Govedarica, M.; Lemmen, C.; et al. Methodology for the Development of LADM Country Profiles. Land Use Policy 2021, 105, 105380. [Google Scholar] [CrossRef]
  22. Govedarica, M.; Radulović, A.; Sladić, D. Designing and Implementing a LADM-Based Cadastral Information System in Serbia, Montenegro and Republic of Srpska. Land Use Policy 2021, 109, 105732. [Google Scholar] [CrossRef]
  23. Sladić, D.; Radulović, A.; Govedarica, M. Development of Process Model for Serbian Cadastre. Land Use Policy 2020, 98, 104273. [Google Scholar] [CrossRef]
  24. Chimhamhiwa, D.; van der Molen, P.; Mutanga, O.; Rugege, D. Towards a Framework for Measuring End to End Performance of Land Administration Business Processes—A Case Study. Comput. Environ. Urban Syst. 2009, 33, 293–301. [Google Scholar] [CrossRef]
  25. Hammer, M. What Is Business Process Management? In Handbook on Business Process Management 1; vom Brocke, J., Rosemann, M., Eds.; Springer: Berlin/Heidelberg, Germany, 2015; pp. 3–16. [Google Scholar]
  26. Hammer, M. Beyond Reengineering: How the Process-Centered Organization Is Changing Our Work and Our Lives, 1st ed.; Harper Business: New York, NY, USA, 1997; ISBN 9780887308802. [Google Scholar]
  27. Hammer, M.; Champy, J.A. Reengineering the Corporation: A Manifesto for Business Revolution, 1st ed.; Harper Business: New York, NY, USA, 1997; ISBN 9780060559533. [Google Scholar]
  28. Clarivate Web of Science. Available online: https://www.webofscience.com/wos/woscc/basic-search (accessed on 10 January 2023).
  29. Elsevier Scopus. Available online: https://www.scopus.com/search/form.uri?display=basic#basic (accessed on 10 January 2023).
  30. International Federation of Surveyors FIG Web Page. Available online: https://www.fig.net/ (accessed on 10 January 2023).
  31. Glänzel, W.; Schlemmer, B.; Schubert, A.; Thijs, B. Proceedings Literature as Additional Data Source for Bibliometric Analysis. Scientometrics 2006, 68, 457–473. [Google Scholar] [CrossRef]
  32. Lisée, C.; Larivière, V.; Archambault, É. Conference Proceedings as a Source of Scientific Information: A Bibliometric Analysis. J. Am. Soc. Inf. Sci. Technol. 2008, 59, 1776–1784. [Google Scholar] [CrossRef]
  33. Polat, Z.A.; Alkan, M.; Paulsson, J.; Paasch, J.M.; Kalogianni, E. Global Scientific Production on LADM-Based Research: A Bibliometric Analysis from 2012 to 2020. Land Use Policy 2022, 112, 105847. [Google Scholar] [CrossRef]
  34. Weske, M. Business Process Management: Concepts, Languages, Architectures; Springer: Berlin/Heidelberg, Germany, 2007; ISBN 978-3-540-73521-2. [Google Scholar]
  35. Van Oosterom, P.; Unger, E.-M.; Lemmen, C. The Second Themed Article Collection on the Land Administration Domain Model (LADM). Land Use Policy 2022, 120, 106287. [Google Scholar] [CrossRef]
  36. Vranić, S.; Matijević, H.; Roić, M.; Vučić, N. Extending LADM to Support Workflows and Process Models. Land Use Policy 2021, 104, 105358. [Google Scholar] [CrossRef]
  37. Krigsholm, P.; Riekkinen, K.; Ståhle, P. The Changing Uses of Cadastral Information: A User-Driven Case Study. Land 2018, 7, 83. [Google Scholar] [CrossRef]
  38. Križanović, J.; Roić, M. Modeling Land Administration Data Dissemination Processes: A Case Study in Croatia. ISPRS Int. J. Geoinf. 2023, 12, 20. [Google Scholar] [CrossRef]
  39. Križanović, J.; Pivac, D.; Tomić, H.; Mastelić-Ivić, S. Review of Land Administration Data Dissemination Practices: Case Study on Four Different Land Administration System Types. Land 2021, 10, 1175. [Google Scholar] [CrossRef]
  40. Paulsson, J.; Paasch, J.M. The Land Administration Domain Model—A Literature Survey. Land Use Policy 2015, 49, 546–551. [Google Scholar] [CrossRef]
  41. Góźdź, K.J.; van Oosterom, P.J.M. Developing the Information Infrastructure Based on LADM—The Case of Poland. Surv. Rev. 2016, 48, 168–180. [Google Scholar] [CrossRef]
  42. van Oosterom, P.; Kara, A.; Kalogianni, E.; Shnaidman, A.; Indrajit, A.; Alattas, A.; Lemmen, C. Joint ISO/TC211 and OGC Revision of the LADM: Valuation Information, Spatial Planning Information, SDG Land Indicators, Refined Survey Model, Links to BIM, Support of LA Processes, Technical Encodings, and Much More on Their Way! In Proceedings of the FIG Working Week 2019 Geospatial Information for a Smarter Life and Environmental Resilience, Hanoi, Vietnam, 22–26 April 2019; International Federation of Surveyors: Copenhagen, Denmark, 2019. [Google Scholar]
  43. Bennett, R.M.; Pickering, M.; Sargent, J. Transformations, Transitions, or Tall Tales? A Global Review of the Uptake and Impact of NoSQL, Blockchain, and Big Data Analytics on the Land Administration Sector. Land Use Policy 2019, 83, 435–448. [Google Scholar] [CrossRef]
  44. Mađer, M. Model of Linking Cadastre with Related Registers. Ph.D. Thesis, University of Zagreb, Faculty of Geodesy, Zagreb, Croatia, 2012. [Google Scholar]
  45. Rajabifard, A. 3D Cadastres and Beyond. In Proceedings of the 4th International Workshop on 3D Cadastres, Dubai, United Arab Emirates, 9–11 November 2014; FIG, Ed.; FIG: Copenhagen, Denmark, 2014. [Google Scholar]
  46. FAO; UNECE; FIG. Digital Transformation and Land Administration—Sustainable Practices from the UNECE Region and Beyond; FIG Publication No. 80; FAO; UNECE; FIG: Rome, Italy, 2022; p. 88. [Google Scholar] [CrossRef]
  47. Chang, M.-K.; Cheung, W.; Cheng, C.-H.; Yeung, J.H.Y. Understanding ERP System Adoption from the User’s Perspective. Int. J. Prod. Econ. 2008, 113, 928–942. [Google Scholar] [CrossRef]
  48. Hustad, E.; Olsen, D.H. Creating a Sustainable Digital Infrastructure: The Role of Service-Oriented Architecture. Procedia Comput. Sci. 2021, 181, 597–604. [Google Scholar] [CrossRef]
  49. Argent, R.M.; Sojda, R.S.; Giupponi, C.; McIntosh, B.; Voinov, A.A.; Maier, H.R. Best Practices for Conceptual Modelling in Environmental Planning and Management. Environ. Model. Softw. 2016, 80, 113–121. [Google Scholar] [CrossRef]
  50. Halbe, J.; Holtz, G.; Ruutu, S. Participatory Modeling for Transition Governance: Linking Methods to Process Phases. Environ. Innov. Soc. Transit. 2020, 35, 60–76. [Google Scholar] [CrossRef]
  51. Liu, Y.; Gupta, H.; Springer, E.; Wagener, T. Linking Science with Environmental Decision Making: Experiences from an Integrated Modeling Approach to Supporting Sustainable Water Resources Management. Environ. Model. Softw. 2008, 23, 846–858. [Google Scholar] [CrossRef]
  52. Petri, C.A. Communication with Automata. Ph.D. Thesis, Bonn University, Bonn, Germany, 1962. [Google Scholar]
  53. van der Aalst, W.M.P. The Application Of Petri Nets To Workflow Management. J. Circuits Syst. Comput. 1998, 8, 21–66. [Google Scholar] [CrossRef]
  54. Curtis, B.; Kellner, M.I.; Over, J. Process Modeling. Commun. ACM 1992, 35, 75–90. [Google Scholar] [CrossRef]
  55. Engels, G.; Förster, A.; Heckel, R.; Thöne, S. Process Modeling Using UML. In Process-Aware Information Systems; John Wiley & Sons, Inc.: Hoboken, NJ, USA, 2005; pp. 83–117. [Google Scholar] [CrossRef]
  56. Zevenbergen, J.; Frank, A.U.; Stubkjær, E. Real Estate Transactions: Procedures, Transaction Costs and Models; IOS Press: Amsterdam, The Netherlands, 2007; ISBN 978-1-60750-156-5. [Google Scholar]
  57. Tekavec, J.; Lisec, A. Cadastral Data as a Source for 3D Indoor Modelling. Land Use Policy 2020, 98, 104322. [Google Scholar] [CrossRef]
  58. van der Aalst, W.M.P. Process Discovery: Capturing the Invisible. IEEE Comput. Intell. Mag. 2010, 5, 28–41. [Google Scholar] [CrossRef]
  59. Mili, H.; Tremblay, G.; Jaoude, G.B.; Lefebvre, É.; Elabed, L.; El Boussaidi, G. Business Process Modeling Languages. ACM Comput. Surv. 2010, 43, 1–56. [Google Scholar] [CrossRef]
  60. Mendling, J.; Reijers, H.A.; van der Aalst, W.M.P. Seven Process Modeling Guidelines (7PMG). Inf. Softw. Technol. 2010, 52, 127–136. [Google Scholar] [CrossRef]
  61. Becker, J.; Rosemann, M.; von Uthmann, C. Guidelines of Business Process Modeling. In Business Process Management; van der Aalst, W., Desel, J., Oberweis, A., Eds.; Springer: Berlin/Heidelberg, Germany, 2000; pp. 30–49. [Google Scholar]
  62. Meyer, A.; Weske, M. Activity-Centric and Artifact-Centric Process Model Roundtrip. In Proceedings of the Business Process Management Workshops, BPM 2013, Beijing, China, 26 August 2013; Lohman, N., Song, M., Wohed, P., Eds.; Springer: Cham, Switzerland, 2014; pp. 167–181. [Google Scholar]
  63. Liu, R.; Wu, F.Y.; Kumaran, S. Transforming Activity-Centric Business Process Models into Information-Centric Models for SOA Solutions. J. Database Manag. 2010, 21, 14–34. [Google Scholar] [CrossRef]
  64. Cohn, D.; Hull, R. Business Artifacts: A Data-Centric Approach to Modeling Business Operations and Processes. IEEE Data Eng. Bull. 2009, 32, 3–9. Available online: https://dblp.uni-trier.de/db/journals/debu/debu32.html#CohnH09 (accessed on 17 January 2023).
  65. Sachs, J.D.; Schmidt-Traub, G.; Mazzucato, M.; Messner, D.; Nakicenovic, N.; Rockström, J. Six Transformations to Achieve the Sustainable Development Goals. Nat. Sustain. 2019, 2, 805–814. [Google Scholar] [CrossRef]
  66. Roić, M.; Križanović, J.; Pivac, D. An Approach to Resolve Inconsistencies of Data in the Cadastre. Land 2021, 10, 70. [Google Scholar] [CrossRef]
  67. Fetai, B.; Tekavec, J.; Fras, M.K.; Lisec, A. Inconsistencies in Cadastral Boundary Data—Digitisation and Maintenance. Land 2022, 11, 2318. [Google Scholar] [CrossRef]
  68. Vučić, N.; Mađer, M.; Pivac, D.; Roić, M.; Križanović, J. Determination of a Hazard Compensations Based on Land Administration Data. ISPRS Int. J. Geo-Inf. 2020, 9, 71. [Google Scholar] [CrossRef]
  69. Agunbiade, M.E.; Rajabifard, A.; Bennett, R. Land administration for housing production: An approach for assessment. Land Use Policy 2014, 38, 366–377. [Google Scholar] [CrossRef]
  70. Guler, D.; Yomralioglu, T. A reformative framework for processes from building permit issuing to property ownership in Turkey. Land Use Policy 2021, 101, 105115. [Google Scholar] [CrossRef]
  71. Jiménez Barrado, V. Evolution and Management of Illegal Settlements in Mid-Sized Towns. The Case of Sierra de Santa Bárbara (Plasencia, Spain). Sustainability 2020, 12, 3438. [Google Scholar] [CrossRef]
  72. Valdez, M.; Chen, C.-F.; Chiang, S.-H.; Chang, K.-T.; Lin, Y.-W.; Chen, Y.-F.; Chou, Y.-C. Illegal land use change assessment using GIS and remote sensing to support sustainable land management strategies in Taiwan. Geocarto Int. 2019, 34, 133–148. [Google Scholar] [CrossRef]
  73. Roić, M. Land Information Administration: Cadastre, 1st ed.; University of Zagreb, Faculty of Geodesy: Zagreb, Croatia, 2012; ISBN 978-953-6082-16-2. [Google Scholar]
Figure 1. Research workflow. Source: Own compilation.
Figure 1. Research workflow. Source: Own compilation.
Land 12 00711 g001
Figure 2. Methodology used for modeling LA data dissemination processes. Source: Own compilation.
Figure 2. Methodology used for modeling LA data dissemination processes. Source: Own compilation.
Land 12 00711 g002
Figure 3. Current state of the examined use case. Source: Own compilation.
Figure 3. Current state of the examined use case. Source: Own compilation.
Land 12 00711 g003
Figure 4. Improved state of the examined use case. Source: Own compilation.
Figure 4. Improved state of the examined use case. Source: Own compilation.
Land 12 00711 g004
Figure 5. Process model linked to the LADM. Source: Own compilation.
Figure 5. Process model linked to the LADM. Source: Own compilation.
Land 12 00711 g005
Table 1. Overview of the 7PMG. Source: [60].
Table 1. Overview of the 7PMG. Source: [60].
Guideline No.Description
G1Use as few elements in the model as possible
G2Minimize the routing paths per element
G3Use one start and one end event
G4Model as structured as possible
G5Avoid OR routing elements
G6Use verb-object activity labels
G7Decompose a model with more than 50 elements
Table 2. Elements identified in the current process model. Source: Own compilation.
Table 2. Elements identified in the current process model. Source: Own compilation.
Process ElementIdentified ElementCountTotal
ActorLAS user14
Land tenure authority1
Land use authority1
Land value authority1
ActivityAccessing service324
Identifying property3
Requesting data3
Receiving request3
Validating request3
Declining request3
Executing request3
Receiving data3
Input dataRequest for land tenure data13
Request for land use data1
Request for land value data1
Output dataLand tenure data13
Land use data1
Land value data1
Total elements 34
Table 3. Identified elements of the improved process. Source: Own compilation.
Table 3. Identified elements of the improved process. Source: Own compilation.
Process ElementIdentified ElementCountTotal
ActorLAS user15
LAS service1
Land tenure authority1
Land use authority1
Land value authority1
ActivityProviding service316
Sharing service3
Collecting service1
Accessing service1
Identifying property1
Viewing available data1
Requesting data1
Receiving request1
Validating request1
Declining request1
Executing request1
Receiving data1
Input dataRequest for data11
Output dataRequested data11
Total elements 23
Table 4. Generic attributes of the classes LA_Process, LA_Activity, and LA_Event. Source: Own compilation.
Table 4. Generic attributes of the classes LA_Process, LA_Activity, and LA_Event. Source: Own compilation.
ClassAttributeDescription
LA_ProcessProcess IDA unique identifier of the process.
NameThe name of the process, i.e., use case.
DescriptionA brief or detailed description of the process.
ParticipantsInvolved actors, e.g., citizens, banks, LA authorities.
Affected dataResources utilized in the process. Can relate to more than one register depending on the use case.
Start dateThe date on which the process was initiated.
End dateThe date on which the process was completed or canceled.
StatusThe current status of the process, e.g., in progress, completed, canceled.
ActivitiesA list of activities required to fulfill the process. Here, activities can be listed in the order in which they are performed.
EventsA list of events that occur during the process.
LA_ActivityActivity IDA unique identifier of the activity.
NameThe name of the activity, e.g., searching, viewing, etc.
DescriptionA brief description of the activity.
Responsible partyThe person or organization performing the activity.
InputsThe resources, information, and other inputs required to perform the activity.
OutputsResults, products, or outcomes of the activity.
EventsA list of events that may be generated as a result of the activity.
Start dateThe date on which the activity was initiated.
End dateThe date on which the activity was completed or canceled.
StatusThe current status of the activity, e.g., in progress, completed, canceled.
ConstraintsAny limitations or restrictions that affect the performance of the activity.
Predecessor activityAn activity that needs to be performed prior to the current activity, e.g., accessing the service to search for data.
Successor activityAn activity that follows the current activity, e.g., it is required to search for data to form the request for it.
LA_EventEvent IDA unique identifier of the event.
NameThe name of the event, e.g., validation of request.
DescriptionA brief description of the event.
DateThe date on which the event occurred.
TypeThe type of event, e.g., error, notification.
DataData associated with the event, e.g., error message or notification details.
SourceThe source of the event (activity), e.g., a request submission triggers a validation event.
Disclaimer/Publisher’s Note: The statements, opinions and data contained in all publications are solely those of the individual author(s) and contributor(s) and not of MDPI and/or the editor(s). MDPI and/or the editor(s) disclaim responsibility for any injury to people or property resulting from any ideas, methods, instructions or products referred to in the content.

Share and Cite

MDPI and ACS Style

Križanović, J.; Roić, M. Development of a Methodology and Model for Land Administration Data Dissemination Processes. Land 2023, 12, 711. https://doi.org/10.3390/land12030711

AMA Style

Križanović J, Roić M. Development of a Methodology and Model for Land Administration Data Dissemination Processes. Land. 2023; 12(3):711. https://doi.org/10.3390/land12030711

Chicago/Turabian Style

Križanović, Josip, and Miodrag Roić. 2023. "Development of a Methodology and Model for Land Administration Data Dissemination Processes" Land 12, no. 3: 711. https://doi.org/10.3390/land12030711

APA Style

Križanović, J., & Roić, M. (2023). Development of a Methodology and Model for Land Administration Data Dissemination Processes. Land, 12(3), 711. https://doi.org/10.3390/land12030711

Note that from the first issue of 2016, this journal uses article numbers instead of page numbers. See further details here.

Article Metrics

Back to TopTop