Next Article in Journal
Evaluation of Public Service Facilities in 19 Large Cities in China from the Perspective of Supply and Demand
Next Article in Special Issue
Methodology to Diagnose the Integration of Campsites in Rural Cultural Landscapes—An Applied Research in Catalonia, Spain
Previous Article in Journal
Rural and Urban Land Tourism and Destination Image: A Dual-Case Study Approach Examining Energy-Saving Behavior and Loyalty
Previous Article in Special Issue
Novel Urban Ecosystems: Opportunities from and to Landscape Architecture
 
 
Font Type:
Arial Georgia Verdana
Font Size:
Aa Aa Aa
Line Spacing:
Column Width:
Background:
Article

The Urban Future: Relating Garden City Ideas to the Climate Emergency

by
Anastasia Nikologianni
1,* and
Peter J. Larkham
2
1
School of Architecture and Design, City Centre Campus, Birmingham City University, Birmingham B4 7BD, UK
2
School of Engineering and the Built Environment, City Centre Campus, Birmingham City University, Birmingham B4 7BD, UK
*
Author to whom correspondence should be addressed.
Land 2022, 11(2), 147; https://doi.org/10.3390/land11020147
Submission received: 3 December 2021 / Revised: 7 January 2022 / Accepted: 13 January 2022 / Published: 18 January 2022
(This article belongs to the Special Issue Integrating Urban Design and Landscape Architecture)

Abstract

:
Climate emergency, landscape connectivity and rapid urbanization are among the major challenges of the 21st century. This paper discusses ways in which cities can respond to the changing climate and put in place a sustainable vision. It uses the garden city concept as a vehicle to investigate the future of our cities in relation to the climate emergency and the elements that urban centres need to provide. Cities and their wider regions are recognised as key actors in supporting systemic change and climate change governance, and therefore the scope of this paper is to explore contemporary models of garden cities and the ways in which these might be able to address climate emergency as well as the concepts of zero carbon and sustainability. The study uses the 2014 Wolfson Economics Prize, which was based on a garden city question. Taking an environmental perspective on the delivery of future cities, and using the competition essays and masterplans, this study produces analytical drawings aiming to unpack the concepts of sustainability and low carbon. This research concludes that the garden city concept can support the future needs of our settlements, but a 21st century approach needs to be developed. The social and economic ideas originally introduced at the end of the 19th century need to be updated as a holistic vision, including nature and biodiversity, climatic conditions, climate emergency adaptation and mitigation processes as well as community health and wellbeing, to be able to fully respond to the needs of the future.

1. Introduction

The challenges of this century appear in many shapes and forms, related principally to climate emergency and biodiversity or social and community cohesion, health, wellbeing and economic instability. No matter the scale and the intensity, modern city managers and dwellers need to find ways to address such issues and provide visions for future resilience. Landscape and land are often perceived as separate areas of ‘a city’: however, when designing the future of our cities, landscape seems to be a significant aspect, especially when considering environmental characteristics, green infrastructure and community resilience. Although several concepts cover ecological and environmental characteristics in urban centres, somehow the relationship between climate emergency and the city is still often overlooked [1]. The United Nations Climate Change Conference (COP26) has just come to an end, securing the commitment to a maximum 1.5 °C temperature rise [2], however COP26′s outcome is insufficient to ameliorate the greater climate emergency challenge [3]. Cities and their wider regions are recognised as key actors in supporting systemic change and climate change governance [4,5] and therefore they need to be at the forefront of sustainable development dealing with real environmental challenges [6] and enhancing aspirations for the future. Sustainable development can be based on principles such as ‘harmony with nature’, ‘liveable built environment’, ‘place-based economy’ and ‘responsible regionalism’ [7], however there are still questions on how this is spatially interpreted, especially at a city or regional scale. Different urban forms deal with these principles in very different ways. This paper examines one urban form—contemporary models of garden cities and the way in which these can address climate emergency as well as the concepts of zero carbon and sustainability.
Revisiting the garden city movement and exploring examples of contemporary garden city models, this paper demonstrates the extent to which similar perceptions on sustainability were embedded in garden city strategic schemes. Abel [8] states that ‘’designers need to refocus on the ‘what’, and to re-imagine the shape of the modern city to meet the urgent challenges of this century’’. The research presented here takes this one step further, exploring the concept of garden cities in the era of climate emergency. Reviewing both the original garden city idea and its application to the needs of our future cities, the study examines how new models of garden cities are being designed and their potential contribution to the future of our cities and regions. Using the example of the Wolfson Economics Prize competition of 2014, when the focus was on developing a new garden city concept, the study unpacks the concepts of sustainability, low and zero carbon and climate emergency. The Wolfson Economics Prize competition is the world’s largest economics prize after the Nobel, at £250,000, and has been run in 2012, 2014, 2017 and 2021. The 2014 competition was not limited by the ‘social city’ idea of the garden city introduced by Ebenezer Howard [9], but it sought to find an innovative way to build communities that could sustainably provide for and support their residents. The competition brief clearly stated that entrants should develop their ideas about how to design a new garden city, and explain their vision for an economically viable, popular and future-proofed garden city [10]. The methodology of this paper is based on an extended literature review in relation to the garden city and climate emergency ideas and the exploration of how garden cities integrate such concepts when it comes to design implementation and the way in which designers visually present these ideas.
The focus on climate and environmental elements reveals that cities are often principally linked to the economic and housing/transport challenges without effectively accommodating the concepts of landscape sustainability and sense of place. The need for environmental coherence is apparent if we are to provide for the future of our cities. Whether this will be wholly a modern garden city model, or an infusion of other ideas is still not entirely clear.

2. Key Concepts of the Study; the Garden City as Rhetoric and Reality in the Past and Present

2.1. The Variety of Garden City Concepts

The garden city concept has a long legacy, with many designers, planners and other professionals having interpreted it in very different ways in many countries [11]. The term remains in widespread use, with UK examples ranging from media stories to government proposals, including the development of Ebbsfleet and suggestions for the Black Country and beyond [12,13,14]. In addition to the 2014 Wolfson Prize, it also formed the focus of a design competition in 2018 [15,16]. Urban planning has been strongly influenced by the ‘utopian and radical ideas’ of urban visionaries in the early 20th century [17] resulting in many different concepts. The concepts of ‘the city beautiful’, the garden city and ‘radiant cities’ were common from the early 1900s, while neighbourhood units and precincts appeared a little later. The ideas of ‘eco-cities’, ‘eco-districts’ and ‘eco-urbanism’ came to the discussion much later, around the 1970s [17], allowing for more ecologically focused planning aspirations, but with relatively few built applications. In the 1990s the ‘New Urbanism’ seemed to promise much, but its “selective rendering of the history of urban planning, its barely latent physical determinism, its superficial gloss on ecology, and its highly selective and exclusionary notions of community and the public realm render the principles and practices of the movement’s proponents highly problematic” [18]. None of these concepts really fulfilled Ebenezer Howard’s true vision to combine the best elements of town and country living in order to provide healthy homes and towns the working class could afford; especially when the industrial revolution created urban overcrowding [19,20]. Neuman [21] explains that it is widely assumed that the physical form of the region and interaction with nature were the focus of the garden city movement at the end of the 19th century or early 20th century, as evidenced in the work of Ebenezer Howard, Frederick Law Olmsted, Peter Kropotkin and Patrick Geddes.
Ebenezer Howard’s statement that “Town and Country must be married and out of this joyous union will spring a new hope, a new life, a new civilisation” [22] suggests that garden cities were intended to create integrated communities, minimizing commuting and increasing social interaction. His vision for inter-connected, self-contained new towns, surrounded by a green belt and located around a large main city [17,23] sought to combine the best natural, environmental elements while enhancing quality of life, which alone could justify why there is still so much interest in this concept. Therefore, what nowadays are described as low carbon and sustainability concepts have similarities with the ideas introduced by the garden city movement over a century ago, but there are also many differences in the ways in which a city is or should be developed in the 21st century. According to Howard’s model, each city would belong to a cluster of garden cities with population not exceeding 58,000 in total [20], but one wonders how such a number is feasible in today’s urban centres, and particularly in some still fast-urbanising countries. Many versions of Howard’s vision have been implemented over the years and, especially in England, this approach was institutionalized through the Housing, Town Planning, Etc. Act of 1909, the New Towns Act of 1946, and the Town and Country Planning Act of 1947 [24]. Although many have tried to achieve the same vision featuring a modernist city surrounded by green belt and agricultural land [25], the results often do not fully accommodate the needs and challenges of the 21st century from either an environmental or a social perspective. For others, the garden city “is often presented as a low-density, unsustainable and space-consuming archetype of suburbanization” [26] or as being misused by the property development sector [27]. Most of these approaches have little in common with the original concept of garden cities, but the name seems to have some enduring social or professional value.
Larkham and Adams [28] state that the rise of interest in garden cities and the environment has allowed spatial planning to develop a wider approach to demonstrate sustainability. Gaast et al. [29] explain that the old top-down approaches are giving way to decentralised and integrative planning systems, introducing the desired systemic change required to meet the needs of future generations in relation to sustainability. The late-20th century concept of eco cities, integrating green and sustainable elements in the urban environment [30], can also provide examples of environmental characteristics within the garden city concept. Roseland [31] states that eco cities bring together ideas from several disciplines, such as urban planning, transportation, health, housing, energy, economic development, natural habitats, public participation, and social justice, connecting some of the contemporary zero carbon approaches with ideas of social and economic development. But they do not have the social dimensions of the original. Another dimension to the debate is provided by Heiskanen et al. [32], discussing various low carbon communities, and by Raven et al. [33] who concentrate on the primary role of the citizen in a sustainable community. But, while in the past decade it has been suggested that eco-focused urban centres would pioneer sustainable living in order to deal with the rapidly growing challenge of climate change [34], there is also evidence that planning regulations can be a barrier in creating the cities and towns we would envision for a sustainable future [35].
This review of the garden city vision has highlighted the variety of related concepts as well as emphasising the question of the best way to design the cities of the future and the extent to which the garden city approach could be part of such an endeavour. New concepts have made their appearance either introducing new ideas, such as the ‘City in a Garden’ approach adopted by Singapore, popularising the idea that nature and biodiversity are essential to community wellbeing, and can be delivered with innovative technological solutions [36] or creating new models that aim to apply to the wider population and avoid being car-oriented [35]. Bansard et al. [6] insist that to bring systemic change and develop a climate-oriented governance, the focus needs to be on climate change and the way in which this affects, and is being addressed in, an urban context. It seems that the urban fabric can accommodate green infrastructure and biodiversity, but the question of the best way to achieve this remains open.

2.2. The Importance of Sustainable Cities

This section explores how cities can grow without harming the environment and biodiversity. It is widely agreed that cities account for approximately 70% of global greenhouse gas (GHG) emissions, consume 75% of all natural resources and use around 80% of global energy supply [37,38]. In addition, most of the population will live in urban areas in the near future [39,40], demonstrating the urgency of addressing the urban impacts of the climate emergency and developing plans to secure future resilience. Harlan and Ruddell [41] explain that there are major public health concerns in relation to the rising temperatures and poor air quality in urban centres, making the need for sustainable solutions even more crucial. Yuan et al. [42] suggest that there is a widely held aspiration for a low/zero carbon world where society and economy have a significant role, and a range of models is used: for example, the ‘low-carbon city’, ‘low-carbon community’ and ‘low-carbon life’. Exploring ways to avoid the continuous intense environmental challenges and secure the health and wellbeing of their residents, cities are at the forefront of the climate emergency. Apart from the strategic concepts, technical elements, including CO2 emissions, carbon footprint, arithmetic entities and scientific measurement techniques are also being investigated [42] to establish the ways in which low carbon can be interpreted in relation to space.
The sustainability concept dates to the 1980s when the first signs of ‘bioregion’ and ‘eco-city’ appeared [43]. However, more than forty years later, there are few good examples of how to apply such ideas on a city or regional scale. It seems that ‘neighbourhood planning’ is considered important to achieve sustainable development, especially when it includes the various dimensions of the zero carbon and sustainability concepts [17]. While urban areas (especially in high income nations) are responsible for most carbon dioxide emissions [41], sustainable neighbourhoods can be clustered as a key solution. As Farr [44] mentions, “sustainable neighbourhood initiatives can be regarded as a continuation of urban planning and design trends which have sought to develop liveable and environment-friendly neighbourhoods from the early 20th century onwards, starting with Ebenezer Howard’s Garden City Movement”. Abel [8] suggests that the development and alteration of Howard’s original garden city concept has resulted in lower densities with negative consequences. But Gillette [24] states that sufficient greenspace, specific street patterns and single-family residential units are some of the original garden city elements featured by Howard’s successors, however, there are still cases where a green belt is either not a central element or overlooked because of the costs. As a result, this study argues that the very selective extracting of certain elements of the garden city approach is not appropriate. There are signs that, over time, the focus of traditional neighbourhood planning has widened from place-making and quality of life to include various environmental concepts, such as climate emergency, carbon and resource management [17], but there are still questions on what this means in practice and how it can be incorporated within spatial design. Falk [35] also attempts to discuss the sustainable urban neighbourhood idea, but this is again housing and job-oriented with relatively little on alternative transport, and not providing a full picture on how nature and biodiversity can coexist in an urban environment.
The need for a sustainable urban model is apparent, and this is evidenced in the recent introduction of ‘Garden Regions’ as a way to provide sustainable and resilient food systems across different scales of a city and region [29]. This new idea highlights the importance of food in relation to the global challenges and the climate emergency; however, it lacks the broader resilience concept a future city requires. With climate change now being so high on the political and governance agenda, the garden city or garden region concepts cannot accommodate isolated approaches exploring only particular elements of a sustainable future. A holistic spatial approach is required, and therefore the exploration of new sustainable garden city models is considered a significant gateway to future solutions. This paper examines how contemporary models of garden cities can address climate emergency while delivering design quality, leading to future solutions for urban resilience.

3. Methodology

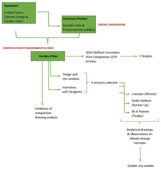
This investigation explores the pathway of the garden city concept and unpacks modern garden city models that aim to boost the economic, cultural and sustainable growth of the region. Using garden city models submitted to the 2014 Wolfson Economics Prize competition, it identifies urban zero and low carbon characteristics as well as design objectives in current practice, and the ways in which these are understood, interpreted and communicated by experts in the landscape design field. The initial exploration of the concept has been based on a literature review examining the significance of garden cities and environmental stability. It is followed by close examination of three finalists of the Wolfson Economics Prize exploring climate related ideas and the ways in which these have been spatially interpreted in a landscape scheme. This is an evaluation on a conceptual level, focusing on developing the ideas that have emerged from the literature review and identifying whether there is a common language among professionals, and how experts are tackling climate and environmental challenges. A scheme of the research design is presented in Figure 1. The garden city models discussed in this paper are the winner and runner-up, and a finalist in the 2014 Wolfson competition, when the question was “How would you deliver a new Garden City which is visionary, economically viable, and popular?”’. The Prize attracted 279 entries and five finalists were selected. The three entrants examined here provided several different typologies suitable for many regions. Although Uxcester City (URBED), Stoke Harbour (Shelter and PRP Architects) and Be A Pioneer (Barton Willmore LLP) were submitted as garden city models responding to an economics competition, this study examines the extent to which their designs address the contemporary major environmental and climate-related issues which need to underpin all new urban proposals. Part of the research method is based on an analysis of each model, and its characteristics, to understand how it proposes to tackle critical contemporary issues while providing a high quality of life to its residents. The main researcher worked on a drawing analysis which sought to unpack certain environmental characteristics, such as water, green/open spaces, food, transport and mobility, sense of place, location, scale, density, landscape permeability and connectivity. The same process and style of drawings have been used for all the finalists, even though some elements can be less visible or not represented in some of the proposals (e.g., food production) since these have been apparent to a greater or lesser extent in the masterplans. The analytical drawings created by this study are used to demonstrate how certain climate emergency concepts can be visually interpreted, communicated and delivered.
In detail, an examination of the design proposal of each finalist has been conducted from which the three most appropriate schemes were chosen. The winner, runner-up and a third finalist were selected for analysis in greater depth. The two remaining finalists were not included in the next stage of this study because the nature of these competition entries was less well-suited to the aims of this investigation. For the three selected proposals, an analysis of both the proposal and masterplans/diagrams has been conducted, aiming to unpack information that had been included in the finalists’ submissions. Working in parallel with the submission essays and accompanying drawings, the goal was to explore how ‘landscape sustainability’ and ‘spatial quality’ are interpreted in urban and regional design and identify differences between textual and pictorial forms. The analysis applied tracing methods (tracing and drawing techniques) to the main design elements (water, open space, neighbourhoods, transport and more) and included a detailed investigation of the 25,000-word essays submitted by the finalists which described the proposed masterplans. A review of current literature has helped the authors to improve their knowledge of the diversity of these concepts and the various examples regarding their spatial interpretation. However, a real-time investigation, based on a drawing analysis by the researchers, shows pathways on how contemporary landscape architects and designers deal with similar challenges. The essay analysis indicates how many times key terms have been used in the document, and whether this results in significant differences on the master plans submitted by the finalists. An example of essay and term analysis is presented in Figure 2. This essay examination revealed common areas between the language chosen to describe the designs and the drawings/masterplans. It has revealed how environmental ideas are being expressed and the words that are often used to express such concepts. Subsequently, observations have been made regarding the visual representation of the garden city proposals.
Examination of the selected competition entries, interviews with senior design team members and observations of the drawing analysis were also used. The analysis of the masterplans and drawings has helped the authors to understand what the concepts of ‘zero/low carbon’, ‘sustainability’ and ‘spatial quality’ mean to the designers and whether or how they have been taken into consideration when designing these garden city proposals. Examples of a thematic analysis (Figure 3) based on the terms used are given below.
The data collection includes drawings, maps, technical documents, texts, notes and interview transcripts that have been analysed with a focus on the city of the future and climate emergency. The selected prize entries are examined at the macro-morphological scale of garden city concept and implementation rather than the micro-morphology of street layout, building form and style on which so many commentaries on garden cities focus.

4. Garden City Models through a Climate Emergency Lens

This section explores garden city models through the lens of the climate emergency. Using the ideas presented for the Wolfson Economics Prize, the goal is to investigate how the cities of the future can achieve urban resilience, and whether a modernized garden city model can be the workable solution. As discussed in previous sections, climate change is not an easy challenge to address; it requires long-term vision, systemic change, alternative governance and policy methodologies as well as strong environmental input. Although the original garden city concept was based on the ‘social city’ idea, the 2014 Wolfson Prize focused on design as a key element in providing an economically viable, popular and future-proofed garden city. The current housing situation creates hardship and inequality for millions of people in the UK and globally and, therefore, the competition brief aimed to identify innovative ways to build communities that truly provide for and support residents. As this was an economics prize, the emphasis on design and delivery was unusual. The challenge for entrants was to provide ideas for improving the quality of urban life through the architecture, civic design, public spaces, transport networks, and infrastructure of a new city. Entrants were asked to provide design and conceptual proposals that would enhance quality of life while controlling the cost of living. This section analyzes the submitted proposals to explore if and how climate emergency can be addressed as part of these models.

4.1. Key Ideas of Three Garden City Models

Examining contemporary garden city proposals, one wonders how it is possible to preserve the original ideas while designing for future resilience. Is it even necessary to retain the traditional garden city model or should we create a more holistic approach based on today’s needs and technologies? The analytical drawings presented below aim to improve the understanding and interpretation of the design ideas emerging through the competition schemes [45]. Moreover, this retrospective method of masterplan drawing analysis is believed to be a useful tool for the comparison of the three final projects, revealing the designers’ graphic approaches and exposing the real landscape characteristics for each project, but presenting them in a unified and comparable format.
The Stoke Harbour proposal (Shelter & PRP Architects) has an evocative landscape-based style presenting an image of rural landscape with immediate access to orchards, woodlands, city parks, streams and canals, while the Uxcester (URBED) proposal is communicated more like a financial economic diagram, perhaps linking to the original ambitions of the garden city as a social and economic model. The third model (Be A Pioneer—Barton Willmore LLP) does not follow a ‘one size fits all’ solution to delivering garden cities. In response to the intricate nature of the British landscape, Barton Willmore has developed several (not exhaustive) models of garden city typology, providing different models that can be adopted in several locations.
When the ethos and concept of the three schemes are unpacked, it becomes apparent that the entrants have adopted different methods to design and deliver the garden city of the future. Stoke Harbour is dealing with the spirit of the place, presenting a low carbon lifestyle through green routes, individual orchards and water buffer zones, creating a quality landscape. Uxcester emphasizes the financial sustainability and the beneficial outcomes of an urban environment, while the Be A Pioneer scheme intends to leave the room and the opportunity for the garden city to grow, instead of providing a defined masterplan. This last model is therefore developed not on a single spatial solution but through several typologies that can be adapted to individual sites and local circumstances.

4.1.1. Uxcester Model—URBED

The Uxcester garden city proposal was for extensions to an existing small city and adopted a “radically different approach from almost all the others”, arguing that it was not viable to create communities from scratch for a 21st century model [35]. Based on the concept of ‘trellis—vine and snowflake’ (Figure 4), URBED argues that each of the component neighbourhoods of the Uxcester Garden City needs a trellis to give it a clear, legible structure as well as balance and beauty. Following this approach, the developments have been located close to the original city; however, as this proposal is based on a fictional place it avoids the need to deal with some of the complexities of a real site.
Good economics and the social city idea are the drivers behind the Uxcester model, but there is no significant evidence suggesting that key environmental elements were explored in depth to provide a holistic design approach. Falk explains that the poor quality of new housing is more an economic than a design problem [35]; however, this study argues that design can be a key tool in understanding the landscape and climate challenges we face. Therefore, a design approach needs to be considered together with economic proposals in the pathway to address the climate emergency in urban centres. The solely economic focus of this scheme creates challenges in the interpretation of wider concepts such as landscape connectivity, water, green spaces, food production and more. The suggestion for 20–25,000 homes might seem to provide a solution to the housing problem, but it does not really address how such communities will be environmentally friendly while providing social cohesion and championing sustainability.

4.1.2. Stoke Harbour—Shelter & PRP Architects

‘Stoke Harbour’ is located on the Hoo Peninsula (Medway, Kent) and is driven by the principle of integration with the existing topography, watercourses, agricultural patterns and movement networks (Figure 5). It acknowledges and works with the complexity of both man-made and natural systems. Aiming to make it sustainable in such a way that this model can be attractive to the people who were going to live there and people who live in the local area, this scheme targets a 15,000-home extension in the first phase (eventually growing into 60,000 homes), while adopting a model of closer proximity between the neighbourhoods. The scheme suggests that 37.5% of the homes should be affordable housing [10], but also ensures that key natural elements, such as water management, green infrastructure, agriculture, transport, are given significant importance.
Stoke Harbour is designed at a human scale and the proposal makes clear its intention to create vibrant local neighbourhoods, shops, services and open spaces close to people’s homes, providing for walking. It also explicitly mentions the ecologically sensitive and protected wetlands of the area, which will be protected, and depicts the ways in which design will work with nature.

4.1.3. Be A Pioneer—Barton Willmore LLP

Including four different typologies, the Be A Pioneer garden city model proposed a garden city ‘wave’ in 40 locations aiming to cover different needs depending on the location and economic dynamics, as well as topographical and physical characteristics, of British sites. The garden city models are real places, but their identity is not revealed by the designers. The ‘Stand Alone’, ‘Expansion’ and ‘String of Pearls’ models are based on the premise of 40–50,000 homes. For the ‘Regeneration and Insertion’ model the proposition is 25,000 homes at the first stage, as the specific location (Bracknell) does not allow further development. Starting with the Stand Alone model (Figure 6, left) that provides for close proximity, green spaces and bonded communities, this proposal moves to the Expansion/Extension model (Figure 6, right) which allows for adjoining existing settlements, while it creates a ‘green mantle’ around the original urban centre. The String of Pearls model is a proposal of a series of linked villages (Figure 7, left)—a polycentric model—allowing for the compound impact of a city to come forward through several connected centres, and is adaptable to both environmental and landowner constraints. The fourth typology, the Regeneration and Insertion Model (Figure 7, right), explores the regeneration of New Towns in a 21st century concept.

4.2. Unpacking the Key Environmental Elements

All three plan authors argue that a zero/low carbon approach involves far more than minimizing carbon emissions through high level technologies. However, the analytical drawings produced for this study demonstrate a diverse depth of analysis from the three schemes selected. The design of our cities, roads, open spaces and water management can make a difference to the ways in which people experience and interact with space impacting on the health and wellbeing of each community. Questioning how we design for net zero cities and what low carbon landscape connectivity means on a spatial scale, a number of elements need to be accommodated. Stoke Harbour proposes a network of green (Figure 8) and blue corridors to enhance mobility to shape experience and offer an important vision to connect people to the locality. The proposal for an urban centre seems likely to create a sense of place, creating permeable spaces while preserving nature and biodiversity. Even though the single element of green space is addressed by the other models, the visual interpretation and delivery are quite different.
The Uxcester model refers to new trees and waterways, but a different approach to their visual representation is being taken. Although the essay describes sustainable neighbourhoods, the design demonstrates an isolated and hard border between the city extensions and green space. To justify the reasons why it sits within the green belt, the Uxcester scheme turns to economic attractiveness [27], but it somehow misses the concepts of resilience, nature and sustainability. Even though the Uxcester scheme was the winner of the competition, several concerns have been raised by the British government regarding the green belt compliance [27]. This study does not argue for or against the use of the green belt, but it highlights the lack of permeability between the open spaces and the urban centres, as well as the accessibility and landscape connectivity as these are demonstrated in the analytical drawings (Figure 9), which unpack environmental characteristics. It is essential for the sustainable city of the future to address the environmental as well as social and economic challenges and this paper agrees that this is not possible without a holistic visionary approach. Even if the suggestion for natural growth of older cities is the way to solve the urban centre challenges, this needs to be addressed with a new mindset, relying on current and future needs.
The Be A Pioneer model stands somehow in the middle, giving a more promising approach to green space, but without creating the design aspirations of the Stoke Harbour example. As demonstrated in the Stand Alone and String of Pearls examples (Figure 10), green spaces and parks play a major part of the proposed neighbourhoods. The green infrastructure design is not as ‘permeable’ as at Stoke Harbour; however, accessibility of green spaces, corridors and parks is apparent across the various typologies. This also allows for a different type of commuting, not only relying on public transport (as in the majority of Uxcester) but providing safe and quality space for walking and cycling routes, similar to the Stoke Harbour approach. Furthermore, this model is the only one that places emphasis on the food systems of a city, urging the communities to engage with land and the landscape and create local food chains and agricultural production. Urban food security and local production are increasingly significant factors for sustainable development and climate crisis response [46].
Similar observations are made for a series of analytical drawings (examining water, location and scale, green and open spaces, density and neighbourhoods, food systems and layering the landscape), but this paper provides only a selection of the drawings produced to support the research questions. Another key element in relation to the climate emergency is water. It is understandable that the Stoke Harbour model benefits from its location and proximity to water, however this creates several challenges and issues as the proposal had to accommodate future flooding and rising sea levels. Figure 8 shows the designers’ vision in designing for water, creating a model that allows communities to live with water rather than avoiding it. The team admits that water management has been a major part of the scheme, with the aim to design for climate adaptation and provide solutions for the flood risks in the area. In addition, the proposal aimed to create a destination in which future generations could live, without being endangered by flooding. As shown in Figure 11, water has been integrated in the garden city model, with the design of a tidal harbour to be built out of low-lying brownfield land at the south of the site as well as several drainage canals running through the town.
As a result, water is seen as a fundamental aspect of life in this city, as well as a crucial element that needs to be considered in sustainable cities. Neither the Be A Pioneer nor the Uxcester models have the same level of water engagement. It is acceptable that the fictional and selected areas might not be providing for such an existing situation, however, the lack of explicit consideration of water in the proposed schemes is a concern. One scheme only demonstrates a river/stream passing through the site without any further interaction, while the other has presented a few water areas, in the form of small lakes that are located outside the proposed neighbourhoods (Figure 12). Similar to what happened with the green spaces, water is seen as a separate element with no fundamental connection to the landscape and the communities. Even though the entrants’ description mentions water features, their design does not accommodate for something like that, causing concern about the significance of visual representation in the delivery of a sustainable city.
Envisioning a garden city designed for climate resilience, the designers and decision makers need to ensure they accommodate environmental, as well as social, cultural and economic, elements. Twenty-first century garden cities need to reduce the risk of flooding, add to local facilities, and provide accessible countryside, but most of all to find ways to deliver all these within the urban fabric as a means to enhance health and wellbeing. A systemic change is necessary, and it needs to be pursued by multidisciplinary teams and not isolated professionals.

5. Discussion

The models presented in Section 4 have been approaching the garden city concept from an economic and social perspective. The goal has been to investigate how the cities of the future can achieve urban resilience, and whether a modernized garden city model can be a viable solution. This paper argues that the cities of the future need to respond directly to the climate change agenda. The analysis based on the three design proposals of this study demonstrates that even though ‘sustainability and low carbon’ is often mentioned as a goal for such developments, the results are not always representative or fully sustainable. The textual analysis (Figure 2) has initially indicated the key terms used by the schemes, revealing fewer mentions of concepts such as climate change, sustainability, low carbon and quality of space. The analytical drawings created for this study have demonstrated that, even though zero and low carbon concepts are in the broader agenda of design proposals, they are not presented as central when it comes to potential project delivery. Even though eco-urbanistic ideas have been discussed several times [17], the results of this study demonstrate that there are still significant challenges in creating equally a sustainable as well as aesthetically beautiful and economically viable city. When Duany et al. stated that the garden city is mostly presented as a low-density concept [26] they perhaps did not realise sufficiently clearly that in the modern world, high-density urbanization is a reality and therefore we need to find ways to create sustainable models of high-density schemes.
The model of Stoke Harbour has provided a holistic approach in terms of sustainability, nature and zero/low carbon elements, creating a desirable city. It does acknowledge the risks inherent in building next to a flooding area, but it highlights that this will be the requirement of the future. The Uxcester model has taken the economic viability route, working on the most (economically) appropriate model. It argues that it would be more financially sustainable to expand our cities into the greenbelt rather than creating new infrastructure beyond this. Focusing on this aspect, it seems to some extent to have overlooked the needs of a city for a changing climate and seems more attached to the traditional garden city concept. The four typologies model of the Be A Pioneer proposal remains diagrammatic but emphasizes the point of different landscape forms that also applies to communities and environmental conditions. It does demonstrate that elements related to future needs, such as food security, nature and walkability have been taken into account, but the diagrammatic approach does not allow a powerful vision to be created. The results of this study reveal that all the above elements are important and necessary if we are to address the environmental and housing challenges of the future. A holistic approach that provides solutions to the climate crisis, but also creates the opportunity for an economically strong community is required. What is demonstrated by the designs and analytical drawings created here is that even though the initial concepts had, to some extent, the intention to address climate-related issues, the challenge, when it comes to their design, is greater than expected. The need for a broader approach and a landscape architecture/design element is apparent and, for that reason, this study suggests that the schemes which seem to invest more in the landscape approach (e.g., Stoke Harbour) have a better chance to provide an accurate model of the future garden city. This does not diminish any scheme, but it is interesting to point out how economic proposals often create barriers to our long-term sustainable future.
The sustainable city of the future needs to be well connected and to provide jobs, services and transport, but it is also very important to create a safe environment for people to walk and cycle in the area. Accepting that denser urban populations will be the norm of the future, the desirable model must embed parks, green and recreational spaces in a way that increases landscape connectivity both for nature and for humans. The garden city concept can potentially be one of the solutions for the climate emergency, balancing community and daily requirements, as well as accommodating a diverse environment that will balance nature with social coherence. This can produce a city that will inspire populations to live there by taking care of their health and wellbeing, pursuing local food production but, above all, climate-proof its wider land. The response to climate emergency is not just about energy, air quality or rising temperatures that can be solved with a few technological advances. The climate emergency at a city scale is interconnected with behavioural change on the part of residents, employers, service providers and others. It is a complex issue and, whilst it can be improved by technological interventions, it also requires alternative design, delivery and decision-making processes that will have integrated the ideas of environmental coherence in their scope so deeply that they cannot be avoided when projects are implemented.

6. Conclusions

The concepts of net zero/low carbon and sustainability have dramatically increased in significance in recent times, influenced by the impetus to reduce GHG emissions, to deal with climate adaptation and address other global challenges, such as food security, the depletion of natural resources, natural and man-made disasters, and migration. New technologies dealing with these global challenges are usually considered at a micro scale. What seems to be missing is any understanding as to how these issues might be addressed at a regional scale. We seem to have lost a landscape scale of seeing.
We are told that garden city principles “remain relevant today” [47] and that they are still “a model for a sustainable relationship with nature, as garden cities offer a possible direction on the route to creating a future in which human society and nature can successfully coevolve” [48]. Garden cities remain newsworthy [49,50,51]. But do modern interpretations of these ideals deliver what future settlements need?
The modern garden city models presented here, via analytical drawings based on the selected Wolfson Prize projects, demonstrate that key environmental elements are embedded within the design concepts. At some points these key ideas are fully integrated in the masterplans, and, at others, the economic and social approaches still lead the way. The work of the three Prize finalists has been analysed to explore how these challenges are conceptualised and communicated in a competition to create a new garden city—a truly iconic (and ambiguous) sustainable concept. Seeking to evaluate the extent to which it is possible to move beyond detailed technology, this shows how some of the most creative landscape and planning practices in the UK imagine whether, how and to what extent it is possible to develop broader strategies that have a far greater landscape sensibility, as well as the way in which it is possible to articulate the role this sensibility can play in regional design. Responding to the question of whether garden cities can relate to the climate emergency, this analysis of three projects shows that a 21st century garden city model can show the way if it is holistically driven. While not all the projects respond clearly to all the challenges, there are signs that innovative garden city models can integrate environmental approaches and deliver social and economic benefits.
Landscape is not only blue, green and grey. It can be seen as the community, the socialization, economics, activities, memories and experiences in a lived space. Our future cities need to provide a healthy, nature-based and vibrant environment in which to live. They will need to be accessible to all and help connect their residents with their landscape surroundings and nature. Underpinning this work are also questions as to whether we must remain loyal to traditional models of sustainability, based on microtechnology, or whether it might be possible to use a more holistic, larger and integrated landscape strategy as a means to achieve sustainability. These projects suggest ways forward. Being merely prize entrants, they are unlikely to be built, however they have examined realistic methods on how a contemporary garden city could be developed.

Author Contributions

Conceptualization, A.N. and P.J.L.; methodology, A.N.; validation, A.N.; formal analysis, A.N.; investigation, A.N.; resources, A.N. and P.J.L.; data curation, A.N.; writing—original draft preparation, A.N.; writing—review and editing, A.N. and P.J.L.; visualization, A.N.; supervision, P.J.L. All authors have read and agreed to the published version of the manuscript.

Funding

This research has received funding support by EIT CLIMATE-KIC. The funders had no role in the design of the study; in the collection, analyses, or interpretation of data; in the writing of the manuscript; or in the decision to publish the results.

Acknowledgments

The authors want to thank the interviewees from URBED, Shelter, PRP Architects and Barton Willmore for their time in responding to the questions and discussing the analytical drawings produced.

Conflicts of Interest

The authors declare no conflict of interest.

References

  1. Keenan, J.M. COVID, resilience, and the built environment. Environ. Syst. Decis. 2020, 40, 216–221. [Google Scholar] [CrossRef] [PubMed]
  2. UK Government. COP26: The Negotiations Explained; UK Government: Glasgow, Scotland, 2021; p. 18.
  3. UN, Climate Action. COP26. 2021. Available online: https://www.un.org/climatechange?gclid=Cj0KCQiAys2MBhDOARIsAFf1D1cRlUXbwpmZ2eQfbEPkTZdUxjjy7KaW9rsPu8o0ukt0BqPEigrz2xUaAtruEALw_wcB (accessed on 16 November 2021).
  4. Broto, V.C.; Bulkeley, H. A survey of urban climate change experiments in 100 cities. Glob. Environ. Chang. 2013, 23, 92–102. [Google Scholar] [CrossRef] [PubMed] [Green Version]
  5. Lee, T. Global Cities and Transnational Climate Change Networks. Glob. Environ. Politics 2013, 13, 108–127. [Google Scholar] [CrossRef]
  6. Bansard, J.S.; Pattberg, P.H.; Widerberg, O. Cities to the rescue? Assessing the performance of transnational municipal networks in global climate governance. Int. Environ. Agreem. Politics Law Econ. 2017, 17, 229–246. [Google Scholar] [CrossRef] [Green Version]
  7. Conroy, M.M.; Berke, P.R. What Makes a Good Sustainable Development Plan? An Analysis of Factors That Influence Principles of Sustainable Development. Environ. Plan. A Econ. Space 2004, 36, 1381–1396. [Google Scholar] [CrossRef] [Green Version]
  8. Abel, C. The vertical garden city: Towards a new urban topology. CTBUH J. 2010, 2, 20–30. [Google Scholar]
  9. Howard, E. Garden Cities of Tomorrow; Swan Sonnenschein: London, UK, 1902. [Google Scholar]
  10. Policy Exchange. Wolfson Economics Prize 2014. 2014. [Cited June 2014]. Available online: http://www.policyexchange.org.uk/wolfsonprize (accessed on 3 November 2021).
  11. Ward, S.V. The Garden City: Past, Present and Future; Spon: London, UK, 1992. [Google Scholar]
  12. Pluchinotta, I.; Pagano, A.; Vilcan, T.; Ahilan, S.; Kapetas, L.; Maskrey, S.; Krivtsov, V.; Thorne, C.; O’Donnell, E. A participatory system dynamics model to investigate sustainable urban water management in Ebbsfleet Garden City. Sustain. Cities Soc. 2021, 67, 102709. [Google Scholar] [CrossRef]
  13. Doward, J. Black Country Seeks £6bn Rebirth as UK’s Largest Garden City. The Guardian, 13 March 2016. [Google Scholar]
  14. UK Government. Garden City Development; UK Government Department of Communities and Local Government: London, UK, 2014.
  15. RIBA. Re-Imagining the Garden City. 2018. [Cited 1 December 2021]. Available online: https://www.architecture.com/awards-and-competitions-landing-page/competitions-landing-page/re-imagining-the-garden-city (accessed on 2 December 2021).
  16. RIBA Competitions. Re-Imagining the Garden City. 2018. [Cited 1 December 2021]. Available online: https://ribacompetitions.com/letchworthgardencity/ (accessed on 2 December 2021).
  17. Sharifi, A. From Garden City to Eco-urbanism: The quest for sustainable neighborhood development. Sustain. Cities Soc. 2016, 20, 1–16. [Google Scholar] [CrossRef]
  18. Rutheiser, C. Beyond the radiant garden city beautiful: Notes on the New Urbanism. City Soc. 1997, 9, 117–133. [Google Scholar] [CrossRef]
  19. Daniels, T.L. A Trail Across Time: American Environmental Planning from City Beautiful to Sustainability. J. Am. Plan. Assoc. 2009, 75, 178–192. [Google Scholar] [CrossRef]
  20. Lewis, J. Preserving and maintaining the concept of Letchworth Garden City. Plan. Perspect. 2014, 30, 153–163. [Google Scholar] [CrossRef]
  21. Neuman, M. Regional design: Recovering a great landscape architecture and urban planning tradition. Landsc. Urban Plan. 2000, 47, 115–128. [Google Scholar] [CrossRef]
  22. Butlin, F.M.; Howard, E. To-morrow: A Peaceful Path to Real Reform. Econ. J. 1899, 9, 71. [Google Scholar] [CrossRef] [Green Version]
  23. Wheeler, S.M. Planning for Sustainability: Creating Livable, Equitable, and Ecological Communites; Routledge: New York, NY, USA, 2004. [Google Scholar]
  24. Gillette, H., Jr. Civitas by Design: Building Better Communities, from the Garden City to the New Urbanism; University of Pennsylvania Press: Philadelphia, PA, USA, 2011. [Google Scholar]
  25. Macedo, J. Maringá: A British Garden City in the tropics. Cities 2011, 28, 347–359. [Google Scholar] [CrossRef]
  26. Duany, A.; Roberts, P.; Talen, E. A General Theory of Urbanism. Towards a System of Assessment Based upon Garden City Principles; DPZ Company: Miami, CA, USA, 2014. [Google Scholar]
  27. Vernet, N.; Coste, A. Garden Cities of the 21st Century: A Sustainable Path to Suburban Reform. Urban Plan. 2017, 2, 45–60. [Google Scholar] [CrossRef] [Green Version]
  28. Larkham, P.J.; Adams, D. The Post-War Reconstruction Planning of London: A Wider Perspective; Centre for Environment and Society Research Working Paper Series; Birmingham City University: Birmingham, UK, 2011. [Google Scholar]
  29. van der Gaast, K.; van Leeuwen, E.; Wertheim-Heck, S. City-Region Food Systems and Second Tier Cities: From Garden Cities to Garden Regions. Sustainability 2020, 12, 2532. [Google Scholar] [CrossRef] [Green Version]
  30. Joss, S. Eco-cities: A global survey 2009. WIT Trans. Ecol. Environ. 2010, 129, 239–250. [Google Scholar] [CrossRef] [Green Version]
  31. Roseland, M. The eco-city approach to sustainable development in urban areas. In How Green Is the City; Columbia University Press: New York, NY, USA, 2001; pp. 85–104. [Google Scholar]
  32. Heiskanen, E.; Johnson, M.; Robinson, S.; Vadovics, E.; Saastamoinen, M. Low-carbon communities as a context for individual behavioural change. Energy Policy 2010, 38, 7586–7595. [Google Scholar] [CrossRef]
  33. Raven, R.P.; Heiskanen, E.; Lovio, R.; Hodson, M.; Brohmann, B. The contribution of local experiments and negotiation processes to field-level learning in emerging (niche) technologies meta-analysis of 27 new energy projects in Europe. Bull. Sci. Technol. Soc. 2008, 28, 464–477. [Google Scholar] [CrossRef] [Green Version]
  34. Barclay, C. Eco Towns; Science and Environment Section; House of Commons Library, UK Parliament: London, UK, 2011. [Google Scholar]
  35. Falk, N. Garden cities for the twenty-first century. Urban Des. Int. 2017, 22, 91–110. [Google Scholar] [CrossRef]
  36. Ng, L. A city in a garden. In Dense and Green Building Typologies; Schröpfer, T., Mens, S., Eds.; Springer: Berlin/Heidelberg, Germany, 2019; pp. 5–6. [Google Scholar]
  37. UNEP. Climate Commitments of Subnational Actors and Business: A Qunatitative Assessment of Their Emission Reduction Impact; UN: New York, NY, USA, 2016. [Google Scholar]
  38. DESA; UN. World Urbanization Prospects: The 2018 Revision (ST/ESA/SER. A/420); United Nations Department of Economic and Social Affairs: New York, NY, USA, 2019. [Google Scholar]
  39. Carter, J.G.; Cavan, G.; Connelly, A.; Guy, S.; Handley, J.; Kazmierczak, A. Climate change and the city: Building capacity for urban adaptation. Prog. Plan. 2015, 95, 1–66. [Google Scholar] [CrossRef]
  40. DESA; UN. 68% of the World Population Projected to Live in Urban Areas by 2050; United Nations Department of Economic and Social Affairs: New York, NY, USA, 2018. [Google Scholar]
  41. Harlan, S.L.; Ruddell, D.M. Climate change and health in cities: Impacts of heat and air pollution and potential co-benefits from mitigation and adaptation. Curr. Opin. Environ. Sustain. 2011, 3, 126–134. [Google Scholar] [CrossRef]
  42. Yuan, H.; Zhou, P.; Zhou, D. What is low-carbon development? A conceptual analysis. In Proceedings of the 2010 International Conference on Energy, Environment and Development—ICEED2010, Kuala Lumpur, Malaysia, 8–9 December 2011; Volume 5, pp. 1706–1712. [Google Scholar]
  43. Tsolakis, N.; Anthopoulos, L. Eco-cities: An integrated system dynamics framework and a concise research taxonomy. Sustain. Cities Soc. 2015, 17, 1–14. [Google Scholar] [CrossRef]
  44. Farr, D. Sustainable Urbanism: Urban Design with Nature; Wiley: Chichester, UK, 2011. [Google Scholar]
  45. Nikologianni, A. The role of low carbon, spatial quality and drawings in landscape-based regional strategies. In Arts, Design and Media; Birmingham City University: Birmingham, UK, 2018. [Google Scholar]
  46. Burton, P.; Kristen, L.; Carol, R.; Marco, A.; Nicholas, R.; Lotus, D.; Victor, P.; Rochelle, B. Urban Food Security, Urban Resilience and Climate Change; National Climate Change Adaptation Research Facility: Southport, Australia, 2013. [Google Scholar]
  47. International Garden Cities Institute. Garden City Principles. 2021. Available online: https://www.gardencitiesinstitute.com/advocacy/garden-city-principles (accessed on 2 December 2021).
  48. Clark, B. Ebenezer Howard and the Marriage of Town and Country: An Introduction to Howard’s Garden Cities of To-morrow (Selections). Organ. Environ. 2003, 16, 87–97. [Google Scholar] [CrossRef]
  49. Robinson, N.J. The Need for a New Garden City Movement. Current Affairs, 15 July 2021. [Google Scholar]
  50. Henderson, K. Back to the Future: What We Could Learn from the Garden City Ideals. The Guardian, 27 April 2011. [Google Scholar]
  51. Morrison, R. Don’t Call Them Naff—We Need Garden Cities Now More Than Ever. The Times, 23 April 2020. [Google Scholar]
Figure 1. Concept of methodology, developed by the authors, unpacking garden city models and environmental landscape design ideas.
Figure 1. Concept of methodology, developed by the authors, unpacking garden city models and environmental landscape design ideas.
Land 11 00147 g001
Figure 2. Example of the ‘essay’ analysis between text and drawings of two schemes, Stoke Harbour (Shelter & PRP Architects) and Uxcester (URBED).
Figure 2. Example of the ‘essay’ analysis between text and drawings of two schemes, Stoke Harbour (Shelter & PRP Architects) and Uxcester (URBED).
Land 11 00147 g002
Figure 3. Example of the thematic analysis based on the key terms used, created during the analysis of the essays.
Figure 3. Example of the thematic analysis based on the key terms used, created during the analysis of the essays.
Land 11 00147 g003
Figure 4. Neighbourhood strategy and trellis system representation of the Uxcester garden city (author’s analytical drawings).
Figure 4. Neighbourhood strategy and trellis system representation of the Uxcester garden city (author’s analytical drawings).
Land 11 00147 g004
Figure 5. Neighbourhood strategy of the Stoke Harbour garden city (author’s analytical drawings).
Figure 5. Neighbourhood strategy of the Stoke Harbour garden city (author’s analytical drawings).
Land 11 00147 g005
Figure 6. Neighbourhood strategy of the Stand Alone (left) and Expansion (right) models of the Be A Pioneer garden city (author’s analytical drawings).
Figure 6. Neighbourhood strategy of the Stand Alone (left) and Expansion (right) models of the Be A Pioneer garden city (author’s analytical drawings).
Land 11 00147 g006
Figure 7. Neighbourhood strategy of the String of Pearls (left) and Regeneration and Insertion (right) models of the Be A Pioneer garden city (author’s analytical drawings).
Figure 7. Neighbourhood strategy of the String of Pearls (left) and Regeneration and Insertion (right) models of the Be A Pioneer garden city (author’s analytical drawings).
Land 11 00147 g007
Figure 8. Design approach of the green and open spaces (parks, green corridors, orchards and agriculture) of the Stoke Harbour garden city (author’s analytical drawings).
Figure 8. Design approach of the green and open spaces (parks, green corridors, orchards and agriculture) of the Stoke Harbour garden city (author’s analytical drawings).
Land 11 00147 g008
Figure 9. Design approach of the green and open spaces of the Uxcester garden city (author’s analytical drawings).
Figure 9. Design approach of the green and open spaces of the Uxcester garden city (author’s analytical drawings).
Land 11 00147 g009
Figure 10. Design approach of the green and open spaces of the Stand Alone (left) and String of Pearls (right) models of the Be A Pioneer garden city (author’s analytical drawings).
Figure 10. Design approach of the green and open spaces of the Stand Alone (left) and String of Pearls (right) models of the Be A Pioneer garden city (author’s analytical drawings).
Land 11 00147 g010
Figure 11. Design approach for water supply and management of Stoke Harbour (author’s analytical drawings).
Figure 11. Design approach for water supply and management of Stoke Harbour (author’s analytical drawings).
Land 11 00147 g011
Figure 12. Design approach for water supply and management of the Stand Alone—Be A Pioneer (left) and Uxcester (right) models (author’s analytical drawings).
Figure 12. Design approach for water supply and management of the Stand Alone—Be A Pioneer (left) and Uxcester (right) models (author’s analytical drawings).
Land 11 00147 g012
Publisher’s Note: MDPI stays neutral with regard to jurisdictional claims in published maps and institutional affiliations.

Share and Cite

MDPI and ACS Style

Nikologianni, A.; Larkham, P.J. The Urban Future: Relating Garden City Ideas to the Climate Emergency. Land 2022, 11, 147. https://doi.org/10.3390/land11020147

AMA Style

Nikologianni A, Larkham PJ. The Urban Future: Relating Garden City Ideas to the Climate Emergency. Land. 2022; 11(2):147. https://doi.org/10.3390/land11020147

Chicago/Turabian Style

Nikologianni, Anastasia, and Peter J. Larkham. 2022. "The Urban Future: Relating Garden City Ideas to the Climate Emergency" Land 11, no. 2: 147. https://doi.org/10.3390/land11020147

APA Style

Nikologianni, A., & Larkham, P. J. (2022). The Urban Future: Relating Garden City Ideas to the Climate Emergency. Land, 11(2), 147. https://doi.org/10.3390/land11020147

Note that from the first issue of 2016, this journal uses article numbers instead of page numbers. See further details here.

Article Metrics

Back to TopTop