Convertible Operation Techniques for Pump Stations Sharing Centralized Reservoirs for Improving Resilience in Urban Drainage Systems
Abstract
1. Introduction
2. Materials and Methods
2.1. Overview
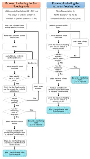
2.2. Generation of Synthetic Rainfall Data for Selecting Monitoring Nodes
2.3. Selecting Monitoring Nodes for the Convertible Operation
2.4. Convertible Operation of Centralized Reservoirs in Pump Stations
2.5. Determination of the Operating Method for Pumps and Gates in the Decentralized Reservoirs
2.6. Comparison between the Current and Convertible Operations Considering System Resilience
2.7. Study Area
3. Results
3.1. Selection of Monitoring Nodes for Pump Operation
3.2. Results of Flooding Volume for the Current and Convertible Operations
3.3. Results of System Resilience for the Current and Convertible Operations
4. Conclusions
- The new convertible operation of centralized reservoirs consisted of pump operation for rapid drainage and gate operation for additional storage capacity.
- Pump operation was conducted by the levels of monitoring nodes, which were obtained by finding first and maximum flooding nodes using synthetic rainfall data via the Huff distribution and historical rainfall data.
- Gate operation converted the flow of each drainage area based on the levels of centralized reservoirs and generated the effective runoff distribution for continuous flooding mitigation.
- The new convertible operation could reduce flooding volume and system failure, which are indicators for evaluation of urban drainage systems.
Acknowledgments
Author Contributions
Conflicts of Interest
References
- Cembrano, G.; Quevedo, J.; Salamero, M.; Puig, V.; Figueras, J.; Martí, J. Optimal control of urban drainage systems. A case study. Control Eng. Pract. 2004, 12, 1–9. [Google Scholar] [CrossRef]
- Schütze, M.; Campisano, A.; Colas, H.; Schilling, W.; Vanrolleghem, P.A. Real time control of urban wastewater systems—Where do we stand today? J. Hydrol. 2004, 299, 335–348. [Google Scholar] [CrossRef]
- Fuchs, L.; Beeneken, T. Development and implementation of a real-time control strategy for the sewer system of the city of Vienna. Water Sci. Technol. 2005, 52, 187–194. [Google Scholar] [PubMed]
- Pleau, M.; Colas, H.; Lavallée, P.; Pelletier, G.; Bonin, R. Global optimal real-time control of the Quebec urban drainage system. Environ. Model. Softw. 2005, 20, 401–413. [Google Scholar] [CrossRef]
- Tamoto, N.; Endo, J.; Yoshimoto, K.; Yoshida, T.; Sakakibara, T. Forecast-based Operation Method in Minimizing Flood Damage in Urban Areas. In Proceedings of the 11th International Conference on Urban Drainage, Edinburgh, Scotland, UK, 31 August–5 September 2008; p. 31. [Google Scholar]
- Beeneken, T.; Erbe, V.; Messmer, A.; Reder, C.; Rohlfing, R.; Scheer, M.; Schuetze, M.; Schumacher, B.; Weilandt, M.; Weyand, M. Real time control (rtc) of urban drainage systems—A discussion of the additional efforts compared to conventionally operated systems. Urban Water J. 2013, 10, 293–299. [Google Scholar] [CrossRef]
- Fiorelli, D.; Schutz, G.; Klepiszewski, K.; Regneri, M.; Seiffert, S. Optimised real time operation of a sewer network using a multi-goal objective function. Urban Water J. 2013, 10, 342–353. [Google Scholar] [CrossRef]
- Hsu, N.S.; Huang, C.L.; Wei, C.C. Intelligent real-time operation of a pumping station for an urban drainage system. J. Hydrol. 2013, 489, 85–97. [Google Scholar] [CrossRef]
- Lee, E.H.; Lee, Y.S.; Joo, J.G.; Jung, D.; Kim, J.H. Investigating the impact of proactive pump operation and capacity expansion on urban drainage system resilience. J. Water Resour. Plan. Manag. 2017, 143. [Google Scholar] [CrossRef]
- Lee, E.H.; Lee, Y.S.; Joo, J.G.; Jung, D.; Kim, J.H. Flood reduction in urban drainage systems: Cooperative operation of centralized and decentralized reservoirs. Water 2016, 8, 469. [Google Scholar] [CrossRef]
- Zacharof, A.I.; Butler, D.; Schütze, M.; Beck, M.B. Screening for real-time control potential of urban wastewater systems. J. Hydrol. 2004, 299, 349–362. [Google Scholar] [CrossRef]
- Galelli, S.; Goedbloed, A.; Schwanenberg, D.; van Overloop, P.J. Optimal real-time operation of multipurpose urban reservoirs: Case study in Singapore. J. Water Resour. Plan. Manag. 2012, 140, 511–523. [Google Scholar] [CrossRef]
- Raimondi, A.; Becciu, G. On pre-filling probability of flood control detention facilities. Urban Water J. 2015, 12, 344–351. [Google Scholar] [CrossRef]
- Hsu, M.H.; Chen, S.H.; Chang, T.J. Inundation simulation for urban drainage basin with storm sewer system. J. Hydrol. 2000, 234, 21–37. [Google Scholar] [CrossRef]
- Vanrolleghem, P.A.; Benedetti, L.; Meirlaen, J. Modelling and real-time control of the integrated urban wastewater system. Environ. Model. Softw. 2005, 20, 427–442. [Google Scholar] [CrossRef]
- Huff, F.A. Time distribution of rainfall in heavy storms. Water Resour. Res. 1967, 3, 1007–1019. [Google Scholar] [CrossRef]
- Yoon, Y.N.; Jung, J.H.; Ryu, J.H. Introduction of design flood estimation. J. Korea Water Resour. Assoc. 2013, 46, 55–68. [Google Scholar]
- Korea Precipitation Frequency Data Server. Available online: http://www.k-idf.re.kr (accessed on 20 April 2017).
- Lee, E.H.; Kim, J.H. Design and operation of decentralized reservoirs in urban drainage systems. Water 2017, 9, 246. [Google Scholar] [CrossRef]
- Lee, E.H.; Kim, J.H. Development of resilience index based on flooding damage in urban areas. Water 2017, 9, 428. [Google Scholar] [CrossRef]
- Korea Water and Wastewater Works Association. Standard on Sewer Facility; Ministry of Environment: Seoul, Korea, 2011.
- Seoul Metropolitan Government. Report on Design and Expansion of Gaebong1 Pump Station; Seoul Metropolitan Government: Seoul, Korea, 2009.
- United States Environmental Protection Agency. Storm Water Management Model User’s Manual Version 5.0; EPA: Washington, DC, USA, 2010.













| Gaebong 1 Pump Station | Gaebong 2 Pump Station | ||||||
|---|---|---|---|---|---|---|---|
| Elevation of Current Operation in Gaebong 1 (m) | Pump Discharge of Current Operation (m3/s) | Elevation of New Operation in Gaebong 1 (m) | Pump Discharge of New Operation (m3/s) | Elevation of Current Operation in Gaebong 2 (m) | Pump Discharge of Current Operation (m3/s) | Elevation of New Operation in Gaebong 2 (m) | Pump Discharge of New Operation (m3/s) |
| 5.0 | 0.00 | 5.0 | 0.00 | 3.0 | 0.00 | 3.0 | 0.00 |
| 6.5 | 7.67 | 5.5 | 7.67 | 6.0 | 5.17 | 5.0 | 5.17 |
| 6.7 | 15.34 | 5.7 | 15.34 | 6.1 | 10.34 | 5.1 | 10.34 |
| 6.9 | 23.01 | 5.9 | 23.01 | 6.2 | 15.51 | 5.2 | 15.51 |
| 7.1 | 30.68 | 6.1 | 30.68 | 6.3 | 20.68 | 5.3 | 20.68 |
| 7.3 | 38.35 | 6.3 | 38.35 | 6.4 | 28.10 | 5.4 | 28.10 |
| 7.5 | 46.02 | 6.5 | 46.02 | 6.5 | 35.52 | 5.5 | 35.52 |
| 7.8 | 53.69 | 6.8 | 53.69 | 6.6 | 42.94 | 5.6 | 42.94 |
| 8.1 | 61.36 | 7.1 | 61.36 | 6.7 | 50.36 | 5.7 | 50.36 |
| 8.4 | 73.36 | 7.4 | 73.36 | 6.8 | 57.78 | 5.8 | 57.78 |
| 8.7 | 85.36 | 7.7 | 85.36 | 6.9 | 65.20 | 5.9 | 65.20 |
| 9.0 | 97.36 | 8.0 | 97.36 | 7.0 | 72.62 | 6.0 | 72.62 |
| 9.3 | 109.36 | 8.3 | 109.36 | 7.1 | 80.04 | 6.1 | 80.04 |
| 9.6 | 121.36 | 8.6 | 121.36 | - | - | - | - |
| 9.9 | 133.36 | 8.9 | 133.36 | - | - | - | - |
| 10.2 | 145.36 | 9.2 | 145.36 | - | - | - | - |
| 10.5 | 157.36 | 9.5 | 157.36 | - | - | - | - |
| Inflow | Current Operation | New Operation | Comparison |
|---|---|---|---|
| Drainage area 1 | Reservoir 4 | Reservoir 4 | Same |
| Drainage area 2 | Reservoir 2 → Reservoir 4 | Reservoir 2 → Reservoir 4 | Different |
| (Depth of reservoir 4 < Depth of reservoir 1) | |||
| Reservoir 2 → Reservoir 1 | |||
| (Depth of reservoir 4 > Depth of reservoir 1) | |||
| Drainage area 3 | Reservoir 3 → Reservoir 1 | Reservoir 3 → Reservoir 2 | Different |
| (Depth of reservoir 2 < Depth of reservoir 1) | |||
| Reservoir 3 → Reservoir 1 | |||
| (Depth of reservoir 2 > Depth of reservoir 1) |
| Status | Gaebong 1 | Gaebong 2 | ||
| High water level (m) | 10.9 | 8.0 | ||
| Low water level (m) | 6.0 | 3.0 | ||
| Initial operating level (m) | 6.5 | 4.0 | ||
| Drainage pump capacity (m3/min) | 9440 | 4800 | ||
| Status | Reservoir 1 | Reservoir 2 | Reservoir 3 | Reservoir 4 |
| High water level (m) | 10.90 | 8.00 | 8.00 | 8.00 |
| Low water level (m) | 6.00 | 3.00 | 6.00 | 6.00 |
| Area (m2) | 17,920 | 17,920 | 14,590 | 28,457 |
| Effective storage capacity (m3) | 51,700 | 31,858 | 25,408 | 32,234 |
| Duration (min) | First Flooding Node (Rainfall Amount) | Event (Year) | Maximum Flooding Node (Flooding Volume) |
|---|---|---|---|
| 30 | 30180 (43 mm) | 2010 | 5425 (16,630 m3) |
| 60 | 30180 (48 mm) | 2011 | 5425 (3409 m3) |
| 90 | 02473 (68 mm) | - | - |
© 2017 by the authors. Licensee MDPI, Basel, Switzerland. This article is an open access article distributed under the terms and conditions of the Creative Commons Attribution (CC BY) license (http://creativecommons.org/licenses/by/4.0/).
Share and Cite
Lee, E.H.; Kim, J.H. Convertible Operation Techniques for Pump Stations Sharing Centralized Reservoirs for Improving Resilience in Urban Drainage Systems. Water 2017, 9, 843. https://doi.org/10.3390/w9110843
Lee EH, Kim JH. Convertible Operation Techniques for Pump Stations Sharing Centralized Reservoirs for Improving Resilience in Urban Drainage Systems. Water. 2017; 9(11):843. https://doi.org/10.3390/w9110843
Chicago/Turabian StyleLee, Eui Hoon, and Joong Hoon Kim. 2017. "Convertible Operation Techniques for Pump Stations Sharing Centralized Reservoirs for Improving Resilience in Urban Drainage Systems" Water 9, no. 11: 843. https://doi.org/10.3390/w9110843
APA StyleLee, E. H., & Kim, J. H. (2017). Convertible Operation Techniques for Pump Stations Sharing Centralized Reservoirs for Improving Resilience in Urban Drainage Systems. Water, 9(11), 843. https://doi.org/10.3390/w9110843
