Phosphorus Regulated Coordination of Carbon, Nitrogen, Sulfur and Phosphorus Cycling Genes in Sediments of a Plateau Mesotrophic Lake Erhai in Yunnan, China
Abstract
1. Introduction
2. Materials and Methods
2.1. Study Site and Sample Collection
2.2. DNA Extraction and QMEC Analysis
2.3. Environmental Factors Analysis
2.4. Statistics Analysis
3. Results
3.1. The Variation in Environmental Variables
3.2. Distribution Patterns of Functional Genes in Erhai Lake Sediments
3.2.1. Carbon Cycling Genes
3.2.2. Nitrogen Cycling Genes
3.2.3. Phosphorus Cycling Genes
3.2.4. Sulfur Cycling Genes
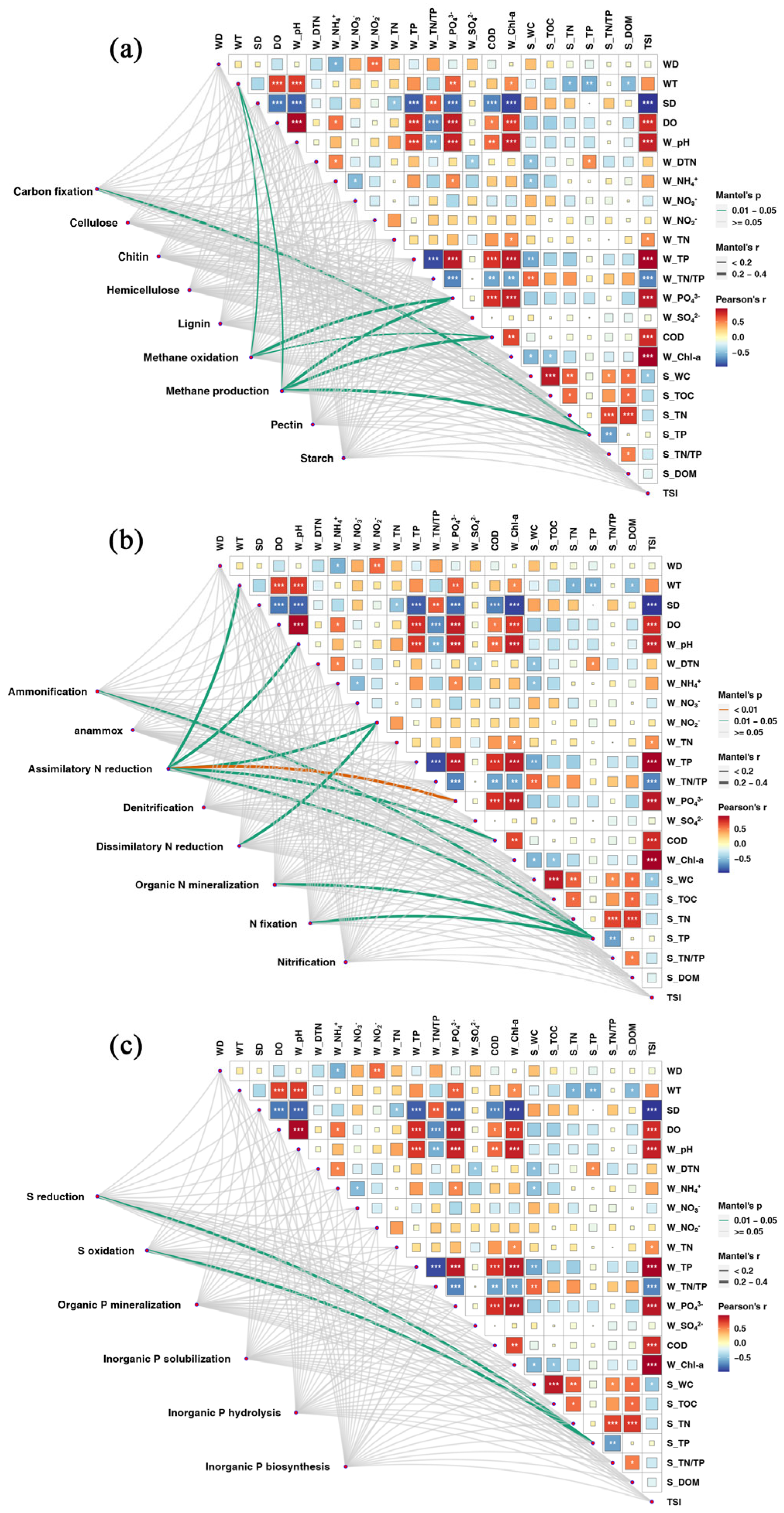
3.3. Correlation of Environmental Factors and Functional Genes
4. Discussion
4.1. Spatial Variability in Functional Gene Abundance and Associated Metabolic Potential
4.2. Coupling of Biogeochemical Cycles in the Sediments of Erhai Lake
4.3. Phosphorus as a Key Driver of Functional Gene Distribution
4.4. Implications for Eutrophication Management and Restoration
5. Conclusions
- (1)
- Gene abundances follow a consistent south-to-north gradient and exhibit co-abundance characteristics across sampling sites; their positive correlation with sediment TP indicates that total phosphorus acts simultaneously as a deterministic filter for C-N-S-cycling genes and as a proxy for redox-driven coupling of all four elements, offering a single-variable management lever.
- (2)
- The combination of high gene abundances with a large, gene-accessible P pool positions the southern sector as the lake’s dominant internal loading hotspot; effective eutrophication control must therefore pair external-nutrient reduction in the north with active internal-P mitigation in the south.
- (3)
- The integrated gene-geochemistry survey establishes the first functional-gene baseline for the surficial sediment layer of Erhai Lake, providing a quantitative reference for future monitoring and for evaluating management effectiveness.
Supplementary Materials
Author Contributions
Funding
Data Availability Statement
Acknowledgments
Conflicts of Interest
References
- Hamilton, D.P.; Salmaso, N.; Paerl, H.W. Mitigating harmful cyanobacterial blooms: Strategies for control of nitrogen and phosphorus loads. Aquat. Ecol. 2016, 50, 351–366. [Google Scholar] [CrossRef]
- Liu, W.; Li, S.; Bu, H.; Zhang, Q.; Liu, G. Eutrophication in the Yunnan Plateau lakes: The influence of lake morphology, watershed land use, and socioeconomic factors. Environ. Sci. Pollut. Res. 2012, 19, 858–870. [Google Scholar] [CrossRef]
- Lin, S.; Shen, S.; Zhou, A.; Lyu, H. Assessment and management of lake eutrophication: A case study in Lake Erhai, China. Sci. Total Environ. 2021, 751, 141618. [Google Scholar] [CrossRef]
- Wu, Z.; Liu, Y.; Liang, Z.; Wu, S.; Guo, H. Internal cycling, not external loading, decides the nutrient limitation in eutrophic lake: A dynamic model with temporal Bayesian hierarchical inference. Water Res. 2017, 116, 231–240. [Google Scholar] [CrossRef]
- Sun, T.; Zhu, L.; Huang, T.; Tao, P.; Bao, Y.; Wang, B.; Sun, Q.; Chen, K. Seasonal distribution patterns of P-cycling-related microbes and its association with internal phosphorus release in the eutrophic Lake Chaohu, China. J. Environ. Sci. 2025, 154, 226–237. [Google Scholar] [CrossRef]
- Finlay, J.C.; Small, G.E.; Sterner, R.W. Human influences on nitrogen removal in lakes. Science 2013, 342, 247–250. [Google Scholar] [CrossRef] [PubMed]
- Madsen, E.L. Microorganisms and their roles in fundamental biogeochemical cycles. Curr. Opin. Biotechnol. 2011, 22, 456–464. [Google Scholar] [CrossRef] [PubMed]
- Fuhrman, J.A. Microbial community structure and its functional implications. Nature 2009, 459, 193–199. [Google Scholar] [CrossRef]
- Broman, E.; Izabel-Shen, D.; Rodríguez-Gijón, A.; Bonaglia, S.; Garcia, S.L.; Nascimento, F.J.A. Microbial functional genes are driven by gradients in sediment stoichiometry, oxygen, and salinity across the Baltic benthic ecosystem. Microbiome 2022, 10, 126. [Google Scholar] [CrossRef]
- Picazo, F.; Vilmi, A.; Aalto, J.; Soininen, J.; Casamayor, E.O.; Liu, Y.; Wu, Q.; Ren, L.; Zhou, J.; Shen, J.; et al. Climate mediates continental scale patterns of stream microbial functional diversity. Microbiome 2020, 8, 92. [Google Scholar] [CrossRef]
- Xia, X.; Zhang, S.; Li, S.; Zhang, L.; Wang, G.; Zhang, L.; Wang, J.; Li, Z. The cycle of nitrogen in river systems: Sources, transformation, and flux. Environ. Sci. Process. Impacts 2018, 20, 863–891. [Google Scholar] [CrossRef]
- Stoliker, D.L.; Repert, D.A.; Smith, R.L.; Song, B.; LeBlanc, D.R.; McCobb, T.D.; Conaway, C.H.; Hyun, S.P.; Koh, D.C.; Moon, H.S.; et al. Hydrologic controls on nitrogen cycling processes and functional gene abundance in sediments of a groundwater flow-through lake. Environ. Sci. Technol. 2016, 50, 3649–3657. [Google Scholar] [CrossRef]
- Duhamel, S. The microbial phosphorus cycle in aquatic ecosystems. Nat. Rev. Microbiol. 2025, 23, 239–255. [Google Scholar] [CrossRef]
- Liu, F.; Zeng, J.; Ding, J.; Wang, C.; He, Z.; Liu, Z.; Shu, L. Microbially-driven phosphorus cycling and its coupling mechanisms with nitrogen cycling in mangrove sediments. Sci. Total Environ. 2025, 958, 178118. [Google Scholar] [CrossRef]
- Müller, A.L.; Kjeldsen, K.U.; Rattei, T.; Pester, M.; Loy, A. Phylogenetic and environmental diversity of DsrAB-type dissimilatory (bi)sulfite reductases. ISME J. 2015, 9, 1152–1165. [Google Scholar] [CrossRef]
- Wu, B.; Liu, F.; Fang, W.; Yang, T.; Chen, G.-H.; He, Z.; Wang, S. Microbial sulfur metabolism and environmental implications. Sci. Total Environ. 2021, 778, 146085. [Google Scholar] [CrossRef]
- Zhang, M.; Li, Y.; Sun, Q.; Chen, P.; Wei, X. Correlations of functional genes involved in methane, nitrogen and sulfur cycling in river sediments. Ecol. Indic. 2020, 115, 106411. [Google Scholar] [CrossRef]
- Qian, L.; Yu, X.; Gu, H.; Liu, F.; Fan, Y.; Wang, C.; He, Q.; Tian, Y.; Peng, Y.; Shu, L.; et al. Vertically stratified methane, nitrogen and sulphur cycling and coupling mechanisms in mangrove sediment microbiomes. Microbiome 2023, 11, 71. [Google Scholar] [CrossRef]
- Zhang, D.; Liu, F.; Al, M.A.; Yang, Y.; Yu, H.; Li, M.; Wu, K.; Niu, M.; Wang, C.; He, Z.; et al. Nitrogen and sulfur cycling and their coupling mechanisms in eutrophic lake sediment microbiomes. Sci. Total Environ. 2024, 928, 172518. [Google Scholar] [CrossRef] [PubMed]
- Zheng, B.; Zhu, Y.; Sardans, J.; Peñuelas, J.; Su, J. QMEC: A tool for high-throughput quantitative assessment of microbial functional potential in C, N, P, and S biogeochemical cycling. Sci. China Life Sci. 2018, 61, 1451–1462. [Google Scholar] [CrossRef] [PubMed]
- Baudo, R. Sediment sampling, mapping, and data analysis. In Sediments; CRC Press: Boca Raton, FL, USA, 2020; pp. 15–60. [Google Scholar]
- Zhang, P.; Ren, M.; Zhang, W.; Xu, Y.; Wang, J. Quantifying the functional genes of C, N, P, and S cycling in a deep lake: Depth patterns and drivers. Ecol. Indic. 2024, 166, 112532. [Google Scholar] [CrossRef]
- Gao, Y.; Zhu, B.; Lin, L.; Xu, Q.; Zhang, W.; Pan, X.; Dong, L. Distinct vertical profiles of microbial communities and functional genes between different lake sediment layers mediated by nutrients in the sediments and pore waters. Sci. Total Environ. 2025, 981, 179575. [Google Scholar] [CrossRef]
- Xie, Z.; Li, W.; Yang, K.; Wang, X.; Xiong, S.; Zhang, X. Bacterial and archaeal communities in Erhai Lake sediments: Abundance and metabolic insight into a plateau lake at the edge of eutrophication. Microorganisms 2024, 12, 1617. [Google Scholar] [CrossRef]
- Geng, M.; Zhang, W.; Hu, T.; Wang, R.; Cheng, X.; Wang, J. Eutrophication causes microbial community homogenization via modulating generalist species. Water Res. 2022, 210, 118003. [Google Scholar] [CrossRef] [PubMed]
- Pan, X.; Chen, Z.; Zhai, W.; Dong, L.; Lin, L.; Li, Y.; Yang, Y. Distribution of antibiotic resistance genes in the sediments of Erhai Lake, Yunnan-Kweichow Plateau, China: Their linear relations with nonpoint source pollution discharges from 26 tributaries. Environ. Pollut. 2023, 316, 120471. [Google Scholar] [CrossRef]
- Zhou, X.; Lennon, J.T.; Lu, X.; Ruan, A. Anthropogenic activities mediate stratification and stability of microbial communities in freshwater sediments. Microbiome 2023, 11, 191. [Google Scholar] [CrossRef] [PubMed]
- Wan, Y.; Bai, Y.; He, J.; Zhang, Y.; Li, R.; Ruan, X. Temporal and spatial variations of aquatic environmental characteristics and sediment bacterial community in five regions of Lake Taihu. Aquat. Ecol. 2017, 51, 343–358. [Google Scholar] [CrossRef]
- Cai, Y.; Zhang, H.; Hu, X.; Yang, Y.; Hazard, C.; Nicol, G.W.; He, J.; Shen, J.; He, Z.; Zhang, L.; et al. Millimeter-scale niche differentiation of N-cycling microorganisms across the soil-water interface has implications for N2O emissions from wetlands. ISME J. 2025, 19, wraf062. [Google Scholar] [CrossRef]
- Kuang, B.; Xiao, R.; Hu, Y.; Wang, Y.; Zhang, L.; Wei, Z.; Bai, J.; Zhang, K.; Acuña, J.J.; Jorquera, M.A.; et al. Metagenomics reveals biogeochemical processes carried out by sediment microbial communities in a shallow eutrophic freshwater lake. Front. Microbiol. 2023, 13, 2022. [Google Scholar] [CrossRef]
- Zhao, H.; Zhao, H.; Wang, S.; Zhang, L.; Qiao, Z. Coupling characteristics and environmental significance of nitrogen, phosphorus and organic carbon in the sediments of Erhai Lake. Environ. Sci. Pollut. Res. 2020, 27, 19901–19914. [Google Scholar] [CrossRef]
- Scholtysik, G.; Goldhammer, T.; Arz, H.W.; Moros, M.; Littke, R.; Hupfer, M. Geochemical focusing and burial of sedimentary iron, manganese, and phosphorus during lake eutrophication. Limnol. Oceanogr. 2022, 67, 768–783. [Google Scholar] [CrossRef]
- Zhang, P.; Ren, M.; Xu, Y.; Wang, J. Metagenomic insights into surface sediment microbial community and functional composition along a water-depth gradient in a subtropic deep lake. Front. Microbiol. 2025, 16, 1614055. [Google Scholar] [CrossRef]
- Tang, S.; Liao, Y.; Xu, Y.; Dang, Z.; Zhu, X.; Ji, G. Microbial coupling mechanisms of nitrogen removal in constructed wetlands: A review. Bioresour. Technol. 2020, 314, 123759. [Google Scholar] [CrossRef]
- Jing, H.; Wang, R.; Jiang, Q.; Zhang, Y.; Peng, X. Anaerobic methane oxidation coupled to denitrification is an important potential methane sink in deep-sea cold seeps. Sci. Total Environ. 2020, 748, 142459. [Google Scholar] [CrossRef]
- Zhang, M.; Zha, J.; Dong, Y.; Zhang, Q.; Pang, S.; Tian, S.; Sun, Q. Regulation of potential denitrification rates in sediments by microbial-driven elemental coupled metabolisms. J. Environ. Manag. 2023, 348, 119320. [Google Scholar] [CrossRef]
- Ma, R.; Chu, Y.; Wang, J.; Wang, C.; Leigh, M.B.; Chen, Y.; He, R. Stable-isotopic and metagenomic analyses reveal metabolic and microbial link of aerobic methane oxidation coupled to denitrification at different O2 levels. Sci. Total Environ. 2021, 764, 142901. [Google Scholar] [CrossRef] [PubMed]
- Zhang, Y.; Song, C.; Zhou, Z.; Cao, X.; Zhou, Y. Coupling between nitrification and denitrification as well as its effect on phosphorus release in sediments of Chinese shallow lakes. Water 2019, 11, 1809. [Google Scholar] [CrossRef]
- Liang, J.; Yan, M.; Zhu, Z.; Lu, L.; Ding, J.; Zhou, Q.; Gao, X.; Tang, N.; Li, S.; Li, X.; et al. The role of microorganisms in phosphorus cycling at river-lake confluences: Insights from a study on microbial community dynamics. Water Res. 2025, 268, 122556. [Google Scholar] [CrossRef]
- Ni, Z.; Wang, S.; Wu, Y.; Pu, J. Response of phosphorus fractionation in lake sediments to anthropogenic activities in China. Sci. Total Environ. 2020, 699, 134242. [Google Scholar] [CrossRef]
- Tammeorg, O.; Nürnberg, G.K.; Horppila, J.; Tammeorg, P.; Jilbert, T.; Nõges, P. Linking sediment geochemistry with catchment processes, internal phosphorus loading and lake water quality. Water Res. 2024, 263, 122157. [Google Scholar] [CrossRef] [PubMed]
- Duhamel, S.; Diaz, J.M.; Adams, J.C.; Djaoudi, K.; Steck, V.; Waggoner, E.M. Phosphorus as an integral component of global marine biogeochemistry. Nat. Geosci. 2021, 14, 359–368. [Google Scholar] [CrossRef]
- Huang, W.; Dong, X.; Tu, C.; Yang, H.; Chang, Y.; Yang, X.; Chen, H.; Che, F. Response mechanism of sediment endogenous phosphorus release to functional microorganisms and its cyanobacterial growth and disappearance effects. Sci. Total Environ. 2024, 906, 167676. [Google Scholar] [CrossRef] [PubMed]
- Campos, M.; Rilling, J.I.; Acuña, J.J.; Valenzuela, T.; Larama, G.; Peña-Cortés, F.; Ogram, A.; Jaisi, D.P.; Jorquera, M.A. Spatiotemporal variations and relationships of phosphorus, phosphomonoesterases, and bacterial communities in sediments from two Chilean rivers. Sci. Total Environ. 2021, 776, 145782. [Google Scholar] [CrossRef]
- Mo, F.; Li, C.; Zhou, Q. The pivotal role of phosphorus level gradient in regulating nitrogen cycle in wetland ecosystems. Sci. Total Environ. 2024, 943, 173646. [Google Scholar] [CrossRef]
- Shang, Y.; Wu, X.; Wang, X.; Wei, Q.; Ma, S.; Sun, G.; Zhang, H.; Wang, L.; Dou, H.; Zhang, H. Factors affecting seasonal variation of microbial community structure in Hulun Lake, China. Sci. Total Environ. 2022, 805, 150294. [Google Scholar] [CrossRef]
- Guo, J.; Zhang, C.; Zheng, G.; Xue, J.; Zhang, L. The establishment of season-specific eutrophication assessment standards for a water-supply reservoir located in Northeast China based on chlorophyll-a levels. Ecol. Indic. 2018, 85, 11–20. [Google Scholar] [CrossRef]
- Stancheva, R.; Sheath, R.G.; Read, B.A.; McArthur, K.D.; Schroepfer, C.; Kociolek, J.P.; Fetscher, A.E. Nitrogen-fixing cyanobacteria (free-living and diatom endosymbionts): Their use in southern California stream bioassessment. Hydrobiologia 2013, 720, 111–127. [Google Scholar] [CrossRef]






Disclaimer/Publisher’s Note: The statements, opinions and data contained in all publications are solely those of the individual author(s) and contributor(s) and not of MDPI and/or the editor(s). MDPI and/or the editor(s) disclaim responsibility for any injury to people or property resulting from any ideas, methods, instructions or products referred to in the content. |
© 2025 by the authors. Licensee MDPI, Basel, Switzerland. This article is an open access article distributed under the terms and conditions of the Creative Commons Attribution (CC BY) license (https://creativecommons.org/licenses/by/4.0/).
Share and Cite
Xie, Z.; Xiong, S.; Liu, H.; Feng, J.; Chen, X.; Yang, K.; Zhang, L.; Wang, X.; Zhang, X. Phosphorus Regulated Coordination of Carbon, Nitrogen, Sulfur and Phosphorus Cycling Genes in Sediments of a Plateau Mesotrophic Lake Erhai in Yunnan, China. Water 2025, 17, 3399. https://doi.org/10.3390/w17233399
Xie Z, Xiong S, Liu H, Feng J, Chen X, Yang K, Zhang L, Wang X, Zhang X. Phosphorus Regulated Coordination of Carbon, Nitrogen, Sulfur and Phosphorus Cycling Genes in Sediments of a Plateau Mesotrophic Lake Erhai in Yunnan, China. Water. 2025; 17(23):3399. https://doi.org/10.3390/w17233399
Chicago/Turabian StyleXie, Zhen, Shunzi Xiong, Huaji Liu, Jimeng Feng, Xiaoyi Chen, Kaiwen Yang, Lei Zhang, Xinze Wang, and Xiaojun Zhang. 2025. "Phosphorus Regulated Coordination of Carbon, Nitrogen, Sulfur and Phosphorus Cycling Genes in Sediments of a Plateau Mesotrophic Lake Erhai in Yunnan, China" Water 17, no. 23: 3399. https://doi.org/10.3390/w17233399
APA StyleXie, Z., Xiong, S., Liu, H., Feng, J., Chen, X., Yang, K., Zhang, L., Wang, X., & Zhang, X. (2025). Phosphorus Regulated Coordination of Carbon, Nitrogen, Sulfur and Phosphorus Cycling Genes in Sediments of a Plateau Mesotrophic Lake Erhai in Yunnan, China. Water, 17(23), 3399. https://doi.org/10.3390/w17233399

