Optimization of Agricultural and Urban BMPs to Meet Phosphorus and Sediment Loading Targets in the Upper Soldier Creek, Kansas, USA
Abstract
1. Introduction
- the Storm Water Management Model Climate Assessment Tool (SWMM-CAT; [14]);
- BASINS (Better Assessment Science Integrating Point and Nonpoint Sources)–HSPF (Hydrological Simulation Program–FORTRAN)–CAT (Climate Assessment Tool) modeling system [15];
- Climate Model Data for Hydrologic Modeling (CMhyd) tool for preparing bias-corrected climate inputs [16]; and
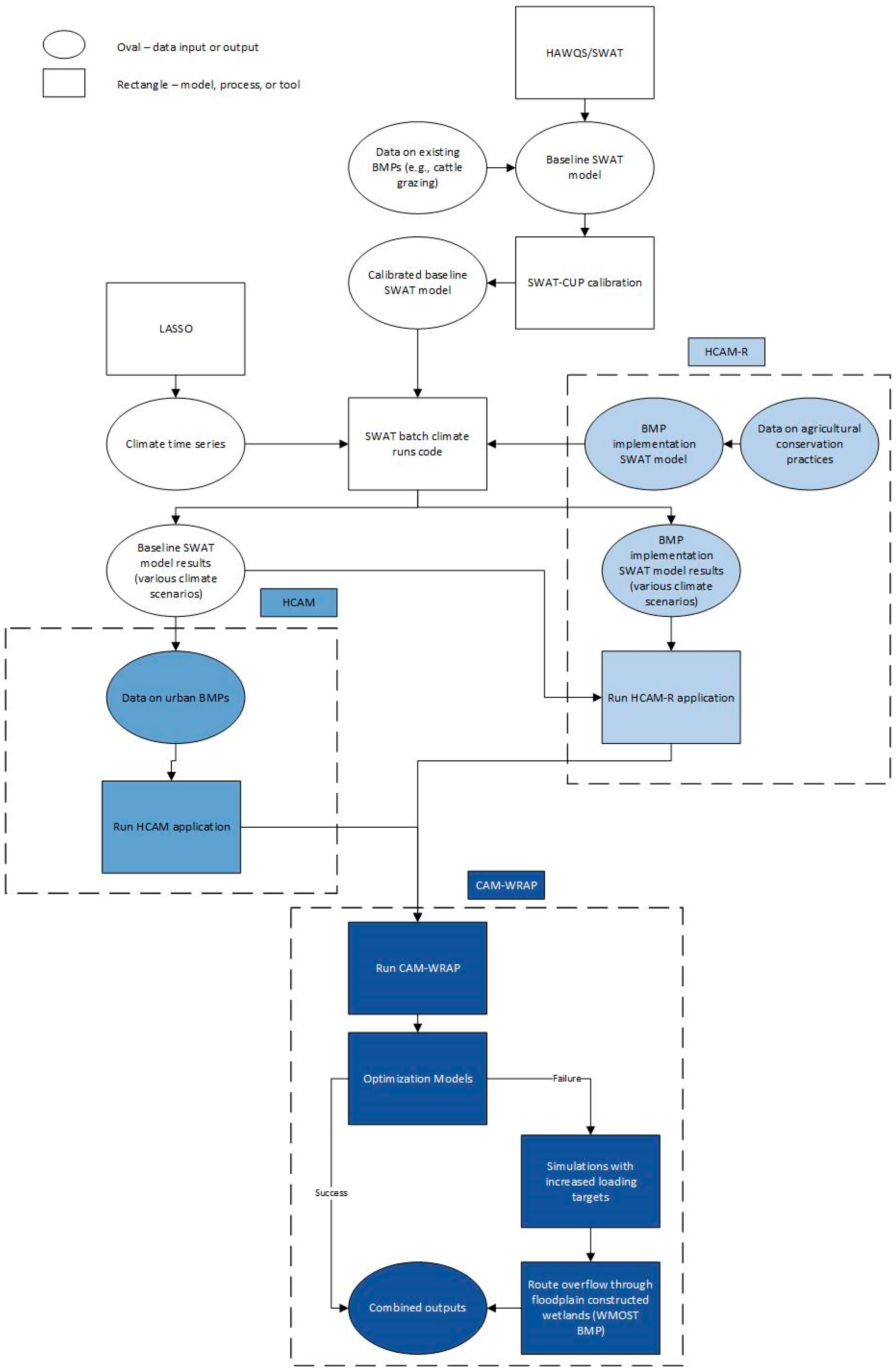
- the Hydrologic Comparison Assessment Module (HCAM; [17]) for the United States Environmental Protection Agency’s (US EPA) Watershed Management Optimization Support Tool (WMOST)).
- (1)
- Locating and Selecting Scenarios Online (LASSO), which summarizes key metrics from climate change scenarios [25];
- (2)
- HCAM, which facilitates Storm Water Management Model (SWMM) model simulations of urban stormwater BMP implementations under climate scenarios [26];
- (3)
- HCAM-R, which facilitates SWAT model simulations of agricultural conservation practice (ACP) implementations under climate scenarios [17]; and
- (4)
- the Climate Assessment Module Wrapper (CAM-WRAP), which combines outputs from the HCAM and HCAM-R applications to simulate or optimize solutions for a range of climate change scenarios [27].
2. Materials and Methods
2.1. Study Watershed
2.2. Overall Modelling and Optimization Approach
2.3. Development of SWAT Model for Upper Soldier Creek
2.4. WMOST Applications
2.4.1. WMOST Calibrations
2.4.2. Applying WMOST to Find Management Solutions
2.5. Modeled BMPs and Agricultural Conservation Practices (ACPs)
- No Till,
- Contouring,
- Contouring with Grassed Waterways,
- Terracing,
- Contouring with No Till,
- Terracing with No Till, and
- Vegetated Filter Strips
Riparian and In-Channel BMPs
2.6. Current Climate
2.6.1. Evaluating Upland, Riparian, and Channel Management Solutions Under Current Climate Conditions
2.6.2. Addition of Off-Channel Wetland Routing for Extreme Events in Current Climate Scenarios
2.7. Evaluating Management Solutions Under Future Climate Conditions
2.7.1. Selection and Generation of Future Climate Scenarios with LASSO
2.7.2. Simulation Runs Under Future Climate with Current Maximum-Load-Reduction Management Practices
3. Results
3.1. SWAT Model Calibration
3.2. WMOST Model Calibration
3.3. Least-Cost Optimization to Meet Upland TP and TSS Loading Targets Under Current Climate Conditions
3.4. Staged Optimizations to Meet Combined Upland and Bank Erosion Loading Targets for TSS
3.5. Least-Cost Optimization to Meet TP and TSS Upland Loading Targets Under Future Climate Conditions
3.5.1. Least-Cost Optimization to Meet TP Loading Targets Under Future Climate Conditions
3.5.2. Least-Cost Optimization to Meet Upland TSS Loading Targets Under Future Climate Conditions
4. Discussion
4.1. Utility of WMOST and Associated Utilities in Evaluating Least-Cost Management Options
4.2. Upland vs. Instream/Riparian Sources of TSS and TP
4.3. Limitations on Representation of ACPs
4.4. Need for Staged BMP Strategies Under Climate Change in Semi-Arid Climates to Deal with Extreme Events
- use of SWAT-Plus or a modified SWAT model that incorporates riparian wetland dynamics [67],
- application of a staged BMP approach that optimizes upland BMP selection for flows less than bankfull (or some other threshold) and independently routes overflows to an off-channel wetland or other control structure, or
4.5. Uncertainties in High Costs of Off-Channel Wetlands Storage and Opportunities for Reducing Net Costs via Co-Benefits
5. Conclusions
Supplementary Materials
Author Contributions
Funding
Data Availability Statement
Acknowledgments
Conflicts of Interest
Abbreviations
| ACP | Agricultural Conservation Practices |
| BASINS | Better Assessment Science Integrating Point and Nonpoint Sources |
| BMP | Best management practice |
| CAM-WRAP | Climate Assessment Module Wrapper |
| CAT | Climate Assessment Tool |
| CMhyd | Climate Model Data for Hydrologic Modeling |
| CMIP5 | Coupled Model Intercomparison Project Phase 5 |
| CN | Curve number |
| CUAHSI | Consortium of Universities for the Advancement of Hydrologic Science, Inc. |
| ECHO | Enforcement and Compliance History Online |
| HAWQS | Hydrologic and Water Quality System |
| HCAM | Hydrologic Comparison Assessment Module |
| HRU | Hydrologic Response Unit |
| HSPF | Hydrological Simulation Program-FORTRAN |
| HUC | Hydrologic Unit Code |
| ICF | Consulting company |
| KDHE | Kansas Department of Health and the Environment |
| KGE | Kling-Gupta Efficiency |
| LASSO | Locating and Selecting Scenarios Online |
| LOCA | Localized Constructed Analogs |
| LSRB | Le Sueur River Basin |
| MDE | Maryland Department of the Environment |
| MDPI | Multidisciplinary Digital Publishing Institute |
| MOEA | Multi-objective evolutionary algorithm |
| MOS | Margin of safety |
| N | Nitrogen |
| NEOS | Network-Enabled Optimization System |
| NLCD | National Landcover Dataset |
| NSE | Nash-Sutcliffe Efficiency |
| O&M | Operation and maintenance |
| ORISE | Oak Ridge Institute for Science and Education |
| P | Phosphorus |
| PRISM | Parameter-elevation Relationships on Independent Slopes Model |
| RCP | Representative Concentration Pathway |
| RMSE | Root mean square error |
| RSR | RMSE-observations standard deviation ratio |
| SPARROW | SPAtially-Referenced Regression On Watershed attributes |
| SWAT | Soil Water Assessment Tool |
| SWMM | Stormwater Management Model |
| SWMM-CAT | Stormwater Management Model Climate Assessment Tool |
| TMDL | Total Maximum Daily Load |
| TN | Total nitrogen |
| TP | Total phosphorus |
| TSS | Total suspended solids |
| USA | United States of America |
| US EPA | United States Environmental Protection Agency |
| USC | Upper Soldier Creek |
| USGS | United States Geological Survey |
| WMOST | Watershed Management Optimization Support Tool |
| WRAPS | Watershed Restoration Protection Strategy |
| WQ | Water quality |
| WWTP | Wastewater treatment plant |
References
- US EPA. Handbook for Developing Watershed Plans to Restore and Protect Our Waters; U.S. Environmental Protection Agency, Office of Water Nonpoint Source Control Branch: Washington, DC, USA, 2008.
- Watanabe, S.; Overholt, E.P.; Schladow, S.G.; Vincent, W.F.; Williamson, C.E. Climate Change and Underwater Light: Large-scale Changes in Ultraviolet Radiation Transparency Associated with Intensifying Wet–Dry Cycles. Limnol. Oceanogr. Lett. 2025, 10, 485–494. [Google Scholar] [CrossRef]
- Zia, A.; Schroth, A.W.; Hecht, J.S.; Isles, P.; Clemins, P.J.; Turnbull, S.; Bitterman, P.; Tsai, Y.; Mohammed, I.N.; Bucini, G.; et al. Climate Change-Legacy Phosphorus Synergy Hinders Lake Response to Aggressive Water Policy Targets. Earths Future 2022, 10, e2021EF002234. [Google Scholar] [CrossRef]
- Linker, L.C.; Shenk, G.W.; Bhatt, G.; Tian, R.; Cerco, C.F.; Bertani, I. Simulating Climate Change in a Coastal Watershed with an Integrated Suite of Airshed, Watershed, and Estuary Models. JAWRA J. Am. Water Resour. Assoc. 2024, 60, 499–528. [Google Scholar] [CrossRef]
- U.S. Environmental Protection Agency. Columbia and Lower Snake Rivers Temperature Total Maximum Daily Load; U.S. Environmental Protection Agency, Region 10: Seattle, WA, USA, 2021.
- Johnson, T.; Butcher, J.; Santell, S.; Schwartz, S.; Julius, S.; LeDuc, S. A Review of Climate Change Effects on Practices for Mitigating Water Quality Impacts. J. Water Clim. Change 2022, 13, 1684–1705. [Google Scholar] [CrossRef] [PubMed]
- Buxton, A.; Feldman, J.; Heyvaert, A.; Leisenring, M.; Orr, A. Tahoe Stormwater Treatment BMPs in a Changing Climate.; Nevada Division of Environmental Protection and the Nevada Division of State Lands: Carson City, NV, USA, 2023.
- Schmidt, M.L.; Sarkar, S.; Butcher, J.B.; Johnson, T.E.; Julius, S.H. Agricultural Best Management Practice Sensitivity to Changing Air Temperature and Precipitation. Trans. ASABE 2019, 62, 1021–1033. [Google Scholar] [CrossRef]
- Butcher, J.B.; Sarkar, S.; Johnson, T.E.; Shabani, A. Spatial Analysis of Future Climate Risk to Stormwater Infrastructure. JAWRA J. Am. Water Resour. Assoc. 2023, 59, 1383–1396. [Google Scholar] [CrossRef]
- Zammali, M.K.; Nazemi, A.; Hassanzadeh, E.; Lindenschmidt, K.-E. Inadequacy of Agricultural Best Management Practices under Warmer Climates. Environ. Res. Lett. 2024, 19, 124067. [Google Scholar] [CrossRef]
- U.S. Environmental Protection Agency. Final Project Report: EPA Region 10 Climate Change and TMDL Pilot—South Fork Nooksack River, Washington; National Health and Environmental Effects Research Laboratory, Western Ecology Division: Corvallis, OR, USA, 2016.
- MDE (Maryland Department of Environment). MD_Climate_Change_Addendum_2022; Maryland Department of Environment: Baltimore, MD, USA, 2022.
- Nunoo, R.; Anderson, P.; Kumar, S.; Zhu, J.J. Margin of Safety in TMDLs: Natural Language Processing-Aided Review of the State of Practice. J. Hydrol. Eng. 2020, 25, 04020002. [Google Scholar] [CrossRef]
- Rossman, L. SWMM-CAT User’s Guide; U.S. Environmental Protection Agency, Office of Research and Development: Cincinnati, OH, USA.
- US EPA. BASINS 4.0 Climate Assessment Tool (CAT): Supporting Documentation and User’s Manual; National Center for Environmental Assessment, Office of Research and Development: Washington, DC, USA, 2009.
- Rathjens, H.; Bieger, K.; Srinivasan, I.; Chaubey, I.; Arnold, J.G. CMhyd User Manual: Documentation for Preparing Simulated Climate Change Data for Hydrologic Impact Studies 2016. Available online: https://swat.tamu.edu/media/115265/bias_cor_man.pdf (accessed on 25 July 2025).
- US EPA. Hydro-Climate Automation Module (HCAM) Instructions: Version 2; U.S. Environmental Protection Agency, Office of Research and Development: Narragansett, RI, USA, 2021.
- Liu, Y.; Guo, T.; Wang, R.; Engel, B.A.; Flanagan, D.C.; Li, S.; Pijanowski, B.C.; Collingsworth, P.D.; Lee, J.G.; Wallace, C.W. A SWAT-Based Optimization Tool for Obtaining Cost-Effective Strategies for Agricultural Conservation Practice Implementation at Watershed Scales. Sci. Total Environ. 2019, 691, 685–696. [Google Scholar] [CrossRef] [PubMed]
- Qi, Z.; Kang, G.; Wu, X.; Sun, Y.; Wang, Y. Multi-Objective Optimization for Selecting and Siting the Cost-Effective BMPs by Coupling Revised GWLF Model and NSGAII Algorithm. Water 2020, 12, 235. [Google Scholar] [CrossRef]
- Yang, G.; Best, E.P.H. Spatial Optimization of Watershed Management Practices for Nitrogen Load Reduction Using a Modeling-Optimization Framework. J. Environ. Manag. 2015, 161, 252–260. [Google Scholar] [CrossRef]
- Qiu, J.; Shen, Z.; Hou, X.; Xie, H.; Leng, G. Evaluating the Performance of Conservation Practices under Climate Change Scenarios in the Miyun Reservoir Watershed, China. Ecol. Eng. 2020, 143, 105700. [Google Scholar] [CrossRef]
- Jiang, Y.; Xiong, L.; Xu, Z.; Huang, G. A Simulation-Based Optimization Model for Watershed Multi-Scale Irrigation Water Use with Considering Impacts of Climate Changes. J. Hydrol. 2021, 598, 126395. [Google Scholar] [CrossRef]
- Stakeholder Leadership Team Watershed Restoration and Protection Strategy Middle Kansas. 2011. Available online: https://kswraps.org/project-listing/middle-kansas-wraps/ (accessed on 25 July 2025).
- Detenbeck, N.; Weaver, C.; Le, A.; Morin, I.; ten Brink, M. Watershed Management Optimization Support Tool v3.1; U.S. Environmental Protection Agency, Office of Research and Development: Washington, DC, USA, 2021.
- US EPA. A Systematic Approach for Selecting Climate Projections to Inform Regional Impact Assessments (Final); U.S. Environmental Protection Agency, Office of Research and Development: Washington, DC, USA, 2020.
- Detenbeck, N.; Le, A.; Piscopo, A.; Dickman, K.; Weaver, C.; Morin, I.; tenBrink, M. Hydrologic Comparison Assessment Tool (HCAM); U.S. Environmental Protection Agency, Office of Research and Development: Washington, DC, USA, 2021.
- Detenbeck, N.; ten Brink, M.; Le, A.; Munson, K.; Ennett, S.; Parker, H.; Morin, I.; Weaver, C. WMOST Climate Automation Programs (WCAP) Instructions v.1: SWAT Batch Climate Runs, Hydrologic Comparison Assessment Module (HCAM-R) for SWAT, HAWQS; U.S. Environmental Protection Agency, Office of Research and Development: Washington, DC, USA, 2024; p. 52.
- Dewitz, J. National Land Cover Database (NLCD) 2006 Land Cover Conterminous United States (Ver. 2.0, July 2024) 2024. U.S. Geological Survey Data Release. [CrossRef]
- KDHE. Kansas-Lower Republican Basin Total Maximum Daily Load; Kansas Department of Health and the Environment: Topeka, KS, USA, 2007; p. 15.
- Saad, D.A.; Robertson, D.M. SPARROW Model Inputs and Simulated Streamflow, Nutrient and Suspended-Sediment Loads in Streams of the Midwestern United States, 2012 Base Year 2020. U.S. Geological Survey Data Release. Available online: https://www.sciencebase.gov/catalog/item/5cbf5150e4b09b8c0b700df3 (accessed on 25 July 2025).
- Banner, E. The Watersheds of the Middle and Upper Kansas Sub-Basins A Report on the Water Quality and Lands; Kansas Department of Health and the Environment: Topeka, KS, USA, 2008.
- Juracek, K.E. Historical Channel Change Along Soldier Creek, Northeast Kansas; Water-Resources Investigations Report 2002-4047; U.S. Geological Survey: Lawrence, KS, USA, 2002. Available online: https://pubs.usgs.gov/publication/wri024047 (accessed on 25 July 2025).
- Osterkamp, W.R.; Curtis, R.E.; Crowther, H.G. Sediment And Channel-Geometry Investigations For The Kansas River Bank-Stabilization Study: Kansas, Nebraska, And Colorado; Open-File Report; U.S. Geological Survey: Lawrence, KS, USA, 1982.
- Czyzyk, J.; Mesnier, M.P.; More, J.J. The NEOS Server. IEEE Comput. Sci. Eng. 1998, 5, 68–75. [Google Scholar] [CrossRef]
- HAWQS. HAWQS System and Data to Model the Lower 48 Conterminous U.S Using the SWAT Model 2020. Texas Data Repository, V2. Available online: https://dataverse.tdl.org/dataset.xhtml?persistentId=doi:10.18738/T8/GDOPBA (accessed on 25 July 2025).
- US EPA. Storm Water Management Model User’s Manual Version 5.2; U.S. Environmental Protection Agency, Office of Research and Development Center for Environmental & Emergency Response: Cincinnati, OH, USA, 2022.
- Han, W.; Yang, Z.; Di, L.; Mueller, R. CropScape: A Web Service Based Application for Exploring and Disseminating US Conterminous Geospatial Cropland Data Products for Decision Support. Comput. Electron. Agric. 2012, 84, 111–123. [Google Scholar] [CrossRef]
- Bonami, P.; Biegler, L.T.; Conn, A.R.; Cornuejols, G.; Grossman, I.E.; Laird, C.D.; Lee, J.; Lodi, A.; Margot, F.; Sawaya, N.; et al. An Algorithmic Framework for Convex Mixed Integer Nonlinear Programs; IBM: Armonk, NY, USA, 2005. [Google Scholar]
- TetraTech. Opti-Tool for Stormwater and Nutrient Management; United States Environmental Protection Agency, Region1: Boston, MA, USA, 2016.
- Waidler, D.; White, M.; Steglich, E.; Wang, S.; Williams, J.; Jones, C.A.; Srinivasan, R. Conservation Practice Modeling Guide for SWAT and APEX; Texas Water Resources Institute: College Station, TX, USA, 2009.
- Sass, C. Evaluation and Development of Predictive Streambank Erosion Curves for Northeast Kansas Using Rosgen’s “Bancs” Methodology. Ph.D. Thesis, Kansas State University, Manhattan, Kansas, 2011. [Google Scholar]
- Davis, R.T.; Tank, J.L.; Mahl, U.H.; Winikoff, S.G.; Roley, S.S. The Influence of Two-Stage Ditches with Constructed Floodplains on Water Column Nutrients and Sediments in Agricultural Streams. JAWRA J. Am. Water Resour. Assoc. 2015, 51, 941–955. [Google Scholar] [CrossRef]
- Mahl, U.H.; Tank, J.L.; Roley, S.S.; Davis, R.T. Two-Stage Ditch Floodplains Enhance N-Removal Capacity and Reduce Turbidity and Dissolved P in Agricultural Streams. JAWRA J. Am. Water Resour. Assoc. 2015, 51, 923–940. [Google Scholar] [CrossRef]
- MDE (Maryland Department of Environment). A Methodology for Addressing Sediment Impairments in Maryland’s Non-Tidal Watersheds; Maryland Department of Environment: Baltimore, MD, USA, 2006.
- MDE (Maryland Department of Environment). Addendum: Updates to A Methodology for Addressing Sediment Impairments in Maryland’s Nontidal Watersheds for Sediment Total Maximum Daily Loads (TMDLs) Developed Starting in Fiscal Year (FY) 2009; Maryland Department of Environment: Baltimore, MD, USA, 2009.
- Hey, D.L.; Kenimer, A.L.; Barrett, K.R. Water Quality Improvement by Four Experimental Wetlands. Ecol. Eng. 1994, 3, 381–397. [Google Scholar] [CrossRef]
- Phiri, W.K.; Vanzo, D.; Banda, K.; Nyirenda, E.; Nyambe, I.A. A Pseudo-Reservoir Concept in SWAT Model for the Simulation of an Alluvial Floodplain in a Complex Tropical River System. J. Hydrol. Reg. Stud. 2021, 33, 100770. [Google Scholar] [CrossRef]
- MDE (Maryland Department of Environment). Total Maximum Daily Load of Sediment in the Cabin John Creek Watershed, Montgomery County, Maryland; Maryland Department of Environment: Baltimore, MD, USA, 2011.
- Kadlec, R.H.; Hey, D.L. Constructed Wetlands for River Water Quality Improvement. Water Sci. Technol. 1994, 29, 159–168. [Google Scholar] [CrossRef]
- Mitsch, W.J.; Zhang, L.; Griffiths, L.N.; Bays, J. Contrasting Two Urban Wetland Parks Created for Improving Habitat and Downstream Water Quality. Ecol. Eng. 2023, 192, 106976. [Google Scholar] [CrossRef]
- Maimone, M.; Malter, S.; Rockwell, J.; Raj, V. Transforming Global Climate Model Precipitation Output for Use in Urban Stormwater Applications. J. Water Resour. Plan. Manag. 2019, 145, 04019021. [Google Scholar] [CrossRef]
- Moriasi, D.N. Hydrologic and Water Quality Models: Performance Measures and Evaluation Criteria. Trans. ASABE 2015, 58, 1763–1785. [Google Scholar] [CrossRef]
- Gupta, H.V.; Kling, H.; Yilmaz, K.K.; Martinez, G.F. Decomposition of the Mean Squared Error and NSE Performance Criteria: Implications for Improving Hydrological Modelling. J. Hydrol. 2009, 377, 80–91. [Google Scholar] [CrossRef]
- Knoben, W.J.M.; Freer, J.E.; Woods, R.A. Technical Note: Inherent Benchmark or Not? Comparing Nash–Sutcliffe and Kling–Gupta Efficiency Scores. Hydrol. Earth Syst. Sci. 2019, 23, 4323–4331. [Google Scholar] [CrossRef]
- Juracek, K.E.; Ziegler, A.C. Estimation of Sediment Sources Using Selected Chemical Tracers in the Perry Lake Basin, Kansas, USA. Int. J. Sediment Res. 2009, 24, 108–125. [Google Scholar] [CrossRef]
- Vaughan, A.A.; Belmont, P.; Hawkins, C.P.; Wilcock, P. Near-Channel Versus Watershed Controls on Sediment Rating Curves. J. Geophys. Res. Earth Surf. 2017, 122, 1901–1923. [Google Scholar] [CrossRef]
- James, L.A. Legacy Sediment: Definitions and Processes of Episodically Produced Anthropogenic Sediment. Anthropocene 2013, 2, 16–26. [Google Scholar] [CrossRef]
- Altier, L.S.; Lowrance, R.; Williams, R.G.; Inamda, S.P.; Bosch, D.D.; Sheridan, J.M.; Hubbard, R.K.; Thomas, D.L. Riparian Ecosystem Management Model: Simulator for Ecological Processes in Riparian Zones; United States Department of Agriculture, Agricultural Research Service: Beltsville, MD, USA, 2002.
- Book, R.S.; Frankenberger, J.; Christianson, L.E.; Prasad, L.R.; Yuan, Y. Effectiveness Overview of Agricultural Conservation Practices for Water Quality Improvement Part II. J. Nat. Resour. Agric. Ecosyst. 2024, 2, 129–137. [Google Scholar] [CrossRef]
- Arabi, M.; Frankenberger, J.R.; Engel, B.A.; Arnold, J.G. Representation of Agricultural Conservation Practices with SWAT. Hydrol. Process. 2008, 22, 3042–3055. [Google Scholar] [CrossRef]
- Wagena, M.B.; Easton, Z.M. Agricultural Conservation Practices Can Help Mitigate the Impact of Climate Change. Sci. Total Environ. 2018, 635, 132–143. [Google Scholar] [CrossRef]
- Lotter, D.W.; Seidel, R.; Liebhardt, W. The Performance of Organic and Conventional Cropping Systems in an Extreme Climate Year. Am. J. Altern. Agric. 2003, 18, 146–154. [Google Scholar] [CrossRef]
- Prescott, C.E.; Rui, Y.; Cotrufo, M.F.; Grayston, S.J. Managing Plant Surplus Carbon to Generate Soil Organic Matter in Regenerative Agriculture. J. Soil Water Conserv. 2021, 76, 99A–104A. [Google Scholar] [CrossRef]
- Chesapeake Bay Foundation. Chesapeake Bay Foundation Promoting Rotational Grazing in the Chesapeake Bay Watershed and Quantifying the Environmental Benefits: Results for Six Case Study Farms; Chesapeake Bay Foundation: Annapolis, MD, USA, 2019; Available online: https://m2balliance.org/documents/report_grazing-case-study.pdf (accessed on 25 July 2025).
- Rahman, M.M.; Thompson, J.R.; Flower, R.J. An Enhanced SWAT Wetland Module to Quantify Hydraulic Interactions between Riparian Depressional Wetlands, Rivers and Aquifers. Environ. Model. Softw. 2016, 84, 263–289. [Google Scholar] [CrossRef]
- Bieger, K.; Arnold, J.G.; Rathjens, H.; White, M.J.; Bosch, D.D.; Allen, P.M. Representing the Connectivity of Upland Areas to Floodplains and Streams in SWAT+. JAWRA J. Am. Water Resour. Assoc. 2019, 55, 578–590. [Google Scholar] [CrossRef]
- Lee, S.; Yeo, I.-Y.; Lang, M.W.; Sadeghi, A.M.; McCarty, G.W.; Moglen, G.E.; Evenson, G.R. Assessing the Cumulative Impacts of Geographically Isolated Wetlands on Watershed Hydrology Using the SWAT Model Coupled with Improved Wetland Modules. J. Environ. Manag. 2018, 223, 37–48. [Google Scholar] [CrossRef]
- Habteyes, B.G.; Ward, F.A. Economics of Irrigation Water Conservation: Dynamic Optimization for Consumption and Investment. J. Environ. Manag. 2020, 258, 110040. [Google Scholar] [CrossRef]
- Huang, Y.-K.; Bawa, R.; Mullen, J.; Hoghooghi, N.; Kalin, L.; Dwivedi, P. Designing Watersheds for Integrated Development (DWID): A Stochastic Dynamic Optimization Approach for Understanding Expected Land Use Changes to Meet Potential Water Quality Regulations. Agric. Water Manag. 2022, 271, 107799. [Google Scholar] [CrossRef]
- Hansen, A.T.; Campbell, T.; Cho, S.J.; Czuba, J.A.; Dalzell, B.J.; Dolph, C.L.; Hawthorne, P.L.; Rabotyagov, S.; Lang, Z.; Kumarasamy, K.; et al. Integrated Assessment Modeling Reveals Near-Channel Management as Cost-Effective to Improve Water Quality in Agricultural Watersheds. Proc. Natl. Acad. Sci. USA 2021, 118, e2024912118. [Google Scholar] [CrossRef]
- Cho, S.J.; Wilcock, P.R.; Belmont, P.; Gran, K.B.; Hobbs, B.F. Simulation Model for Collaborative Decision Making on Sediment Source Reduction in an Intensively Managed Watershed. Water Resour. Res. 2019, 55, 1544–1564. [Google Scholar] [CrossRef]
- Nietch, C.T.; Hawley, R.J.; Safwat, A.; Christensen, J.R.; Heberling, M.T.; McManus, J.; McClatchey, R.; Lubbers, H.; Smucker, N.J.; Onderak, E.; et al. Implementing Constructed Wetlands for Nutrient Reduction at Watershed Scale: Opportunity to Link Models and Real-World Execution. J. Soil Water Conserv. 2024, 79, 113–131. [Google Scholar] [CrossRef]
- deNoyelles, F.; Kastens, J.H. Reservoir Sedimentation Challenges Kansas. Trans. Kans. Acad. Sci. 2016, 119, 69–81. [Google Scholar] [CrossRef]
- Wing, O.E.J.; Bates, P.D.; Sampson, C.C.; Smith, A.M.; Johnson, K.A.; Erickson, T.A. Validation of a 30 m Resolution Flood Hazard Model of the Conterminous U Nited S Tates. Water Resour. Res. 2017, 53, 7968–7986. [Google Scholar] [CrossRef]
- Pindilli, E.J.; Loftin, K. What’s It Worth? Estimating the Potential Value of Early Warnings of Cyanobacterial Harmful Algal Blooms for Managing Freshwater Reservoirs in Kansas, United States. Front. Environ. Sci. 2022, 10, 805165. [Google Scholar] [CrossRef]
- Gollehon, Noel, Margriet Caswell, Marc Ribaudo, Robert Kellogg, Charles Lander, and David Letson. 2001; Confined Animal Production and Manure Nutrients. Economic Research Service, U.S. Department of Agriculture. Agricultural Information Bulletin no. 771. Available online: https://ers.usda.gov/sites/default/files/_laserfiche/publications/42398/17786_aib771_1_.pdf (accessed on 25 July 2025).
- Gu, A.Z.; Liu, L.; Neethling, J.B.; Stensel, H.D.; Murthy, S. Treatability and Fate of Various Phosphorus Fractions in Different Wastewater Treatment Processes. Water Sci. Technol. 2011, 63, 804–810. [Google Scholar] [CrossRef] [PubMed]
- Sheshukov, A.Y.; Douglas-Mankin, K.R.; Sinnathamby, S.; Daggupati, P. Pasture BMP Effectiveness Using an HRU-Based Subarea Approach in SWAT. J. Environ. Manag. 2016, 166, 276–284. [Google Scholar] [CrossRef]
- Abbaspour, K.C. SWAT-CUP: SWAT Calibration and Uncertainty Programs—A User Manual; Swiss Federal Institute of Aquatic Science and Technology: Dübendorf, Switzerland, 2011. [Google Scholar]
- Arnold, J.G.; Moriasi, D.N.; Gassman, P.W.; Abbaspour, K.C.; White, M.J.; Srinivasan, R.; Santhi, C.; Harmel, R.D.; van Griensven, A.; Van Liew, M.W.; et al. SWAT: Model Use, Calibration, and Validation. Trans. ASABE 2012, 55, 1491–1508. [Google Scholar] [CrossRef]
- Abbaspour, K.; Vaghefi, S.; Srinivasan, R. A Guideline for Successful Calibration and Uncertainty Analysis for Soil and Water Assessment: A Review of Papers from the 2016 International SWAT Conference. Water 2017, 10, 6. [Google Scholar] [CrossRef]
- Water Quality Portal. Washington (DC): National Water Quality Monitoring Council, United States Geological Survey (USGS), Environmental Protection Agency (EPA). 2021. Available online: https://www.waterqualitydata.us/ (accessed on 25 July 2025).
- Lanning-Rush, J.L.; Restrepo-Osorio, D.L. Public-Supply Water Use in Kansas; 2015: U.S. Geological Survey data release; U.S. Geological Survey: Lawrence, KS, USA, 2017. Available online: https://www.sciencebase.gov/catalog/item/58bd9576e4b01a6517dc0cfd (accessed on 25 July 2025).
- Lanning-Rush, J.L. Public-Supply Water Use in Kansas, 2014: U.S. Geological Survey Data Release; U.S. Geological Survey: Reston, VA, USA, 2016. Available online: https://www.sciencebase.gov/catalog/item/get/570d4bebe4b0ef3b7ca14df7 (accessed on 25 July 2025).
- City of Topeka, Kansas 2023; Stormwater Development & Management. Available online: https://www.topeka.org/utilities/stormwater-development-management/#gsc.tab=0 (accessed on 25 July 2025).
- Murphy, C.A.; Foster, B.L.; Ramspott, M.E.; Price, K. Grassland management and soil bulk density. Trans. Kans. Acad. Sci. 2004, 107, 45–54. [Google Scholar] [CrossRef]
- Powell, A. Delaware River Watershed Streambank Erosion Assessment: ArcGIS® Comparison Study: 1991, 2002, 2003 vs. 2015 Aerial Photography; Updated Draft April 2017; Kansas Water Office: Topeka, KS, USA, 2017.
- Witter, J.; D’Ambrosio, J.; Magner, J.; Ward, A.; Wilson, B.; Economics of Implementing Two-stage Channels. Dept. of Food, Agricultural and Biological Engineering, The Ohio State University, Dept. of Bioproducts & Biosystems Engineering, University of Minnesota. 2011. Available online: https://wrl.mnpals.net/islandora/object/WRLrepository:3542 (accessed on 25 July 2025).





| Parameter | Units | Daily/Annual | Target |
|---|---|---|---|
| TSS | mT | Annual | 8618 |
| TSS | mg/L | Daily average | 100 at flows <28.3 m3 s−1 |
| TP | kg | Annual | 40,585 |
| Variable | Units | r2 | NS | MSE | PBIAS | KGE | Mean_sim (Mean_obs) | StdDev_sim (StdDev_obs) |
|---|---|---|---|---|---|---|---|---|
| Discharge_1 | mm | 0.53 | 0.52 | 1.00 × 101 | −2.4 | 0.54 | 0.74 (0.73) | 2.93 (4.61) |
| Discharge_3 | mm | 0.47 | 0.47 | 1.10 × 102 | −20.9 | 0.49 | 3.01 (2.49) | 9.37 (14.20) |
| Discharge_7 | mm | 0.63 | 0.63 | 2.00 × 102 | −36.1 | 0.53 | 6.35 (4.67) | 17.83 (23.05) |
| TSS load _3 | mT/km2/day | 0.1 | 0.06 | 9.60 × 102 | 56.5 | −0.1 | 5.39 (1123.09) | 10.89 (2890.29) |
| Suspended sediment load_3 | mT/km2/day | 0.2 | 0.11 | 9.00 × 102 | −70.4 | −0.11 | 1913.25 (1123.09) | 1019.68 (2890.29) |
| TSS_7 | mg/L | 0.26 | −0.01 | 1.10 × 107 | 88 | −0.41 | 6314.91 (581.88) | 4242.00 (3329.33) |
| Total P_3 | kg P/day | 0.76 | −0.48 | 1.40 × 103 | −58.1 | −0.13 | 17.04 (10.78) | 60.21 (30.64) |
| Total N_3 | kg P/day | 0.5 | 0.39 | 2.00 × 104 | 18.2 | 0.66 | 69.96 (85.53) | 187.38 (182.12) |
| Total N_7 | kg N/day | 0.7 | 0.68 | 5.40 × 105 | 28 | 0.59 | 353.27 (490.80) | 967.76 (1299.00) |
| Pollutant | Target Component | Year | Annual Load Target Achieved? | Daily Load Target Achieved? | BMPs/ACPs to Implement | Costs (million $) | Comments | ||
|---|---|---|---|---|---|---|---|---|---|
| Infrastructure | BMP/ACP | Total | |||||||
| TP | Upland loads | 2012 | Yes | Yes | $1.107 | $1.107 | |||
| TP | Upland loads | 2014 | Yes | Yes | 3.1 km2 developed area treated grassed swales with underdrains | $1.059 | |||
| TP | Upland loads | 71.3 km2 cropland treated with contouring | $0.108 | ||||||
| TP | Upland loads | $2.058 | $3.224 | ||||||
| TP | Upland loads | 2015 | Yes | Yes | |||||
| TP | Upland loads | 8.9 km2 developed area treated with sand filter with underdrains | $1.772 | ||||||
| TP | Upland loads | 71.3 km2 cropland treated with contouring | $0.108 | ||||||
| TP | Upland loads | $1.130 | $3.01 | ||||||
| TP | Upland loads | 2015 | Yes | Yes | 9.9 km2 developed area treated with wet ponds | $1.95 | Groundwater supplement required | ||
| TP | Upland loads | 71.3 km2 cropland treated with contouring | $0.108 | ||||||
| TP | Upland loads | $1.130 | $3.19 | ||||||
| TSS | Upland loads | 2012 | Yes | Yes | 35.2 km2 cropland treated with contouring | $0.052 | |||
| 0.02 km2 treated with agricultural constructed wetland | $0.00046 | ||||||||
| $1.107 | $1.156 | ||||||||
| TSS | Upland loads | 2014 | 5.8 × target | No | 13.3 km2 developed area treated with grassed swales with drains | $4.621 | |||
| 1.1 km2 cropland treated with terracing + no till | $0.009 | ||||||||
| 3328 m of bank stabilization/riparian restoration | $10.43 | ||||||||
| Cattle exclusion from 95.1 km2 | $0.94 | ||||||||
| $17.000 | Cheapest solution with bank stabilization | ||||||||
| TSS | Upland + bank erosion | 2014 | 10 × target | No | Off-channel wetland; 3421,255 m3 storage | $34 | Additions to handle excess flows | ||
Disclaimer/Publisher’s Note: The statements, opinions and data contained in all publications are solely those of the individual author(s) and contributor(s) and not of MDPI and/or the editor(s). MDPI and/or the editor(s) disclaim responsibility for any injury to people or property resulting from any ideas, methods, instructions or products referred to in the content. |
© 2025 by the authors. Licensee MDPI, Basel, Switzerland. This article is an open access article distributed under the terms and conditions of the Creative Commons Attribution (CC BY) license (https://creativecommons.org/licenses/by/4.0/).
Share and Cite
Detenbeck, N.E.; Weaver, C.P.; Le, A.M.; Morefield, P.E.; Ennett, S.; ten Brink, M.R. Optimization of Agricultural and Urban BMPs to Meet Phosphorus and Sediment Loading Targets in the Upper Soldier Creek, Kansas, USA. Water 2025, 17, 2265. https://doi.org/10.3390/w17152265
Detenbeck NE, Weaver CP, Le AM, Morefield PE, Ennett S, ten Brink MR. Optimization of Agricultural and Urban BMPs to Meet Phosphorus and Sediment Loading Targets in the Upper Soldier Creek, Kansas, USA. Water. 2025; 17(15):2265. https://doi.org/10.3390/w17152265
Chicago/Turabian StyleDetenbeck, Naomi E., Christopher P. Weaver, Alyssa M. Le, Philip E. Morefield, Samuel Ennett, and Marilyn R. ten Brink. 2025. "Optimization of Agricultural and Urban BMPs to Meet Phosphorus and Sediment Loading Targets in the Upper Soldier Creek, Kansas, USA" Water 17, no. 15: 2265. https://doi.org/10.3390/w17152265
APA StyleDetenbeck, N. E., Weaver, C. P., Le, A. M., Morefield, P. E., Ennett, S., & ten Brink, M. R. (2025). Optimization of Agricultural and Urban BMPs to Meet Phosphorus and Sediment Loading Targets in the Upper Soldier Creek, Kansas, USA. Water, 17(15), 2265. https://doi.org/10.3390/w17152265

