Abstract
Metropolitan areas in Indonesia, specifically Jabodetabek, are projected to continue experiencing population growth. This will result in increased water demand, which, if left unchecked, could lead to a water crisis. Additionally, the region faces persistent flooding issues. To mitigate these challenges, the Indonesian government proposes the creation of a coastal reservoir. However, a methodology for the pre-feasibility study of such reservoirs in Indonesia is currently lacking. This study addresses this gap by presenting a methodological framework encompassing hydrology and water allocation analyses as well as numerical modeling related to hydraulic and sedimentation aspects of coastal reservoirs. The methodology was designed to be adaptable based on data availability. Finally, this methodology was applied to a case study located at the Cisadane River estuary. The water allocation simulation showed that the reservoir can release an annual optimum discharge of 80.618 m3/s in wet years and 22.731 m3/s in dry years. Flood modeling demonstrated a modest impact on reducing early-hour floods, with a water level decrease of around 20–50 cm within 5 km of the reservoir. Furthermore, sediment modeling revealed varying sedimentation and erosion depths along the rivers, with approximately 62,300 m3/year settling in the reservoir.
1. Introduction
Jakarta, Bogor, Depok, Tangerang, and Bekasi (Jabodetabek) are metropolitan areas that continue to experience rapid population growth and industrial development. This has an impact on various aspects, including decreasing land availability, increasing demand for raw water, and continuously rising pollution and waste [1,2]. These factors significantly affect the condition of natural resources, particularly water resources. For instance, a study by [3] highlights the impact of coal mining on polluting water resources.
As a result, water resources will experience changes ranging from quantity to quality, which, if left unchecked, will cause a water crisis, especially during the dry season. A study conducted by the Indonesian government shows that the projected water demand for the Jabodetabek area in 2030 will reach 110 m3/s and in 2070 will reach 159 m3/s. Therefore, adaptation is crucial as climate change intensifies and prolongs shortages [4]. Until now, piped water coverage in this area has remained at only 64% [5] and tends to decrease from year to year. Thus, massive groundwater extraction was conducted to meet increased water demands. This has caused land subsidence that has occurred for decades in this area [6,7,8]. A study by [9] shows that observed subsidence rates during the 1982–2010 period were about 1–15 cm/year and can be up to 20–28 cm/year at certain locations.
Apart from raw water problems, the Jabodetabek area also faces flooding issues. Over half of Jakarta’s population resides in the coastal area in the northern part, which is vulnerable to floods from the riverside and seaside [10]. Floods have occurred not only in Jakarta but also in downstream areas around the Jakarta Bay area such as Tangerang and Bekasi. Various factors contribute to these floods, namely, river overflows and local rain; inadequate drainage systems; small water absorption areas, resulting in the potential for tidal flooding from the sea; and climate change, which increases flood inundation areas and depths [11,12]. Furthermore, land subsidence resulting from groundwater extraction amplifies vulnerability to tidal flooding [13,14].
Thus, to address these problems, the Indonesian government has planned a structural countermeasure, namely, a coastal reservoir, which is part of the National Capital Integrated Coastal Development Program (NCICD). Coastal reservoirs, successfully implemented in many countries [15], offer significant benefits for freshwater supply to coastal cities with growing populations [16,17]. This reservoir is planned to be built at the Cisadane River estuary, which will consist of a treated water reservoir (TWR) to address water shortage problems and an untreated water reservoir (UWR) to address flooding problems. In addition, another purpose of this infrastructure is to reduce groundwater extraction.
However, a methodology for the pre-feasibility study of the coastal reservoir in Indonesia has not been previously developed as this infrastructure is still rarely used in Indonesia. Therefore, this study addresses this gap by presenting a methodological framework for a pre-feasibility study of the coastal reservoir in Indonesia. The methodology involved an analysis of water needs and availability (water balance) as well as numerical modeling related to hydraulic and sedimentation modeling in the coastal reservoir. The analysis was carried out using several types of software, namely, WEAP 2023.0 and HEC-RAS 6.2. This methodology was then applied to a case study at the Cisadane River estuary to assess the feasibility and impact of the infrastructure through modeling since it is an essential step in the design process.
2. Methodology Development
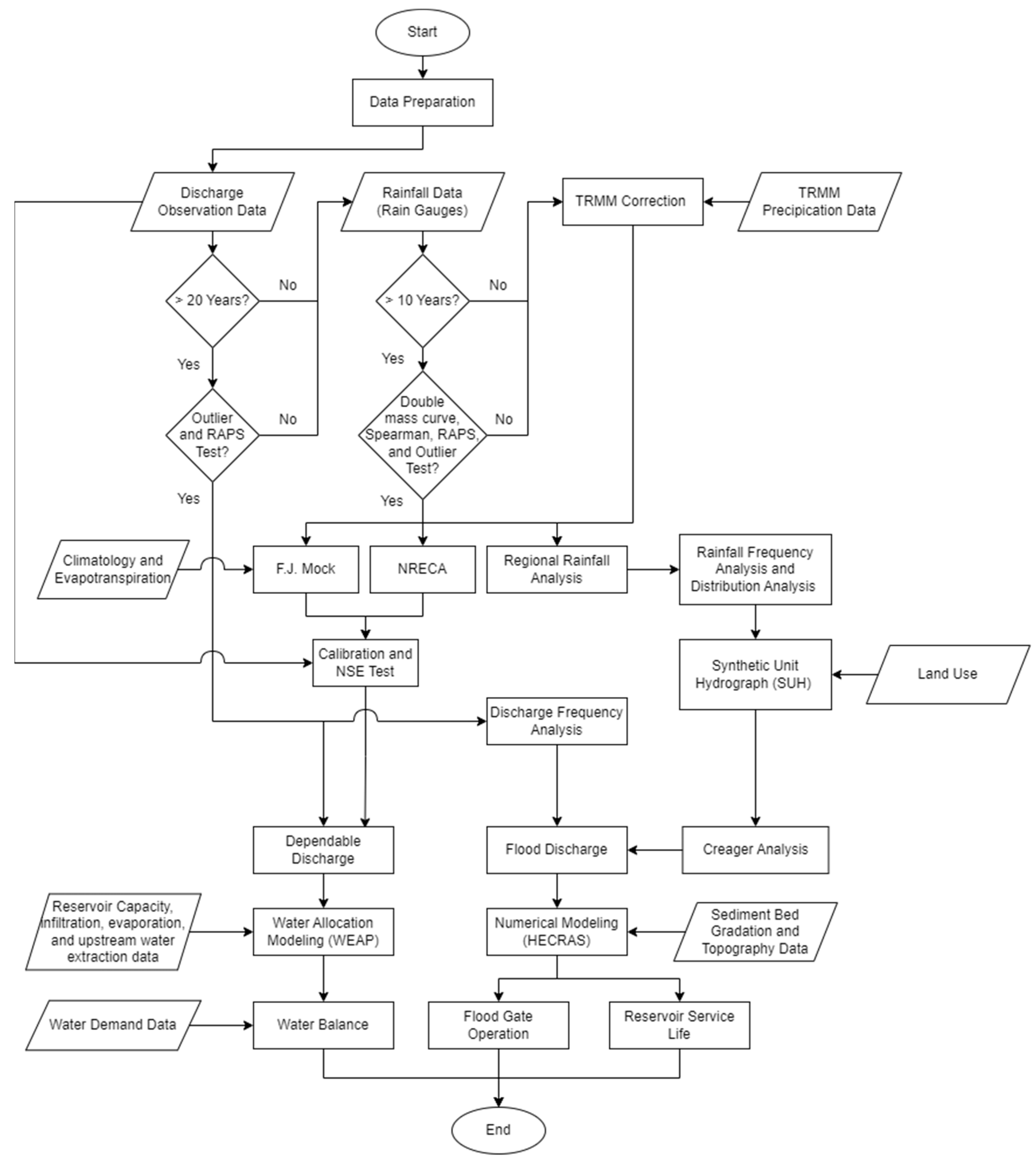
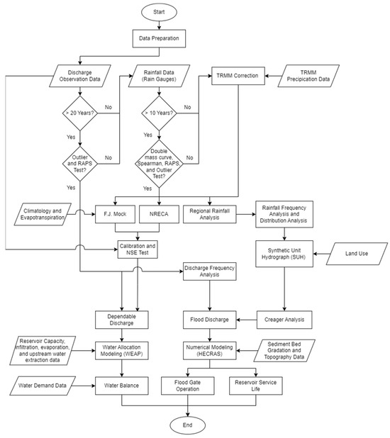
2.1. Data Preparation
In the design of a coastal reservoir, the initial analysis focuses on the supply discharge from the river. This step is crucial for making decisions on water resource management [18]. Two types of discharge must be assessed: flood discharge and dependable discharge. Dependable discharge is the amount of discharge available to meet water needs with a calculated risk of failure [19]. This discharge can be calculated using two methods, depending on data availability. The first method involves using discharge observation data. If the discharge observation data are available, dependable discharge can be determined immediately. However, according to the Indonesia Hydrological Guidelines Standard [20], observed discharge data should consist of at least 20 years of data to accurately calculate dependable discharge. If this requirement is not met, a hydrological calculation (rainfall–runoff model) is needed to convert rainfall into runoff. The details of this process will be explained further in the next chapter.
Similarly, flood discharge can be calculated using the same method as that used for dependable discharge. The necessary discharge observation data are also required to cover a period of 20 years, or else a hydrological calculation is necessary. However, the methodology for calculating flood discharge is well-developed in the Indonesia Hydrological Guidelines Standard. Therefore, this study will not delve into detailed explanations regarding flood discharge calculation. To calculate the hydrological process, rainfall data with a minimum of 10 years of data are needed. However, in developing countries, including Indonesia, there are vast areas without rain gauges. Even in areas where rain gauges exist, the data are often incomplete. Hence, precipitation satellite products, namely, Tropical Rainfall Measuring Mission (TRMM), have been officially used in Indonesia.
However, the quality of TRMM data is less reliable in the tropical regions of Asia as a study conducted by [21] suggested that TRMM may not be suitable for applications without prior correction. Therefore, if the available rainfall data from rain gauges do not span 10 years, TRMM rainfall data can be utilized but must be calibrated to a rain gauge, as demonstrated by [22] in a hydrological analysis of upper Bengawan Solo River in Java Island. Additionally, other data required for hydrological calculations include land cover and climatology. The methodology framework is presented in Figure 1.
Figure 1.
Methodology.
2.2. Hydrology Analysis
In a case where the discharge observation data fail to meet the requirement, the dependable discharge can be calculated using the F.J. Mock Model and National Rural Electric Cooperative Association (NRECA) rainfall data. The F.J. Mock Model is often chosen for its simplicity as a rainfall–runoff model with inflows, outflows, and groundwater storage considerations. The NRECA is a relatively simple rainfall–runoff model capable of calculating the percentage of surface runoff that enters a groundwater reservoir [18]. These two models have been widely used, especially in Indonesia [23,24,25,26].
Initially, rainfall data must be tested to ensure data quality with several methods, namely, Outlier, Stationer, the double mass curve test, and the Spearman trend test. If the data do not pass the test, correction using TRMM data is necessary. The regional rainfall is then calculated using the Polygon Thiessen Method for regional average rainfall data to calculate dependable discharge and the Polygon Thiessen method for regional maximum daily rainfall data to calculate flood discharge. In addition, land cover must be included in the analysis as it is an important factor in hydrological calculation that is used to calculate water losses due to infiltration. Research by [12,27] confirms that changes in land use result in increased flood discharge.
The dependable discharge model result is then calibrated using the observed discharge data. However, the observed discharge data should be tested with Outlier and a rescaled adjusted partial sums (RAPS) test before use. Calibration results for each model are then validated using Nash–Sutcliffe efficiency (NSE), with criteria provided by [28] (Table 1). The calibrated results should have a good interpretation or at least a satisfactory interpretation, and the best model, with the highest NSE value, should be chosen.
Table 1.
NSE value interpretation.
For flood discharge, rainfall data are analyzed using a frequency analysis to obtain rainfall design for a certain return period. There are a lot of methods for frequency analysis. Gumbel, Normal, Log Normal, Pearson, and Log Pearson are the best frequency analysis methods according to [20]. Other methods not included in the standard can still be used if the results pass the Smirnov–Kolmogorov and chi-square tests. Multiple methods are recommended to obtain a distribution function with better confidence levels based on the lowest values of the Smirnov–Kolomogorov and chi-square test results. Thus, an optimum result can be obtained. The rainfall design is then distributed into hourly rainfall and used to calculate flood discharge using the synthetic unit hydrograph (SUH) method.
Currently, there are many referable SUH methods. Fortunately, the eligible SUH methods to be used in Indonesia have been determined in the Indonesia Hydrological Guidelines Standard [20], namely, the SCS (Soil Conservation Service), Snyder, Nakayasu, Limantara, GAMA-1, ITB-1, and ITB-2 unit hydrographs. Finally, to choose the appropriate SUH methods, the Creager curve is employed in the analysis. The Creager curve, developed by [29], serves as a tool to verify and select flood discharge from various SUH methods employed in an analysis. This curve is one of the most well-known methods and has been widely used in many hydrologic applications. Moreover, a study by [30] has conducted research that determines the Creager coefficient for Java Island.
2.3. Water Resource Allocation Modeling
The modeling of water resource allocation can be conducted using WEAP 2023.0 (water evaluation and planning) software. This software was made and developed by the Stockholm Environment Institute’s U.S. Center. WEAP incorporates the necessary features to address water allocation needs. The algorithm integrates various elements, such as relative water flow and groundwater infiltration from rainfall, water conservation, water policy and allocation priorities, reservoir operations, hydropower generation, water quality, vulnerability assessment, and ecosystem requirements. Furthermore, this software has been extensively utilized in numerous studies [31,32,33]. Thus, this software is recommended for modeling water resource allocation.
The dependable discharge serves as an input for the model, along with other parameters such as the elevation–volume curve of reservoir capacity, infiltration, evaporation, etc. Additionally, upstream water extraction data must be incorporated into the model to prevent the overestimation of inflow discharge. The objective of this modeling is to determine a sustainable discharge that can be supplied and maintained throughout the year. This process may involve some trial and error to achieve the optimum discharge and sustain it for the following year. To become sustained, the water level elevation must be at the upper limit of effective storage at the beginning and end of the simulation, and it should not fall below the lower limit of effective storage throughout the year.
2.4. Numerical Model
Numerical models have been widely used in designing and analyzing the impact of hydraulic structures [29], including coastal reservoirs. In this study, numerical modeling was conducted to assess the reservoir’s impact during periods of heavy rainfall, establish floodgate operation procedures, and calculate sediment rates to estimate the reservoir’s service life. Numerical modeling software, such as HEC-RAS 6.2, MIKE Zero 2024, etc., can assist this process. However, despite the availability of several types of numerical modeling software, HEC-RAS 6.2 is preferred in Indonesia since it offers open-source software. For instance, studies by [34,35,36,37,38] used HEC-RAS 6.2 for their research in Indonesia. Moreover, HEC-RAS 6.2 has been widely used in numerous consultant projects as this software is well known among hydraulics practitioners in Indonesia, thus creating a large community of HEC-RAS 6.2 users in the country.
Given these considerations, we recommend the use of HEC-RAS software 6.2 in feasibility studies of coastal reservoirs in Indonesia. However, this does not imply restricting the use of other software. Alternative software, such as MIKE Zero 2024, are still eligible to use, provided that the results are thoroughly validated against the observation data. In this study, a HEC-RAS 6.2 one-dimensional model was used for the analysis. Developed by the US Army Corps of Engineers, HEC-RAS 6.2 is continuously improved and developed, standing as one of the most utilized modeling systems for analyzing channel flow and floodplain delineation [39]. Importantly, this software is capable of modeling sediment transport, which is notoriously difficult [40]. The flood discharge served as an input in the model, along with tidal, topography, and sediment bed gradation data.
3. Case Study
3.1. Research Location
The proposed coastal reservoir is located at the Cisadane River estuary in Tangerang Regency, Banten Province. The coastal reservoir scheme is given in Figure 2. The Cisadane River Basin covers a 1376 km2 area with 126 km along the main river, as shown in Figure 3. The Cisadane River holds the potential to meet the water demand of Jabodetabek. However, the water quality of the Cisadane River is currently polluted due to industrial and domestic waste [41]. Therefore, waste water treatment is necessary before supplying water to the city. The coastal reservoir will consist of TWR, and a waste water treatment plan (WWTP) will be used to enhance water quality, resulting in raw water suitable for consumption. The treated raw water will then be distributed to surrounding residential and commercial areas.
Figure 2.
Coastal reservoir scheme.
Figure 3.
Catchment and administrative area of study location.
A flood control reservoir, referred to as the UWR, equipped with sea dikes and three identical flood gates is planned to mitigate flooding at the Cisadane River estuary. The total storage capacity of the UWR and TWR is 68.83 million m3 and 202.78 million m3, respectively, relative to +0 elevation. Sea dikes were built to prevent seawater contamination of the reservoir and mitigate tidal flooding. In addition, floodgates were built to prevent the overflow of UWR water. The operation of the flood gates is contingent on the reservoir and seawater levels, opening when the reservoir water level is above the seawater level. The capacity and area for each reservoir are shown in Table 2.
Table 2.
Reservoir capacity and area.
3.2. Hydrology Analysis
Hydrology analysis consists of dependable discharge and flood discharge calculations. Observed discharge data spanning 12 years were obtained from Bendung Pasar Baru. Due to limited observed discharge data, an empirical method was used to determine both dependable discharge and flood discharge, utilizing recorded rainfall data. The 10-year recorded rainfall data from Kracak, Cigudeg, Bendung Pasar Baru, Pasir Jaya, and Ranca Bungur Station were tested using Stationer and a double mass curve test. The Stationer test indicated that the entire recorded rainfall data were stationary. However, the double mass curve test indicated inconsistency for each recorded rainfall data station. Thus, a correction using TRMM data was necessary. Regional average and regional maximum daily rainfall data were then calculated using the Polygon Thiessen method.
The frequency analysis aimed to predict the maximum rainfall within a certain return period (rainfall design). Gumbel, Normal, Log Normal, and Log Pearson Type III methods were used for the frequency analysis in this research. The Smirnov–Kolmogorov test was conducted for every method, and all methods were found to be sufficient. Subsequently, a chi-square test was conducted to choose the most sufficient method. Based on the test results, the Gumbel method was selected with the lowest calculated chi-square value and was used in further analyses.
The flood discharge was calculated using several SUH methods, namely, SCS, Nakayasu, ITB-1, ITB-2, and GAMA-1 SUH. The peak discharge for each SUH method was then plotted on the Creager curve to verify and select the most appropriate flood discharge. The ITB-1 SUH was found to be the most appropriate according to the Creager curve, with the flood hydrograph results for the 100-year and 1000-year return periods presented in Figure 4.
Figure 4.
Flood discharge hydrograph.
The dependable discharge analysis was calculated using the F.J. Mock and NRECA models. Prior to analysis, evapotranspiration needed to be calculated as an input parameter for the model, referring to [42] and using the Penman–Monteith method. The model results were subsequently calibrated using recorded discharge data from Bendung Pasar Baru, with the NSE value as the calibrating parameter, as shown in Figure 5a. The NSE value for the F.J. Mock and NRECA models were 0.69 and 0.85, respectively. The NRECA model was chosen due to its higher NSE value with good interpretation. Consequently, the results from the NRECA model were used in water resource allocation modeling.
Figure 5.
Dependable discharge analysis: (a) NRECA discharge calibration; (b) remaining downstream discharge of Cisadane River; (c) schematic model of WEAP.
3.3. Water Resource Allocation Modeling
After the calibrated discharge (existing condition) was obtained, an external factor, namely, water extraction, was added to the calculation. The water extraction data for upstream of the Cisadane River were from resident, irrigation, and industry data. Consequently, the dependable discharge was adjusted to account for upstream water extraction before being input into the WEAP model as the supply discharge for the coastal reservoir. The resultant downstream discharge of the Cisadane River is presented in Figure 5b. The schematic model of WEAP is illustrated in Figure 5c.
In this study, five dependable discharge scenarios were simulated based on their probabilities, namely, Q33.3, Q50, Q66.7, Q80, and Q90. The goal was to determine the optimal annual release discharge value from the TWR, ensuring that it maintained the upper limit of effective storage (normal water level) at the end of the simulation operation pattern and did not fall below the lower limit of effective storage throughout the year. The upper limit of effective storage for this coastal reservoir was at +0.00 m elevation, while the lower limit was at −18.20 m elevation.
Initially, the reservoir operation pattern was simulated with January as the initial simulation month. However, the results were not optimal, which was indicated by the large amount of water discharge wasted or overflowing into the sea through the floodgates. To mitigate this issue and reduce wasted water discharge, various simulations with different initial months were attempted. It was found that using May as the initial month yielded optimum results, characterized by the least wasted water discharge and the most supplied discharge. The WEAP simulation results of the reservoir operation pattern, along with the optimized discharge value, are presented in Figure 6, which were achieved through a trial and error process.
Figure 6.
WEAP simulation results of reservoir operation pattern: (a) Q33 outflow = 80.618 m3/s; (b) Q50 outflow = 61.660 m3/s; (c) Q66 outflow = 48.817 m3/s; (d) Q80 outflow = 36.313 m3/s; (e) Q90 outflow = 22.731 m3/s.
3.4. Numerical Modeling
The numerical modeling was divided into flood and sediment modeling. For flood modeling, floodgates were incorporated into the model, with five proposed sizes by the design team. All floodgates were required to be identical in size. The objective was to determine the most suitable yet cost-efficient size for the coastal reservoir. To evaluate each floodgate size’s effectiveness, simulations were conducted under two conditions: flood design discharge with 100-year and 1000-year return periods, resulting in 10 scenarios, as shown in Table 3. In addition, an existing condition scenario (without the coastal reservoir) was simulated under flood design discharge of 100-year and 1000-year return periods to facilitate comparison and analyze the coastal reservoir’s impact.
Table 3.
Flood numerical modeling scenario.
The modeling scope extended from Bendung Pasar Baru into the UWR. Cross-section data along the Cisadane River were obtained from a topographic survey. The modeled river’s total length was approximately 22 km, with a 25 m distance between each cross section. The numerical model schematic set up is given in Figure 7. The simulation time was set at 100 h, with a time step of 10 s. The duration of the simulation was determined based on the overall time needed for the flood hydrograph. In our case, 100 h was the time needed for the flood hydrograph to reach its peak and return to its normal river discharge. Flood design discharge with 100-year and 1000-year return periods, derived from hydrology analysis, were used as the upstream boundary conditions. Tidal data for Jakarta Bay, obtained from two observation stations, were used as the downstream boundary condition. The model schematic setup is given in Figure 6. In addition, the floodgate operation rule was applied in the simulation to optimize the coastal reservoir’s impact:
Figure 7.
Numerical modeling schematic setup.
- When tide level > water level in the coastal reservoir, the floodgate is closed;
- When tide level ≤ water level in the coastal reservoir, the floodgate is opened.
The numerical modeling results, comparing the existing scenario with the coastal reservoir scenario in a long-section view, are presented in Figure 8. In this figure, Scenario 1 is used as an example. The results indicated that the UWR had an impact on reducing early-hour flood levels, with a decrease in water levels of around 20–50 cm up to ±5 km upstream from the UWR, as shown in Figure 8a. However, under maximum Q100 conditions, the UWR had a minimal impact on reducing floods due to its small reservoir capacity compared to the flood volume of the Cisadane River, as shown in Figure 8b. Similar results were observed in each simulation scenario. The highest water level results for the UWR in each scenario are given in Figure 9. Figure 9a,b highlight a significant decrease in HWL between scenarios with 100 m, 200 m, and 300 m floodgates, with an up to 80 cm decrease in HWL between the 100 m and 300 m floodgate scenarios.
Figure 8.
Flood model results of existing scenario and Scenario 1 at hour 8 of simulation (a) and hour 30 of simulation (maximum condition) (b).
Figure 9.
Highest water level and floodgate width correlation under two conditions: (a) Q100; (b) Q1000.
The decrease in HWL observed in the 400 m and 500 m floodgate scenarios was very insignificant. This indicated that the 300 m floodgate had reached its highest effectiveness. Thus, an increase in floodgate size beyond 300 m is unlikely to have a significant impact and tends to be cost-inefficient. In this case, the authors recommend using a 300 m floodgate for the coastal reservoir. A more detailed result is presented in Figure 10a, illustrating the comparison of water levels in the coastal reservoir and the sea, along with the total flow through the floodgates throughout the simulation. The negative value of the flow indicates that the discharge flowed into the coastal reservoir. Additionally, the modeling results were used to provide the floodgate operation, as shown in Figure 10b. At the beginning and end of the simulation, the floodgate was closed due to high tide levels and low river discharge. For the rest of the simulation, the floodgate was fully opened because of the large amount of flood discharge from the river.

Figure 10.
Result of flood simulation for Scenario 1: (a) reservoir water level and flow; (b) gate opening.
Finally, sediment modeling was conducted to simulate sediment transport in the UWR. The primary focus here was to analyze sediment deposition in the coastal reservoir. Thus, the floodgate was excluded from the model for simplicity, assuming that the floodgate would be continuously opened throughout the simulation. The model setup was the same as that for flood modeling, with dependable discharge at 50% probability used as the upstream boundary condition. Riverbed sediment gradation data were obtained from field measurements, as shown in Table 4, with three datasets classified as upstream, middle, and downstream segments. For the sediment boundary condition upstream, a rating curve of the flow–sediment load was utilized, which was also obtained from field measurements. To analyze the sediment behavior in the coastal reservoir, a long-term analysis was conducted, and the simulation time for sediment modeling was set at one year, with a time step of 1 min.
Table 4.
River sediment gradation.
The sediment modeling results, in a long-section view, are given in Figure 11. This figure shows the riverbed conditions at the beginning and end of the simulation. In general, there was substantial erosion along the Cisadane River and sedimentation in the UWR. Most parts of the Cisadane River experienced erosion, with approximately 90% of the riverbed parts eroded. The average erosion depth was 0.37 m, with a maximum erosion depth of 4.94 m. The volume of sediment deposited in the coastal reservoir was approximately 62,300 m3/year or 0.35 cm/year of sediment layer, under the assumption that the sediment was evenly distributed along the reservoir.
Figure 11.
Cisadane riverbed changed for Q50%.
4. Conclusions
A methodology for the pre-feasibility study of coastal reservoirs in Indonesia has not been developed previously given the limited usage of such infrastructure in the country. Thus, this study addressed this gap by presenting a methodological framework for a pre-feasibility study and managing water resources of a coastal reservoir in Indonesia. The process encompassed hydrology analysis, water allocation modeling, and numerical modeling to determine dependable and flood discharge, conduct a water balance analysis, assess floodgate operation, and estimate reservoir service life. The methodology was designed to accommodate varying data availability, considering the common limitation of limited data in Indonesia.
Subsequently, we applied this methodology to a case study located at the Cisadane River estuary in Tangerang Regency, Banten Province. The water resource allocation simulation, considering different dependable discharge scenarios, revealed that the TWR could release an annual optimum discharge of 80.618 m3/s during a wet year (Q33.3%) and 22.731 m3/s during a dry year (Q90%). Flood modeling was simulated for both 100-year and 1000-year return periods, incorporating variations in floodgate size. The operation of the floodgate was based on the water levels of the UWR and the sea.
The flood modeling indicated that the UWR had a limited impact on reducing floods in the early hours of the simulation, with a decrease in water levels of around 20–50 cm up to ± 5 km upstream from the UWR. This impact was slight due to the small reservoir capacity compared to the flood volume of the Cisadane River. Similar results were observed in each simulation scenario. The water collected in the UWR is to supply the TWR during the dry season. Furthermore, sediment modeling was conducted for normal monthly discharge (Q50%) with a one-year simulation time, revealing sedimentation and erosion along the rivers with varying depths. Approximately 62,300 m3/year of sediment volume or 0.35 cm/year of sediment layer is estimated to settle in the UWR.
To enhance the quality of the pre-feasibility study, the authors recommend using field measurement data rather than satellite projections, such as TRMM for precipitation data. Long-term and up-to-date time series data for discharge and precipitation are preferable for more credible results. In addition, the authors suggest installing new measuring instruments if the measurement instruments are inadequate or unavailable in the research location.
Author Contributions
Conceptualization, I.S. and M.B.A.; methodology, M.B.A., C.S., S.I.A. and M.F.; software, C.S. and S.I.A.; validation, C.S., S.I.A. and B.P.Y.; formal analysis, M.B.A. and M.F.; investigation, I.S. and M.F.; resources, Y.S., B.P.Y. and A.C.; writing—original draft preparation, C.S. and S.I.A.; writing—review and editing, M.B.A., Y.S., A.C., A.A.K. and W.; visualization, C.S. and S.I.A.; supervision, I.S., M.B.A., M.F., Y.S., A.A.K. and W.; project administration, M.R.P. All authors have read and agreed to the published version of the manuscript.
Funding
This research received no external funding.
Data Availability Statement
The data presented in this study are available upon request from the corresponding author.
Acknowledgments
This study was supported by Institut Teknologi Bandung Research (Riset ITB), P2MI ITB, Riset Unggulan 3P, and Program Riset Talenta Unggul LPIT ITB.
Conflicts of Interest
The authors declare no conflicts of interest.
References
- Mellivera, A.; Zain, K.; Adityawan, M.B.; Harlan, D.; Farid, M.; Yakti, B.P. Development of FTCS Artificial Dissipation for Dam Break 2D Modelling. J. Tek. Sipil 2020, 27, 1–8. [Google Scholar] [CrossRef]
- Younus, M.; Suswanta; Zaenuri, M.; Wildhani, A.M.; Rodriguez, M.J.D. From Crisis to Sustainability: Analyzing Fresh Water Shortage Crises and The Urgency for Government Intervention to Manage Resources. J. Surv. Fish. Sci. 2023, 10, 6228–6238. [Google Scholar]
- Shi, X.; Lyu, G. Water-preserved coal mining in water-shortage mining areas: A case study in the Yonglong mining area of China. Water Pract. Technol. 2023, 18, 2123–2135. [Google Scholar] [CrossRef]
- Sanchez, L.; Warziniack, T.; Knowles, M. The Inequitable Exposure of Socially Vulnerable Groups to Water Shortages across the United States. Environ. Res. Lett. 2023, 18, 044022. [Google Scholar] [CrossRef]
- Taftazani, R.; Kazama, S.; Takizawa, S. Spatial Analysis of Groundwater Abstraction and Land Subsidence for Planning the Piped Water Supply in Jakarta, Indonesia. Water 2022, 14, 3197. [Google Scholar] [CrossRef]
- Rahman, S.; Sumotarto, U.; Pramudito, H. Influence the condition land subsidence and groundwater impact of Jakarta coastal area. IOP Conf. Ser. Earth Environ. Sci. 2018, 106, 012006. [Google Scholar] [CrossRef]
- Hendarto, H.; Standing, J.R. Influence of groundwater extraction on land subsidence in Jakarta. In Proceedings of the XVII ECSMGE, Reykjavík, Iceland, 1–6 September 2019; pp. 1–8. [Google Scholar]
- Putri, R.F.; Rostika, M.D.; Abadi, A.W.; Rakhmatika, M. A Review Disaster Mitigation of Jakarta Land Subsidence Areas. E3S Web Conf. 2021, 325, 01002. [Google Scholar] [CrossRef]
- Abidin, H.Z.; Andreas, H.; Gumilar, I. Land subsidence of Jakarta (Indonesia) and its relation with urban development. Nat. Hazards 2011, 59, 1753–1771. [Google Scholar] [CrossRef]
- Suprayogi, H.; Rudyanto, A.; Bachtiar, H.; Limantara, L.M. Critical-phase sea dike construction of NCICD program in Jakarta as national capital city. IOP Conf. Ser. Earth Environ. Sci. 2018, 162, 012020. [Google Scholar] [CrossRef]
- Stiawan, Y.A.; Adityawan, M.B.; Prasetyo, A. Flood Modeling on the Dadap River and Estuary, Banten Province. J. Tek. Sipil 2023, 30, 1–8. [Google Scholar] [CrossRef]
- Mishra, B.K.; Emam, A.R.; Masago, Y.; Kumar, P.; Regmi, R.K.; Fukushi, K. Assessment of future flood inundations under climate and land use change scenarios in the Ciliwung River Basin, Jakarta. J. Flood Risk Manag. 2018, 11, S1105–S1115. [Google Scholar] [CrossRef]
- Marwanza, I.; Anugrahadi, A.; Sumotarto, U.; Kurniawati, R.; Yudha, H.F.; Nugraheni, R.D. Land Subsidence and Geotechnical Impact of Jakarta Kota Area. Indones. J. Urban Environ. Technol. 2023, 6, 145–164. [Google Scholar] [CrossRef]
- Batubara, B.; Kooy., M.; Zwarteveen, M. Politicising land subsidence in Jakarta: How land subsidence is the outcome of uneven sociospatial and socionatural processes of capitalist urbanization. Geoforum 2023, 139, 103689. [Google Scholar] [CrossRef]
- Yang, S. Historical Review of Existing Coastal Reservoirs and Its Applications. In Proceedings of the 38th IAHR World Congress, Panama City, Panama, 1–6 September 2019; pp. 3957–3973. [Google Scholar]
- Yang, P.; Liu, M.; Tang, K.M.; Yang, H.; Lai, D.Y.F.; Tong, C.; Chun, K.P.; Zhang, L.; Tang, C. Coastal reservoirs as a source of nitrous oxide: Spatio-temporal patterns and assessment strategy. Sci. Total Environ. 2021, 790, 147878. [Google Scholar] [CrossRef] [PubMed]
- Mo, Y.; Jin, Q.; Zhang, C.; Xu, J.; Tang, H.; Shen, C.; Scheuermann, A.; Li, L. Combined effect of inland groundwater input and tides on flow and salinization in the coastal reservoir and adjacent aquifer. J. Hydrol. 2021, 600, 126575. [Google Scholar] [CrossRef]
- Jayanti, M.; Sabar, A.; Ariesyady, H.D.; Marselina, M.; Qadafi, M. A comparison of three water discharge forecasting models for monsoon climate region: A case study in cimanuk-jatigede watershed Indonesia. Water Cycle 2023, 4, 17–25. [Google Scholar] [CrossRef]
- Sebayang, I.S.D.; Fahmi, M. Dependable Flow Modeling In Upper Basin Citarum Using Multilayer Perceptron Backpropagation. Int. J. Artif. Intell. Res. 2020, 4, 75–85. [Google Scholar] [CrossRef]
- SNI 2415:2016; Tata Cara Perhitungan Debit Banjir Rencana. Badan Standarisasi Nasional: Jakarta, Indonesia, 2016.
- Suroso, S.; Santoso, P.; Birkinshaw, S.; Kilsby, C.; Bardossy, A.; Aldrian, E. Assessment of TRMM rainfall data for flood modelling in three contrasting catchments in Java, Indonesia. J. Hydroinform. 2023, 25, 797–814. [Google Scholar] [CrossRef]
- Senjaya, T.; Yudianto, D.; Yuebo, X.; Adidarma, W. Application of TRMM in the Hydrological Analysis of Upper Bengawan Solo River Basin. J. Civ. Eng. Forum 2020, 6, 309–318. [Google Scholar] [CrossRef]
- Komariah, I.; Motsumoto, T. Application of Hydrological Method for Sustainable Water Management in the Upper-Middle Ciliwung (UMC) River Basin, Indonesia. J. Water Environ. Technol. 2019, 17, 203–217. [Google Scholar] [CrossRef]
- Rintis, H.; Suyanto; Setyoasri, Y.P. Rainfall-Discharge Simulation in Bah Bolon Catchment Area by Mock Method, NRECA Method, and GR2M Method. Appl. Mech. Mater. 2016, 845, 24–29. [Google Scholar]
- Chandrasasi, D.; Limantara, L.M.; Juni, R.W. Analysis using the F. J. Mock Method for calculation of water balance in the Upper Konto Sub-Watershed. IOP Conf. Ser. Earth Environ. Sci. 2020, 437, 012019. [Google Scholar] [CrossRef]
- Herman, R.; Andiesse, V.W.; Rahmi, O.S. Changes in Land Use Affect Dependable Discharge in the Miu River Basin. MATEC Web Conf. 2020, 331, 04004. [Google Scholar] [CrossRef]
- Utamahadi, M.A.; Pandjaitan, N.H.; Rau, M.I. Land use change impacts on discharge analysis using SWAT model at Ciherang Pondok DAM catchment area. IOP Conf. Ser. Earth Environ. Sci. 2018, 149, 012015. [Google Scholar] [CrossRef]
- Hamdi, A.; Abdulhameed, I.; Mawlood, I. Application of Weap Model for Managing Water Resources in Iraq: A Review. IOP Conf. Ser. Earth Environ. Sci. 2023, 1222, 012032. [Google Scholar] [CrossRef]
- Creager, W.P.; Justin, J.D.; Hinds, J. Engineering for Dams: Volume 1—General Design; John Wiley and Sons: New York, NY, USA, 1945. [Google Scholar]
- PLN (Perusahaan Listrik Negara). Studi Inventarisasi Air; PLN: Jakarta, Indonesia, 1997. [Google Scholar]
- Sendrós, A.; Himi, M.; Rivero, L.; Lovera, R.; Urruela, A.; Tapias, J.C.; Casas, A. Enhanced Groundwater Protection and Management Using Gravity and Geoelectrical Data (Valls Basin, Spain). Water 2023, 15, 4130. [Google Scholar] [CrossRef]
- Sheikha-BagemGhaleh, S.; Babazadeh, H.; Rezaie, H.; Sarai-Tabrizi, M. The effect of climate change on surface and groundwater resources using WEAP-MODFLOW models. Appl. Water Sci. 2023, 13, 121. [Google Scholar] [CrossRef]
- Čož, N.; Ahmadian, R.; Falconer, R.A. Implementation of a Full Momentum Conservative Approach in Modelling Flow Through Tidal Structures. Water 2019, 11, 1917. [Google Scholar] [CrossRef]
- Sandi, C.; Nugroho, E.O.; Cahyono, M. Dambreak Risk Analysis of Jenelata Dam and its Mitigation Plan. Bull. Civ. Eng. 2022, 2, 49–56. [Google Scholar] [CrossRef]
- Kirana, P.H.; Farid, M.; Adityawan, M.B.; Kuntoro, A.A.; Widyaningtias. Study of Flood Risk Assessment on Banyumas and Cilacap District in Downstream Serayu River Basin, Indonesia. J. Tek. Sipil 2023, 30, 149–156. [Google Scholar] [CrossRef]
- Burnama, N.S.; Rohmat, F.I.W.; Farid, M.; Kuntoro, A.A.; Kardhana, H.; Rohmat, F.I.W.; Wijayasari, W. The Utilization of Satellite Data and Machine Learning for Predicting the Inundation Height in the Majalaya Watershed. Water 2023, 15, 3026. [Google Scholar] [CrossRef]
- Syarifudin, A.; Satyanaga, A.; Destania, H.R. Application of the HEC-RAS Program in the Simulation of the Streamflow Hydrograph for Air Lakitan Watershed. Water 2022, 14, 4094. [Google Scholar] [CrossRef]
- Rohmat, F.I.W.; Sa’adi, Z.; Stamataki, I.; Kuntoro, A.A.; Farid, M.; Suwarman, R. Flood modeling and baseline study in urban and high population environment: A case study of Majalaya, Indonesia. Urban Clim. 2022, 46, 101332. [Google Scholar] [CrossRef]
- Thapa, S.; Shrestha, A.; Lamichhane, S.; Adhikari, R.; Gautam, D. Catchment-scale flood hazard mapping and flood vulnerability analysis of residential buildings: The case of Khando River in eastern Nepal. J. Hydrol. Reg. Stud. 2020, 30, 100704. [Google Scholar] [CrossRef]
- Erima, G.; Kabenge, I.; Gidudu, A.; Bamutaze, Y.; Egeru, A. Differentiated Spatial-Temporal Flood Vulnerability and Risk Assessment in Lowland Plains in Eastern Uganda. Hydrology 2022, 9, 201. [Google Scholar] [CrossRef]
- Effendi, H.; Permatasari, P.A.; Muslimah, S.; Mursalin. Water quality of Cisadane River based on watershed segmentation. IOP Conf. Ser. Earth Environ. Sci. 2018, 149, 012023. [Google Scholar] [CrossRef]
- SNI 7745:2012; Tata Cara Perhitungan Evapotranspirasi Tanaman Acuan dengan Metode Penman-Monteith. Badan Standarisasi Nasional: Jakarta, Indonesia, 2012.
Disclaimer/Publisher’s Note: The statements, opinions and data contained in all publications are solely those of the individual author(s) and contributor(s) and not of MDPI and/or the editor(s). MDPI and/or the editor(s) disclaim responsibility for any injury to people or property resulting from any ideas, methods, instructions or products referred to in the content. |
© 2024 by the authors. Licensee MDPI, Basel, Switzerland. This article is an open access article distributed under the terms and conditions of the Creative Commons Attribution (CC BY) license (https://creativecommons.org/licenses/by/4.0/).











