Water Policy Evaluation Based on the Multi-Source Data-Driven Text Mining: A Case Study of the Strictest Water Resource Management Policy in China
Abstract
1. Introduction
2. Literature Review
2.1. Brief Review of Policy Process Theory
2.2. Overview of the Strictest Water Resources Management Policy
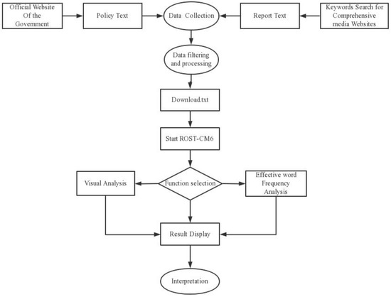
3. Materials and Methods
3.1. Research Method
3.2. Data Sources and Processing
4. Multi-Dimensional Analysis of the Strictest Water Resource Management Policy
4.1. Analysis of Policy Text
4.2. Analysis of Public Opinion
4.3. Analysis of Public Policy Perception
4.4. Comparative Analysis
4.4.1. Hot Topic of the Strictest Water Resources Management Policy
4.4.2. Trend of the Strictest Water Resources Management Policy
5. Conclusions and Policy Implications
Author Contributions
Funding
Institutional Review Board Statement
Informed Consent Statement
Data Availability Statement
Conflicts of Interest
References
- Wang, X.J.; Zhang, J.Y.; Gao, J.; Shahid, S.; Xia, X.H.; Geng, Z.; Tang, L. The New Concept of Water Resources Management in China: Ensuring Water Security in Changing Environment. Environ. Dev. Sustain. 2018, 20, 897–909. [Google Scholar] [CrossRef]
- Jiang, R.; Chen, X.; Zhao, L.; Zhou, Z.; Zhang, T. An Evaluation Model of Water-Saving Reconstruction Projects Based on Resource Value Flows. Front. Eng. Manag. 2020, 9, 257–267. [Google Scholar] [CrossRef]
- Wang, Y.; Wu, X.; Tortajada, C. Innovative and Transformative Water Policy and Management in China. Int. J. Water Resour. Dev. 2020, 36, 565–572. [Google Scholar] [CrossRef]
- Jia, S.; Zhu, W. China’s Achievements of Water Governance over the Past Seven Decades. Int. J. Water Resour. Dev. 2020, 36, 292–310. [Google Scholar] [CrossRef]
- Zuo, Q.; Jin, R.; Ma, J.; Cui, G. China Pursues a Strict Water Resources Management System. Environ. Earth Sci. 2014, 72, 2219–2222. [Google Scholar] [CrossRef]
- Chen, M.; Zhang, X. Research on Policies for Strictest Water Resources Management System. Adv. Sci. Technol. Water Resour. 2015, 35, 130–135. [Google Scholar] [CrossRef]
- Yao, S. The Experience of Zhejiang Province to Implement the Most Stringent Water Resources Management System. In Proceedings of the MATEC Web of Conferences, Tianjin, China, 30–31 March 2018; Volume 246. [Google Scholar]
- Macrae, D.G.; Lerner, D.; Lasswell, H.D. The Policy Sciences: Recent Developments in Scope and Method. Br. J. Sociol. 1953, 4. [Google Scholar] [CrossRef]
- Nowlin, M.C. Theories of the Policy Process: State of the Research and Emerging Trends. Policy Stud. J. 2011, 39, 41–60. [Google Scholar] [CrossRef]
- Schlager, E.; Weible, C.M. New Theories of the Policy Process. Policy Stud. J. 2013, 41, 389–396. [Google Scholar] [CrossRef]
- Petridou, E. Theories of the Policy Process: Contemporary Scholarship and Future Directions. Policy Stud. J. 2014, 42, 389–396. [Google Scholar] [CrossRef]
- Birkland, T.A. An Introduction to the Policy Process: Theories, Concepts and Models of Public Policy Making; Routledge: London, UK, 2019. [Google Scholar]
- Ruseva, T.; Foster, M.; Arnold, G.; Siddiki, S.; York, A.; Pudney, R.; Chen, Z. Applying Policy Process Theories to Environmental Governance Research: Themes and New Directions. Policy Stud. J. 2019, 47, 66–95. [Google Scholar] [CrossRef]
- Cairney, P.; Heikkila, T. A Comparison of Theories of the Policy Process. Theor. Policy Process 2014, 3, 363–389. [Google Scholar]
- Li, W.; Weible, C.M. China’s Policy Processes and the Advocacy Coalition Framework. Policy Stud. J. 2021, 49, 703–730. [Google Scholar] [CrossRef]
- Schubert, G.; Alpermann, B. Studying the Chinese Policy Process in the Era of ‘Top-Level Design’: The Contribution of ‘Political Steering’ Theory. J. Chin. Polit. Sci. 2019, 24, 199–224. [Google Scholar] [CrossRef]
- Wang, Y.; Chen, X. Explore Better Theory of Policy Process: Insights from Comparative Study of China’s Water Policies. Public Adm. Policy Rev. 2020, 6, 3–14. [Google Scholar] [CrossRef]
- Durnová, A.P.; Weible, C.M. Tempest in a Teapot? Toward New Collaborations between Mainstream Policy Process Studies and Interpretive Policy Studies. Policy Sci. 2020, 53, 571–588. [Google Scholar] [CrossRef]
- Adelle, C.; Weiland, S. Policy Assessment: The State of the Art. Impact Assess. Proj. Apprais. 2012, 30, 25–33. [Google Scholar] [CrossRef]
- Rütten, A.; Abu-Omar, K.; Gelius, P.; Dinan-Young, S.; Frändin, K.; Hopman-Rock, M.; Young, A. Policy Assessment and Policy Development for Physical Activity Promotion: Results of an Exploratory Intervention Study in 15 European Nations. Health Res. Policy Syst. 2012, 10, 14. [Google Scholar] [CrossRef]
- Jiang, S.; Li, Y.; Lu, Q.; Hong, Y.; Guan, D.; Xiong, Y.; Wang, S. Policy Assessments for the Carbon Emission Flows and Sustainability of Bitcoin Blockchain Operation in China. Nat. Commun. 2021, 12, 1938. [Google Scholar] [CrossRef]
- Sandin, S.; Neij, L.; Mickwitz, P. Transition Governance for Energy Efficiency - Insights from a Systematic Review of Swedish Policy Evaluation Practices. Energy Sustain. Soc. 2019, 9, 17. [Google Scholar] [CrossRef]
- Hsieh, H.S. Transport Policy Evaluation Based on Elasticity Analysis with Social Interactions. Transp. Res. Part A Policy Pract. 2020, 139, 273–296. [Google Scholar] [CrossRef]
- Maye, D.; Enticott, G.; Naylor, R. Theories of Change in Rural Policy Evaluation. Sociol. Rural. 2020, 60, 198–221. [Google Scholar] [CrossRef]
- Claes, C.; Ferket, N.; Vandevelde, S.; Verlet, D.; De Maeyer, J. Disability Policy Evaluation: Combining Logic Models and Systems Thinking. Intellect. Dev. Disabil. 2017, 55, 247–257. [Google Scholar] [CrossRef][Green Version]
- Gagliardi, L.; Percoco, M. The Impact of European Cohesion Policy in Urban and Rural Regions. Reg. Stud. 2017, 51, 857–868. [Google Scholar] [CrossRef]
- Fu, H.; Niu, J.; Wu, Z.; Cheng, B.; Guo, X.; Zuo, J. Exploration of public stereotypes of supply-and-demand characteristics of recycled water infrastructure - Evidence from an event-related potential experiment in Xi’an, China. J. Environ. Manag. 2022, 322, 116103. [Google Scholar] [CrossRef] [PubMed]
- Shen, D. The Strictest Water Resources Management Strategy and Its Three Red Lines. In Global Issues in Water Policy; Springer: Cham, Switzerland, 2021; Volume 26. [Google Scholar]
- Dou, M.; Wang, Y. The Construction of a Water Rights System in China That Is Suited to the Strictest Water Resources Management System. Water Sci. Technol. Water Supply 2017, 17, 238–245. [Google Scholar] [CrossRef]
- Yu, L.; Ding, Y.; Chen, F.; Hou, J.; Liu, G.; Tang, S.; Ling, M.; Liu, Y.; Yan, Y.; An, N. Groundwater Resources Protection and Management in China. Water Policy 2018, 20, 447–460. [Google Scholar] [CrossRef]
- Zhou, Y.; Li, H.; Wang, K.; Bi, J. China’s Energy-Water Nexus: Spillover Effects of Energy and Water Policy. Glob. Environ. Chang. 2016, 40, 92–100. [Google Scholar] [CrossRef]
- Hassani, H.; Beneki, C.; Unger, S.; Mazinani, M.T.; Yeganegi, M.R. Text Mining in Big Data Analytics. Big Data Cogn. Comput. 2020, 4, 1. [Google Scholar] [CrossRef]
- Wu, Z.; Zhang, Y.; Chen, Q.; Wang, H. Attitude of Chinese Public towards Municipal Solid Waste Sorting Policy: A Text Mining Study. Sci. Total Environ. 2021, 756, 142674. [Google Scholar] [CrossRef]
- Park, J.Y.; Mistur, E.; Kim, D.; Mo, Y.; Hoefer, R. Toward Human-Centric Urban Infrastructure: Text Mining for Social Media Data to Identify the Public Perception of COVID-19 Policy in Transportation Hubs. Sustain. Cities Soc. 2022, 76, 103524. [Google Scholar] [CrossRef] [PubMed]
- Gupta, A.; Dengre, V.; Kheruwala, H.A.; Shah, M. Comprehensive Review of Text-Mining Applications in Finance. Financ. Innov. 2020, 6, 39. [Google Scholar] [CrossRef]
- Pahl-Wostl, C. The Role of Governance Modes and Meta-Governance in the Transformation towards Sustainable Water Governance. Environ. Sci. Policy 2019, 91, 6–16. [Google Scholar] [CrossRef]
- Carlander, A.; Von Borgstede, C.; Jagers, S.; Sundblad, E.L. A Bridge over Troubled Water—Public Participation as a Possibility for Success in Water Management. Water Policy 2016, 18, 1267–1285. [Google Scholar] [CrossRef]
- Karami, A.; Lundy, M.; Webb, F.; Dwivedi, Y.K. Twitter and Research: A Systematic Literature Review through Text Mining. IEEE Access 2020, 8, 67698–67717. [Google Scholar] [CrossRef]
- Salloum, S.A.; Al-Emran, M.; Monem, A.A.; Shaalan, K. A Survey of Text Mining in Social Media: Facebook and Twitter Perspectives. Adv. Sci. Technol. Eng. Syst. 2017, 2, 127–133. [Google Scholar] [CrossRef]
- Mettler, S.; Sorelle, M. Policy feedback theory. In Theories of the Policy Process, 3rd ed.; Sabatier, P.A., Weible, C.M., Eds.; Westview Press: Boulder, CO, USA, 2014; pp. 151–181. [Google Scholar]








| Year | Annual Water Consumption/Water Supply Volume (100 million m3) | Water Consumption per Ten Thousand Yuan GDP (m3) | Total Sewage Discharge (100 Million m3) | The Water Quality of River Water Is Better Than or Equal to the Proportion of Grade III | Seawater Utilization (100 Million m3) |
|---|---|---|---|---|---|
| 2000 | 5498/5531 | 610 | 620 | 58.70% | 141 |
| 2001 | 5567 | 580 | 626 | 61.40% | 150 |
| 2002 | 5497 | 537 | 631 | 64.70% | 216 |
| 2003 | 5320 | 448 | 680 | 62.60% | 220 |
| 2004 | 5547.8 | 399 | 693 | 59.40% | 234 |
| 2005 | 5633 | 304 | 717 | - | 237 |
| 2006 | 5795 | 272 | 731 | - | 269 |
| 2007 | 5819 | 229 | 750 | - | 332 |
| 2008 | 5910 | 193 | 758 | 61.20% | 411 |
| 2009 | 5965.2 | 178 | 768 | 58.90% | 488.8 |
| 2010 | 6022 | 150 | 792 | 61.40% | 488 |
| 2011 | 6107.2 | 129 | 807 | 64.20% | 604.6 |
| 2012 | 6131.2 | 118 | 785 | 67% | 663.1 |
| 2013 | 6183.4 | 109 | 775 | 68.60% | 692.7 |
| 2014 | 6095 | 96 | 771 | - | 714 |
| 2015 | 6103.2 | 90 | 770 | - | 814.8 |
| 2016 | 6040.2 | 81 | 765 | 76.90% | 887.1 |
| 2017 | 6043.4 | 73 | 756 | 79% | 1022.7 |
| 2018 | 6015.5 | 66.8 | 750 | 81.6 | 1125.8 |
| No. | Policy Name | Year |
|---|---|---|
| 1 | Decision of the State Council of the CPC Central Committee on Accelerating Water Resources Reform and Development | 2011 |
| 2 | Opinions of the State Council on Implementing the Strictest Water Resources Management System (State Council [2012] No. 3) | 2012 |
| 3 | Opinions of Beijing Municipal People’s Government on Implementing the Strictest Water Resources Management System | 2012 |
| 4 | Notice of Tianjin Water Bureau on Implementing the Strictest Water Resources Management System | 2011 |
| 5 | Opinions of Chongqing Municipal People’s Government on the Implementation of the Strictest Water Resources Management System | 2012 |
| 6 | Notice of the Shanghai Municipal People’s Government on Publishing and Distributing Opinions on Implementing the Strictest Water Resources Management System in Shanghai to Accelerate the Construction of Water Ecology Civilization | 2014 |
| 7 | Opinions of Shaanxi Provincial People’s Government on the Implementation of the Strictest Water Resources Management System | 2013 |
| 8 | Opinions of Shanxi Provincial People’s Government on the Implementation of the Strictest Water Resources Management System | 2014 |
| 9 | Opinions of Fujian Provincial People’s Government on the Implementation of the Strictest Water Resources Management System | 2013 |
| 10 | Notice of General Office of Gansu Provincial People’s Government on Publishing and Distributing the Strictest Water Resources Management in Gansu Province | 2011 |
| 11 | Notice on Printing and Distributing the Implementation Plan of the Strictest Water Resources Management System in Guangdong Province | 2011 |
| 12 | Opinions of the People’s Government of Guangxi Autonomous Region on Implementing the Strictest Water Resources Management System to Promote Industrial Transformation and Upgrade | 2012 |
| 13 | Implementation Plan of the Strictest Water Resources Management System in Hebei Province | 2012 |
| 14 | Opinions on the Implementation of the Strictest Water Resources Management System of Henan Provincial People’s Government | 2013 |
| 15 | Opinions of Hubei Provincial People’s Government on Implementing the Strictest Water Resources Management System | 2013 |
| 16 | Notice on Publishing and Distributing the Implementation Scheme of the Strictest Water Resources Management System in Hunan Province | 2013 |
| 17 | Opinions of the People’s Government of Ningxia Hui Autonomous Region on Implementing the Strictest Water Resources Management System | 2012 |
| 18 | Opinions of Shandong Provincial People’s Government on Implementing Document No. 3 of the State Council [2012] and the Strictest Water Resources Management System | 2012 |
| 19 | Opinions of Yunnan Provincial People’s Government on Implementing the Strictest Water Resources Management System | 2012 |
| 20 | Opinions of Zhejiang Provincial People’s Government on Implementing the Strictest Water Resources Management System to Promote Construction of Water-saving Society in an All-round Way | 2012 |
| 21 | Opinions of Sichuan Provincial People’s Government on the Implementation of the Strictest Water Resources Management System | 2014 |
| 22 | Opinions of Guizhou Provincial People’s Government on Implementing the Strictest Water Resources Management System | 2013 |
| 23 | Opinions of Anhui Provincial People’s Government on Implementing the Strictest Water Resources Management System | 2013 |
| 24 | Opinions of Jiangsu Provincial People’s Government on Implementing the Strictest Water Resources Management System | 2012 |
| 25 | Opinions of Jiangxi Provincial People’s Government on Implementing the Strictest Water Resources Management System | 2012 |
| 26 | Opinions of Jilin Provincial People’s Government on Implementing the Strictest Water Resources Management System | 2012 |
| 27 | Opinions of Liaoning Provincial People’s Government on Implementing the Strictest Water Resources Management System | 2011 |
| 28 | Opinions of the General Office of the People’s Government of Liaoning Province on Publishing and Distributing the Work Program of the Strictest Water Resources Management System in Liaoning Province during the 13th Five-year Plan Period | 2016 |
| 29 | Opinions of General Office of Qinghai Provincial People’s Government on Implementing the Strictest Water Resources Management System | 2012 |
| 30 | Notice of the People’s Government of Inner Mongolia Autonomous Region on Approving and Transmitting the Opinions of the Department of Water Resources of the Autonomous Region on Implementing the Strictest Water Resources Management System | 2014 |
| Media Source | Searched Number of Reports | Qualified Number of Reports |
|---|---|---|
| Phoenix | 50 | 45 |
| Sina | 75 | 62 |
| Sohu | 200 | 103 |
| ThePaper | 174 | 29 |
| TouTiao | 130 | 100 |
| No. | Word | Word Frequency | No. | Word | Word Frequency | No. | Word | Word Frequency |
|---|---|---|---|---|---|---|---|---|
| 1 | manage | 1467 | 21 | Scheduling | 264 | 41 | Red line | 187 |
| 2 | Water use | 1356 | 22 | drinking water | 262 | 42 | standard | 187 |
| 3 | control | 652 | 23 | director | 262 | 43 | Water conservancy | 185 |
| 4 | Protect | 529 | 24 | administrative | 249 | 44 | area | 182 |
| 5 | Water saving | 527 | 25 | government | 243 | 45 | plan | 181 |
| 6 | Department | 519 | 26 | Water quality | 240 | 46 | Supervise | 178 |
| 7 | system | 510 | 27 | project | 236 | 47 | Water source | 178 |
| 8 | Fetch water | 449 | 28 | monitor | 229 | 48 | Water saving type | 176 |
| 9 | groundwater | 425 | 29 | Assure | 227 | 49 | Technology | 175 |
| 10 | planning | 423 | 30 | Approve | 219 | 50 | Argument | 175 |
| 11 | Ecology | 419 | 31 | Safety | 211 | 51 | Watershed | 170 |
| 12 | developing | 410 | 32 | Development | 208 | 52 | license | 167 |
| 13 | Functional area | 401 | 33 | limit | 207 | 53 | Emergency | 163 |
| 14 | use | 397 | 34 | Assessment | 206 | 54 | reform | 160 |
| 15 | project | 352 | 35 | facility | 201 | 55 | collection | 158 |
| 16 | saving | 294 | 36 | Water resource fee | 201 | 56 | According to law | 157 |
| 17 | index | 289 | 37 | industry | 197 | 57 | Sewage outlet | 153 |
| 18 | Water source | 285 | 38 | efficient | 196 | 58 | Configuration | 145 |
| 19 | Water supply | 277 | 39 | society | 195 | 59 | surroundings | 145 |
| 20 | system | 275 | 40 | Unite | 188 | 60 | agriculture | 145 |
| No. | Word | Word Frequency | No. | Word | Word Frequency | No. | Word | Word Frequency |
|---|---|---|---|---|---|---|---|---|
| 1 | Water use | 1802 | 21 | project | 351 | 41 | Assure | 273 |
| 2 | manage | 1682 | 22 | programme | 327 | 42 | nation | 268 |
| 3 | Assessment | 1422 | 23 | project | 322 | 43 | Red line | 266 |
| 4 | Water saving | 1208 | 24 | Citywide | 319 | 44 | Safety | 262 |
| 5 | Ecology | 787 | 25 | plan | 305 | 45 | Yangtze | 260 |
| 6 | Protect | 694 | 26 | Water conservancy | 301 | 46 | Supervision | 258 |
| 7 | year | 551 | 27 | action | 300 | 47 | The city | 255 |
| 8 | Fetch water | 545 | 28 | Water consumption | 299 | 48 | Functional area | 245 |
| 9 | groundwater | 544 | 29 | Governance | 297 | 49 | Ministry of Water Resources | 245 |
| 10 | Total | 538 | 30 | Water quality | 296 | 50 | society | 239 |
| 11 | cubic meter | 482 | 31 | Water source | 292 | 51 | autonomous region | 232 |
| 12 | index | 436 | 32 | Water supply | 290 | 52 | positive | 228 |
| 13 | comprehensive | 429 | 33 | enterprise | 288 | 53 | efficient | 224 |
| 14 | Water saving type | 427 | 34 | measure | 287 | 54 | irrigation | 223 |
| 15 | Target | 398 | 35 | industry | 287 | 55 | efficiency | 216 |
| 16 | surroundings | 391 | 36 | planning | 279 | 56 | agriculture | 214 |
| 17 | problem | 366 | 37 | Whole province | 278 | 57 | Rural area | 212 |
| 18 | Watershed | 360 | 38 | Focus | 278 | 58 | Water source | 188 |
| 19 | Department | 359 | 39 | unit | 276 | 59 | Sewage | 186 |
| 20 | saving | 358 | 40 | license | 275 | 60 | Supervise | 177 |
Publisher’s Note: MDPI stays neutral with regard to jurisdictional claims in published maps and institutional affiliations. |
© 2022 by the authors. Licensee MDPI, Basel, Switzerland. This article is an open access article distributed under the terms and conditions of the Creative Commons Attribution (CC BY) license (https://creativecommons.org/licenses/by/4.0/).
Share and Cite
Cheng, Z.; Wang, N.; Zhao, Y.; Cheng, L.; Song, T. Water Policy Evaluation Based on the Multi-Source Data-Driven Text Mining: A Case Study of the Strictest Water Resource Management Policy in China. Water 2022, 14, 3694. https://doi.org/10.3390/w14223694
Cheng Z, Wang N, Zhao Y, Cheng L, Song T. Water Policy Evaluation Based on the Multi-Source Data-Driven Text Mining: A Case Study of the Strictest Water Resource Management Policy in China. Water. 2022; 14(22):3694. https://doi.org/10.3390/w14223694
Chicago/Turabian StyleCheng, Zhe, Nina Wang, Yuntong Zhao, Le Cheng, and Tao Song. 2022. "Water Policy Evaluation Based on the Multi-Source Data-Driven Text Mining: A Case Study of the Strictest Water Resource Management Policy in China" Water 14, no. 22: 3694. https://doi.org/10.3390/w14223694
APA StyleCheng, Z., Wang, N., Zhao, Y., Cheng, L., & Song, T. (2022). Water Policy Evaluation Based on the Multi-Source Data-Driven Text Mining: A Case Study of the Strictest Water Resource Management Policy in China. Water, 14(22), 3694. https://doi.org/10.3390/w14223694

