eNaBLe, an On-Line Tool to Evaluate Natural Background Levels in Groundwater Bodies
Abstract
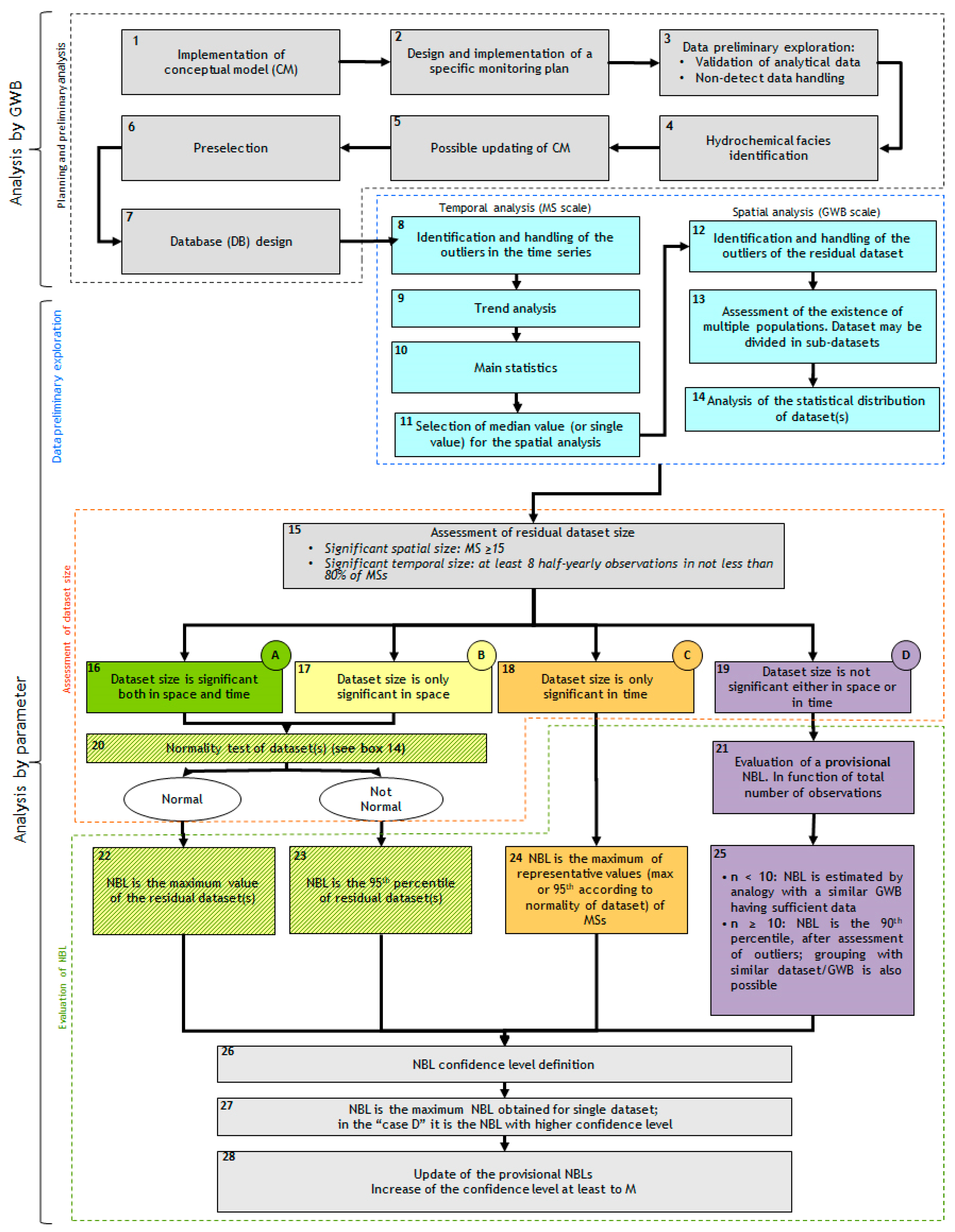
1. Introduction
- Selection of the calculation parameters;
- NBL calculation for all the chemical parameters that show concentration values exceeding the relative TV;
- Graphical output of the results.
2. Materials and Methods
2.1. The Italian Guidelines and the eNaBLe Tool
2.1.1. Choice of the GWB, of the Parameters and the Calculation Options to Be Used for the NBLs Assessment.
- The inclusion or not of those stations that, due to their overall characteristics, have been judged unsuitable for NBLs evaluation (checkbox “Use MPs exclusion list”).
- The appropriate time interval for the data to be processed.
- Parameters to be used for the redox facies separation. The redox potential (ORP) or the dissolved oxygen concentration (DO) can be selected. The predefined limits proposed by the system for these two parameters (e.g., DO 3 mg/L or ORP 100 mV) can be modified. It is also possible, by deselecting the checkbox, to completely disable the redox facies separation.
- The limits to be applied for the preselection process to nitrates or ammonia in relation to the oxidizing or reducing facies. The system proposes values equal to 75% of the expected quality standards.
- Methodology for the management of the time series in order to calculate the representative values for the monitoring stations. It is possible to select the option of the simple calculation of the median; else an analysis and elimination of the outliers and the choice of the maximum value after the elimination. In this last case, it is also possible to select the method for the identification of the outliers (Huber non-parametric test or boxplot) [31];
- Selection of the method for identifying and eliminating the outliers of the representative values of the MSs (Huber test or boxplot). It is also possible to disable the procedure of outliers elimination.
- Selection of the method of NBLs assessment at GWB scale. If the MSs have been classified based on the redox facies, it is possible to select the highest value or the one with the highest confidence level.
2.1.2. NBLs Assessment and Relative Confidence Levels
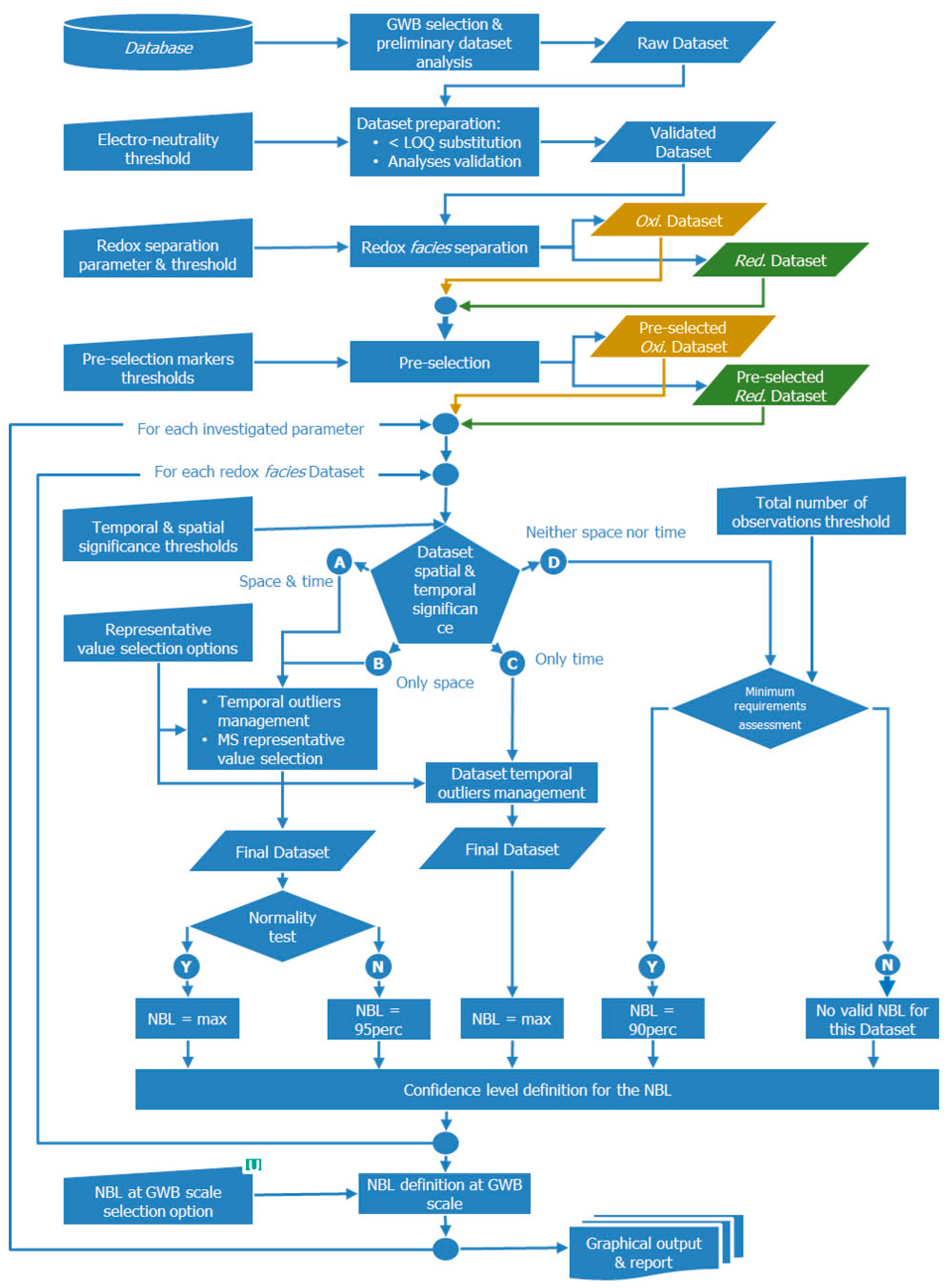
- Query to the database to retrieve data of the selected GWB, relative to the selected parameters and to the parameters linked to the facies separation.
- MSs list filtering using the selected time interval and, possibly, the exclusion list.
- Processing of the values below the limit of quantification (LOQ). All analytical values reported in the dataset as lower than the LOQ, are replaced with half of the LOQ value.
- Validation of each sample analysis using the threshold for electrical balance entered in the configuration phase.
- Redox facies separation using the parameter and threshold selected in the configuration phase.
- Preselection. As regards the oxidizing facies, the monitoring stations with the median of the nitrate values higher than the selected limit in the configuration phase or with missing values are rejected. For the reducing facies, MSs with the median of ammonia values higher than the selected indicated in the configuration phase or with missing values are rejected. If redox facies separation has been disabled, stations with values greater than the respective limits of nitrates and/or ammonia or stations with missing data will be excluded from the dataset.
- Analysis of the time series and calculation of the representative values for each MS using the methodology selected during the configuration phase, rejecting, if required, the outliers data.
- Analysis of the representative values of the MSs using the methodology selected for the management of the outliers and verifying the normality of the resulting dataset distribution using the Shapiro–Wilk test [32].
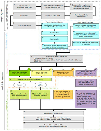
- Evaluation of the consistency of the dataset of representative values to identify the assessment path for NBL calculation. In order to distinguish different levels of spatial and temporal consistency of the data available for a given GWB, once the processing described in the previous sections has been concluded, the consistency of the individual datasets is definitively assessed. Therefore, 4 cases are identified:
- Case A: Sample size adequate to describe the temporal and spatial variability of the parameter for the dataset in question;
- Case B: Sample size adequate to describe the spatial variability of the parameter for the dataset in question, but not the temporal variability;
- Case C: Sample size adequate to describe the temporal variability of the parameter for the dataset in question, but not spatial variability;
- Case D: Sample size inadequate to describe the spatial and temporal variability of the parameter for the dataset in question.
- 10.
- Calculation of NBLs. The NBL is given for datasets of type A, B or C by the maximum value among the representative values of the MSs (in case the dataset shows a normal distribution) or by the 95th percentile of the representative values of the MSs (in case of non-normality of the dataset). For the type D datasets, if the number of total observations available is ≥10, the provisional NBL will be given by the 90th percentile of the total available observations. When the total number of observations is less than 10, the calculation will not be carried out and a provisional NBL can be obtained by analogy with other GWBs, or portions of GWBs, characterized by similar conditions in terms of geochemical facies, hydrogeological context and anthropic pressures.
- 11.
- Determination of the confidence level to be associated to the calculated NBLs. It was considered appropriate to associate an index (confidence level) to the NBLs, as a function of the size of the statistical sample on which the calculation was based, of the dimensional (area) and typological (unconfined or confined) characteristics of the GWB (Table 1).
- 12.
- Assignment of a NBL at the groundwater body scale using the methodology selected in the configuration phase.
2.1.3. Output of Results
2.2. The Mounts Vulsini Groundwater Body
3. Results
3.1. Configuration and Preliminary Analysis on the Monitoring Stations
3.2. NBLs Calculation for As and F
3.3. NBLs Calculation for Fe and Mn (Oxidizing Facies)
3.4. NBLs Calculation for Fe and Mn (Reducing Facies)
4. Discussion
5. Conclusions
Author Contributions
Funding
Data Availability Statement
Conflicts of Interest
References
- GWD. Groundwater Directive 2006/118/CE, Directive of the European Parliament and of the Council on the Protection of Groundwater Against Pollution and Deterioration; Official Journal of European Union L372; European Union: Luxembourg, 2006; pp. 19–31. [Google Scholar]
- Muller, D.; Blum, A.; Hart, A.; Hookey, J.; Kunkel, R.; Scheidleder, A.; Tomlin, C.; Wendland, F. Final proposal for a methodology to set up groundwater threshold values in Europe. In Report to the EU project “BRIDGE”; 2006; Deliverable D18. Available online: http://nfp-at.eionet.europa.eu/Public/irc/eionet-circle/bridge/library?l=/deliverables/bridge_groundw-205pdf/_EN_1.0_&a=d (accessed on 30 December 2020).
- Hinsby, K.; de Melo, M.T.C.; Dahl, M. European case studies supporting the derivation of natural background levels and groundwater threshold values for the protection of dependent ecosystems and human health. Sci. Total Environ. 2008, 401, 1–20. [Google Scholar] [CrossRef] [PubMed]
- Ducci, D.; de Melo, M.T.C.; Preziosi, E.; Sellerino, M.; Parrone, D.; Ribeiro, L. Combining natural background levels (NBLs) assessment with indicator kriging analysis to improve groundwater quality data interpretation and management. Sci. Total Environ. 2016, 569–570, 569–584. [Google Scholar] [CrossRef] [PubMed]
- Griffioen, J.; Passier, H.F.; Klein, J. Comparison of selection methods to deduce natural background levels for groundwater units. Environ. Sci. Technol. 2008, 42, 4863–4869. [Google Scholar] [CrossRef] [PubMed]
- Marandi, A.; Karro, E. Natural background levels and threshold values of monitored parameters in the Cambrian–Vendian groundwater body, Estonia. Environ. Geol. 2008, 54, 1217–1225. [Google Scholar] [CrossRef]
- Wendland, F.; Berthold, G.; Blum, A.; Elsass, P.; Fritsche, J.G.; Kunkel, R.; Wolter, R. Derivation of natural background levels and threshold values for groundwater in the Upper Rhine Valley (France, Switzerland and Germany). Desalination 2008, 226, 160–168. [Google Scholar] [CrossRef]
- European Commission. Guidance on Groundwater Status and Trend Assessment, Guidance Document no 18; Technical Report; European Communities: Luxembourg, 2009; ISBN 978-92-79-11374-1. [Google Scholar]
- Gemitzi, A. Evaluating the anthropogenic impacts on groundwaters; a methodology based on the determination of natural background levels and threshold values. Environ. Earth Sci. 2012, 67, 2223–2237. [Google Scholar] [CrossRef]
- Preziosi, E.; Giuliano, G.; Vivona, R. Natural background levels and threshold values derivation for naturally As, V and F rich groundwater bodies: A methodological case study in Central Italy. Environ. Earth Sci. 2010, 61, 885–897. [Google Scholar] [CrossRef]
- Molinari, A.; Guadagnini, L.; Marcaccio, M.; Guadagnini, A. Natural background levels and threshold values of chemical species in three large-scale groundwater bodies in Northern Italy. Sci. Total Environ. 2012, 425, 9–19. [Google Scholar] [CrossRef]
- Rotiroti, M.; Fumagalli, L. Derivation of preliminary natural background levels for naturally Mn, Fe, As and NH4 rich groundwater: The case study of Cremona area (Northern Italy). Rend. Online Soc. Geol. Ital. 2013, 24, 284–286. [Google Scholar]
- Hawkes, H.E.; Webb, J.S. Geochemistry in Mineral Exploration; Harper & Row: New York, NY, USA, 1962; p. 415. [Google Scholar]
- Tukey, J.W. Exploratory Data Analysis; Addison-Wesley Publishing Company: Boston, MA, USA, 1977; p. 688. [Google Scholar]
- Reimann, C.; Filzmoser, P.; Garrett, G. Background and threshold: Critical comparison of methods of determination. Sci. Total Environ. 2005, 346, 1–16. [Google Scholar] [CrossRef]
- Wendland, F.; Hannappel, S.; Kunkel, R.; Schenk, R.; Voigt, H.J.; Wolter, R. A procedure to define natural groundwater conditions of groundwater bodies in Germany. Water Sci. Technol. 2005, 51, 249–257. [Google Scholar] [CrossRef] [PubMed]
- Edmunds, W.M.; Shand, P.; Hart, P.; Ward, R.S. The natural (baseline) quality of groundwater: A UK pilot study. Sci. Total Environ. 2003, 310, 25–35. [Google Scholar] [CrossRef]
- Panno, S.V.; Kelly, W.R.; Martinsek, A.T.; Hackley, K.C. Estimating background and threshold nitrate concentrations using probability graphs. Ground Water 2006, 44, 697–709. [Google Scholar] [CrossRef] [PubMed]
- Edmunds, W.M.; Shand, P. Natural Groundwater Quality; Wiley-Blackwell: Hoboken, NJ, USA, 2008; p. 488. ISBN 978-14051-5675-2. [Google Scholar]
- Walter, T. Determining natural background values with probability plots. In Proceedings of the EU Groundwater Policy Developments Conference, UNESCO, Paris, France, 13–15 November 2008. [Google Scholar]
- Preziosi, E.; Parrone, D.; Del Bon, A.; Ghergo, S. Natural background level assessment in groundwaters: Probability plot versus pre-selection method. J. Geochem. Explor. 2014, 143, 43–53. [Google Scholar] [CrossRef]
- ISPRA—Istituto Superiore per la Protezione e la Ricerca Ambientale. Linee Guida Recanti la Procedura da Seguire per il Calcolo dei Valori di Fondo Naturale per i Corpi Idrici Sotterranei (DM 6 luglio 2016); Manuali e Linee Guida 155/2017; ISPRA: Rome, Italy, 2017; ISBN 978-88-448-0830-3. Available online: https://www.isprambiente.gov.it/it/pubblicazioni/manuali-e-linee-guida/linee-guida-recanti-la-procedura-da-seguire-per-il-calcolo-dei-valori-di-fondo-per-i-corpi-idrici-sotterranei-dm-6-luglio-2016 (accessed on 26 November 2020).
- Frollini, E.; Parrone, D.; Ghergo, S.; Preziosi, E. Natural background level assessment in groundwater: Application of the Italian national guideline; Geophysical Research Abstracts Vol.20, EGU2018-15674-1. In Proceedings of the EGU General Assembly 2018, Vienna, Austria, 8–13 April 2018. eISSN 1607-7962. [Google Scholar]
- Parrone, D.; Ghergo, S.; Preziosi, E. A multi-method approach for the assessment of natural background levels in groundwater. Sci. Total Environ. 2019, 659, 884–894. [Google Scholar] [CrossRef] [PubMed]
- Chidichimo, F.; De Biase, M.; Costabile, A.; Cuiuli, E.; Reillo, O.; Migliorino, C.; Treccosti, I.; Straface, S. GuEstNBL: The software for the guided estimation of the natural background levels of the aquifers. Water 2020, 12, 2728. [Google Scholar] [CrossRef]
- Ghergo, S.; Parrone, D.; Frollini, E.; Preziosi, E. eNaBLe, an on-line tool to evaluate Natural Background Levels in groundwater following the Italian Guidelines. Geophysical Research Abstracts Vol.21, EGU2019-7443. In Proceedings of the EGU General Assembly 2019, Vienna, Austria, 7–12 April 2019. eISSN 1607-7962. [Google Scholar]
- HP: Hypertext Preprocessor. Available online: https://www.php.net (accessed on 30 December 2020).
- MySQL. Available online: https://www.mysql.com (accessed on 30 December 2020).
- Water Resources Database. Available online: http://www.irsa.cnr.it/WRdB (accessed on 30 December 2020).
- Appelo, C.A.J.; Postma, D. Geochemistry, Groundwater and Pollution, 2nd ed.; CRC Press: Boca Raton, FL, USA, 2005; p. 668. [Google Scholar]
- Huber, P.J. Robust Statistics; John Wiley: New York, NY, USA, 1981; p. 320. [Google Scholar]
- Shapiro, S.S.; Wilk, M.B. An analysis of variance test for normality (complete samples). Biometrika 1965, 52, 591–611. [Google Scholar] [CrossRef]
- Angelone, M.; Cremisini, C.; Piscopo, V.; Proposito, M.; Spaziani, F. Influence of hydrostratigraphy and structural setting on the arsenic occurrence in groundwater of the Cimino-Vico volcanic area (Central Italy). Hydrogeol. J. 2009, 17, 901–914. [Google Scholar] [CrossRef]
- Baiocchi, A.; Coletta, A.; Espositi, L.; Lotti, F.; Piscopo, V. Sustainable groundwater development in a naturally arsenic-contaminated aquifer: The case of the Cimino-Vico volcanic area (central Italy). Ital. J. Eng. Geol. Environ. 2013, 1, 5–18. [Google Scholar]
- Dall’Aglio, M.; Giuliano, G.; Amicizia, D.; Andrenelli, M.C.; Cicioni, G.B.; Mastroianni, D.; Sepicacchi, L.; Tersigni, S. Assessing drinking water quality in Northern Latium by trace elements analysis. In Proceedings of Water Rock Interaction (WRI-10), Villasimius, Italy, 10–15 June 2001; Cidu, R., Ed.; A.A. Balkema: Exton, PA, USA, 2001; Volume 2, pp. 1063–1066. [Google Scholar]
- De Rita, D.; Cremisini, C.; Cinnirella, A.; Spaziano, F. Fluorine in the rocks and sediments of volcanic area in central Italy: Total content, enrichment and leaching process and a hypothesis on the vulnerability of the related aquifers. Environ. Monit. Assess. 2012, 184, 5781–5796. [Google Scholar] [CrossRef]
- Parrone, D.; Ghergo, S.; Frollini, E.; Rossi, D.; Preziosi, E. Arsenic-fluoride co-contamination in groundwater: Background and anomalies in a volcanic-sedimentary aquifer in central Italy. J. Geochem. Explor. 2020, 217, 106590. [Google Scholar] [CrossRef]
- Preziosi, E.; Vivona, R.; Giuliano, G. Microinquinanti di origine naturale negli acquiferi vulcanici: Un approccio integrato quantitativo e qualitativo nel Lazio settentrionale [Micropollutants of natural origin in volcanic aquifers: An integrated quantitative and qualitative approach in northern Latium]. IGEA 2005, 20, 3–14. [Google Scholar]
- Vivona, R.; Preziosi, E.; Giuliano, G.; Mastroianni, D.; Falconi, F.; Madé, B. Geochemical characterization of a volcanic-sedimentary aquifer in Central Italy. In Proceedings of the 11th International Symposium on Water-Rock Interaction WRI-11; Wanty, R., Seal, R.I.I., Eds.; Saratoga Springs: New York, NY, USA, 2004; pp. 513–517. [Google Scholar]
- Vivona, R.; Preziosi, E.; Madé, B.; Giuliano, G. Occurrence of minor toxic elements in volcanic-sedimentary aquifers: A case study in central Italy. Hydrogeol. J. 2007, 15, 1183–1196. [Google Scholar] [CrossRef]
- WHO. Guidelines for Drinking-Water Quality, 4th ed.; World Health Organization: Geneva, Switzerland, 2011; p. 564. ISBN 978-92-4-154815-1. [Google Scholar]
- Preziosi, E.; Ghergo, S.; Frollini, E.; Parrone, D. Buone Pratiche per il Campionamento Delle Acque Sotterranee: Proposta di un Protocollo. (Best Practices for Groundwater Sampling: Proposal of a Protocol). Notiziario dei Metodi Analitici IRSA-CNR. 2017, Volume 1, pp. 23–36. Available online: http://www.irsa.cnr.it/images/docs/Notiz/notiz2017_1.pdf (accessed on 26 June 2018).
- Frollini, E.; Rossi, D.; Rainaldi, M.; Parrone, D.; Ghergo, S.; Preziosi, E. A proposal for groundwater sampling guidelines: Application to a case study in southern Latium. Rend. Online Soc. Geol. It. 2019, 47, 46–51. [Google Scholar] [CrossRef]
- Decreto Legislativo 3 Aprile 2006, n. 152. Norme in Materia Ambientale. Gazzetta Ufficiale n. 88 del 14-04-2006; Istituto Poligrafico e Zecca dello Stato s.p.a.: Rome, Italy, 2006.
- Decreto Legislativo 16 Marzo 2009, n. 30. Attuazione Della Direttiva 2006/118/CE, Relativa Alla Protezione Delle Acque Sotterranee Dall’inquinamento e dal Deterioramento. Gazzetta Ufficiale n. 79 del 4-4-2009; Istituto Poligrafico e Zecca dello Stato s.p.a.: Rome, Italy, 2009.
- ISPRA-CNR.IRSA. Linee Guida per la Valutazione Delle Tendenze Ascendenti e D’inversione Degli Inquinanti nelle Acque Sotterranee (DM 6 Luglio 2016); Manuali e Linee Guida 161/2017; ISPRA: Rome, Italy, 2017; ISBN 978-88-448-0844-0. [Google Scholar]
- Frollini, E.; Preziosi, E.; Calace, N.; Guerra, M.; Guyennon, N.; Marcaccio, M.; Menichetti, S.; Romano, E.; Ghergo, S. Groundwater quality trend and trend reversal assessment in the European Water Framework Directive context: An example with nitrates in Italy. Environ. Sci. Pollut. Res. In press. [CrossRef]
- Rosner, B. Percentage Points for a Generalized ESD Many-Outlier Procedure. Technometrics 1983, 25, 165–172. [Google Scholar] [CrossRef]
- Mann, H.B. Nonparametric tests against trend. Econometrica 1945, 13, 245–259. [Google Scholar] [CrossRef]
- Kendall, M.G. Rank Correlation Methods; Grin: London, UK, 1975. [Google Scholar]





| N. Total obs. | N. Total MS | Size of GWB of Portion of GWB Represented by Dataset (km2) Aquifer Type (Unconfined/Confined) | |||||||
|---|---|---|---|---|---|---|---|---|---|
| <10 km2 | 10–70 km2 | 70–700 km2 | >700 km2 | ||||||
| Unconf. | Conf. | Unconf. | Conf. | Unconf. | Conf. | Unconf. | Conf. | ||
| 15–25 | H | H | H | H | M | H | M | H | |
| >25 | H | H | H | H | H | H | H | H | |
| 15–25 | M | H | M | H | L | M | L | M | |
| >25 | H | H | H | H | M | H | M | M | |
| ≤15 | M | M | L | M | LL | L | LL | LL | |
| 16–30 | M | H | M | M | L | M | LL | L | |
| >30 | H | H | M | H | M | H | M | M | |
| <10 | L | L | LL | LL | LL | LL | LL | LL | |
| ≥10 | L | L | L | L | LL | L | LL | LL | |
| Pearson (r) | ||||||
| DO | 0.58 | −0.25 | −0.72 | −0.69 | −0.15 | |
| ORP | 0.43 | −0.39 | −0.45 | −0.42 | −0.21 | |
| F | −0.21 | −0.29 | 0.18 | 0.21 | 0.51 | |
| Mn | −0.66 | −0.48 | 0.16 | 0.99 | 0.13 | |
| Fe | −0.53 | −0.42 | 0.28 | 0.76 | 0.11 | |
| As | −0.04 | −0.09 | 0.59 | −0.12 | 0.04 | |
| DO | ORP | F | Mn | Fe | As | |
| Spearman (rs) | ||||||
| F (mg/L) | Mn (µg/L) | Fe (µg/L) | As (µg/L) | Confidence Level | ||
|---|---|---|---|---|---|---|
| Preselected Dataset | 3.6 | - | - | 21 | High | |
| Oxidizing Facies | - | 9 | 105 | - | High | |
| Reducing Facies | - | 805 | 7365 | - | Low | |
Publisher’s Note: MDPI stays neutral with regard to jurisdictional claims in published maps and institutional affiliations. |
© 2020 by the authors. Licensee MDPI, Basel, Switzerland. This article is an open access article distributed under the terms and conditions of the Creative Commons Attribution (CC BY) license (http://creativecommons.org/licenses/by/4.0/).
Share and Cite
Parrone, D.; Frollini, E.; Preziosi, E.; Ghergo, S. eNaBLe, an On-Line Tool to Evaluate Natural Background Levels in Groundwater Bodies. Water 2021, 13, 74. https://doi.org/10.3390/w13010074
Parrone D, Frollini E, Preziosi E, Ghergo S. eNaBLe, an On-Line Tool to Evaluate Natural Background Levels in Groundwater Bodies. Water. 2021; 13(1):74. https://doi.org/10.3390/w13010074
Chicago/Turabian StyleParrone, Daniele, Eleonora Frollini, Elisabetta Preziosi, and Stefano Ghergo. 2021. "eNaBLe, an On-Line Tool to Evaluate Natural Background Levels in Groundwater Bodies" Water 13, no. 1: 74. https://doi.org/10.3390/w13010074
APA StyleParrone, D., Frollini, E., Preziosi, E., & Ghergo, S. (2021). eNaBLe, an On-Line Tool to Evaluate Natural Background Levels in Groundwater Bodies. Water, 13(1), 74. https://doi.org/10.3390/w13010074

