How to Overcome Barriers for Wastewater Agricultural Reuse in Sicily (Italy)?
Abstract
1. Introduction
- To evaluate the factors hampering the RW agricultural use spreading in Sicily;
- To provide a GIS-based procedure for evaluating the effective potential of RW use in the Sicilian region as a decision support system for its management; and
- To ascertain feasible possibility of RW use in Sicily, with regard to RW physico-chemical and microbiological characteristics. In particular, the restrictive Italian microbial standards for reuse [13], were compared with the findings of the World Health Organization (WHO) microbial risk assessment [14].
2. Materials and Methods
2.1. WWTPs in Sicily
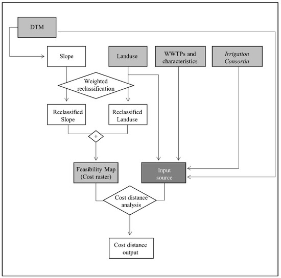
2.2. GIS Approach Description
- Land use/land cover data [17] (scale: 1:100.000); land uses were classified into five general categories: urban areas, agriculture areas, forest and semi-natural area, open water bodies and wetlands. Most of the mapped area is ‘Agriculture’ (69%), being ‘forest and semi-natural’ the second land use (26%). ‘Urban areas’, ‘water bodies’, and ‘wetlands’ habitats contribute to the remaining land surface area (Figure 2a).
- Characteristics of the Sicilian “irrigation public agency” (from now on named as Irrigation Consortia (IC)) (source: specific surveys at the IC); In Sicily, the water for agriculture use is mainly supplied by 11 IC, divided into Eastern IC and Western IC, with a total of 37 irrigation districts (Figure 2c). The Sicilian region, through the IC, promotes and organizes reclamation actions for water resources and environmental defence, the conservation, the valorisation, and the protection, as well as for the development of territory and the agricultural production. The irrigation area extent is about 18 × 104 hectares, of which 7 × 104 hectares are actually irrigated. Irrigation resources are manly derived from artificial reservoirs, providing about 160 × 106 m3 per year. Actually, 31 artificial reservoirs supply Sicilian irrigation networks; 3 new reservoirs are under construction and they will provide an extra water resource of about 107 × 106 m3 per year. For each district, irrigation demand was derived by multiplying the actual irrigated area (ha) and the water volume (m3 ha−1) fixed by the IC for each crop during the irrigation season. By comparing the water volume availability with irrigation demand, the annual water deficits/surplus were determined for each district [12];
- served communities greater than 5000 P.E., with a corresponding flow rate of about 10 L s−1 considering 150 L P.E.−1;
- maximum distance (D) between WWTP and the nearest irrigation district according to the potential volume (Q), as:
- -
- D ≤ 5 km if 10 L s−1 ≤ Q < 15 L s−1;
- -
- 5 km < D ≤ 10 km if 15 L s−1 ≤ Q < 30 L s−1;
- -
- 10 km < D ≤ 20 km if Q ≥ 30 L s−1;
- TW, exceeding the irrigation request of the nearest district, may be shared between neighbouring IC, exhibiting water deficit conditions; and
- WWTP elevation higher than the mean elevation of the irrigation district or WW pumping (ΔH) up to 50 m.
2.3. Microbiological Analysis of TW
3. Results and Discussion
3.1. GIS Results on Wastewater Reuse
3.2. Results of the Risk Assessment Analysis for Selected WWTPs in Sicily
3.3. Barriers Limiting TW Reuse in Agriculture
- the reliability of the "offer" (based on a strengthened quality control system for incoming wastewater to the sewerage system);
- the need to guarantee the TW quality (WWTPs efficiency and the adoption of effective refinement treatments); and
- the certainty of the "demand" (based on TW reuse economic convenience for integrating or replacing conventional waters, and promoting reward and tax relief systems for users’ benefits).
4. Conclusions
Author Contributions
Funding
Conflicts of Interest
References
- Al-Isawi, R.H.K.; Almuktar, S.A.A.-A.N.; Scholz, M. Recycling of river, rain, gully pot and grey waters for irrigating chillies. Environ. Monit. Assess. 2016, 188, 1–12. [Google Scholar] [CrossRef] [PubMed]
- Tran, Q.K.; Schwabe, K.A.; Jassby, D. Wastewater reuse for agriculture: Development of a regional water reuse decision-support model (RWRM) for cost-effective irrigation sources. Environ. Sci. Technol. 2016, 50, 9390–9399. [Google Scholar] [CrossRef] [PubMed]
- Criteria for Wastewater Treatment and Reuse under Water Scarcity. Available online: https://www.routledgehandbooks.com/doi/10.1201/9781315226781-14 (accessed on 13 November 2018).
- Salgot, M.; Priestley, G.K.; Folch, M. Golf Course Irrigation with Reclaimed Water in the Mediterranean: A Risk Management Matter. Water 2012, 4, 389–429. [Google Scholar] [CrossRef]
- Al-Isawi, R.H.K.; Scholz, M.; Al-Faraj, F.A.M. Assessment of diesel-contaminated domestic wastewater treated by constructed wetlands for irrigation of chillies grown in a greenhouse. Environ. Sci. Pollut. Res. Int. 2016, 23, 25003–25023. [Google Scholar] [CrossRef] [PubMed]
- Leverenz, H.L.; Tchobanoglous, G.; Asano, T. Direct potable reuse: A future imperative. J. Water Reuse Desalin. 2011, 1, 2–10. [Google Scholar] [CrossRef]
- Banderas, A.G.; González-Villela, R. The intrinsic value of water: A proposal. Water and Society III WIT Trans. Ecol. Environ. 2015, 200, 137–145. [Google Scholar] [CrossRef]
- Minimum Quality Requirements for Water Reuse in Agricultural Irrigation and Aquifer Recharge. Available online: https://doi.org/10.2760/887727 (accessed on 13 November 2018).
- European Commission. Available online: http://ec.europa.eu/environment/water/pdf/water_reuse_regulation.pdf (accessed on 7 June 2018).
- Cirelli, G.L.; Consoli, S.; Di Grande, V.; Milani, M.; Toscano, A. Subsurface Constructed Wetlands for Wastewater Treatment and Reuse in Agriculture—Five Years of Experience in Sicily, Italy. Water Sci. Technol. 2007, 56, 183–191. [Google Scholar] [CrossRef] [PubMed]
- Cirelli, G.L.; Consoli, S.; Licciardello, F.; Aiello, R.; Giuffrida, F.; Leonardi, C. Treated municipal wastewater reuse in vegetable production. Agric. Water Manag. 2012, 104, 163–170. [Google Scholar] [CrossRef]
- Barbagallo, S.; Cirelli, G.L.; Consoli, S.; Licciardello, F.; Marzo, A.; Toscano, A. Analysis of treated wastewater reuse potential for irrigation in Sicily. Water Sci. Technol. 2012, 65, 2024–2033. [Google Scholar] [CrossRef] [PubMed]
- Decree of Ministry for Environment, n. 185, 23/07/2003, Gazzetta Ufficiale n. 169. Italian Technical Guidelines for Wastewater Reuse. Available online: http://www.gazzettaufficiale.it/eli/id/2003/07/23/003G0210/sg (accessed on 13 November 2018).
- World Health Organization (WHO). Wastewater Use in Agriculture. Guidelines for the Safe use of Wastewater, Excreta and Greywater; World Health Organization: Geneva, Switzerland, 2006. [Google Scholar]
- Cirelli, G.L.; Consoli, S.; Di Grande, V. Long-term storage of reclaimed water: The case studies in Sicily (Italy). Desalination 2008, 218, 62–73. [Google Scholar] [CrossRef]
- Legislative Decree n. 152, 14/04/2006, Gazzetta Ufficiale n. 88 Standards on the Environment. Available online: http://www.gazzettaufficiale.it/dettaglio/codici/materiaAmbientale;jsessionid=N3DlGeTICnsbZjnmpom+mw.ntc-as3-guri2b (accessed on 13 November 2018).
- Corine Land Cover Project. 2006. Available online: http://www.eea.europa.eu/data-and-maps/explore-interactive-maps/corine-landcover-2006 (accessed on 4 June 2018).
- Italian National Geoportal. Available online: http://www.pcn.minambiente.it/mattm/?s=dtm (accessed on 7 June 2018).
- ArcGIS 2017, Copyright © Esri. Available online: http://pro.arcgis.com/en/pro-app/help/data/imagery/cost-distance-global-function.htm (accessed on 4 June 2018).
- Shuval, H.I.; Lampert, Y.; Fattal, B. Development of a risk assessment approach for evaluating wastewater reuse standards for agriculture. Water Sci. Technol. 1997, 35, 15–20. [Google Scholar] [CrossRef]
- Ayuso-Gabella, N.; Page, D.; Masciopinto, C.; Aharoni, A.; Salgot, M.; Wintgens, T. Quantifying the effect of Managed Aquifer Recharge on the microbiological human health risks of irrigating crops with recycled water. Agric. Water Manag. 2009, 99, 93–102. [Google Scholar] [CrossRef]
- NRMMC, EPHC and AHMC (Natural Resource Management Ministerial Council, Environmental Protection and Heritage Council and Australian Health Ministers’ Conference). National Water Quality Management Strategy: Australian Guidelines for Water Recycling: Managing Health and Environmental Risks (Phase 1); NRMMC: Canberra, Australia, 2006. [Google Scholar]
- Amoah, P.; Drechsel, P.; Henseler, M.; Abaidoo, R.C. Irrigated Urban Vegetable Production in Ghana: Microbiological Contamination in Farms and Markets and Associated Consumer Risk Groups. J. Water Health 2007, 5, 455–466. [Google Scholar] [CrossRef]
- Abaidoo, R.C.; Bakang, J.A.; Drechsel, P.; Keraita, B.; Kinane, M.; Beernaerts, I. Evaluation of Non-treatment Options for Maximizing Public Health Benefits of WHO Guidelines Governing the Use of Wastewater in Urban Vegetable Production in Ghana; Final Report; Kwame Nkrumah University of Science and Technology: Kumasi Ashanti Region, Ghana, 2010. [Google Scholar]
- Keraita, B.; Drechsel, P.; Konradsen, F. Up and Down the Sanitation Ladder: Harmonizing the Treatment and Multiple-Barrier Perspectives on Risk Reduction in Wastewater Irrigated Agriculture. Irrigat. Drain. Syst. 2010, 24, 23–35. [Google Scholar] [CrossRef]
- Aiello, R.; Cirelli, G.L.; Consoli, S.; Licciardello, F.; Toscano, A. Risk assessment of treated municipal wastewater reuse in Sicily. Water Sci. Technol. 2013, 67, 89–98. [Google Scholar] [CrossRef]
- Castorina, A.; Consoli, S.; Barbagallo, S.; Branca, F.; Farag, A.; Licciardello, F.; Cirelli, G.L. Assessing environmental impacts of constructed wetland effluents for vegetable crop irrigation. Int. J. Phytorem. 2016, 18, 626–633. [Google Scholar] [CrossRef] [PubMed]
- Licciardello, F.; Milani, M.; Consoli, S.; Pappalardo, N.; Barbagallo, S.; Cirelli, G. Wastewater tertiary treatment options to match reuse standards in agriculture. Agric. Water Manage. 2018, 210, 232–242. [Google Scholar] [CrossRef]
- Ait-Mouheb, N.; Bahri, A.; Thayer, B.B.; Benyahia, B.; Bourrié, G.; Cherki, B.; Condom, N.; Declercq, R.; Gunes, A.; Héran, M.; et al. The reuse of reclaimed water for irrigation around the Mediterranean Rim: A step towards a more virtuous cycle? Reg. Environ. Chang. 2018, 18, 693–705. [Google Scholar] [CrossRef]
- Dickin, S.K.; Schuster-Wallace, C.J.; Qadir, M.; Pizzacalla, K. A review of health risks and pathways for exposure to wastewater use in agriculture. Environ. Health Perspect 2016, 124, 900–909. [Google Scholar] [CrossRef] [PubMed]
- Legislative Decree n. 31, 02/02/2001, Gazzetta Ufficiale n. 52, Technical Standards Relating to the Quality of Water Intended for Human Consumption. Available online: http://www.gazzettaufficiale.it/eli/id/2001/03/03/001G0074/sg (accessed on 13 November 2018).
- CSEI Catania. Individuazione Degli Interventi per Razionalizzare la Gestione dei Consorzi di Bonifica della Sicilia (“Identification of the Interventions to Rationalize the Management of the Reclamation Consortia in Sicily”); CSEI Catania: Catania, Italy, 2011. [Google Scholar]





| P.E. | Wastewater Treatment Plants | ||
|---|---|---|---|
| In Operation | Not in Operation | Planned | |
| <2000 | 87 | 31 | 19 |
| 2001 ÷ 5000 | 80 | 17 | 9 |
| 5001 ÷ 10,000 | 77 | 11 | 4 |
| 10,001 ÷ 100,000 | 95 | 11 | 7 |
| >100,001 | 9 | 1 | 1 |
| Total | 348 | 71 | 40 |
| Irrigation Consortia | Mean Altitude (m a.s.l.) | DS * (106 m3) | WWTP (#) | Annual TW Volume (106 m3) | MinD (m) | MaxD (m) | Mean ΔH (m) |
|---|---|---|---|---|---|---|---|
| CB1-Trapani | 59.3 | 4.4 | 4 | 11.8 | 20 | 2745 | 36.6 |
| CB2-Palermo | 311.0 | 5.3 | 21 | 46.6 | 0 | 15,719 | 53.9 |
| CB3-Agrigento | 214.1 | 6.1 | 16 | 12.8 | 0 | 5193 | 40.8 |
| CB5-Gela | 155.2 | 0.9 | 6 | 5.7 | 0 | 14,723 | 22.7 |
| CB6-Enna | 343.0 | 0.8 | 7 | 5.8 | 369 | 16,651 | 0.0 |
| CB7-Caltagirone | 145.7 | −0.5 | 3 | 6.9 | 1460 | 4380 | 0.0 |
| CB8-Ragusa | 106.5 | −7.3 | 12 | 20.2 | 0 | 14,647 | 62.0 |
| CB9-Catania | 181.4 | 42.9 | 7 | 33.0 | 40 | 13,712 | 22.3 |
| CB10-Siracusa | 56.6 | 13.1 | 5 | 19.4 | 508 | 15,831 | 43.6 |
| CB11-Messina | 537.6 | 0.1 | 1 | 0.6 | 5280 | - | 0.0 |
| Total | 65.8 | 82 | 162.8 | ||||
| Selected Sicilian WWTPs | Mean Values of Chemical-Physical Compounds in the Effluent of WWTPs | Percentages Effluent Samples over the Limits (%) | ||||
|---|---|---|---|---|---|---|
| TSS (mg L−1) | COD (mg L−1) | BOD5 (mg L−1) | TSS | COD | BOD5 | |
| Villalba (CB5) | 14 | 80 | 16 | 61 | 6 | 11 |
| Mussomeli (CB3) | 16 | 96 | 17 | 90 | 40 | 0 |
| Bompensieri (CB5) | 17 | 90 | 15 | 87 | 53 | 13 |
| Serradifalco (CB5) | 14 | 76 | 12 | 67 | 0 | 0 |
| Gela (CB5) | 19 | 94 | 17 | 100 | 46 | 38 |
| Riesi (CB5) | 18 | 89 | 16 | 100 | 10 | 0 |
| Giarre-Riposto (CB9) | 10 | 17 | 5 | 48 | 50 | 50 |
| S. Michele Ganzaria (CB7) | 21 | 28 | 19 | 100 | 13 | 35 |
| Ragusa Consortium (CB8) | 42 | 85 | 21 | 98 | 2 | 48 |
| Ragusa Municipality (CB8) | 31 | 66 | 23 | 90 | 0 | 33 |
| Scicli-sea (CB8) | 19 | 29 | 10 | 38 | 0 | 19 |
| Assoro-Leonforte Consortium (CB6) | 10 | 71 | 17 | 31 | 23 | 31 |
| Enna (CB6) | 7 | 47 | 10 | 25 | 0 | 32 |
| Siracusa (CB10) | 19 | 79 | 20 | 80 | 25 | 13 |
| Mean values | 18 | 67 | 16 | 73 | 19 | 23 |
© 2019 by the authors. Licensee MDPI, Basel, Switzerland. This article is an open access article distributed under the terms and conditions of the Creative Commons Attribution (CC BY) license (http://creativecommons.org/licenses/by/4.0/).
Share and Cite
Ventura, D.; Consoli, S.; Barbagallo, S.; Marzo, A.; Vanella, D.; Licciardello, F.; Cirelli, G.L. How to Overcome Barriers for Wastewater Agricultural Reuse in Sicily (Italy)? Water 2019, 11, 335. https://doi.org/10.3390/w11020335
Ventura D, Consoli S, Barbagallo S, Marzo A, Vanella D, Licciardello F, Cirelli GL. How to Overcome Barriers for Wastewater Agricultural Reuse in Sicily (Italy)? Water. 2019; 11(2):335. https://doi.org/10.3390/w11020335
Chicago/Turabian StyleVentura, Delia, Simona Consoli, Salvatore Barbagallo, Alessia Marzo, Daniela Vanella, Feliciana Licciardello, and Giuseppe L. Cirelli. 2019. "How to Overcome Barriers for Wastewater Agricultural Reuse in Sicily (Italy)?" Water 11, no. 2: 335. https://doi.org/10.3390/w11020335
APA StyleVentura, D., Consoli, S., Barbagallo, S., Marzo, A., Vanella, D., Licciardello, F., & Cirelli, G. L. (2019). How to Overcome Barriers for Wastewater Agricultural Reuse in Sicily (Italy)? Water, 11(2), 335. https://doi.org/10.3390/w11020335

