Meteorological Drought Under Climate Variability in the Wadi Sly Basin, Algeria (1967–2022)
Abstract
1. Introduction
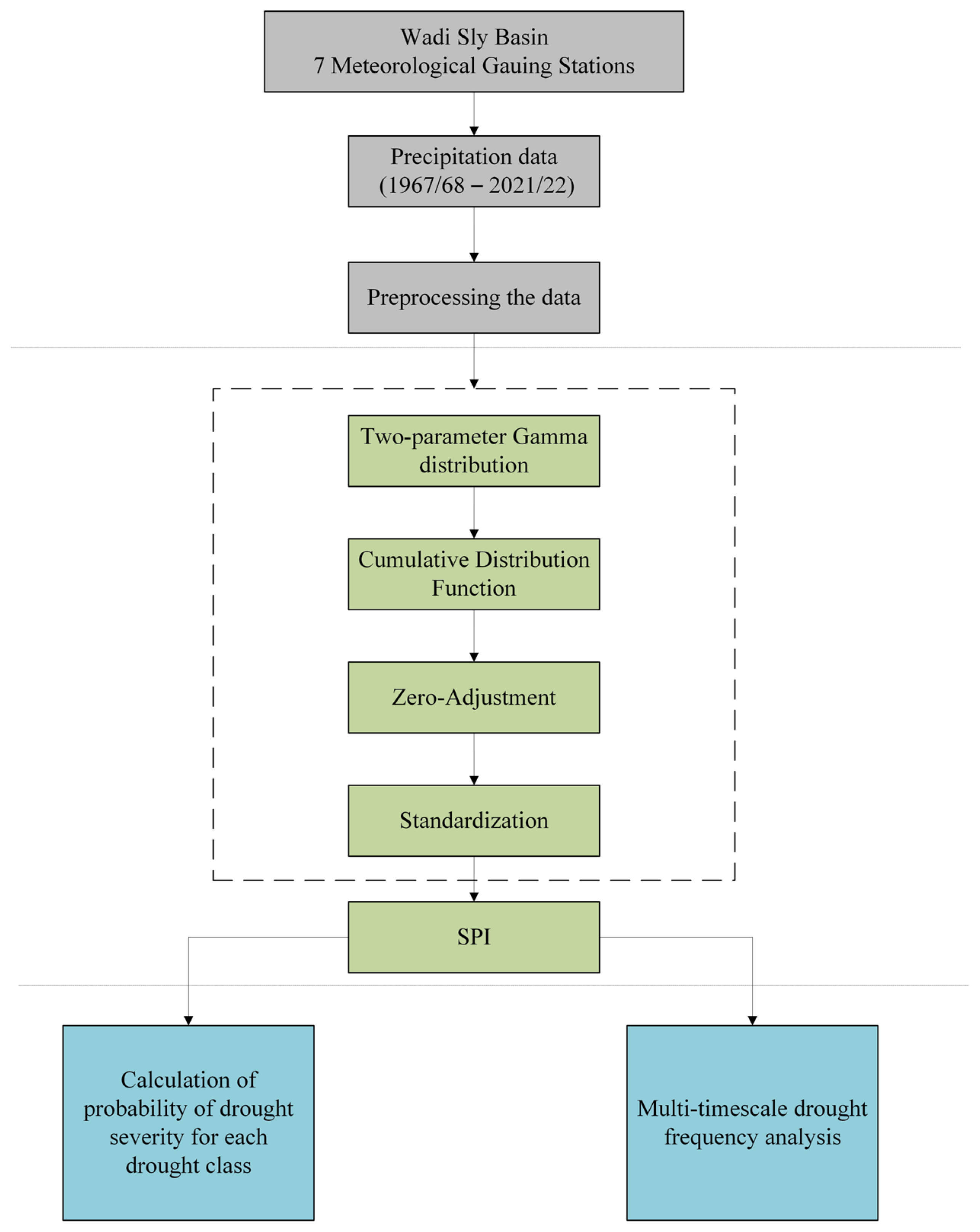
2. Materials and Methods
2.1. Study Area
2.2. Data Analysis
2.3. Standardized Precipitation Index (SPI)
2.4. Probability of Drought Severity (PDS)
2.5. Drought Frequency
3. Results
3.1. Temporal Variability of SPI
3.2. Spatial Consistency of Drought Conditions
3.3. Probability of Drought Severity
3.4. Drought Frequency Across Time Scales
4. Discussion
5. Conclusions
Author Contributions
Funding
Institutional Review Board Statement
Informed Consent Statement
Data Availability Statement
Acknowledgments
Conflicts of Interest
References
- Kim, T.-W.; Jehanzaib, M. Drought risk analysis, forecasting and assessment under climate change. Atmosphere 2020, 12, 1862. [Google Scholar] [CrossRef]
- Shahabfar, A.; Eitzinger, J. Spatio-temporal analysis of droughts in semi-arid regions by using meteorological drought indices. Atmosphere 2013, 4, 94–112. [Google Scholar] [CrossRef]
- Jehanzaib, M.; Sattar, M.N.; Lee, J.-H.; Kim, T.-W. Investigating effect of climate change on drought propagation from meteorological to hydrological drought using multi-model ensemble projections. Stoch. Environ. Res. Risk Assess. 2020, 34, 7–21. [Google Scholar] [CrossRef]
- Tijdeman, E.; Barker, L.; Svoboda, M.; Stahl, K. Natural and human influences on the link between meteorological and hydrological drought indices for a large set of catchments in the contiguous United States. Water Resour. Res. 2018, 54, 6005–6023. [Google Scholar] [CrossRef]
- Svoboda, M.D.; Fuchs, B.A. Handbook of Drought Indicators and Indices; World Meteorological Organization: Geneva, Switzerland, 2016; Volume 2. [Google Scholar]
- Achite, M.; Gul, E.; Elshaboury, N.; Jehanzaib, M.; Mohammadi, B.; Mehr, A.D. An improved adaptive neuro-fuzzy inference system for hydrological drought prediction in Algeria. Phys. Chem. Earth Parts A/B/C 2023, 131, 103451. [Google Scholar] [CrossRef]
- Golian, S.; Mazdiyasni, O.; AghaKouchak, A. Trends in meteorological and agricultural droughts in Iran. Theor. Appl. Climatol. 2015, 119, 679–688. [Google Scholar] [CrossRef]
- Haied, N.; Foufou, A.; Khadri, S.; Boussaid, A.; Azlaoui, M.; Bougherira, N. Spatial and temporal assessment of drought hazard, vulnerability and risk in three different climatic zones in Algeria using two commonly used meteorological indices. Sustainability 2023, 15, 7803. [Google Scholar] [CrossRef]
- Myronidis, D.; Fotakis, D.; Ioannou, K.; Sgouropoulou, K. Comparison of ten notable meteorological drought indices on tracking the effect of drought on streamflow. Hydrol. Sci. J. 2018, 63, 2005–2019. [Google Scholar] [CrossRef]
- Jehanzaib, M.; Shah, S.A.; Yoo, J.; Kim, T.-W. Investigating the impacts of climate change and human activities on hydrological drought using non-stationary approaches. J. Hydrol. 2020, 588, 125052. [Google Scholar] [CrossRef]
- Salimi, H.; Asadi, E.; Darbandi, S. Meteorological and hydrological drought monitoring using several drought indices. Appl. Water Sci. 2021, 11, 11. [Google Scholar] [CrossRef]
- Sattar, M.N.; Jehanzaib, M.; Kim, J.E.; Kwon, H.-H.; Kim, T.-W. Application of the hidden Markov bayesian classifier and propagation concept for probabilistic assessment of meteorological and hydrological droughts in South Korea. Atmosphere 2020, 11, 1000. [Google Scholar] [CrossRef]
- Keyantash, J. Indices for meteorological and hydrological drought. In Hydrological Aspects of Climate Change; Springer: Singapore, 2021; pp. 215–235. [Google Scholar]
- Zhu, Y.; Wang, W.; Singh, V.P.; Liu, Y. Combined use of meteorological drought indices at multi-time scales for improving hydrological drought detection. Sci. Total Environ. 2016, 571, 1058–1068. [Google Scholar] [CrossRef]
- Behrang Manesh, M.; Khosravi, H.; Heydari Alamdarloo, E.; Saadi Alekasir, M.; Gholami, A.; Singh, V.P. Linkage of agricultural drought with meteorological drought in different climates of Iran. Theor. Appl. Climatol. 2019, 138, 1025. [Google Scholar] [CrossRef]
- Hooshyaripor, F.; Sardari, J.; Dehghani, M.; Noori, R. A new concept of drought feeling against the meteorological drought. Sci. Rep. 2022, 12, 16711. [Google Scholar] [CrossRef]
- Wei, W.; Zhang, J.; Zhou, L.; Xie, B.; Zhou, J.; Li, C. Comparative evaluation of drought indices for monitoring drought based on remote sensing data. Environ. Sci. Pollut. Res. 2021, 28, 20408–20425. [Google Scholar] [CrossRef]
- Mliyeh, M.M.; Aqnouy, M.; Laaraj, M.; Bouizrou, I.; Tariq, A.; Benaabidate, L.; Kraiem, H.; Shitu, K. Assessing drought dynamics in a semi-arid basin: A multi-index approach using hydrological and remote-sensing indicators. Environ. Sci. Eur. 2025, 37, 180. [Google Scholar] [CrossRef]
- Haied, N.; Foufou, A.; Chaab, S.; Azlaoui, M.; Khadri, S.; Benzahia, K.; Benzahia, I. Drought assessment and monitoring using meteorological indices in a semi-arid region. Energy Procedia 2017, 119, 518–529. [Google Scholar] [CrossRef]
- Natarajan, N.; Vasudevan, M.; Ahash Raja, S.; Mohanpradaap, K.; Sneha, G.; Joshna Shanu, S. An assessment methodology for drought severity and vulnerability using precipitation-based indices for the arid, semi-arid and humid districts of Tamil Nadu, India. Water Supply 2023, 23, 54–79. [Google Scholar] [CrossRef]
- Almeida-Ñauñay, A.F.; Villeta, M.; Quemada, M.; Tarquis, A.M. Assessment of drought indexes on different time scales: A case in semiarid mediterranean grasslands. Remote Sens. 2022, 14, 565. [Google Scholar] [CrossRef]
- Viet, L.V.; Thuy, T.T.T. Drought sensitivity analysis of meteorological and vegetation indices in Dak Nong, Vietnam. J. Water Clim. Change 2024, 15, 4968–4988. [Google Scholar] [CrossRef]
- Nabizada, M.J.; Köylü, Ü.; Rousta, I. Assessing spatiotemporal dynamics of meteorological and agricultural drought in the North Basin of Afghanistan using multiple remote sensing-based drought indices. Int. J. River Basin Manag. 2025, 1–27. [Google Scholar] [CrossRef]
- Hamarash, H.; Hamad, R.; Rasul, A. Meteorological drought in semi-arid regions: A case study of Iran. J. Arid Land 2022, 14, 1212–1233. [Google Scholar] [CrossRef]
- McKee, T.B.; Doesken, N.J.; Kleist, J. The relationship of drought frequency and duration to time scales. In Proceedings of the 8th Conference on Applied Climatology, Anaheim, CA, USA, 17–22 January 1993; pp. 179–183. [Google Scholar]
- Ipek, A.F.; Altas, A.; Serencam, U.; Dabanli, I. Spatio-Temporal Drought Assessment by Using the Innovative Probability of Drought Severity (PDS) Method. Water Resour. Manag. 2025, 39, 5135–5150. [Google Scholar] [CrossRef]
- Achite, M.; Wałęga, A.; Toubal, A.K.; Mansour, H.; Krakauer, N. Spatiotemporal Characteristics and Trends of Meteorological Droughts in the Wadi Mina Basin, Northwest Algeria. Water 2021, 13, 3103. [Google Scholar] [CrossRef]
- Habibi, B.; Meddi, M.; Torfs, P.J.; Remaoun, M.; Van Lanen, H.A. Characterisation and prediction of meteorological drought using stochastic models in the semi-arid Chéliff–Zahrez basin (Algeria). J. Hydrol. Reg. Stud. 2018, 16, 15–31. [Google Scholar] [CrossRef]
- Ceppi, A.; Achite, M.; Toubal, A.K.; Caloiero, T. Mapping drought characteristics in northern Algerian Basins using the ERA5-Land dataset. Sci. Rep. 2025, 15, 10720. [Google Scholar] [CrossRef]
- Achite, M.; De Marco, A.; Caloiero, T.; Ceppi, A. Multi-scale analysis of drought events in Northern Algeria based on ERA5-Land SPI data. Euro-Mediterr. J. Environ. Integr. 2025, 10, 4179–4193. [Google Scholar] [CrossRef]
- Mathbout, S.; Lopez-Bustins, J.A.; Royé, D.; Martin-Vide, J. Mediterranean-Scale Drought: Regional Datasets for Exceptional Meteorological Drought Events during 1975–2019. Atmosphere 2021, 12, 941. [Google Scholar] [CrossRef]
- Gouveia, C.M.; Trigo, R.M.; Beguería, S.; Vicente-Serrano, S.M. Drought impacts on vegetation activity in the Mediterranean region: An assessment using remote sensing data and multi-scale drought indicators. Glob. Planet. Change 2017, 151, 15–27. [Google Scholar] [CrossRef]
- Kim, W.; Park, E.; Jo, H.-W.; Roh, M.; Kim, J.; Song, C.; Lee, W.-K. A meta-analytic review on the spatial and climatic distribution of meteorological drought indices. Environ. Rev. 2022, 31, 95–110. [Google Scholar] [CrossRef]






| Stations | ID | Name | Long (°) | Lat (°) | Elevation (m) | Period of Observation |
|---|---|---|---|---|---|---|
| S1 | 012304 | Souk El Had | 1.55 | 35.75 | 550 | 1967/68–2021/22 |
| S2 | 012306 | Bordj Bounaama | 1.62 | 35.85 | 1050 | 1967/68–2021/22 |
| S3 | 012307 | Ain Lellou | 1.54 | 35.93 | 900 | 1967/68–2021/22 |
| S4 | 012308 | Ouled Ben AEK | 1.27 | 36.03 | 160 | 1967/68–2021/22 |
| S5 | 012309 | Oued Sly | 1.20 | 36.09 | 95 | 1967/68–2021/22 |
| S6 | 012316 | Saadia | 1.34 | 35.90 | 1000 | 1967/68–2021/22 |
| S7 | 012318 | Sidi Yagoub Bge | 1.32 | 35.97 | 202 | 1967/68–2021/22 |
| SPI Range | Classification |
|---|---|
| SPI ≤ −2.0 | Extremely dry |
| −2.0 < SPI ≤ −1.5 | Severely dry |
| −1.5 < SPI ≤ −1.0 | Moderately dry |
| −1.0 < SPI ≤ 1.0 | Near normal |
| SPI ≥ 1.0 | Wet conditions |
Disclaimer/Publisher’s Note: The statements, opinions and data contained in all publications are solely those of the individual author(s) and contributor(s) and not of MDPI and/or the editor(s). MDPI and/or the editor(s) disclaim responsibility for any injury to people or property resulting from any ideas, methods, instructions or products referred to in the content. |
© 2026 by the authors. Licensee MDPI, Basel, Switzerland. This article is an open access article distributed under the terms and conditions of the Creative Commons Attribution (CC BY) license.
Share and Cite
Achite, M.; Terzi, T.B.; Pandey, K.; Jehanzaib, M.; Caloiero, T. Meteorological Drought Under Climate Variability in the Wadi Sly Basin, Algeria (1967–2022). Atmosphere 2026, 17, 207. https://doi.org/10.3390/atmos17020207
Achite M, Terzi TB, Pandey K, Jehanzaib M, Caloiero T. Meteorological Drought Under Climate Variability in the Wadi Sly Basin, Algeria (1967–2022). Atmosphere. 2026; 17(2):207. https://doi.org/10.3390/atmos17020207
Chicago/Turabian StyleAchite, Mohammed, Tolga Baris Terzi, Kusum Pandey, Muhammad Jehanzaib, and Tommaso Caloiero. 2026. "Meteorological Drought Under Climate Variability in the Wadi Sly Basin, Algeria (1967–2022)" Atmosphere 17, no. 2: 207. https://doi.org/10.3390/atmos17020207
APA StyleAchite, M., Terzi, T. B., Pandey, K., Jehanzaib, M., & Caloiero, T. (2026). Meteorological Drought Under Climate Variability in the Wadi Sly Basin, Algeria (1967–2022). Atmosphere, 17(2), 207. https://doi.org/10.3390/atmos17020207

