Decoding Urban Traffic Pollution: Insights on Trends, Patterns, and Meteorological Influences for Policy Action in Bucharest, Romania
Abstract
1. Introduction
2. Literature Review
3. Materials and Methods
3.1. Data Sample
3.1.1. Measurement Stations
3.1.2. Pollutant Concentration and Meteorological Data
3.2. Methods
4. Results
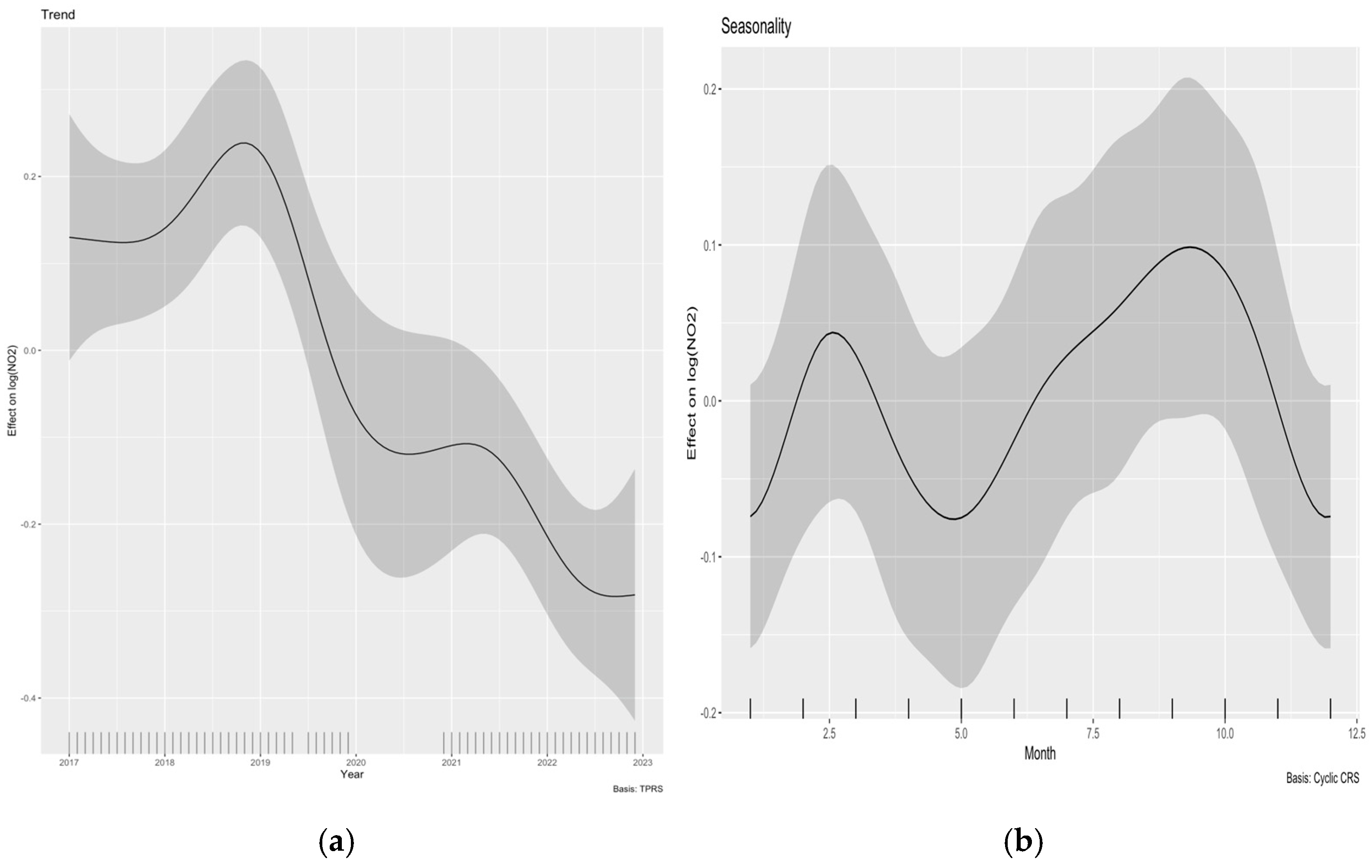
4.1. Trends and Patterns of NO2 Concentrations
4.2. GAM Estimation Results
4.2.1. Unadjusted NO2 GAM Results
4.2.2. Single-Factor Adjusted NO2 GAM Results
4.2.3. GAM Models with Interaction Effects
4.2.4. Multi-Factor Adjusted NO2 GAM Results
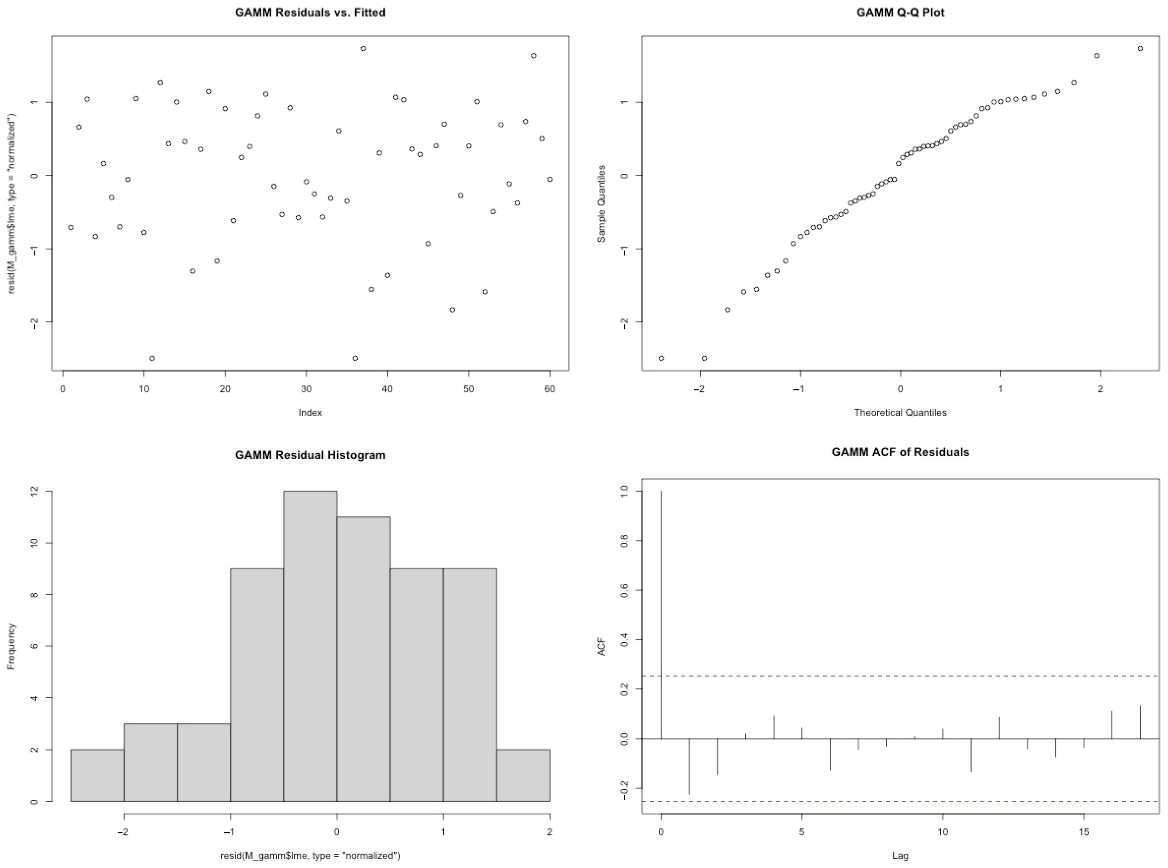
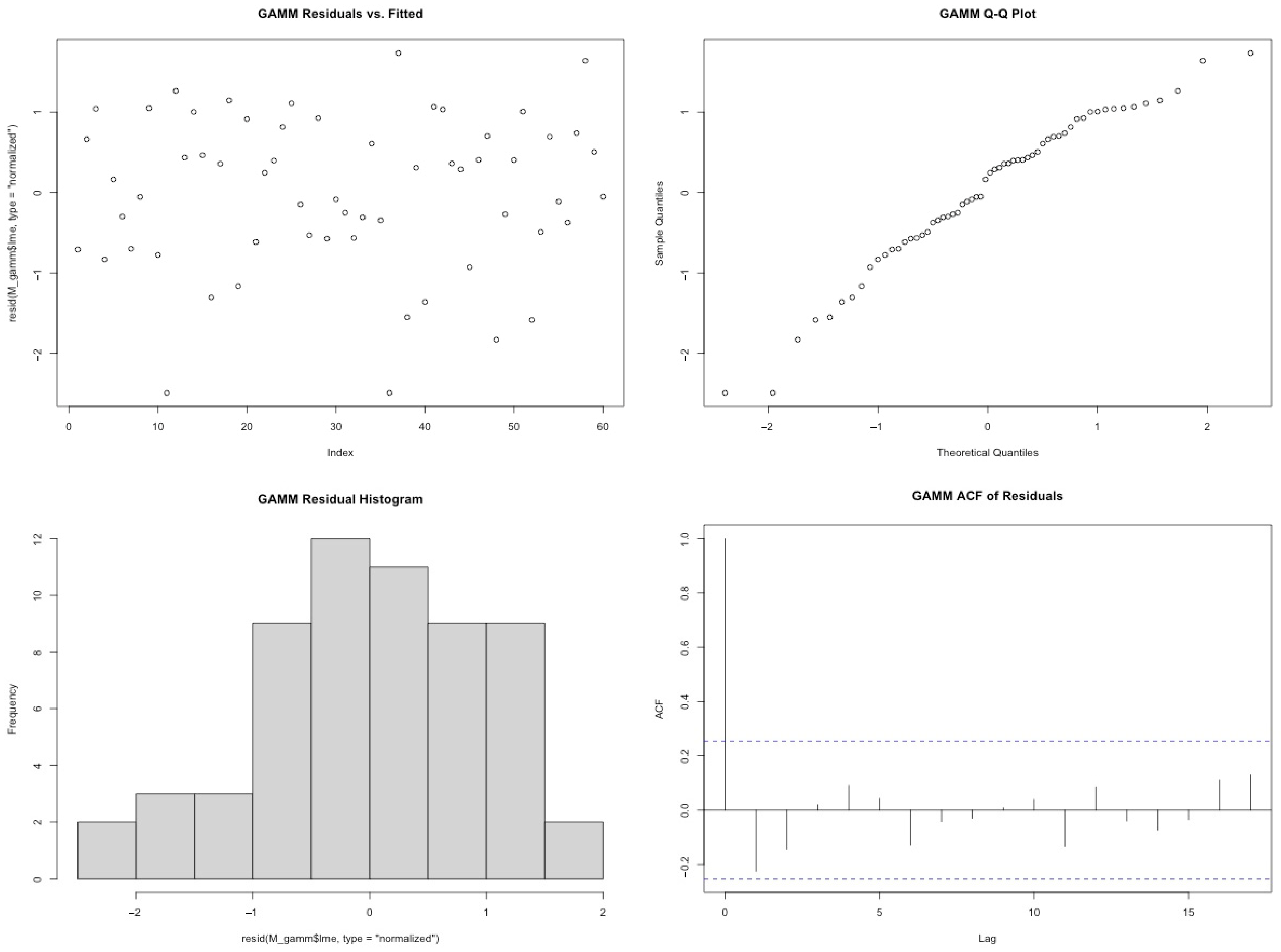
4.3. Robustness Checks and Model Diagnostics
5. Discussion
5.1. Air Pollution Trends in Romania
5.2. Model Findings
5.3. Policy Implications
5.4. Limitations and Future Research
6. Conclusions
Author Contributions
Funding
Institutional Review Board Statement
Informed Consent Statement
Data Availability Statement
Conflicts of Interest
Abbreviations
| Abbreviation | Full Term |
| NO2 | Nitrogen dioxide |
| TRAP | Traffic-related air pollution |
| GAM | Generalized Additive Model |
| GAMM | Generalized Additive Mixed Model |
| GLM | Generalized Linear Model |
| VIF | Variance Inflation Factor |
| MET | Meteorological |
| ws | Wind speed |
| wd | Wind direction |
| air_temp | Air temperature |
| atmos_pres | Atmospheric pressure |
| dew_point | Dew point |
| RH | Relative humidity |
| EU | European Union |
| EEA | European Economic Area |
| COVID-19 | Coronavirus Disease 2019 |
| GCV | Generalized Cross-Validation |
Appendix A
| Step | Records Remaining | Excluded at This Step | Excluded (%) |
|---|---|---|---|
| Raw merged dataset | 51,203 | – | – |
| Remove negative/outlier NO2 values | 39,970 | 11,233 | 21.9 |
| Remove incomplete meteorology | 32,515 | 7455 | 14.6 |
| Final model dataset | 32,515 | – | – |


References
- Das, P.; Horton, R. Pollution, health, and the planet: Time for decisive action. Lancet 2018, 391, 407–408. [Google Scholar] [CrossRef]
- World Health Organization. Air Quality, Energy and Health. 2021. Available online: https://www.who.int/teams/environment-climate-change-and-health/air-quality-energy-and-health/health-impacts (accessed on 10 April 2025).
- Goossens, J.; Jonckheere, A.C.; Dupont, L.J.; Bullens, D.M. Air pollution and the airways: Lessons from a century of human urbanization. Atmosphere 2021, 12, 898. [Google Scholar] [CrossRef]
- State of Global Air. State of Global Air Report. 2024. Available online: https://www.stateofglobalair.org/resources/report/state-global-air-report-2024 (accessed on 10 July 2025).
- Cary, M. Increasing access to clean fuels and clean technologies: A club convergence approach. Clean Technol. 2019, 1, 17. [Google Scholar] [CrossRef]
- Simoni, M.; Baldacci, S.; Maio, S.; Cerrai, S.; Sarno, G.; Viegi, G. Adverse effects of outdoor pollution in the elderly. J. Thorac. Dis. 2015, 7, 34. [Google Scholar]
- Lanzi, E.; Dellink, R.; Chateau, J. The sectoral and regional economic consequences of outdoor air pollution to 2060. Energy Econ. 2018, 71, 89–113. [Google Scholar] [CrossRef]
- West, J.J.; Cohen, A.; Dentener, F.; Brunekreef, B.; Zhu, T.; Armstrong, B.; Bell, M.L.; Brauer, M.; Carmichael, G.; Costa, D.L.; et al. What we breathe impacts our health: Improving understanding of the link between air pollution and health. Environ. Sci. Technol. 2016, 50, 4895–4904. [Google Scholar] [CrossRef]
- Xu, X.; Nie, S.; Ding, H.; Hou, F.F. Environmental pollution and kidney diseases. Nat. Rev. Nephrol. 2018, 14, 313–324. [Google Scholar] [CrossRef] [PubMed]
- Farhat, S.C.; Silva, C.A.; Orione, M.A.M.; Campos, L.M.; Sallum, A.M.; Braga, A.L. Air pollution in autoimmune rheumatic diseases: A review. Autoimmun. Rev. 2011, 11, 14–21. [Google Scholar] [CrossRef] [PubMed]
- Zhao, C.N.; Xu, Z.; Wu, G.C.; Mao, Y.M.; Liu, L.N.; Wu, Q.; Dan, Y.L.; Tao, S.-S.; Zhang, Q.; Sam, N.B.; et al. Emerging role of air pollution in autoimmune diseases. Autoimmun. Rev. 2019, 18, 607–614. [Google Scholar] [CrossRef] [PubMed]
- Takizawa, H. Impact of air pollution on allergic diseases. Korean J. Intern. Med. 2011, 26, 262. [Google Scholar] [CrossRef]
- Lee, S.Y.; Chang, Y.S.; Cho, S.H. Allergic diseases and air pollution. Asia Pacific. Allergy 2013, 3, 145–154. [Google Scholar]
- Tudor, C. The nexus between pollution and obesity and the magnifying role of media consumption: International evidence from GMM systems estimates. Int. J. Environ. Res. Public Health 2022, 19, 10260. [Google Scholar] [CrossRef]
- Schikowski, T.; Altuğ, H. The role of air pollution in cognitive impairment and decline. Neurochem. Int. 2020, 136, 104708. [Google Scholar] [CrossRef]
- Mak, H.W.L.; Ng, D.C.Y. Spatial and socio-classification of traffic pollutant emissions and associated mortality rates in high-density Hong Kong via improved data analytic approaches. Int. J. Environ. Res. Public Health 2021, 18, 6532. [Google Scholar] [CrossRef]
- Zhang, J.; Wei, Y.; Fang, Z. Ozone pollution: A major health hazard worldwide. Front. Immunol. 2019, 10, 2518. [Google Scholar] [CrossRef]
- Goldizen, F.C.; Sly, P.D.; Knibbs, L.D. Respiratory effects of air pollution on children. Pediatr. Pulmonol. 2016, 51, 94–108. [Google Scholar] [CrossRef] [PubMed]
- Sram, R.J.; Binkova, B.; Dostal, M.; Merkerova-Dostalova, M.; Libalova, H.; Milcova, A.; Rossner, P., Jr.; Rossnerova, A.; Schmuczerova, J.; Svecova, V.; et al. Health impact of air pollution to children. Int. J. Hyg. Environ. Health 2013, 216, 533–540. [Google Scholar] [CrossRef]
- Cohen, A.J.; Brauer, M.; Burnett, R.; Anderson, H.R.; Frostad, J.; Estep, K.; Balakrishnan, K.; Brunekreef, B.; Dandona, L.; Dandona, R.; et al. Estimates and 25-year trends of the global burden of disease attributable to ambient air pollution: An analysis of data from the Global Burden of Diseases Study 2015. Lancet 2017, 389, 1907–1918. [Google Scholar] [CrossRef] [PubMed]
- Beloconi, A.; Vounatsou, P. Revised EU and WHO air quality thresholds: Where does Europe stand? Atmos. Environ. 2023, 314, 120110. [Google Scholar] [CrossRef]
- Orellano, P.; Reynoso, J.; Quaranta, N. Effects of air pollution on restricted activity days: Systematic review and meta-analysis. Environ. Health 2023, 22, 31. [Google Scholar] [CrossRef]
- Hao, Y.; Niu, X.; Wang, J. Impacts of haze pollution on China’s tourism industry: A system of economic loss analysis. J. Environ. Manag. 2021, 295, 113051. [Google Scholar] [CrossRef]
- Andrei, J.V.; Cristea, D.S.; Nuţă, F.M.; Petrea, Ş.M.; Nuţă, A.C.; Tudor, A.T.; Chivu, L. Exploring the causal relationship between PM2.5 air pollution and urban areas economic welfare and social-wellbeing: Evidence form 15 European capitals. Sustain. Dev. 2024, 32, 4567–4592. [Google Scholar] [CrossRef]
- CE Delft. Health Costs of Air Pollution in European Cities and the Linkage with Transport. 2020. Available online: https://cedelft.eu/wp-content/uploads/sites/2/2020/10/Health-costs-of-air-pollution.pdf (accessed on 10 April 2025).
- Arimura, T.H. Air Pollution in Japan and the World. In Introduction to Environmental Economics and Policy in Japan; Springer: Singapore, 2024; pp. 107–122. [Google Scholar]
- Xia, T.; Nitschke, M.; Zhang, Y.; Shah, P.; Crabb, S.; Hansen, A. Traffic-related air pollution and health co-benefits of alternative transport in Adelaide, South Australia. Environ. Int. 2015, 74, 281–290. [Google Scholar] [CrossRef] [PubMed]
- Vilcassim, R.; Thurston, G.D. Gaps and future directions in research on health effects of air pollution. EBioMedicine 2023, 93, 104668. [Google Scholar] [CrossRef]
- Grange, S.K.; Lewis, A.C.; Moller, S.J.; Carslaw, D.C. Lower vehicular primary emissions of NO2 in Europe than assumed in policy projections. Nat. Geosci. 2017, 10, 914–918. [Google Scholar] [CrossRef]
- Aljoumani, B.; Sanchez-Espigares, J.A.; Kluge, B.; Wessolek, G.; Kleinschmit, B. Analyzing temporal trends of urban evaporation using generalized additive models. Land 2022, 11, 508. [Google Scholar] [CrossRef]
- Samet, J.M. Air pollution: Adverse effects and disease burden. In Health of People, Health of Planet and Our Responsibility: Climate Change, Air Pollution and Health; Springer International Publishing: Cham, Switzerland, 2020; pp. 63–78. [Google Scholar]
- Estevinho, M.M.; Midya, V.; Cohen-Mekelburg, S.; Allin, K.H.; Fumery, M.; Pinho, S.S.; Colombel, J.-F.; Agrawal, M. Emerging role of environmental pollutants in inflammatory bowel disease risk, outcomes and underlying mechanisms. Gut 2025, 74, 477–486. [Google Scholar] [CrossRef]
- Zhou, X.; Sampath, V.; Nadeau, K.C. Effect of air pollution on asthma. Ann. Allergy Asthma Immunol. 2024, 132, 426–432. [Google Scholar] [CrossRef]
- Le Provost, B.; Parent, M.É.; Villeneuve, P.J.; Waddingham, C.M.; Brook, J.R.; Lavigne, E.; Dugandzic, R.; Harris, S.A. Residential exposure to ambient fine particulate matter (PM2.5) and nitrogen dioxide (NO2) and incident breast cancer among young women in Ontario, Canada. Cancer Epidemiol. 2024, 92, 102606. [Google Scholar] [CrossRef]
- Boogaard, H.; Patton, A.P.; Atkinson, R.W.; Brook, J.R.; Chang, H.H.; Crouse, D.L.; Fussell, J.C.; Hoek, G.; Hoffmann, B.; Kappeler, R.; et al. Long-term exposure to traffic-related air pollution and selected health outcomes: A systematic review and meta-analysis. Environ. Int. 2022, 164, 107262. [Google Scholar] [CrossRef] [PubMed]
- Zhang, K.; Batterman, S. Air pollution and health risks due to vehicle traffic. Sci. Total Environ. 2013, 450, 307–316. [Google Scholar] [CrossRef]
- Achakulwisut, P.; Brauer, M.; Hystad, P.; Anenberg, S.C. Global, national, and urban burdens of paediatric asthma incidence attributable to ambient NO2 pollution: Estimates from global datasets. Lancet Planet. Health 2019, 3, e166–e178. [Google Scholar] [CrossRef] [PubMed]
- Sheng, N.; Tang, U.W. Risk assessment of traffic-related air pollution in a world heritage city. Int. J. Environ. Sci. Technol. 2013, 10, 11–18. [Google Scholar] [CrossRef][Green Version]
- Sommar, J.N.; Ek, A.; Middelveld, R.; Bjerg, A.; Dahlén, S.E.; Janson, C.; Forsberg, B. Quality of life in relation to the traffic pollution indicators NO2 and NOx: Results from the Swedish GA2LEN survey. BMJ Open Respir. Res. 2014, 1, e000039. [Google Scholar] [CrossRef]
- Agache, I.; Canelo-Aybar, C.; Annesi-Maesano, I.; Cecchi, L.; Rigau, D.; Rodríguez-Tanta, L.Y.; Nieto-Gutierrez, W.; Song, Y.; Cantero-Fortiz, Y.; Roqué, M.; et al. The impact of outdoor pollution and extreme temperatures on asthma-related outcomes: A systematic review for the EAACI guidelines on environmental science for allergic diseases and asthma. Allergy 2024, 79, 1725–1760. [Google Scholar] [CrossRef] [PubMed]
- Paraschiv, S.; Paraschiv, L.S. Analysis of traffic and industrial source contributions to ambient air pollution with nitrogen dioxide in two urban areas in Romania. Energy Procedia 2019, 157, 1553–1560. [Google Scholar] [CrossRef]
- Banica, A.; Bobric, E.D.; Cazacu, M.M.; Timofte, A.; Gurlui, S.; Breaban, I.G. Integrated assessment of exposure to traffic-related air pollution in Iasi city, Romania. Environ. Eng. Manag. J. 2017, 16, 2147–2163. [Google Scholar] [CrossRef]
- Stefan, S.; Barladeanu, R.; Andrei, S.; Zagar, L. Study of air pollution in Bucharest, Romania during 2005–2007. Environ. Eng. Manag. J. 2025, 14, 809–817. [Google Scholar] [CrossRef]
- Iorga, G. Air pollution monitoring: A case study from Romania. In Air Quality—Measurement and Modelling; Sallis, P., Ed.; InTechOpen: Rijeka, Croatia, 2016. [Google Scholar]
- Roșu, A.; Constantin, D.-E.; Voiculescu, M.; Arseni, M.; Roșu, B.; Merlaud, A.; Van Roozendael, M.; Georgescu, P.L. Assessment of NO2 pollution level during the COVID-19 lockdown in a Romanian City. Int. J. Environ. Res. Public Health 2021, 18, 544. [Google Scholar] [CrossRef]
- Venter, Z.S.; Aunan, K.; Chowdhury, S.; Lelieveld, J. COVID-19 lockdowns cause global air pollution declines. Proc. Natl. Acad. Sci. USA 2020, 117, 18984–18990. [Google Scholar] [CrossRef]
- Rossi, R.; Ceccato, R.; Gastaldi, M. Effect of road traffic on air pollution. Experimental evidence from COVID-19 lockdown. Sustainability 2020, 12, 8984. [Google Scholar] [CrossRef]
- Brown, L.; Barnes, J.; Hayes, E. Traffic-related air pollution reduction at UK schools during the COVID-19 lockdown. Sci. Total Environ. 2021, 780, 146651. [Google Scholar] [CrossRef]
- Turek, T.; Diakowska, E.; Kamińska, J.A. Has COVID-19 Lockdown Affected on Air Quality?—Different Time Scale Case Study in Wrocław, Poland. Atmosphere 2021, 12, 1549. [Google Scholar] [CrossRef]
- Douros, J.; Eskes, H.; van Geffen, J.; Boersma, K.F.; Compernolle, S.; Pinardi, G.; Blechschmidt, A.-M.; Peuch, V.-H.; Colette, A.; Veefkind, P. Comparing Sentinel-5P TROPOMI NO2 column observations with the CAMS-regional air quality ensemble. EGUsphere 2022, 16, 509–534. [Google Scholar] [CrossRef]
- Morillas, C.; Alvarez, S.; Pires, J.C.; Garcia, A.J.; Martinez, S. Impact of the implementation of Madrid’s low emission zone on NO2 concentration using Sentinel-5P/TROPOMI data. Atmos. Environ. 2024, 320, 120326. [Google Scholar] [CrossRef]
- Goldberg, D.L.; Anenberg, S.C.; Kerr, G.H.; Mohegh, A.; Lu, Z.; Streets, D.G. TROPOMI NO2 in the United States: A detailed look at the annual averages, weekly cycles, effects of temperature, and correlation with surface NO2 concentrations. Earth’s Future 2021, 9, e2020EF001665. [Google Scholar] [CrossRef]
- Shetty, S.; Schneider, P.; Stebel, K.; Hamer, P.D.; Kylling, A.; Berntsen, T.K. Estimating surface NO2 concentrations over Europe using Sentinel-5P TROPOMI observations and Machine Learning. Remote Sens. Environ. 2024, 312, 114321. [Google Scholar] [CrossRef]
- Muthukumar, P.; Cocom, E.; Nagrecha, K.; Comer, D.; Burga, I.; Taub, J.; Calvert, C.F.; Holm, J.; Pourhomayoun, M. Predicting PM2.5 atmospheric air pollution using deep learning with meteorological data and ground-based observations and remote-sensing satellite big data. Air Qual. Atmos. Health 2022, 15, 1221–1234. [Google Scholar] [CrossRef] [PubMed]
- Lamsal, L.N.; Krotkov, N.A.; Vasilkov, A.; Marchenko, S.; Qin, W.; Yang, E.-S.; Fasnacht, Z.; Joiner, J.; Choi, S.; Haffner, D.; et al. Ozone Monitoring Instrument (OMI) Aura nitrogen dioxide standard product version 4.0 with improved surface and cloud treatments. Atmos. Meas. Tech. 2021, 14, 455–479. [Google Scholar] [CrossRef]
- Mak, H.W.L.; Laughner, J.L.; Fung, J.C.H.; Zhu, Q.; Cohen, R.C. Improved satellite retrieval of tropospheric NO2 column density via updating of air mass factor (AMF): Case study of Southern China. Remote Sens. 2018, 10, 1789. [Google Scholar] [CrossRef]
- Lange, K.; Richter, A.; Bösch, T.; Zilker, B.; Latsch, M.; Behrens, L.K.; Okafor, C.M.; Bösch, H.; Burrows, J.P.; Merlaud, A.; et al. Validation of GEMS tropospheric NO2 columns and their diurnal variation with ground-based DOAS measurements. Atmos. Meas. Tech. 2024, 17, 6315–6344. [Google Scholar] [CrossRef]
- Dai, H.; Huang, G.; Wang, J.; Zeng, H. VAR-tree model based spatio-temporal characterization and prediction of O3 concentration in China. Ecotoxicol. Environ. Saf. 2023, 257, 114960. [Google Scholar] [CrossRef] [PubMed]
- Zhang, M.; Li, Y. Multi-objective optimal reactive power dispatch of power systems by combining classification-based multi-objective evolutionary algorithm and integrated decision making. IEEE Access 2020, 8, 38198–38209. [Google Scholar] [CrossRef]
- Britannica. Bucharest, National Capital, Romania. 2022. Available online: https://www.britannica.com/place/Bucharest (accessed on 15 October 2022).
- Business Review. Bucharest is the Third Most Congested City in Europe. 2019. Available online: https://business-review.eu/news/bucharest-considered-the-3rd-most-congested-city-in-europe-201829 (accessed on 15 October 2022).
- TomTom. Bucharest is the Third Most Congested City in Europe. 2021. Available online: https://www.tomtom.com/traffic-index/bucharest-traffic/ (accessed on 15 October 2022).
- Carslaw, D.C.; Beevers, S.D. Estimations of road vehicle primary NO2 exhaust emission fractions using monitoring data in London. Atmos. Environ. 2005, 39, 167–177. [Google Scholar] [CrossRef]
- Carslaw, D.C. Openair Book. 2022. Available online: https://davidcarslaw.com/files/openairmanual.pdf (accessed on 18 July 2025).
- Carslaw, D.C.; Beevers, S.D.; Ropkins, K.; Bell, M.C. Detecting and quantifying aircraft and other on-airport contributions to ambient nitrogen oxides in the vicinity of a large international airport. Atmos. Environ. 2006, 40, 5424–5434. [Google Scholar] [CrossRef]
- Cheng, B.; Ma, Y.; Feng, F.; Zhang, Y.; Shen, J.; Wang, H.; Guo, Y.; Cheng, Y. Influence of weather and air pollution on concentration change of PM2. 5 using a generalized additive model and gradient boosting machine. Atmos. Environ. 2021, 255, 118437. [Google Scholar] [CrossRef]
- Westmoreland, E.J.; Carslaw, N.; Carslaw, D.C.; Gillah, A.; Bates, E. Analysis of air quality within a street canyon using statistical and dispersion modelling techniques. Atmos. Environ. 2007, 41, 9195–9205. [Google Scholar] [CrossRef]
- Droppo, J.G.; Napier, B.A. Wind direction bias in generating wind roses and conducting sector-based air dispersion modeling. J. Air Waste Manag. Assoc. 2008, 58, 913–918. [Google Scholar] [CrossRef] [PubMed][Green Version]
- Applequist, S. Wind rose bias correction. J. Appl. Meteorol. Climatol. 2012, 51, 1305–1309. [Google Scholar] [CrossRef]
- Roubeyrie, L.; Celles, S. Windrose: A Python Matplotlib, Numpy library to manage wind and pollution data, draw windrose. J. Open Source Softw. 2018, 3, 268. [Google Scholar] [CrossRef]
- Ravindra, K.; Rattan, P.; Mor, S.; Aggarwal, A.N. Generalized additive models: Building evidence of air pollution, climate change and human health. Environ. Int. 2019, 132, 104987. [Google Scholar] [CrossRef] [PubMed]
- Dominici, F.; McDermott, A.; Zeger, S.L.; Samet, J.M. On the use of generalized additive models in time-series studies of air pollution and health. Am. J. Epidemiol. 2002, 156, 193–203. [Google Scholar] [CrossRef]
- Carslaw, D.C.; Beevers, S.D.; Tate, J.E. Modelling and assessing trends in traffic-related emissions using a generalised additive modelling approach. Atmos. Environ. 2007, 41, 5289–5299. [Google Scholar] [CrossRef]
- Westervelt, D.M.; Horowitz, L.W.; Naik, V.; Tai, A.P.K.; Fiore, A.M.; Mauzerall, D.L. Quantifying PM2.5-meteorology sensitivities in a global climate model. Atmos. Environ. 2016, 142, 43–56. [Google Scholar] [CrossRef]
- Zhai, S.; Jacob, D.J.; Wang, X.; Shen, L.; Li, K.; Zhang, Y.; Gui, K.; Zhao, T.; Liao, H. Fine particulate matter (PM2.5) trends in China, 2013–2018: Separating contributions from anthropogenic emissions and meteorology. Atmos. Chem. Phys. 2019, 19, 11031–11041. [Google Scholar] [CrossRef]
- Wood, S.N. Generalized Additive Models: An Introduction with R; Chapman and Hall/CRC: Boca Raton, FL, USA, 2017. [Google Scholar]
- Ma, Y.; Ma, B.; Jiao, H.; Zhang, Y.; Xin, J.; Yu, Z. An analysis of the effects of weather and air pollution on tropospheric ozone using a generalized additive model in Western China: Lanzhou, Gansu. Atmos. Environ. 2020, 224, 117342. [Google Scholar] [CrossRef]
- Wood, S.N.; Goude, Y.; Shaw, S. Generalized additive models for large data sets. J. R. Stat. Soc. Ser. C Appl. Stat. 2015, 64, 139–155. [Google Scholar] [CrossRef]
- Hastie, T.J. Generalized additive models. In Statistical Models in S; Routledge: London, UK, 2017; pp. 249–307. [Google Scholar]
- Groll, A.; Tutz, G. Regularization for generalized additive mixed models by likelihood-based boosting. Methods Inf. Med. 2012, 51, 168–177. [Google Scholar] [CrossRef]
- Baayen, H.; Vasishth, S.; Kliegl, R.; Bates, D. The cave of shadows: Addressing the human factor with generalized additive mixed models. J. Mem. Lang. 2017, 94, 206–234. [Google Scholar] [CrossRef]
- Finlayson-Pitts, B.J.; Pitts, J.N., Jr. Chemistry of the Upper and Lower Atmosphere: Theory, Experiments, and Applications; Elsevier: Amsterdam, The Netherlands, 1999. [Google Scholar]
- Statista. Pollution Index for the Biggest Cities in Romania 2021. 2021. Available online: https://www.statista.com/statistics/1101663/romania-pollution-index-of-largest-cities/ (accessed on 11 November 2022).
- IQAir. Air Quality in Bucharest. 2022. Available online: https://www.iqair.com/romania/bucuresti/bucharest (accessed on 11 November 2022).
- Degraeuwe, B.; Thunis, P.; Clappier, A.; Weiss, M.; Lefebvre, W.; Janssen, S.; Vranckx, S. Impact of passenger car NOx emissions and NO2 fractions on urban NO2 pollution–Scenario analysis for the city of Antwerp, Belgium. Atmos. Environ. 2016, 126, 218–224. [Google Scholar] [CrossRef]
- European Environment Agency. Air Pollution. 2024. Available online: https://www.eea.europa.eu/en/analysis/publications/sustainability-of-europes-mobility-systems/air-pollution (accessed on 12 July 2025).
- Agenția Pentru Protecția Mediului București. Raport de Monitorizare a Calității Aerului cu Laboratorul Mobil—Trafic Rutier-20.11–03.12.2024. 2024. Available online: http://www.anpm.ro/documents/16241/2206860/Raport+monitorizare+trafic+noiembrie-decembrie+2024.pdf/389f5082-4500-4568-80bf-48139bb1c605 (accessed on 21 July 2025).
- Lebrusán, I.; Toutouh, J. Using smart city tools to evaluate the effectiveness of a low emissions zone in Spain: Madrid central. Smart Cities 2020, 3, 456–478. [Google Scholar] [CrossRef]
- Lurkin, V.; Hambuckers, J.; Van Woensel, T. Urban low emissions zones: A behavioral operations management perspective. Transp. Res. Part A Policy Pract. 2021, 144, 222–240. [Google Scholar] [CrossRef]
- Guenther, A.B.; Jiang, X.; Heald, C.L.; Sakulyanontvittaya, T.; Duhl, T.A.; Emmons, L.K.; Wang, X. The Model of Emissions of Gases and Aerosols from Nature version 2.1 (MEGAN2. 1): An extended and updated framework for modeling biogenic emissions. Geosci. Model Dev. 2012, 5, 1471–1492. [Google Scholar] [CrossRef]
- Curier, R.L.; Kranenburg, R.; Segers, A.J.S.; Timmermans, R.M.A.; Schaap, M. Synergistic use of OMI NO2 tropospheric columns and LOTOS–EUROS to evaluate the NOx emission trends across Europe. Remote Sens. Environ. 2014, 149, 58–69. [Google Scholar] [CrossRef]
- Wu, J.; Qian, Y.; Wang, Y.; Wang, N. Analyzing the Contribution of Road Traffic to Changes of Air Pollutants Using Random Forest: Insights from COVID-19 lockdown in Wuhan. Preprints, 2021; 2021080024. Available online: https://www.preprints.org/frontend/manuscript/1715dd63ab1231fa3a32b52d31cafebb/download_pub (accessed on 18 July 2025).
- Council of the European Union. Euro 7: Council Adopts New Rules on Emission Limits for Cars, Vans and Trucks. 2024. Available online: https://www.consilium.europa.eu/en/press/press-releases/2024/04/12/euro-7-council-adopts-new-rules-on-emission-limits-for-cars-vans-and-trucks/ (accessed on 2 July 2025).
- European Public Health Alliance. Combating the Social Costs of Air Pollution in Romania Should be a Priority. 2021. Available online: https://epha.org/combating-the-social-costs-of-air-pollution-in-romania-should-be-a-priority/ (accessed on 8 November 2022).
- Dawson, J.P.; Adams, P.J.; Pandis, S.N. Sensitivity of ozone to summertime climate in the eastern USA: A modeling case study. Atmos. Environ. 2007, 41, 1494–1511. [Google Scholar] [CrossRef]
- Ran, L.; Zhao, C.; Geng, F.; Tie, X.; Tang, X.; Peng, L.; Zhou, G.; Yu, Q.; Xu, J.; Guenther, A. Ozone photochemical production in urban Shanghai, China: Analysis based on ground level observations. J. Geophys. Res. Atmos. 2009, 114, D15301. [Google Scholar] [CrossRef]
- Zhang, Z.; Zhang, X.; Gong, D.; Quan, W.; Zhao, X.; Ma, Z.; Kim, S.J. Evolution of surface O3 and PM2.5 concentrations and their relationships with meteorological conditions over the last decade in Beijing. Atmos. Environ. 2015, 108, 67–75. [Google Scholar] [CrossRef]
- Zhang, H.; Wang, Y.; Hu, J.; Ying, Q.; Hu, X.M. Relationships between meteorological parameters and criteria air pollutants in three megacities in China. Environ. Res. 2015, 140, 242–254. [Google Scholar] [CrossRef]
- Xu, J.; Yan, F.; Xie, Y.; Wang, F.; Wu, J.; Fu, Q. Impact of meteorological conditions on a nine-day particulate matter pollution event observed in December 2013, Shanghai, China. Particuology 2015, 20, 69–79. [Google Scholar] [CrossRef]
- Chen, D.; Liu, Z.; Ban, J.; Zhao, P.; Chen, M. Retrospective analysis of 2015–2017 wintertime PM 2.5 in China: Response to emission regulations and the role of meteorology. Atmos. Chem. Phys. 2019, 19, 409–7427. [Google Scholar] [CrossRef]
- Tawfik, A.B.; Steiner, A.L. A proposed physical mechanism for ozone-meteorology correlations using land–atmosphere coupling regimes. Atmos. Environ. 2013, 72, 50–59. [Google Scholar] [CrossRef]
- Munir, S.; Habeebullah, T.M.; Mohammed, A.M.; Morsy, E.A.; Rehan, M.; Ali, K. Analysing PM2.5 and its association with PM10 and meteorology in the arid climate of Makkah, Saudi Arabia. Aerosol Air Qual. Res. 2017, 17, 453–464. [Google Scholar] [CrossRef]
- Wu, Z.; Zhang, S. Study on the spatial–temporal change characteristics and influence factors of fog and haze pollution based on GAM. Neural Comput. Appl. 2019, 31, 1619–1631. [Google Scholar] [CrossRef]
- Liu, L.; Talbot, R.; Lan, X. Influence of climate change and meteorological factors on Houston’s air pollution: Ozone a case study. Atmosphere 2015, 6, 623–640. [Google Scholar] [CrossRef]
- Reddy, P.J.; Pfister, G.G. Meteorological factors contributing to the interannual variability of midsummer surface ozone in Colorado, Utah, and other western US states. J. Geophys. Res. Atmos. 2016, 121, 2434–2456. [Google Scholar] [CrossRef]
- Zhang, X.; Zhang, Q.; Hong, C.; Zheng, Y.; Geng, G.; Tong, D.; Zhang, Y.; Zhang, X. Enhancement of PM2.5 concentrations by aerosol-meteorology interactions over China. J. Geophys. Res. Atmos. 2018, 123, 1179–1194. [Google Scholar] [CrossRef]
- Obrecht, M.; Rosi, B.; Potrč, T. Review of low emission zones in Europe: Case of London and German cities. Teh. Glas. 2017, 11, 55–62. [Google Scholar]
- Piccoli, A.; Agresti, V.; Bedogni, M.; Lonati, G.; Pirovano, G. Modelling the air quality impacts of a zero emission zone scenario in the city of Milan. Atmos. Environ. X 2025, 25, 100318. [Google Scholar] [CrossRef]
- Tudor, C. Ozone pollution in London and Edinburgh: Spatiotemporal characteristics, trends, transport and the impact of COVID-19 control measures. Heliyon 2022, 8, e11384. [Google Scholar] [CrossRef] [PubMed]
- Bulai, V.C.; Horobet, A.; Popovici, O.C.; Belascu, L.; Dumitrescu, S.A. A VaR-Based Methodology for Assessing Carbon Price Risk across European Union Economic Sectors. Energies 2021, 14, 8424. [Google Scholar] [CrossRef]
- Tudor, C.; Sova, R. EU net-zero policy achievement assessment in selected members through automated forecasting algorithms. ISPRS Int. J. Geo-Inf. 2022, 11, 232. [Google Scholar] [CrossRef]










| Variable | Abbreviation | Unit | Mean | Median | Min | Max | 1st Quartile | 3rd Quartile |
|---|---|---|---|---|---|---|---|---|
| Nitrogen dioxide | NO2 | µg/m3 | 50.42 | 46.81 | 2.82 | 218.05 | 31.66 | 65.69 |
| Wind speed | ws | m/s | 1.49 | 1.00 | 0.00 | 9.00 | 1.00 | 2.00 |
| Wind direction | wd | Degrees | 143.6 | 120.0 | 0.0 | 360.0 | 50.0 | 230.0 |
| Air temperature | air_temp | °C | 12.41 | 11.70 | −15.60 | 40.20 | 4.20 | 20.20 |
| Atmospheric pressure | atmos_pres | hPa | 1017.2 | 1016.6 | 989.3 | 1044.1 | 1012.1 | 1022.2 |
| Dew point | dew_point | °C | 6.19 | 6.10 | −17.40 | 24.40 | 0.70 | 12.20 |
| Relative humidity | RH | % | 70.60 | 73.44 | 12.41 | 100.00 | 53.04 | 90.11 |
| Term | edf | Ref.df | F | p-Value |
|---|---|---|---|---|
| s(trend) | 4.93 | 7 | 10.44 | <0.001 |
| s(month) | 4.66 | 7 | 1.41 | 0.068 |
| Adj. R2: 0.57 | Deviance explained: 64% |
| Model | edf (Covariate) | F (Covariate) | Adj. R2 | Deviance Explained | GCV |
|---|---|---|---|---|---|
| Wind speed | 6.41 | 3.25 | 0.662 | 73.6% | 0.0282 |
| Wind direction | 2.15 | 0.84 | 0.521 | 55.4% | 0.0335 |
| Air temp | 2.48 | 0.62 | 0.576 | 64.9% | 0.0333 |
| Atm. pressure | 4.51 | 1.92 | 0.668 | 75.3% | 0.0289 |
| Dew point | 3.08 | 1.13 | 0.597 | 66.5% | 0.0314 |
| Rel. humidity | 5.55 | 4.82 | 0.731 | 79.1% | 0.0226 |
| Interaction | edf (te) | F-Value | Deviance Explained (%) | Adjusted R2 | GCV |
|---|---|---|---|---|---|
| Wind speed × Wind direction | 7.45 | 1.641 | 81.1 | 0.737 | 0.02390 |
| Wind speed × Air temperature | 6.03 | 1.071 | 81.0 | 0.729 | 0.02515 |
| Wind speed × Atmospheric pressure | 12.83 | 2.449 | 88.4 | 0.803 | 0.02162 |
| Wind speed × Dew point | 16.06 | 3.981 | 90.2 | 0.834 | 0.01831 |
| Wind speed × Relative humidity | 7.71 | 3.930 | 86.6 | 0.807 | 0.01823 |
| Term | edf | F | p-Value |
|---|---|---|---|
| Long-term trend (year) | 6.57 | 19.58 | <0.001 |
| Seasonality (month) | 4.77 | 2.25 | 0.004 |
| Wind speed × Atmospheric pressure interaction | 2.45 | 1.02 | 0.010 |
| Wind direction | 0.71 | 0.17 | 0.138 |
| Relative humidity | 5.79 | 4.63 | <0.001 |
| Adj. R2 = 0.805 | Deviance explained = 87.2% |
| Term | edf | Ref.df | F-Value | p-Value |
|---|---|---|---|---|
| Long-term trend (year) | 1.00 | 1.00 | 6.95 | 0.011 |
| Seasonality (month) | 4.59 | 7.00 | 2.58 | 0.003 |
| Wind speed × Atmospheric pressure interaction | 3.00 | 3.00 | 4.71 | 0.006 |
| Wind direction | 1.00 | 1.00 | 0.22 | 0.642 |
| Relative humidity | 1.86 | 1.86 | 3.51 | 0.072 |
| Adjusted R2 | 0.48 |
Disclaimer/Publisher’s Note: The statements, opinions and data contained in all publications are solely those of the individual author(s) and contributor(s) and not of MDPI and/or the editor(s). MDPI and/or the editor(s) disclaim responsibility for any injury to people or property resulting from any ideas, methods, instructions or products referred to in the content. |
© 2025 by the authors. Licensee MDPI, Basel, Switzerland. This article is an open access article distributed under the terms and conditions of the Creative Commons Attribution (CC BY) license (https://creativecommons.org/licenses/by/4.0/).
Share and Cite
Tudor, C.; Horobet, A.; Sova, R.; Belascu, L.; Pentescu, A. Decoding Urban Traffic Pollution: Insights on Trends, Patterns, and Meteorological Influences for Policy Action in Bucharest, Romania. Atmosphere 2025, 16, 916. https://doi.org/10.3390/atmos16080916
Tudor C, Horobet A, Sova R, Belascu L, Pentescu A. Decoding Urban Traffic Pollution: Insights on Trends, Patterns, and Meteorological Influences for Policy Action in Bucharest, Romania. Atmosphere. 2025; 16(8):916. https://doi.org/10.3390/atmos16080916
Chicago/Turabian StyleTudor, Cristiana, Alexandra Horobet, Robert Sova, Lucian Belascu, and Alma Pentescu. 2025. "Decoding Urban Traffic Pollution: Insights on Trends, Patterns, and Meteorological Influences for Policy Action in Bucharest, Romania" Atmosphere 16, no. 8: 916. https://doi.org/10.3390/atmos16080916
APA StyleTudor, C., Horobet, A., Sova, R., Belascu, L., & Pentescu, A. (2025). Decoding Urban Traffic Pollution: Insights on Trends, Patterns, and Meteorological Influences for Policy Action in Bucharest, Romania. Atmosphere, 16(8), 916. https://doi.org/10.3390/atmos16080916

