Comparative Assessment of Elemental Concentrations in Urban Tree Species and PM2.5 Emitted from Their Combustion
Abstract
1. Introduction
2. Materials and Methods
2.1. Study Area
2.2. Sample Collection and Preparation
2.3. Samples Testing
2.4. Data Analysis
3. Results
3.1. Elemental Composition in Combustibles
3.2. Elemental Composition in PM2.5
3.3. Elemental Emission Efficiency
3.4. Structural Equation Modeling to Understand the Direction and Strength of the Underlying Relationships of the Elements
3.4.1. The Relationships of Elements in the Combustibles (Tree Species and Plant Organs) with Their Concentrations in PM2.5 Emitted
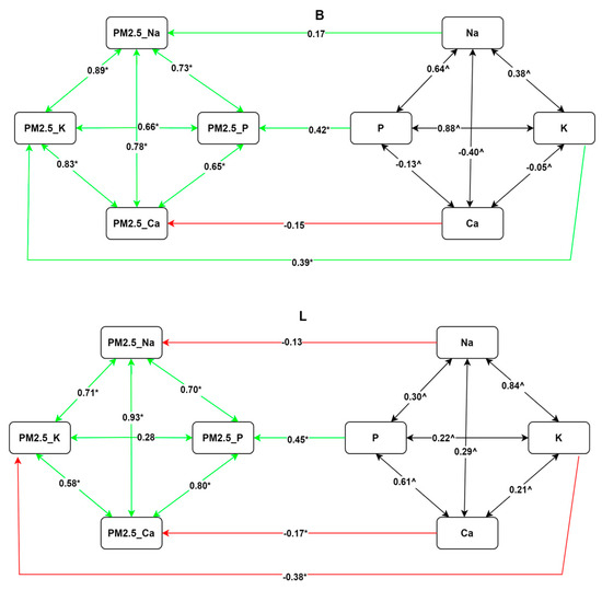
3.4.2. Relationships Among Elements in the PM2.5 Emitted from Combustibles (Tree Species and Plant Organs)
4. Discussion
5. Conclusions
Author Contributions
Funding
Institutional Review Board Statement
Informed Consent Statement
Data Availability Statement
Conflicts of Interest
References
- Cai, S.; Wang, Y.; Zhao, B.; Wang, S.; Chang, X.; Hao, J. The impact of the “Air Pollution Prevention and Control Action Plan” on PM2.5 concentrations in Jing-Jin-Ji region during 2012–2020. Sci. Total Environ. 2017, 580, 197–209. [Google Scholar] [CrossRef] [PubMed]
- Zhang, Q.; Zheng, Y.; Tong, D.; Shao, M.; Wang, S.; Zhang, Y.; Xu, X.; Wang, J.; He, H.; Liu, W. Drivers of improved PM2.5 air quality in China from 2013 to 2017. Proc. Natl. Acad. Sci. USA 2019, 116, 24463–24469. [Google Scholar] [CrossRef] [PubMed]
- Li, X.; Cheng, T.; Shi, S.; Guo, H.; Wu, Y.; Lei, M.; Zuo, X.; Wang, W.; Han, Z. Evaluating the impacts of burning biomass on PM2.5 regional transport under various emission conditions. Sci. Total Environ. 2021, 793, 148481. [Google Scholar] [CrossRef]
- Galea, K.S.; Hurley, J.F.; Cowie, H.; Shafrir, A.L.; Sánchez Jiménez, A.; Semple, S.; Ayres, J.G.; Coggins, M. Using PM2.5 concentrations to estimate the health burden from solid fuel combustion, with application to Irish and Scottish homes. Environ. Health 2013, 12, 50. [Google Scholar] [CrossRef]
- Mitchell, M.G.E.; Devisscher, T. Strong relationships between urbanization, landscape structure, and ecosystem service multifunctionality in urban forest fragments. Landsc. Urban Plan. 2022, 228, 104548. [Google Scholar] [CrossRef]
- Nowak, D.; Heisler, G. Air quality effects of urban trees and parks. In Research Series Monograph. Ashburn, VA: National Recreation and Parks Association Research Series Monograph; National Recreation and Park Association: Ashburn, VA, USA, 2010; pp. 1–44. [Google Scholar]
- Timilsina, N.; Staudhammer, C.L.; Escobedo, F.J.; Lawrence, A. Tree biomass, wood waste yield, and carbon storage changes in an urban forest. Landsc. Urban Plan. 2014, 127, 18–27. [Google Scholar] [CrossRef]
- Nowak, D.J.; Greenfield, E.J.; Ash, R.M. Annual biomass loss and potential value of urban tree waste in the United States. Urban For. Urban Green. 2019, 46, 126469. [Google Scholar] [CrossRef]
- Khudyakova, G.I.; Danilova, D.A.; Khasanov, R.R. The use of urban wood waste as an energy resource. IOP Conf. Ser. Earth Environ. Sci. 2017, 72, 012026. [Google Scholar] [CrossRef]
- Yadav, I.; Devi, N. Biomass Burning, Regional Air Quality, and Climate Change. Encycl. Environ. Health 2019, 2, 386–391. [Google Scholar] [CrossRef]
- Corsini, E.; Marinovich, M.; Vecchi, R. Ultrafine Particles from Residential Biomass Combustion: A Review on Experimental Data and Toxicological Response. Int. J. Mol. Sci. 2019, 20, 4992. [Google Scholar] [CrossRef]
- Jiang, K.; Xing, R.; Luo, Z.; Huang, W.; Yi, F.; Men, Y.; Zhao, N.; Chang, Z.; Zhao, J.; Pan, B.; et al. Pollutant emissions from biomass burning: A review on emission characteristics, environmental impacts, and research perspectives. Particuology 2024, 85, 296–309. [Google Scholar] [CrossRef]
- Wu, J.; Kong, S.; Wu, F.; Cheng, Y.; Zheng, S.; Qin, S.; Liu, X.; Yan, Q.; Zheng, H.; Zheng, M.; et al. The moving of high emission for biomass burning in China: View from multi-year emission estimation and human-driven forces. Environ. Int. 2020, 142, 105812. [Google Scholar] [CrossRef]
- Johnston, H.J.; Mueller, W.; Steinle, S.; Vardoulakis, S.; Tantrakarnapa, K.; Loh, M.; Cherrie, J.W. How Harmful Is Particulate Matter Emitted from Biomass Burning? A Thailand Perspective. Curr. Pollut. Rep. 2019, 5, 353–377. [Google Scholar] [CrossRef]
- Simões Amaral, S.; Andrade de Carvalho, J.; Martins Costa, M.A.; Pinheiro, C. Particulate Matter Emission Factors for Biomass Combustion. Atmosphere 2016, 7, 141. [Google Scholar] [CrossRef]
- Zhang, J.; Wu, L.; Fang, X.; Li, F.; Yang, Z.; Wang, T.; Mao, H.; Wei, E. Elemental Composition and Health Risk Assessment of PM10 and PM2.5 in the Roadside Microenvironment in Tianjin, China. Aerosol Air Qual. Res. 2018, 18, 1817–1827. [Google Scholar] [CrossRef]
- Fang, J.; Gao, Y.; Zhang, M.; Jiang, Q.; Chen, C.; Gao, X.; Liu, Y.; Dong, H.; Tang, S.; Li, T. Personal PM2.5 elemental components, decline of lung function, and the role of DNA methylation on inflammation-related genes in older adults: Results and implications of the BAPE study. Environ. Sci. Technol. 2022, 56, 15990–16000. [Google Scholar] [CrossRef]
- Chatoutsidou, S.E.; Lazaridis, M. Mass concentrations and elemental analysis of PM2.5 and PM10 in a coastal Mediterranean site: A holistic approach to identify contributing sources and varying factors. Sci. Total Environ. 2022, 838, 155980. [Google Scholar]
- Saliba, N.A.; Kouyoumdjian, H.; Roumié, M. Effect of local and long-range transport emissions on the elemental composition of PM10–2.5 and PM2.5 in Beirut. Atmos. Environ. 2007, 41, 6497–6509. [Google Scholar] [CrossRef]
- Jia, Y.-Y.; Wang, Q.; Liu, T. Toxicity Research of PM2.5 Compositions In Vitro. Int. J. Environ. Res. Public Health 2017, 14, 232. [Google Scholar] [CrossRef]
- Wang, H.; Qiao, B.; Zhang, L.; Yang, F.; Jiang, X. Characteristics and sources of trace elements in PM2.5 in two megacities in Sichuan Basin of southwest China. Environ. Pollut. 2018, 242, 1577–1586. [Google Scholar] [CrossRef]
- Violaki, K.; Tsiodra, I.; Nenes, A.; Tsagkaraki, M.; Kouvarakis, G.; Zarmpas, P.; Florou, K.; Panagiotopoulos, C.; Ingall, E.; Weber, R.; et al. Water soluble reactive phosphate (SRP) in atmospheric particles over East Mediterranean: The importance of dust and biomass burning events. Sci. Total Environ. 2022, 830, 154263. [Google Scholar] [CrossRef] [PubMed]
- Ma, Y.; Tigabu, M.; Guo, X.; Zheng, W.; Guo, L.; Guo, F. Water-Soluble Inorganic Ions in Fine Particulate Emission During Forest Fires in Chinese Boreal and Subtropical Forests: An Indoor Experiment. Forests 2019, 10, 994. [Google Scholar] [CrossRef]
- de Bang, T.C.; Husted, S.; Laursen, K.H.; Persson, D.P.; Schjoerring, J.K. The molecular–physiological functions of mineral macronutrients and their consequences for deficiency symptoms in plants. New Phytol. 2021, 229, 2446–2469. [Google Scholar] [CrossRef]
- van Maarschalkerweerd, M.; Husted, S. Recent developments in fast spectroscopy for plant mineral analysis. Front. Plant Sci. 2015, 6, 169. [Google Scholar] [CrossRef]
- Chen, C.; Luo, Z.; Yu, C. Release and transformation mechanisms of trace elements during biomass combustion. J. Hazard. Mater. 2019, 380, 120857. [Google Scholar]
- Nzihou, A.; Stanmore, B. The fate of heavy metals during combustion and gasification of contaminated biomass—A brief review. J. Hazard. Mater. 2013, 256, 56–66. [Google Scholar] [CrossRef]
- Chen, X.; Zhao, P.; Hu, Y.; Ouyang, L.; Zhu, L.; Ni, G. Canopy transpiration and its cooling effect of three urban tree species in a subtropical city- Guangzhou, China. Urban For. Urban Green. 2019, 43, 126368. [Google Scholar] [CrossRef]
- Podhrázská, J.; Kučera, J.; Doubrava, D.; Doležal, P. Functions of windbreaks in the landscape ecological network and methods of their evaluation. Forests 2021, 12, 67. [Google Scholar] [CrossRef]
- Blanusa, T.; Garratt, M.; Cathcart-James, M.; Hunt, L.; Cameron, R.W. Urban hedges: A review of plant species and cultivars for ecosystem service delivery in north-west Europe. Urban For. Urban Green. 2019, 44, 126391. [Google Scholar] [CrossRef]
- Zabret, K.; Šraj, M. Rainfall interception by urban trees and their impact on potential surface runoff. CLEAN–Soil Air Water 2019, 47, 1800327. [Google Scholar] [CrossRef]
- Jin, B.; Geng, J.; Ke, S.; Pan, H. Analysis of spatial variation of street landscape greening and influencing factors: An example from Fuzhou city, China. Sci. Rep. 2023, 13, 21767. [Google Scholar] [CrossRef]
- Zheng, Z.; Lin, X.; Chen, L.; Yan, C.; Sun, T. Effects of urbanization and topography on thermal comfort during a heat wave event: A case study of Fuzhou, China. Sustain. Cities Soc. 2024, 102, 105233. [Google Scholar] [CrossRef]
- Xu, Y.; Weng, D.; Wang, S.; Ge, Q.; Hu, X.; Wang, Z.; Zhang, L. Trends in Emissions from Road Traffic in Rapidly Urbanizing Areas. Sustainability 2024, 16, 7400. [Google Scholar] [CrossRef]
- Paul, V.; Pandey, R.; Solaiyappan, M.; Mukherjee, P. Sample Collection and Digestion Methods for Elemental Analysis of Plant; ICAR—Indian Agricultural Research Institute: New Delhi, Delhi, India, 2024. [Google Scholar] [CrossRef]
- Eisenhauer, N.; Bowker, M.A.; Grace, J.B.; Powell, J.R. From patterns to causal understanding: Structural equation modeling (SEM) in soil ecology. Pedobiologia 2015, 58, 65–72. [Google Scholar] [CrossRef]
- Zhang, L.; Yajun, C.; Hao, G.-Y.; Ma, K.; Bongers, F.; Sterck, F. Conifer and broadleaved trees differ in branch allometry but maintain similar functional balances. Tree Physiol. 2020, 40, 511–519. [Google Scholar] [CrossRef]
- Vogt, K.; Dahlgren, R.; Ugolini, F.; Zabowski, D.; Moore, E.; Zasoski, R. Aluminum, Fe, Ca, Mg, K, Mn, Cu, Zn and P in above- and belowground biomass. I. Abies amabilis and Tsuga mertensiana. Biogeochemistry 1987, 4, 277–294. [Google Scholar] [CrossRef]
- Zhao, H.; He, N.; Xu, L.; Zhang, X.; Wang, Q.; Wang, B.; Yu, G. Variation in the nitrogen concentration of the leaf, branch, trunk, and root in vegetation in China. Ecol. Indic. 2019, 96, 496–504. [Google Scholar] [CrossRef]
- Kim, Y.H.; Warren, S.H.; Krantz, Q.T.; King, C.; Jaskot, R.; Preston, W.T.; George, B.J.; Hays, M.D.; Landis, M.S.; Higuchi, M.; et al. Mutagenicity and Lung Toxicity of Smoldering vs. Flaming Emissions from Various Biomass Fuels: Implications for Health Effects from Wildland Fires. Environ. Health Perspect. 2018, 126, 017011. [Google Scholar] [CrossRef]
- Neville, M.; Sarofim, A.F. The fate of sodium during pulverized coal combustion. Fuel 1985, 64, 384–390. [Google Scholar] [CrossRef]
- van Eyk, P.J.; Ashman, P.J.; Nathan, G.J. Mechanism and kinetics of sodium release from brown coal char particles during combustion. Combust. Flame 2011, 158, 2512–2523. [Google Scholar] [CrossRef]
- Tao, J.; Zhang, L.; Engling, G.; Zhang, R.; Yang, Y.; Cao, J.; Zhu, C.; Wang, Q.; Luo, L. Chemical composition of PM2.5 in an urban environment in Chengdu, China: Importance of springtime dust storms and biomass burning. Atmos. Res. 2013, 122, 270–283. [Google Scholar] [CrossRef]
- Sardans, J.; Alonso, R.; Carnicer, J.; Fernández-Martínez, M.; Vivanco, M.G.; Peñuelas, J. Factors influencing the foliar elemental composition and stoichiometry in forest trees in Spain. Perspect. Plant Ecol. Evol. Syst. 2016, 18, 52–69. [Google Scholar] [CrossRef]
- Wang, J.; Wang, J.; Wang, L.; Zhang, H.; Guo, Z.; Geoff Wang, G.; Smith, W.K.; Wu, T. Does stoichiometric homeostasis differ among tree organs and with tree age? For. Ecol. Manag. 2019, 453, 117637. [Google Scholar] [CrossRef]






| Tree Species | Plant Organs | |||||||||||
|---|---|---|---|---|---|---|---|---|---|---|---|---|
| Conifers | Broad-Leaf | Branches | Leaves | |||||||||
| Element | CC | CPM2.5 | %EPM2.5 | CC | CPM2.5 | %EPM2.5 | CC | CPM2.5 | %EPM2.5 | CC | C PM2.5 | %EPM2.5 |
| Na | 1.83 | 0.86 | 46.99 | 2.00 | 0.03 | 1.5 | 1.8 | 0.46 | 25.56 | 2.03 | 0.42 | 20.69 |
| K | 25.51 | 0.26 | 1.02 | 54.27 | 0.03 | 0.06 | 28.37 | 0.19 | 0.67 | 51.41 | 0.11 | 0.21 |
| P | 5.45 | 0.03 | 0.55 | 4.82 | 0.02 | 0.41 | 3.97 | 0.03 | 0.76 | 6.30 | 0.02 | 0.32 |
| Ca | 60.56 | 0.23 | 0.38 | 65.06 | 0.04 | 0.06 | 55.78 | 0.14 | 0.25 | 69.85 | 0.13 | 0.19 |
Disclaimer/Publisher’s Note: The statements, opinions and data contained in all publications are solely those of the individual author(s) and contributor(s) and not of MDPI and/or the editor(s). MDPI and/or the editor(s) disclaim responsibility for any injury to people or property resulting from any ideas, methods, instructions or products referred to in the content. |
© 2025 by the authors. Licensee MDPI, Basel, Switzerland. This article is an open access article distributed under the terms and conditions of the Creative Commons Attribution (CC BY) license (https://creativecommons.org/licenses/by/4.0/).
Share and Cite
Turay, M.B.; Ma, Y.; Zeng, A.; Zhao, P.; Chen, J.; Li, Z.; Guo, F. Comparative Assessment of Elemental Concentrations in Urban Tree Species and PM2.5 Emitted from Their Combustion. Atmosphere 2025, 16, 399. https://doi.org/10.3390/atmos16040399
Turay MB, Ma Y, Zeng A, Zhao P, Chen J, Li Z, Guo F. Comparative Assessment of Elemental Concentrations in Urban Tree Species and PM2.5 Emitted from Their Combustion. Atmosphere. 2025; 16(4):399. https://doi.org/10.3390/atmos16040399
Chicago/Turabian StyleTuray, Mark Bayo, Yuanfan Ma, Aicong Zeng, Pingxin Zhao, Jiayu Chen, Zhehan Li, and Futao Guo. 2025. "Comparative Assessment of Elemental Concentrations in Urban Tree Species and PM2.5 Emitted from Their Combustion" Atmosphere 16, no. 4: 399. https://doi.org/10.3390/atmos16040399
APA StyleTuray, M. B., Ma, Y., Zeng, A., Zhao, P., Chen, J., Li, Z., & Guo, F. (2025). Comparative Assessment of Elemental Concentrations in Urban Tree Species and PM2.5 Emitted from Their Combustion. Atmosphere, 16(4), 399. https://doi.org/10.3390/atmos16040399

