Assessment of Corn Grain Production Under Drought Conditions in Eastern Mexico Through the North American Drought Monitor
Abstract
1. Introduction
1.1. The North American Drought Monitor
1.2. Historical Drought Levels in Mexico and Their Relationship with Agricultural Data
1.3. Corn Production in Mexico
1.4. Corn Grain on the Eastern Side of the Mexican Territory
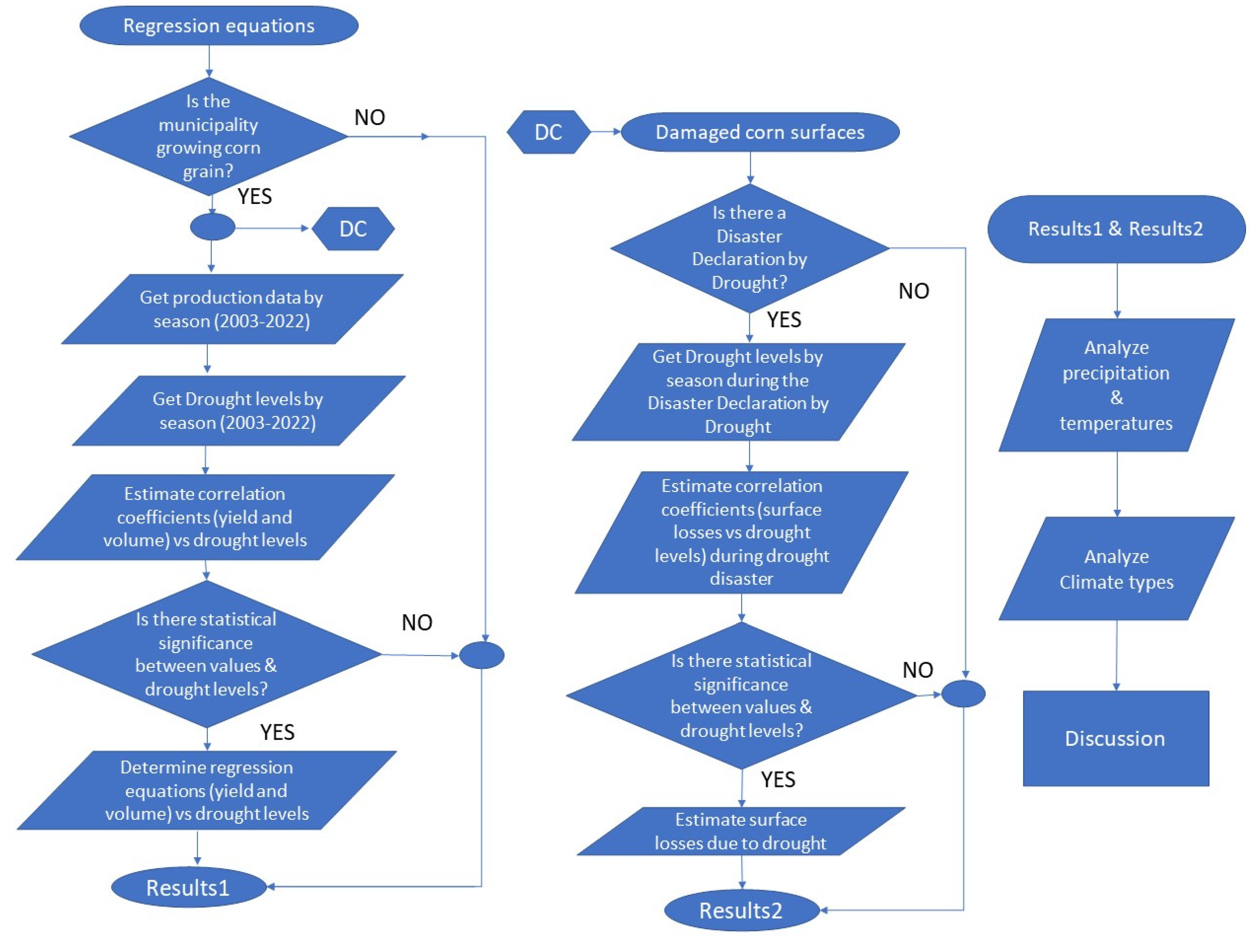
2. Materials and Methods
2.1. Research Site and Analysis Period
2.2. Extreme Climatic Conditions Causing Disaster Declarations
2.3. Meteorological Information
2.4. Corn Productivity Data
2.5. Drought Levels and Drought Intensity Estimations
2.6. Corn Yield and Volume Variation by Year and Season
2.7. Damaged Corn Surfaces and Drought Levels
2.8. Summary of Sources of Information and Data Resolution
2.9. Data Analysis
3. Results
3.1. Drought Levels of the Study Site


3.2. Disaster Declarations and Drought Levels
3.3. Corn Grain Production
3.4. Drought Levels and Variations in Corn Grain Productivity
3.5. Corn Grain Productivity Versus Drought Intensity
3.6. Damaged Corn Surfaces and Drought Intensity
4. Discussion
4.1. Drought Levels in the Study Region
4.2. Disaster Declarations by Drought and Their Relationship with Corn Grain Production
4.3. Drought Levels and Corn Grain Yield and Volume
5. Conclusions
Author Contributions
Funding
Institutional Review Board Statement
Informed Consent Statement
Data Availability Statement
Acknowledgments
Conflicts of Interest
Correction Statement
Appendix A
| Meteorological Station | Municipality/State | Latitude (°) | Longitude (°) | Altitude (msnm) |
|---|---|---|---|---|
| Juan Rodríguez Clara | Juan Rodríguez Clara, VER. | 17.9930556 | −95.402778 | 148 |
| El Raudal | Nautla, VER. | 20.1561111 | −96.721111 | 10 |
| Tecolutla | Tecolutla, VER. | 20.4791667 | −97.009722 | 7 |
| Actopan | Actopan, VER. | 19.5027778 | −96.611111 | 250 |
| Alamo | Álamo Temapache, VER. | 20.9294444 | −97.679444 | 19 |
| Angel R. Cabada | Ángel R. Cabada, VER. | 18.5972222 | −95.447222 | 28 |
| Villa Tejeda | Camarón de Tejeda, VER. | 19.0222222 | −96.613889 | 348 |
| Chicontepec De Tejeda (SMN) | Chicontepec, VER. | 20.9933333 | −98.163889 | 291 |
| Coatzacoalcos (OBS) | Coatzacoalcos, VER. | 18.1402778 | −94.522222 | 16 |
| Rancho Viejo | Emiliano Zapata, VER. | 19.4469444 | −96.783611 | 914 |
| El Tejar | Medellín de Bravo, VER. | 19.0672222 | −96.158333 | 10 |
| Pánuco (DGE) | Pánuco, VER. | 22.0591667 | −98.175556 | 11 |
| Loma fina | Paso de Ovejas, VER. | 19.2613889 | −96.41 | 41 |
| Tempoal de Sánchez | Tempoal, VER. | 21.5188889 | −98.410278 | 34 |
| Tuxpan (OBS) | Tuxpan de Rodríguez Cano, VER. | 20.9597222 | −97.418889 | 5 |
| José Cardel | La Antigua, VER. | 19.3647222 | −96.374444 | 28 |
| Platón Sánchez | Platón Sánchez, VER. | 21.2980556 | −98.356389 | 57 |
| Poza Rica | Poza Rica de Hidalgo, VER. | 20.5408333 | −97.472778 | 50 |
| San Juan Evangelista (DGE) | San Juan Evangelista, VER. | 17.8833333 | −95.145833 | 18 |
| Ciudad Victoria (OBS) | Victoria, TAM. | 23.7477778 | −99.171667 | 336 |
| Soto la Marina (OBS) | Soto la Marina, TAM. | 23.7666667 | −98.2 | 21 |
| San Nicolás | San Nicolás, TAM. | 24.6894444 | −98.829722 | 797 |
| Palmillas | Palmillas, TAM. | 23.3022222 | −99.548333 | 1264 |
| Nuevo Morelos | Nuevo Morelos, TAM. | 22.5283333 | −99.213889 | 260 |
| Miquihuana | Miquihuana, TAM. | 23.5738889 | −99.753056 | 1851 |
| E.T.A. 067 CIUDAD MANTE | El Mante, TAM. | 22.7425 | −98.972222 | 91 |
| Güémez | Güémez, TAM. | 23.9186111 | −99.004444 | 229 |
| La Mayeb | González, TAM. | 22.9155556 | −98.345556 | 1371 |
| Ahualulco | Gómez Farías, TAM. | 22.9886111 | −99.145 | 99 |
| Cruillas | Cruillas, TAM. | 24.7541667 | −98.534722 | 229 |
| Paso de Molina | Casas, TAM. | 23.725 | −98.745278 | 150 |
| Bustamante | Bustamante, TAM. | 23.4358333 | −99.754167 | 1666 |
| El Carrizal | Aldama, TAM. | 22.8586111 | −98.233333 | 90 |
| San Gabriel | Xicoténcatl, TAM. | 23.0841667 | −98.7875 | 135 |
| Conrado Castillo | Villagrán, TAM. | 24.6669444 | −99.253889 | 309 |
| Jaumave (DGE) | Jaumave, TAM. | 23.4075 | −99.375278 | 324 |
| El Barranco | Altamira, TAM. | 22.5658333 | −97.905 | 6 |
| Abasolo (DGE) | Abasolo, TAM. | 24.0655556 | −98.39 | 70 |

References
- NDMC, (National Drought Mitigation Center) Drought Basics. Available online: https://drought.unl.edu/Education/DroughtBasics.aspx (accessed on 17 May 2024).
- García Jimenez, F.; Fuentes Mariles, O.; Matías Ramírez, L.G. Fascículo Sequías, 2nd ed.; Ramos Padilla, V., Ed.; Secretaría de Seguridad y Protección Ciudadana: Mexico City, Mexico, 2014; ISBN 9706286136. [Google Scholar]
- Hadwen, T.; Lopez, M.; Pascual, R.; Pugh, B.; Simeral, D. North American Drought Monitor. Available online: https://droughtmonitor.unl.edu/nadm/Home.aspx (accessed on 18 December 2024).
- SMN, (Servicio Meteorológico Nacional) Monitor de Sequía En México. Available online: https://smn.conagua.gob.mx/es/climatologia/monitor-de-sequia/monitor-de-sequia-en-mexico (accessed on 12 June 2023).
- Leeper, R.D.; Bilotta, R.; Petersen, B.; Stiles, C.J.; Heim, R.; Fuchs, B.; Prat, O.P.; Palecki, M.; Ansari, S. Characterizing U.S. Drought over the Past 20 Years Using the U.S. Drought Monitor. Int. J. Climatol. 2022, 42, 6616–6630. [Google Scholar] [CrossRef]
- SMN, (Servicio Meteorológico Nacional) Índice Estandarizado de Precipitación (SPI). Available online: https://smn.conagua.gob.mx/es/climatologia/monitor-de-sequia/spi (accessed on 25 October 2024).
- WMO, (World Meteorological Organization). Estado Del Clima En América Latina y El Caribe 2023; Presidente de la Junta de Publicaciones, Ed.; CMM-N° 135.; Organización Meteorológica Mundial: Ginebra, Suiza, 2024; ISBN 978-92-63-31322-5. [Google Scholar]
- Domínguez, J. Revisión Histórica de Las Sequías En México: De La Explicación Divina a La Incorporación de La Ciencia. Tecnol. y Ciencias del Agua 2016, 7, 77–93. [Google Scholar]
- García Acosta, V.; Padilla Lozoya, R. Historia y Memoria de Los Huracanes y Otros Episodios Hidrometeorológicos Extremos En México, 1st ed.; García Acosta, V., Padilla Lozoya, R., Eds.; Universidad de Colima, Universidad Veracruzana, Centro de Investigaciones: Colima, Mexico, 2021; Volume 5, ISBN 9781119130536. Available online: https://libros.uv.mx/index.php/UV/catalog/book/FC304 (accessed on 19 December 2024).
- SIAP, (Servicio de Información Agroalimentaria y Pesquera). Panorama Agroalimentario 2022; SAGARPA, (Secretaría de Agricultura y Desarrollo Rural): México City, Mexico, 2022. [Google Scholar]
- SIAP, (Servicio de Información Agroalimentaria y Pesquera) Estadística de Producción Agricola. Available online: http://infosiap.siap.gob.mx/gobmx/datosAbiertos.php (accessed on 30 September 2024).
- SIAP-SADER. Aptitud Agroclimática Del Maíz En México, 1st ed.; Geoespacireales, D.d.S., Ed.; Secretaría de Agricultura y Desarrollo Rural: Mexico City, Mexico, 2018; Volume 1. [Google Scholar]
- SIAP, (Servicio de Información Agroalimentaria y Pesquera). Panorama Agroalimentario 2023, 2023rd ed.; Secretaría de Agricultura y Desarrollo Rural: Mexico City, México, 2023; Volume 1. [Google Scholar]
- Valdés-Rodríguez, O.A.; Salas-Martínez, F.; Palacios-Wassenaar, O.M. Hydrometeorological Hazards on Crop Production in the State of Veracruz, Mexico. Atmosphere 2023, 14, 287. [Google Scholar] [CrossRef]
- Gutiérrez Núñes, N.L. La Agricultura Del Maíz y El Sorgo En El Bajío Mexicano: Revolución Verde, Sequías y Expansión Forrajera, 1940-2021. Hist. Agrar. 2023, 255–286. [Google Scholar] [CrossRef]
- Salas Martínez, F.; Valdés Rodríguez, O.A.; Palacios Wassenar, O. Reducciones Sobre El Rendimiento Del Maíz En Grano En La Región Central de Veracruz, México. In Ciencia y Tecnología Para el Campo Mexicano: Retos y Oportunidades; Zetina Lezama, R., Tosquy Valle, O.H., del Angel Pérez, A.L., Ríos Utrera, Á., Esqueda Esquivel, V.A., Eds.; INIFAP: Mexico City, Mexico, 2021; pp. 1530–1541. ISBN 978-607-37-1396-2. [Google Scholar]
- Cruz-González, A.; Arteaga-Ramírez, R.; Sánchez-Cohen, I.; Monterroso-Rivas, A.I. Impacts of Climate Change on Corn Production in Mexico. Rev. Mex. Ciencias Agrícolas 2024, 15, 1–13. [Google Scholar] [CrossRef]
- SMN, (Servicio Meteorológico Nacional) Funciones y Objetivos Del SMN. Available online: https://smn.conagua.gob.mx/es/smn/funciones-y-objetivos (accessed on 2 May 2024).
- Luna Díaz Peón, A. Análisis de La Red Climatológica Del Estado de Veracruz y Propuestas de Estimación de Precipitación Para Eventos Por Riesgos Hidrometeorológicos; El Colegio de Veracruz: Xalapa, Mexico, 2019. [Google Scholar]
- INEGI, (Instituto Nacional de Estadística y Geografía). Aspectos Geográficos Veracruz; INEGI: Mexico City, Mexico, 2021; Available online: https://www.inegi.org.mx/contenidos/app/areasgeograficas/resumen/resumen_30.pdf (accessed on 19 December 2024).
- INEGI, (Instituto Nacional de Estadística y Geografía). Aspectos Geográficos Tamaulipas; INEGI: Mexico City, Mexico, 2021; ISBN 7028251977. [Google Scholar]
- Salas-Martínez, F.; Márquez-Grajales, A.; Valdés-Rodríguez, O.-A.; Palacios-Wassenaar, O.-M.; Pérez-Castro, N. Prediction of Agricultural Drought Behavior Using the Long Short-Term Memory Network (LSTM) in the Central Area of the Gulf of Mexico. Theor. Appl. Climatol. 2024, 1–21. [Google Scholar] [CrossRef]
- Wagner, R.; Grimm, M.S. Empirical Validation of the 10-Times Rule for SEM. Springer Proc. Bus. Econ. 2023, 3–7. [Google Scholar] [CrossRef]
- USDA, U.S.D. of A. Row Crops. Available online: https://agindrought.unl.edu/RowCrops.aspx (accessed on 19 December 2024).
- CENAPRED, (Centro Nacional de Prevención de Desastres) Sistema de Consulta de Declaratorias. Available online: http://www.atlasnacionalderiesgos.gob.mx/apps/Declaratorias/ (accessed on 22 August 2023).
- SMN, (Servicio Meteorológico Nacional) Información Estadística Climatológica. Available online: https://smn.conagua.gob.mx/es/climatologia/informacion-climatologica/informacion-estadistica-climatologica (accessed on 30 October 2024).
- OMM, (Organización Meteorológica Mundial). Guía de Prácticas Climatológicas, 100th ed.; Mundial, O.M., Ed.; Organización Meteorológica Mundial: Geneva, Switzerland, 2018; ISBN 9789263301000. [Google Scholar]
- INEGI, (Instituto Nacional de Estadística y Geografía) Mapa Digital. Available online: https://www.inegi.org.mx/temas/mg/ (accessed on 19 September 2024).
- INEGI, (Instituto Nacional de Estadística y Geografía) Mapa Topográfico de Veracruz de Ignacio de La Llave. Available online: https://www.inegi.org.mx/app/mapas/ (accessed on 10 January 2024).
- Barradas, V.L.; Cervantes Pérez, J.; Anyul, C.P. Evidencia de Un Cambio Climático En La Región de Las Grandes Montañas Del Estado de Veracruz, México; Asociación Española de Climatología: Santander, UK, 2004. [Google Scholar]
- Santos Ramos, Y.; Sánchez Román, J. Seguro Agrícola Catastrófico; SEDARPA: Xalapa-Enríquez, Mexico, 2024. [Google Scholar]
- González, G.S. México Importará Cifra Récord de Maíz Este Año Por La Sequía. Available online: https://www.jornada.com.mx/noticia/2020/01/21/economia/mexico-importara-cifra-record-de-maiz-este-ano-por-la-sequia-8730 (accessed on 8 June 2021).
- Garay Martínez, J.R.; Barrón Bravo, O.G.; Granados Rivera, L.D.; Patricia, M.T.S.; Avilés Ruiz, R. Caracterización de Las Unidades de Producción de Maíz y Sorgo En El Mante, Tamaulipas. Transversalidad Científica y Tecnológica 2020, 4. Available online: https://www.researchgate.net/profile/Jesus-Reyna-Fuentes/publication/349949728_SITUACION_ACTUAL_DE_LAS_EMPRESAS_APICOLAS_EN_TAMAULIPAS_MEXICO/links/6048de0d45851543166b5d12/SITUACION-ACTUAL-DE-LAS-EMPRESAS-APICOLAS-EN-TAMAULIPAS-MEXICO.pdf#page=49 (accessed on 19 December 2024).
- Bada-Carbajal, L.M.; Osorio-Antonia, J.; Ramírez-Hernández, Z. Evolución de La Producción Del Maíz En Veracruz, México. Investig. Adm. 2021, 50–2, 1–16. [Google Scholar] [CrossRef]
- Guerra Martínez, A.; López Galindo, L.K.I.; Álvarez Ramírez, M.M.; Antonio Sánchez, D.G. Caracterización de La Sequía En El Estado de Veracruz (2007-2018) y Su Efecto En La Seguridad Alimentaria. Obs. Segur. Aliment. y Nutr. Veracruz 2020, 272–284. [Google Scholar]
- Sin Embargo En Tamaulipas Activan Seguro Agrícola Catastrófico. SinEmbargo MX. 2011. Available online: https://www.sinembargo.mx/61939/en-tamaulipas-activan-seguro-agricola-catastrofico/ (accessed on 19 December 2024).
- Balboa, J. Sequía Atípica En Seis Estados Afectará Cultivos y Casi 3 Millones de Animales. La Jorn. 2005. Available online: https://www.jornada.com.mx/2005/11/27/index.php?section=sociedad&article=040n1soc (accessed on 19 December 2024).
- González-Cruz, J.L.; Torres-Rojo, J.M. Regional Differences in Rainfed White Corn Production in Mexico. Rev. Mex. Ciencias Agrícolas 2024, 15, e3170. [Google Scholar] [CrossRef]
- Félix-Lizárraga, J.U.; Ruiz-Torres, N.A.; Rincón-Sánchez, F.; Sánchez-Ramírez, F.J.; Borrego-Escalante, F.; Benavides Mendoza, A. Selección de Poblaciones de Maíz Con Base En La Producción Temprana de Biomasa Bajo Condiciones de Estrés Salino. Rev. Mex. Ciencias Agrícolas 2023, 14, 449–458. [Google Scholar] [CrossRef]
- Augusto Reyes Méndez, C.; Ángel Cantú Almaguer, M.; Vázquez Carrillo, G. H-440, Nuevo Híbrido de Maíz Tolerante a Sequía Para El Noreste de México. Agric. Técnica México 2007, 33, 201–204. [Google Scholar]
- Díaz-Chuquizuta, P.; Hidalgo-Melendez, E.; Mendoza-Paredes, M.; Cieza-Ruiz, I.; Jara-Calvo, T.W.; Valdés-Rodríguez, O.A. Nuevo Híbrido Trilineal de Maíz Amarillo Duro Para El Trópico Peruano. Agron. Mesoam. 2022, 34, 51177. [Google Scholar] [CrossRef]
- INEGI, (Instituto Nacional de Estadística y Geografía) El Inegi y Agricultura Presentan Los Resultados de La Encuesta Nacional Agropecuaria (ENA). 2019. Available online: https://www.gob.mx/agricultura/prensa/el-inegi-y-agricultura-presentan-los-resultados-de-la-encuesta-nacional-agropecuaria-ena-2019?idiom=es#:~:text=InegiyAgriculturadana,produceenelcampomexicano (accessed on 2 January 2022).
- INIFAP, (Instituto Nacional de Investigaciones Agrícolas y Pecuarias). Agenda Técnica Agrícola de Veracruz, 1st ed.; SAGARPA: Mexico City, Mexico, 2017. [Google Scholar]










| Identification | Climatic Conditions |
|---|---|
| Tropical cyclones | They can be tropical storms, tropical cyclones, and hurricanes. |
| Rains | Heavy or excessive precipitation that was not expected and caused severe losses. |
| Floods | Floods occur when a river, lake, or lagoon overflows. They can also happen when a specific place is flooded, causing losses to properties, people, cattle, or crops. |
| Low temperatures, snow, frost, or hail | They can include low temperatures, snow, frost, or hail, causing damage to people or crops. |
| Winds | These are strong winds destroying properties or crops. |
| High temperatures | They are extreme temperatures causing health problems for humans and animals. |
| Droughts | Droughts are considered when rains do not occur during their typical period. This phenomenon causes low water reservoirs, lack of water, and cattle and crop losses. |
| Data | Period | Spatial Resolution | Source |
|---|---|---|---|
| Climatological data | 1980–2022 | By local meteorological station | Mexican National Meteorological Service [26] |
| Land use | 2020 | 1:250,000 | Mexican Institute of Geography and Statistical Information [28] |
| Climate type | 2001 | 1:250,000 | Mexican Institute of Geography and Statistical Information [28] |
| Drought levels | 2003–2022 | By municipality | Mexican Drought Monitor is provided by the National Meteorological Service [4] |
| Disaster Declarations | 2003–2022 | By municipality | Mexican National Center of Disaster Prevention [25] |
| Corn grain productivity | 2003–2022 | By Locality | Mexican National Service for Agrifood and Fisheries Information [11] |
| Year | Spring-Summer Season | Autumn-Winter Season | ||||||
|---|---|---|---|---|---|---|---|---|
| Yield | Volume | Yield | Volume | |||||
| r | p | r | p | r | p | r | p | |
| 2004 | 0.11 | 0.08 | 0.13 | 0.04 * | −0.41 | 0.00 ** | −0.30 | 0.00 * |
| 2005 | 0.22 | 0.00 ** | −0.13 | 0.03 * | 0.19 | 0.03 | 0.11 | 0.07 |
| 2006 | −0.36 | 0.00 ** | −0.16 | 0.01 * | 0.19 | 0.02 * | −0.09 | 0.17 |
| 2007 | −0.24 | 0.00 ** | −0.07 | 0.30 | −0.24 | 0.00 ** | −0.09 | 0.13 |
| 2008 | 0.14 | 0.03 | 0.02 | 0.81 | 0.27 | 0.00 ** | 0.03 | 0.67 |
| 2009 | 0.15 | 0.03 | 0.12 | 0.05 | 0.09 | 0.32 | 0.13 | 0.03 * |
| 2010 | −0.28 | 0.00 ** | −0.42 | 0.00 * | −0.02 | 0.81 | −0.09 | 0.15 |
| 2011 | −0.15 | 0.02 * | −0.24 | 0.00 * | −0.24 | 0.01 ** | −0.07 | 0.26 |
| 2012 | 0.03 | 0.60 | −0.13 | 0.05 | −0.10 | 0.27 | −0.07 | 0.29 |
| 2013 | 0.04 | 0.50 | 0.04 | 0.50 | 0.08 | 0.33 | 0.04 | 0.49 |
| 2014 | 0.15 | 0.02 * | 0.13 | 0.04 * | −0.04 | 0.66 | −0.04 | 0.49 |
| 2015 | −0.02 | 0.75 | −0.06 | 0.34 | −0.21 | 0.01 ** | −0.06 | 0.37 |
| 2016 | 0.23 | 0.00 ** | 0.12 | 0.06 | 0.03 | 0.67 | 0.01 | 0.84 |
| 2017 | −0.02 | 0.76 | −0.01 | 0.89 | −0.19 | 0.02 * | −0.17 | 0.01 * |
| 2018 | −0.07 | 0.28 | −0.16 | 0.01 * | −0.07 | 0.40 | −0.14 | 0.02 * |
| 2019 | −0.24 | 0.00 ** | −0.04 | 0.52 | −0.01 | 0.88 | 0.05 | 0.45 |
| 2020 | 0.06 | 0.34 | 0.10 | 0.13 | 0.00 | 0.99 | −0.13 | 0.04 * |
| 2021 | 0.09 | 0.16 | 0.11 | 0.08 | −0.18 | 0.03 * | −0.14 | 0.02 * |
| 2022 | 0.29 | 0.00 ** | −0.11 | 0.07 | 0.24 | 0.00 ** | 0.26 | 0.00 ** |
| Period | Site and Situation | Study Type and Reference |
|---|---|---|
| 2019 | Atypical drought caused crop damage in 15 municipalities in Veracruz. A national increment in corn importation was documented due to drought. | State Agrifood Report [31]. Mexican newspaper [32]. |
| 2018–2020 | The municipality of El Mante, Tamaulipas, reported that 24% of its corn surface was loose due to a rain deficit. | Direct information from local producers [33]. |
| 2014 | The ten most productive municipalities in Veracruz reported decrements in corn yield due to drought and a deficit in government economic support. | Data was obtained from the National System of Agrifood Information and the state of Veracruz [34]. |
| 2011–2012 | The municipality of Tatahuicapan de Juárez, Veracruz, reported a total loss of corn production. | Data was obtained from the National System of Agrifood Information and the state of Veracruz [35]. |
| 2011 | San Fernando, Jaumave, Abasolo, González, Díaz Ordaz, Victoria, and El Mante, Tamaulipas, reported damaged corn lands due to drought during the spring–summer season. | Information was obtained from a Mexican newspaper [36]. |
| 2005 | Drought affected the northern side of Mexico and Veracruz, causing corn losses and affecting 950,000 ha of different crops. | Information was obtained from a Mexican newspaper [37]. |
Disclaimer/Publisher’s Note: The statements, opinions and data contained in all publications are solely those of the individual author(s) and contributor(s) and not of MDPI and/or the editor(s). MDPI and/or the editor(s) disclaim responsibility for any injury to people or property resulting from any ideas, methods, instructions or products referred to in the content. |
© 2025 by the authors. Licensee MDPI, Basel, Switzerland. This article is an open access article distributed under the terms and conditions of the Creative Commons Attribution (CC BY) license (https://creativecommons.org/licenses/by/4.0/).
Share and Cite
Valdés-Rodríguez, O.A.; Salas-Martínez, F.; Palacios-Wassenaar, O.; Marquez, A. Assessment of Corn Grain Production Under Drought Conditions in Eastern Mexico Through the North American Drought Monitor. Atmosphere 2025, 16, 193. https://doi.org/10.3390/atmos16020193
Valdés-Rodríguez OA, Salas-Martínez F, Palacios-Wassenaar O, Marquez A. Assessment of Corn Grain Production Under Drought Conditions in Eastern Mexico Through the North American Drought Monitor. Atmosphere. 2025; 16(2):193. https://doi.org/10.3390/atmos16020193
Chicago/Turabian StyleValdés-Rodríguez, Ofelia Andrea, Fernando Salas-Martínez, Olivia Palacios-Wassenaar, and Aldo Marquez. 2025. "Assessment of Corn Grain Production Under Drought Conditions in Eastern Mexico Through the North American Drought Monitor" Atmosphere 16, no. 2: 193. https://doi.org/10.3390/atmos16020193
APA StyleValdés-Rodríguez, O. A., Salas-Martínez, F., Palacios-Wassenaar, O., & Marquez, A. (2025). Assessment of Corn Grain Production Under Drought Conditions in Eastern Mexico Through the North American Drought Monitor. Atmosphere, 16(2), 193. https://doi.org/10.3390/atmos16020193

