Next Article in Journal
Modulation of the Semi-Annual Oscillation by Stratospheric Sudden Warmings as Seen in the High-Altitude JAWARA Re-analyses
Previous Article in Journal
Regional Characteristics of Geomagnetic Activity: Comparative Analysis of Local K and Global Kp Indices
Previous Article in Special Issue
Energy Sustainability of Urban Areas by Green Systems: Applied Thermodynamic Entropy and Strategic Modeling Means
 
 
Font Type:
Arial Georgia Verdana
Font Size:
Aa Aa Aa
Line Spacing:
Column Width:
Background:
Article

Bridging Heritage Conservation and Energy Efficiency: Retrofitting Historic Social Housing in Mediterranean Cities

1
Faculty of Engineering, Department of Mechanical Engineering, University of West Attica, 12241 Athens, Greece
2
Faculty of Engineering, Department of Civil Engineering, University of West Attica, 12241 Egaleo, Greece
3
School of Applied Arts & Culture, Department of Conservation of Antiquities and Works of Art, University of West Attica, 12241 Egaleo, Greece
4
Department of Biological and Environmental Sciences and Technologies, University of Salento, 73100 Lecce, Italy
*
Author to whom correspondence should be addressed.
Atmosphere 2025, 16(12), 1321; https://doi.org/10.3390/atmos16121321 (registering DOI)
Submission received: 18 October 2025 / Revised: 19 November 2025 / Accepted: 21 November 2025 / Published: 23 November 2025

Abstract

Historic social housing in Mediterranean cities faces the dual challenges of energy inefficiency and cultural preservation. This study presents a pilot methodological framework for energy retrofitting of historical residence buildings, using the Kaisariani Asia Minor refugee housing complex in Athens as a case study. A bibliometric analysis revealed a research gap, as clusters concerning heritage retrofitting and social housing remain weakly connected, highlighting limited interdisciplinary integration between cultural conservation and energy-efficient design. The proposed framework combines historical analysis, energy consumption assessment, and technical evaluation to examine three retrofit scenarios that integrate thermal insulation, upgraded HVAC systems, renewable domestic hot water, and photovoltaic installations. Results demonstrate that substantial performance improvements can be achieved without compromising architectural authenticity. The most comprehensive scenario achieved a 97% reduction in primary energy demand, a 63–76% decrease in heating and cooling loads, and significant CO2 emission reductions, maintaining economic feasibility with a payback period of approximately ten years. The findings emphasize that conservation-compatible retrofitting can transform obsolete housing into low-energy buildings, fostering environmental, social, and cultural sustainability. Beyond quantitative energy gains, the study underlines the importance of integrating heritage values and community identity into urban regeneration strategies, offering a transferable model for Mediterranean municipalities seeking to align climate action with cultural continuity.

1. Introduction

In the era of sustainable urban transitions, cities worldwide face mounting pressure to modernize infrastructure, reduce environmental impacts, and promote inclusive growth. However, this transformation often presents significant challenges to the preservation and integration of cultural heritage. As urban landscapes evolve to meet sustainability targets, historic sites, traditional practices, and community identities are frequently at risk of marginalization or erasure. From this point of view, cultural sustainability plays a critical role in ensuring that progress does not come at the expense of cultural identity.
European cities are undergoing a major shift from greenfield development to the regeneration and in situ retrofitting of existing urban housing, a process underscored by the urgent need to meet ambitious climate and sustainability targets at scale [1,2,3]. A central challenge within this transition is the deep energy renovation of traditional social housing—often protected for its architectural or cultural value—to achieve near-zero energy standards while safeguarding historical identity and social fabric [1,4]. The technical complexities are considerable, including the integration of internal insulation, moisture, and thermal bridge mitigation, and the selection of minimally invasive, reversible interventions that respect conservation principles [5,6]. At the same time, these projects must navigate economic feasibility and long-term affordability, especially under non-profit and public housing constraints [1,5,7].
Increasingly, scholars and practitioners are advocating for the explicit recognition of cultural sustainability as an essential fourth pillar in urban development, alongside the more established environmental, economic, and social dimensions [4]. However, operationalizing this concept remains a challenge; while some research proposes frameworks for balancing energy performance and heritage value, the development of quantitative indicators and participatory tools to capture intangible assets—such as authenticity, place attachment, and community rituals—lags behind technical innovation [6].
Recent years have seen the growth of methodological approaches that combine technical assessment methods (such as life-cycle analysis and energy simulation) with participatory, user-centered design processes, particularly in the context of social housing pilots [2,6,8,9]. Decision-support frameworks based on European standards, such as EN 16883, are increasingly being adopted to guide the selection of “conservation-compatible” retrofit strategies that maximize energy, comfort, and cultural value [6,10]. Yet, empirical studies demonstrating the alignment of environmental and cultural goals at the block or district scale remain limited, and lessons from innovative models—such as the block-scale, community-oriented retrofits of Vienna—have only partially influenced mainstream practice [1,11].
Positioned at the intersection of environmental and cultural sustainability, this study investigates the energy retrofit of a former social housing complex in Kaisariani, within the metropolitan area of Athens, Greece. To elaborate further, this study investigates the integration of heritage retrofitting within social housing, recognizing that many social housing complexes—particularly those constructed in the early twentieth century—face the dual challenge of improving energy performance while preserving architectural character. Although not all social housing developments possess formal heritage status, the proposed framework is designed to accommodate both historically significant buildings and more contemporary examples. The primary emphasis, however, is placed on social housing complexes that exhibit notable architectural value, in order to acknowledge their unique contribution to cultural sustainability. Architecture, as a tangible form of heritage, conveys layered narratives across time and shapes the evolving character of urban landscapes. By foregrounding both technical and cultural dimensions, this approach provides a flexible and adaptable model suitable for a wide range of housing typologies.
The selected case study, rich in historical and social significance, serves as a compelling case study for examining how energy-efficient interventions can be harmonized with heritage preservation, offering insights into sustainable urban transitions that respect both ecological imperatives and cultural values [12,13]. The Kaisariani neighborhood is deeply rooted in the events following the 1922 Asia Minor Catastrophe, which led to the forced displacement of over 1.5 million refugees. In response to these historic pressures, urban areas across Greece were rapidly transformed into refugee settlements, with Kaisariani becoming one of the most emblematic examples [14,15]. The selected social housing complex reflects design principles inspired by the Viennese superblocks and the iconic Karl Marx-Hof, yet it currently suffers from severe deterioration [16,17].
As a pilot initiative, this research aims to establish a methodological framework for the energy retrofit of similar social housing developments that share comparable architectural and historical attributes. It is important to note that, despite the fact that several English-language studies have investigated energy retrofitting of Greek residential and social housing, these works mainly focus on technical performance, cost effectiveness, or workflow integration rather than on heritage-sensitive methodological frameworks. Studies such as those by [18,19,20] provide valuable insights into energy-efficient renovation practices in Greece, but do not address the specific challenges of historic or refugee housing typologies. The Tavros Project, implemented by the Hellenic Passive House Institute and Passivistas, represents an important pilot initiative in applying Passive House principles to social housing in Athens; however, it does not extend to the older interwar housing stock that forms part of Greece’s refugee housing heritage. Therefore, there remains a significant gap in the literature regarding comprehensive, conservation-compatible frameworks for the energy retrofitting of historic social housing, which this study aims to fill through the examination of the Kaisariani case. The study not only seeks to safeguard the layered cultural heritage of the area—shaped by displacement, resettlement, and community resilience—but also to propose contemporary technical strategies for the large-scale energy upgrading of aging social housing stock. Three core research questions frame the scope of this study, as presented below:
RQ1: How can historic social housing in Mediterranean climates be retrofitted to improve energy efficiency while preserving cultural and architectural heritage?
RQ2: What type of methodological framework may be effective in cases of historic housing complexes, with the mission to achieve contemporary energy efficiency goals?
RQ3: Which retrofit scenario provides the best balance between cost effectiveness, CO2 reduction, and preservation values?
This study opens a crucial dialog on the often-neglected issue of integrating energy efficiency with heritage preservation, underscoring the significance of the early 20th-century Modernist social housing complexes in Europe. By focusing on the retrofitting of historic social housing complexes, such as the Kaisariani complex in Athens, it sets a solid foundation for further application and development in this area. The proposed methodological framework combines technical retrofitting strategies with cultural sustainability issues, addressing both environmental, cultural and social dimensions, which have been largely overlooked in existing research. This work paves the way for future studies and practical applications in similar Mediterranean contexts, offering a novel approach that can be adapted and expanded upon in the field of heritage-compatible energy retrofitting.

2. Literature Review

In order to focus on the most recent scientific developments in the research field, a bibliometric analysis of keywords has been performed to define the research gap.

2.1. Bibliometric Analysis of Keywords Methodology

An initial step before reviewing the related works consists of an advanced document search in the Scopus database, based on a set of targeted keywords. The specific query includes keywords derived from the manuscript title, combined with additional keywords and limitations in the time period that this search is limited to.
The query returning 126 related articles has been launched as follows:
(TITLE-ABS-KEY (“energy efficiency” OR “building retrofit” OR “energy retrofit” OR “thermal performance”) AND TITLE-ABS-KEY (“historic building*” OR “heritage housing” OR “social housing” OR “residential building*” OR “old building*” OR “aged building*” OR “aging building*”) AND TITLE-ABS-KEY (“Mediterranean climate*” OR “southern Europe” OR “Mediterranean region” OR “Mediterranean countr*”) AND TITLE-ABS-KEY (“framework” OR “methodology” OR “pilot study” OR “case study” OR “model”)) AND PUBYEAR > 2009 AND PUBYEAR < 2026.
The time period has been limited after the year 2010 in order to refine the results and focus on the most recent advances in the field. An RIS file has been exported from the Scopus database, which was inserted into the VOSviewer (2023) software in order to analyze bibliographic data of various scientific publications and journals, as well as the link strength and the occurrence [21,22,23]. A keyword co-occurrence analysis has been conducted for the specific time period [24,25,26]. Network maps have been generated as shown in Figure 1, indicating the frequency or co-occurrence, identifying five research clusters based on the weight of the keywords. The links and weights of the clustered items in the mapping represent all core components. It is important to note that the inclusion of the term “social housing” within the bibliometric search string was a deliberate methodological choice. While social housing represents a specific subcategory of residential buildings, it was incorporated to capture studies that engage with both energy efficiency and social dimensions in the context of historically or culturally significant housing stock. This decision broadens the scope of analysis beyond purely architectural or technical retrofits, encompassing research that addresses the intersection of energy performance, heritage preservation, and social sustainability. In Mediterranean cities, many early-to-mid-twentieth-century social housing complexes have now acquired historical or cultural value, reflecting collective memory and urban identity. Therefore, including “social housing” in the search strategy provides a complementary rather than alternative perspective to other typologies such as “historic” or “heritage” buildings, enriching the bibliometric mapping and ensuring a more holistic understanding of the research field.

2.2. Bibliometric Analysis: Networks Maps of Keywords

The network visualization map reveals a keyword co-occurrence network where nodes represent keywords and their size represents their co-occurrence. The size of the nodes reveals the strength of the keywords. The size of each circle (node) shows its frequency of occurrence within the dataset. The color coding (as shown in Figure 1a) represents distinct clusters of related terms, identified through co-occurrence analysis.
An overlay visualization of the imported data is presented in Figure 1b, including similar information as shown in Figure 1a, with the addition of the color bar indicating the color mapping in the selected time period of publication. The legend bar at the bottom of Figure 1b indicates the time period within which the query has been launched in the Scopus database (from 2010 to 2026). Keywords (nodes) in the colors yellow and vivid green are derived from the most recent publications (2020–2026), therefore representing the most recent trends. Those keywords are “climate models”, “energy consumptions”, “climate models”, “greenhouse gases”, and “sustainability”. Dark green and purple nodes indicate keywords from older publications (2010–2015). Larger nodes with darker or mid-green tones represent continued research over a long period of time. The keywords such as “energy efficiency”, “housing”, and “thermal comfort” are represented in large green nodes, indicating a continued research trend over a longer period.
Consequently, a cluster analysis has been performed, identifying five clusters bringing to light five scientific themes, research themes or subject areas. The keywords are represented as “items”. A total of 72 items have been grouped in the five clusters, as shown in Appendix A, Table A1.
Based on the network analysis of keywords performed for the time period 2010–2026, the research gap identified underlines the necessity for integrating heritage conservation, social equity, and climate adaptation within a unified framework for Mediterranean housing.

2.3. Related Works

2.3.1. Historical Background

In September 1922, the persecution of Greeks in Asia Minor began and was completed in 1924–1925 under the supervision of the League of Nations (LON). At that time, Greece had 5 million inhabitants, limited natural resources, political turmoil, and was economically devastated [15]. During that difficult period, it accepted 1.5 million refugees, dramatically increasing the country’s population [27]. Of the refugees who arrived, 47% settled in rural areas and 53% in urban areas [14]. The sudden arrival of such a large population created serious problems in terms of housing the refugees. Initially, there was no free space left in the city. Schools, churches, warehouses, and theaters were flooded with people who then found shelter by any means possible in the suburbs [28].
In 1922, Athens had approximately 200,000 inhabitants, which meant that there was one house for every ten inhabitants. In November of the same year, the law “On the requisition of real estate for the settlement of refugees” was passed [29]. Three agencies were created with the aim of housing refugees: the Refugee Care Fund (RCF) 1922–1925, followed by the Refugee Rehabilitation Committee (EAP) 1924–1930 and the Ministry of Welfare 1922–1940 [30]. Between 1925 and 1930, 12 main and 34 smaller settlements were created 1–4 km beyond the boundaries of the already built-up area of Athens, one of which is Kaisariani [31].
The Asia Minor refugee settlements established in Greece during the 1920s represent a distinct architectural typology that embodies both the urgency of mass resettlement and the enduring social identity of displaced communities [32,33]. In the early phase, Asia Minor refugee housing was characterized by ground-floor, load-bearing masonry construction and modest floor plan dimensions, mirroring traditional building practices. In contrast, later projects evolved into two-story or three-story apartment buildings that employed mixed construction techniques, demonstrating a gradual refinement in structural design and adaptation to urban housing needs [34]. Early-phase constructions drew inspiration from vernacular architectural traditions, whereas later designs were strongly influenced by the principles of European Modernism. These neighborhoods, such as Kaisariani, Nea Ionia, and Kokkinia, were characterized by modest, repetitive housing blocks constructed with locally available materials and organized around shared courtyards that fostered communal life [34]. The modest geometry and minimal ornamentation of early refugee housing reflected both economic hardship and a collective spirit of adaptation. Today, these settlements represent valuable living heritage, embodying early social housing policies and memories of displacement and integration. Preserving their material and spatial integrity is essential when improving energy performance or comfort. Despite growing European interest in conservation-compatible retrofitting, Greece lacks comprehensive research on the energy rehabilitation of such historic housing, with few examples—like the Tavros Project—addressing more recent buildings. Earlier refugee complexes, including Kaisariani, remain underexplored, highlighting the need for adaptable, preservation-oriented retrofit frameworks.

2.3.2. Social Housing and Heritage Value in Mediterranean Europe: Challenges and Opportunities for Retrofitting

Across the recent literature, social housing is increasingly and explicitly framed as legitimate residential built heritage through mainstream, values-based approaches that foreground social, urban, technological, and architectural significance rather than formal listing alone, positioning estates as “ordinary,” “modern,” or “urban” heritage and calling for evaluations that extend beyond fabric to encompass resident profiles and urban context [35]. For modern mass-housing ensembles, authenticity and integrity are being recalibrated at the attribute level—façade rhythms, balcony/loggia systems, stair/landing cores, and open-space structures—with layered change accepted as part of significance, thereby refining thresholds for permissible adaptation [36]. Operationalization is advanced by typological and model/type frameworks that classify post-war stocks and distinguish character-defining from modifiable elements, yielding archetypes and reference models suitable for comparative evaluation and retrofit planning [37,38].
Italian case studies from Parma show how carefully planned, low-cost retrofits can significantly improve the performance of aging social housing without disrupting residents or altering the historic character of the buildings. These projects highlight how phased renovation, clear assessment methods, and close collaboration with local authorities can deliver meaningful energy savings while supporting vulnerable households [39].
Due to the heat waves and periods of extreme air temperatures, sustainable social retrofitting strategies are emerging as a high priority for many countries worldwide. These extraordinary circumstances will impact an increasing number of regions in the future, intensifying their effects on the social, economic, cultural and environmental aspects [40,41].
From this point of view, international experience indicates that sustainability in social housing extends well beyond the objective of improving energy efficiency. It encompasses a broader framework of environmental performance, community well-being, and long-term affordability [42]. Contemporary research underscores a significant shift from traditional, maintenance-based approaches toward integrated retrofit frameworks that simultaneously address environmental, economic, and social dimensions [43]. Within this paradigm, sustainability interventions are understood as both technical transformations—including the enhancement of thermal comfort, the reduction of carbon emissions, and the improvement of building envelopes—and as social processes, grounded in participatory planning, tenant empowerment, and inclusive design practices.
The renewal of social housing, with an emphasis on historic buildings, across Europe provides a rich source of precedents relevant to the Kaisariani context. Gaining insights from the European experience, studies have increasingly focused on the heritage significance of post-war social housing estates, which are often undervalued despite their architectural and historical importance. Research on estates like the Western Garden Cities in Amsterdam reveals how elements such as parcellation, balconies, and green spaces are highly valued in sustainable refurbishments, while modifications like external insulation and PVC-U windows are seen as detrimental to their heritage value. These findings reflect broader trends across Europe, where the preservation of post-war housing is becoming a key issue in balancing sustainability and cultural heritage [44].
Siza’s SAAL housing in Porto represents one of the most politically engaged examples of Portuguese social housing, integrating resident participation with a sensitive response to the existing urban fabric. The project challenged tabula rasa redevelopment practices, showing how limited resources can generate culturally and socially meaningful architecture. Key SAAL projects such as the S. Victor housing (1974–1977) and the Bouça complex illustrate the embedding of modernist architectural principles into dense historic neighborhoods. These cases remain significant precedents for socially informed and contextually responsive housing of how collaborative design processes addressed the post-revolution housing shortage [45].
In the Netherlands, the “Energiesprong” model has introduced prefabricated retrofit systems capable of transforming existing housing blocks into net-zero energy dwellings, utilizing standardized façade modules, integrated photovoltaic panels, and high-performance insulation [46]. Similarly, in the United Kingdom, programs such as “Retrofit for the Future” have demonstrated the feasibility of achieving substantial energy reductions through a combination of passive and active retrofit measures, emphasizing the role of occupant behavior and community co-management in ensuring long-term effectiveness [47]. In France, national initiatives under the “Grenelle Environnement” framework have promoted the large-scale renovation of social housing estates, coupling improvements in energy performance with goals of social inclusion and urban integration [48]. These interventions highlight the potential of sustainability to act as both an environmental and a social catalyst in urban regeneration. Furthermore, Scandinavian examples reveal the value of cooperative governance structures and circular renovation practices, where sustainability principles are embedded not only in physical design but also in the long-term maintenance and management of housing [49].
Focusing on the Mediterranean region, relevant studies [50] explore how differences in apartment location, insulation, and heating behavior affect energy use and comfort in multi-unit buildings. Using a social housing block in a Mediterranean climate as a case study, the researchers simulated various heating scenarios and validated them with real consumption data. They found that apartments in advantaged positions (e.g., centrally located or south-facing units) can “borrow” heat from neighboring units, benefiting even when heated for fewer hours, while disadvantaged apartments (e.g., top or north-facing units) lose more heat and require higher energy input to maintain comfort. This unequal heat exchange—termed “heat theft”—creates fairness issues when heating costs are shared via sub-metering systems.
Other relevant studies develop methods to analyze how the thermal envelope dynamics of Mediterranean low-income housing affect energy flows in changing climatic conditions. They employ building stock models to simulate moderate energy flow regimes under various future climate scenarios, assessing how the envelopes’ capacity to buffer thermal variations influences heating and cooling demand in low-income housing. They argue that taking into account these dynamic envelope behaviors is crucial when projecting energy performance under climate change, especially in regions with mild climates like the Mediterranean [8,51]. There are also studies that apply the MedZEB cost-optimal methodology to public housing in Spain’s Comunitat Valenciana region, showing that targeted energy retrofits, especially to the building envelope, can achieve major energy savings and CO2 reductions at reasonable cost. It emphasizes that climate-specific, cost-effective renovation strategies are key to improving comfort, advancing the decarbonization of Mediterranean public housing [52]. Valuable knowledge also comes from studies that examine the gap between theoretical and actual energy performance of Portuguese dwellings, showing that occupant behavior, building maintenance, and local conditions cause significant discrepancies. These performance gaps affect thermal comfort and highlight the need for targeted, high-resolution interventions to improve both energy efficiency and living conditions [53]. Other studies explore hybrid heating systems (heat pumps plus renewables) to retrofit historic Mediterranean homes in Seville, showing that they can cut CO2 emissions and fossil fuel use while maintaining comfort and heritage features [54]. Focusing on the case of Spain, there are studies that underscore the significance of simplified models to determine the energy demand of existing buildings, with a particular emphasis on social housing. For example, the case study of social housing in Zaragoza, Spain, presents a model that predicts heating and cooling energy demands in buildings without insulation, offering a practical approach for assessing energy needs in older residential stock. These models are essential tools for guiding urban regeneration efforts and optimizing energy efficiency interventions in vulnerable housing sectors [55]. Like other studies in Mediterranean Europe, research in Zaragoza compares two energy retrofit strategies for social housing with cultural value. The findings indicate that the approach involving coordinated exterior modifications, including external insulation, is more effective in reducing energy consumption and emissions, ultimately enabling the transformation of these buildings into nearly zero energy buildings (nZEBs) [56]. Decision-making for renovating Mediterranean social housing requires practical, evidence-based approaches that can guide interventions in vulnerable households. While many studies address building decarbonization in broad terms, other studies have focused on providing interactive, open-access tools that optimize passive retrofit strategies for southern Spain. These tools support informed decision-making by demonstrating the effectiveness of phased interventions and quantifying incremental improvements in thermal comfort and cost efficiency, offering a practical framework to enhance the energy performance, health, and comfort of social housing stock [57].
Similar studies in Cyprus have explored the energy performance and thermal comfort of social housing, focusing on how climatic conditions, building orientation, and environmental factors influence occupants’ comfort levels and energy efficiency, with findings suggesting that a neutral indoor temperature of 28.5 °C is optimal for residents in subtropical and semi-arid climates [58].
There are also studies to show that Italian historic buildings can be refurbished in a cost-effective way to improve energy efficiency while preserving their architectural and cultural value. Research demonstrates that using advanced simulation tools, such as EMAR, allows for accurate modeling of building performance, helping to identify retrofit strategies that optimize energy savings. These studies highlight the importance of balancing technical, economic, and conservation considerations, ensuring that interventions reduce energy consumption and CO2 emissions without compromising the historical integrity of the buildings [59]. In [60], the authors examined a Thermo-Reflective Multi-Layer System (TRMS) developed for lightweight emergency shelters, demonstrating high thermal efficiency with a U-value of 0.85 W/(m2·°C) and substantially reduced heating demand compared to standard tents. Although focused on temporary structures, the results highlight the potential of thin multilayer insulation as a conservation-compatible retrofit solution for historic and social housing, particularly in Mediterranean contexts where façade alterations are restricted.
Among the selected relevant cases, Corviale in Rome, Italy, holds a prominent position because of its ambitious approach to transforming a large-scale, post-war Brutalist structure into a more vibrant, sustainable, and socially cohesive community. The project stands out for its focus on improving the quality of life for residents through the incorporation of green spaces, energy-efficient technologies, and the creation of flexible public areas that foster social interaction. Its success lies in balancing the preservation of architectural identity with the integration of contemporary design solutions, making it a benchmark for modern urban renewal [61,62].
When the Bouça complex was finally completed and upgraded many years later, it became clear that expectations about comfort and daily living had changed. The process brought residents back into the conversation, and the new metro station and other improvements gradually opened the area to a wider mix of people, including students and young professionals who were not part of the original community [63].
Collectively, these European cases emphasize the necessity of multi-scalar and interdisciplinary approaches, integrating technical innovation with institutional reform and community engagement—principles that can inform the sustainable regeneration of the Kaisariani social housing complex. However, despite the efforts made, major challenges—such as financial constraints, informational gaps, and social vulnerabilities—continue to slow the progress of public housing retrofits. Evidence from pilot initiatives shows that integrated approaches—combining technical upgrades, tenant engagement, and effective governance—can help overcome these obstacles. Such interventions not only reduce energy consumption and emissions but also improve residents’ quality of life, foster social inclusion, and strengthen the long-term socio-economic resilience of communities, highlighting the strategic value of investing in public housing renovations [64].
Early-to-mid-20th-century social housing complexes across Mediterranean Europe, such as those in Italy, Spain, Greece, and Cyprus, represent a significant socio-cultural and architectural legacy, often blending modernist design with communal spatial arrangements [65,66,67]. While these buildings are historically important, their age and widespread distribution present challenges in energy efficiency and comfort. Retrofitting these structures through sensitive interventions, like the Kaisariani complex in Athens, allows for the preservation of architectural value while improving performance and living conditions.

3. Materials and Methods

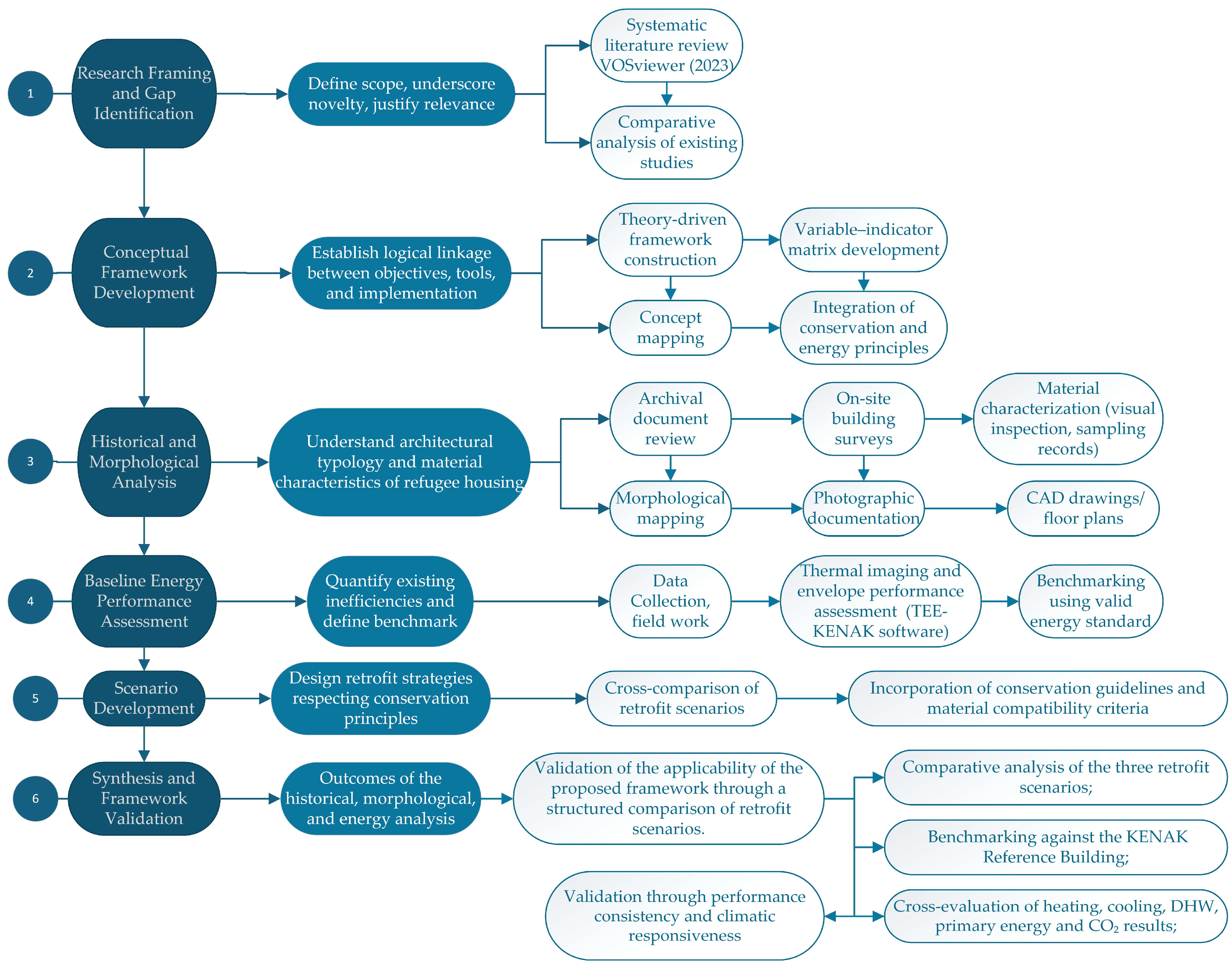
The methodological structure of this study has been designed to ensure a transparent and replicable process that logically connects the research objectives, the analytical tools employed, and the implementation tasks undertaken. The workflow integrates three main components, analyzed in six distinct phases: (i) the theoretical and bibliometric framing of the research gap, (ii) the development of a methodological framework combining heritage conservation principles with energy assessment tools, and (iii) the practical application of this framework to a representative case study in Kaisariani, Athens. Each stage builds upon the previous one, forming a coherent chain that links conceptual foundations to empirical validation. Figure 2 presents the overall workflow diagram.

3.1. Location and Historical Background of the Selected Case Study

Kaisariani was established between 1923 and 1924, following the Asia Minor Catastrophe, as part of the large-scale refugee housing program organized by the Refugee Rehabilitation Commission (RRC) [31]. Following the development of the methodological framework, the process proceeds to its empirical implementation through a case study analysis. The Kaisariani housing complex was selected due to its representative typology, construction period, and cultural significance as an interwar refugee settlement. The case study serves as an applicative demonstration of the proposed framework, allowing the verification of methodological coherence and the assessment of real-world applicability in terms of energy performance, conservation compatibility, and replicability potential.
Built on the then-outskirts of Athens, the settlement provided homes for thousands of displaced families from Asia Minor who had fled to Greece. Kaisariani was developed in three phases: the initial refugee settlement (1922–1935), expansion eastward around the Skopeftirio and National Gymnasium (1935–1960), and continued growth toward Mount Hymettus (1960–present) [68]. The municipality of Kaisariani is home to different architectural types of social housing, starting from interwar ground-floor and two-story houses to Modernist social housing complexes (Figure 3). The selected case study is one of the unique examples of housing that derives elements from the famous Viennese superblocks, organized around a communal open space (Figure 4). All types of former social housing in the area are subject to deterioration, providing poor living conditions when evaluated against contemporary standards (Figure 3). The urban layout of the area follows a typical Hippodamian grid, being densely built so as to cover the Asia Minor refugee housing needs, as presented in Figure 3.
Today, in the municipality of Kaisariani, there are many social residences dating from 1940 to 1970, with enormous energy consumption and CO2 emissions. In view of the above and following actions taken by the Directorate of Special Projects for Area Upgrading (DEEAP) for the regeneration of the area, there is a need for energy upgrading of the buildings.
Based on the existing literature, early 20th-century social housing in Greece—particularly the refugee settlements established after the Asia Minor Catastrophe—underwent a gradual transformation in ownership status. Initially constructed and managed by public authorities such as the Refugee Rehabilitation Commission and later the Ministry of Welfare, these dwellings were eventually transferred to their occupants [12]. Once specific financial and administrative requirements were met, such as the completion of installment payments or proof of long-term residence, full ownership rights were granted to the beneficiaries, effectively converting the social housing stock into privately owned property [32]. This policy shift reflected both the socio-political priorities of post-war reconstruction and the broader national objective of promoting social integration and stability among refugee populations.

3.2. Description of the Social Housing Complex

In 1936–1939, apartment buildings were constructed in Kaisariani, applying the principles of the Modern Movement of the interwar period. In terms of urban planning, they are arranged in blocks, usually in parallel rows. The apartment blocks of Kaisariani are arranged in Π- or Γ-shaped formations, adhering to a rudimentary urban framework inspired by the Hippodamian plan [69,70,71], as shown in Figure 4. Single-level, two-level or even three-level apartment buildings are constructed, which, due to a low budget, a mixed construction with horizontal elements of reinforced concrete has been selected, combined with the use of domestic materials: The walls are made of stone, either plastered or unplastered. Each residence floor is designed to accommodate 6, 8, 10, or 12 families. The three-level buildings have no lifts, with staircases serving between two and twelve apartments. They include one- and two-room dwellings, a kitchen and a toilet, with an average area of 30 square meters, as well as communal laundry rooms on rooftops or in basements, which are often converted into residences, as there are not enough apartments. Water and electricity installations were included in the building design; however, at the time of construction, the surrounding urban infrastructure had not yet been fully developed.
In terms of morphology, the Kaisariani complex features prominent staircases, entrance areas, and laundry rooms on the terraces, which are covered with tiles. Most of these are still preserved, although they show signs of wear, mainly on the plaster, staircases, and balconies, due to damage to the reinforced concrete and window frames. The complex also features a large courtyard with a fountain, although several architectural elements—particularly plaster surfaces, staircases, and balconies—show visible deterioration due to material decay.
According to the building plans received from the Directorate of Special Projects for Area Upgrading (hereinafter referred to as DEEAP) and a visit to the site, the building complex has a load-bearing structure made of stone masonry. The roofs are covered by 1/3 with tiles, and the rest consists of a flat roof. The entire complex shows significant damage and deficiencies in its load-bearing structure. Due to its age, it lacks insulation. All buildings have old wooden window frames with single glazing and visible damage and broken glass.
Over the years, the building has suffered serious damage and deterioration. Due to its historical value, this complex is worth studying, proposing interventions to improve its energy efficiency.

3.3. Current Status of Kaisariani Social Housing Building Complex

Figure 4 presents a comprehensive visual documentation of the selected social housing complex in Kaisariani, Athens, illustrating a clear state of physical degradation and long-term neglect. The photographs, taken in September 2025, capture multiple forms of structural and surface damage, collectively reflecting the poor quality of housing and the absence of adequate maintenance interventions over time. Several recurring issues are evident across the depicted units. In points 1, 4, and 7 (Figure 5), extensive plaster detachment and exposure of underlying masonry indicate significant deterioration of the façade surfaces. These damages suggest prolonged exposure to moisture, temperature fluctuations, and possibly insufficient protective coatings, all of which accelerate material decay. The compromised façade integrity not only diminishes the visual coherence of the complex but also poses safety hazards due to the risk of falling debris. Points 2, 3, 5, and 6 (Figure 5) reveal evidence of poor upkeep in communal and private exterior areas. Corroded metal elements, patched surfaces, and inconsistent window and balcony treatments point out uncoordinated repair attempts, rather than systematic rehabilitation. The presence of makeshift structures and temporary coverings further reflects socio-economic constraints and the lack of institutional maintenance frameworks. In point 8 (Figure 5), the broken window exemplifies the neglect of basic infrastructure components, such as openings and joinery, which are essential for habitability, energy efficiency, and user comfort. Such conditions are indicative of a broader pattern of housing obsolescence, where physical decline parallels social marginalization.
The current condition of the Kaisariani social housing complex reflects not only physical deterioration but also symptoms of energy poverty, a growing issue in aging urban housing across Greece. The combination of non-insulated masonry structures, obsolete mechanical systems, and deteriorated openings results in extremely high energy demand for heating and cooling, as evidenced by annual consumption values exceeding 469 kWh/m2 for heating alone. Residents, many of whom belong to lower-income or elderly populations, face disproportionate energy costs relative to household income, often leading to under-heating in winter and overheating in summer. This situation undermines indoor comfort, health, and social well-being, while exacerbating inequality within historically significant neighborhoods. The case of Kaisariani illustrates how energy poverty intersects with heritage conservation challenges, highlighting the urgent need for targeted, socially inclusive retrofit strategies that enhance both energy performance and living quality in historic social housing.
Overall, the complex exhibits symptoms of advanced material fatigue, inadequate upkeep, and insufficient public investment. The visible damages are not merely aesthetic but signify deeper structural and environmental vulnerabilities. This case exemplifies the broader challenges that social housing in Kaisariani faces, being marked by limited maintenance and funding. The gradual erosion of living standards within historically significant yet under-resourced urban communities raises skepticism for the future of these neighborhoods.

3.4. Energy Performance Evaluation Tools

In the Kaisariani case study, the Energy Performance of Buildings Regulation (KENAK) serves as a key framework for evaluating and comparing energy retrofit scenarios [8,9]. To be more specific, KENAK is the Greek Regulation on the Energy Performance of Buildings, aligned with the European Standards [72]. Introduced in 2010, it establishes the framework for designing, constructing, and renovating energy-efficient buildings in compliance with EU directives [73].
  • EN ISO 52016-1:2017—Energy Performance of Buildings—Energy needs for heating and cooling, internal temperatures, and sensible and latent heat loads [74].
  • EN 16883:2017—Guidelines for improving the energy performance of historic buildings [75,76].
  • EPBD (Directive 2018/844/EU)—Energy Performance of Buildings Directive [77].
KENAK sets standards for insulation, heating, cooling, lighting, and renewable energy use, ensuring that buildings meet specific energy performance criteria. It also mandates the issuance of an Energy Performance Certificate, classifying buildings from A+ (most efficient) to G (least efficient), with the ultimate goal of achieving nearly zero-energy buildings across Greece.
In addition, KENAK provides standardized benchmarks—known as reference buildings—which mirror the studied structures in geometry, orientation, function, and operation, but meet only the minimum national energy efficiency requirements [72]. By using this model, the study was able to assess actual buildings against a regulated baseline across critical performance indicators such as heating, cooling, lighting, total energy demand, and operational cost. All evaluations were performed according to Greek national codes and EN ISO standards, incorporating Mediterranean climate parameters to ensure accuracy. To be more specific, the assessment of the energy performance of the Kaisariani social housing complex was carried out using TEE-KENAK 1.31_March2018, the official software tool of the Greek Regulation on the Energy Performance of Buildings (KENAK). The program applies standardized calculation procedures to evaluate energy demand and classify buildings according to national benchmarks, rather than dynamic simulation methods. The analysis followed the official KENAK methodology, assuming residential use with 18 h of daily occupancy, seven days per week, and continuous operation throughout the year. Internal heat gains from occupants, lighting, and appliances were included following the default KENAK parameters, while air infiltration was set at 0.5 air changes per hour, consistent with the characteristics of pre-1979 uninsulated masonry buildings. The efficiency of heating, cooling, and domestic hot water systems was defined according to the relevant KENAK reference values. For each of the three retrofit scenarios, the boundary conditions—including thermal transmittance (U-values), insulation thickness, and the introduction of renewable systems such as solar water heaters and photovoltaic panels—were defined and compared with the existing and reference building models. In parallel, 3D CAD models of the complex were used to support the geometrical description of thermal zones and to verify building envelope characteristics. The results were then evaluated against the reference building (RB) defined by KENAK, allowing a consistent comparison of energy demand, efficiency class, and operational cost under each scenario.
Data were processed and visualized through analytical tools like Microsoft Excel, enabling a systematic analysis of energy inefficiencies and the economic feasibility of different upgrade options within Kaisariani’s dense urban context.
It is important to note that thermal insulation plays a central role in these comparisons. Greek building legislation distinguishes four categories based on insulation standards:
  • Pre-1979 buildings: Non-insulated, built before thermal standards were enforced.
  • 1979–2010 buildings: Comply with the first Thermal Insulation Regulation and are considered “basically insulated.”
  • 2010–2017 buildings: Constructed under the first phase of KENAK (2010).
  • Post-2017 buildings: Meet the revised and stricter KENAK standards.
The selected case study falls within the first category, the pre-1979 built housing reserve, suffering from numerous inefficiencies in terms of energy performance.
A key innovation in this study lies in the application of the Greek KENAK energy performance evaluation system. Traditionally, separate files are required for each building or thermal zone within a complex. In contrast, we developed a novel approach by consolidating all ten buildings of the Kaisariani social housing complex into a single KENAK file, with each building represented as a distinct thermal zone. This adaptation allowed for a more efficient and streamlined analysis, reducing the complexity typically associated with handling multiple files. By using one integrated file, we were able to perform detailed energy simulations across all buildings in the complex simultaneously, ensuring consistency and improving the overall accuracy of the results. This methodology not only simplifies the workflow but also provides a scalable model for energy assessments in multi-building housing complexes, offering a more cohesive and efficient approach to evaluating energy retrofitting scenarios.

3.5. Data Collection

The following diagram (Figure 6) illustrates the data collection process. These parameters were essential for evaluating thermal dynamics and energy performance, and they served as baseline values for assessing the retrofit scenarios.
The social housing complex is composed of ten interconnected buildings, with adjoining side walls, as shown in Figure 7. All buildings consist of three levels, with the exception of building D, which is two levels high. Each building consists of six apartments, two per floor, with the exception of building C, which consists of twelve apartments, four per level. As presented in Figure 7, in the Kaisariani social housing complex, surfaces in contact with external air include the building façades and roof areas directly exposed to outdoor conditions, where most thermal losses occur due to the absence of insulation. Adiabatic surfaces refer to the shared walls between adjacent apartments or buildings within the same block, where no significant heat transfer takes place because both sides are similarly conditioned (Figure 8). Surfaces in contact with unheated space correspond to structural elements bordering non-conditioned areas, such as stairwells, which experience moderate heat exchange and contribute to overall energy inefficiency compared to fully external walls.
The standard operating hours for domestic use are 18 h/day, 7 h/week and 12 months/year, as elaborated in Appendix E.
Table 1 presents the main geometric, functional, and energy-related characteristics of the ten buildings comprising the Kaisariani social housing complex.
All buildings may be described as low-rise structures of two to three levels, consistent with the interwar typology of social housing. The total floor area ranges from 207.40 m2 in Building D to 469.71 m2 in Building C, which accommodates twelve apartments. Across the complex, all buildings are classified under automation category D and energy efficiency category G, indicating outdated systems and very poor energy performance according to current standards. Typical values of energy demand may be found in Table 1, referring to building E: an annual heating energy demand of 469.4 kWh/m2, cooling demand of 82.6 kWh/m2, and domestic hot water (DHW) demand of 31.3 kWh/m2. These values reflect extremely high energy requirements typical of uninsulated masonry structures with obsolete installations.
Table 2 provides detailed thermal characteristics of the ten buildings within the Kaisariani social housing complex, emphasizing parameters directly related to envelope performance and energy demand. The heated floor area ranges from 181.30 m2 in Building D to 376.77 m2 in Building C, reflecting variations in building size and occupancy capacity. The wall surfaces in contact with unheated spaces (WCUSs) vary between 158.15 m2 and 258.70 m2, indicating significant exposure to non-conditioned zones such as stairwells and basements. U-values have been estimated for examining the thermal transmittance of materials [9,78]. Consequently, it is important to better understand the role that the thermal transmittance of the building envelope elements has on air-conditioning consumption. This paper analyzes the effect of different U-values on building design in the Mediterranean region [79]. In total, 192,000 residential buildings were randomly generated for sixteen distinct locations, and the energy consumption was assessed for each. It was found that in northern Mediterranean locations, as U-values decreased, energy consumption also decreased. However, in warmer climates, low thermal transmittances tended to significantly increase energy consumption. Hence, the lower the latitude, the higher the U-values should be, in order to prevent increasing the cooling demands. Additionally, geometry-based indexes were correlated with the building’s energy performance. For high U-values, it was found that bigger buildings worsen the energy performance, and larger windows tend to improve it. For low U-values, bigger north-facing windows were beneficial. There is an adequate interval of values for which the geometry has a lower impact, which is wider and higher for lower latitudes, thus meaning that not only does the building performance improve, but architects are also freer to explore alternatives [79].
The calculation of heat transfer in windows has a direct impact on the thermal transmittance of highly insulated glazing components. A series of experimental tests was carried out in order to calculate the U-value of active insulated windows using the Heat Flux Meter method (ISO 9869-1 [80]); this was to compare the insulation properties of traditional single glass, double glazing with different aerogel fillings and vacuum glazing windows. The use of this heat flux method utilized an environmental chamber to provide a temperature difference of 15 °C, reporting the U-values as follows: traditional double glazing 3.09 W/m2·K, vacuum glazing 1.12 W/m2·K, and double glazing with aerogel pillars 2.52 W/m2·K. On the other hand, double glazing with KGM wheat starch reported 3.40 W/m2·K, double glazing with granulated aerogel 2.07 W/m2·K, and heat insulation solar glass 1.84 W/m2·K. Vacuum glazing recorded optimal results under these experimental conditions, describing a U-value 78% lower when compared to traditional single glazing window units (5.15 W/m2·K). Installation of windows with lower thermal transmittance is expected to increase in the global market to meet the current construction codes, aimed at achieving net-zero carbon buildings [78,81,82].
The retrofit of the most energy-intensive buildings represents an opportunity to improve their energy efficiency or to reduce their energy demand. This paper proposes combining computer-aided design (CAD) modeling and the use of TEE-KENAK. 1.31_March2018 energy efficiency software to build a methodology for calculating, visualizing, and analyzing building parameters in order to provide retrofit scenarios. Five retrofit scenarios were implemented using the energy software, including the initial operating cost, capital cost, and payback period to be evaluated. At the same time, a three-dimensional CAD model was created to perform daylighting and shading simulations to visualize and design the role of building orientation under actual use conditions. These retrofit scenarios were evaluated individually and then combined to examine their performance in terms of cost effectiveness and energy efficiency. The simulation results show the importance of the building’s orientation, as this directly affects the thermal properties of the walls and openings, as well as the daylighting areas. The simulation results were also used to define the parameters that affect the interoperability of the retrofit solutions. Finally, in addition to the significant reduction in calculation time, the coupling of the Autocad 2021 (educational version) software with the energy efficiency software allowed access to information that was not available at the outset [9].
All buildings share a consistently high average U-value of 3.58 W/m2K, confirming the absence of thermal insulation and the poor heat retention capacity of the existing masonry structure. Ground-contact surfaces range from 103.17 m2 to 156.57 m2, while total opening surfaces (Tos) span from 22.76 m2 to 61.89 m2, showing proportional relationships between window areas and building size. The domestic hot water (DHW) system capacities vary from 16 kW in the smallest units to 48 kW in the largest, aligning with the differences in total dwelling area.
For all studied buildings, the automation category is D, ranking from A (best automation category) to D (poor automation category), as elaborated in Appendix C.

3.6. The Three Energy Upgrade Scenarios

The proposed energy upgrade scenarios for the Kaisariani social housing complex are designed to address the significant inefficiencies highlighted in the current state of the buildings. They follow a stepwise approach, beginning with essential envelope and system improvements, and progressing toward the integration of renewable energy technologies (Table 3). The selection of technologies and intervention strategies for the retrofit scenarios was guided by four principal criteria to ensure both technical and cultural suitability. First, all proposed measures were evaluated for compatibility with conservation constraints, prioritizing reversibility, minimal visual impact, and respect for the architectural integrity of the historic housing fabric. Second, the solutions were designed for adaptability to Mediterranean climatic conditions, considering the specific thermal and environmental characteristics of the region. Third, the methodology ensured full compliance with established regulatory frameworks, including EN 16883:2017 [83], which provides guidelines for improving energy performance in historic buildings, and the KENAK, governing building energy performance in Greece. Finally, each intervention was assessed for technical feasibility and cost effectiveness, particularly in relation to large-scale applications in social housing contexts. This multi-criteria approach provided a robust and replicable basis for defining the three retrofit scenarios tested in the study.
Scenario 1 employs thermal insulation of the building envelope, in combination with upgrades to both the heating and cooling systems. A central heat pump is suggested for each building, ensuring more efficient and uniform heating distribution. In parallel, new air-conditioning units are installed to modernize cooling provision. This scenario represents the baseline intervention strategy, focusing on the most critical aspects of energy efficiency—thermal protection of the envelope and modernization of mechanical systems.
Scenario 2 builds on the first intervention by incorporating additional measures to improve both envelope performance and hot water supply. Alongside the thermal insulation and system upgrades of scenario 1, this scenario suggests the replacement of window frames with more efficient alternatives, reducing heat transfer through the openings, and mitigating air infiltration. Furthermore, a solar water heating system is introduced to cover a significant share of domestic hot water (DHW) demand through renewable energy, reducing reliance on conventional systems, with the aim of lowering operational costs.
Scenario 3 represents the most comprehensive intervention package. It includes all measures from the first two scenarios—thermal insulation, efficient heating and cooling, improved window performance, and solar water heating—while also introducing energy-efficient glazing and a photovoltaic (PV) system. The adoption of high-performance windows further enhances the building envelope, minimizing energy losses and improving indoor comfort. The integration of PV panels marks a transition toward active energy production, enabling partial on-site generation of electricity. This scenario thus offers the greatest potential for reducing both energy consumption and greenhouse gas emissions, positioning the buildings closer to contemporary standards of nearly zero-energy performance.
Together, these scenarios illustrate a progressive strategy for upgrading the historic refugee housing complex, ranging from essential insulation and system modernization to the integration of renewable technologies and self-generation of electricity. The three proposed retrofit scenarios were carefully designed to be minimally invasive, ensuring full respect for the historical morphology and architectural character of the Kaisariani social housing complex. Aligned with EN 16883:2017—“Guidelines for Improving the Energy Performance of Historic Buildings” [75], developed by CEN/TC 346, the proposed retrofit approach for the Kaisariani social housing complex adopts a conservation-compatible framework that enhances energy performance while safeguarding heritage values. Following the principles of compatibility, reversibility, and minimal intervention, all three scenarios integrate energy-efficient measures—such as internal insulation, discreet renewable systems, and morphologically consistent window replacements—without altering the original façades or spatial typology [83]. This approach ensures that energy upgrades meet KENAK standards while fully respecting the complex’s architectural integrity and cultural significance.

4. Results

4.1. Existing Building (EB)

The interwar social housing buildings in Kaisariani, Athens, constructed to accommodate Asia Minor refugees, represent a modest but historically significant part of the city’s built environment. The housing stock is largely uniform in form and size: most blocks are three-story buildings containing six apartments each. Only two stand out—Building C, which has twelve apartments on three levels, and Building D, which is smaller, with two storeys and four apartments. The total floor areas of these buildings vary between 207.40 m2 (Building D) and 469.71 m2 (Building C), while the corresponding heated floor areas are consistently lower, from 181.30 m2 to 376.77 m2. Envelope characteristics reflect early 20th-century construction practices, with the total surface of openings ranging from 22.76 m2 to 61.89 m2. Existing openings contribute to significant air infiltration rates of 475–887 m3/h, a clear indicator of poor airtightness, functioning as a major source of thermal losses. Domestic hot water (DHW) demand is also notable, ranging from 109.20 m3/year in the smaller buildings to 327.60 m3/year in the larger ones. System capacities scale accordingly, from 16 kW to 48 kW. Despite differences in building size and consumption levels, all buildings fall into the same categories: automation class D and energy efficiency class G, which are low rating categories under current standards.

4.2. Heating and Cooling Energy Demand

Comparison Among EB, RB, and the Three Scenarios

Figure 9 illustrates the heating and cooling energy demand of the Kaisariani social housing buildings under different energy upgrade scenarios compared with the existing building (EB) and the reference building (RB). The existing building demonstrates very high heating demand, at 469.4 kWh/m2, reflecting the poor thermal performance of the current envelope and systems. Scenario 1—introducing insulation and upgraded heating and cooling—reduces demand to 134.3 kWh/m2, corresponding to a 71% reduction compared to the existing condition. Scenarios 2 and 3, which add further measures such as improved window systems, solar water heating, and photovoltaics, achieve an even greater improvement, lowering demand to 114 kWh/m2, or a 76% reduction relative to the existing building. Although these values remain significantly higher than the benchmark of the reference building (41.7 kWh/m2), the results underscore the substantial energy-saving potential of the proposed interventions, with scenarios 2 and 3 approaching three-quarters of the total reduction needed to align with modern standards.

4.3. Cooling Energy Demand

Comparison Among EB, RB, and the Three Scenarios

The cooling energy demand of the Kaisariani social housing buildings in their existing state (EB), under the proposed upgrade scenarios, and against the benchmark of the reference building (RB) are also shown in Figure 9. The existing building exhibits very high cooling demand at 82.6 kWh/m2, which reflects both inadequate envelope performance and outdated mechanical systems. Scenario 1, incorporating insulation and upgraded heating/cooling, reduces demand to 31.3 kWh/m2, corresponding to a 62% reduction compared to the existing building. Scenario 2, which adds new window frames and a solar water system, results in a slightly higher demand of 37.8 kWh/m2, equating to a 54% reduction, suggesting that while this intervention improves heating efficiency, it may slightly compromise summer performance due to altered solar gains. Scenario 3, which introduces energy-efficient glazing and photovoltaics in addition to the previous measures, achieves the lowest cooling demand at 30.7 kWh/m2, representing a 63% reduction relative to the existing condition. Despite these substantial improvements, all scenarios remain above the reference building level of 19.1 kWh/m2, underscoring both the progress achieved and the remaining gap toward optimal energy performance.

4.4. Domestic Hot Water Demand

Comparison Among EB, RB, and the Three Scenarios

Figure 10 illustrates the domestic hot water (DHW) energy demand for the existing Kaisariani buildings, the three upgrade scenarios, and the reference building (RB). In their current state, the buildings exhibit a DHW demand of 31.3 kWh/m2, which remains unchanged under scenario 1, as no interventions related to water heating are included. By contrast, scenarios 2 and 3 integrate solar water heating systems, dramatically reducing demand to just 1.4 kWh/m2. This represents a 95% reduction compared to both the existing building and scenario 1, and it performs significantly better than the reference building benchmark of 14.6 kWh/m2. These results highlight the pivotal role of renewable-based DHW systems in achieving substantial efficiency gains, demonstrating that relatively targeted interventions in water heating can achieve deeper reductions than broader envelope or system upgrades alone.

4.5. Total Energy Demand

Comparison Among EB, RB, and the Three Scenarios

The existing building (EB) has the highest energy demand at 583.2 units, followed by scenario 1 at 196.9 units, scenario 2 at 153.2 units, and the reference building (RB) at 75.3 units. Scenario 3 shows the lowest demand at 17.5 units, indicating significant energy reduction potential in comparison to the existing building (Figure 11).

4.6. Automation Category

According to the KENAK framework, the automation category reflects the degree of control and monitoring of a building’s energy systems. In all three retrofit scenarios for the Kaisariani social housing complex, the automation category improves from D to C, indicating a shift from minimal or manual operation to a more coordinated, semi-automated management of energy functions. This upgrade results from the installation of modern HVAC systems, central heat pumps, and renewable energy technologies that enable better regulation of indoor comfort conditions and energy use. Under KENAK classification, category C represents buildings equipped with automated control of heating, cooling, and domestic hot water systems, allowing for improved energy performance, reduced operational losses, and enhanced occupant comfort—marking a crucial step toward compliance with contemporary energy efficiency standards.

4.7. Reduction in Primary Energy Demand (% and kWh/m2)

Comparison Among the Three Scenarios

As presented in Figure 12, the percentage of the reduction in primary energy demand varies from 66.2% in scenario 1 to 97% observed in scenario 3. In between, scenario 2 is found with a significant reduction percentage of 73.7%. These percentages correspond to kWh/m2 reductions at 386.3 in scenario 1, 439 in scenario 2, and 565.7 in scenario 3 (see Figure 12). Undoubtedly, scenario 3 is regarded as the most efficient in terms of reduction in primary energy demand as it achieves the best possible outcome.

4.8. Reduction of CO2 Emissions

Comparison Among the Three Scenarios

Figure 13 illustrates the reduction of CO2 emissions under the three scenarios, each reflecting a different combination of energy efficiency measures. Scenario 1, which includes thermal insulation of the building envelope, upgraded heating with central heat pumps, and upgraded cooling with new air-conditioning units, achieves a reduction of 131.9 units. Scenario 2 adds the replacement of window frames and the installation of a solar water system for domestic hot water to the measures of scenario 1, increasing the reduction to 155.7 units. Scenario 3 further enhances the package by incorporating energy-efficient windows, a solar water system, and photovoltaics, resulting in the highest reduction of 184.3 units. The results demonstrate that more comprehensive interventions, particularly those integrating renewable energy technologies, yield greater reductions in CO2 emissions. However, the progressive improvements also suggest that the most significant gains may come with higher upfront costs and technical complexity, raising questions about the balance between feasibility, affordability, and environmental benefit.

4.9. Economic Dimensions of the Suggested Scenarios

The three scenarios differ not only in their capacity to reduce CO2 emissions but also in their economic implications. Scenario 1, focused on thermal insulation and the upgrading of heating and cooling systems, represents the least costly intervention, with an initial investment of EUR 520,568 (Figure 14). While it delivers the lowest emission reduction (131.9 units), its lower financial requirement makes it a relatively accessible option. Scenario 2, which adds window replacement and a solar water system for domestic hot water, increases the investment to EUR 721,276 but achieves a higher emission reduction of 155.7 units, suggesting an improved balance between cost and environmental performance (Figure 13). Scenario 3, incorporating energy-efficient windows and photovoltaics, demands the highest capital expenditure of EUR 869,276 yet results in the largest emission reduction of 184.3 units. Overall, the results highlight a clear trade-off: higher upfront investments are associated with greater reductions in CO2 emissions, underscoring the importance of considering payback periods, long-term energy savings, and supportive financial mechanisms when evaluating the feasibility of each scenario. To be more specific, the repayment period for scenario 1 is 8.3 years, for scenario 2 it is 9.8 years, and for scenario 3 three the repayment period is 10 years (Figure 14).
The linear trendline for investment represented by the blue dotted line in Figure 14 shows how the initial investment cost increases between the three retrofit scenarios, indicating a steady and proportional rise in investment. Accordingly, the linear trendline for payback period in years, represented by the orange dotted line, indicates that more expensive scenarios (2 and 3) take more time to recover the investment through cost savings. The payback period also follows a positive linear trend, though less steeply. Even though scenario 3 is the most expensive, its financial performance remains relatively stable, with only a modest increase in payback time.
The three scenarios show progressive financial scaling: higher investment yields improved or enhanced system performance, while maintaining a manageable and nearly proportional repayment period, indicating economically reasonable progression between the three retrofit scenarios.
Regarding the operational costs (Figure 15), the existing building reaches the highest value of 98,634.1 euros, which is far more expensive compared to scenario 1 (36,220.8 euros). Scenarios 2 and three perform better in terms of operational costs, with values ranging from 24,939.8 euros to 11,412.2 euros, showing the long-term benefits of a targeted energy upgrade in social housing accommodation. It is important to note that scenario 3 outperforms the reference building, whose operational costs are estimated at 20,162.8 euros, a value similar to the costs of scenario 2.

5. Discussion

5.1. Discussion of Findings from the Bibliometric Analysis

The bibliometric analysis of keywords revealed dominant terms represented as nodes of bigger diameter, which include “energy efficiency”, “mediterranean climate”, “housing”, “thermal comfort” and “retrofitting”. Those red-colored keywords belong in the primary thematic area. The network visualization map shows the prominence of Spain, Cyprus, Italy and southern European countries as pioneers in the literature activity. Emerging research trends are also revealed: The keywords “monitoring”, “occupant behavior”, and “thermal comfort” seem to indicate a transition towards data-driven retrofit frameworks.
Recent research on social housing across Europe shows that many older buildings still struggle with poor indoor conditions, high energy demand and rising vulnerability to energy poverty. Studies from Spain and Italy reveal that even modest retrofit measures can noticeably improve comfort and reduce heating needs. At the same time, the lack of reliable data on how residents use their homes remains a major barrier, making continuous monitoring essential for shaping more realistic energy strategies [84].
Recent work highlights how important it is to monitor real indoor conditions and everyday user behavior before planning renovations in social housing. In southern European cities, simple passive measures and small renewable additions can significantly lower energy needs and ease energy poverty [85].
Green circles (nodes) indicate specialized topics such as “building energy simulation”, “sustainable development”, “life cycle”, and “residential buildings”. Those green nodes (circles of smaller diameter) are linked to the dominant nodes but represent subfields of research. Lighter-colored and smaller-sized circles represent distinct subfields which are also connected to each other and to the core (red) nodes, such as “zero energy buildings”, “thermal insulation”, and “building envelopes”.
Keywords positioned around the dominant ones demonstrate their limited integration with the core keywords (red nodes), which may lead us to conclude their limited integration in the red nodes and, consequently, to a research gap: the clusters addressing heritage building retrofits and those concentrating on social housing and occupant behavior are clearly separated, with limited direct interaction. The above limitation indicates a research gap in the recent literature activity and more specifically in the studies relating to historical housing preservation and energy-efficient retrofitting within the Mediterranean area.
An overall pattern may be distinguished for the five clusters generated by the cluster analysis: Clusters 1–3 include technical and design-focused keywords, such as simulation, optimization, retrofitting, and thermal performance. Cluster 4 includes keywords related to policy, housing, and monitoring aspects. Finally, Cluster 5 includes keywords focused on strategy and decision-making.

5.2. Discussion of Findings from the Buildings Energy Performance Analysis and Retrofit Scenarios

The findings of this study demonstrate that historic social housing in Mediterranean climates can achieve substantial energy efficiency improvements while preserving architectural and cultural heritage through carefully designed, minimally invasive and conservation-compatible interventions (RQ1). The proposed methodological framework, which integrates historical analysis, technical assessment, and scenario-based energy evaluation, proves effective for systematically assessing retrofit options, aligning them with both KENAK standards and heritage preservation principles (RQ2). Applied to the Kaisariani social housing complex, the framework highlights the feasibility of achieving up to a 97% reduction in primary energy demand and a 63–76% reduction in heating and cooling loads, even in deteriorated interwar masonry structures. In addition to the technical assessment, the analysis takes into account the specific climatic context of Athens, which plays a decisive role in the performance of retrofit measures. The city is classified as Climate Zone B under the Greek KENAK, characterized by hot–dry summers, mild winters, and high solar radiation levels typical of Mediterranean environments. These climatic parameters directly influence both the heating and cooling demands of the Kaisariani housing complex. The relatively mild winter conditions contribute to moderate heating loads, while intense summer solar gains increase the importance of shading, glazing performance, and natural ventilation. For instance, in scenario 2, the introduction of new window frames with higher solar transmittance slightly increased cooling loads despite improving overall insulation performance—demonstrating the need to balance energy efficiency interventions with climatic responsiveness.
Among the three retrofit scenarios examined, the third scenario—combining thermal insulation, efficient HVAC systems, renewable domestic hot water, and photovoltaic installations—emerges as the optimal solution, offering the best balance between cost effectiveness, CO2 reduction, and preservation of cultural identity (RQ3). While deeper interventions entail higher initial investments and slightly longer payback periods (8.3–10 years), their long-term operational savings and environmental benefits justify the cost, particularly when paired with supportive funding schemes.
This study aligns with contemporary approaches that balance heritage conservation with energy performance, cost efficiency, and user comfort. At the neighborhood and district scales, such methods group buildings by typology and protection level, test retrofit packages, and deploy representative strategies consistent with established conservation frameworks [86]. Stock-level archetypes, combined with scenario-based restriction levels, enable the translation of qualitative heritage constraints into quantitative optimization and life-cycle cost analyses. Life-cycle assessments further reveal embodied–operational trade-offs, often supporting preservation through selective, low-footprint insulation and microclimate measures rather than demolition—particularly relevant in cooling-dominated contexts [87]. Procedural tools and governance instruments are evolving in parallel, as relevant studies indicate that reforms to energy performance certification processes in multi-owner historic buildings can mitigate heritage risks and better align retrofit recommendations with occupant needs and objectives [88]. As with the Spanish experience, where municipal “image vulnerability” classifications have guided energy retrofits in post-war housing without precluding aesthetic or heritage upgrades, the case of Kaisariani, Athens, illustrates how façade and envelope transformations can be regulated to balance energy efficiency with the recovery of character-defining features. This approach enables coordinated interventions across neighborhood, building, and dwelling scales, ensuring that energy performance improvements also reinforce local identity and social value [89]. Meta-reviews of sustainability rating systems highlight the need for indicator sets that balance environmental, economic, and social dimensions while adapting assessment criteria to heritage-specific constraints—an agenda that supports greater standardization and comparability across cities and building archetypes. The Kaisariani case contributes to this discourse by illustrating how such balanced frameworks can be contextualized within urban fabrics, aligning sustainability goals with cultural and social values rooted in collective housing heritage [90]. Together, these strands reinforce both the conceptual legitimacy and the practical capacity to integrate historic social housing into comparative studies of urban quality, regeneration, and climate adaptation—particularly in Mediterranean contexts, where selective envelope upgrades, shading interventions, ventilation preservation, and open-space microclimate strategies emerge as priority, with heritage-compatible levers for sustainable transformation [91].
Building on previous research into the energy retrofit of historic and social housing, this study proposes an integrated methodological framework that connects energy performance evaluation, cultural heritage assessment, and socio-spatial context analysis. The approach combines bibliometric evidence with scenario-based modeling aligned with both EN 16883:2017 and KENAK, offering a transferable decision-support tool for Mediterranean municipalities.
Applied to the Kaisariani Asia Minor refugee complex—a historically and socially significant ensemble—the framework demonstrates how energy retrofitting can extend beyond technical and economic goals to serve as a catalyst for cultural sustainability. The Kaisariani pilot shows that conservation-aligned retrofit strategies can enhance living conditions, reduce energy poverty, and strengthen community resilience without compromising authenticity. In this way, it provides a transferable model for Mediterranean cities, illustrating how aging social housing can evolve into sustainable, nearly zero-energy environments while preserving historical and social values. More broadly, the study contributes to expanding the discourse on energy-efficient retrofitting from isolated building optimization toward the urban, cultural, and policy dimensions of sustainability, bridging the gap between heritage conservation, social equity, and climate adaptation. The representativeness of the Kaisariani case and the scalability of the proposed framework are underscored by its alignment with broader Mediterranean patterns of historic social housing. The complex reflects common features of early twentieth-century refugee and social housing—masonry construction, limited thermal protection, and culturally significant architectural elements—found across Spain, Italy, Portugal, and other southern European contexts. Evidence from comparable retrofit initiatives, such as the MedZEB project in Lisbon and the upgrading of post-war estates in Barcelona, further supports the transferability of this study’s approach. These parallels demonstrate that the methodological structure developed in this study is well suited for application to similar housing typologies with analogous climatic conditions, construction systems, and heritage constraints, offering a strong basis for regional adaptation and wider implementation [90,91,92].

6. Conclusions

This study has explored how historic social housing in Mediterranean climates can be effectively upgraded to meet contemporary energy performance standards while maintaining their architectural integrity. The research confirms that deep energy retrofitting and heritage preservation are not mutually exclusive, but can be successfully integrated through a structured, conservation-compatible framework (RQ1). The results demonstrate that substantial energy savings and emission reductions can be achieved in aging, historically significant housing stock through targeted, minimally invasive interventions (RQ2). By combining thermal insulation, high-efficiency HVAC systems, renewable domestic hot water systems, and photovoltaic installations, the most comprehensive retrofit scenario achieved a 97% reduction in primary energy demand, alongside significant decreases in heating and cooling loads (63–76%) and CO2 emissions (RQ3). The comparative analysis of retrofit scenarios highlights that while more extensive interventions require higher initial investment, their long-term benefits—reflected in energy savings, operational cost reductions, and emission cuts—justify their adoption. The payback period of around ten years underlines their practical feasibility, especially when integrated into broader funding frameworks for social or public housing regeneration.
A limitation of the present study is the absence of a detailed analysis of thermal comfort conditions. Although the research concentrated on improving the energy performance of historic social housing through conservation-compatible interventions, the evaluation of indoor comfort parameters was beyond its scope. Given that thermal comfort directly influences occupants’ health, well-being, and the overall effectiveness of retrofit measures, future research should incorporate both simulated and user-based comfort assessments. In particular, the integration of indoor thermal comfort simulations would enhance the current findings by providing a more complete understanding of how retrofit scenarios affect indoor environmental quality. Such analyses would contribute to the development of more holistic, socially responsive, and user-centered retrofit strategies for Mediterranean historic housing.
Beyond technical outcomes, the research developed and validated a methodological framework that integrates historical, technical, and environmental assessment tools to guide decision-making in similar contexts. This framework offers a practical pathway for public authorities, engineers, and conservation professionals to balance environmental performance, cultural values, and economic feasibility in the renovation of historic urban housing. The approach ensures compliance with both the Greek KENAK and the European EN 16883:2017 standard [75], bridging the gap between climate policy goals and heritage conservation principles.
The broader significance and purpose of this work extend beyond a single case study. The Kaisariani pilot demonstrates that energy retrofitting can serve as a strategic tool for sustainable urban regeneration, simultaneously addressing environmental, social, and cultural dimensions. It promotes improved living conditions, mitigates energy poverty, and reinforces the collective identity of historically significant communities. Furthermore, the proposed framework is applicable to similar housing typologies across Greece and southern Europe, where interwar and post-war social housing estates share comparable climatic, architectural, and socio-economic conditions. Similar challenges related to aging social housing, poor energy performance, and heritage preservation are widely observed across Mediterranean Europe, underscoring the broader relevance of the issues addressed in this study. Evidence from retrofit initiatives in countries such as Spain, Italy, and Portugal confirms that these concerns are not unique to Kaisariani, reinforcing the applicability of the proposed framework to comparable contexts across the region. Applying this model could support the design of context-sensitive retrofit strategies that align climate neutrality targets with architectural preservation.
The proposed retrofit framework demonstrated outstanding quantitative results, achieving up to a 97% reduction in primary energy demand, 63–76% decreases in heating and cooling loads, and an estimated payback period of approximately ten years, confirming both its technical and economic feasibility. Beyond the Kaisariani case, the methodology shows strong replicability potential for other Mediterranean historic or social housing complexes, particularly those sharing comparable climatic conditions, masonry construction typologies, and heritage preservation constraints. From a policy perspective, the framework provides a strategic tool for local authorities and urban planners, enabling the integration of energy-efficient retrofitting within municipal regeneration programs and EU-funded renovation initiatives. In a broader sense, the study contributes to climate neutrality objectives while reinforcing cultural continuity and social cohesion, demonstrating that sustainable energy transitions can coexist harmoniously with the preservation of architectural identity and collective memory in Mediterranean cities.

Author Contributions

Conceptualization, Z.K. and E.T.; methodology, Z.K.; software, E.P. and Z.K.; validation, E.T., E.P. and Z.K.; formal analysis, E.T. and G.P.; investigation, A.M. and E.K.; resources, A.M. and E.K.; data curation, Z.K., G.P. and E.P.; writing—original draft preparation, Z.K., E.K., G.P., E.P. and E.T.; writing—review and editing, Z.K.; E.K. and E.T.; visualization, A.M., E.T. and E.K.; supervision, Z.K. and E.T.; project administration, Z.K. and E.T.; funding acquisition, Z.K. All authors have read and agreed to the published version of the manuscript.

Funding

This research received no external funding.

Institutional Review Board Statement

Not applicable.

Informed Consent Statement

Not applicable.

Data Availability Statement

The original contributions presented in this study are included in the article. Further inquiries can be directed to the corresponding author.

Acknowledgments

The authors would like to acknowledge the Directorate of Special Area Upgrade Projects (DEEAP) of Athens for providing CAD plans and necessary information. The authors would also like to acknowledge Kipriani Liakopoulou and Sofia Lebesi for their preliminary research on the studied buildings. The authors also would like to acknowledge the Editor of “Atmosphere”journal for issuing an APC waiver for this article.

Conflicts of Interest

The authors declare no conflicts of interest.

Abbreviations—Nomenclature Section

The following abbreviations are used in this manuscript:
RBReference building
EBExistent building
LEDLight-emitting diode
PVPhotovoltaics
HVACHeating, ventilation, and air conditioning
TIBEThermal insulation of the building envelope
TwsTotal wall surface
TosTotal openings’ surface
TfaTotal floor area
WCUSUnheated spaces refer to common spaces within the buildings, such as corridors, building stairs, and storage areas
ROIReturn-on-investment
EPBDEnergy Performance of Buildings Directive
VOSVisualization of similarities
TCGTechnical Chamber of Greece
DHWDomestic hot water
RESsRenewable energy sources
CHPCombined heat and power
UThermal transmittance (W/m2K),
ACH (air changes per hour)
U-values express the amount of heat that passes through 1 m2 of wall for every 1 K temperature; better thermal insulation material properties are expressed with lower U-values
COPCoefficient of performance
EEREnergy efficiency ratio

Appendix A. Keywords Included in Each One of the Five Clusters

Table A1. Table of keywords by cluster.
Table A1. Table of keywords by cluster.
Cluster 1Cluster 2Cluster 3Cluster 4Cluster 5
building,
buildings
climate change
computer simulation
cooling
energy demand,
energy demands
energy management
energy savings
heating
historic building
Italy
Mediterranean climate,
Mediterranean environment, Mediterranean region
numerical model
optimization
performance assessment
residential energy
simulation
southern Europe
architectural design
building energy performance
building energy simulation
building energy simulation
carbon dioxide
climate models
energy
energy simulation
energy consumption
environmental impact
gas emissions
greenhouse gases
house
HVAC
life cycle
residential building
residential buildings
sustainable development
zero energy building
air conditioning
building envelope
building retrofits
climate
cost effectiveness
energy conservation
energy retrofit
energy saving
historic buildings
indoor thermal comfort
insulation
residential clean times
occupant behavior
retrofitting
thermal insulation
thermal performance
ventilation
air quality,
cooling systems,
energy consumption, energy performance, energy policy,
energy use,
housing,
housing stock,
monitoring,
social housing,
thermal comfort
Decision-making

Appendix B. Area Calculation-Floor Area

For the accurate calculation of the areas of the structural elements, the building facades were redesigned in CAD software for the most accurate and direct calculation of the areas. The total floor area includes the surface of each level in external measurements (external walls included). The surface of the windows (openings are deducted).
The area occupied by the building’s load-bearing structure (conventional method of calculating the area occupied by the building’s load-bearing structure as a percentage of its facade area in cases where it is not possible to record the load-bearing structure) was calculated according to T.O.T.E.E. 20701-1/2017. A total of 20% was selected as the percentage of reinforced concrete for the buildings, for which a permit was issued before 1980, and there are up to two floors and 18% for buildings constructed from 1980–1999.
Table A2. Surface area calculation by percentage in façade area.
Table A2. Surface area calculation by percentage in façade area.
Number of FloorsUp to 22 < Floors < 55 or More
Before 198015%20%23%
1980 to 199918%23%28%

Appendix C. Automatic Control Devices: Impact of Automatic Control Devices on Energy Consumption

The use of automatic control and regulation devices significantly reduces energy consumption across various end uses such as heating, cooling, air conditioning, and lighting. When systems are equipped with either central or local automatic controls, the energy required to meet specific functional loads is notably decreased.
The EN 15232:2007 [93] standard categorizes building automation and control systems into four efficiency classes—A, B, C, and D [2]:
  • Class D (lowest efficiency): Manual control of terminal units and distribution networks, and absence of room thermostats.
  • Class A (highest efficiency): Automatic, independent control of terminal unit operation per zone or functional space, which includes the use of thermostats and/or thermostatic valves in each space, as well as ON/OFF control per zone.
In order to assess the energy efficiency of the building and issue an energy certificate, the calculations take into account the photovoltaic (PV) systems installed to cover all or part of its electricity needs (with or without offsetting the energy produced by the PV with the electricity consumed—NET METERING) and not for the production of electricity fed into the grid (sold to the electricity supplier), which is not offset against own consumption.

Appendix D

Table A3. Typical U-Values according to TOTEE 20701-2/2010.
Table A3. Typical U-Values according to TOTEE 20701-2/2010.
Construction TypeWall ExposureWith no Thermal Insulation (W/m2K)With Insufficient Thermal Insulation (W/m2K)With Adequate Insulation (W/m2K)
Reinforced concrete (unplastered)Exposed to air3.652.750.60–0.80
Reinforced concrete with plaster (both sides)Exposed to air3.402.600.50–0.70
Brick masonry (25 cm + plaster both sides)Exposed to air1.701.200.45–0.60
Double brick wall with air gap and insulationExposed to air1.200.900.40–0.50
Wall adjacent to unheated spaceMultiply by 0.50–0.70 correction factor

Appendix E. Hours of Operation—Building Operating Period

For the section on hours of operation and building operating period, T.O.T.E.E. 20701-1/2017 was used (standard building operating hours per use), with the basic building category being housing and the use of buildings in thermal zones being primary residence building (more than one apartment). With the two options from above, we have the following:
  • Hours of operation: 18;
  • Days of operation per week: 7;
  • Period of operation in months: 12.

Appendix F

Table A4. DHW consumption for residential buildings.
Table A4. DHW consumption for residential buildings.
Building Use or Thermal ZoneDaily DHW Consumption
[ℓ/Person/Day]
Annual DHW Consumption
Per Bedroom [m3/Bedroom/Year]
apartment building5027.38

References

  1. Kovacic, I.; Summer, M.; Achammer, C. Life-Cycle Oriented Renovation Strategies for Social Housing Stock. Organ. Technol. Manag. Constr. Int. J. 2013, 5, 881–891. [Google Scholar] [CrossRef]
  2. Lucchi, E.; Delera, A.C. Enhancing the Historic Public Social Housing through a User-Centered Design-Driven Approach. Buildings 2020, 10, 159. [Google Scholar] [CrossRef]
  3. Georgopoulou, E.; Mirasgedis, S.; Sarafidis, Y.; Giannakopoulos, C.; Varotsos, K.V.; Gakis, N. Climate Change Impacts on the Energy System of a Climate-Vulnerable Mediterranean Country (Greece). Atmosphere 2024, 15, 286. [Google Scholar] [CrossRef]
  4. Oorschot, L.; Spoormans, L.; El Messlaki, S.; Konstantinou, T.; de Jonge, T.; van Oel, C.; Asselbergs, T.; Gruis, V.; de Jonge, W. Flagships of the Dutch Welfare State in Transformation: A Transformation Framework for Balancing Sustainability and Cultural Values in Energy-Efficient Renovation of Postwar Walk-up Apartment Buildings. Sustainability 2018, 10, 2562. [Google Scholar] [CrossRef]
  5. Sugar, V.; Kita, M.; Ballo, Z. Energetic Retrofit of Historical Downtown Buildings: Cost Effectiveness and Financing Options. Int. J. Energy Prod. Manag. 2019, 4, 273–286. [Google Scholar] [CrossRef]
  6. Buda, A.; Hansen, E.J.; Rieser, A.; Giancola, E.; Pracchi, V.N.; Mauri, S.; Marincioni, V.; Gori, V.; Fouseki, K.; López, C.S.P.; et al. Conservation-Compatible Retrofit Solutions in Historic Buildings: An Integrated Approach. Sustainability 2021, 13, 2927. [Google Scholar] [CrossRef]
  7. Massimo, D.E.; Del Giudice, V.; Malerba, A.; Bernardo, C.; Musolino, M.; De Paola, P. Valuation of Ecological Retrofitting Technology in Existing Buildings: A Real-World Case Study. Sustainability 2021, 13, 7001. [Google Scholar] [CrossRef]
  8. Jacques, S.; Stergiou, C.; Kanetaki, Z. A Novel BIM-Based Process Workflow for Building Retrofit. In Cost-Effective Energy-Efficient Methods for Refurbishment and Retrofitting of Buildings; Woodhead Publishing Series in Civil and Structural Engineering; Woodhead Publishing: Cambridge, UK; Elsevier: Amsterdam, The Netherlands, 2025; pp. 189–216. ISBN 978-0-443-23975-5. [Google Scholar]
  9. Sofias, K.; Kanetaki, Z.; Stergiou, C.; Jacques, S. Combining CAD Modeling and Simulation of Energy Performance Data for the Retrofit of Public Buildings. Sustainability 2023, 15, 2211. [Google Scholar] [CrossRef]
  10. Trachte, S.; Stiernon, D. P-Renewal Project: A Reflexive Contribution to the Evolution of Energy Performance Standards for the Renovation of Historic Buildings. Heritage 2024, 7, 1539–1568. [Google Scholar] [CrossRef]
  11. Boeri, A.; Longo, D. Eco-Technologies for Retrofitting Social Housing Stock: Strategies for an Italian Case Study. WIT Trans. Ecol. Environ. 2012, 165, 375–386. [Google Scholar] [CrossRef]
  12. Tousi, E.; Karadoulama, K.; Papaioannou, I.; Patsea, A.; Skrepi, A.; Spentza, E.; Voskos, T.; Zafeiropoulos, G. Issues of Urban Conservation and Collective Memory. The Case of the Asia Minor Post-Refugee Urban Neighbourhood Germanika at Nikea, Piraeus, Greece. J. Sustain. Archit. Civ. Eng. 2023, 33, 30–44. [Google Scholar] [CrossRef]
  13. Tousi, E. Challenges on Urban Socio-Spatial Cohesion. The Case of Social Housing Complexes in the Regional Administrative Area of Piraeus in Greece. J. Sustain. Archit. Civ. Eng. 2021, 29, 21–32. [Google Scholar] [CrossRef]
  14. Hill, M. The League of Nations and the Work of Refugee Settlement and Financial Reconstruction in Greece, 1922–1930. Weltwirtschaftliches Arch. 1931, 34, 265–283. [Google Scholar]
  15. Pentzopoulos, D. The Balkan Exchange of Minorities and Its Impact Upon Greece; Walter de Gruyter GmbH & Co KG: Berlin, Germany, 2021; ISBN 978-3-11-241586-3. [Google Scholar]
  16. Brooks, M. Karl Marx-Hof. Available online: https://www.designingbuildings.co.uk/wiki/Karl_Marx-Hof (accessed on 23 September 2025).
  17. Brenner, A.-K.; Haas, W.; Rudloff, C.; Lorenz, F.; Wieser, G.; Haberl, H.; Wiedenhofer, D.; Pichler, M. How Experiments with Superblocks in Vienna Shape Climate and Health Outcomes and Interact with the Urban Planning Regime. J. Transp. Geogr. 2024, 116, 103862. [Google Scholar] [CrossRef]
  18. Karakosta, C.; Vryzidis, I. Cost-Effective Energy Retrofit Pathways for Buildings: A Case Study in Greece. Energies 2025, 18, 4014. [Google Scholar] [CrossRef]
  19. Tzortzopoulos, P.; Ma, L.; Soliman Junior, J.; Koskela, L. Evaluating Social Housing Retrofit Options to Support Clients’ Decision Making—SIMPLER BIM Protocol. Sustainability 2019, 11, 2507. [Google Scholar] [CrossRef]
  20. Synnefa, A.; Vasilakopoulou, K.; Masi, R.F.D.; Kyriakodis, G.-E.; Londorfos, V.; Mastrapostoli, E.; Karlessi, T.; Santamouris, M. Transformation through Renovation: An Energy Efficient Retrofit of an Apartment Building in Athens. Procedia Eng. 2017, 180, 1003–1014. [Google Scholar] [CrossRef]
  21. Bukar, U.A.; Sayeed, M.S.; Razak, S.F.A.; Yogarayan, S.; Amodu, O.A.; Mahmood, R.A.R. A Method for Analyzing Text Using VOSviewer. MethodsX 2023, 11, 102339. [Google Scholar] [CrossRef]
  22. van Eck, N.J.; Waltman, L. VOSviewer Manual; Leiden University: Leiden, The Netherlands, 2017. [Google Scholar]
  23. Chakraborty, S.; Gonzalez-Triana, Y.; Mendoza, J.; Galatro, D. Insights on Mapping Industry 4.0 and Education 4.0. Front. Educ. 2023, 8, 1150190. [Google Scholar] [CrossRef]
  24. Zaino, R.; Ahmed, V.; Alhammadi, A.M.; Alghoush, M. Electric Vehicle Adoption: A Comprehensive Systematic Review of Technological, Environmental, Organizational and Policy Impacts. World Electr. Veh. J. 2024, 15, 375. [Google Scholar] [CrossRef]
  25. Ahad, M.T.; Bhuiyan, M.M.H.; Sakib, A.N.; Becerril Corral, A.; Siddique, Z. An Overview of Challenges for the Future of Hydrogen. Materials 2023, 16, 6680. [Google Scholar] [CrossRef]
  26. Lepsch-Cunha, N.; Muraro, V.; Nascimento, H.E.M.; Mazoni, A.; Nunez, C.V.; Bonacelli, M.B.M. Technical-Scientific Production and Knowledge Networks about Medicinal Plants and Herbal Medicines in the Amazon. Front. Res. Metr. Anal. 2024, 9, 1396472. [Google Scholar] [CrossRef]
  27. Chatziiosif, C. The refugee shock, the constants and transformations of the Greek economy. In History of Greece in the Twentieth Century, 1922–1940: The Interwar; Chatziiosif, C., Ed.; Vivliorama: Athens, Greece, 2002; Volume 2.1, pp. 9–57. [Google Scholar]
  28. Heirs of the Greek Catastrophe: The Social Life of Asia Minor Refugees in Piraeus. Available online: https://www.berghahnbooks.com/title/HirschonHeirsNew (accessed on 18 October 2025).
  29. Gemenetzi, G.; Papageorgiou, M. Spatial and social aspects of the housing policies for refugees and immigrants in Greece: A critical overview. Greek Rev. Soc. Res. 2017, 148, 39–74. [Google Scholar] [CrossRef]
  30. Europe, A.P. The Refugees of 1922: Archival Material from the General State Archives. Available online: https://www.archivesportaleurope.net/blog/the-refugees-of-1922-archival-material-from-the-general-state-archives/ (accessed on 23 September 2025).
  31. Athens Social Atlas. Available online: https://www.athenssocialatlas.gr/en/homepage/ (accessed on 18 October 2025).
  32. Tousi, E. Changing Socio-Spatial Identities. The Case of the Asia Minor Refugee Urban Settlements in the Greater Athens-Piraeus Region in Greece. J. Sustain. Archit. Civ. Eng. 2024, 35, 153–167. [Google Scholar] [CrossRef]
  33. Tousi, E. A Retrospect on Social Housing in Greece: The Case of Refugee Dwellings. Des. Princ. Pract. Int. J. Annu. Rev. 2016, 10, 1–11. [Google Scholar] [CrossRef]
  34. Evgenia, T. Initial planning and current situation of refugee housing and outdoor public spaces in the post-refugee urban settlement of Nikea in Attica. Athens Soc. Atlas. 2024. [Google Scholar] [CrossRef]
  35. La Arquitectura Ordinaria Del Siglo Xx Como Patrimonio Cultural: Tres Barrios de Promoción Oficial de Madrid. Available online: https://www.scielo.cl/scielo.php?script=sci_arttext&pid=S0250-71612017000300269&lng=en&nrm=iso&tlng=en (accessed on 14 November 2025).
  36. Özmen, A. The Adaptation of Modern Housing Heritage: Authenticity and Integrity in the Case of Cité Modèle. Vitr.-Int. J. Archit. Technol. Sustain. 2024, 9, 22495. [Google Scholar] [CrossRef]
  37. Gilles, C.T.; Silva, N.J. Técnicas de refuerzo sísmico para la recuperación estructural del patrimonio arquitectónico chileno construido en adobe. Inf. Constr. 2018, 70, e252. [Google Scholar] [CrossRef]
  38. Bernardo, G. Critical and Typological Analysis of the Habitat in Spain after Developmentalism. Vitr.-Int. J. Archit. Technol. Sustain. 2022, 7, 18–29. [Google Scholar] [CrossRef]
  39. Gherri, B.; Cavagliano, C.; Orsi, S. Social Housing Policies and Best Practice Review for Retrofit Action—Case Studies from Parma (IT). IOP Conf. Ser. Mater. Sci. Eng. 2017, 245, 082038. [Google Scholar] [CrossRef]
  40. Esposito, A.; Pappaccogli, G.; Donateo, A.; Salizzoni, P.; Maffeis, G.; Semeraro, T.; Santiago, J.L.; Buccolieri, R. Urban Morphology and Surface Urban Heat Island Relationship During Heat Waves: A Study of Milan and Lecce (Italy). Remote Sens. 2024, 16, 4496. [Google Scholar] [CrossRef]
  41. Pappaccogli, G.; Giangrande, F.; Esposito, A.; Donateo, A.; Lionello, P.; Buccolieri, R. Dynamics of Urban Heat Island Intensity in Lecce, Italy: Seasonal, Diurnal and Heat Wave Influence. Bull. Atmos. Sci. Technol. 2024, 5, 8. [Google Scholar] [CrossRef]
  42. Calama-González, C.M.; Escandón, R.; Suárez, R.; Alonso, A.; León-Rodríguez, Á.L. Household Energy Vulnerability Evaluation in Southern Spain through Parametric Energy Simulation Models and Socio-Economic Data. Sustain. Cities Soc. 2024, 103, 105276. [Google Scholar] [CrossRef]
  43. Silva, L.P.P.; Najjar, M.K.; da Costa, B.B.F.; Amario, M.; Vasco, D.A.; Haddad, A.N. Sustainable Affordable Housing: State-of-the-Art and Future Perspectives. Sustainability 2024, 16, 4187. [Google Scholar] [CrossRef]
  44. Havinga, L.; Colenbrander, B.; Schellen, H. Heritage Attributes of Post-War Housing in Amsterdam. Front. Archit. Res. 2020, 9, 1–19. [Google Scholar] [CrossRef]
  45. Álvaro, S.; SAAL, S. Victor Social Housing, Porto, Portugal. 1974–1977. MoMA. Available online: https://www.moma.org/collection/works/161471 (accessed on 18 November 2025).
  46. Micelli, E.; Giliberto, G.; Righetto, E. Is the Energy Transition of Housing Financially Viable? Unlocking the Potential of Deep Retrofits with New Business Models. Buildings 2025, 15, 1175. [Google Scholar] [CrossRef]
  47. Gupta, R.; Gregg, M.; Passmore, S.; Stevens, G. Intent and Outcomes from the Retrofit for the Future Programme: Key Lessons. Build. Res. Inf. 2015, 43, 435–451. [Google Scholar] [CrossRef]
  48. Whiteside, K.H.; Boy, D.; Bourg, D. France’s ‘Grenelle de l’environnement’: Openings and Closures in Ecological Democracy. Environ. Polit. 2010, 19, 449–467. [Google Scholar] [CrossRef]
  49. Mata, É.; Sasic Kalagasidis, A.; Johnsson, F. Cost-Effective Retrofitting of Swedish Residential Buildings: Effects of Energy Price Developments and Discount Rates. Energy Effic. 2015, 8, 223–237. [Google Scholar] [CrossRef]
  50. Canale, L.; Battaglia, V.; Ficco, G.; Puglisi, G.; Dell’Isola, M. Dynamic Evaluation of Heat Thefts Due to Different Thermal Performances and Operations between Adjacent Dwellings. Appl. Sci. 2020, 10, 2436. [Google Scholar] [CrossRef]
  51. Echarri-Iribarren, V. Conditioning Using Ceramic Floor Panels with Capillary Tube Mats and Solar Thermal Panels on the Mediterranean Coast: Energy Savings and Investment Amortisation. Energy Build. 2019, 202, 109334. [Google Scholar] [CrossRef]
  52. Jareño Escudero, C.I.; Navarro Escudero, M.; Mifsut García, C.D.; Flores Fillol, M.; Salmerón Lissen, J.M. Potential of Energy Savings in the Public Housing Stock of Comunitat Valenciana Region by Applying the MedZEB Cost-Optimal Methodology. Appl. Sci. 2022, 12, 138. [Google Scholar] [CrossRef]
  53. Calama-González, C.M.; Suárez, R.; León-Rodríguez, Á.L. Thermal Comfort Prediction of the Existing Housing Stock in Southern Spain through Calibrated and Validated Parameterized Simulation Models. Energy Build. 2022, 254, 111562. [Google Scholar] [CrossRef]
  54. Caro, R.; Sendra, J.J.; González, C.M.M.; Caro, R. The Role of Hybrid Systems in the Decarbonization of Residential Heritage Buildings in Mediterranean Climate. a Case Study in Seville, Spain. Energy Build. 2021, 250, 111302. [Google Scholar] [CrossRef]
  55. Marta, M.; Belinda, L.-M. Simplified Model to Determine the Energy Demand of Existing Buildings. Case Study of Social Housing in Zaragoza, Spain. Energy Build. 2017, 149, 483–493. [Google Scholar] [CrossRef]
  56. López-Mesa, B.; Monzón-Chavarrías, M.; Espinosa-Fernández, A. Energy Retrofit of Social Housing with Cultural Value in Spain: Analysis of Strategies Conserving the Original Image vs. Coordinating Its Modification. Sustainability 2020, 12, 5579. [Google Scholar] [CrossRef]
  57. Calama-González, C.M.; Escandón, R.; Suárez, R.; Ascione, F. Decision-Making for Renovating the Mediterranean Social Housing: A Practical Approach through an Interactive Open Access Tool. Energy Build. 2025, 336, 115629. [Google Scholar] [CrossRef]
  58. Muhy Al-Din, S.S.; Saltik, B. Regulating Indoor Comfortable Temperature Limits for Sustainable Architectural Design in Mediterranean Climates. Buildings 2025, 15, 899. [Google Scholar] [CrossRef]
  59. Stasi, R.; Ruggiero, F.; Berardi, U. Assessing the Energy Saving Potential of Historical Buildings Heritage in Mediterranean Climate. In Proceedings of the 2024 IEEE International Humanitarian Technologies Conference (IHTC), Bari, Italy, 27–30 November 2024; pp. 1–7. [Google Scholar]
  60. Salvalai, G.; Imperadori, M.; Scaccabarozzi, D.; Pusceddu, C. Thermal Performance Measurement and Application of a Multilayer Insulator for Emergency Architecture. Appl. Therm. Eng. 2015, 82, 110–119. [Google Scholar] [CrossRef]
  61. Moreira, S. Corviale, a One-Kilometer Residential Complex in Rome. Available online: https://www.archdaily.com/956906/corviale-a-one-kilometer-residential-complex-in-rome (accessed on 18 November 2025).
  62. Caudo, G. Regenerate Corviale. In Future Housing; IntechOpen: London, UK, 2022; ISBN 978-1-83768-177-8. [Google Scholar]
  63. Social Housing SAAL Bouca. Available online: https://architectuul.com/architecture/social-housing-saal-bouca (accessed on 18 November 2025).
  64. Kumar, G.K.; Saboor, S.; Babu, T.P.A. Study of Various Glass Window and Building Wall Materials in Different Climatic Zones of India for Energy Efficient Building Construction. Energy Procedia 2017, 138, 580–585. [Google Scholar] [CrossRef]
  65. Vittorini, R. Reloaded Corviale, a City with a Single Building (1973–1984). Mario Fiorentino Architect, Rome. Docomomo J. 2016, 54, 44–51. [Google Scholar] [CrossRef]
  66. Navas-Carrillo, D.; Ostos-Prieto, J.; Rodríguez-Lora, J.-A. Housing Policy in Spain between 1939 and 1976: The Residential Phenomenon as a Catalyst for Urban Growth. Hum. Rev. Int. Humanit. Rev. Rev. Int. Humanidades 2023, 18, 1–17. [Google Scholar] [CrossRef]
  67. Archnet > Publication > The Significance of User Participation in Architectural Design: The Case of Nicosia Social Housing Complex. Available online: https://www.archnet.org/publications/6181 (accessed on 18 November 2025).
  68. Mela, A.; Tousi, E.; Varelidis, G. Assessing Urban Public Space Quality: A Short Questionnaire Approach. Urban Sci. 2025, 9, 56. [Google Scholar] [CrossRef]
  69. Kaimaris, D.; Kalyva, D. Aerial Remote Sensing and Urban Planning Study of Ancient Hippodamian System. Urban Sci. 2025, 9, 183. [Google Scholar] [CrossRef]
  70. GRAMMENOS, F.; CRAIG, B.; POLLARD, D.; GUERRERA, C. Hippodamus Rides to Radburn: A New Model for the 21st Century. J. Urban Des. 2008, 13, 163–176. [Google Scholar] [CrossRef]
  71. 10 Modern Cities Influenced by Ancient Hippodamian Urban Planning. Available online: https://www.thearchaeologist.org/blog/10-modern-cities-influenced-by-ancient-hippodamian-urban-planning (accessed on 23 September 2025).
  72. Technical Chamber of Greece. TEE KENAK 1.29.1.19: Software Inspection and Certification of Energy Buildings, Study of Energy Efficiency Boiler Inspection/Heating Installations and Facilities Air Conditioning-Manual; Technical Chamber of Greece Publications: Athens, Greece, 2012. [Google Scholar]
  73. Energy Performance of Buildings Directive. Available online: https://energy.ec.europa.eu/topics/energy-efficiency/energy-efficient-buildings/energy-performance-buildings-directive_en (accessed on 2 June 2025).
  74. ISO 52016-1:2017(En); Energy Performance of Buildings—Energy Needs for Heating and Cooling, Internal Temperatures and Sensible and Latent Heat Loads—Part 1: Calculation Procedures. ISO: Geneva, Switzerland, 2017.
  75. EN 16883:2017; Conservation of Cultural Heritage—Guidelines for Improving the Energy Performance of Historic Buildings. CEN: Brussels, Belgium, 2017.
  76. Leijonhufvud, G.L.; Buda, A.; Broström, T. Assessing and Enhancing EN 16883:2017. IOP Conf. Ser. Earth Environ. Sci. 2021, 863, 012033. [Google Scholar] [CrossRef]
  77. ISO 9869-1:2014; Thermal Insulation—Building Elements—In-Situ Measurement of Thermal Resistance and Thermal Transmittance—Part 1: Heat Flow Meter Method. ISO: Geneva, Switzerland, 2014.
  78. Thermal Transmittance (U-Value) Evaluation of Innovative Window Technologies. Future Cities Environ. 2020, 6, 1–13. [CrossRef]
  79. Fernandes, M.S.; Rodrigues, E.; Gaspar, A.R.; Costa, J.J.; Gomes, Á. The Impact of Thermal Transmittance Variation on Building Design in the Mediterranean Region. Appl. Energy 2019, 239, 581–597. [Google Scholar] [CrossRef]
  80. Carbonari, A. Retrofit of Massive Buildings in Different Mediterranean Climates. Interactions Between Mass, Additional Insulations and Solar Control Strategies. Future Cities Environ. 2023, 9, 1–6. [Google Scholar] [CrossRef]
  81. Standards, E. BS EN 16883:2017 Conservation of Cultural Heritage. Guidelines for Improving the Energy Performance of Historic Buildings. Available online: https://www.en-standard.eu/bs-en-16883-2017-conservation-of-cultural-heritage-guidelines-for-improving-the-energy-performance-of-historic-buildings/ (accessed on 18 October 2025).
  82. Ascione, F.; de Rossi, F.; Iovane, T.; Manniti, G.; Mastellone, M. Energy Demand and Air Quality in Social Housing Buildings: A Novel Critical Review. Energy Build. 2024, 319, 114542. [Google Scholar] [CrossRef]
  83. Seabra, B.; Pereira, P.F.; Corvacho, H.; Pires, C.; Ramos, N.M.M. Low Energy Renovation of Social Housing: Recommendations on Monitoring and Renewable Energies Use. Sustainability 2021, 13, 2718. [Google Scholar] [CrossRef]
  84. Karoglou, M.; Kyvelou, S.S.; Boukouvalas, C.; Theofani, C.; Bakolas, A.; Krokida, M.; Moropoulou, A. Towards a Preservation–Sustainability Nexus: Applying LCA to Reduce the Environmental Footprint of Modern Built Heritage. Sustainability 2019, 11, 6147. [Google Scholar] [CrossRef]
  85. Eriksson, P.; Milić, V.; Brostrom, T. Balancing Preservation and Energy Efficiency in Building Stocks. Int. J. Build. Pathol. Adapt. 2019, 38, 356–373. [Google Scholar] [CrossRef]
  86. Berg, F.; Donarelli, A. Energy Performance Certificates and Historic Apartment Buildings: A Method to Encourage User Participation and Sustainability in the Refurbishment Process. Hist. Environ. Policy Pract. 2019, 10, 224–240. [Google Scholar] [CrossRef]
  87. Lizundia, I.; Uranga, E.J.; Azcona, L. A Methodology to Regulate Transformation of a City’s Appearance Due to Energy Efficiency Building Renovations: A Case Study: Errenteria (Spain). Heritage 2023, 6, 6112–6131. [Google Scholar] [CrossRef]
  88. Karimi, F.; Valibeig, N.; Memarian, G.; Kamari, A. Sustainability Rating Systems for Historic Buildings: A Systematic Review. Sustainability 2022, 14, 12448. [Google Scholar] [CrossRef]
  89. Ulu, M.; Durmuş Arsan, Z. Retrofit Strategies for Energy Efficiency of Historic Urban Fabric in Mediterranean Climate. Atmosphere 2020, 11, 742. [Google Scholar] [CrossRef]
  90. Padula, M.; Picenni, F.; Malvezzi, R.; Laghi, L.; Lissén, J.M.S.; Flor, F.J.S.; Mateo-Cecilia, C.; Soto-Francés, L.; Assimakopoulos, M.-N.; Karlessi, T. MedZEB: A New Holistic Approach for the Deep Energy Retrofitting of Residential Buildings. TECHNE-J. Technol. Archit. Environ. 2018, 1, 127–133. [Google Scholar] [CrossRef]
  91. Gomez, C.D.; Mira, P.J.R.; Almirall, P.G.; Bardon, C.C.; Grau, S.V. Refurbishment in Large Housing Estates: A Review on Restructuring and Upgrade. Procedia Eng. 2016, 161, 1932–1938. [Google Scholar] [CrossRef]
  92. Museu d’historia de Bascelona (MUHBA). Barcelona 20th Cent, Housing Newspaper. 2022. Available online: https://www.barcelona.cat/museuhistoria/en/formats-and-activities/llibrets-de-sala/housing-newspaper-20th-century-barcelona (accessed on 18 October 2025).
  93. EN 15232:2007; Energy Performance of Buildings—Impact of Building Automation, Controls and Building Management. CEN: Brussels, Belgium, 2007.
Figure 1. (a) Network visualization map of keywords indicating five clusters and (b) overlay visualization map of keywords from the time period 2010–2026.
Figure 1. (a) Network visualization map of keywords indicating five clusters and (b) overlay visualization map of keywords from the time period 2010–2026.
Atmosphere 16 01321 g001
Figure 2. Workflow Chart of the Study.
Figure 2. Workflow Chart of the Study.
Atmosphere 16 01321 g002
Figure 3. Types of Asia Minor refugee housing rehabilitations in Kaisariani—authors’ field work.
Figure 3. Types of Asia Minor refugee housing rehabilitations in Kaisariani—authors’ field work.
Atmosphere 16 01321 g003
Figure 4. Location of the selected social housing complex in Kaisariani, within the grey circle.
Figure 4. Location of the selected social housing complex in Kaisariani, within the grey circle.
Atmosphere 16 01321 g004
Figure 5. Current status of Kaisariani social housing building complex.
Figure 5. Current status of Kaisariani social housing building complex.
Atmosphere 16 01321 g005
Figure 6. Data collection process flowchart.
Figure 6. Data collection process flowchart.
Atmosphere 16 01321 g006
Figure 7. Outlines and names of the ten buildings (A–J) corresponding to ten thermal zones within the housing complex (drafted using the CAD file provided by DEEAP).
Figure 7. Outlines and names of the ten buildings (A–J) corresponding to ten thermal zones within the housing complex (drafted using the CAD file provided by DEEAP).
Atmosphere 16 01321 g007
Figure 8. Typical floor layout EB with designated properties and wall categories according to KENAK (drafted using the CAD file provided by DEEAP).
Figure 8. Typical floor layout EB with designated properties and wall categories according to KENAK (drafted using the CAD file provided by DEEAP).
Atmosphere 16 01321 g008
Figure 9. Heating and cooling energy demand (kWh/m2).
Figure 9. Heating and cooling energy demand (kWh/m2).
Atmosphere 16 01321 g009
Figure 10. DHW energy demand: EB, RB, and the three scenarios.
Figure 10. DHW energy demand: EB, RB, and the three scenarios.
Atmosphere 16 01321 g010
Figure 11. Total energy demand: EB, RB (kWh/m2), and the three scenarios.
Figure 11. Total energy demand: EB, RB (kWh/m2), and the three scenarios.
Atmosphere 16 01321 g011
Figure 12. Reduction in primary energy demand in (kWh/m2), and reduction percentages.
Figure 12. Reduction in primary energy demand in (kWh/m2), and reduction percentages.
Atmosphere 16 01321 g012
Figure 13. Reduction of CO2 emissions Kg/m2.
Figure 13. Reduction of CO2 emissions Kg/m2.
Atmosphere 16 01321 g013
Figure 14. The initial investment cost in euros, repayment period in years, and trendlines.
Figure 14. The initial investment cost in euros, repayment period in years, and trendlines.
Atmosphere 16 01321 g014
Figure 15. Operational costs in euros, EB, RB and the three scenarios in EUR.
Figure 15. Operational costs in euros, EB, RB and the three scenarios in EUR.
Atmosphere 16 01321 g015
Table 1. Area characteristics and thermal demands of the ten existing buildings (EBs).
Table 1. Area characteristics and thermal demands of the ten existing buildings (EBs).
Building NameNumber of LevelsTotal Floor Area * (m2)Number of ApartmentsAutomation CategoryEnergy Efficiency CategoryHeating Energy Demand (Year)Cooling Energy Demand (Year)DHW Energy Demand
A3316.806DG
B3311.116DG
C3469.7112DG
D2207.404DG
E3310.986DG469.482.631.3
F3310.986DG
G3310.986DG
H3322.56DG
I3309.516DG
J3319.806DG
* The total floor area includes the sum of the surface of each level measured externally (including external walls) and the flat roof surface, as shown in Appendix B. The surface area of windows (openings) is deducted.
Table 2. Thermal characteristics of the ten buildings within the Kaisariani social housing complex, emphasizing parameters directly related to envelope performance and energy demand.
Table 2. Thermal characteristics of the ten buildings within the Kaisariani social housing complex, emphasizing parameters directly related to envelope performance and energy demand.
Building NameHeated Floor Area (m2)Walls Surface in Contact with Unheated Spaces (WCUSs) * (m2)Average U ** Value of (WCUS) (W/m2K)Ground-Contact Surfaces (m2)Total Openings’ Surface (Tos) (m2)DHW *** System Capacity (Kw)
A277.65158.583.58105.6035.1024
B271.95165.583.58103.7034.9824
C376.77258.73.58156.5761.8948
D181.30164.793.58103.7022.7616
E271.83158.153.58103.6637.2924
F271.83158.153.58103.6637.2924
G271.83158.153.58103.6637.2924
H283.45164.793.58107.5033.5924
I270.36158.583.58103.1736.0924
J280.65158.153.58106.6037.2924
* Unheated spaces refer to common spaces within the buildings, such as corridors, building stairs and storage areas. ** U value expresses the amount of heat that passes through 1 m2 of wall for every 1 K temperature. Better thermal insulation material properties are expressed with lower U-values. *** Consumptions are calculated according to Table A4 in Appendix F (see Abbreviations table).
Table 3. Retrofit solutions/scenario.
Table 3. Retrofit solutions/scenario.
ScenarioRetrofit SolutionsDetailed Interventions
1Thermal insulation of the building envelope—upgraded heating and upgraded coolingAddition of a central heat pump for each building
Installation of new air-conditioning units
2Scenario 1 + replacement of window frames and installation of a solar water system for DHWAverage U value of new windows = 2 instead of 5 in the EB (W/m3K)
3Scenario 3 + PhotovoltaicsContribution of RES–CHP
Disclaimer/Publisher’s Note: The statements, opinions and data contained in all publications are solely those of the individual author(s) and contributor(s) and not of MDPI and/or the editor(s). MDPI and/or the editor(s) disclaim responsibility for any injury to people or property resulting from any ideas, methods, instructions or products referred to in the content.

Share and Cite

MDPI and ACS Style

Kanetaki, Z.; Tousi, E.; Mela, A.; Kanetaki, E.; Pappaccogli, G.; Proestakis, E. Bridging Heritage Conservation and Energy Efficiency: Retrofitting Historic Social Housing in Mediterranean Cities. Atmosphere 2025, 16, 1321. https://doi.org/10.3390/atmos16121321

AMA Style

Kanetaki Z, Tousi E, Mela A, Kanetaki E, Pappaccogli G, Proestakis E. Bridging Heritage Conservation and Energy Efficiency: Retrofitting Historic Social Housing in Mediterranean Cities. Atmosphere. 2025; 16(12):1321. https://doi.org/10.3390/atmos16121321

Chicago/Turabian Style

Kanetaki, Zoe, Evgenia Tousi, Athina Mela, Eleni Kanetaki, Gianluca Pappaccogli, and Emmanouel Proestakis. 2025. "Bridging Heritage Conservation and Energy Efficiency: Retrofitting Historic Social Housing in Mediterranean Cities" Atmosphere 16, no. 12: 1321. https://doi.org/10.3390/atmos16121321

APA Style

Kanetaki, Z., Tousi, E., Mela, A., Kanetaki, E., Pappaccogli, G., & Proestakis, E. (2025). Bridging Heritage Conservation and Energy Efficiency: Retrofitting Historic Social Housing in Mediterranean Cities. Atmosphere, 16(12), 1321. https://doi.org/10.3390/atmos16121321

Note that from the first issue of 2016, this journal uses article numbers instead of page numbers. See further details here.

Article Metrics

Article metric data becomes available approximately 24 hours after publication online.
Back to TopTop