Genome-Wide Identification, Characterization, and Expression Analysis of the HD-Zip Gene Family in Lagerstroemia for Regulating Plant Height
Abstract
1. Introduction
2. Materials and Methods
2.1. Identification of HD-Zip Gene in L. indica
2.2. Analysis of Physicochemical Properties of HD-Zip Proteins in L. indica
2.3. Chromosome Localization Analysis of LinHDZ Genes
2.4. Phylogenetic Tree Analysis of HD-Zip Genes in L. indica
2.5. Prediction of Gene Structure, Conserved Motif, and Cis-Acting Regulatory Elements
2.6. Expression Profile Analysis of L. indica Using RNA-Seq Datasets
2.7. Quantitative Real-Time–Polymerase Chain Reaction
3. Results
3.1. Genome-Wide Identification of HD-Zip Genes in L. indica
3.2. Chromosome Localization Analysis of LinHDZ Genes
3.3. Phylogenetic Analysis of HD-Zip in L. indica
3.4. Analysis of Conserved Motifs and Gene Structure of LinHDZs
3.5. Analysis of cis-Regulatory Element in LinHDZs
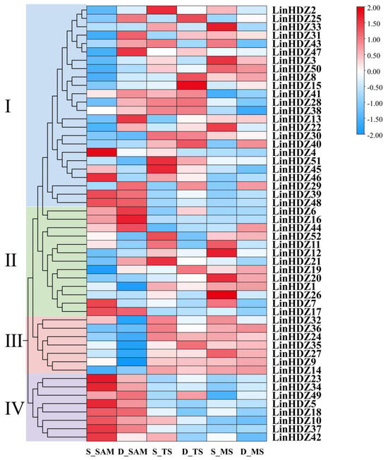
3.6. Analysis of Tissue-Specific Expression Patterns of LinHDZs in Non-Dwarf and Dwarf Crape Myrtles
3.7. Validation of LinHDZ Expression
4. Discussion
5. Conclusions
Supplementary Materials
Author Contributions
Funding
Institutional Review Board Statement
Informed Consent Statement
Data Availability Statement
Conflicts of Interest
References
- Zhang, B.; Tong, Y.; Luo, K.; Zhai, Z. Identification of GROWTH-REGULATING FACTOR transcription factors in lettuce (Lactuca sativa) genome and functional analysis of LsaGRF5 in leaf size regulation. BMC Plant Biol. 2021, 21, 485. [Google Scholar] [CrossRef]
- Khakhar, A.; Leydon, A.R.; Lemmex, A.C.; Klavins, E.; Nemhauser, J.L. Synthetic hormone-responsive transcription factors can monitor and re-program plant development. eLife 2018, 7, e34702. [Google Scholar] [CrossRef] [PubMed]
- Sharif, R.; Raza, A.; Chen, P.; Li, Y. HD-ZIP Gene Family: Potential Roles in Improving Plant Growth and Regulating Stress-Responsive Mechanisms in Plants. Genes 2021, 12, 1256. [Google Scholar] [CrossRef] [PubMed]
- Ng, D.W.-K.; Abeysinghe, J.K.; Kamali, M. Regulating the Regulators: The Control of Transcription Factors in Plant Defense Signaling. Int. J. Mol. Sci. 2018, 19, 3737. [Google Scholar] [CrossRef]
- Ruberti, I.; Sessa, G.; Lucchetti, S.; Morelli, G. A novel class of plant proteins containing a homeodomain with a closely linked leucine zipper motif. EMBO J. 1991, 10, 1787–1791. [Google Scholar] [CrossRef] [PubMed]
- Romani, F.; Reinheimer, R.; Florent, S.N.; Bowman, J.L.; Moreno, J.E. Evolutionary history of HOMEODOMAIN LEUCINE ZIPPER transcription factors during plant transition to land. New Phytol. 2018, 219, 408–421. [Google Scholar] [CrossRef]
- Elhiti, M.A.; Stasolla, C. Structure and function of homodomain-leucine zipper (HD-Zip) proteins. Plant Signal. Behav. 2009, 4, 86–88. [Google Scholar] [CrossRef]
- Henriksson, E.; Olsson, A.S.B.; Johannesson, H.; Johansson, H. Homeodomain Leucine Zipper Class I Genes in Arabidopsis. Expression Patterns and Phylogenetic Relationships. Plant Physiol. 2005, 139, 509–518. [Google Scholar] [CrossRef]
- Schrick, K.; Nguyen, D.; Karłowski, W.M.; Mayer, K.F.X. START lipid/sterol-binding domains are amplified in plants and are predominantly associated with homeodomain transcription factors. Genome Biol. 2004, 5, R41. [Google Scholar] [CrossRef]
- Ariel, F.D.; Manavella, P.A.; Dezar, C.A.; Chan, R.L. The true story of the HD-Zip family. Trends Plant Sci. 2007, 12, 419–426. [Google Scholar] [CrossRef]
- Gong, S.-B.; Ding, Y.; Hu, S.; Ding, L. The role of HD-Zip class I transcription factors in plant response to abiotic stresses. Physiol. Plant. 2019, 167, 516–525. [Google Scholar] [CrossRef] [PubMed]
- Wu, Z.; Li, T.; Zhang, Y.; Zhang, D.; Teng, N. HD-Zip I protein LlHOX6 antagonizes homeobox protein LlHB16 to attenuate basal thermotolerance in lily. Plant Physiol. 2023, 194, 1870–1888. [Google Scholar] [CrossRef] [PubMed]
- Wu, Z.; Li, T.; Zhang, D.; Teng, N. Lily HD-Zip I transcription factor LlHB16 promotes thermotolerance by activating LlHSFA2 and LlMBF1c. Plant Cell Physiol. 2022, 63, 1729–1744. [Google Scholar] [CrossRef] [PubMed]
- Tang, Y.; Peng, J.; Lin, J.-H.; Zhang, M. A HD-Zip I transcription factor from physic nut, JcHDZ21, confers sensitive to salinity in transgenic Arabidopsis. Front. Plant Sci. 2023, 14, 1097265. [Google Scholar] [CrossRef] [PubMed]
- Zhao, S.; Wang, H.; Jia, X.-m.; Gao, H. The HD-Zip I transcription factor MdHB7-like confers tolerance to salinity in transgenic apple (Malus domestica). Physiol. Plant. 2021, 172, 1452–1464. [Google Scholar] [CrossRef] [PubMed]
- Harris, J.C.; Hrmova, M.; Lopato, S.; Langridge, P. Modulation of plant growth by HD-Zip class I and II transcription factors in response to environmental stimuli. New Phytol. 2011, 190, 823–837. [Google Scholar] [CrossRef] [PubMed]
- Shi, Q.; Kong, F.; Zhang, H.; Jiang, Y.e. Molecular Mechanisms Governing Shade Responses in Maize. bioRxiv 2019, 516, 112–119. [Google Scholar] [CrossRef] [PubMed]
- Manavella, P.A.; Dezar, C.A.; Ariel, F.D.; Drincovich, M.F.; Chan, R.L. The sunflower HD-Zip transcription factor HAHB4 is up-regulated in darkness, reducing the transcription of photosynthesis-related genes. J. Exp. Bot. 2008, 59, 3143–3155. [Google Scholar] [CrossRef]
- He, G.; Liu, P.; Zhao, H.; Sun, J. The HD-ZIP II Transcription Factors Regulate Plant Architecture through the Auxin Pathway. Int. J. Mol. Sci. 2020, 21, 3250. [Google Scholar] [CrossRef]
- Sasaki, K.; Ida, Y.; Kitajima, S.; Kawazu, T. Overexpressing the HD-Zip class II transcription factor EcHB1 from Eucalyptus camaldulensis increased the leaf photosynthesis and drought tolerance of Eucalyptus. Sci. Rep. 2019, 9, 785–790. [Google Scholar] [CrossRef]
- Byrne, M.E. Shoot Meristem Function and Leaf Polarity: The Role of Class III HD–ZIP Genes. PLoS Genet. 2006, 2, 785–790. [Google Scholar] [CrossRef] [PubMed]
- Ramachandran, P.; Carlsbecker, A.; Etchells, J.P. Class III HD-ZIPs govern vascular cell fate: An HD view on patterning and differentiation. J. Exp. Bot. 2017, 68, 55–69. [Google Scholar] [CrossRef] [PubMed]
- Zhu, Y.; Song, D.; Xu, P.; Sun, J.; Li, L. A HD-ZIP III gene, PtrHB4, is required for interfascicular cambium development in Populus. Plant Biotechnol. J. 2017, 16, 808–817. [Google Scholar] [CrossRef] [PubMed]
- Yang, S.; de Haan, M.; Mayer, J.; Janacek, D.P. A novel chemical inhibitor of polar auxin transport promotes shoot regeneration by local enhancement of HD-ZIP III transcription. New Phytol. 2022, 235, 1111–1128. [Google Scholar] [CrossRef] [PubMed]
- Chew, W.; Hrmova, M.; Lopato, S. Role of Homeodomain Leucine Zipper (HD-Zip) IV Transcription Factors in Plant Development and Plant Protection from Deleterious Environmental Factors. Int. J. Mol. Sci. 2013, 14, 8122–8147. [Google Scholar] [CrossRef] [PubMed]
- Sun, J.; Cui, X.; Teng, S.; Zhao, K. HD-ZIP IV gene Roc8 regulates the size of bulliform cells and lignin content in rice. Plant Biotechnol. J. 2020, 18, 2559–2572. [Google Scholar] [CrossRef] [PubMed]
- Vernoud, V.; Laigle, G.; Rozier, F.; Meeley, R.B. The HD-ZIP IV transcription factor OCL4 is necessary for trichome patterning and anther development in maize. Plant J. Cell Mol. Biol. 2009, 59, 883–894. [Google Scholar] [CrossRef] [PubMed]
- Pounders, C.T.; Rinehart, T.; Edwards, N.C.; Knight, P.R. An Analysis of Combining Ability for Height, Leaf out, Bloom Date, and Flower Color for Crape myrtle. Hortscience 2007, 42, 1496–1499. [Google Scholar] [CrossRef]
- Ye, Y.; Cai, M.; Ju, Y.; Jiao, Y. Identification and Validation of SNP Markers Linked to Dwarf Traits Using SLAF-Seq Technology in Lagerstroemia. PLoS ONE 2016, 11, 0158970. [Google Scholar] [CrossRef]
- Ye, Y.; Wu, J.; Feng, L.; Ju, Y. Heritability and gene effects for plant architecture traits of crape myrtle using major gene plus polygene inheritance analysis. Sci. Hortic. 2017, 225, 335–342. [Google Scholar] [CrossRef]
- Ju, Y.; Feng, L.; Wu, J.; Ye, Y. Transcriptome analysis of the genes regulating phytohormone and cellular patterning in Lagerstroemia plant architecture. Sci. Rep. 2018, 8, 15162. [Google Scholar] [CrossRef] [PubMed]
- Turchi, L.; Carabelli, M.; Ruzza, V.; Possenti, M.A. Arabidopsis HD-Zip II transcription factors control apical embryo development and meristem function. Development 2013, 140, 2118–2129. [Google Scholar] [CrossRef]
- Zhang, T.; You, J.; Zhang, Y.; Yao, W. LF1 regulates the lateral organs polarity development in rice. New Phytol. 2021, 231, 1265–1277. [Google Scholar] [CrossRef] [PubMed]
- Xie, Q.; Gao, Y.; Li, J.; Yang, Q. The HD-Zip IV transcription factor SlHDZIV8 controls multicellular trichome morphology by regulating the expression of Hairless-2. J. Exp. Bot. 2020, 71, 7132–7145. [Google Scholar] [CrossRef] [PubMed]
- Zhou, Y.; Zheng, T.; Cai, M.; Feng, L. Genome assembly and resequencing analyses provide new insights into the evolution, domestication and ornamental traits of crape myrtle. Hortic. Res. 2023, 10, uhad146. [Google Scholar] [CrossRef] [PubMed]
- Chen, C.; Chen, H.; Zhang, Y.; Thomas, H.R. TBtools—An integrative toolkit developed for interactive analyses of big biological data. Mol. Plant 2020, 13, 1194–1202. [Google Scholar] [CrossRef]
- Wang, Y.; Tang, H.; DeBarry, J.D.; Tan, X. MCScanX: A toolkit for detection and evolutionary analysis of gene synteny and collinearity. Nucleic Acids Res. 2012, 40, e49. [Google Scholar] [CrossRef] [PubMed]
- Bailey, T.L.; Bodén, M.; Buske, F.A.; Frith, M.C. MEME Suite: Tools for motif discovery and searching. Nucleic Acids Res. 2009, 37, W202–W208. [Google Scholar] [CrossRef] [PubMed]
- Song, H.; Zhao, K.; Jiang, G.; Sun, S. Genome-Wide Identification and Expression Analysis of the SBP-Box Gene Family in Loquat Fruit Development. Genes 2023, 15, 23. [Google Scholar] [CrossRef]
- Agalou, A.; Purwantomo, S.; Övernäs, E.; Johannesson, H. A genome-wide survey of HD-Zip genes in rice and analysis of drought-responsive family members. Plant Mol. Biol. 2007, 66, 87–103. [Google Scholar] [CrossRef]
- Wang, H.; Li, G.; Zhang, D.-Y.; Lin, J. [Biological functions of HD-Zip transcription factors]. Yi Chuan = Hered. 2013, 35, 1179–1188. [Google Scholar] [CrossRef] [PubMed]
- Yin, L.; Sun, Y.; Chen, X.; Liu, J.-X. Genome-Wide Analysis of the HD-Zip Gene Family in Chinese Cabbage (Brassica rapa subsp. pekinensis) and the Expression Pattern at High Temperatures and in Carotenoids Regulation. Agronomy 2023, 13, 1324. [Google Scholar] [CrossRef]
- Castricum, A.; Bakker, E.H.; de Vetten, N.; Weemen, M. HD-ZIP Transcription Factors and Brassinosteroid Signaling Play a Role in Capitulum Patterning in Chrysanthemum. Int. J. Mol. Sci. 2023, 24, 7655. [Google Scholar] [CrossRef] [PubMed]
- Khianchaikhan, K.; Aroonluk, S.; Vuttipongchaikij, S.; Jantasuriyarat, C. Genome-Wide Identification of Homeodomain Leucine Zipper (HD-ZIP) Transcription Factor, Expression Analysis, and Protein Interaction of HD-ZIP IV in Oil Palm Somatic Embryogenesis. Int. J. Mol. Sci. 2023, 24, 5000. [Google Scholar] [CrossRef] [PubMed]
- Yan, X.; Yue, Z.; Pan, X.; Si, F. The HD-ZIP Gene Family in Watermelon: Genome-Wide Identification and Expression Analysis under Abiotic Stresses. Genes 2022, 13, 2242. [Google Scholar] [CrossRef]
- Tron, A.E.; Bertoncini, C.W.; Palena, C.; Chan, R.L.; Gonzalez, D.H. Combinatorial interactions of two amino acids with a single base pair define target site specificity in plant dimeric homeodomain proteins. Nucleic Acids Res. 2001, 29, 4866–4872. [Google Scholar] [CrossRef] [PubMed]
- Jain, M.; Tyagi, A.K.; Khurana, J.P. Genome-wide identification, classification, evolutionary expansion and expression analyses of homeobox genes in rice. FEBS J. 2008, 275, 2845–2861. [Google Scholar] [CrossRef]
- Hu, R.; Chi, X.-y.; Chai, G.; Kong, Y. Genome-Wide Identification, Evolutionary Expansion, and Expression Profile of Homeodomain-Leucine Zipper Gene Family in Poplar (Populus trichocarpa). PLoS ONE 2012, 7, e31149. [Google Scholar] [CrossRef] [PubMed]
- Li, L.; Zheng, T.; Zhuo, X.; Li, S. Genome-wide identification, characterization and expression analysis of the HD-Zip gene family in the stem development of the woody plant Prunus mume. PeerJ 2019, 7, 7499. [Google Scholar] [CrossRef]
- Hong, Y.; Liu, Y.; Zhang, Y.; Jia, L.-M. Genome-wide characterization of homeobox-leucine zipper gene family in tomato (Solanum lycopersicum) and functional analysis of SlHDZ34 (III sub-family member) under salinity stress. Environ. Exp. Bot. 2021, 192, 104652. [Google Scholar] [CrossRef]
- Krishna, A.; Gardiner, J.; Donner, T.J.; Scarpella, E. Control of vein-forming, striped gene expression by auxin signaling. BMC Biol. 2020, 19, 213. [Google Scholar] [CrossRef] [PubMed]
- Li, Y.-y.; Shen, A.; Xiong, W.; Sun, Q. Overexpression of OsHox32 Results in Pleiotropic Effects on Plant Type Architecture and Leaf Development in Rice. Rice 2016, 9, 46. [Google Scholar] [CrossRef] [PubMed]
- Rombolá-Caldentey, B.; Rueda-Romero, P.; Iglesias-Fernández, R.; Carbonero, P.; Oñate-Sánchez, L. Arabidopsis DELLA and Two HD-ZIP Transcription Factors Regulate GA Signaling in the Epidermis through the L1 Box cis-Element. Plant Cell 2014, 26, 2905–2919. [Google Scholar] [CrossRef]
- Horstman, A.; Fukuoka, H.; Muiño, J.M.; Nitsch, L. AIL and HDG proteins act antagonistically to control cell proliferation. Development 2015, 142, 454–464. [Google Scholar] [CrossRef] [PubMed]






| Sequence ID | Protein (aa) | MW (kDa) | pI | Instability Index | Aliphatic Index | GRAVY | Subcellular Localization |
|---|---|---|---|---|---|---|---|
| LinHDZ1 | 294 | 32.149 | 8.95 | 59.52 | 60.14 | −0.94 | Nuclear |
| LinHDZ2 | 304 | 34.653 | 5.31 | 59.16 | 64.14 | −0.916 | Nuclear |
| LinHDZ3 | 252 | 28.699 | 4.88 | 75.1 | 66.98 | −0.812 | Nuclear |
| LinHDZ4 | 256 | 28.853 | 8.41 | 57.74 | 71.33 | −0.832 | Nuclear |
| LinHDZ5 | 892 | 98.752 | 5.45 | 47.87 | 87.53 | −0.188 | PlasmaMembrane |
| LinHDZ6 | 223 | 25.027 | 8.77 | 43.7 | 80.04 | −0.651 | Nuclear |
| LinHDZ7 | 323 | 35.327 | 7.56 | 57.85 | 68.36 | −0.637 | Nuclear |
| LinHDZ8 | 257 | 29.454 | 5.13 | 62.97 | 69.46 | −0.896 | Nuclear |
| LinHDZ9 | 843 | 92.934 | 5.9 | 44.07 | 87.72 | −0.114 | PlasmaMembrane |
| LinHDZ10 | 752 | 82.448 | 5.4 | 36.15 | 80.52 | −0.332 | Nuclear |
| LinHDZ11 | 287 | 32.115 | 7.02 | 63.94 | 68.01 | −0.731 | Nuclear |
| LinHDZ12 | 325 | 36.207 | 8.21 | 66.93 | 74.18 | −0.578 | Nuclear |
| LinHDZ13 | 239 | 27.307 | 5.51 | 43.44 | 60.84 | −0.956 | Nuclear |
| LinHDZ14 | 841 | 92.753 | 6.06 | 44.43 | 86.41 | −0.131 | PlasmaMembrane |
| LinHDZ15 | 494 | 55.975 | 5.93 | 57.88 | 84.9 | −0.397 | Nuclear |
| LinHDZ16 | 222 | 24.711 | 6.61 | 52.84 | 64.68 | −1.006 | Nuclear |
| LinHDZ17 | 330 | 35.919 | 7.02 | 51.86 | 64.88 | −0.748 | Nuclear |
| LinHDZ18 | 762 | 84.141 | 5.6 | 51.79 | 81.13 | −0.267 | PlasmaMembrane |
| LinHDZ19 | 287 | 31.526 | 8.95 | 60.51 | 76.24 | −0.543 | Nuclear |
| LinHDZ20 | 401 | 45.821 | 9.41 | 56.35 | 67.66 | −0.637 | Nuclear |
| LinHDZ21 | 373 | 41.423 | 8.72 | 69.75 | 67.51 | −0.708 | Nuclear |
| LinHDZ22 | 413 | 46.682 | 6.29 | 50.16 | 79.64 | −0.434 | Nuclear |
| LinHDZ23 | 752 | 82.845 | 5.96 | 56.26 | 84.15 | −0.297 | Nuclear |
| LinHDZ24 | 845 | 92.835 | 5.87 | 52.08 | 84.84 | −0.134 | PlasmaMembrane |
| LinHDZ25 | 287 | 32.826 | 5.05 | 51.51 | 72.37 | −0.723 | Nuclear |
| LinHDZ26 | 309 | 33.907 | 5.64 | 57.92 | 62.27 | −0.869 | Nuclear |
| LinHDZ27 | 845 | 92.856 | 6.13 | 44.4 | 88.22 | −0.096 | PlasmaMembrane |
| LinHDZ28 | 313 | 34.628 | 5.02 | 57.55 | 69.23 | −0.788 | Nuclear |
| LinHDZ29 | 228 | 25.519 | 7.7 | 56.89 | 75.39 | −0.684 | Nuclear |
| LinHDZ30 | 290 | 32.999 | 6.17 | 61.97 | 59.59 | −1.019 | Nuclear |
| LinHDZ31 | 337 | 37.331 | 4.92 | 50.43 | 64.9 | −0.753 | Nuclear |
| LinHDZ32 | 855 | 93.606 | 5.92 | 50.04 | 88.9 | −0.093 | PlasmaMembrane |
| LinHDZ33 | 320 | 36.288 | 4.63 | 61.03 | 67.12 | −0.785 | Nuclear |
| LinHDZ34 | 727 | 80.399 | 5.78 | 50.14 | 80.62 | −0.326 | Nuclear |
| LinHDZ35 | 916 | 100.398 | 6.52 | 52.26 | 88.92 | −0.127 | PlasmaMembrane |
| LinHDZ36 | 844 | 91.863 | 5.61 | 47.3 | 87.51 | −0.103 | PlasmaMembrane |
| LinHDZ37 | 849 | 94.377 | 8.19 | 53.63 | 77.08 | −0.449 | Nuclear |
| LinHDZ38 | 293 | 32.639 | 4.92 | 58.05 | 72.29 | −0.736 | Nuclear |
| LinHDZ39 | 237 | 27.025 | 7.82 | 53.17 | 66.24 | −0.748 | Nuclear |
| LinHDZ40 | 262 | 29.574 | 9.66 | 61.81 | 78.17 | −0.723 | Nuclear |
| LinHDZ41 | 284 | 31.713 | 5.23 | 52.48 | 75.63 | −0.676 | Nuclear |
| LinHDZ42 | 717 | 80.437 | 7.16 | 55.17 | 75.61 | −0.514 | Nuclear |
| LinHDZ43 | 324 | 36.058 | 5.13 | 66.17 | 71.08 | −0.716 | Nuclear |
| LinHDZ44 | 238 | 26.377 | 8.88 | 85.03 | 63.99 | −0.657 | Nuclear |
| LinHDZ45 | 345 | 38.680 | 6.47 | 61.16 | 65.07 | −0.632 | Nuclear |
| LinHDZ46 | 347 | 38.920 | 6.57 | 59.42 | 66.11 | −0.629 | Nuclear |
| LinHDZ47 | 544 | 61.639 | 9.63 | 60.64 | 76.6 | −0.606 | Nuclear |
| LinHDZ48 | 226 | 25.663 | 9.12 | 61.26 | 75.58 | −0.743 | Nuclear |
| LinHDZ49 | 717 | 79.502 | 6.38 | 46.39 | 87.85 | −0.245 | PlasmaMembrane |
| LinHDZ50 | 262 | 30.172 | 4.96 | 67.21 | 57.67 | −0.919 | Nuclear |
| LinHDZ51 | 315 | 35.165 | 5.86 | 74.39 | 57.08 | −0.845 | Nuclear |
| LinHDZ52 | 222 | 24.617 | 8.73 | 88.6 | 65.09 | −0.757 | Nuclear |
Disclaimer/Publisher’s Note: The statements, opinions and data contained in all publications are solely those of the individual author(s) and contributor(s) and not of MDPI and/or the editor(s). MDPI and/or the editor(s) disclaim responsibility for any injury to people or property resulting from any ideas, methods, instructions or products referred to in the content. |
© 2024 by the authors. Licensee MDPI, Basel, Switzerland. This article is an open access article distributed under the terms and conditions of the Creative Commons Attribution (CC BY) license (https://creativecommons.org/licenses/by/4.0/).
Share and Cite
Lin, H.; Jiang, X.; Qian, C.; Zhang, Y.; Meng, X.; Liu, N.; Li, L.; Wang, J.; Ju, Y. Genome-Wide Identification, Characterization, and Expression Analysis of the HD-Zip Gene Family in Lagerstroemia for Regulating Plant Height. Genes 2024, 15, 428. https://doi.org/10.3390/genes15040428
Lin H, Jiang X, Qian C, Zhang Y, Meng X, Liu N, Li L, Wang J, Ju Y. Genome-Wide Identification, Characterization, and Expression Analysis of the HD-Zip Gene Family in Lagerstroemia for Regulating Plant Height. Genes. 2024; 15(4):428. https://doi.org/10.3390/genes15040428
Chicago/Turabian StyleLin, Hang, Xinqiang Jiang, Cheng Qian, Yue Zhang, Xin Meng, Nairui Liu, Lulu Li, Jingcai Wang, and Yiqian Ju. 2024. "Genome-Wide Identification, Characterization, and Expression Analysis of the HD-Zip Gene Family in Lagerstroemia for Regulating Plant Height" Genes 15, no. 4: 428. https://doi.org/10.3390/genes15040428
APA StyleLin, H., Jiang, X., Qian, C., Zhang, Y., Meng, X., Liu, N., Li, L., Wang, J., & Ju, Y. (2024). Genome-Wide Identification, Characterization, and Expression Analysis of the HD-Zip Gene Family in Lagerstroemia for Regulating Plant Height. Genes, 15(4), 428. https://doi.org/10.3390/genes15040428

