Developmental Changes in Genome Replication Progression in Pluripotent versus Differentiated Human Cells
Abstract
1. Introduction
2. Materials and Methods
2.1. Cell Culture and Transfection
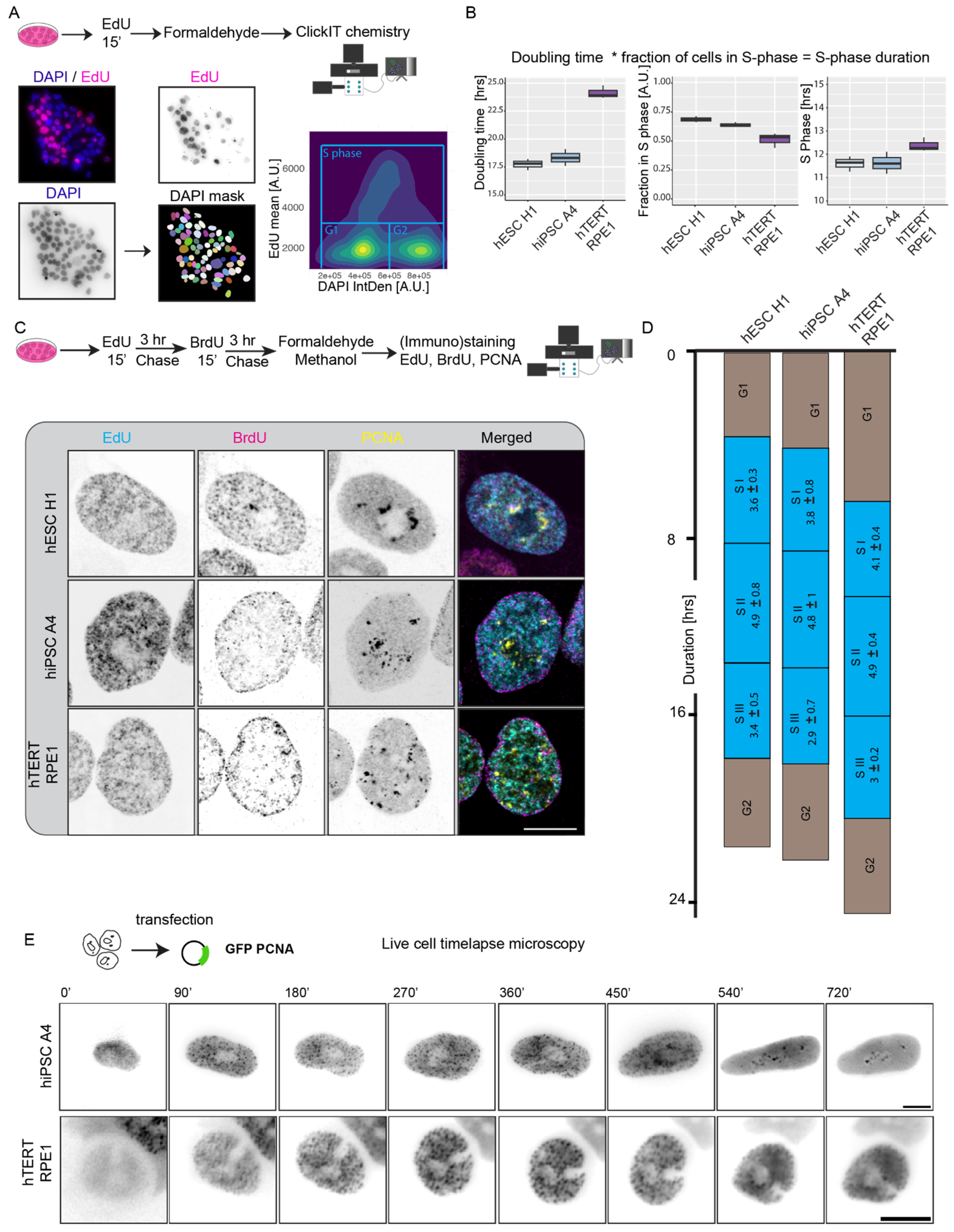
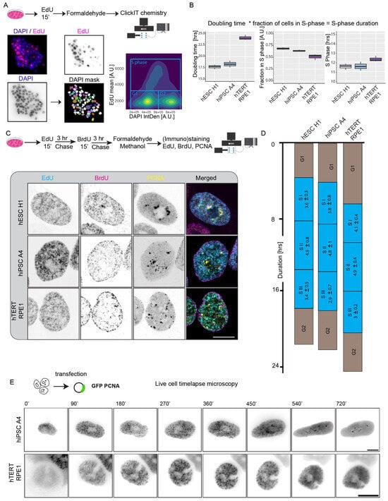
2.2. Doubling Time and (sub)S Phase Duration
2.3. Genome Replication Labeling and Visualization
2.4. Probe Generation, Metaphase Spread, Repli-FISH, and Immuno Repli-FISH
2.5. Microscopy
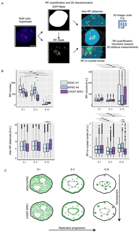
2.6. Image Analysis
2.7. Genome-Wide Origin Mapping
2.8. Data Visualization and Statistical Analysis
3. Results
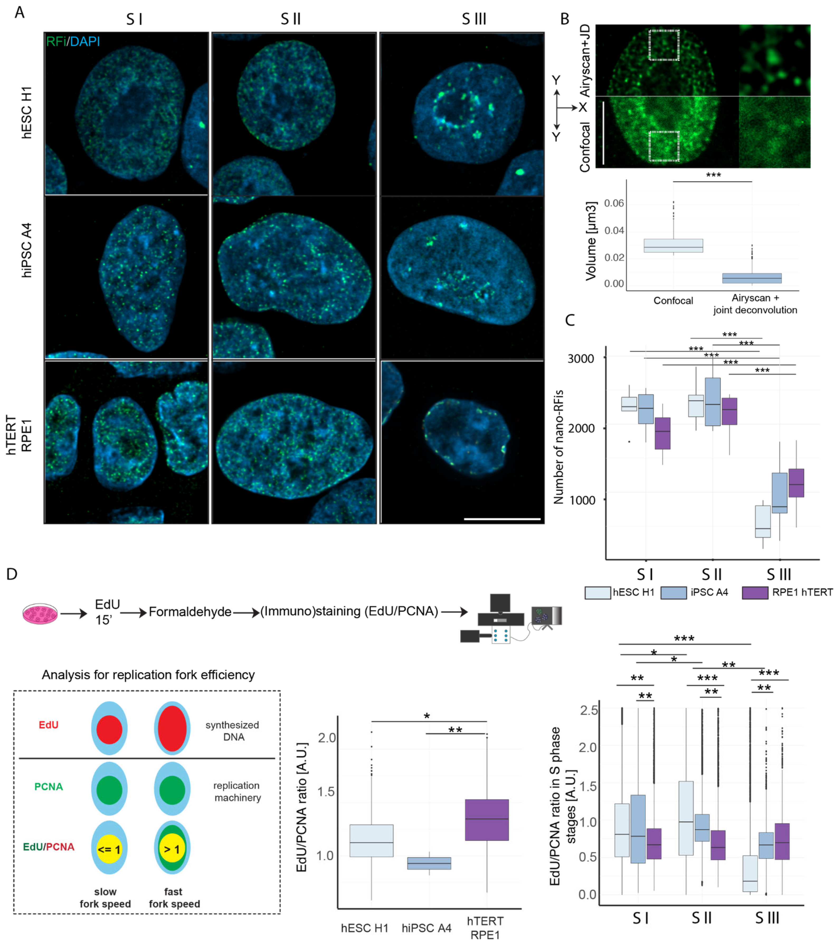
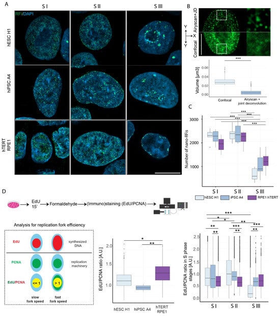
3.1. Developmentally Conserved Spatio-Temporal Replication Pattern in Humans

3.2. Characterization of Spatio-Temporal RFi Reveals a Change in Late-Replicating RFi Distribution
3.3. Replicon Quantification, Fork Efficiency, and Genome-Wide Origin Mapping Unravel Alterations in the Genome Replication Program across Developmental Transitions
3.4. Chromatin Compaction Analysis and RFi-Associated Histone Modification Measurements Reveal Differential Chromatin Dynamics
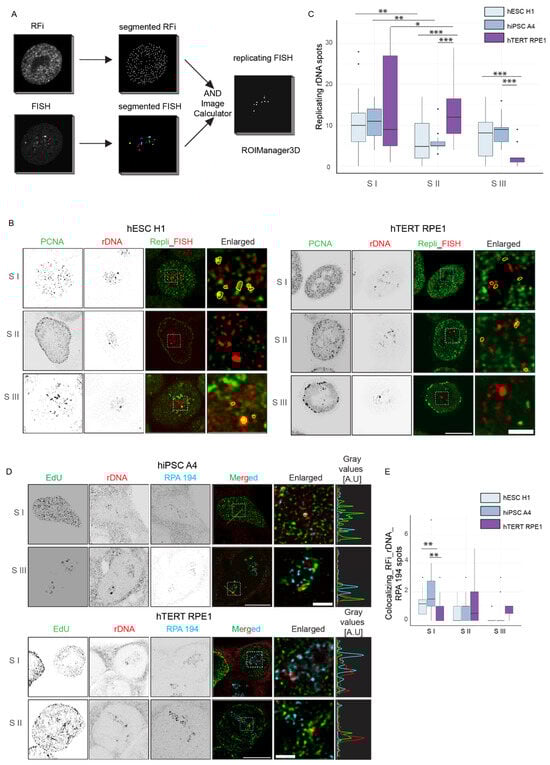
3.5. Repli-FISH Reveals Developmental Changes in the Replication Timing of Tandem and Interspersed Repeats
3.6. rDNA Tandem Repeats Show a Switch in Replication Timing and Change in Replication, Transcription Interaction
4. Conclusions/Discussion
Supplementary Materials
Author Contributions
Funding
Institutional Review Board Statement
Informed Consent Statement
Data Availability Statement
Acknowledgments
Conflicts of Interest
References
- O’Keefe, R.T.; Henderson, S.C.; Spector, D.L. Dynamic organization of DNA replication in mammalian cell nuclei: Spatially and temporally defined replication of chromosome-specific alpha-satellite DNA sequences. J. Cell Biol. 1992, 116, 1095–1110. [Google Scholar] [CrossRef] [PubMed]
- Nakamura, H.; Morita, T.; Sato, C. Structural organizations of replicon domains during DNA synthetic phase in the mammalian nucleus. Exp. Cell Res. 1986, 165, 291–297. [Google Scholar] [CrossRef] [PubMed]
- Hansen, R.S.; Thomas, S.; Sandstrom, R.; Canfield, T.K.; Thurman, R.E.; Weaver, M.; Dorschner, M.O.; Gartler, S.M.; Stamatoyannopoulos, J.A. Sequencing newly replicated DNA reveals widespread plasticity in human replication timing. Proc. Natl. Acad. Sci. USA 2010, 107, 139–144. [Google Scholar] [CrossRef] [PubMed]
- Leonhardt, H.; Rahn, H.P.; Weinzierl, P.; Sporbert, A.; Cremer, T.; Zink, D.; Cardoso, M.C. Dynamics of DNA replication factories in living cells. J. Cell Biol. 2000, 149, 271–280. [Google Scholar] [CrossRef] [PubMed]
- Casas-Delucchi, C.S.; van Bemmel, J.G.; Haase, S.; Herce, H.D.; Nowak, D.; Meilinger, D.; Stear, J.H.; Leonhardt, H.; Cardoso, M.C. Histone hypoacetylation is required to maintain late replication timing of constitutive heterochromatin. Nucleic Acids Res. 2012, 40, 159–169. [Google Scholar] [CrossRef]
- Rausch, C.; Weber, P.; Prorok, P.; Hörl, D.; Maiser, A.; Lehmkuhl, A.; Chagin, V.O.; Casas-Delucchi, C.S.; Leonhardt, H.; Cardoso, M.C. Developmental differences in genome replication program and origin activation. Nucleic Acids Res. 2020, 48, 12751–12777. [Google Scholar] [CrossRef] [PubMed]
- Nakatani, T.; Lin, J.; Ji, F.; Ettinger, A.; Pontabry, J.; Tokoro, M.; Altamirano-Pacheco, L.; Fiorentino, J.; Mahammadov, E.; Hatano, Y.; et al. DNA replication fork speed underlies cell fate changes and promotes reprogramming. Nat. Genet. 2022, 54, 318–327. [Google Scholar] [CrossRef]
- Hiratani, I.; Ryba, T.; Itoh, M.; Yokochi, T.; Schwaiger, M.; Chang, C.-W.; Lyou, Y.; Townes, T.M.; Schübeler, D.; Gilbert, D.M. Global reorganization of replication domains during embryonic stem cell differentiation. PLoS Biol. 2008, 6, e245. [Google Scholar] [CrossRef]
- Shermoen, A.W.; McCleland, M.L.; O’Farrell, P.H. Developmental control of late replication and S phase length. Curr. Biol. 2010, 20, 2067–2077. [Google Scholar] [CrossRef]
- Keller, C.; Hyrien, O.; Knippers, R.; Krude, T. Site-specific and temporally controlled initiation of DNA replication in a human cell-free system. Nucleic Acids Res. 2002, 30, 2114–2123. [Google Scholar] [CrossRef][Green Version]
- Besnard, E.; Babled, A.; Lapasset, L.; Milhavet, O.; Parrinello, H.; Dantec, C.; Marin, J.-M.; Lemaitre, J.-M. Unraveling cell type-specific and reprogrammable human replication origin signatures associated with G-quadruplex consensus motifs. Nat. Struct. Mol. Biol. 2012, 19, 837–844. [Google Scholar] [CrossRef] [PubMed]
- Ding, Q.; Edwards, M.M.; Wang, N.; Zhu, X.; Bracci, A.N.; Hulke, M.L.; Hu, Y.; Tong, Y.; Hsiao, J.; Charvet, C.J.; et al. The genetic architecture of DNA replication timing in human pluripotent stem cells. Nat. Commun. 2021, 12, 6746. [Google Scholar] [CrossRef] [PubMed]
- Thomson, J.A.; Itskovitz-Eldor, J.; Shapiro, S.S.; Waknitz, M.A.; Swiergiel, J.J.; Marshall, V.S.; Jones, J.M. Embryonic stem cell lines derived from human blastocysts. Science 1998, 282, 1145–1147. [Google Scholar] [CrossRef] [PubMed]
- Wang, Y.; Adjaye, J. A cyclic AMP analog, 8-Br-cAMP, enhances the induction of pluripotency in human fibroblast cells. Stem Cell Rev. 2011, 7, 331–341. [Google Scholar] [CrossRef] [PubMed]
- Bodnar, A.G.; Ouellette, M.; Frolkis, M.; Holt, S.E.; Chiu, C.P.; Morin, G.B.; Harley, C.B.; Shay, J.W.; Lichtsteiner, S.; Wright, W.E. Extension of life-span by introduction of telomerase into normal human cells. Science 1998, 279, 349–352. [Google Scholar] [CrossRef] [PubMed]
- Salic, A.; Mitchison, T.J. A chemical method for fast and sensitive detection of DNA synthesis in vivo. Proc. Natl. Acad. Sci. USA 2008, 105, 2415–2420. [Google Scholar] [CrossRef]
- Natale, F.; Scholl, A.; Rapp, A.; Yu, W.; Rausch, C.; Cardoso, M.C. DNA replication and repair kinetics of Alu, LINE-1 and satellite III genomic repetitive elements. Epigenetics Chromatin 2018, 11, 61. [Google Scholar] [CrossRef] [PubMed]
- Liu, P.; Siciliano, J.; Seong, D.; Craig, J.; Zhao, Y.; de Jong, P.J.; Siciliano, M.J. Dual Alu polymerase chain reaction primers and conditions for isolation of human chromosome painting probes from hybrid cells. Cancer Genet. Cytogenet. 1993, 65, 93–99. [Google Scholar] [CrossRef]
- Choo, K.H.; Vissel, B.; Nagy, A.; Earle, E.; Kalitsis, P. A survey of the genomic distribution of alpha satellite DNA on all the human chromosomes, and derivation of a new consensus sequence. Nucleic Acids Res. 1991, 19, 1179–1182. [Google Scholar] [CrossRef]
- Garcia-Perez, J.L.; Morell, M.; Scheys, J.O.; Kulpa, D.A.; Morell, S.; Carter, C.C.; Hammer, G.D.; Collins, K.L.; O’Shea, K.S.; Menendez, P.; et al. Epigenetic silencing of engineered L1 retrotransposition events in human embryonic carcinoma cells. Nature 2010, 466, 769–773. [Google Scholar] [CrossRef]
- van Sluis, M.; van Vuuren, C.; McStay, B. The Relationship Between Human Nucleolar Organizer Regions and Nucleoli, Probed by 3D-ImmunoFISH. Methods Mol. Biol. 2016, 1455, 3–14. [Google Scholar] [CrossRef] [PubMed]
- Schindelin, J.; Arganda-Carreras, I.; Frise, E.; Kaynig, V.; Longair, M.; Pietzsch, T.; Preibisch, S.; Rueden, C.; Saalfeld, S.; Schmid, B.; et al. Fiji: An open-source platform for biological-image analysis. Nat. Methods 2012, 9, 676–682. [Google Scholar] [CrossRef] [PubMed]
- Schmidt, U.; Weigert, M.; Broaddus, C.; Myers, G. Cell Detection with Star-Convex Polygons. In Proceedings of the Medical Image Computing and Computer Assisted Intervention—MICCAI 2018: 21st International Conference, Granada, Spain, 16–20 September 2018; Proceedings, Part II; Frangi, A.F., Schnabel, J.A., Davatzikos, C., Alberola-López, C., Fichtinger, G., Eds.; Lecture notes in computer science; Springer International Publishing: Cham, Switzerland, 2018; Volume 11071, pp. 265–273. ISBN 978-3-030-00933-5. [Google Scholar]
- Schmid, V.J.; Cremer, M.; Cremer, T. Quantitative analyses of the 3D nuclear landscape recorded with super-resolved fluorescence microscopy. Methods 2017, 123, 33–46. [Google Scholar] [CrossRef] [PubMed]
- Takahashi, S.; Miura, H.; Shibata, T.; Nagao, K.; Okumura, K.; Ogata, M.; Obuse, C.; Takebayashi, S.-I.; Hiratani, I. Genome-wide stability of the DNA replication program in single mammalian cells. Nat. Genet. 2019, 51, 529–540. [Google Scholar] [CrossRef] [PubMed]
- Nurk, S.; Koren, S.; Rhie, A.; Rautiainen, M.; Bzikadze, A.V.; Mikheenko, A.; Vollger, M.R.; Altemose, N.; Uralsky, L.; Gershman, A.; et al. The complete sequence of a human genome. Science 2022, 376, 44–53. [Google Scholar] [CrossRef] [PubMed]
- Ruiz, S.; Panopoulos, A.D.; Herrerías, A.; Bissig, K.-D.; Lutz, M.; Berggren, W.T.; Verma, I.M.; Izpisua Belmonte, J.C. A high proliferation rate is required for cell reprogramming and maintenance of human embryonic stem cell identity. Curr. Biol. 2011, 21, 45–52. [Google Scholar] [CrossRef] [PubMed]
- Ghule, P.N.; Medina, R.; Lengner, C.J.; Mandeville, M.; Qiao, M.; Dominski, Z.; Lian, J.B.; Stein, J.L.; van Wijnen, A.J.; Stein, G.S. Reprogramming the pluripotent cell cycle: Restoration of an abbreviated G1 phase in human induced pluripotent stem (iPS) cells. J. Cell. Physiol. 2011, 226, 1149–1156. [Google Scholar] [CrossRef]
- Chagin, V.O.; Casas-Delucchi, C.S.; Reinhart, M.; Schermelleh, L.; Markaki, Y.; Maiser, A.; Bolius, J.J.; Bensimon, A.; Fillies, M.; Domaing, P.; et al. 4D Visualization of replication foci in mammalian cells corresponding to individual replicons. Nat. Commun. 2016, 7, 11231. [Google Scholar] [CrossRef]
- Heinz, K.S.; Rapp, A.; Casas-Delucchi, C.S.; Lehmkuhl, A.; Romero-Fernández, I.; Sánchez, A.; Krämer, O.H.; Marchal, J.A.; Cardoso, M.C. DNA replication dynamics of vole genome and its epigenetic regulation. Epigenetics Chromatin 2019, 12, 18. [Google Scholar] [CrossRef]
- Halliwell, J.A.; Frith, T.J.R.; Laing, O.; Price, C.J.; Bower, O.J.; Stavish, D.; Gokhale, P.J.; Hewitt, Z.; El-Khamisy, S.F.; Barbaric, I.; et al. Nucleosides Rescue Replication-Mediated Genome Instability of Human Pluripotent Stem Cells. Stem Cell Rep. 2020, 14, 1009–1017. [Google Scholar] [CrossRef]
- Cremer, T.; Cremer, M.; Hübner, B.; Strickfaden, H.; Smeets, D.; Popken, J.; Sterr, M.; Markaki, Y.; Rippe, K.; Cremer, C. The 4D nucleome: Evidence for a dynamic nuclear landscape based on co-aligned active and inactive nuclear compartments. FEBS Lett. 2015, 589, 2931–2943. [Google Scholar] [CrossRef]
- Smeets, D.; Markaki, Y.; Schmid, V.J.; Kraus, F.; Tattermusch, A.; Cerase, A.; Sterr, M.; Fiedler, S.; Demmerle, J.; Popken, J.; et al. Three-dimensional super-resolution microscopy of the inactive X chromosome territory reveals a collapse of its active nuclear compartment harboring distinct Xist RNA foci. Epigenetics Chromatin 2014, 7, 8. [Google Scholar] [CrossRef]
- Pradhan, S.K.; Cardoso, M.C. Analysis of cell cycle and DNA compaction dependent subnuclear distribution of histone marks. Methods Mol. Biol. 2023, 2589, 225–239. [Google Scholar] [CrossRef]
- Chantalat, S.; Depaux, A.; Héry, P.; Barral, S.; Thuret, J.-Y.; Dimitrov, S.; Gérard, M. Histone H3 trimethylation at lysine 36 is associated with constitutive and facultative heterochromatin. Genome Res. 2011, 21, 1426–1437. [Google Scholar] [CrossRef]
- Barral, A.; Pozo, G.; Ducrot, L.; Papadopoulos, G.L.; Sauzet, S.; Oldfield, A.J.; Cavalli, G.; Déjardin, J. SETDB1/NSD-dependent H3K9me3/H3K36me3 dual heterochromatin maintains gene expression profiles by bookmarking poised enhancers. Mol. Cell 2022, 82, 816–832.e12. [Google Scholar] [CrossRef] [PubMed]
- Miura, H.; Takahashi, S.; Poonperm, R.; Tanigawa, A.; Takebayashi, S.-I.; Hiratani, I. Single-cell DNA replication profiling identifies spatiotemporal developmental dynamics of chromosome organization. Nat. Genet. 2019, 51, 1356–1368. [Google Scholar] [CrossRef] [PubMed]
- Akerman, I.; Kasaai, B.; Bazarova, A.; Sang, P.B.; Peiffer, I.; Artufel, M.; Derelle, R.; Smith, G.; Rodriguez-Martinez, M.; Romano, M.; et al. A predictable conserved DNA base composition signature defines human core DNA replication origins. Nat. Commun. 2020, 11, 4826. [Google Scholar] [CrossRef] [PubMed]
- Li, J.; Santoro, R.; Koberna, K.; Grummt, I. The chromatin remodeling complex NoRC controls replication timing of rRNA genes. EMBO J. 2005, 24, 120–127. [Google Scholar] [CrossRef] [PubMed]
- McStay, B. Nucleolar organizer regions: Genomic “dark matter” requiring illumination. Genes Dev. 2016, 30, 1598–1610. [Google Scholar] [CrossRef] [PubMed]
- Maiser, A.; Dillinger, S.; Längst, G.; Schermelleh, L.; Leonhardt, H.; Németh, A. Super-resolution in situ analysis of active ribosomal DNA chromatin organization in the nucleolus. Sci. Rep. 2020, 10, 7462. [Google Scholar] [CrossRef] [PubMed]
- Andrews, J.O.; Conway, W.; Cho, W.K.; Narayanan, A.; Spille, J.H.; Jayanth, N.; Inoue, T.; Mullen, S.; Thaler, J.; Cissé, I.I. qSR: A quantitative super-resolution analysis tool reveals the cell-cycle dependent organization of RNA Polymerase I in live human cells. Sci. Rep. 2018, 8, 7424. [Google Scholar] [CrossRef] [PubMed]
- Smirnov, E.; Borkovec, J.; Kováčik, L.; Svidenská, S.; Schröfel, A.; Skalníková, M.; Švindrych, Z.; Křížek, P.; Ovesný, M.; Hagen, G.M.; et al. Separation of replication and transcription domains in nucleoli. J. Struct. Biol. 2014, 188, 259–266. [Google Scholar] [CrossRef] [PubMed]
- Massey, D.J.; Kim, D.; Brooks, K.E.; Smolka, M.B.; Koren, A. Next-Generation Sequencing Enables Spatiotemporal Resolution of Human Centromere Replication Timing. Genes 2019, 10, 269. [Google Scholar] [CrossRef] [PubMed]
- Ryba, T.; Hiratani, I.; Lu, J.; Itoh, M.; Kulik, M.; Zhang, J.; Schulz, T.C.; Robins, A.J.; Dalton, S.; Gilbert, D.M. Evolutionarily conserved replication timing profiles predict long-range chromatin interactions and distinguish closely related cell types. Genome Res. 2010, 20, 761–770. [Google Scholar] [CrossRef]
- Massey, D.J.; Koren, A. Telomere-to-telomere human DNA replication timing profiles. Sci. Rep. 2022, 12, 9560. [Google Scholar] [CrossRef]
- Labit, H.; Perewoska, I.; Germe, T.; Hyrien, O.; Marheineke, K. DNA replication timing is deterministic at the level of chromosomal domains but stochastic at the level of replicons in Xenopus egg extracts. Nucleic Acids Res. 2008, 36, 5623–5634. [Google Scholar] [CrossRef]







| Name | Species | Type | Gender | Reference |
|---|---|---|---|---|
| hESC H1 | Homo sapiens | Embryonic | Male | [13] |
| hiPSC A4 | Homo sapiens | iPSC from human neonatal foreskin fibroblast (HFF1) | Male | [14] |
| hiPSC B4 | Homo sapiens | iPSC from human neonatal foreskin fibroblast (HFF1) | Male | [14] |
| hTERT RPE1 | Homo sapiens | hTERT immortalized retinal pigment epithelial cell | Female | [15] |
| BJ-5ta | Homo sapiens | hTERT immortalized foreskin fibroblasts | Male | [15] |
| Name | Application | Detection | Catalog | Company |
|---|---|---|---|---|
| 5-ethynyl-2′-deoxyuridine (EdU) | Labeling of nascent DNA in pulse-chase experiments | ClickIT chemistry | 7845.1 | Carl Roth, Karlsruhe, Germany |
| 5-bromo-2′-deoxyuridine (BrdU) | Labeling of nascent DNA in pulse-chase experiments | Antibody detection | B5002 | Sigma-Aldrich Chemie GmbH, Taufkirchen, Germany |
| Biotin-16-dUTP | Labeling of FISH probes | Streptavidin | 11093070910 | Roche Diagnostics Deutschland GmbH, Mannheim, Germany |
| Cy3-dUTP | Labeling of FISH probes | - | ENZ-42501 | Enzo Life Sciences, Lörrach, Germany |
| Thymidine | Labeling of nascent DNA in pulse-chase experiments, added only in chase period | - | T1895 | Sigma-Aldrich Chemie GmbH, Taufkirchen, Germany |
| Reactivity | Host | Clonality | Dilution | Catalog | Company |
|---|---|---|---|---|---|
| Anti-PCNA | Mouse | Monoclonal | 1:200 | ab29 | Abcam, Cambridge, UK |
| Anti-RPA 194 | Mouse | Monoclonal | 1:200 | sc-48385 | Santa Cruz Biotechnology, Dallas, TX, USA |
| Anti-BrdU | Rabbit | Polyclonal | 1:400 | 600-401-C29 | Rockland Immunochemicals, Pottstown, PA, USA |
| Anti-H3K9me3 | Mouse | Monoclonal | 1:200 | 39285 | Active Motif, Waterloo, Belgium |
| Anti-H3K36me3 | Rabbit | Polyclonal | 1:2000 | ab9050 | Abcam, Cambridge, UK |
| Anti-H3K27me3 | Mouse | Monoclonal | 1:200 | 61017 | Thermo Fisher Scientific, Waltham, MA, USA |
| Anti-H3K9ac | Rabbit | Polyclonal | 1:200 | 39917 | Active Motif, Waterloo, Belgium |
| Anti-mouse IgG Alexa Fluor 488 | Goat | Polyclonal | 1:400 | A11029 | Thermo Fisher Scientific, Waltham, MA, USA |
| Anti-rabbit IgG Alexa Fluor 488 | Goat | Polyclonal | 1:500 | A-11034 | Thermo Fisher Scientific, Waltham, MA, USA |
| Streptavidin Alexa Fluor 488 | Conjugated | - | 1:500 | S11223 | Thermo Fisher Scientific, Waltham, MA, USA |
| Streptavidin Cy5 | Conjugated | - | 1:500 | PA45001 | Amersham Biosciences, Amersham, UK |
| Target | Labeling Method | Primers/Plasmids | Reference |
|---|---|---|---|
| Alu | PCR | AluF: 5′-GGATTACAGGYRTGAGCCA-3′ AluR: 3′-RCCAYTGCACTCCAGCCTG-5′ | [18] |
| Centromere | PCR | α27: 5′-CATCACAAAGAAGTTTCTGAGAATGCTTC-3′ α30: 5′-TGCATTCAACTCACAGAGTTGAACCTTCC-3′ | [19] |
| LINE1 | Nick translation | Plasmid pLRE3-eGFP | [20] |
| rDNA | Nick translation | Plasmid pUC-hrDNA-12.0 | [21] |
| System | Objective | NA | Application | Company |
|---|---|---|---|---|
| Nikon CREST/TiE2 | 20x SPlan Fluor LWD DIC (air) or 40X Plan Apo λ DIC (air) | 0.7 or 0.95 | High-throughput or live-cell time-lapse, wide-field microscopy | Nikon Instruments Inc.,Tokyo, Japan |
| Leica SP5 II | 100X HCX PL APO (oil) | 1.44 | Confocal laser scanning | Leica GmbH, Mannheim, Germany |
| LSM 900 Airyscan 2 | 63x C Plan-Apochromat (oil) | 1.4 | Confocal and high-resolution | Carl Zeiss AG, Oberkochen, Germany |
| Name | Version | Platform | Websites | Application | Reference |
|---|---|---|---|---|---|
| FiJi | 2.14.0/1.54f | MacOS | https://fiji.sc/ (accessed on 25 January 2024) | Image analysis | [22] |
| StarDist (FiJi) | 0.3.0 | MacOS | https://github.com/stardist/stardist-imagej (accessed on 25 January 2024) | Nuclei segmentation | [23] |
| 3D suite (FiJi) | 1.6 | MacOS | https://mcib3d.frama.io/3d-suite-imagej/ (accessed on 25 January 2024) | 3D image analysis | [23] |
| Nucim (R) | 1.0.12 | MacOS | https://bioimaginggroup.github.io/nucim/ (accessed on 25 January 2024) | Nuclear compaction analysis | [24] |
| R | 4.3.1 | MacOS | https://www.r-project.org/ (accessed on 25 January 2024) | Statistical analysis | |
| Zen | 3.9.101 | Windows | https://www.zeiss.com/ (accessed on 25 January 2024) | Image acquisition, processing | |
| Adobe Illustrator 2023 | 2023 | MacOS | https://www.adobe.com/ (accessed on 25 January 2024) | Figure preparation |
| Dataset | Sample | Characteristics | Method | Cells | Webpage |
|---|---|---|---|---|---|
| GSE37757 | GSM927236 | hESC H9 SNS-seq | SNS-seq | hESC | https://www.ncbi.nlm.nih.gov/geo/query/acc.cgi?acc=GSM927236 (accessed on 25 January 2024) |
| GSM927237 | hiPSC SNS-seq | SNS-seq | hiPSC | https://www.ncbi.nlm.nih.gov/geo/query/acc.cgi?acc=GSM927237 (accessed on 25 January 2024) | |
| GSE128477 | GSM3676411 | hESC H9 SNS-seq replicate 1 | SNS-seq | hESC | https://www.ncbi.nlm.nih.gov/geo/query/acc.cgi?acc=GSM3676411 (accessed on 25 January 2024) |
| GSM3676412 | hESC H9 SNS-seq replicate2 | SNS-seq | hESC | https://www.ncbi.nlm.nih.gov/geo/query/acc.cgi?acc=GSM3676413 (accessed on 25 January 2024) | |
| GSM3676413 | hESC H9 SNS-seq Control | SNS-seq | hESC | https://www.ncbi.nlm.nih.gov/geo/query/acc.cgi?acc=GSM3676438 (accessed on 25 January 2024) | |
| GSE128477 | GSM3676435 | HMEC SNS-seq replicate 1 | SNS-seq | HMEC | https://www.ncbi.nlm.nih.gov/geo/query/acc.cgi?acc=GSM3676435 (accessed on 25 January 2024) |
| GSM3676436 | HMEC SNS-seq replicate 2 | SNS-seq | HMEC | https://www.ncbi.nlm.nih.gov/geo/query/acc.cgi?acc=GSM3676436 (accessed on 25 January 2024) | |
| GSM3676437 | HMEC SNS-seq replicate 3 | SNS-seq | HMEC | https://www.ncbi.nlm.nih.gov/geo/query/acc.cgi?acc=GSM3676437 (accessed on 25 January 2024) | |
| GSM3676438 | HMEC SNS-seq Control | SNS-seq | HMEC | https://www.ncbi.nlm.nih.gov/geo/query/acc.cgi?acc=GSM3676438 (accessed on 25 January 2024) |
Disclaimer/Publisher’s Note: The statements, opinions and data contained in all publications are solely those of the individual author(s) and contributor(s) and not of MDPI and/or the editor(s). MDPI and/or the editor(s) disclaim responsibility for any injury to people or property resulting from any ideas, methods, instructions or products referred to in the content. |
© 2024 by the authors. Licensee MDPI, Basel, Switzerland. This article is an open access article distributed under the terms and conditions of the Creative Commons Attribution (CC BY) license (https://creativecommons.org/licenses/by/4.0/).
Share and Cite
Pradhan, S.K.; Lozoya, T.; Prorok, P.; Yuan, Y.; Lehmkuhl, A.; Zhang, P.; Cardoso, M.C. Developmental Changes in Genome Replication Progression in Pluripotent versus Differentiated Human Cells. Genes 2024, 15, 305. https://doi.org/10.3390/genes15030305
Pradhan SK, Lozoya T, Prorok P, Yuan Y, Lehmkuhl A, Zhang P, Cardoso MC. Developmental Changes in Genome Replication Progression in Pluripotent versus Differentiated Human Cells. Genes. 2024; 15(3):305. https://doi.org/10.3390/genes15030305
Chicago/Turabian StylePradhan, Sunil Kumar, Teresa Lozoya, Paulina Prorok, Yue Yuan, Anne Lehmkuhl, Peng Zhang, and M. Cristina Cardoso. 2024. "Developmental Changes in Genome Replication Progression in Pluripotent versus Differentiated Human Cells" Genes 15, no. 3: 305. https://doi.org/10.3390/genes15030305
APA StylePradhan, S. K., Lozoya, T., Prorok, P., Yuan, Y., Lehmkuhl, A., Zhang, P., & Cardoso, M. C. (2024). Developmental Changes in Genome Replication Progression in Pluripotent versus Differentiated Human Cells. Genes, 15(3), 305. https://doi.org/10.3390/genes15030305

