In Vitro Analysis of Biological Activity of Circulating Cell-Free DNA Isolated from Blood Plasma of Schizophrenic Patients and Healthy Controls
Abstract
1. Introduction
2. Results
2.1. DNA Probes
2.2. Interaction of the DNA Probes with HSFs
2.3. Early Endosome Antigen 1 (EEA1) Expression
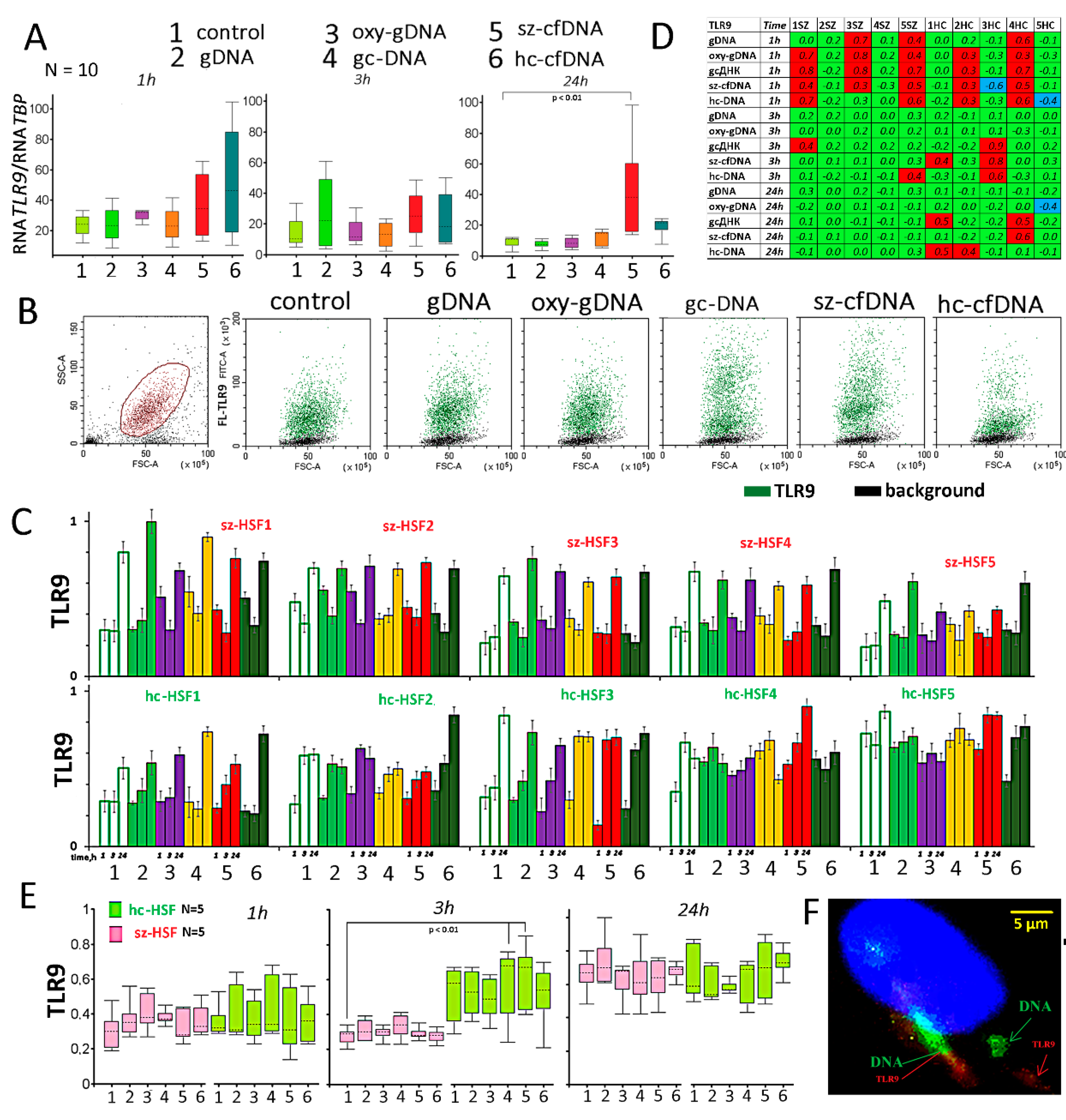
2.4. Toll-like Receptor 9 (TLR9) Expression
2.5. Absent in Melanoma 2 (AIM2) Expression
2.6. Stimulator of Interferon Genes (STING) Expression
2.7. Retinoic Acid-Inducible Gene I (RIG-I) Expression
2.8. High Mobility Group Box 1 (HMGB1) Expression
2.9. Correlation Analysis of Changes in the Protein Levels in HSFs
2.10. Changes in the Some Genes’ RNA Level
3. Discussion
4. Materials and Methods
4.1. Experimental Design
4.2. Healthy Volunteers and Schizophrenia Patients
- ∗
- Analysis of sociodemographic characteristics;
- ∗
- Characteristics of the course of the disease;
- ∗
- Characteristics of the effect of drug therapy on the dynamics of the attack and the general course of the disease;
- ∗
- Groups of symptoms established in ICD-10 and ICD-11 for the diagnosis of schizophrenia; groups of symptoms for the diagnosis of schizophrenia, as well as concomitant symptoms established in DSM-5;
- ∗
- Clinical dimensions (dimensions) of the severity of psychotic symptoms (Clinical-Related Dimensions of Psychosis Symptom Severity);
- ∗
- A scale of differentiated assessment of symptoms; assessment of the severity of clinical signs;
- ∗
- Indicators of validated international psychometric scales (PANSS, BFCRS, NGS-A, etc.).
- (1)
- The presence of concomitant mental disorders, such as dependence on drugs and other psychoactive substances, organic mental disorders of any origin (except alcoholism), dementia, and mental retardation;
- (2)
- Severe somatic and chronic neurological diseases;
- (3)
- Severe acute and chronic somatic diseases preventing the examination, which has caused repeated hospitalizations, loss of work, led to disability, entailed the development of severe complications, such as stroke or heart attack, caused the development of acute or chronic insufficiency of internal organs or body systems, and which may affect the diagnosis, course of mental disorder, as well as the conducted drug therapy;
- (4)
- Refusal to cooperate during the implementation of research procedures.
4.3. Cell Culture
4.4. Ethical Approval for the Use of Primary (Blood Leukocytes) and Cultured Human Cells
4.5. DNA Probes
4.6. Flow Cytometry Analysis (FCA)
4.7. Real-Time PCR Assay
4.8. Fluorescence Microscopy
4.9. Statistical Analysis
Author Contributions
Funding
Institutional Review Board Statement
Informed Consent Statement
Data Availability Statement
Conflicts of Interest
Abbreviations
| c-cfDNA | circulating cell-free DNA |
| cfDNA | DNA fragments in cell culture medium |
| sz-cfDNA | circulating plasma cfDNA of schizophrenia patients |
| hc-cfDNA | circulating plasma cfDNA of healthy control |
| gDNA | cellular DNA |
| DAMP | damage/danger-associated molecular pattern |
| FCA | flow cytometry analysis |
| sz-HSFs | schizophrenia patients’ skin fibroblasts |
| hc-HSFs | healthy control skin fibroblasts |
References
- Weickert, C.S.; Weickert, T.W. What’s Hot in Schizophrenia Research? Psychiatr. Clin. N. Am. 2016, 39, 343–351. [Google Scholar] [CrossRef] [PubMed]
- Zhou, X.; Tian, B.; Han, H.B. Serum interleukin-6 in schizophrenia: A system review and meta-analysis. Cytokine 2021, 141, 155441. [Google Scholar] [CrossRef]
- Müller, N. Inflammation in Schizophrenia: Pathogenetic Aspects and Therapeutic Considerations. Schizophr. Bull. 2018, 44, 973–982. [Google Scholar] [CrossRef] [PubMed]
- Upthegrove, R.; Khandaker, G.M. Cytokines, Oxidative Stress and Cellular Markers of Inflammation in Schizophrenia. In Neuroinflammation and Schizophrenia; Current Topics in Behavioral Neurosciences; Springer: Cham, Switzerland, 2020; Volume 44, pp. 49–66. [Google Scholar] [CrossRef]
- Khandaker, G.M.; Cousins, L.; Deakin, J.; Lennox, B.R.; Yolken, R.; Jones, P.B. Inflammation and immunity in schizophrenia: Implications for pathophysiology and treatment. Lancet Psychiatry 2015, 2, 258–270. [Google Scholar] [CrossRef]
- Ershova, E.S.; Jestkova, E.M.; Chestkov, I.V.; Porokhovnik, L.N.; Izevskaya, V.L.; Kutsev, S.I.; Veiko, N.N.; Shmarina, G.; Dolgikh, O.; Kostyuk, S.V. Quantification of cell-free DNA in blood plasma and DNA damage degree in lymphocytes to evaluate dysregulation of apoptosis in schizophrenia patients. J. Psychiatr. Res. 2017, 87, 15–22. [Google Scholar] [CrossRef] [PubMed]
- Ershova, E.S.; Jestkova, E.M.; Martynov, A.V.; Shmarina, G.V.; Umriukhin, P.E.; Bravve, L.V.; Zakharova, N.V.; Kostyuk, G.P.; Saveliev, D.V.; Orlova, M.D.; et al. Accumulation of Circulating Cell-Free CpG-Enriched Ribosomal DNA Fragments on the Background of High Endonuclease Activity of Blood Plasma in Schizophrenic Patients. Int. J. Genom. 2019, 2019, 8390585. [Google Scholar] [CrossRef]
- Hu, Z.; Chen, H.; Long, Y.; Li, P.; Gu, Y. The main sources of circulating cell-free DNA: Apoptosis, necrosis and active secretion. Crit. Rev. Oncol. Hematol. 2021, 157, 103166. [Google Scholar] [CrossRef] [PubMed]
- De Miranda, F.S.; Barauna, V.G.; dos Santos, L.; Costa, G.; Vassallo, P.F.; Campos, L.C.G. Properties and Application of Cell-Free DNA as a Clinical Biomarker. Int. J. Mol. Sci. 2021, 22, 9110. [Google Scholar] [CrossRef]
- Rahat, B.; Ali, T.; Sapehia, D.; Mahajan, A.; Kaur, J. Circulating Cell-Free Nucleic Acids as Epigenetic Biomarkers in Precision Medicine. Front. Genet. 2020, 11, 844. [Google Scholar] [CrossRef] [PubMed]
- Sherwood, K.; Weimer, E.T. Characteristics, properties, and potential applications of circulating cell-free DNA in clinical diagnostics: A focus on transplantation. J. Immunol. Methods 2018, 463, 27–38. [Google Scholar] [CrossRef]
- Chan, L.L.; Jiang, P. Bioinformatics analysis of circulating cell-free DNA sequencing data. Clin. Biochem. 2015, 48, 962–975. [Google Scholar] [CrossRef]
- Kustanovich, A.; Schwartz, R.; Peretz, T.; Grinshpun, A. Life and death of circulating cell-free DNA. Cancer Biol. Ther. 2019, 20, 1057–1067. [Google Scholar] [CrossRef]
- Duvvuri, B.; Lood, C. Cell-Free DNA as a Biomarker in Autoimmune Rheumatic Diseases. Front Immunol. 2019, 10, 502. [Google Scholar] [CrossRef] [PubMed]
- Razavi, P.; Li, B.T.; Brown, D.N.; Jung, B.; Hubbell, E.; Shen, R.; Abida, W.; Juluru, K.; De Bruijn, I.; Hou, C.; et al. High-intensity sequencing reveals the sources of plasma circulating cell-free DNA variants. Nat. Med. 2019, 25, 1928–1937. [Google Scholar] [CrossRef] [PubMed]
- Bianchi, D.W.; Chiu, R.W.K. Sequencing of Circulating Cell-free DNA during Pregnancy. N. Engl. J. Med. 2018, 379, 464–473. [Google Scholar] [CrossRef] [PubMed]
- Hummel, E.M.; Hessas, E.; Müller, S.; Beiter, T.; Fisch, M.; Eibl, A.; Wolf, O.T.; Giebel, B.; Platen, P.; Kumsta, R.; et al. Cell-free DNA release under psychosocial and physical stress conditions. Transl. Psychiatry 2018, 8, 236. [Google Scholar] [CrossRef] [PubMed]
- Haller, N.; Tug, S.; Breitbach, S.; Jörgensen, A.; Simon, P. Increases in Circulating Cell-Free DNA During Aerobic Running Depend on Intensity and Duration. Int. J. Sports Physiol. Perform. 2017, 12, 455–462. [Google Scholar] [CrossRef] [PubMed]
- Breitbach, S.; Tug, S.; Simon, P. Circulating cell-free DNA: An up-coming molecular marker in exercise physiology. Sports Med. 2012, 42, 565–586. [Google Scholar] [CrossRef]
- Konorova, I.L.; Veiko, N.N. Emotional stress in rats changes concentration and composition of extracellular DNA circulating in blood plasma under normal conditions and in cerebral ischemia. Bull. Exp. Biol. Med. 2012, 153, 305–308. [Google Scholar] [CrossRef]
- Liimatainen, S.P.; Jylhävä, J.; Raitanen, J.; Peltola, J.T.; Hurme, M.A. The concentration of cell-free DNA in focal epilepsy. Epilepsy Res. 2013, 105, 292–298. [Google Scholar] [CrossRef] [PubMed]
- Olsen, J.A.; Kenna, L.A.; Tipon, R.C.; Spelios, M.G.; Stecker, M.M.; Akirav, E.M. A Minimally-invasive Blood-derived Biomarker of Oligodendrocyte Cell-loss in Multiple Sclerosis. EBioMedicine 2016, 10, 227–235. [Google Scholar] [CrossRef] [PubMed][Green Version]
- Glebova, K.V.; Veiko, N.N.; Nikonov, A.A.; Porokhovnik, L.N.; Kostuyk, S.V. Cell-free DNA as a biomarker in stroke: Current status, problems and perspectives. Crit. Rev. Clin. Lab. Sci. 2018, 55, 55–70. [Google Scholar] [CrossRef] [PubMed]
- Cui, X.; Du, S.; Liu, H.; Liu, J.; Wu, Q.; Huo, Q.; Qi, Y.; Qin, X.; Yang, Y.; Li, W. The Length and Distribution of Plasma Cell-Free DNA Fragments in Stroke Patients. Biomed. Res. Int. 2020, 2020, 9054196. [Google Scholar] [CrossRef] [PubMed]
- Nassiri, F.; Chakravarthy, A.; Feng, S.; Shen, S.Y.; Nejad, R.; Zuccato, J.A.; Voisin, M.R.; Patil, V.; Horbinski, C.; Aldape, K.; et al. Detection and discrimination of intracranial tumors using plasma cell-free DNA methylomes. Nat. Med. 2020, 26, 1044–1047. [Google Scholar] [CrossRef]
- Connolly, I.D.; Li, Y.; Gephart, M.H.; Nagpal, S. The “Liquid Biopsy”: The Rol e of Circulating DNA and RNA in Central Nervous System Tumors. Curr. Neurol. Neurosci. Rep. 2016, 16, 25. [Google Scholar] [CrossRef] [PubMed]
- Fernández-Domínguez, I.J.; Manzo-Merino, J.; Taja-Chayeb, L.; Dueñas-González, A.; Pérez-Cárdenas, E.; Trejo-Becerril, C. The role of extracellular DNA (exDNA) in cellular processes. Cancer Biol. Ther. 2021, 22, 267–278. [Google Scholar] [CrossRef] [PubMed]
- Moya, G.E.; Rivera, P.D.; Dittenhafer-Reed, K.E. Evidence for the Role of Mitochondrial DNA Release in the Inflammatory Response in Neurological Disorders. Int. J. Mol. Sci. 2021, 22, 7030. [Google Scholar] [CrossRef] [PubMed]
- Tian, Y.; Charles, E.J.; Yan, Z.; Wu, D.; French, B.A.; Kron, I.L.; Yang, Z. The myocardial infarct-exacerbating effect of cell-free DNA is mediated by the high-mobility group box 1-receptor for advanced glycation end products-Toll-like receptor 9 pathway. J. Thorac. Cardiovasc. Surg. 2019, 157, 2256–2269. [Google Scholar] [CrossRef]
- Liaw, P.C.; Ito, T.; Iba, T.; Thachil, J.; Zeerleder, S. DAMP and DIC: The role of extracellular DNA and DNA-binding proteins in the pathogenesis of DIC. Blood Rev. 2016, 30, 257–261. [Google Scholar] [CrossRef]
- Szilágyi, M.; Pös, O.; Márton, É.; Buglyó, G.; Soltész, B.; Keserű, J.; Penyige, A.; Szemes, T.; Nagy, B. Circulating Cell-Free Nucleic Acids: Main Characteristics and Clinical Application. Int. J. Mol. Sci. 2020, 21, 6827. [Google Scholar] [CrossRef]
- Speranskii, A.I.; Kostyuk, S.V.; Kalashnikova, E.A.; Veiko, N.N. Erichment of Extracellular DNA from the Cultivation Medium of Human Peripheral Blood Mononuclears with Genomic CpG Rich Fragments Results in Increased Cell Production of IL6 and TNFα via Activation of the NFκB Signaling Pathway. Biochem. Suppl. Ser. B Biomed. Chem. 2015, 9, 174–184. [Google Scholar] [CrossRef]
- Aucamp, J.; Bronkhorst, A.J.; Badenhorst, C.P.; Pretorius, P.J. A historical and evolutionary perspective on the biological significance of circulating DNA and extracellular vesicles. Cell. Mol. Life Sci. 2016, 73, 4355–4381. [Google Scholar] [CrossRef] [PubMed]
- Sano, H.; Morimoto, C. DNA isolated from DNA/anti-DNA antibody immune complexes in systemic lupus erythematosus is rich in guanine—Cytosine content. J. Immunol. 1982, 128, 1341–1345. [Google Scholar] [PubMed]
- Lander, E.S.; Linton, L.M.; Birren, B.; Nusbaum, C.; Zody, M.C.; Baldwin, J.; Devon, K.; Dewar, K.; Doyle, M.; FitzHugh, W.; et al. Initial sequencing and analysis of the human genome. Nature 2001, 409, 860–921. [Google Scholar] [CrossRef] [PubMed]
- Veiko, N.N.; Shubaeva, N.O.; Ivanova, S.M.; Speranskii, A.I.; Lyapunova, N.A.; Spitkovskii, D.M. Blood serum DNA in patients with rheumatoid arthritis is considerably enriched with fragments of ribosomal repeats containing immunostimulatory CpG-motifs. Bull. Exp. Biol. Med. 2006, 142, 313–316. [Google Scholar] [CrossRef]
- Korzeneva, I.B.; Kostuyk, S.V.; Ershova, E.S.; Skorodumova, E.N.; Zhuravleva, V.F.; Pankratova, G.V.; Volkova, I.V.; Stepanova, E.V.; Porokhovnik, L.N.; Veiko, N.N. Human circulating ribosomal DNA content significantly increases while circulating satellite III (1q12) content decreases under chronic occupational exposure to low-dose γ- neutron and tritium β-radiation. Mutat. Res. 2016, 791–792, 49–60. [Google Scholar] [CrossRef]
- Suárez-Méndez, S.; García-de la Cruz, D.D.; Tovilla-Zárate, C.A.; Genis-Mendoza, A.D.; Ramón-Torres, R.A.; González-Castro, T.B.; Juárez-Rojop, I.E. Diverse roles of mtDNA in schizophrenia: Implications in its pathophysiology and as biomarker for cognitive impairment. Prog. Biophys. Mol. Biol. 2020, 155, 36–41. [Google Scholar] [CrossRef]
- Tuboly, E.; Mcllroy, D.; Briggs, G.; Lott, N.; Balogh, Z.J. Clinical implications and pathological associations of circulating mitochondrial DNA. Front. Biosci.-Landmark 2017, 22, 1011–1022. [Google Scholar] [CrossRef]
- Ermakov, A.V.; Konkova, M.S.; Kostyuk, S.V.; Izevskaya, V.L.; Baranova, A.; Veiko, N.N. Oxidized extracellular DNA as a stress signal in human cells. Oxid. Med. Cell. Longev. 2013, 2013, 649747. [Google Scholar] [CrossRef]
- Kostyuk, S.V.; Konkova, M.S.; Ershova, E.S.; Alekseeva, A.J.; Smirnova, T.D.; Stukalov, S.V.; Kozhina, E.A.; Shilova, N.V.; Zolotukhina, T.V.; Markova, Z.G.; et al. An exposure to the oxidized DNA enhances both instability of genome and survival in cancer cells. PLoS ONE 2013, 8, e77469. [Google Scholar] [CrossRef]
- Kostyuk, S.V.; Tabakov, V.J.; Chestkov, V.V.; Konkova, M.S.; Glebova, K.V.; Baydakova, G.V.; Ershova, E.S.; Izhevskaya, V.L.; Baranova, A.; Veiko, N.N. Oxidized DNA induces an adaptive response in human fibroblasts. Mutat. Res. 2013, 747–748, 6–18. [Google Scholar] [CrossRef]
- Sergeeva, V.A.; Ershova, E.S.; Veiko, N.N.; Malinovskaya, E.M.; Kalyanov, A.A.; Kameneva, L.V.; Stukalov, S.V.; Dolgikh, O.A.; Konkova, M.S.; Ermakov, A.V.; et al. Low-Dose Ionizing Radiation Affects Mesenchymal Stem Cells via Extracellular Oxidized Cell-Free DNA: A Possible Mediator of Bystander Effect and Adaptive Response. Oxid. Med. Cell. Longev. 2017, 2017, 9515809. [Google Scholar] [CrossRef] [PubMed]
- Filev, A.D.; Shmarina, G.V.; Ershova, E.S.; Veiko, N.N.; Martynov, A.V.; Borzikova, M.A.; Poletkina, A.A.; Dolgikh, O.A.; Veiko, V.P.; Bekker, A.A.; et al. Oxidized Cell-Free DNA Role in the Antioxidant Defense Mechanisms under Stress. Oxid. Med. Cell. Longev. 2019, 2019, 1245749. [Google Scholar] [CrossRef] [PubMed]
- Alekseeva, A.Y.; Kameneva, L.V.; Kostyuk, S.V.; Veiko, N.N. Multiple Ways of cfDNA Reception and Following ROS Production in Endothelial Cells. Adv. Exp. Med. Biol. 2016, 924, 127–131. [Google Scholar] [CrossRef]
- Efremova, L.V.; Alekseeva, A.Y.; Konkova, M.S.; Kostyuk, S.V.; Ershova, E.S.; Smirnova, T.D.; Konorova, I.L.; Veiko, N.N. Extracellular DNA affects NO content in human endothelial cells. Bull. Exp. Biol. Med. 2010, 149, 196–200. [Google Scholar] [CrossRef] [PubMed]
- Kostyuk, S.V.; Mordkovich, N.N.; Okorokova, N.A.; Veiko, V.P.; Malinovskaya, E.M.; Ershova, E.S.; Konkova, M.S.; Savinova, E.A.; Borzikova, M.A.; Muzaffarova, T.A.; et al. Increased Transfection of the Easily Oxidizable GC-Rich DNA Fragments into the MCF7 Breast Cancer Cell. Oxid. Med Cell. Longev. 2019, 2019, 2348165. [Google Scholar] [CrossRef] [PubMed]
- Jiang, J.; Chen, X.; Sun, L.; Qing, Y.; Yang, X.; Hu, X.; Yang, C.; Xu, T.; Wang, J.; Wang, P.; et al. Analysis of the concentrations and size distributions of cell-free DNA in schizophrenia using fluorescence correlation spectroscopy. Transl. Psychiatry 2018, 8, 104. [Google Scholar] [CrossRef] [PubMed]
- Chen, L.Y.; Qi, J.; Xu, H.L.; Lin, X.Y.; Sun, Y.J.; Ju, S.Q. The Value of Serum Cell-Free DNA Levels in Patients with Schizophrenia. Front. Psychiatry 2021, 12, 637789. [Google Scholar] [CrossRef]
- Qi, J.; Chen, L.Y.; Shen, X.J.; Ju, S.Q. Analytical Value of Cell-Free DNA Based on Alu in Psychiatric Disorders. Front. Psychiatry 2020, 10, 992. [Google Scholar] [CrossRef]
- Kumar, V. The Trinity of cGAS, TLR9, and ALRs Guardians of the Cellular Galaxy Against Host-Derived Self-DNA. Front. Immunol. 2021, 11, 624597. [Google Scholar] [CrossRef]
- Sharma, M.; de Alba, E. Structure, Activation and Regulation of NLRP3 and AIM2 Inflammasomes. Int. J. Mol. Sci. 2021, 22, 872. [Google Scholar] [CrossRef] [PubMed]
- Chen, Q.; Sun, L.; Chen, Z.J. Regulation and function of the cGAS-STING pathway of cytosolic DNA sensing. Nat. Immunol. 2016, 17, 1142–1149. [Google Scholar] [CrossRef] [PubMed]
- Motwani, M.; Pesiridis, S.; Fitzgerald, K.A. DNA sensing by the cGAS-STING pathway in health and disease. Nat. Rev. Genet. 2019, 20, 657–674. [Google Scholar] [CrossRef]
- Xu, X.X.; Wan, H.; Nie, L.; Shao, T.; Xiang, L.X.; Shao, J.Z. RIG-I: A multifunctional protein beyond a pattern recognition receptor. Protein Cell 2018, 9, 246–253. [Google Scholar] [CrossRef] [PubMed]
- Rehwinkel, J.; Gack, M.U. RIG-I-like receptors: Their regulation and roles in RNA sensing. Nat. Rev. Immunol. 2020, 20, 537–551. [Google Scholar] [CrossRef]
- Chiu, Y.H.; Macmillan, J.B.; Chen, Z.J. RNA polymerase III detects cytosolic DNA and induces type I interferons through the RIG-I pathway. Cell 2009, 138, 576–591. [Google Scholar] [CrossRef]
- Roh, J.S.; Sohn, D.H. Damage-Associated Molecular Patterns in Inflammatory Diseases. Immune Netw. 2018, 18, e27. [Google Scholar] [CrossRef]
- Ivanov, S.; Dragoi, A.M.; Wang, X.; Dallacosta, C.; Louten, J.; Musco, G.; Sitia, G.; Yap, G.S.; Wan, Y.; Biron, C.A.; et al. A novel role for HMGB1 in TLR9-mediated inflammatory responses to CpG-DNA. Blood 2007, 110, 1970–1981. [Google Scholar] [CrossRef]
- Fan, H.; Tang, H.B.; Chen, Z.; Wang, H.Q.; Zhang, L.; Jiang, Y.; Li, T.; Yang, C.F.; Wang, X.Y.; Li, X.; et al. Inhibiting HMGB1-RAGE axis prevents pro-inflammatory macrophages/microglia polarization and affords neuroprotection after spinal cord injury. J. Neuroinflamm. 2020, 17, 295. [Google Scholar] [CrossRef]
- Kozhina, E.A.; Ershova, E.S.; Okorokova, N.A.; Veiko, V.P.; Malinovskaya, E.M.; Sergeeva, V.A.; Konkova, M.S.; Kutsev, S.I.; Veiko, N.N.; Kostyuk, S.V. Extracellular DNA Containing (dG)n Motifs Penetrates into MCF7 Breast Cancer Cells, Induces the Adaptive Response, and Can Be Expressed. Oxid. Med. Cell. Longev. 2019, 2019, 7853492. [Google Scholar] [CrossRef]
- Malinovskaya, E.M.; Ershova, E.S.; Okorokova, N.A.; Veiko, V.P.; Konkova, M.S.; Kozhina, E.A.; Savinova, E.A.; Porokhovnik, L.N.; Kutsev, S.I.; Veiko, N.N.; et al. Ribosomal DNA as DAMPs Signal for MCF7 Cancer Cells. Front. Oncol. 2019, 9, 445. [Google Scholar] [CrossRef] [PubMed]
- Grabuschnig, S.; Soh, J.; Heidinger, P.; Bachler, T.; Hirschböck, E.; Rosales Rodriguez, I.; Schwendenwein, D.; Sensen, C.W. Circulating cell-free DNA is predominantly composed of retrotransposable elements and non-telomeric satellite DNA. J. Biotechnol. 2020, 313, 48–56. [Google Scholar] [CrossRef] [PubMed]
- Bulicheva, N.; Fidelina, O.; Mkrtumova, N.; Neverova, M.; Bogush, A.; Bogush, M.; Roginko, O.; Veiko, N. Effect of cell-free DNA of patients with cardiomyopathy and rDNA on the frequency of contraction of electrically paced neonatal rat ventricular myocytes in culture. Ann. N. Y. Acad. Sci. 2008, 1137, 273–277. [Google Scholar] [CrossRef] [PubMed]
- Kutateladze, T.; Overduin, M. Structural mechanism of endosome docking by the FYVE domain. Science 2001, 291, 1793–1796. [Google Scholar] [CrossRef]
- Lammert, C.R.; Frost, E.L.; Bellinger, C.E.; Bolte, A.C.; McKee, C.A.; Hurt, M.E.; Paysour, M.J.; Ennerfelt, H.E.; Lukens, J.R. AIM2 inflammasome surveillance of DNA damage shapes neurodevelopment. Nature 2020, 580, 647–652. [Google Scholar] [CrossRef]
- Zevini, A.; Olagnier, D.; Hiscott, J. Crosstalk between Cytoplasmic RIG-I and STING Sensing Pathways. Trends Immunol. 2017, 38, 194–205. [Google Scholar] [CrossRef]
- Filev, A.D.; Kostyuk, S.V.; Umriukhin, P.E.; Pisarev, V.M. Oxidized Cell-Free DNA Rapidly Skews the Transcriptional Profile of Brain Cells toward Boosting Neurogenesis and Neuroplasticity. Curr. Issues Mol. Biol. 2021, 43, 1583–1591. [Google Scholar] [CrossRef]
- Kostyuk, S.V.; Porokhovnik, L.N.; Ershova, E.S.; Malinovskaya, E.M.; Konkova, M.S.; Kameneva, L.V.; Dolgikh, O.A.; Veiko, V.P.; Pisarev, V.M.; Martynov, A.V.; et al. Changes of KEAP1/NRF2 and IKB/NF-κB Expression Levels Induced by Cell-Free DNA in Different Cell Types. Oxid. Med. Cell. Longev. 2018, 2018, 1052413. [Google Scholar] [CrossRef]
- Glebova, K.V.; Konorova, I.L.; Poleshchuk, V.V.; Baidakova, G.V.; Veiko, N.N. Properties of extracellular DNA from the cerebrospinal fluid and blood plasma during Parkinson’s disease. Bull. Exp. Biol. Med. 2014, 156, 826–828. [Google Scholar] [CrossRef]
- Rykova, E.Y.; Morozkin, E.S.; Ponomaryova, A.A.; Loseva, E.M.; Zaporozhchenko, I.A.; Cherdyntseva, N.V.; Vlassov, V.V.; Laktionov, P.P. Cell-free and cell-bound circulating nucleic acid complexes: Mechanisms of generation, concentration and content. Expert Opin. Biol. Ther. 2012, 12 (Suppl. S1), S141–S153. [Google Scholar] [CrossRef]
- Tamkovich, S.; Laktionov, P. Cell-surface-bound circulating DNA in the blood: Biology and clinical application. IUBMB Life 2019, 71, 1201–1210. [Google Scholar] [CrossRef] [PubMed]
- Ermakov, E.A.; Dmitrieva, E.M.; Parshukova, D.A.; Kazantseva, D.V.; Vasilieva, A.R.; Smirnova, L.P. Oxidative Stress-Related Mechanisms in Schizophrenia Pathogenesis and New Treatment Perspectives. Oxid Med. Cell Longev. 2021, 2021, 8881770. [Google Scholar] [CrossRef]
- Loseva, P.; Kostyuk, S.; Malinovskaya, E.; Clement, N.; Dechesne, C.A.; Dani, C.; Smirnova, T.; Glebova, K.; Baidakova, G.; Baranova, A.; et al. Extracellular DNA oxidation stimulates activation of NRF2 and reduces the production of ROS in human mesenchymal stem cells. Expert Opin. Biol. Ther. 2012, 12 (Suppl. S1), S85–S97. [Google Scholar] [CrossRef] [PubMed]
- Chestkov, I.V.; Jestkova, E.M.; Ershova, E.S.; Golimbet, V.E.; Lezheiko, T.V.; Kolesina, N.Y.; Porokhovnik, L.N.; Lyapunova, N.A.; Izhevskaya, V.L.; Kutsev, S.I.; et al. Abundance of ribosomal RNA gene copies in the genomes of schizophrenia patients. Schizophr. Res. 2018, 197, 305–314. [Google Scholar] [CrossRef]
- Mishra, A.; Eathiraj, S.; Corvera, S.; Lambright, D.G. Structural basis for Rab GTPase recognition and endosome tethering by the C2H2 zinc finger of Early Endosomal Autoantigen 1 (EEA1). Proc. Natl. Acad. Sci. USA 2010, 107, 10866–10871. [Google Scholar] [CrossRef] [PubMed]
- Bauer, S.; Kirschning, C.J.; Häcker, H.; Redecke, V.; Hausmann, S.; Akira, S.; Wagner, H.; Lipford, G.B. Human TLR9 confers responsiveness to bacterial DNA via species-specific CpG motif recognition. Proc. Natl. Acad. Sci. USA 2001, 98, 9237–9242. [Google Scholar] [CrossRef] [PubMed]







| gDNA | TLR9 | RIG-I | 1 h | −0.67 | 0.035 |
| TLR9 | HMGB1 | 3 h | 0.66 | 0.037 | |
| AIM2 | HMGB1 | 24 h | 0.70 | 0.024 | |
| RIG-I | HMGB1 | 1 h | 0.65 | 0.042 | |
| RIG-I | HMGB1 | 24 h | 0.76 | 0.011 | |
| RIG-I | EEA1 | 1 h | 0.64 | 0.044 | |
| oxy-DNA | TLR9 | STING | 24 h | 0.65 | 0.041 |
| AIM2 | HMGB1 | 24 h | 0.71 | 0.022 | |
| AIM2 | STING | 1 h | −0.65 | 0.042 | |
| HMGB1 | STING | 1 h | −0.91 | 0.0002 | |
| gc-DNA | TLR9 | RIG-I | 1 h | −0.72 | 0.018 |
| TLR9 | HMGB1 | 3 h | 0.90 | 0.0004 | |
| AIM2 | HMGB1 | 3 h | 0.70 | 0.024 | |
| AIM2 | RIG-I | 3 h | 0.69 | 0.027 | |
| STING | RIG-I | 24 h | −0.65 | 0.042 | |
| sz-cfDNA | TLR9 | RIG-I | 1 h | −0.73 | 0.017 |
| TLR9 | HMGB1 | 3 h | 0.79 | 0.007 | |
| TLR9 | STING | 24 h | 0.80 | 0.006 | |
| AIM2 | RIG-I | 3 h | 0.93 | 0.0001 | |
| AIM2 | HMGB1 | 3 h | 0.85 | 0.002 | |
| AIM2 | HMGB1 | 24 h | 0.67 | 0.033 | |
| RIG-I | HMGB1 | 3 h | 0.66 | 0.037 | |
| RIG-I | EEA1 | 1 h | 0.64 | 0.047 | |
| hc-cfDNA | TLR9 | RIG-I | 1 h | −0.75 | 0.012 |
| TLR9 | HMGB1 | 3 h | 0.75 | 0.012 | |
| AIM2 | RIG-I | 3 h | 0.90 | 0.0004 | |
| AIM2 | RIG-I | 1 h | 0.70 | 0.025 | |
| RIG-I | EEA1 | 1 h | 0.74 | 0.014 |
| # | Genes | 1 h | 3 h | 24 h | ||||||||||||
|---|---|---|---|---|---|---|---|---|---|---|---|---|---|---|---|---|
| gDNA | oxy-DNA | gc-DNA | sz-cfDNA | hc-cfDNA | gDNA | oxy-DNA | gc-DNA | sz-cfDNA | hc-cfDNA | gDNA | oxy-DNA | gc-DNA | sz-cfDNA | hc-cfDNA | ||
| 1 | NFKB1 | 1.5 | 1.3 | 1.9 | 2.8 | 1.6 | 0.4 | 0.9 | 0.6 | 2.2 | 1.6 | 0.6 | 1.1 | 1.6 | 1.2 | 1.1 |
| 2 | STAT3 | 2.5 | 5.8 | 2.0 | 5.4 | 8.7 | 0.8 | 0.9 | 1.4 | 2.6 | 3.4 | 0.7 | 1.8 | 2.7 | 2.8 | 9.8 |
| 3 | STAT6 | 0.7 | 0.6 | 0.7 | 2.3 | 3.2 | 0.6 | 0.5 | 0.8 | 1.4 | 1.2 | 0.3 | 0.6 | 0.6 | 1.9 | 3.6 |
| 4 | PPARG2 | 1.5 | 0.9 | 1.3 | 2.2 | 1.8 | 1.0 | 0.8 | 2.4 | 2.2 | 0.4 | 1.5 | 0.8 | 2.6 | 0.8 | 1.1 |
| 5 | MTOR | 2.2 | 1.0 | 2.0 | 7.9 | 11.7 | 0.9 | 0.7 | 1.3 | 3.0 | 4.2 | 0.5 | 0.6 | 1.4 | 1.4 | 4.7 |
| 6 | AKT2 | 2.5 | 0.8 | 2.6 | 8.7 | 5.9 | 1.0 | 1.6 | 0.7 | 1.0 | 2.0 | 1.3 | 1.6 | 2.6 | 2.4 | 5.3 |
| 7 | MAPK1 | 0.9 | 0.6 | 0.8 | 1.6 | 2.5 | 0.8 | 0.6 | 0.6 | 0.8 | 1.3 | 0.4 | 0.5 | 0.9 | 3.7 | 1.6 |
| 8 | MAPK3 | 2.0 | 2.6 | 2.3 | 3.9 | 2.4 | 0.9 | 1.5 | 0.6 | 1.7 | 0.9 | 1.1 | 1.8 | 3.1 | 1.0 | 1.3 |
| 9 | TP53 | 0.8 | 0.7 | 1.0 | 4.0 | 6.9 | 0.8 | 3.6 | 1.4 | 0.8 | 1.7 | 0.9 | 0.8 | 2.9 | 2.5 | 9.7 |
| 10 | ATM | 1.5 | 1.6 | 2.2 | 11.3 | 15.6 | 1.2 | 0.9 | 1.1 | 2.4 | 1.4 | 0.5 | 1.1 | 1.4 | 1.8 | 14.1 |
| 11 | ATR | 0.6 | 0.8 | 1.5 | 1.5 | 3.3 | 0.9 | 0.8 | 1.1 | 10.0 | 3.9 | 0.6 | 1.6 | 1.7 | 8.8 | 16.3 |
| 12 | APAF1 | 0.9 | 0.9 | 1.0 | 3.6 | 4.8 | 0.7 | 1.7 | 1.1 | 1.2 | 1.8 | 0.4 | 0.7 | 0.7 | 0.5 | 4.1 |
| 13 | AIFM1 | 1.7 | 1.2 | 1.9 | 12.3 | 16.0 | 0.7 | 0.8 | 0.8 | 1.9 | 2.4 | 0.5 | 1.3 | 1.7 | 1.5 | 7.5 |
| 14 | BAX | 4.4 | 1.4 | 6.3 | 8.6 | 3.1 | 0.8 | 2.8 | 0.7 | 0.7 | 1.0 | 0.9 | 1.4 | 2.7 | 0.3 | 1.4 |
| 15 | BAK1 | 1.4 | 1.2 | 1.7 | 11.9 | 19.0 | 0.9 | 0.8 | 1.2 | 2.4 | 2.8 | 0.5 | 1.3 | 2.0 | 20.9 | 18.3 |
| 16 | BIRC2 | 1.5 | 1.0 | 1.5 | 2.8 | 4.0 | 0.8 | 1.4 | 0.7 | 0.6 | 0.3 | 0.4 | 0.8 | 0.9 | 0.7 | 2.0 |
| 17 | BIRC3 | 0.9 | 0.8 | 1.1 | 2.0 | 3.2 | 0.7 | 0.9 | 0.6 | 1.5 | 1.1 | 0.5 | 0.7 | 1.6 | 1.8 | 6.7 |
| 18 | BCL2 | 2.3 | 1.2 | 2.1 | 20.3 | 18.4 | 0.5 | 1.3 | 1.2 | 2.3 | 2.3 | 0.9 | 1.4 | 3.2 | 3.3 | 12.0 |
| 19 | BCL2A1 | 1.6 | 1.2 | 1.5 | 2.1 | 3.1 | 1.3 | 1.6 | 2.7 | 2.5 | 3.8 | 0.8 | 1.6 | 3.7 | 1.9 | 14.0 |
| 20 | BCL2L1 | 4.5 | 1.2 | 6.6 | 10.4 | 4.2 | 0.8 | 3.0 | 0.7 | 0.6 | 1.2 | 1.0 | 1.7 | 2.8 | 0.5 | 2.5 |
| 21 | CCND1 | 3.0 | 2.6 | 2.9 | 9.3 | 9.0 | 1.0 | 1.3 | 1.6 | 1.2 | 2.5 | 6.4 | 1.4 | 3.4 | 1.2 | 6.9 |
| 22 | CDKN2A | 1.6 | 1.4 | 3.0 | 3.8 | 2.9 | 0.9 | 2.9 | 0.8 | 0.3 | 0.9 | 0.4 | 0.6 | 1.4 | 0.7 | 2.1 |
| 23 | CDKN1A | 2.5 | 1.3 | 3.5 | 4.6 | 1.7 | 0.3 | 3.0 | 0.7 | 0.8 | 0.9 | 0.9 | 1.3 | 2.9 | 0.2 | 1.1 |
| 24 | ICAM | 1.4 | 0.9 | 1.3 | 0.7 | 0.6 | 0.4 | 0.9 | 0.5 | 0.5 | 0.5 | 0.3 | 0.7 | 0.9 | 0.1 | 0.4 |
| 25 | VCAM | 1.3 | 1.0 | 1.4 | 1.7 | 3.4 | 0.4 | 1.3 | 0.8 | 0.7 | 0.4 | 0.5 | 0.8 | 1.3 | 0.6 | 14.5 |
| 26 | SELE | 1.4 | 0.9 | 2.7 | 9.7 | 13.4 | 0.7 | 1.2 | 1.4 | 1.8 | 2.0 | 0.4 | 0.6 | 1.2 | 3.2 | 3.7 |
| 27 | MFN1 | 1.7 | 0.7 | 1.2 | 8.7 | 8.8 | 1.0 | 0.9 | 2.8 | 6.5 | 1.7 | 1.2 | 1.7 | 3.1 | 3.3 | 4.8 |
| 28 | FIS1 | 3.7 | 1.1 | 6.3 | 9.5 | 3.9 | 0.3 | 3.0 | 0.8 | 0.7 | 3.9 | 1.5 | 2.2 | 2.4 | 1.1 | 1.1 |
| 29 | ENDOG | 1.7 | 1.3 | 1.1 | 4.4 | 5.9 | 0.9 | 0.9 | 0.7 | 2.0 | 1.8 | 0.6 | 0.9 | 1.9 | 2.6 | 6.7 |
| 30 | ATG16L1 | 1.5 | 1.0 | 1.2 | 8.2 | 13.4 | 0.9 | 0.9 | 1.7 | 2.6 | 3.8 | 0.6 | 1.2 | 2.1 | 5.6 | 7.6 |
| 31 | BECN1 | 4.2 | 2.0 | 4.5 | 13.0 | 6.7 | 0.4 | 1.8 | 1.5 | 1.2 | 2.6 | 2.0 | 1.9 | 14.7 | 5.4 | 10.1 |
| 32 | IL-8 | 1.6 | 1.1 | 6.3 | 7.7 | 7.5 | 0.9 | 1.4 | 0.7 | 1.0 | 0.9 | 0.3 | 0.8 | 1.2 | 1.1 | 1.5 |
| 33 | IL1B | 1.1 | 0.9 | 1.3 | 3.0 | 6.6 | 0.4 | 1.6 | 0.5 | 0.8 | 0.6 | 0.5 | 1.1 | 2.2 | 0.4 | 1.8 |
| DNA Probe | Origin of the DNA Sample | rDNA CN (%) | 8-oxodG/106 N | Length, kb |
|---|---|---|---|---|
| gDNA | HC leukocytes (n = 10) | 420 ± 48 | 0.5 ± 0.1 | 10–15 |
| oxy-gDNA | gDNA/H2O2 | 401 ± 59 | 110 ± 49 | 7–11 * |
| gc-DNA | pBR322-rDNA | 70% | 11 ± 10 | 10.2 |
| sz-cfDNA | SZ plasma (n = 10) | 1060 ± 75 | 65 ± 21 | 6–10 * |
| hc-cfDNA | HC plasma (n = 10) | 756 ± 36 | 24 ± 17 | 8–10 * |
Publisher’s Note: MDPI stays neutral with regard to jurisdictional claims in published maps and institutional affiliations. |
© 2022 by the authors. Licensee MDPI, Basel, Switzerland. This article is an open access article distributed under the terms and conditions of the Creative Commons Attribution (CC BY) license (https://creativecommons.org/licenses/by/4.0/).
Share and Cite
Ershova, E.S.; Shmarina, G.V.; Porokhovnik, L.N.; Zakharova, N.V.; Kostyuk, G.P.; Umriukhin, P.E.; Kutsev, S.I.; Sergeeva, V.A.; Veiko, N.N.; Kostyuk, S.V. In Vitro Analysis of Biological Activity of Circulating Cell-Free DNA Isolated from Blood Plasma of Schizophrenic Patients and Healthy Controls. Genes 2022, 13, 551. https://doi.org/10.3390/genes13030551
Ershova ES, Shmarina GV, Porokhovnik LN, Zakharova NV, Kostyuk GP, Umriukhin PE, Kutsev SI, Sergeeva VA, Veiko NN, Kostyuk SV. In Vitro Analysis of Biological Activity of Circulating Cell-Free DNA Isolated from Blood Plasma of Schizophrenic Patients and Healthy Controls. Genes. 2022; 13(3):551. https://doi.org/10.3390/genes13030551
Chicago/Turabian StyleErshova, Elizaveta S., Galina V. Shmarina, Lev N. Porokhovnik, Natalia V. Zakharova, George P. Kostyuk, Pavel E. Umriukhin, Sergey I. Kutsev, Vasilina A. Sergeeva, Natalia N. Veiko, and Svetlana V. Kostyuk. 2022. "In Vitro Analysis of Biological Activity of Circulating Cell-Free DNA Isolated from Blood Plasma of Schizophrenic Patients and Healthy Controls" Genes 13, no. 3: 551. https://doi.org/10.3390/genes13030551
APA StyleErshova, E. S., Shmarina, G. V., Porokhovnik, L. N., Zakharova, N. V., Kostyuk, G. P., Umriukhin, P. E., Kutsev, S. I., Sergeeva, V. A., Veiko, N. N., & Kostyuk, S. V. (2022). In Vitro Analysis of Biological Activity of Circulating Cell-Free DNA Isolated from Blood Plasma of Schizophrenic Patients and Healthy Controls. Genes, 13(3), 551. https://doi.org/10.3390/genes13030551

