Novel Single Nucleotide Polymorphisms and Haplotype of MYF5 Gene Are Associated with Body Measurements and Ultrasound Traits in Grassland Short-Tailed Sheep
Abstract
:1. Introduction
2. Materials and Methods
2.1. Experimental Animals
2.2. Data Collection and Sampling
2.3. Identifying SNPs and Genotyping
2.4. The Determination of Transcriptional Regulation of SNPs in the Promoter Region
2.4.1. Cell Culture
2.4.2. Construction of Dual-Luciferase Reporter Expression Vectors
2.4.3. Dual-Luciferase Reporter Assay
2.4.4. Prediction of Transcription Factors in the Promoter Region
2.4.5. Construction Luciferase Reporter Plasmid with Mutation
2.5. Statistical Analysis
3. Results
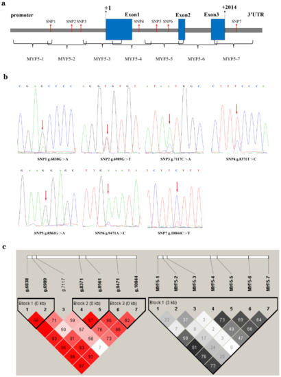
3.1. SNP Detection and Genetic Parameters
3.2. Linkage Disequilibrium and Haplotype of the SNPs
3.3. Association of the SNPs and Haplotype Combinations with Phenotype Traits
3.4. An Optimal Haplotype for Meat Production Breeding
3.5. The Position and Binding Factor of Three SNPs Functioned in Ovine MYF5 Promoter
4. Discussion
5. Conclusions
Supplementary Materials
Author Contributions
Funding
Institutional Review Board Statement
Informed Consent Statement
Data Availability Statement
Conflicts of Interest
References
- Wang, J.Q.; Zhou, H.T.; Forrest, R.H.J.; Hu, J.; Liu, X.; Li, S.B.; Luo, Y.Z.; Hickford, J.G.H. Variation in the ovine MYF5 gene and its effect on carcass lean meat yield in New Zealand Romney sheep. Meat Sci. 2017, 131, 146–151. [Google Scholar] [CrossRef] [PubMed]
- Olson, E.N. MyoD family—A paradigm for development—Comment. Genes Dev. 1990, 4, 1454–1461. [Google Scholar] [CrossRef] [PubMed] [Green Version]
- Hughes, S.M.; Chi, M.M.Y.; Lowry, O.H.; Gundersen, K. Myogenin induces a shift of enzyme activity from glycolytic to oxidative metabolism in muscles of transgenic mice. J. Cell Biol. 1999, 145, 633–642. [Google Scholar] [CrossRef] [PubMed]
- Ott, M.O.; Bober, E.; Lyons, G.; Arnold, H.; Buckingham, M. Early expression of the myogenic regulatory gene, MYF-5, in precursor cells of skeletal-muscle in the mouse embro. Development 1991, 111, 1097–1107. [Google Scholar] [CrossRef]
- Gayraud-Morel, B.; Chretien, F.; Flarnant, P.; Gomes, D.; Zammit, P.S.; Tajbakhsh, S. A role for the myogenic determination gene Myf5 in adult regenerative myogenesis. Dev. Biol. 2007, 312, 13–28. [Google Scholar] [CrossRef] [Green Version]
- Braun, T.; Rudnicki, M.A.; Arnold, H.H.; Jaenisch, R. Targeted inactivation of the muscle regulatory gene MYF-5 results in abnormal rib development and perinatal death. Cell 1992, 71, 369–382. [Google Scholar] [CrossRef]
- Liu, M.; Peng, J.; Xu, D.Q.; Zheng, R.; Li, F.E.; Li, J.L.; Zuo, B.; Lei, M.G.; Xiong, Y.Z.; Deng, C.Y.; et al. Association analyses of polymorphisms in porcine MYF5 and MYOD1 genes with carcass traits. Aust. J. Agric. Res. 2007, 58, 1040–1045. [Google Scholar] [CrossRef]
- Liu, M.; Peng, J.; Xu, D.Q.; Zheng, R.; Li, F.E.; Li, J.L.; Zuo, B.; Lei, M.G.; Xiong, Y.Z.; Deng, C.Y.; et al. Association of MYF5 and MYOD1 Gene Polymorphisms and Meat Quality Traits in Large White x Meishan F2 Pig Populations. Biochem. Genet. 2008, 46, 720–732. [Google Scholar] [CrossRef]
- Wang, W.; Xue, W.; Zhou, X.; Zhang, L.; Wu, J.; Qu, L.; Jin, B.; Zhang, X.; Ma, F.; Xu, X. Effects of candidate genes’ polymorphisms on meat quality traits in pigs. Acta Agric. Scand. Sect. A-Anim. Sci. 2012, 62, 120–126. [Google Scholar] [CrossRef]
- Ryu, Y.C.; Lee, E.A.; Chai, H.H.; Park, J.E.; Kim, J.M. Effects of a Novel p.A41P Mutation in the Swine Myogenic factor 5 (MYF5) Gene on Protein Stabilizing, Muscle Fiber Characteristics and Meat Quality. Korean J. Food Sci. Anim. Resour. 2018, 38, 711–717. [Google Scholar] [CrossRef]
- Seong, J.; Oh, J.D.; Cheong, I.C.; Lee, K.W.; Lee, H.K.; Suh, D.S.; Jeon, G.J.; Park, K.D.; Kong, H.S. Association between polymorphisms of Myf5 and POU1F1 genes with growth and carcass traits in Hanwoo (Korean cattle). Genes Genom. 2011, 33, 425–430. [Google Scholar] [CrossRef]
- Sarti, F.M.; Lasagna, E.; Ceccobelli, S.; Di Lorenzo, P.; Filippini, F.; Sbarra, F.; Giontella, A.; Pieramati, C.; Panella, F. Influence of single nucleotide polymorphisms in the myostatin and myogenic factor 5 muscle growth-related genes on the performance traits of Marchigiana beef cattle. J. Anim. Sci. 2014, 92, 3804–3810. [Google Scholar] [CrossRef] [PubMed]
- Zhao, C.P.; Raza, S.H.A.; Khan, R.; Sabek, A.; Khan, S.; Ullah, I.; Memon, S.; Abd El-Aziz, A.H.; Shah, M.A.; Li, S.J.; et al. Genetic variants in MYF5 affected growth traits and beef quality traits in Chinese Qinchuan cattle. Genomics 2020, 112, 2804–2812. [Google Scholar] [CrossRef] [PubMed]
- Tang, Y.; Zhang, T.; Zhang, G.X.; Wang, J.Y.; Fan, Q.C.; Chen, X.S.; Wei, Y.; Han, K.P.; Wang, Y.J. Eight SNPs of the Myf5 gene and diplotypes associated with growth and reproductive traits in Jinghai yellow chicken. Mol. Biol. Rep. 2014, 41, 6837–6844. [Google Scholar] [CrossRef] [PubMed]
- Yin, Z.Z.; Dong, X.Y.; Dong, D.J.; Ma, Y.Z. Association of MYF5 and KLF15 gene polymorphisms with carcass traits in domestic pigeons (Columba livia). Br. Poult. Sci. 2016, 57, 612–618. [Google Scholar] [CrossRef]
- Wang, J.; Hu, Y.S.; Elzo, M.A.; Shi, Y.; Jia, X.B.; Chen, S.Y.; Lai, S.J. Genetic effect of Myf5 gene in rabbit meat quality traits. J. Genet. 2017, 96, 673–679. [Google Scholar] [CrossRef]
- Broad, T.E.; Burkin, D.J.; Jones, C.; Lewis, P.E.; Ansari, H.A.; Pearce, P.D. Mapping of MYF5, C1R, MYHL, TPI1, IAPP, A2MR and RNR onto sheep chromosome-3Q. Anim. Genet. 1993, 24, 415–419. [Google Scholar] [CrossRef]
- Rozanski, S.; Vivian, D.R.; Kowalski, L.H.; Prado, O.R.; Fernandes, S.R.; de Souza, J.C.; de Freitas, J.A. Carcass and meat traits, and non-carcass components of lambs fed ration containing increasing levels of urea. Semin.-Cienc. Agrar. 2017, 38, 1587–1603. [Google Scholar] [CrossRef]
- Nei, M.; Roychoudhury, A.K. SAMPLING VARIANCES OF HETEROZYGOSITY AND GENETIC DISTANCE. Genetics 1974, 76, 379–390. [Google Scholar] [CrossRef]
- Sousa, L.P.B.; Meira, A.N.; Azevedo, H.C.; Muniz, E.N.; Coutinho, L.L.; Mourao, G.B.; Leao, A.G.; Pedrosa, V.B.; Pinto, L.F.B. Variants in myostatin and MyoD family genes are associated with meat quality traits in Santa Ines sheep. Anim. Biotechnol. 2020, 1–13. [Google Scholar] [CrossRef]
- Phua, S.H.; Wood, N.J. The myogenic factor 5 (MYF5) locus in sheep carries a rare Eco RI RFLP. Animal Genetics 1993, 24, 220. [Google Scholar] [CrossRef]
- Robakowska-Hyzorek, D.; Oprzadek, J.; Zelazowska, B.; Olbromski, R.; Zwierzchowski, L. Effect of the g.-723G -> T Polymorphism in the Bovine Myogenic Factor 5 (Myf5) Gene Promoter Region on Gene Transcript Level in the Longissimus Dorsi Muscle and on Meat Traits of Polish Holstein-Friesian Cattle. Biochem. Genet. 2010, 48, 450–464. [Google Scholar] [CrossRef]
- Kunhareang, S.; Zhou, H.; Hickford, J.G.H. Allelic Variation in the Porcine MYF5 Gene Detected by PCR-SSCP. Mol. Biotechnol. 2009, 41, 208–212. [Google Scholar] [CrossRef]
- Verner, J.; Humpolicek, P.; Knoll, A. Impact of MYOD family genes on pork traits in Large White and Landrace pigs. J. Anim. Breed. Genet. 2007, 124, 81–85. [Google Scholar] [CrossRef] [PubMed]
- Riazulhaq; Chytil, F. Expression of nuclear retinoic acid receptors in bat adipose tissue. Biochem. Biophys. Res. Commun. 1991, 176, 1539–1544. [Google Scholar] [CrossRef]
- Greenwood, T.A.; Kelsoe, J.R. Promoter and intronic variants affect the transcriptional regulation of the human dopamine transporter gene. Genomics 2003, 82, 511–520. [Google Scholar] [CrossRef]
- Xiang, G.H.; Ren, J.L.; Hai, T.; Fu, R.; Yu, D.W.; Wang, J.; Li, W.; Wang, H.Y.; Zhou, Q. Editing porcine IGF2 regulatory element improved meat production in Chinese Bama pigs. Cell. Mol. Life Sci. 2018, 75, 4619–4628. [Google Scholar] [CrossRef] [PubMed]
- Hesketh, J. 3 ′-Untranslated regions are important in mRNA localization and translation: Lessons from selenium and metallothionein. Biochem. Soc. Trans. 2004, 32, 990–993. [Google Scholar] [CrossRef] [Green Version]
- Reamon-Buettner, S.M.; Cho, S.-H.; Borlak, J. Mutations in the 3′-untranslated region of GATA4 as molecular hotspots for congenital heart disease (CHD). BMC Med. Genet. 2007, 8, 38. [Google Scholar] [CrossRef]
- Dumortier, O.; Van Obberghen, E. MicroRNAs in pancreas development. Diabetes Obes. Metab. 2012, 14, 22–28. [Google Scholar] [CrossRef]
- Shibayama, A.; Cook, E.H.; Feng, J.N.; Glanzmann, C.; Yan, J.; Craddock, N.; Jones, I.R.; Goldman, D.; Heston, L.L.; Sommer, S.S. MECP2 structural and 3′-UTR variants in schizophrenia, autism and other psychiatric diseases: A possible association with autism. Am. J. Med. Genet. Part B-Neuropsychiatr. Genet. 2004, 128B, 50–53. [Google Scholar] [CrossRef]
- Yuan, M.; Zhan, Q.; Duan, X.; Song, B.; Zeng, S.; Chen, X.; Yang, Q.; Xia, J. A functional polymorphism at miR-491-5p binding site in the 3 ′-UTR of MMP-9 gene confers increased risk for atherosclerotic cerebral infarction in a Chinese population. Atherosclerosis 2013, 226, 447–452. [Google Scholar] [CrossRef] [PubMed]
- Hu, H.; Jia, Q.; Hou, S.; Liu, J.; Zhao, S.; Zhang, W.; Zhang, J.; Zhang, J.; Bian, H. Cloning and Activity Analysis of the Promoter Region of Swine DKK1 Gene. Acta Vet. Et Zootech. Sin. 2017, 48, 1150–1157. [Google Scholar]
- Wray, G.A.; Hahn, M.W.; Abouheif, E.; Balhoff, J.P.; Pizer, M.; Rockman, M.V.; Romano, L.A. The evolution of transcriptional regulation in eukaryotes. Mol. Biol. Evol. 2003, 20, 1377–1419. [Google Scholar] [CrossRef] [PubMed] [Green Version]
- Savinkova, L.; Drachkova, I.; Arshinova, T.; Ponomarenko, P.; Ponomarenko, M.; Kolchanov, N. An Experimental Verification of the Predicted Effects of Promoter TATA-Box Polymorphisms Associated with Human Diseases on Interactions between the TATA Boxes and TATA-Binding Protein. PLoS ONE 2013, 8, e54626. [Google Scholar] [CrossRef] [PubMed] [Green Version]
- Kostek, M.C.; Devaney, J.M.; Gordish-Dressman, H.; Harris, T.B.; Thompson, P.D.; Clarkson, P.M.; Angelopoulos, T.J.; Gordon, P.M.; Moyna, N.M.; Pescatello, L.S.; et al. A polymorphism near IGF1 is associated with body composition and muscle function in women from the Health, Aging, and Body Composition Study. Eur. J. Appl. Physiol. 2010, 110, 315–324. [Google Scholar] [CrossRef] [PubMed] [Green Version]


| ID | Locus | Position | Genotypic Frequency $ | Allele Frequency | χ2 (HWE) | ObsHe | PredHe | PIC | |||
|---|---|---|---|---|---|---|---|---|---|---|---|
| SNP1 | g.6838G > A | Promoter | GG 400/0.750 | GA 123/0.231 | AA 10/0.019 | G 0.866 | A 0.134 | p > 0.05 | 0.230 | 0.232 | 0.205 |
| SNP2 | g.6989G > T | Promoter | GG 96/0.180 | GT 237/0.445 | TT 200/0.375 | G 0.402 | T 0.598 | p > 0.05 | 0.444 | 0.481 | 0.365 |
| SNP3 | g.7106C > A | Promoter | CC 59/0.111 | CA 230/0.432 | AA 244/0.457 | C 0.326 | A 0.674 | p > 0.05 | 0.431 | 0.440 | 0.343 |
| SNP4 | g.8371T > C | Intron1 | TT 351/0.659 | CT 166/0.311 | CC 16/0.030 | T 0.814 | C 0.186 | p > 0.05 | 0.311 | 0.302 | 0.257 |
| SNP5 | g.8561G > A | Intron1 | GG 383/0.719 | GA 140/0.263 | AA 10/0.019 | G 0.850 | A 0.150 | p > 0.05 | 0.262 | 0.255 | 0.223 |
| SNP6 | g.9471T > G | Intron2 | TT 376/0.705 | GT 143/0.268 | GG 14/0.026 | T 0.840 | G 0.160 | p > 0.05 | 0.266 | 0.268 | 0.233 |
| SNP7 | g.10044C > T | 3′UTR | CC 366/0.687 | CT 156/0.293 | TT 11/0.066 | C 0.833 | T 0.167 | p > 0.05 | 0.292 | 0.278 | 0.240 |
| Haplotype | SNP1 | SNP2 | SNP3 | SNP4 | SNP5 | SNP6 | SNP7 | Frequency |
|---|---|---|---|---|---|---|---|---|
| g.6838G > A | g.6989G > T | g.7106C > A | g.8371T > C | g.8561G > A | g.9471T > G | g.10044C > T | ||
| H1 | G | T | A | T | G | T | C | 0.497 |
| H2 | G | G | C | T | G | T | C | 0.222 |
| H3 | A | G | A | C | A | G | T | 0.126 |
| H4 | G | T | A | C | G | T | C | 0.038 |
| H5 | G | T | C | T | G | T | C | 0.036 |
| H6 | G | G | C | T | G | T | T | 0.025 |
| H7 | G | G | C | T | G | G | C | 0.019 |
| H8 | G | T | C | C | A | T | C | 0.017 |
| Diplotypes | SNP1 | SNP2 | SNP3 | SNP4 | SNP5 | SNP6 | SNP7 | Sample Size | Frequency |
|---|---|---|---|---|---|---|---|---|---|
| g.6838G > A | g.6989G > T | g.7106C > A | g.8371T > C | g.8561G > A | g.9471T > G | g.10044C > T | |||
| H1H1 | G G | T T | A A | T T | G G | T T | C C | 144 | 0.256 |
| H1H2 | G G | T G | A C | T T | G G | T T | C C | 128 | 0.224 |
| H1H3 | G A | T G | A A | T C | G A | T G | C T | 59 | 0.105 |
| H2H3 | G A | G G | C A | T C | G A | T G | C T | 42 | 0.075 |
| Locus | Genotype | BW (kg) | BL (cm) | WH (cm) | CD (cm) | CC (cm) | CW (cm) | CBC (cm) | HW (cm) | EMA (mm2) | BFT (mm) |
|---|---|---|---|---|---|---|---|---|---|---|---|
| SNP1 | AA(10) | 55.88 ± 15.75 a | 72.10 ± 5.23 | 76.80 ± 5.75 a | 40.60 ± 2.63 | 98.6 ± 10.05 a | 20.40 ± 1.71 a | 10.15 ± 0.94 a | 24.00 ± 2.49 | 1040.04 ± 376.83 | 5.29 ± 2.36 |
| GA(122) | 51.85 ± 9.59 b | 73.36 ± 5.42 | 75.31 ± 4.16 b | 40.85 ± 2.08 | 96.09 ± 6.52 b | 19.85 ± 1.50 a,b | 9.84 ± 0.80 b | 23.31 ± 1.95 | 1030.53 ± 294.14 | 4.61 ± 1.62 | |
| GG(400) | 50.34 ± 9.88 b | 72.12 ± 5.43 | 74.52 ± 4.01 b | 40.42 ± 2.23 | 95.33 ± 6.85 b | 19.51 ± 1.67 b | 9.77 ± 0.75 b | 23.12 ± 1.96 | 995.38 ± 281.72 | 4.50 ± 1.57 | |
| SNP2 | GG(96) | 51.13 ± 10.28 | 72.69 ± 5.08 | 74.82 ± 3.72 | 40.67 ± 2.09 | 95.42 ± 6.91 | 19.59 ± 1.47 | 9.79 ± 0.80 | 23.06 ± 1.87 | 979.20 ± 293.43 | 4.56 ± 1.65 |
| GT(236) | 50.66 ± 10.09 | 72.49 ± 5.60 | 74.81 ± 4.16 | 40.51 ± 2.36 | 95.65 ± 6.87 | 19.61 ± 1.69 | 9.76 ± 0.80 | 23.17 ± 2.01 | 1020.04 ± 308.51 | 4.55 ± 1.61 | |
| TT(200) | 50.78 ± 9.73 | 72.16 ± 5.43 | 74.62 ± 4.20 | 40.47 ± 2.08 | 95.54 ± 6.83 | 19.60 ± 1.66 | 9.83 ± 0.72 | 23.26 ± 1.97 | 997.74 ± 254.15 | 4.51 ± 1.57 | |
| SNP3 | CC(59) | 50.23 ± 10.49 | 72.64 ± 5.92 | 74.49 ± 3.62 | 40.45 ± 2.31 | 95.13 ± 6.75 | 19.37 ± 1.51 | 9.73 ± 0.72 | 22.98 ± 1.72 | 953.17 ± 279.64 b | 4.46 ± 1.69 |
| AC(229) | 51.02 ± 9.92 | 72.53 ± 5.34 | 74.84 ± 4.14 | 40.59 ± 2.24 | 95.48 ± 6.77 | 19.58 ± 1.62 | 9.75 ± 0.82 | 23.16 ± 1.99 | 1018.16 ± 310.42 a | 4.54 ± 1.59 | |
| AA(244) | 50.71 ± 9.93 | 72.22 ± 5.43 | 74.71 ± 4.17 | 40.48 ± 2.16 | 95.75 ± 6.96 | 19.68 ± 1.68 | 9.85 ± 0.72 | 23.25 ± 2.01 | 1003.65 ± 263.16 a,b | 4.55 ± 1.60 | |
| SNP4 | CC(16) | 47.17 ± 3.92 b | 70.56 ± 2.7 b | 74.00 ± 1.67 b | 40.56 ± 2.42 | 93.43 ± 4.41 b | 19.68 ± 1.30 | 9.46 ± 0.38 b | 22.62 ± 1.40 | 874.80 ± 158.68 b | 4.13 ± 0.87 |
| CT(166) | 52.23 ± 10.0 4 a | 73.19 ± 5.3 2 a | 75.54 ± 4.41 a | 40.92 ± 2.14 | 96.16 ± 6.92 a | 19.81 ± 1.57 | 9.89 ± 0.82 a | 23.35 ± 1.98 | 1036.16 ± 291.39 a | 4.65 ± 1.66 | |
| TT(351) | 50.29 ± 10.0 4 a | 72.11 ± 5.55 a,b | 74.40 ± 3.96 b | 40.33 ± 2.21 | 95.38 ± 6.88 ab | 19.50 ± 1.67 | 9.76 ± 0.75 a | 23.13 ± 1.98 | 994.65 ± 286.43 a | 4.50 ± 1.60 | |
| SNP5 | AA(10) | 53.33 ± 14.99 | 71.20 ± 5.07 | 75.50 ± 4.83 | 40.40 ± 2.50 | 97.00 ± 9.09 | 20.50 ± 1.64 a | 10.00 ± 0.91 | 23.70 ± 2.40 | 976.52 ± 349.50 | 4.55 ± 1.60 |
| GA(140) | 52.01 ± 9.55 | 73.21 ± 5.30 | 75.52 ± 4.36 | 40.99 ± 2.15 | 96.03 ± 6.63 | 19.79 ± 1.52 a,b | 9.84 ± 0.81 | 23.30 ± 1.95 | 1034.40 ± 287.75 | 4.68 ± 1.66 | |
| GG(383) | 50.29 ± 9.94 | 72.13 ± 5.48 | 74.44 ± 3.94 | 40.36 ± 2.20 | 95.36 ± 6.86 | 19.51 ± 1.67 b | 9.77 ± 0.75 | 23.13 ± 1.96 | 993.57 ± 283.87 | 4.48 ± 1.58 | |
| SNP6 | GG(14) | 53.60 ± 14.46 a | 71.78 ± 4.91 | 75.92 ± 5.34 a | 40.64 ± 2.27 | 97.35 ± 9.42 | 19.85 ± 1.74 | 10.17 ± 0.82 a | 23.28 ± 2.46 | 1046.58 ± 330.02 | 4.75 ± 2.14 |
| GT(142) | 52.04 ± 9.60 a,b | 73.26 ± 5.42 | 75.37 ± 4.05 a,b | 40.89 ± 2.19 | 96.09 ± 6.67 | 19.82 ± 1.55 | 9.85 ± 0.79 b | 23.34 ± 1.95 | 1025.65 ± 291.46 | 4.74 ± 1.67 | |
| TT(376) | 50.26 ± 9.86 b | 72.11 ± 5.44 | 74.47 ± 4.03 b | 40.39 ± 2.20 | 95.31 ± 6.81 | 19.51 ± 1.66 | 9.76 ± 0.75 b | 23.12 ± 1.96 | 994.31 ± 283.06 | 4.45 ± 1.55 | |
| SNP7 | TT(11) | 54.97 ± 15.25 a | 72.27 ± 5.00 | 76.63 ± 5.48 a | 40.63 ± 2.50 | 98.00 ± 9.74 a | 20.18 ± 1.77 | 10.04 ± 0.96 | 23.63 ± 2.65 | 1037.14 ± 357.62 | 5.04 ± 2.39 |
| CT(156) | 51.20 ± 9.58 b | 72.96 ± 5.46 | 75.07 ± 4.03 b | 40.68 ± 2.19 | 95.62 ± 6.59 a,b | 19.72 ± 1.53 | 9.82 ± 0.79 | 23.19 ± 1.87 | 1009.6 ± 290.99 | 4.60 ± 1.62 | |
| CC(366) | 50.50 ± 9.93 b | 72.16 ± 5.43 | 74.54 ± 4.06 b | 40.45 ± 2.21 | 95.47 ± 6.86 b | 19.53 ± 1.67 | 9.77 ± 0.75 | 23.16 ± 1.99 | 1000.6 ± 282.57 | 4.49 ± 1.57 |
| Combined Genotypes | BW (kg) | BL (cm) | WH (cm) | CD (cm) | CC (cm) | CW (cm) | CBC (cm) | HW (cm) | EMA (mm2) | BFT (mm) |
|---|---|---|---|---|---|---|---|---|---|---|
| H1H1(144) | 49.90 ± 9.48 b | 71.61 ± 5.21 b | 74.20 ± 3.92 b | 40.29 ± 2.01 | 95.18 ± 6.91 b | 19.43 ± 1.72 b | 9.79 ± 0.68 a,b | 23.10 ± 2.02 b | 986.39 ± 253.01 | 4.43 ± 1.48 |
| H1H2(128) | 49.60 ± 9.40 b | 71.77 ± 5.19 b | 74.12 ± 3.79 b | 40.25 ± 2.32 | 95.00 ± 6.58 b | 19.45 ± 1.72 b | 9.69 ± 0.77 b | 23.00 ± 1.97 b | 1006.77 ± 317.83 | 4.50 ± 1.59 |
| H1H3(59) | 52.49 ± 10.23 a | 73.67 ± 6.06 a | 75.72 ± 4.65 a | 40.91 ± 2.29 | 97.01 ± 6.86 a | 20.16 ± 1.60 a | 9.93 ± 0.80 a | 23.72 ± 2.05 a | 1047.53 ± 283.50 | 4.84 ± 1.77 |
| H2H3(42) | 51.90 ± 8.25 a | 73.54 ± 4.55 a | 75.02 ± 3.47 a | 40.88 ± 1.83 | 95.50 ± 6.20 a,b | 19.69 ± 1.35 a,b | 9.76 ± 0.82 a,b | 23.11 ± 1.72 b | 1033.34 ± 289.56 | 4.57 ± 1.49 |
| Combined Genotypes | BW (kg) | BL (cm) | WH (cm) | CD (cm) | CC (cm) | CW (cm) | CBC (cm) | HW (cm) | EMA (mm2) | BFT (mm) |
|---|---|---|---|---|---|---|---|---|---|---|
| H3+(131) | 52.29 ± 10.22 | 73.26 ± 5.46 | 75.47 ± 4.32 | 40.85 ± 2.12 | 96.34 ± 6.89 | 19.89 ± 1.54 | 9.87 ± 0.81 | 23.37 ± 2.01 | 1037.31 ± 300.13 | 4.69 ± 1.68 |
| H3-(402) | 50.27 ± 9.8 | 72.14 ± 5.41 | 74.52 ± 3.99 | 40.43 ± 2.22 | 95.33 ± 6.83 | 19.5 ± 1.66 | 9.77 ± 0.75 | 23.12 ± 1.96 | 993.77 ± 281.72 | 4.49 ± 1.57 |
| p | 0.044 | 0.042 | 0.022 | 0.058 | 0.142 | 0.019 | 0.169 | 0.206 | 0.133 | 0.208 |
Publisher’s Note: MDPI stays neutral with regard to jurisdictional claims in published maps and institutional affiliations. |
© 2022 by the authors. Licensee MDPI, Basel, Switzerland. This article is an open access article distributed under the terms and conditions of the Creative Commons Attribution (CC BY) license (https://creativecommons.org/licenses/by/4.0/).
Share and Cite
Zhang, Z.; Liu, C.; Hao, W.; Yin, W.; Ai, S.; Zhao, Y.; Duan, Z. Novel Single Nucleotide Polymorphisms and Haplotype of MYF5 Gene Are Associated with Body Measurements and Ultrasound Traits in Grassland Short-Tailed Sheep. Genes 2022, 13, 483. https://doi.org/10.3390/genes13030483
Zhang Z, Liu C, Hao W, Yin W, Ai S, Zhao Y, Duan Z. Novel Single Nucleotide Polymorphisms and Haplotype of MYF5 Gene Are Associated with Body Measurements and Ultrasound Traits in Grassland Short-Tailed Sheep. Genes. 2022; 13(3):483. https://doi.org/10.3390/genes13030483
Chicago/Turabian StyleZhang, Zhichao, Cheng Liu, Wenjing Hao, Weiwen Yin, Sitong Ai, Yanfang Zhao, and Ziyuan Duan. 2022. "Novel Single Nucleotide Polymorphisms and Haplotype of MYF5 Gene Are Associated with Body Measurements and Ultrasound Traits in Grassland Short-Tailed Sheep" Genes 13, no. 3: 483. https://doi.org/10.3390/genes13030483
APA StyleZhang, Z., Liu, C., Hao, W., Yin, W., Ai, S., Zhao, Y., & Duan, Z. (2022). Novel Single Nucleotide Polymorphisms and Haplotype of MYF5 Gene Are Associated with Body Measurements and Ultrasound Traits in Grassland Short-Tailed Sheep. Genes, 13(3), 483. https://doi.org/10.3390/genes13030483

