Due to scheduled maintenance work on our servers, there may be short service disruptions on this website between 11:00 and 12:00 CEST on March 28th.
Sign in to use this feature.

Years

Between: -

Subjects

remove_circle_outline
remove_circle_outline
remove_circle_outline
remove_circle_outline
remove_circle_outline
remove_circle_outline
remove_circle_outline
remove_circle_outline
remove_circle_outline

Journals

remove_circle_outline
remove_circle_outline
remove_circle_outline
remove_circle_outline
remove_circle_outline
remove_circle_outline
remove_circle_outline
remove_circle_outline
remove_circle_outline
remove_circle_outline
remove_circle_outline
remove_circle_outline
remove_circle_outline
remove_circle_outline
remove_circle_outline
remove_circle_outline
remove_circle_outline

Article Types

Countries / Regions

remove_circle_outline
remove_circle_outline
remove_circle_outline
remove_circle_outline
remove_circle_outline
remove_circle_outline
remove_circle_outline
remove_circle_outline
remove_circle_outline

Search Results (2,551)

Search Parameters:
Keywords = haplotype

Order results
Result details
Results per page
Select all
Export citation of selected articles as:
20 pages, 3347 KB  
Article
Phylogeography and Genetic Diversity of Rana kukunoris on the Northeast Qinghai-Xizang Plateau: Insights from Mitochondrial Cytochrome b Gene
by Fuhao Zhang, Bao Dong, Ying Zhao, Wanting Wang, Yanfeng He and Xuze Zhang
Animals 2026, 16(7), 1013; https://doi.org/10.3390/ani16071013 (registering DOI) - 26 Mar 2026
Abstract
Rana kukunoris is an amphibian species endemic to the Qinghai-Xizang Plateau and adapted to high-elevation environments. To clarify its genetic diversity and phylogeographic structure, mitochondrial cytochrome b (Cytb) sequences from multiple localities across the northeastern plateau were analyzed. The results indicate [...] Read more.
Rana kukunoris is an amphibian species endemic to the Qinghai-Xizang Plateau and adapted to high-elevation environments. To clarify its genetic diversity and phylogeographic structure, mitochondrial cytochrome b (Cytb) sequences from multiple localities across the northeastern plateau were analyzed. The results indicate moderate haplotype diversity coupled with low nucleotide variation, suggesting a demographic history shaped by historical bottlenecks and limited expansion. Furthermore, population genetic analyses reveal restricted gene flow and notable genetic differentiation among geographically separated localities. Phylogenetic reconstruction supports the presence of two major lineages, corresponding to northern and southern groups divided by an elevational boundary at approximately 3200 m. Historical demographic inference further suggests regionally distinct population dynamics rather than a pronounced, synchronous expansion. Overall, these findings demonstrate that plateau topography and Quaternary climatic oscillations have played key roles in shaping the evolutionary history and current genetic structure of R. kukunoris. Full article
(This article belongs to the Section Animal Genetics and Genomics)
Show Figures

Figure 1

13 pages, 496 KB  
Article
The Functional OAS1 rs10774671A>G Variant Is Associated with COVID-19 Susceptibility in Mexican Patients
by Isela Montúfar-Robles, Blanca M. Zapotitla-Román, Gilberto Vargas-Alarcón, José Manuel Fragoso, Silvia Jiménez-Morales, Jorge Flavio Mendoza-Rincón, Alberto Cedro-Tanda, Rosa Elda Barbosa-Cobos, Gustavo Rojas-Velazco and Julian Ramírez-Bello
Int. J. Mol. Sci. 2026, 27(7), 2965; https://doi.org/10.3390/ijms27072965 - 25 Mar 2026
Abstract
OAS1 (2′–5′-oligoadenylate synthetase 1) and OAS3 have been identified through a genome-wide association study as major loci associated with COVID-19. The rs10774671A>G variant affects alternative splicing and generates two distinct mRNA and protein isoforms. The A allele produces the shorter p42 isoform, which [...] Read more.
OAS1 (2′–5′-oligoadenylate synthetase 1) and OAS3 have been identified through a genome-wide association study as major loci associated with COVID-19. The rs10774671A>G variant affects alternative splicing and generates two distinct mRNA and protein isoforms. The A allele produces the shorter p42 isoform, which has been associated with increased susceptibility, greater disease severity, and higher mortality from COVID-19, whereas the G allele produces the longer p46 isoform, which has been associated with a protective effect. In addition, the functional variants OAS1 rs4767027C>T, OAS1 rs1131454A>G, and OAS3 rs10735079A>G have also been associated with susceptibility to and/or severity of COVID-19. Therefore, the aim of this study was to determine whether four variants in the OAS1 and OAS3 genes are associated with susceptibility to COVID-19 and with the clinical signs and symptoms of the disease. We included 305 patients with COVID-19 and 288 healthy controls. We genotyped the OAS1 rs10774671A>G, rs4767027C>T, rs1131454A>G, and OAS3 rs10735079A>G variants using TaqMan® assays. The association between OAS1 and OAS3 variants and disease susceptibility or severity was assessed using binary logistic regression adjusted for age and sex. The Hardy–Weinberg equilibrium was evaluated using SNPStats, whereas haplotypes and linkage disequilibrium were analyzed with Haploview. Statistical power was calculated using Quanto. Logistic regression analysis adjusted for age and sex revealed an association between the OAS1 rs10774671A risk allele and susceptibility to COVID-19 (G vs. A: OR = 1.9, p = 0.007). In contrast, no associations with COVID-19 susceptibility were observed for the rs4767027C>T, rs1131454A>G, or rs10735079A>G variants. However, the rs1131454A>G and rs10735079A>G variants showed associations with sore throat. Overall, our findings suggest that OAS1 acts as a susceptibility factor for COVID-19 and the rs1131454A>G and rs10735079A>G SNVs are associated with sore throat in the Mexican population. Full article
(This article belongs to the Special Issue Molecular Research and Insights into COVID-19: Third Edition)
Show Figures

Figure 1

13 pages, 268 KB  
Article
Association of TLR4 Polymorphisms with Increased Susceptibility to Recurrent Vulvovaginal Candidiasis in Greek Women
by Maria Mavrouli, Chrysoula Verra, Athanasios Tsakris and John Routsias
Microorganisms 2026, 14(3), 727; https://doi.org/10.3390/microorganisms14030727 - 23 Mar 2026
Viewed by 210
Abstract
Recurrent vulvovaginal candidiasis (RVVC) affects 5–8% of women of reproductive age. Host genetic factors, particularly single nucleotide polymorphisms (SNPs) in Toll-like receptors (TLRs), may influence RVVC susceptibility by impairing vaginal mucosal antifungal immunity. The aim of this study was to assess the effect [...] Read more.
Recurrent vulvovaginal candidiasis (RVVC) affects 5–8% of women of reproductive age. Host genetic factors, particularly single nucleotide polymorphisms (SNPs) in Toll-like receptors (TLRs), may influence RVVC susceptibility by impairing vaginal mucosal antifungal immunity. The aim of this study was to assess the effect of SNPs in genes encoding TLRs on RVVC susceptibility. Τhe distribution of TLR2 Arg753Gln and TLR4 Asp299Gly/Thr399Ile polymorphisms in Greek women, including RVVC (n = 63), first-episode VVC (n = 37), Gardnerella vaginalis vaginitis (GV, n = 36) patients, and healthy controls (n = 61), was investigated using TaqMan SNP genotyping. Genotype and allele frequencies were analyzed under allelic and dominant models, with odds ratios (ORs), 95% confidence intervals (CIs), and linkage disequilibrium assessed. TLR4 Asp299Gly and Thr399Ile heterozygotes were significantly more frequent in RVVC patients compared with controls and affected RVVC susceptibility (OR: 5.57, 95% CI: 1.17–26.56, p: 0.0172; OR: 4.92, 95% CI: 1.02–23.78, p: 0.0306, respectively). No associations were observed for TLR2 Arg753Gln or for any SNP with GV or first-episode VVC. TLR4 variants co-segregated, indicating a haplotype effect. TLR4 haplotypes, rather than TLR2 polymorphism, confer increased RVVC susceptibility, supporting a genetically distinct, mucosal immunity-driven pathogenesis. Larger, ethnically diverse studies with functional assays are warranted to validate these findings and guide personalized prevention and treatment strategies. Full article
19 pages, 2013 KB  
Article
Genetic Basis Analysis for Candidate QTLs and Functional Genes Controlling Four-Seeded Pods at Lower-Node in Soybean (Glycine max) Plant
by Ramiz Raja, Yihan Huang, Shicheng Ning, Bo Hu, Mahfishan Siyal, Wen-Xia Li and Hailong Ning
Plants 2026, 15(6), 966; https://doi.org/10.3390/plants15060966 - 20 Mar 2026
Viewed by 238
Abstract
Soybean (Glycine max L. Merr.) is a globally significant oilseed crop. The number of four-seeded pods in the lower part (FSPL) serves as a critical yield component under high-density planting. To date, numerous crop-specific traits have been investigated in multiple breeding studies [...] Read more.
Soybean (Glycine max L. Merr.) is a globally significant oilseed crop. The number of four-seeded pods in the lower part (FSPL) serves as a critical yield component under high-density planting. To date, numerous crop-specific traits have been investigated in multiple breeding studies of soybean; however, little attention has been paid to studies on FSPL. Hence, in this study, we investigated the genetic basis of FSPL using a recombinant inbred line population (RIL3613) across four environments. The segregated genetic mapping population was cultivated during the field experiments, and the collected phenotypic dataset of FSPL exhibited quantitative genetics and high broad-sense heritability (0.724), indicating stable genetic control. Further, we performed quantitative trait locus (QTL) mapping using raw means in each environment and identified 10 QTL, explaining phenotypic variations (PVE) ranging from 0.10% to 2.94%. Among the identified environmentally stable QTL, qFSPL-15-1 was consistently detected across all environments. Two candidate genes [Glyma.15G034100 (encoding lysophosphatidic acid acyltransferase 2) and Glyma.15G034200 (encoding an RNA-binding protein)] were predicted within the flanking genomic interval. The allele frequencies of haplotype combinations of Hap1: Pro2 + CDS1 for Glyma.15G034100 and Hap3: Pro3 + CDS1 for Glyma.15G034200 in wild soybeans (26.6–30.0%) were larger than improved cultivars (52.6–53.4%). We believe that our current findings elucidate the molecular mechanisms regulating lower-pod formation and provide precise genetic targets for marker-assisted selection in high-yield soybean breeding. Full article
(This article belongs to the Section Plant Genetics, Genomics and Biotechnology)
Show Figures

Figure 1

32 pages, 14472 KB  
Article
From the Balkan Peninsula to the Mesic Grassland Areas of Central Europe: Morpho-Genetic Diversity and Niche Differentiation in the Allopolyploid Complex of the Austrian Speedwell
by David Jiménez-García, Noemí López-González, Daniel Pinto-Carrasco, Nélida Padilla-García, Santiago Andrés-Sánchez, Blanca M. Rojas-Andrés and M. Montserrat Martínez-Ortega
Plants 2026, 15(6), 955; https://doi.org/10.3390/plants15060955 - 20 Mar 2026
Viewed by 438
Abstract
The Balkan Peninsula is a biodiversity hotspot where topographic and habitat heterogeneity have shaped genetic differentiation. Polyploidization significantly contributes to diversification within plant lineages, including the allopolyploid complex of the Austrian speedwell, which comprises diploid, tetraploid and hexaploid lineages. We sampled 751 individuals [...] Read more.
The Balkan Peninsula is a biodiversity hotspot where topographic and habitat heterogeneity have shaped genetic differentiation. Polyploidization significantly contributes to diversification within plant lineages, including the allopolyploid complex of the Austrian speedwell, which comprises diploid, tetraploid and hexaploid lineages. We sampled 751 individuals from 50 populations belonging to this complex across the Balkan Peninsula and Central Europe. Diversity patterns were investigated through microsatellite markers (SSRs), plastid DNA sequences, ploidy estimations, morphological data and climatic niche differentiation analysis. Five lineages were detected within the complex according to nuclear DNA data. The plastid DNA haplotypes form two main groups that overall match those detected by SSR data and could suggest that the hexaploid lineage resulted from two different allopolyploid events. The hexaploid shows higher nuclear genetic diversity and morphological variation than its lower-ploidy relatives, which might allow the species to respond to a wider range of environmental conditions and be responsible for its success (i.e., a broader geographic range and ecological niche). Style length is a crucial character to distinguish diploids from polyploids, which may affect pollination biology within the complex. Full article
(This article belongs to the Section Plant Systematics, Taxonomy, Nomenclature and Classification)
Show Figures

Figure 1

24 pages, 3048 KB  
Article
Mitogenomic Insight into the Population Genetic Diversity and Phylogeography of Soybean Stink Bug (Riptortus pedestris) in China
by Yuxin Zhou, Shusen Shi, Lei Chen, Zhengxiao Du, Yuan Chen, Junkui Ma, Wenbin Wang, Lulu Wang, Yinyue Zhao, Shiyu Zhu and Yu Gao
Insects 2026, 17(3), 337; https://doi.org/10.3390/insects17030337 - 19 Mar 2026
Viewed by 327
Abstract
Riptortus pedestris (Hemiptera, Alydidae) is widely distributed across East Asia, where significant genetic differentiation may occur among geographic populations. To understand the genetic structure, historical dynamics, and formation of geographic distribution patterns in China, we conducted a phylogeographic analysis using three mitochondrial genes [...] Read more.
Riptortus pedestris (Hemiptera, Alydidae) is widely distributed across East Asia, where significant genetic differentiation may occur among geographic populations. To understand the genetic structure, historical dynamics, and formation of geographic distribution patterns in China, we conducted a phylogeographic analysis using three mitochondrial genes (COI, COII, Cytb) from 35 populations. After PCR amplification, we performed genetic diversity analysis, Fst/Nm estimation, phylogenetic reconstruction (ML, BI, NJ), haplotype network, AMOVA, neutrality tests, mismatch distribution, and molecular dating. Results revealed high genetic diversity (Hd > 0.81, π > 0.011), an AT-rich base composition, and faster evolution at the first codon position. Genetic and geographic distances were significantly correlated, with high Fst values indicating strong differentiation, especially between southwestern/southern and other populations. Two main clades were identified: Clade 1 (mainly southern and southwestern China) and Clade 2 (central, northern, northwestern, and northeastern China). A star-like haplotype network and neutrality tests suggested a rapid expansion around 0.019–0.022 Ma (Last Glacial Maximum), and molecular dating estimated the main split at ~0.029 Ma. AMOVA and Gst/Nst confirmed significant phylogeographic structure with most variation among populations. This study provides initial evidence for the genetic differentiation and evolutionary history of R. pedestris in China, demonstrating that its population structure was shaped by climatic changes and geographical isolation, providing key insights into its adaptive evolution and dispersal. Full article
Show Figures

Graphical abstract

20 pages, 3431 KB  
Article
Identification of ZmP5CS Gene Family and Functional Analysis of ZmP5CS4 Under Salt Tolerance in Maize
by Chunxiao Zhang, Liquan Sun, Jia Guo, Jing Dong, Fengxue Jin, Xiaohui Zhou, Xueyan Liu, Chengyuan Liu and Xiaohui Li
Plants 2026, 15(6), 946; https://doi.org/10.3390/plants15060946 - 19 Mar 2026
Viewed by 198
Abstract
Saline–alkali land represents an important reserve of arable resources in China, and exploiting its agricultural potential is crucial for ensuring food security. In maize (Zea mays L.), which is moderately sensitive to salt stress, proline serves as a key osmoprotectant, and Δ [...] Read more.
Saline–alkali land represents an important reserve of arable resources in China, and exploiting its agricultural potential is crucial for ensuring food security. In maize (Zea mays L.), which is moderately sensitive to salt stress, proline serves as a key osmoprotectant, and Δ1-pyrroline-5-carboxylate synthetase (P5CS), the rate-limiting enzyme in its biosynthesis, plays a vital role in plant stress responses. In this study, the maize ZmP5CS gene family was systematically identified and characterized through comprehensive bioinformatics analyses. Four ZmP5CS homologs were identified, most of which were predicted to localize to chloroplasts. Phylogenetic analysis classified these genes into four major clades. Among them, ZmP5CS4 (GRMZM2G028535) expression was significantly upregulated under salt stress. Association analysis using a natural population of 278 inbred lines revealed that nine SNPs significantly associated with relative P5CS enzyme activity were located within ZmP5CS4. Haplotype analysis further identified a superior haplotype, HapA, carried by 14 inbred lines. Under salt stress, lines carried by HapA exhibited higher P5CS enzyme activity, greater proline accumulation, lower standard evaluation scores, and slightly enhanced salt tolerance compared to lines carried by HapB. Functional validation via transgenic approaches demonstrated that ZmP5CS4 overexpression significantly increased proline content and plant survival under salt stress, whereas knockout of this gene led to heightened salt sensitivity. Collectively, this study elucidates the structure and function of the maize ZmP5CS gene family, establishes the critical role of ZmP5CS4 in the salt stress response, and provides both a theoretical foundation and a candidate gene resource for improving salt tolerance in maize breeding programs. Full article
(This article belongs to the Section Plant Genetics, Genomics and Biotechnology)
Show Figures

Figure 1

48 pages, 1027 KB  
Review
The Impact of Genetic Factors in Ménière’s Disease
by Iustin Mihai Iațentiuc, Otilia Elena Frăsinariu, Andreea Iațentiuc, Lucia Corina Dima-Cozma, Raluca Olariu, Luminița Mihaela Rădulescu, Ingrith Crenguța Miron, Iuliana Magdalena Stârcea, Cristina Gavrilovici, Cristina Mihaela Ghiciuc, Violeta Necula, Sebastian Romică Cozma and Oana Roxana Bitere-Popa
Int. J. Mol. Sci. 2026, 27(6), 2788; https://doi.org/10.3390/ijms27062788 - 19 Mar 2026
Viewed by 164
Abstract
Ménière’s disease is an idiopathic disorder of the inner ear whose causes and pathogenetic mechanisms remain insufficiently elucidated. Advances in genetic analysis technologies have shifted attention toward the role of hereditary components in Ménière’s disease, generating a considerable number of studies investigating the [...] Read more.
Ménière’s disease is an idiopathic disorder of the inner ear whose causes and pathogenetic mechanisms remain insufficiently elucidated. Advances in genetic analysis technologies have shifted attention toward the role of hereditary components in Ménière’s disease, generating a considerable number of studies investigating the relationship between human genetic variations and disease onset. The results of these investigations highlight the complex and heterogeneous nature of pathogenesis, involving both genetic and epigenetic alterations. Studies have identified multiple candidate genes involved in the regulation of endolymphatic fluid homeostasis, immune response, control of oxidative stress, and maintenance of the structural integrity of the inner ear. However, the reproducibility of these associations varies substantially across populations, reflecting the impact of ethnic heterogeneity, HLA haplotypes, and phenotypic diversity among patients. Moreover, non-genetic factors may act as triggers or modulators of the disease in genetically predisposed individuals. Taken together, the evidence supports a polygenic and context-dependent model of the disorder, in which genes influence susceptibility but do not directly determine disease development. Integrating genomic information with clinical data, analyzing immunological profiles, and investigating exposure to environmental factors are essential steps for patient classification and for the development of individualized treatment strategies. Full article
(This article belongs to the Special Issue Molecular Research and Advances in Ear Diseases)
Show Figures

Figure 1

12 pages, 398 KB  
Article
A Swedish Haplotype GWAS in Familial and Sporadic Site-Specific Colorectal Cancer
by Litika Vermani, Shabane Barot and Annika Lindblom
Int. J. Mol. Sci. 2026, 27(6), 2758; https://doi.org/10.3390/ijms27062758 - 18 Mar 2026
Viewed by 172
Abstract
Genetic variants specific to anatomical subsites of colorectal cancer are known to play a crucial role in its prognosis and treatment. We undertook a haplotype-based genome-wide association study (GWAS) to identify specific genetic risk loci for three sites: cecum, right colorectum, and left [...] Read more.
Genetic variants specific to anatomical subsites of colorectal cancer are known to play a crucial role in its prognosis and treatment. We undertook a haplotype-based genome-wide association study (GWAS) to identify specific genetic risk loci for three sites: cecum, right colorectum, and left colorectum. Six different haplotype GWAS were performed using familial and sporadic colorectal cancer cases with tumors at three different sites. The studies included 2358 CRC cases and 1642 healthy controls. A logistic regression model using PLINK v.1.07 software was employed, and risk loci with a p-value of 5 × 10−8 were considered statistically significant. In total, 29 distinct risk loci were identified in the analyses of familial and sporadic cases of cecal and proximal colon cancer. The results from the analyses of familial and sporadic left-sided colorectal cancer did not meet the strict criteria for significance. Among the loci that were associated with cecal cancer, 14 were familial, and seven were sporadic. Among the other right-sided colon cancer loci, six were familial, and two were sporadic. Coding genes were found at 18 of the 29 loci. Our findings of site-specific genetic risk loci support the growing evidence for divergent pathways in familial and sporadic colorectal cancer across different colorectal sites. The data support a model where the rise in proximal tumors, both familial and sporadic, is influenced by genetic risk to a higher degree than that of distal tumors. These findings are important for understanding colorectal carcinogenesis and could, after future studies, lead to new applications in cancer prevention, treatment, and prognosis. Full article
Show Figures

Figure 1

18 pages, 4319 KB  
Article
Genomic Evaluation of the Genetic Structure and Analysis of Selective Evolutionary Signatures of Xupu Goose
by Kairui Zhu, Zhenkang Ai, Yuchun Cai, Yonghao Li, Yuhang Cheng, Yang Zhang, Wenming Zhao and Guohong Chen
Biology 2026, 15(6), 479; https://doi.org/10.3390/biology15060479 - 17 Mar 2026
Viewed by 169
Abstract
As an elite indigenous poultry breed under national protection in China, the Xupu goose is renowned for its large body size, superior fatty liver production, premium meat quality, and high tolerance to roughage. To elucidate its genomic architecture, genetic diversity, and evolutionary selection [...] Read more.
As an elite indigenous poultry breed under national protection in China, the Xupu goose is renowned for its large body size, superior fatty liver production, premium meat quality, and high tolerance to roughage. To elucidate its genomic architecture, genetic diversity, and evolutionary selection signatures, we conducted whole-genome resequencing on 15 purposively selected, unrelated male Xupu geese. An average of 6.79 Gb of high-quality sequence data was generated per individual, yielding approximately 4.27 million single-nucleotide polymorphisms (SNPs) with a transition/transversion (Ti/Tv) ratio of 2.49. Population genomic analyses revealed that while the population retains a moderate genetic reservoir (HE = 0.298), it exhibits a distinct heterozygote deficit (HO = 0.217) and a moderate genomic inbreeding coefficient FROH = 0.204). This structural pattern underscores the genetic impact of historical ex situ closed-flock conservation and the consequent formation of cryptic family lineages. Furthermore, genome-wide integrated haplotype score (iHS) scans detected distinct regions under recent positive selection. Functional annotation of these regions highlighted candidate genes tightly associated with the breed’s hallmark traits, specifically lipid metabolism and hepatic fat deposition (ACSS2, ACSS3, PECR), alongside muscle development (CMYA5, MTPN, LEPR). Conclusively, this study delineates a comprehensive genomic landscape of the Xupu goose, providing a robust foundational resource for future germplasm conservation, molecular marker development, and precision breeding programs. Full article
(This article belongs to the Special Issue Advances in Animal Functional Genomics)
Show Figures

Figure 1

19 pages, 3829 KB  
Article
Genome-Wide Identification of Candidate Loci Associated with the Regulation of the Protein, Oil, and Carbohydrate Content in Soybean
by Sreeparna Chowdhury, Byeong Hee Kang, Won-Ho Lee, Seo-Young Shin, Da-Yeon Kim, Woon Ji Kim, Jeong-Ho Baek, Seong-Hoon Kim and Bo-Keun Ha
Plants 2026, 15(6), 924; https://doi.org/10.3390/plants15060924 - 17 Mar 2026
Viewed by 246
Abstract
Soybean (Glycine max (L.) Merr.) is a globally important legume valued for the high protein, oil, and carbohydrate content of its seeds. However, it is difficult to simultaneously optimize the content of these three macronutrients due to their negatively correlated metabolic pathways [...] Read more.
Soybean (Glycine max (L.) Merr.) is a globally important legume valued for the high protein, oil, and carbohydrate content of its seeds. However, it is difficult to simultaneously optimize the content of these three macronutrients due to their negatively correlated metabolic pathways and complex quantitative inheritance patterns. In this study, a genome-wide association study (GWAS) was conducted to elucidate the genetic architecture underlying the seed protein, oil, and carbohydrate content in 328 soybean accessions evaluated over two years using near-infrared spectroscopy. Significant negative correlations (r = −0.323 to −0.656, p < 0.001) were observed between the three traits, confirming the trade-off in carbon partitioning during seed development. The GWAS identified nine significant loci distributed across chromosomes 4, 6, 8, 9, 10, 16, and 18 as stable quantitative trait loci (QTLs) regulating the three traits. Of these, three pleiotropic loci (qProOil.4, qProOil.16, and qOilCarb.6) were found to be associated with multiple seed compositional traits. Haplotype analysis revealed seven haplotype blocks with distinct phenotypic variation, indicating that they have the potential for use as trait-specific markers in marker-assisted selection. Functional annotation of the stable QTL regions identified 22 putative genes, among which five candidate genes, Glyma.06g201700, Glyma.08g281900, Glyma.09g164900, Glyma.13g155600, and Glyma.16g209800 were likely to be involved in carbon allocation, protein biosynthesis, lipid metabolism, and carbohydrate modification pathways based on their relative expression levels. Overall, this study enhances the understanding of the genetic and molecular mechanism controlling the composition of soybean seed and identifies promising genomic targets for precision breeding programs aimed at improving nutritional quality. Full article
Show Figures

Figure 1

28 pages, 3094 KB  
Article
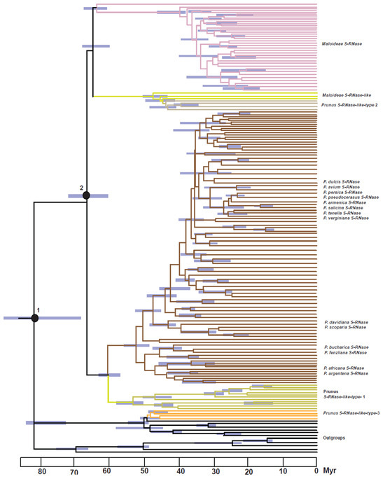
An Integrative Evolutionary–Genomic Analysis Reveals the Factors That Shape the Sexual Diversity and Molecular Specificity of Gametophytic Self-Incompatibility in Prunus Species
by Shashi N. Goonetilleke and Michelle G. Wirthensohn
DNA 2026, 6(1), 15; https://doi.org/10.3390/dna6010015 (registering DOI) - 13 Mar 2026
Viewed by 211
Abstract
Background: Gametophytic self-incompatibility (GSI) controlled by a multi-allelic S-locus, is inferred to have evolved before the spilt of the Rosidae and Asteridae. In Rosaceae, molecular characterisation of the genera Prunus and Malus reveals that different numbers of genes determine GSI specificity. In [...] Read more.
Background: Gametophytic self-incompatibility (GSI) controlled by a multi-allelic S-locus, is inferred to have evolved before the spilt of the Rosidae and Asteridae. In Rosaceae, molecular characterisation of the genera Prunus and Malus reveals that different numbers of genes determine GSI specificity. In Prunus, one pistil-expressed (female) gene and one pollen (male) gene encode a series of stylar RNase (S-RNase) alleles and series of S-haplotype-specific F-box (SFB) alleles, respectively, thereby determining the female and male specificity. In contrast, in Malus, GSI specificity is controlled by one pistil gene and multiple pollen genes, known as SFB-brothers (SFBBs), which encode a series of S-RNase and SFBB alleles, respectively, within the S-locus, to determine female and male specificity. Despite these advances, the molecular mechanisms of these two genera remain largely unknown, and it is still uncertain how GSI originated or which factors shape the orientation, evolution, and function of the S-locus. Methods: Therefore, in this study, we applied a holistic integrative approach combining analyses of gene distribution, phylogenetic inference, biogeographic history, selective pressures, co-evolution, and protein interaction networks across three Prunus genomes (P. dulcis, P. persica, and P. avium) to elucidate the evolutionary forces driving sexual diversity and molecular specificity of GSI within the Rosaceae. Results: Our results indicated that rapid diversification of the Prunus S-locus was due to the repeated duplication events in the SFB, SLF, and S-RNase genes producing both functional and non-functional duplicates. Conclusions: In Rosaceae, diversity of S-locus mechanisms is shaped by lineage-specific selection, functional divergence, co-evolution of pistil- and pollen-expressed components, dynamic protein-interaction networks, geological history and climatic change. Full article
Show Figures

Graphical abstract

20 pages, 5500 KB  
Article
Assessment of Intraspecific Diversity and Screening of Elite Genotypes of Atriplex canescens as a Host Plant for Cistanche deserticola
by Qingyun Pang, Minghao Huang, Lingcong Xu, Liang Shen, Fan Wang, Jianjun Qi, Rong Xu and Changqing Xu
Plants 2026, 15(6), 881; https://doi.org/10.3390/plants15060881 - 12 Mar 2026
Viewed by 298
Abstract
Screening superior hosts is critical for artificial cultivation of Cistanche deserticola Y.C.Ma. However, intraspecific trait variation and host suitability of its emerging host Atriplex canescens (Pursh) Nutt remain unsystematically evaluated. In this study, 31 A. canescens individuals with diverse morphotypes and parasitic statuses [...] Read more.
Screening superior hosts is critical for artificial cultivation of Cistanche deserticola Y.C.Ma. However, intraspecific trait variation and host suitability of its emerging host Atriplex canescens (Pursh) Nutt remain unsystematically evaluated. In this study, 31 A. canescens individuals with diverse morphotypes and parasitic statuses were selected from over 300 seedlings. After post-transplant assessment, 17 representative A. canescens genotypes were selected and cutting-propagated. Their genetic, phenotypic and photosynthetic traits were systematically analyzed by multiple approaches, with a multi-indicator evaluation system built by correlation analysis and entropy-weighted Technique for Order Preference by Similarity to Ideal Solution)(TOPSIS). The results showed that the Internal Transcribed Spacer(ITS) sequences of the selected genotypes had an approximate length of 644 bp, exhibiting an average GC contents of 58.35%. A total of 22 haplotypes were detected, indicating high genetic diversity. In this study, superior host genotypes were defined as those with relatively excellent growth potential and stable, efficient photosynthetic performance. NP3.13, P3.1 and NP2.23 were recognized as promising candidate host genotypes with potential for C. deserticola cultivation, and their host suitability was indirectly inferred from their relatively superior growth and photosynthetic traits. This study not only provides valuable candidate germplasm resources and a scientific basis for optimizing the cultivation of C. deserticola, but also furnishes methodological support for elite genotypes screening in other plant species by the established evaluation framework. Full article
(This article belongs to the Section Plant Molecular Biology)
Show Figures

Figure 1

14 pages, 2995 KB  
Article
Genome-Wide Association Study of Yield-Related Traits and Photoperiod Response in Rice
by Ziming Zang, Chang Liu, Zhaoqin Wang, Cheng Fan and Juncong Chen
Plants 2026, 15(6), 875; https://doi.org/10.3390/plants15060875 - 12 Mar 2026
Viewed by 294
Abstract
Yield-related traits of rice (Oryza sativa L.) are pivotal to safeguarding global food security. As a powerful and efficient strategy, genome-wide association study (GWAS) has identified numerous genes for yield-related traits in rice over recent decades, providing critical resources for germplasm improvement. [...] Read more.
Yield-related traits of rice (Oryza sativa L.) are pivotal to safeguarding global food security. As a powerful and efficient strategy, genome-wide association study (GWAS) has identified numerous genes for yield-related traits in rice over recent decades, providing critical resources for germplasm improvement. Most yield-related traits are complex quantitative traits controlled by multiple genes with diverse effect sizes, and traditional GWAS approaches have limited power to detect small-effect loci. In this study, we employed Fast3VmrMLM, a compressed mixed linear model integrating genome-wide scanning and machine learning, to perform GWAS for 10 key yield-related traits using a panel of 529 rice accessions and 4,945,006 single-nucleotide polymorphisms (SNPs). The traits included heading date, plant height, panicle number, effective panicle number, yield per plant, spikelet length, grain length, grain width, grain weight, and grain thickness. We detected 141 significant quantitative trait nucleotides (QTNs) associated with target traits and identified 92 previously validated genes located near these QTNs. As a key environmental regulator, photoperiod directly controls flowering and indirectly modulates yield-related traits, and we further identified 182 photoperiod-responsive candidate genes via differential expression and Gene Ontology (GO) enrichment analysis. Through tissue-specific expression analysis, homology analysis with Arabidopsis genes, and haplotype-phenotype differential analysis, six pleiotropic candidate genes were confirmed; notably, LOC_Os02g02210 appears to contribute substantially to grain width and yield-related traits. In conclusion, Fast3VmrMLM proved effective for dissecting the genetic basis of yield-related traits, especially in detecting small-effect loci. These results not only establish a potential genetic link between photoperiod regulation and rice yield formation but also provide high-confidence candidate genes and loci that will accelerate functional genomic studies and precision molecular breeding for high-yield rice. Full article
(This article belongs to the Section Crop Physiology and Crop Production)
Show Figures

Figure 1

13 pages, 1530 KB  
Article
Clinical Details of Low-Frequency Hearing Loss Observed in Autosomal Dominant MYO7A-Associated Hearing Loss Patients
by Hiromi Koizumi, Shin-ya Nishio and Shin-ichi Usami
Genes 2026, 17(3), 314; https://doi.org/10.3390/genes17030314 - 11 Mar 2026
Viewed by 299
Abstract
Background/Objectives: MYO7A is known to be the genetic cause of Usher syndrome type 1, as well as autosomal dominant and autosomal recessive non-syndromic hearing loss. In general, autosomal dominant MYO7A-associated hearing loss shows progressive high-frequency, sloping hearing loss. However, several variants are [...] Read more.
Background/Objectives: MYO7A is known to be the genetic cause of Usher syndrome type 1, as well as autosomal dominant and autosomal recessive non-syndromic hearing loss. In general, autosomal dominant MYO7A-associated hearing loss shows progressive high-frequency, sloping hearing loss. However, several variants are associated with low-frequency hearing loss. MYO7A-associated low-frequency hearing loss is relatively rare, and the clinical details remain unclear. Methods: A total of 18,475 Japanese patients with hearing loss were recruited. Targeted massively parallel sequencing of 158 deafness-related genes was performed, and individuals with variants related to MYO7A-associated low-frequency hearing loss were identified. Results: Among 18,475 hearing loss patients, we identified 60 patients from 44 unrelated families carrying five variants (p.[Asn140Lys; Glu1835Gln], p.Leu479Pro, p.Leu656Val, p.Gly660Arg, and p.Arg668His) for MYO7A-associated low-frequency hearing loss. Patients identified in this study initially showed postlingual-onset mild-to-moderate low-frequency hearing loss; however, high-frequency hearing also deteriorated after the fourth decade, eventually leading to moderate-to-severe flat-type hearing loss. In addition, we performed haplotype analysis for the recurrent variant c.1436T>C:p.Leu479Pro identified in this study and found that this variant is a founder mutation in the Japanese population. Conclusions: In this study, we were able to clarify the specific features of MYO7A-related low-frequency hearing loss in a significant number of patients. In particular, we clarified the details of hearing deterioration at each frequency. Our findings will be useful for providing more appropriate treatment and follow-up for MYO7A-associated low-frequency hearing loss. Full article
(This article belongs to the Section Human Genomics and Genetic Diseases)
Show Figures

Figure 1

Back to TopTop