Comprehensive Analysis of Differentially Expressed Profiles of mRNA, lncRNA, and circRNA in the Uterus of Seasonal Reproduction Sheep
Abstract
1. Introduction
2. Materials and Methods
2.1. Ethics Approval
2.2. Experimental Animals and Sample Collection
2.3. RNA Extraction, Library Construction, and RNA-seq
2.4. Reference Genome Mapping and Transcriptome Assembly
2.5. Identification of Potential lncRNA Candidates
2.6. Identification of circRNA
2.7. Analysis of Differentially Expressed (DE) Genes
2.8. Bioinformatics Analysis
2.9. Co-Expression Network Construction
2.10. Gene Expression Validation by Quantitative Real-Time PCR
3. Results
3.1. Summary of Raw Sequence Reads
3.2. Differential Expression Analysis of mRNAs, lncRNAs, and circRNA
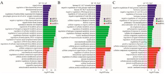
3.3. GO Analysis of the Biological Function of DE ncRNA
3.4. KEGG Pathway Analysis
3.5. Co-Expression of lncRNAs-mRNAs and Function Prediction
3.6. Validation of Sequencing Data by qRT-PCR
4. Discussion
5. Conclusions
Supplementary Materials
Author Contributions
Funding
Acknowledgments
Conflicts of Interest
Abbreviations
| SP | short photoperiod |
| LP | long photoperiod |
| SLP | short transfer to long photoperiod |
| DE | differentially expressed |
| SD | short-day |
| LD | long-day |
| LncRNAs | long non-coding RNAs |
| CircRNAs | circular RNAs |
| qRT-PCR | quantitative real-time polymerase chain reaction |
| PCC | paired chiastic clipping |
| PEM | paired-end mapping |
| FPKM | fragments per kilobase of transcript per million read mapped |
| SRPBM | spliced reads per billion mappings |
| FDR | false discovery rate |
References
- Ebling, F.J.; Foster, D.L. Photoperiod requirements for puberty differ from those for the onset of the adult breeding season in female sheep. J. Reprod. Fertil. 1988, 84, 283–293. [Google Scholar] [CrossRef] [PubMed]
- Fleisch, A.; Bollwein, H.; Piechotta, M.; Janett, F. Reproductive performance of Lacaune dairy sheep exposed to artificial long days followed by natural photoperiod without and with additional progestagen treatment during the nonbreeding season. Theriogenology 2015, 83, 320–325. [Google Scholar] [CrossRef] [PubMed]
- Nishiwaki-Ohkawa, T.; Yoshimura, T. Molecular basis for regulating seasonal reproduction in vertebrates. J. Endocrinol. 2016, 229, 117–127. [Google Scholar] [CrossRef] [PubMed]
- Morin, L.P.; Fitzgerald, K.M.; Rusak, B.; Zucker, I. Circadian organization and neural mediation of hamster reproductive rhythms. Psychoneuroendocrinology 1977, 2, 73–98. [Google Scholar] [CrossRef]
- Dardente, H.; Klosen, P.; Pevet, P.; Masson-Pevet, M. MT1 melatonin receptor mRNA expressing cells in the pars tuberalis of the European hamster: Effect of photoperiod. J. Neuroendocrinol. 2003, 15, 778–786. [Google Scholar] [CrossRef]
- Reiter, R.J. The pineal and its hormones in the control of reproduction in mammals. Endocr. Rev. 1980, 1, 109–131. [Google Scholar] [CrossRef]
- Watanabe, M.; Yasuo, S.; Watanabe, T.; Yamamura, T.; Nakao, N.; Ebihara, S.; Yoshimura, T. Photoperiodic regulation of type 2 deiodinase gene in Djungarian hamster: Possible homologies between avian and mammalian photoperiodic regulation of reproduction. Endocrinology 2004, 145, 1546–1549. [Google Scholar] [CrossRef][Green Version]
- La, Y.F.; Tang, J.S.; He, X.Y.; Di, R.; Wang, X.Y.; Liu, Q.Y.; Zhang, L.P.; Zhang, X.S.; Zhang, J.L.; Hu, W.P.; et al. Identification and characterization of mRNAs and lncRNAs in the uterus of polytocous and monotocous Small Tail Han sheep (Ovis aries). Peer J. 2019, 7, e6938. [Google Scholar] [CrossRef]
- Li, X.Y.; He, X.Y.; Liu, Q.Y.; Wang, X.Y.; Guo, X.F.; Xia, Q.; Hu, W.P.; Zhang, X.S.; Zhang, J.L.; Chu, M.X.; et al. Expression pattern analysis of TAC1 and PRLR genes in different reproductive states of sheep. Acta Vet. Zootech. Sin. 2018, 49, 253–264. [Google Scholar]
- Spencer, T.E.; Sandra, O.; Wolf, E. Genes involved in conceptus-endometrial interactions in ruminants: Insights from reductionism and thoughts on holistic approaches. Reproduction 2008, 135, 165–179. [Google Scholar] [CrossRef]
- Moore, S.G.; Pryce, J.E.; Hayes, B.J.; Chamberlain, A.J.; Kemper, K.E.; Berry, D.P.; McCabe, M.; Cormican, P.; Lonergan, P.; Fair, T.; et al. Differentially expressed genes in endometrium and corpus luteum of Holstein cows selected for high and low fertility are enriched for sequence variants associated with fertility. Biol. Reprod. 2016, 94, 19. [Google Scholar] [CrossRef]
- Gao, J.; Xu, W.; Wang, J.; Wang, K.; Li, P. The role and molecular mechanism of non-coding RNAs in pathological cardiac remodeling. Int. J. Mol. Sci. 2017, 18, 608. [Google Scholar] [CrossRef]
- Jiang, Q.; Wang, J.; Wu, X.; Ma, R.; Zhang, T.; Jin, S.; Han, Z.; Tan, R.; Peng, J.; Liu, G.; et al. LncRNA2Target: A database for differentially expressed genes after lncRNA knockdown or overexpression. Nucleic Acids Res. 2015, 43, 193–196. [Google Scholar] [CrossRef]
- Amaral, P.P.; Dinger, M.E.; Mercer, T.R.; Mattick, J.S. The eukaryotic genome as an RNA machine. Science 2008, 319, 1787–1789. [Google Scholar] [CrossRef]
- Li, L.; Feng, T.; Lian, Y.; Zhang, G.; Garen, A.; Song, X. Role of human noncoding RNAs in the control of tumorigenesis. Proc. Natl. Acad. Sci. USA 2009, 106, 12956–12961. [Google Scholar] [CrossRef]
- Yang, H.; Wang, F.; Li, F.; Ren, C.; Pang, J.; Wan, Y.; Wang, Z.; Feng, X.; Zhang, Y. Comprehensive analysis of long noncoding RNA and mRNA expression patterns in sheep testicular maturation. Biol. Reprod. 2018, 99, 650–661. [Google Scholar] [CrossRef]
- Jeck, W.R.; Sharpless, N.E. Detecting and characterizing circular RNAs. Nat. Biotechnol. 2014, 32, 453–461. [Google Scholar] [CrossRef]
- Salzman, J.; Gawad, C.; Wang, P.L.; Lacayo, N.; Brown, P.O. Circular RNAs are the predominant transcript isoform from hundreds of human genes in diverse cell types. PLoS ONE 2012, 7, e30733. [Google Scholar] [CrossRef]
- Devaux, Y.; Creemers, E.E.; Boon, R.A.; Werfel, S.; Thum, T.; Engelhardt, S.; Dimmeler, S.; Squire, I.; Cardiolinc, N. Circular RNAs in heart failure. Eur. J. Heart Fail. 2017, 19, 701–709. [Google Scholar] [CrossRef]
- Memczak, S.; Jens, M.; Elefsinioti, A.; Torti, F.; Krueger, J.; Rybak, A.; Maier, L.; Mackowiak, S.D.; Gregersen, L.H.; Munschauer, M.; et al. Circular RNAs are a large class of animal RNAs with regulatory potency. Nature 2013, 495, 333–338. [Google Scholar] [CrossRef]
- Hansen, T.B.; Jensen, T.I.; Clausen, B.H.; Bramsen, J.B.; Bente, F.; Damgaard, C.K.; Rgen, K. Natural RNA circles function as efficient microRNA sponges. Nature 2013, 495, 384–388. [Google Scholar] [CrossRef]
- Li, X.; Tian, G.G.; Zhao, Y.; Wu, J. Genome-wide identification and characterization of long noncoding and circular RNAs in germline stem cells. Sci. Data 2019, 6, 8. [Google Scholar] [CrossRef]
- Zhou, F.; Chen, W.; Jiang, Y.; He, Z. Regulation of long non-coding RNAs and circular RNAs in spermatogonial stem cells. Reproduction 2019, 158, 15–25. [Google Scholar] [CrossRef]
- Smith, J.T.; Clay, C.M.; Caraty, A.; Clarke, I.J. KiSS-1 messenger ribonucleic acid expression in the hypothalamus of the ewe is regulated by sex steroids and season. Endocrinology 2007, 148, 1150–1157. [Google Scholar] [CrossRef]
- Pertea, M.; Kim, D.; Pertea, G.M.; Leek, J.T.; Salzberg, S.L. Transcript-level expression analysis of RNA-seq experiments with HISAT, StringTie and Ballgown. Nat. Protoc. 2016, 11, 1650–1667. [Google Scholar] [CrossRef]
- Pertea, M.; Pertea, G.M.; Antonescu, C.M.; Chang, T.C.; Mendell, J.T.; Salzberg, S.L. StringTie enables improved reconstruction of a transcriptome from RNA-seq reads. Nat. Biotechnol. 2015, 33, 290–295. [Google Scholar] [CrossRef]
- Gao, Y.; Wang, J.; Zhao, F. CIRI: An efficient and unbiased algorithm for de novo circular RNA identification. Genome Biol. 2015, 16, 4. [Google Scholar] [CrossRef]
- Houtgast, E.J.; Sima, V.M.; Bertels, K.; Al-Ars, Z. Hardware acceleration of BWA-MEM genomic short read mapping for longer read lengths. Comput. Biol. Chem. 2018, 75, 54–64. [Google Scholar] [CrossRef]
- Liu, X.; Liu, K.; Shan, B.; Wei, S.; Li, D.; Han, H.; Wei, W.; Chen, J.; Liu, H.; Zhang, L. A genome-wide landscape of mRNAs, lncRNAs, and circRNAs during subcutaneous adipogenesis in pigs. J. Anim. Sci. Biotechnol. 2018, 9, 76. [Google Scholar] [CrossRef]
- Li, Y.; Zheng, Q.; Bao, C.; Li, S.; Guo, W.; Zhao, J.; Chen, D.; Gu, J.; He, X.; Huang, S. Circular RNA is enriched and stable in exosomes: A promising biomarker for cancer diagnosis. Cell Res. 2015, 25, 981–984. [Google Scholar] [CrossRef]
- Love, M.I.; Huber, W.; Anders, S. Moderated estimation of fold change and dispersion for RNA-seq data with DESeq2. Genome Biol. 2014, 15, 550. [Google Scholar] [CrossRef]
- Fatica, A.; Bozzoni, I. Long non-coding RNAs: New players in cell differentiation and development. Nat. Rev. Genet. 2014, 15, 7–21. [Google Scholar] [CrossRef]
- Ashburner, M.; Ball, C.A.; Blake, J.A.; Botstein, D.; Butler, H.; Cherry, J.M.; Davis, A.P.; Dolinski, K.; Dwight, S.S.; Eppig, J.T.; et al. Gene ontology: Tool for the unification of biology, the gene ontology consortium. Nat. Genet. 2000, 25, 25–29. [Google Scholar] [CrossRef]
- Chen, C.; Tan, H.; Bi, J.; Li, Z.; Rong, T.; Lin, Y.; Sun, L.; Li, X.; Shen, J. Identification of competing endogenous RNA regulatory networks in vitamin a deficiency-induced congenital scoliosis by transcriptome sequencing analysis. Cell Physiol. Biochem. 2018, 48, 2134–2146. [Google Scholar] [CrossRef]
- Saito, R.; Smoot, M.E.; Ono, K.; Ruscheinski, J.; Wang, P.L.; Lotia, S.; Pico, A.R.; Bader, G.D.; Ideker, T. A travel guide to Cytoscape plugins. Nat. Methods 2012, 9, 1069–1076. [Google Scholar] [CrossRef]
- Livak, K.J.; Schmittgen, T.D. Analysis of relative gene expression data using real-time quantitative PCR and the 2(-Delta Delta C(T)) Method. Methods 2001, 25, 402–408. [Google Scholar] [CrossRef]
- Angelopoulou, E.; Quignon, C.; Kriegsfeld, L.J.; Simonneaux, V. Functional implications of RFRP-3 in the central control of daily and seasonal rhythms in reproduction. Front. Endocrinol. 2019, 10, 183. [Google Scholar] [CrossRef]
- Li, X.; Ao, J.; Wu, J. Systematic identification and comparison of expressed profiles of lncRNAs and circRNAs with associated co-expression and ceRNA networks in mouse germline stem cells. Oncotarget 2017, 8, 26573–26590. [Google Scholar] [CrossRef]
- Quan, G.; Li, J. Circular RNAs: Biogenesis, expression and their potential roles in reproduction. J. Ovar. Res. 2018, 11, 9. [Google Scholar] [CrossRef]
- Feng, X.; Li, F.; Wang, F.; Zhang, G.; Pang, J.; Ren, C.; Zhang, T.; Yang, H.; Wang, Z.; Zhang, Y. Genome-wide differential expression profiling of mRNAs and lncRNAs associated with prolificacy in Hu sheep. Biosci. Rep. 2018, 38, BSR20171350. [Google Scholar] [CrossRef]
- Dawson, A.; King, V.M.; Bentley, G.E.; Ball, G.F. Photoperiodic control of seasonality in birds. J. Biol. Rhythms 2001, 16, 365–380. [Google Scholar] [CrossRef]
- Yoshimura, T.; Yasuo, S.; Watanabe, M.; Iigo, M.; Yamamura, T.; Hirunagi, K.; Ebihara, S. Light-induced hormone conversion of T4 to T3 regulates photoperiodic response of gonads in birds. Nature 2003, 426, 178–181. [Google Scholar] [CrossRef] [PubMed]
- Ikegami, K.; Yoshimura, T. The hypothalamic-pituitary-thyroid axis and biological rhythms: The discovery of tsh’s unexpected role using animal models. Best. Pract. Res. Clin. Endocrinol. Metab. 2017, 31, 475–485. [Google Scholar] [CrossRef] [PubMed]
- Clarke, I.J.; Caraty, A. Kisspeptin and seasonality of reproduction. Adv. Exp. Med. Biol. 2013, 784, 411–430. [Google Scholar] [PubMed]
- Clarke, S.A.; Dhillo, W.S. Kisspeptin across the human lifespan: Evidence from animal studies and beyond. J. Endocrinol. 2016, 229, R83–R98. [Google Scholar] [CrossRef]
- Jin, J.M.; Yang, W.X. Molecular regulation of hypothalamus-pituitary-gonads axis in males. Gene 2014, 551, 15–25. [Google Scholar] [CrossRef]
- Nakayama, T.; Yoshimura, T. Seasonal rhythms: The role of thyrotropin and thyroid hormones. Thyroid 2018, 28, 4–10. [Google Scholar] [CrossRef]
- Tamai, T.K.; Yoshimura, T. Molecular and neuroendocrine mechanisms of avian seasonal reproduction. Adv. Exp. Med. Biol. 2017, 1001, 125–136. [Google Scholar]
- Ono, H.; Hoshino, Y.; Yasuo, S.; Watanabe, M.; Nakane, Y.; Murai, A.; Ebihara, S.; Korf, H.W.; Yoshimura, T. Involvement of thyrotropin in photoperiodic signal transduction in mice. Proc. Natl. Acad. Sci. USA 2008, 105, 18238–18242. [Google Scholar] [CrossRef]
- Nakao, N.; Ono, H.; Yamamura, T.; Anraku, T.; Takagi, T.; Higashi, K.; Yasuo, S.; Katou, Y.; Kageyama, S.; Uno, Y.; et al. Thyrotrophin in the pars tuberalis triggers photoperiodic response. Nature 2008, 452, 317–322. [Google Scholar] [CrossRef]
- McGrail, K.M.; Sweadner, K.J. Complex expression patterns for Na+, K+-ATPase isoforms in retina and optic nerve. Eur. J. Neurosci. 1990, 2, 170–176. [Google Scholar] [CrossRef] [PubMed]
- Ciani, E.; Fontaine, R.; Maugars, G.; Mizrahi, N.; Mayer, I.; Levavi-Sivan, B.; Weltzien, F.A. Melatonin receptors in Atlantic salmon stimulate cAMP levels in heterologous cell lines and show season-dependent daily variations in pituitary expression levels. J. Pineal Res. 2019, 67, e12590. [Google Scholar] [CrossRef] [PubMed]
- Li, Y.; Zhang, Z.; He, C.; Zhu, K.; Xu, Z.; Ma, T.; Tao, J.; Liu, G. Melatonin protects porcine oocyte in vitro maturation from heat stress. J. Pineal Res. 2015, 59, 365–375. [Google Scholar] [CrossRef] [PubMed]
- Marchese, F.P.; Raimondi, I.; Huarte, M. The multidimensional mechanisms of long noncoding RNA function. Genome Biol. 2017, 18, 206. [Google Scholar] [CrossRef] [PubMed]
- Wang, J.; Ren, Q.; Hua, L.; Chen, J.; Zhang, J.; Bai, H.; Li, H.; Xu, B.; Shi, Z.; Cao, H.; et al. Comprehensive analysis of differentially expressed mRNA, lncRNA and circRNA and their ceRNA networks in the longissimus dorsi muscle of two different pig breeds. Int. J. Mol. Sci. 2019, 20, 1107. [Google Scholar] [CrossRef]
- Liu, J.; Liu, T.; Wang, X.; He, A. Circles reshaping the RNA world: From waste to treasure. Mol. Cancer 2017, 16, 58. [Google Scholar] [CrossRef]
- Xie, H.; Hoffmann, H.M.; Meadows, J.D.; Mayo, S.L.; Trang, C.; Leming, S.S.; Maruggi, C.; Davis, S.W.; Larder, R.; Mellon, P.L. Homeodomain proteins SIX3 and SIX6 regulate gonadotrope-specific genes during pituitary development. Mol. Endocrinol. 2015, 29, 842–855. [Google Scholar] [CrossRef]
- Fabi, F.; Asselin, E. Expression, activation, and role of AKT isoforms in the uterus. Reproduction 2014, 148, R85–R95. [Google Scholar] [CrossRef]
- Riley, J.K.; Carayannopoulos, M.O.; Wyman, A.H.; Chi, M.; Ratajczak, C.K.; Moley, K.H. The PI3K/Akt pathway is present and functional in the preimplantation mouse embryo. Dev. Biol. 2005, 284, 377–386. [Google Scholar] [CrossRef]
- Ye, H.F.; Ha, M.; Yang, M.; Yue, P.; Xie, Z.Y.; Liu, C.J. Di2-ethylhexyl phthalate disrupts thyroid hormone homeostasis through activating the Ras/Akt/TRHr pathway and inducing hepatic enzymes. Sci. Rep. 2017, 7, 40153. [Google Scholar] [CrossRef]
- Yu, J.; Tan, Q.; Deng, B.; Fang, C.; Qi, D.; Wang, R. The microRNA-520a-3p inhibits proliferation, apoptosis and metastasis by targeting MAP3K2 in non-small cell lung cancer. Am. J. Cancer Res. 2015, 5, 802–811. [Google Scholar] [PubMed]
- Zhang, X.F.; Song, H.; Qiao, S.P.; Liu, J.; Xing, T.Y.; Yan, X.H.; Li, H.; Wang, N. MiR-17-5p and miR-20a promote chicken cell proliferation at least in part by upregulation of c-Myc via MAP3K2 targeting. Sci. Rep. 2017, 7, 15852. [Google Scholar] [CrossRef] [PubMed]








| Sample | Raw Reads Number | Clean Reads Number | Clean Reads Rate (%) | Q30 (%) | Mapped Reads | Mapping Rate (%) |
|---|---|---|---|---|---|---|
| SP1 | 104,864,024 | 101,875,618 | 97.15 | 93.91 | 96,768,407 | 94.99 |
| SP2 | 130,427,488 | 125,292,334 | 96.06 | 94.32 | 119,025,677 | 95.00 |
| SP3 | 125,150,904 | 121,302,734 | 96.93 | 94.32 | 115,367,048 | 95.11 |
| LP1 | 126,830,006 | 121,409,220 | 95.73 | 94.32 | 115,305,056 | 94.97 |
| LP2 | 124,118,790 | 116,375,640 | 93.76 | 94.45 | 108,202,328 | 92.98 |
| LP3 | 126,582,542 | 121,992,078 | 96.37 | 94.07 | 115,470,412 | 94.65 |
| SLP1 | 111,749,300 | 106,892,084 | 95.65 | 94.15 | 100,913,471 | 94.41 |
| SLP2 | 110,648,428 | 107,487,864 | 97.14 | 94.17 | 101,887,502 | 94.79 |
| SLP3 | 121,906,706 | 117,343,528 | 96.26 | 94.35 | 110,324,951 | 94.02 |
© 2020 by the authors. Licensee MDPI, Basel, Switzerland. This article is an open access article distributed under the terms and conditions of the Creative Commons Attribution (CC BY) license (http://creativecommons.org/licenses/by/4.0/).
Share and Cite
La, Y.; He, X.; Zhang, L.; Di, R.; Wang, X.; Gan, S.; Zhang, X.; Zhang, J.; Hu, W.; Chu, M. Comprehensive Analysis of Differentially Expressed Profiles of mRNA, lncRNA, and circRNA in the Uterus of Seasonal Reproduction Sheep. Genes 2020, 11, 301. https://doi.org/10.3390/genes11030301
La Y, He X, Zhang L, Di R, Wang X, Gan S, Zhang X, Zhang J, Hu W, Chu M. Comprehensive Analysis of Differentially Expressed Profiles of mRNA, lncRNA, and circRNA in the Uterus of Seasonal Reproduction Sheep. Genes. 2020; 11(3):301. https://doi.org/10.3390/genes11030301
Chicago/Turabian StyleLa, Yongfu, Xiaoyun He, Liping Zhang, Ran Di, Xiangyu Wang, Shangquan Gan, Xiaosheng Zhang, Jinlong Zhang, Wenping Hu, and Mingxing Chu. 2020. "Comprehensive Analysis of Differentially Expressed Profiles of mRNA, lncRNA, and circRNA in the Uterus of Seasonal Reproduction Sheep" Genes 11, no. 3: 301. https://doi.org/10.3390/genes11030301
APA StyleLa, Y., He, X., Zhang, L., Di, R., Wang, X., Gan, S., Zhang, X., Zhang, J., Hu, W., & Chu, M. (2020). Comprehensive Analysis of Differentially Expressed Profiles of mRNA, lncRNA, and circRNA in the Uterus of Seasonal Reproduction Sheep. Genes, 11(3), 301. https://doi.org/10.3390/genes11030301

