Effects of Continuous Sugar Beet Cropping on Rhizospheric Microbial Communities
Abstract
1. Introduction
2. Materials and Methods
2.1. Study Sites and Sample Collection
2.2. DNA Extraction, PCR Amplification, and Sequencing
2.3. Data Analysis
3. Results
3.1. Diversity Indices and Richness of Microbial Communities
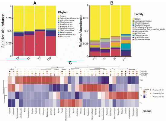
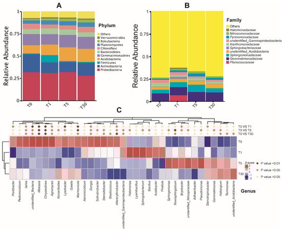
3.2. Microbial Community Composition and Structure Analysis
3.3. Predictive Functions of the Rhizosphere Microbial Community
3.4. Abundance of Beneficial and Pathogenic Microbes and Related Gene Functions
4. Discussion
5. Conclusions
Supplementary Materials
Author Contributions
Funding
Conflicts of Interest
References
- Dohm, J.C.; Minochel, A.E.; Holtgräwe, D.; Capella-Gutiérrez, S.; Zakrzewski, F.; Tafer, H.; Rupp, O.; Sörensen, T.R.; Stracke, R.; Reinhardt, R.; et al. The genome of the recently domesticated crop plant sugar beet (Beta vulgaris). Nature 2013, 505, 7484. [Google Scholar] [CrossRef]
 - Zhang, X.; Dong, B.; Zhou, H.; Xie, J.; Hao, J.J. First report of Rhizoctonia solani AG4-HG-I infecting sugar beet in China. Plant Dis. 2015, 99, 150121124157005. [Google Scholar] [CrossRef]
 - Gui, G; Ji, Y. Sugar Beet production and industry in China. Sugar Tech 2015, 17, 13–21. [Google Scholar] [CrossRef]
 - Şeker, C.; Özaytekin, H.H.; Negiş, H.; Gümüş, İ.; Dedeoğlu, M.; Atmaca, E.; Karaca, Ü. Assessment of soil quality index for wheat and sugar beet cropping systems on an entisol in Central Anatolia. Environ. Monit. Assess. 2017, 189, 135. [Google Scholar] [CrossRef] [PubMed]
 - Coskun, D.; Britto, D.T.; Shi, W.; Kronzucker, H.J. How plant root exudates shape the nitrogen cycle. Trends Plant Sci. 2017, 22, S1360138517300936. [Google Scholar] [CrossRef] [PubMed]
 - Bi, Y; Sun, Z. Mechanisms of earthworms to alleviate continuous cropping obstacles through regulating soil microecology. Biodivers. Sci. 2018, 26, 1103–1115. [Google Scholar] [CrossRef][Green Version]
 - Chen, L.; Yang, X.; Raza, W.; Li, J.; Liu, Y.; Qiu, M.; Zhang, F.; Shen, Q. Trichoderma harzianum SQR-T037 rapidly degrades allelochemicals in rhizospheres of continuously cropped cucumbers. Appl. Microbiol. Biotechnol. 2011, 89, 1653–1663. [Google Scholar] [CrossRef]
 - Reeves, D.W. The role of soil organic matter in maintaining soil quality in continuous cropping systems. Soil Tillage Res. 1997, 43, 131–167. [Google Scholar] [CrossRef]
 - Huang, W.J.; Long, C.L.; Lam, E. Roles of plant-associated microbiota in traditional herbal medicine. Trends Plant Sci. 2018, 23, S1360138518300979. [Google Scholar] [CrossRef]
 - Liu, X.J.; Jiang, Q.P.; Hu, X.Q.; Zhang, S.T.; Liu, Y.; Huang, W.; Ding, W. Soil microbial carbon metabolism reveals a disease suppression pattern in continuous ginger mono-cropping fields. Appl. Soil Ecol. 2019, 144, 165–169. [Google Scholar] [CrossRef]
 - Qin, S.; Yeboah, S.; Xu, X.; Liu, Y.; Yu, B. Analysis on fungal diversity in rhizosphere soil of continuous cropping potato subjected to different furrow-ridge mulching managements. Front. Microbiol. 2017, 8, 845. [Google Scholar] [CrossRef] [PubMed]
 - Yang, L.; Tan, L.; Zhang, F.; Gale, W.J.; Cheng, Z.; Sang, W. Duration of continuous cropping with straw return affects the composition and structure of soil bacterial communities in cotton fields. Can. J. Microbiol. 2018, 64, 167–181. [Google Scholar] [CrossRef] [PubMed]
 - Ali, A.; Imran Ghani, M.; Li, Y.; Ding, H.; Meng, H.; Cheng, Z. Hiseq Base Molecular characterization of soil microbial community, diversity structure, and predictive functional profiling in continuous cucumber planted soil affected by diverse cropping systems in an intensive greenhouse region of northern China. Int. J. Mol. Sci. 2019, 20, 2619. [Google Scholar] [CrossRef] [PubMed]
 - Liu, J.; Yao, Q.; Li, Y.; Zhang, W.; Mi, G.; Chen, X.L.; Yu, Z.H.; Wang, G.H. Continuous cropping of soybean alters the bulk and rhizospheric soil fungal communities in a Mollisol of Northeast China. Land Degrad. Dev. 2019, 30, 1725–1738. [Google Scholar] [CrossRef]
 - Li, Y.; Zhou, M. Projections of water requirements of cotton and sugar beet in Xinjiang based on statistical downscaling model. Trans. Chin. Soc. Agric. Eng. 2014, 30, 70–79. [Google Scholar] [CrossRef]
 - Kavamura, V.N.; Taketani, R.G.; Ferreira, C.; de Melo, I.S.; Mendes, R. The role of species turnover in structuring bacterial communities in a local scale in the cactus rhizosphere. Plant Soil 2018, 425, 101–112. [Google Scholar] [CrossRef]
 - Walters, W.; Hyde, E.R.; Berglyons, D.; Ackermann, G.; Humphrey, G.; Parada, A.; Gilbert, J.A.; Jansson, J.K.; Caporaso, J.G.; Fuhrman, J.A. Improved bacterial 16S rRNA gene (V4 and V4-5) and fungal internal transcribed spacer marker gene primers for microbial community surveys. mSystems 2016, 1, e00009-15. [Google Scholar] [CrossRef]
 - Edgar, R.C. UPARSE: Highly accurate OTU sequences from microbial amplicon reads. Nat. Methods 2013, 10, 996. [Google Scholar] [CrossRef]
 - Quast, C.; Pruesse, E.; Yilmaz, P.; Gerken, J.; Schweer, T.; Yarza, P.; Peplies, J.; Glöckner, F.O. The SILVA ribosomal RNA gene database project: Improved data processing and web-based tools. Nucleic Acids Res. 2013, 41, D590–D596. [Google Scholar] [CrossRef]
 - Nilsson, R.H.; Larsson, K.H.; Taylor, A.F.S.; Bengtsson-Palme, J.; Jeppesen, T.S.; Schigel, D.; Kennedy, P.; Picard, K.; Glöckner, F.O.; Tedersoo, L.; et al. The UNITE database for molecular identification of fungi: Handling dark taxa and parallel taxonomic classifications. Nucleic Acids Res. 2019, 47, D259–D264. [Google Scholar] [CrossRef]
 - Shu, L.; Qin, F.; Yu, S. Eucalyptus urophylla root-associated fungi can counteract the negative influence of phenolic acid allelochemicals. Appl. Soil Ecol. 2018, 127, 1–7. [Google Scholar] [CrossRef]
 - Nguyen, N.H.; Song, Z.; Bates, S.T.; Branco, S.; Tedersoo, L.; Menke, J.; Schiling, J.S.; Kennedy, P.G. FUNGuild: An open annotation tool for parsing fungal community datasets by ecological guild. Fungal Ecol. 2016, 20, 241–248. [Google Scholar] [CrossRef]
 - Wei, W.; Yang, M.; Liu, Y.; Huang, H.; Ye, C.; Zheng, J.; Guo, C.; Hao, M.; He, X.; Zhu, S. Fertilizer N application rate impacts plant-soil feedback in a sanqi production system. Sci. Total Environ. 2018, 633, 796. [Google Scholar] [CrossRef] [PubMed]
 - Jiang, J.; Song, Z.; Yang, X.; Mao, Z.; Nie, X.; Guo, H.; Peng, X. Microbial community analysis of apple rhizosphere around Bohai Gulf. Sci. Rep. 2017, 7, 8918. [Google Scholar] [CrossRef]
 - Xu, S.X.; Zhang, S.M.; You, X.Y.; Jia, X.C.; Wu, K. Degradation of soil phenolic acids by Phanerochaete chrysosporium under continuous cropping of cucumber. Chin. J. Appl. Ecol. 2008, 19, 2480–2484. [Google Scholar] [CrossRef]
 - Arshad, M.A.; Soon, Y.K.; Ripmeester, J.A. Quality of soil organic matter and C storage as influenced by cropping systems in northwestern Alberta, Canada. Nutr. Cycl. Agroecosys. 2011, 89, 71–79. [Google Scholar] [CrossRef]
 - Zhang, Y.; Yan, Y.P.; Wu, Y.C.; Hua, W.P.; Chen, C.; Ge, Q.; Wang, Z.Z. Pathway engineering for phenolic acid accumulations in Salvia miltiorrhiza, by combinational genetic manipulation. Metab. Eng. 2014, 21, 71–80. [Google Scholar] [CrossRef]
 - Sheng, X.; Lind, M.E.; Himo, F. Theoretical study of the reaction mechanism of phenolic acid decarboxylase. FEBS J. 2015, 282, 4703–4713. [Google Scholar] [CrossRef]
 - Jones, A.R.; Dalal, R.C. Enrichment of natural 15N abundance during soil N losses under 20years of continuous cereal cropping. Sci. Total Environ. 2017, 574, 282–287. [Google Scholar] [CrossRef]
 - Peiffer, J.A.; Spor, A.; Koren, O.; Jin, Z.; Tringe, S.G.; Dangl, J.L.; Buckler, E.S.; Ley, R.E. Diversity and heritability of the maize rhizosphere microbiome under field conditions. Proc. Natl. Acad. Sci. USA 2013, 110, 6548–6553. [Google Scholar] [CrossRef]
 - Xiong, W.; Li, Z.; Liu, H.; Xue, C.; Zhang, R.; Wu, H.; Li, R.; Shen, Q. The effect of long-term continuous cropping of black pepper on soil bacterial communities as determined by 454 pyrosequencing. PLoS ONE 2015, 10, e0136946. [Google Scholar] [CrossRef] [PubMed]
 - Li, Y.; Long, L.; Ge, J.; Yang, L.X.; Cheng, J.J.; Sun, L.X.; Lu, C.; Yu, X.Y. Presence, distribution and risk assessment of polycyclic aromatic hydrocarbons in rice-wheat continuous cropping soils close to five industrial parks of Suzhou, China. Chemosphere 2017, 184, 753. [Google Scholar] [CrossRef] [PubMed]
 - Dong, L.; Jiang, X.; Feng, G.; Li, X.; Chen, S. Soil bacterial and fungal community dynamics in relation to Panax notoginseng death rate in a continuous cropping system. Sci. Rep. 2016, 6, 31802. [Google Scholar] [CrossRef] [PubMed]
 - Nagahashi, G.; Abney, G.D.; Doner, L.W. A comparative study of phenolic acids associated with cell walls and cytoplasmic extracts of host and non-host roots for AM fungi. New Phytol. 1996, 133, 281–288. [Google Scholar] [CrossRef]
 - Liu, F.Y.; Zhu, Q.; Yang, H.R.; Zhou, J.; Dai, C.C.; Wang, X.X. An integrated prevention strategy to address problems associated with continuous cropping of watermelon caused by Fusarium oxysporum. Eur. J. Plant Pathol. 2019, 155, 293. [Google Scholar] [CrossRef]
 - Hanson, L.; Lucchi, C.D.; Stevanato, P.; McGrath, M.; Panella, L.; Sella, L.; Biaggi, M.D.; Concheri, G. Root rot symptoms in sugar beet lines caused by Fusarium oxysporum f. sp. betae. Eur. J. Plant Pathol. 2017, 150, 589. [Google Scholar] [CrossRef]
 - Fravel, D.; Olivain, C.; Alabouvette, C. Fusarium oxysporum and its biocontrol. New Phytol. 2010, 157, 493–502. [Google Scholar] [CrossRef]
 - Taba, S.; Takara, A.; Nasu, K.; Miyahira, N.; Takushi, T.; Moromizato, Z. Alternaria leaf spot of basil caused by Alternaria alternatain Japan. J. Gen. Plant Pathol. 2009, 75, 160–162. [Google Scholar] [CrossRef]
 - Prusky, D.; Perez, A.; Zutkhi, Y.; Ben-Arie, R. Effect of modified atmosphere for control of black spot, caused by Alternaria alternata, on stored persimmon fruits. Phytopathology 1997, 87, 203–208. [Google Scholar] [CrossRef]
 - Qiu, Y.; Zhao, P.; Rui, W.; Xiao, Y.X.; Yang, H.; Wang, H.; Liu, J.T.; Zhang, X.G.; Wang, Y. Ultrastructural Aspects of Fusarium sulphureum and Alternaria alternata affected by extracts of onion peel. J. Biobased Mater. Bio. 2017, 11, 193–199. [Google Scholar] [CrossRef]
 - Hu, L.; Robert, C.A.M.; Cadot, S.; Zhang, X.; Ye, M.; Li, B.; Manzo, D.; Chervet, N.; Steinger, T.; van der Heijden, M.G.A.; et al. Root exudate metabolites drive plant-soil feedbacks on growth and defense by shaping the rhizosphere microbiota. Nat. Commun. 2018, 9, 2738. [Google Scholar] [CrossRef] [PubMed]
 - Zhang, B.; Li, X.; Wang, F.; Li, M.; Zhang, J.; Gu, L.; Zhang, L.; Tu, W.; Zhang, Z. Assaying the potential autotoxins and microbial community associated with Rehmannia glutinosa replant problems based on its ‘autotoxic circle’. Plant Soil 2016, 407, 307–322. [Google Scholar] [CrossRef]
 - Huang, Z.; Liao, L.; Wang, S.; Cao, G. Allelopathy of phenolics from decomposing stump-roots in replant Chinese fir woodland. J. Chem. Ecol. 2000, 26, 2211–2219. [Google Scholar] [CrossRef]
 - De Albuquerque, M.B.; dos Santos, R.C.; Lima, L.M. Allelopathy, an alternative tool to improve cropping systems. A review. Agron. Syst. Dev. 2011, 31, 379–395. [Google Scholar] [CrossRef]
 







© 2019 by the authors. Licensee MDPI, Basel, Switzerland. This article is an open access article distributed under the terms and conditions of the Creative Commons Attribution (CC BY) license (http://creativecommons.org/licenses/by/4.0/).
Share and Cite
Huang, W.; Sun, D.; Fu, J.; Zhao, H.; Wang, R.; An, Y. Effects of Continuous Sugar Beet Cropping on Rhizospheric Microbial Communities. Genes 2020, 11, 13. https://doi.org/10.3390/genes11010013
Huang W, Sun D, Fu J, Zhao H, Wang R, An Y. Effects of Continuous Sugar Beet Cropping on Rhizospheric Microbial Communities. Genes. 2020; 11(1):13. https://doi.org/10.3390/genes11010013
Chicago/Turabian StyleHuang, Weijuan, Donglei Sun, Jiantao Fu, Huanhuan Zhao, Ronghua Wang, and Yuxing An. 2020. "Effects of Continuous Sugar Beet Cropping on Rhizospheric Microbial Communities" Genes 11, no. 1: 13. https://doi.org/10.3390/genes11010013
APA StyleHuang, W., Sun, D., Fu, J., Zhao, H., Wang, R., & An, Y. (2020). Effects of Continuous Sugar Beet Cropping on Rhizospheric Microbial Communities. Genes, 11(1), 13. https://doi.org/10.3390/genes11010013
        