Analysis of Soybean Somatic Embryogenesis Using Chromosome Segment Substitution Lines and Transcriptome Sequencing
Abstract
1. Introduction
2. Materials and Methods
2.1. Construction of the CSSL Population and Calculation of the Extreme Phenotype of Somatic Embryogenesis
2.2. Analysis of the Import Fragments of Extreme Advantage CSSL Population Materials
2.3. RNA Extraction, Library Construction, and Sequencing Data Processing
2.4. Analysis of Differentially Expressed Genes in Import Fragments and Transcriptome Sequencing
2.5. RT-qPCR Analysis of Candidate Genes
2.6. Haplotype Analysis of Candidate Genes
3. Results
3.1. Screening of Extreme Materials for Somatic Embryogenesis
3.2. Analysis of the Import Fragments of Extreme Advantage CSSL Population Materials
3.3. Global Analysis of Transcriptome Sequencing Data
3.4. Analysis of Differentially Expressed Genes in Import Fragments and Transcriptome Sequencing
3.5. RT-qPCR Analysis of Candidate Genes
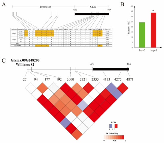
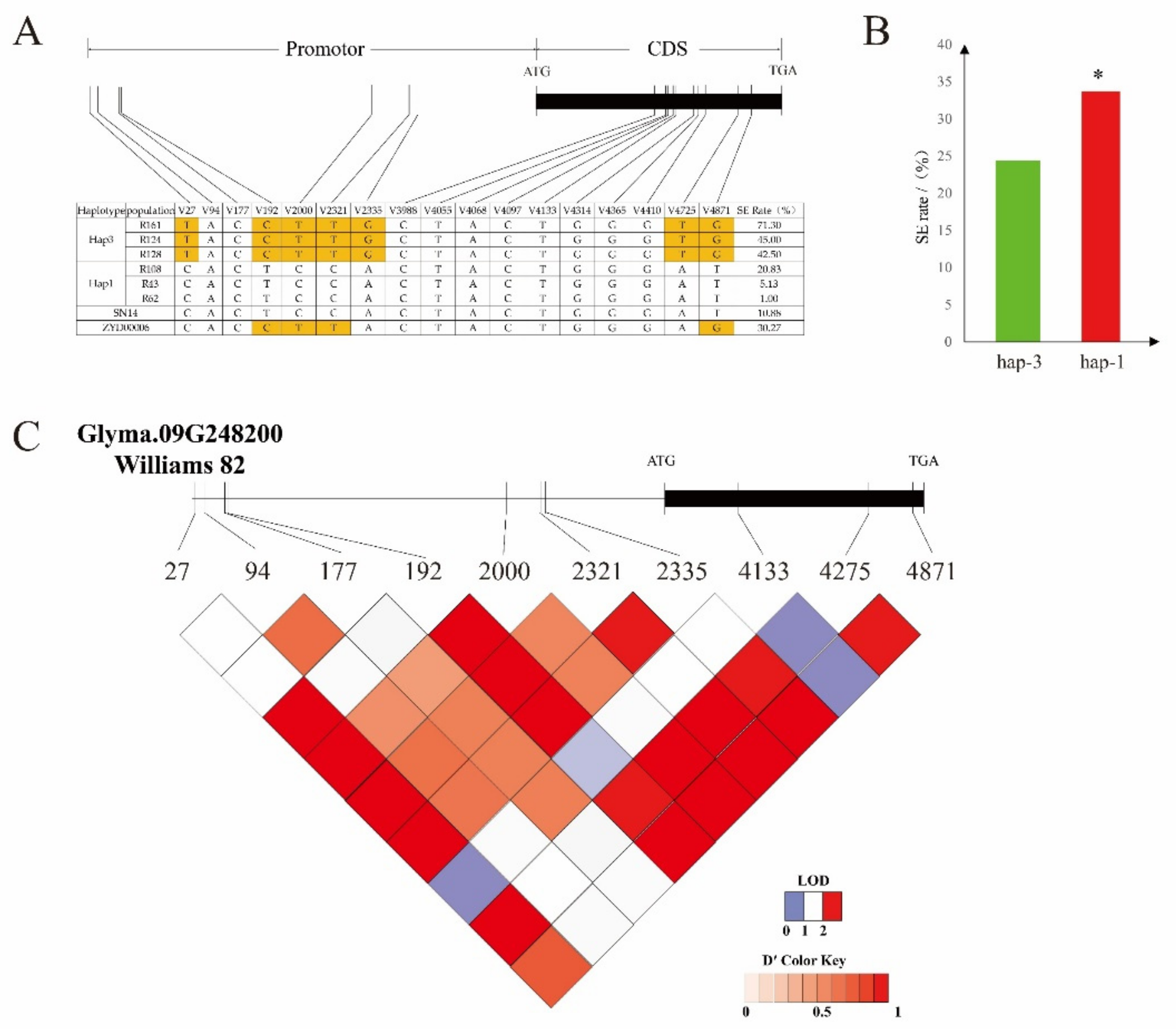
3.6. Haplotype Analysis of Candidate Genes
4. Discussion
Supplementary Materials
Author Contributions
Funding
Conflicts of Interest
References
- Dashiell, K. SOYBEANS: Improvement, Production, and Uses, 3rd ed.; Boerma, H.R., Specht, J.E., Eds.; American Society of Agronomy: Madison, WI, USA, 2005; Volume 83, pp. 110–111. [Google Scholar]
- Vogel, G. How does a single somatic cell become a whole plant? Science 2005, 309, 86. [Google Scholar] [CrossRef] [PubMed]
- Kennedy, D.; Norman, C. What don’t we know? Science 2005, 309, 75. [Google Scholar] [CrossRef] [PubMed]
- Song, X.; Han, Y.; Teng, W.; Sun, G.; Li, W. Identification of QTL underlying somatic embryogenesis capacity of immature embryos in soybean (Glycine max (L.) Merr.). Plant Cell Rep. 2010, 29, 125–131. [Google Scholar] [CrossRef] [PubMed]
- Chao, Y.; Zhao, T.; Yu, D.; Gai, J. Somatic embryogenesis and plant regeneration in Chinese soybean (Glycine max (L.) Merr.)—Impacts of mannitol, abscisic acid, and explant age. In Vitro Cell. Dev. Biol. Plant 2009, 45, 180–188. [Google Scholar]
- Zhang, H.; Song, B.H. RNA-seq data comparisons of wild soybean genotypes in response to soybean cyst nematode (Heterodera glycines). Genom. Data 2017, 14, 36–39. [Google Scholar] [CrossRef]
- Wang, X.; Chen, Z.; Fan, J.; He, M.; Han, Y.; Yang, Z. Identifying transcription factors involved in Arabidopsis adventious shoot regeneration by RNA-Seq technology. Chin. J.Biotechnol. 2015, 31, 552–565. [Google Scholar]
- Urbański, D.F.; Małolepszy, A.; Stougaard, J.; Andersen, S.U. Genome-wide LORE1 retrotransposon mutagenesis and high-throughput insertion detection in Lotus japonicus. Plant J. 2012, 69, 731–741. [Google Scholar] [CrossRef]
- Zhang, C.; Wu, X.; Zhang, B.; Chen, Q.; Liu, M.; Xin, D.; Qi, Z.; Li, S.; Ma, Y.; Wang, L. Functional analysis of the GmESR1 gene associated with soybean regeneration. PLoS ONE 2017, 12, e0175656. [Google Scholar] [CrossRef][Green Version]
- Yang, Z.; Wei, L.; Shi, S.; Fu, H.T.; Sheng, H.W. Molecular cloning and expression of GmWUS related to regeneration in soybean. Chin. J. Oil Crop Sci. 2014, 36, 707–712. [Google Scholar]
- Jin, Y.-M.; Chen, Q.-S.; Wang, M.; Zhang, F.; Bai, L.; Wu, X.-X.; Su, A.-Y. Effect of GmLEC1-A Expression on ABA Content at Germination Stage in Soybean (Glycine max). J. Northeast Agric. Univ. (Engl. Ed.) 2019, 26, 3–11. [Google Scholar]
- Xin, D.; Qi, Z.; Jiang, H.; Hu, Z.; Zhu, R.; Hu, J.; Han, H.; Hu, G.; Liu, C.; Chen, Q. QTL Location and Epistatic Effect Analysis of 100-Seed Weight Using Wild Soybean (Glycine soja Sieb. & Zucc.) Chromosome Segment Substitution Lines. PLoS ONE 2016, 11, e0149380. [Google Scholar]
- Moon Young, K.; Sunghoon, L.; Kyujung, V.; Tae-Hyung, K.; Soon-Chun, J.; Ik-Young, C.; Dae-Soo, K.; Yong-Seok, L.; Daeui, P.; Jianxin, M. Whole-genome sequencing and intensive analysis of the undomesticated soybean (Glycine soja Sieb. and Zucc.) genome. Proc. Natl. Acad. Sci. USA 2010, 107, 22032–22037. [Google Scholar]
- Wan, X.Y.; Wan, J.M.; Su, C.C.; Wang, C.M.; Shen, W.B.; Li, J.M.; Wang, H.L.; Jiang, L.; Liu, S.J.; Chen, L.M. QTL detection for eating quality of cooked rice in a population of chromosome segment substitution lines. Theor. Appl. Genet. 2004, 110, 71–79. [Google Scholar] [CrossRef] [PubMed]
- Wang, J.; Wan, X.; Crossa, J.; Crouch, J.; Weng, J.; Zhai, H.; Wan, J. QTL mapping of grain length in rice (Oryza sativa L.) using chromosome segment substitution lines. Genet. Res. 2006, 88, 93–104. [Google Scholar] [CrossRef]
- Xu, J.; Zhao, Q.; Du, P.; Xu, C.; Wang, B.; Feng, Q.; Liu, Q.; Tang, S.; Gu, M.; Han, B. Developing high throughput genotyped chromosome segment substitution lines based on population whole-genome re-sequencing in rice (Oryza sativa L.). BMC Genom. 2010, 11, 656. [Google Scholar] [CrossRef]
- Teng, W.; Zhang, B.; Zhang, Q.; Li, W.; Wu, D.; Yang, H.; Zhao, X.; Han, Y.; Li, W. Identification of quantitative trait loci underlying seed oil content of soybean including main, epistatic and QTL × environment effects in different regions of Northeast China. Crop Pasture Sci. 2017, 68, 625–631. [Google Scholar] [CrossRef]
- Fonceka, D.; Tossim, H.A.; Rivallan, R.; Vignes, H.; Lacut, E.; Bellis, F.D.; Faye, I.; Ndoye, O.; Leal-Bertioli, S.C.M.; Valls, J.F.M. Construction of Chromosome Segment Substitution Lines in Peanut (Arachis hypogaea L.) Using a Wild Synthetic and QTL Mapping for Plant Morphology. PLoS ONE 2012, 7, e48642. [Google Scholar] [CrossRef]
- Wang, P.; Ding, Y.; Lu, Q.; Guo, W.; Zhang, T. Development of Gossypium barbadense chromosome segment substitution lines in the genetic standard line TM-1 of Gossypium hirsutum. Chin. Sci. Bull. 2008, 53, 1512–1517. [Google Scholar] [CrossRef]
- Taguchi-Shiobara, F.; Yamamoto, T.; Yano, M.; Oka, S. Mapping QTLs that control the performance of rice tissue culture and evaluation of derived near-isogenic lines. Theor. Appl. Genet. 2006, 112, 968–976. [Google Scholar] [CrossRef]
- Asuka, N.; Motoyuki, A.; Shaoyang, L.; Tomonori, T.; Angeles, E.R.; Toshio, Y.; Makoto, M. Isolation of a rice regeneration quantitative trait loci gene and its application to transformation systems. Proc. Natl. Acad. Sci. USA 2005, 102, 11940–11944. [Google Scholar]
- Ma, J.; Deng, M.; Lv, S.Y.; Yang, Q.; Jiang, Q.T.; Qi, P.F.; Li, W.; Chen, G.Y.; Lan, X.J.; Wei, Y.M. Identification of QTLs associated with tissue culture response of mature wheat embryos. Springerplus 2016, 5, 1–7. [Google Scholar] [CrossRef] [PubMed]
- Ma, L.; Liu, M.; Yan, Y.; Qing, C.; Zhang, X.; Zhang, Y.; Long, Y.; Wang, L.; Pan, L.; Zou, C. Genetic Dissection of Maize Embryonic Callus Regenerative Capacity Using Multi-Locus Genome-Wide Association Studies. Front. Plant Sci. 2018, 9, 561. [Google Scholar] [CrossRef] [PubMed]
- Giroux, R.W.; Pauls, K.P. Characterization of somatic embryogenesis-related cDNAs from alfalfa (Medicago sativa L.). Plant Mol. Biol. 1997, 33, 393–404. [Google Scholar] [CrossRef] [PubMed]
- Sun, J.; Li, J.; Liu, M.; Zhang, B.B.; Li, D.M.; Wang, M.; Zhang, C.; Li, W.B.; Su, A.Y.; Wu, X.X. Construction and analysis of a suppression subtractive hybridization library of regeneration-related genes in soybean. Genet. Mol. Res. 2015, 14, 763–773. [Google Scholar] [CrossRef]
- Lin, H.C.; Morcillo, F.; Dussert, S.; Tranchant-Dubreuil, C.; Tregear, J.W.; Tranbarger, T.J. Transcriptome analysis during somatic embryogenesis of the tropical monocot Elaeis guineensis: Evidence for conserved gene functions in early development. Plant Mol. Biol. 2009, 70, 173–192. [Google Scholar] [CrossRef]
- Yang, X.; Zhang, X.; Yuan, D.; Jin, F.; Zhang, Y.; Xu, J. Transcript profiling reveals complex auxin signalling pathway and transcription regulation involved in dedifferentiation and redifferentiation during somatic embryogenesis in cotton. BMC Plant Biol. 2012, 12, 110. [Google Scholar] [CrossRef]
- Zhang, Y.; Zhang, S.; Han, S.; Li, X.; Qi, L. Transcriptome profiling and in silico analysis of somatic embryos in Japanese larch (Larix leptolepis). Plant Cell Rep. 2012, 31, 1637–1657. [Google Scholar] [CrossRef]
- Lai, Z.; Lin, Y. Analysis of the global transcriptome of longan (Dimocarpus longan Lour.) embryogenic callus using Illumina paired-end sequencing. BMC Genom. 2013, 14, 561. [Google Scholar] [CrossRef]
- Shi, X.; Zhang, C.; Liu, Q.; Zhang, Z.; Zheng, B.; Bao, M. De novo comparative transcriptome analysis provides new insights into sucrose induced somatic embryogenesis in camphor tree (Cinnamomum camphora L.). BMC Genom. 2016, 17, 26. [Google Scholar] [CrossRef]
- Rajesh, M.K.; Fayas, T.P.; Naganeeswaran, S.; Rachana, K.E.; Bhavyashree, U.; Sajini, K.K.; Karun, A. De novo assembly and characterization of global transcriptome of coconut palm (Cocos nucifera L.) embryogenic calli using Illumina paired-end sequencing. Protoplasma 2016, 253, 913–928. [Google Scholar] [CrossRef]
- Salvo, S.A.G.D.; Hirsch, C.N.; Buell, C.R.; Kaeppler, S.M.; Kaeppler, H.F. Whole Transcriptome Profiling of Maize during Early Somatic Embryogenesis Reveals Altered Expression of Stress Factors and Embryogenesis-Related Genes. PLoS ONE 2014, 9, e111407. [Google Scholar] [CrossRef] [PubMed]
- Dodeman, V.L.; Ducreux, G.M. Zygotic embryogenesis versus somatic embryogenesis. J. Expe. Bot. 1997, 48, 1493–1509. [Google Scholar]
- Radoeva, T.; Weijers, D. A roadmap to embryo identity in plants. Trends Plant Sci. 2014, 19, 709–716. [Google Scholar] [CrossRef] [PubMed]
- Chaudhury, A.M.; Koltunow, A.; Payne, T.; Luo, M.; Tucker, M.T.; Dennis, E.S.; Peacock, W.J. Control of early seed development. Annu. Rev. Cell Dev. Biol. 2001, 17, 677–699. [Google Scholar] [CrossRef] [PubMed]
- Garcês, H.M.P.; Champagne, C.E.M.; Townsley, B.T.; Soomin, P.; Rui, M.; Pedroso, M.C.; Harada, J.J.; Sinha, N.R. Evolution of asexual reproduction in leaves of the genus Kalancho? Proc. Natl. Acad. Sci. USA 2007, 104, 15578–15583. [Google Scholar] [CrossRef] [PubMed]
- Soriano, M.; Li, H.; Boutilier, K. Microspore embryogenesis: Establishment of embryo identity and pattern in culture. Plant Reprod. 2013, 26, 181–196. [Google Scholar] [CrossRef]
- Fehér, A. Somatic embryogenesis—Stress-induced remodeling of plant cell fate. BBA Gene Regul. Mech. 2015, 1849, 385–402. [Google Scholar] [CrossRef]
- Tzafrir, I.; Pena-Muralla, R.; Dickerman, A.; Berg, M.; Rogers, R.; Hutchens, S.; Sweeney, T.C.; McElver, J.; Aux, G.; Patton, D.; et al. Identification of Genes Required for Embryo Development in Arabidopsis. Plant Physiol. 2004, 135, 1206–1220. [Google Scholar] [CrossRef]
- Jiménez, V.M. Involvement of Plant Hormones and Plant Growth Regulators on in vitro Somatic Embryogenesis. Plant Growth Regul. 2005, 47, 91–110. [Google Scholar] [CrossRef]
- Fehér, A.; Pasternak, T.P.; Dudits, D. Transition of somatic plant cells to an embryogenic state. Plant Cell Tissue Organ Cult. 2003, 74, 201–228. [Google Scholar] [CrossRef]
- Gliwicka, M.; Nowak, K.; Cieśla, E.; Gaj, M.D. Expression of seed storage product genes (CRA1andOLEO4) in embryogenic cultures of somatic tissues of Arabidopsis. Plant Cell Tissue Organ Cult. 2012, 109, 235–245. [Google Scholar] [CrossRef][Green Version]
- Singla, B.; Tyagi, A.K.; Khurana, J.P.; Khurana, P. Analysis of expression profile of selected genes expressed during auxin-induced somatic embryogenesis in leaf base system of wheat (Triticum aestivum) and their possible interactions. Plant Mol. Biol. 2007, 65, 677–692. [Google Scholar] [CrossRef] [PubMed]
- Imin, N.; Goffard, N.; Nizamidin, M.; Rolfe, B.G. Genome-wide transcriptional analysis of super-embryogenic Medicago truncatula explant cultures. BMC Plant Biol. 2008, 8, 110. [Google Scholar] [CrossRef] [PubMed]
- Chakrabarty, D.; Trivedi, P.K.; Shri, M.; Misra, P.; Asif, M.H.; Dubey, S.; Kumar, S.; Rai, A.; Tiwari, M.; Shukla, D. Differential transcriptional expression following thidiazuron-induced callus differentiation developmental shifts in rice. Plant Biol. 2010, 12, 46–59. [Google Scholar] [CrossRef] [PubMed]
- Wickramasuriya, A.M.; Dunwell, J.M. Global scale transcriptome analysis of Arabidopsis embryogenesis in vitro. BMC Genom. 2015, 16, 1–23. [Google Scholar] [CrossRef] [PubMed]
- Snipes, S.A.; Rodriguez, K.; Devries, A.E.; Miyawaki, K.N.; Perales, M.; Xie, M.; Reddy, G.V. Cytokinin stabilizes WUSCHEL by acting on the protein domains required for nuclear enrichment and transcription. PLoS Genet. 2018, 14, e1007351. [Google Scholar] [CrossRef] [PubMed]
- Hiroki, M.; Atsuko, K.; Hiroo, F.; Shinichiro, S. Plant meristems: CLAVATA3/ESR-related signaling in the shoot apical meristem and the root apical meristem. J. Plant Res. 2009, 122, 31. [Google Scholar]
- Sharma, V.K.; Julio, R.; Fletcher, J.C. The Arabidopsis CLV3-like (CLE) genes are expressed in diverse tissues and encode secreted proteins. Plant Mol. Biol. 2003, 51, 415–425. [Google Scholar] [CrossRef]
- Kato, H.; Kouno, M.; Takeda, M.; Suzuki, H.; Ishizaki, K.; Nishihama, R.; Kohchi, T. The Roles of the Sole Activator-Type Auxin Response Factor in Pattern Formation of Marchantia polymorpha. Plant Cell Physiol. 2017, 58. [Google Scholar] [CrossRef]
- Abel, S.; Theologis, A. Early genes and auxin action. Plant Physiol. 1996, 111, 9–17. [Google Scholar] [CrossRef]
- Guilfoyle, T.; Hagen, G.; Ulmasov, T.; Murfett, J. How does auxin turn on genes? Plant Physiol. 1998, 118, 341–347. [Google Scholar] [CrossRef] [PubMed]
- Markakis, M.N.; Boron, A.K.; Van, L.B.; Saini, K.; Cirera, S.; Verbelen, J.P.; Vissenberg, K. Characterization of a small auxin-up RNA (SAUR)-like gene involved in Arabidopsis thaliana development. PLoS ONE 2013, 8, e82596. [Google Scholar] [CrossRef] [PubMed]
- Kulinska-Lukaszek, K.; Tobojka, M.; Adamiok, A.; Kurczynska, E.U. Expression of the BBM gene during somatic embryogenesis of Arabidopsis thaliana. Biol. Plant. 2012, 56, 389–394. [Google Scholar] [CrossRef]
- Elliott, R.C.; Betzner, A.S.; Huttner, E.; Oakes, M.P.; Tucker, W.Q.J.; Gerentes, D.; Perez, P.; Smyth, D.R. AINTEGUMENTA, an APETALA2-Like Gene of Arabidopsis with Pleiotropic Roles in Ovule Development and Floral Organ Growth. Plant Cell 1996, 8, 155–168. [Google Scholar] [PubMed]
- Klucher, K.M.; Chow, H.; Reiser, L.; Fischer, R.L. The AINTEGUMENTA gene of Arabidopsis required for ovule and female gametophyte development is related to the floral homeotic gene APETALA2. Plant Cell 1996, 8, 137–153. [Google Scholar] [PubMed]
- Kim, B.; Remko, O.; Sharma, V.K.; Henk, K.; Thérèse, O.; Lemin, Z.; Jiro, H.; Chun-Ming, L.; Lammeren, A.A.M.; Miki, B.L.; et al. Ectopic expression of BABY BOOM triggers a conversion from vegetative to embryonic growth. Plant Cell 2002, 14, 1737–1749. [Google Scholar]
- Mitsuhiro, A.; Dimitris, B.; Renze, H.; Viola, W.; Ikram, B.; Carla, G.; Laurent, N.; Yoo-Sun, N.; Richard, A.; Ben, S. The PLETHORA genes mediate patterning of the Arabidopsis root stem cell niche. Cell 2004, 119, 109–120. [Google Scholar]
- Galinha, C.; Hofhuis, H.; Luijten, M.; Willemsen, V.; Blilou, I.; Heidstra, R.; Scheres, B. PLETHORA proteins as dose-dependent master regulators of Arabidopsis root development. Nature 2007, 449, 1053–1057. [Google Scholar] [CrossRef]
- Ikram, B.; Jian, X.; Marjolein, W.; Viola, W.; Ivan, P.; Jirí, F.; Renze, H.; Mitsuhiro, A.; Klaus, P.; Ben, S. The PIN auxin efflux facilitator network controls growth and patterning in Arabidopsis roots. Nature 2005, 433, 39–44. [Google Scholar]
- Horstman, A.; Willemsen, V.; Boutilier, K.; Heidstra, R. AINTEGUMENTA-LIKE proteins: Hubs in a plethora of networks. Trends Plant Sci. 2014, 19, 146–157. [Google Scholar] [CrossRef]
- Kuboyama, T.; Saito, T.; Matsumoto, T.; Wu, J.; Kanamori, H.; Taura, S.; Sato, M.; Marubashi, W.; Ichitani, K. Fine Mapping of HWC2, a Complementary Hybrid Weakness Gene, and Haplotype Analysis around the Locus in Rice. Rice 2009, 2, 93–103. [Google Scholar] [CrossRef]
- Sun, Y.W.; Jones, H.D.; Yang, Y.; Dreisigacker, S.; Li, S.M.; Chen, X.M.; Shewry, P.R. Haplotype analysis of 1 gene in CIMMYT elite bread wheat germplasm. Euphytica 2012, 186, 25–43. [Google Scholar] [CrossRef]
- Cai, L.; Stegmeir, T.; Sebolt, A.; Zheng, C.; Bink, M.C.A.M.; Iezzoni, A. Identification of bloom date QTLs and haplotype analysis in tetraploid sour cherry (Prunus cerasus). Tree Genet. Genomes 2018, 14, 22. [Google Scholar] [CrossRef]
- Olsen, K.M.; Halldorsdottir, S.S.; Stinchcombe, J.R.; Cynthia, W.; Johanna, S.; Purugganan, M.D. Linkage disequilibrium mapping of Arabidopsis CRY2 flowering time alleles. Genetics 2004, 167, 1361–1369. [Google Scholar] [CrossRef]
- Contreras-Soto, R.I.; Mora, F.; Oliveira, M.A.R.D.; Higashi, W.; Scapim, C.A.; Schuster, I. A Genome-Wide Association Study for Agronomic Traits in Soybean Using SNP Markers and SNP-Based Haplotype Analysis. PLoS ONE 2017, 12, e0171105. [Google Scholar] [CrossRef]
- Lu, S.; Zhao, X.; Hu, Y.; Liu, S.; Nan, H.; Li, X.; Fang, C.; Cao, D.; Shi, X.; Kong, L. Natural variation at the soybean J locus improves adaptation to the tropics and enhances yield. Nat. Genet. 2017, 49, 773. [Google Scholar] [CrossRef]
- Chen, Y.; Lübberstedt, T. Molecular basis of trait correlations. Trends Plant Sci. 2010, 15, 454–461. [Google Scholar] [CrossRef]








© 2019 by the authors. Licensee MDPI, Basel, Switzerland. This article is an open access article distributed under the terms and conditions of the Creative Commons Attribution (CC BY) license (http://creativecommons.org/licenses/by/4.0/).
Share and Cite
Li, S.-N.; Cheng, P.; Bai, Y.-Q.; Shi, Y.; Yu, J.-Y.; Li, R.-C.; Zhou, R.-N.; Zhang, Z.-G.; Wu, X.-X.; Chen, Q.-S. Analysis of Soybean Somatic Embryogenesis Using Chromosome Segment Substitution Lines and Transcriptome Sequencing. Genes 2019, 10, 943. https://doi.org/10.3390/genes10110943
Li S-N, Cheng P, Bai Y-Q, Shi Y, Yu J-Y, Li R-C, Zhou R-N, Zhang Z-G, Wu X-X, Chen Q-S. Analysis of Soybean Somatic Embryogenesis Using Chromosome Segment Substitution Lines and Transcriptome Sequencing. Genes. 2019; 10(11):943. https://doi.org/10.3390/genes10110943
Chicago/Turabian StyleLi, Si-Nan, Peng Cheng, Yun-Qi Bai, Yan Shi, Jing-Yao Yu, Rui-Chao Li, Run-Nan Zhou, Zhan-Guo Zhang, Xiao-Xia Wu, and Qing-Shan Chen. 2019. "Analysis of Soybean Somatic Embryogenesis Using Chromosome Segment Substitution Lines and Transcriptome Sequencing" Genes 10, no. 11: 943. https://doi.org/10.3390/genes10110943
APA StyleLi, S.-N., Cheng, P., Bai, Y.-Q., Shi, Y., Yu, J.-Y., Li, R.-C., Zhou, R.-N., Zhang, Z.-G., Wu, X.-X., & Chen, Q.-S. (2019). Analysis of Soybean Somatic Embryogenesis Using Chromosome Segment Substitution Lines and Transcriptome Sequencing. Genes, 10(11), 943. https://doi.org/10.3390/genes10110943
 
        

