Retinal Ganglion Cell Survival and Axon Regeneration after Optic Nerve Transection is Driven by Cellular Intravitreal Sciatic Nerve Grafts
Abstract
1. Introduction
2. Materials and Methods
2.1. Animals
2.2. Experimental Design
2.3. Preparation of Sciatic Nerve (SN) Grafts
2.4. Surgery
2.5. Fluorogold (FG) Labelling, Retinal Wholemounts, and Retinal Ganglion Cell (RGC) Counting
2.6. Tissue Harvesting, Sectioning, and Immunohistochemistry
2.7. Evaluation of Müller Cell/Astrocyte and Macrophage Responses
2.8. Detection of Regenerating Retinal Ganglion Cell (RGC) Axons
2.8.1. Anterograde Tracing
2.8.2. Growth-Associated Protein 43 (GAP43) Immunohistochemistry
2.9. Quantification of Axon Regeneration
2.10. Separation of Retina and Vitreous Body for RNA Isolation and Oncomodulin PCR
2.11. Ciliary Neurotrophic Factor (CNTF) mRNA Expression and ELISA in Retinae
2.12. Protein Extraction and Western Blotting
2.13. Evaluation of Neurite Outgrowth Inhibior-A (Nogo-A), Nogo-C, Myelin Associated Glyocprotein (MAG), and Chondroitin Sulphate Proteoglycan (CSPG) Content of Optic Nerve, CSN, and ASN
2.14. Rho Activation Assay
2.15. Densitometry
2.16. Statistical Analysis
3. Results
3.1. Retinal Ganglion Cell (RGC) Survival
3.2. The Effect of Cellular (CSN) and Acellular Sciatic Nerve (ASN) Grafts on Müller Cell/astrocyte Activation at 21 Days After Grafting
3.3. Macrophage Activation after Grafting
3.4. Presence of Axon Growth Inhibitory Ligands in Cellular (CSN) and Acellular Sciatic Nerve (ASN) Grafts
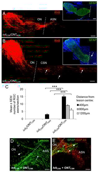
3.5. Retinal Ganglion Cell (RGC) Axon Regeneration 21 Days After Grafting
3.6. Correlation of Retinal Ganglion Cell (RGC) Axon Regeneration with RIP of p75NTR and Suppression of RhoGTP
4. Discussion
4.1. The Effect of Schwann-cell-Derived Factor (SCDF) on the Survival of Axotomised RGC In Vivo
4.2. The Effect of Sciatic Nerve (SN) Grafting on Müller Cells and Macrophages in the Retina
4.3. The Effect of Schwann-Cell-Derived Factors (SCDFs) on Retinal Ganglion Cell (RGC) Axon Regeneration In Vivo
4.4. Schwann-Cell-Derived Factor (SCDF)-Induced Modulation of Growth-Inhibitory Signaling Molecules in the Retina and ON
5. Conclusions
Supplementary Materials
Author Contributions
Funding
Acknowledgments
Conflicts of Interest
References
- Reynolds, M.L.; Woolf, C.J. Reciprocal Schwann cell-axon interactions. Curr. Opin. Neurobiol. 1993, 3, 683–693. [Google Scholar] [CrossRef]
- Gordon, T. The role of neurotrophic factors in nerve regeneration. Neurosurg. Focus 2009, 26, E3. [Google Scholar] [CrossRef] [PubMed]
- Kanno, H.; Pearse, D.D.; Ozawa, H.; Itoi, E.; Bunge, M.B. Schwann cell transplantation for spinal cord injury repair: Its significant therapeutic potential and prospectus. Rev. Neurosci. 2015, 26, 121–128. [Google Scholar] [CrossRef] [PubMed]
- McKerracher, L.; David, S.; Jackson, D.L.; Kottis, V.; Dunn, R.J.; Braun, P.E. Identification of myelin-associated glycoprotein as a major myelin-derived inhibitor of neurite growth. Neuron 1994, 13, 805–811. [Google Scholar] [CrossRef]
- McKerracher, L.; Rosen, K.M. MAG, myelin and overcoming growth inhibition in the CNS. Front. Mol. Neurosci. 2015, 8, 51. [Google Scholar] [CrossRef]
- Mukhopadhyay, G.; Doherty, P.; Walsh, F.S.; Crocker, P.R.; Filbin, M.T. A novel role for myelin-associated glycoprotein as an inhibitor of axonal regeneration. Neuron 1994, 13, 757–767. [Google Scholar] [CrossRef]
- Vyas, A.A.; Patel, H.V.; Fromholt, S.E.; Heffer-Lauc, M.; Vyas, K.A.; Dang, J.; Schachner, M.; Schnaar, R.L. Gangliosides are functional nerve cell ligands for myelin-associated glycoprotein (MAG), an inhibitor of nerve regeneration. Proc. Natl. Acad. Sci. USA 2002, 99, 8412–8417. [Google Scholar] [CrossRef]
- Fournier, A.E.; GrandPre, T.; Strittmatter, S.M. Identification of a receptor mediating Nogo-66 inhibition of axonal regeneration. Nature 2001, 409, 341–346. [Google Scholar] [CrossRef]
- Yamashita, T.; Higuchi, H.; Tohyama, M. The p75 receptor transduces the signal from myelin-associated glycoprotein to Rho. J. Cell Biol. 2002, 157, 565–570. [Google Scholar] [CrossRef]
- Perry, V.H.; Brown, M.C.; Gordon, S. The macrophage response to central and peripheral nerve injury. A possible role for macrophages in regeneration. J. Exp. Med. 1987, 165, 1218–1223. [Google Scholar] [CrossRef]
- Gaudet, A.D.; Popovich, P.G.; Ramer, M.S. Wallerian degeneration: Gaining perspective on inflammatory events after peripheral nerve injury. J. Neuroinflammation 2011, 8, 110. [Google Scholar] [CrossRef]
- Vargas, M.E.; Watanabe, J.; Singh, S.J.; Robinson, W.H.; Barres, B.A. Endogenous antibodies promote rapid myelin clearance and effective axon regeneration after nerve injury. Proc. Natl. Acad. Sci. USA 2010, 107, 11993–11998. [Google Scholar] [CrossRef]
- Udina, E.; Ladak, A.; Furey, M.; Brushart, T.; Tyreman, N.; Gordon, T. Rolipram-induced elevation of cAMP or chondroitinase ABC breakdown of inhibitory proteoglycans in the extracellular matrix promotes peripheral nerve regeneration. Exp. Neurol. 2010, 223, 143–152. [Google Scholar] [CrossRef]
- Krekoski, C.A.; Neubauer, D.; Graham, J.B.; Muir, D. Metalloproteinase-dependent predegeneration in vitro enhances axonal regeneration within acellular peripheral nerve grafts. J. Neurosci. 2002, 22, 10408–10415. [Google Scholar] [CrossRef]
- Meyer, M.; Matsuoka, I.; Wetmore, C.; Olson, L.; Thoenen, H. Enhanced synthesis of brain-derived neurotrophic factor in the lesioned peripheral nerve: Different mechanisms are responsible for the regulation of BDNF and NGF mRNA. J. Cell Biol. 1992, 119, 45–54. [Google Scholar] [CrossRef] [PubMed]
- Friedman, B.; Scherer, S.S.; Rudge, J.S.; Helgren, M.; Morrisey, D.; McClain, J.; Wang, D.Y.; Wiegand, S.J.; Furth, M.E.; Lindsay, R.M.; et al. Regulation of ciliary neurotrophic factor expression in myelin-related Schwann cells in vivo. Neuron 1992, 9, 295–305. [Google Scholar] [CrossRef]
- Springer, J.E.; Seeburger, J.L.; He, J.; Gabrea, A.; Blankenhorn, E.P.; Bergman, L.W. cDNA sequence and differential mRNA regulation of two forms of glial cell line-derived neurotrophic factor in Schwann cells and rat skeletal muscle. Exp. Neurol. 1995, 131, 47–52. [Google Scholar] [CrossRef]
- Watabe, K.; Fukuda, T.; Tanaka, J.; Honda, H.; Toyohara, K.; Sakai, O. Spontaneously immortalized adult mouse Schwann cells secrete autocrine and paracrine growth-promoting activities. J. Neurosci. Res. 1995, 41, 279–290. [Google Scholar] [CrossRef] [PubMed]
- Ahmed, Z.; Mazibrada, G.; Seabright, R.J.; Dent, R.G.; Berry, M.; Logan, A. TACE-induced cleavage of NgR and p75NTR in dorsal root ganglion cultures disinhibits outgrowth and promotes branching of neurites in the presence of inhibitory CNS myelin. Faseb. J. 2006, 20, 1939–1941. [Google Scholar] [CrossRef]
- Ahmed, Z.; Suggate, E.L.; Brown, E.R.; Dent, R.G.; Armstrong, S.J.; Barrett, L.B.; Berry, M.; Logan, A. Schwann cell-derived factor-induced modulation of the NgR/p75NTR/EGFR axis disinhibits axon growth through CNS myelin in vivo and in vitro. Brain 2006, 129, 1517–1533. [Google Scholar] [CrossRef]
- Hall, S.M. Regeneration in cellular and acellular autografts in the peripheral nervous system. Neuropathol Appl. Neurobiol. 1986, 12, 27–46. [Google Scholar] [CrossRef] [PubMed]
- Gulati, A.K. Evaluation of acellular and cellular nerve grafts in repair of rat peripheral nerve. J. Neurosurg. 1988, 68, 117–123. [Google Scholar] [CrossRef] [PubMed]
- Nadim, W.; Anderson, P.N.; Turmaine, M. The role of Schwann cells and basal lamina tubes in the regeneration of axons through long lengths of freeze-killed nerve grafts. Neuropathol. Appl. Neurobiol. 1990, 16, 411–421. [Google Scholar] [CrossRef] [PubMed]
- Danielsen, N.; Kerns, J.M.; Holmquist, B.; Zhao, Q.; Lundborg, G.; Kanje, M. Predegeneration enhances regeneration into acellular nerve grafts. Brain Res. 1995, 681, 105–108. [Google Scholar] [CrossRef]
- Feneley, M.R.; Fawcett, J.W.; Keynes, R.J. The role of Schwann cells in the regeneration of peripheral nerve axons through muscle basal lamina grafts. Exp. Neurol 1991, 114, 275–285. [Google Scholar] [CrossRef]
- Moore, A.M.; MacEwan, M.; Santosa, K.B.; Chenard, K.E.; Ray, W.Z.; Hunter, D.A.; Mackinnon, S.E.; Johnson, P.J. Acellular nerve allografts in peripheral nerve regeneration: A comparative study. Muscle Nerve 2011, 44, 221–234. [Google Scholar] [CrossRef]
- Gulati, A.K. Immunological fate of Schwann cell-populated acellular basal lamina nerve allografts. Transplantation 1995, 59, 1618–1622. [Google Scholar] [CrossRef]
- Jesuraj, N.J.; Santosa, K.B.; Macewan, M.R.; Moore, A.M.; Kasukurthi, R.; Ray, W.Z.; Flagg, E.R.; Hunter, D.A.; Borschel, G.H.; Johnson, P.J.; et al. Schwann cells seeded in acellular nerve grafts improve functional recovery. Muscle Nerve 2014, 49, 267–276. [Google Scholar] [CrossRef]
- Fawcett, J.W.; Keynes, R.J. Peripheral nerve regeneration. Annu. Rev. Neurosci. 1990, 13, 43–60. [Google Scholar] [CrossRef]
- Anderson, P.N.; Nadim, W.; Turmaine, M. Schwann cell migration through freeze-killed peripheral nerve grafts without accompanying axons. Acta Neuropathol. 1991, 82, 193–199. [Google Scholar] [CrossRef]
- Villegas-Perez, M.P.; Vidal-Sanz, M.; Bray, G.M.; Aguayo, A.J. Influences of peripheral nerve grafts on the survival and regrowth of axotomized retinal ganglion cells in adult rats. J. Neurosci. 1988, 8, 265–280. [Google Scholar] [CrossRef] [PubMed]
- Berry, M.; Hall, S.; Follows, R.; Rees, L.; Gregson, N.; Sievers, J. Response of axons and glia at the site of anastomosis between the optic nerve and cellular or acellular sciatic nerve grafts. J. Neurocytol. 1988, 17, 727–744. [Google Scholar] [CrossRef] [PubMed]
- Berry, M.; Rees, L.; Hall, S.; Yiu, P.; Sievers, J. Optic axons regenerate into sciatic nerve isografts only in the presence of Schwann cells. Brain Res. Bull. 1988, 20, 223–231. [Google Scholar] [CrossRef]
- Berry, M.; Carlile, J.; Hunter, A. Peripheral nerve explants grafted into the vitreous body of the eye promote the regeneration of retinal ganglion cell axons severed in the optic nerve. J. Neurocytol. 1996, 25, 147–170. [Google Scholar] [CrossRef]
- Berry, M.; Carlile, J.; Hunter, A.; Tsang, W.; Rosenstiel, P.; Sievers, J. Optic nerve regeneration after intravitreal peripheral nerve implants: Trajectories of axons regrowing through the optic chiasm into the optic tracts. J. Neurocytol. 1999, 28, 721–741. [Google Scholar] [CrossRef]
- Cho, K.S.; Chung, S.K.; Yip, H.K.; So, K.F. Differential effects of intravitreal optic nerve and sciatic nerve grafts on the survival of retinal ganglion cells and the regeneration of their axons. J. Neurocytol. 2001, 30, 983–991. [Google Scholar] [CrossRef]
- Schwab, M.E.; Thoenen, H. Dissociated neurons regenerate into sciatic but not optic nerve explants in culture irrespective of neurotrophic factors. J. Neurosci. 1985, 5, 2415–2423. [Google Scholar] [CrossRef]
- Hall, S.; Berry, M. Electron microscopic study of the interaction of axons and glia at the site of anastomosis between the optic nerve and cellular or acellular sciatic nerve grafts. J. Neurocytol. 1989, 18, 171–184. [Google Scholar] [CrossRef]
- Dezawa, M.; Nagano, T. Immunohistochemical localization of cell adhesion molecules and cell-cell contact proteins during regeneration of the rat optic nerve induced by sciatic nerve autotransplantation. Anat. Rec. 1996, 246, 114–126. [Google Scholar] [CrossRef]
- Ahmed, Z.; Dent, R.G.; Leadbeater, W.E.; Smith, C.; Berry, M.; Logan, A. Matrix metalloproteases: Degradation of the inhibitory environment of the transected optic nerve and the scar by regenerating axons. Mol. Cell. Neurosci. 2005, 28, 64–78. [Google Scholar] [CrossRef]
- Douglas, M.R.; Morrison, K.C.; Jacques, S.J.; Leadbeater, W.E.; Gonzalez, A.M.; Berry, M.; Logan, A.; Ahmed, Z. Off-target effects of epidermal growth factor receptor antagonists mediate retinal ganglion cell disinhibited axon growth. Brain 2009, 132, 3102–3121. [Google Scholar] [CrossRef] [PubMed]
- Ahmed, Z.; Aslam, M.; Lorber, B.; Suggate, E.L.; Berry, M.; Logan, A. Optic nerve and vitreal inflammation are both RGC neuroprotective but only the latter is RGC axogenic. Neurobiol. Dis. 2010, 37, 441–454. [Google Scholar] [CrossRef] [PubMed]
- Ahmed, Z.; Kalinski, H.; Berry, M.; Almasieh, M.; Ashush, H.; Slager, N.; Brafman, A.; Spivak, I.; Prasad, N.; Mett, I.; et al. Ocular neuroprotection by siRNA targeting caspase-2. Cell Death Dis. 2011, 2, e173. [Google Scholar] [CrossRef] [PubMed]
- Berry, M.; Hunter, A.S.; Duncan, A.; Lordan, J.; Kirvell, S.; Tsang, W.L.; Butt, A.M. Axon-glial relations during regeneration of axons in the adult rat anterior medullary velum. J. Neurocytol. 1998, 27, 915–937. [Google Scholar] [CrossRef]
- Leon, S.; Yin, Y.; Nguyen, J.; Irwin, N.; Benowitz, L.I. Lens injury stimulates axon regeneration in the mature rat optic nerve. J. Neurosci. 2000, 20, 4615–4626. [Google Scholar] [CrossRef]
- Lorber, B.; Howe, M.L.; Benowitz, L.I.; Irwin, N. Mst3b, an Ste20-like kinase, regulates axon regeneration in mature CNS and PNS pathways. Nature neuroscience 2009, 12, 1407–1414. [Google Scholar] [CrossRef]
- Hauk, T.G.; Muller, A.; Lee, J.; Schwendener, R.; Fischer, D. Neuroprotective and axon growth promoting effects of intraocular inflammation do not depend on oncomodulin or the presence of large numbers of activated macrophages. Exp. Neurol. 2008, 209, 469–482. [Google Scholar] [CrossRef]
- Logan, A.; Ahmed, Z.; Baird, A.; Gonzalez, A.M.; Berry, M. Neurotrophic factor synergy is required for neuronal survival and disinhibited axon regeneration after CNS injury. Brain 2006, 129, 490–502. [Google Scholar] [CrossRef]
- Yin, Y.; Henzl, M.T.; Lorber, B.; Nakazawa, T.; Thomas, T.T.; Jiang, F.; Langer, R.; Benowitz, L.I. Oncomodulin is a macrophage-derived signal for axon regeneration in retinal ganglion cells. Nat. Neurosci. 2006, 9, 843–852. [Google Scholar] [CrossRef]
- Yin, Y.; Cui, Q.; Gilbert, H.Y.; Yang, Y.; Yang, Z.; Berlinicke, C.; Li, Z.; Zaverucha-do-Valle, C.; He, H.; Petkova, V.; et al. Oncomodulin links inflammation to optic nerve regeneration. Proc. Natl. Acad. Sci. USA 2009, 106, 19587–19592. [Google Scholar] [CrossRef]
- Kurimoto, T.; Yin, Y.; Omura, K.; Gilbert, H.Y.; Kim, D.; Cen, L.P.; Moko, L.; Kugler, S.; Benowitz, L.I. Long-distance axon regeneration in the mature optic nerve: Contributions of oncomodulin, cAMP, and pten gene deletion. J. Neurosci. 2010, 30, 15654–15663. [Google Scholar] [CrossRef] [PubMed]
- Kurimoto, T.; Yin, Y.; Habboub, G.; Gilbert, H.Y.; Li, Y.; Nakao, S.; Hafezi-Moghadam, A.; Benowitz, L.I. Neutrophils express oncomodulin and promote optic nerve regeneration. J. Neurosci. 2013, 33, 14816–14824. [Google Scholar] [CrossRef] [PubMed]
- Schwartz, J.P.; Nishiyama, N. Neurotrophic factor gene expression in astrocytes during development and following injury. Brain Res. Bull. 1994, 35, 403–407. [Google Scholar] [CrossRef]
- Kirsch, M.; Schneider, T.; Lee, M.Y.; Hofmann, H.D. Lesion-induced changes in the expression of ciliary neurotrophic factor and its receptor in rat optic nerve. Glia 1998, 23, 239–248. [Google Scholar] [CrossRef]
- Batchelor, P.E.; Liberatore, G.T.; Wong, J.Y.; Porritt, M.J.; Frerichs, F.; Donnan, G.A.; Howells, D.W. Activated macrophages and microglia induce dopaminergic sprouting in the injured striatum and express brain-derived neurotrophic factor and glial cell line-derived neurotrophic factor. J. Neurosci. 1999, 19, 1708–1716. [Google Scholar] [CrossRef] [PubMed]
- Li, S.; Hu, B.; Tay, D.; So, K.F.; Yip, H.K. Intravitreal transplants of Schwann cells and fibroblasts promote the survival of axotomized retinal ganglion cells in rats. Brain Res. 2004, 1029, 56–64. [Google Scholar] [CrossRef]
- Cui, Q.; Tang, L.S.; Hu, B.; So, K.F.; Yip, H.K. Expression of trkA, trkB, and trkC in injured and regenerating retinal ganglion cells of adult rats. Invest. Ophthalmol. Vis. Sci. 2002, 43, 1954–1964. [Google Scholar]
- Fischer, D.; Petkova, V.; Thanon, S.; Benowitz, L.I. Switching mature retinal ganglion cells to a robust growth state in vivo: Gene expression and synergy with RhoA inactivation. J. Neurosci. 2004, 24, 8726–8740. [Google Scholar] [CrossRef]
- Yin, Y.; Cui, Q.; Li, Y.; Irwin, N.; Fischer, D.; Harvey, A.R.; Benowitz, L.I. Macrophage-derived factors stimulate optic nerve regeneration. J. Neurosci. 2003, 23, 2284–2293. [Google Scholar] [CrossRef]
- Lorber, B.; Berry, M.; Logan, A. Lens injury stimulates adult mouse retinal ganglion cell axon regeneration via both macrophage- and lens-derived factors. Eur. J. Neurosci. 2005, 21, 2029–2034. [Google Scholar] [CrossRef]
- Berry, M.; Ahmed, Z.; Lorber, B.; Douglas, M.; Logan, A. Regeneration of axons in the visual system. Restor. Neurol. Neurosci. 2008, 26, 147–174. [Google Scholar] [PubMed]
- Muller, A.; Hauk, T.G.; Fischer, D. Astrocyte-derived CNTF switches mature RGCs to a regenerative state following inflammatory stimulation. Brain 2007, 130, 3308–3320. [Google Scholar] [CrossRef] [PubMed]
- Oku, H.; Ikeda, T.; Honma, Y.; Sotozono, C.; Nishida, K.; Nakamura, Y.; Kida, T.; Kinoshita, S. Gene expression of neurotrophins and their high-affinity Trk receptors in cultured human Muller cells. Ophthalmic. Res. 2002, 34, 38–42. [Google Scholar] [CrossRef] [PubMed]
- Sarup, V.; Patil, K.; Sharma, S.C. Ciliary neurotrophic factor and its receptors are differentially expressed in the optic nerve transected adult rat retina. Brain Res. 2004, 1013, 152–158. [Google Scholar] [CrossRef] [PubMed]
- Banati, R.B.; Gehrmann, J.; Schubert, P.; Kreutzberg, G.W. Cytotoxicity of microglia. Glia 1993, 7, 111–118. [Google Scholar] [CrossRef] [PubMed]
- Harel, R.; Iannotti, C.A.; Hoh, D.; Clark, M.; Silver, J.; Steinmetz, M.P. Oncomodulin affords limited regeneration to injured sensory axons in vitro and in vivo. Exp. Neurol. 2012, 233, 708–716. [Google Scholar] [CrossRef]
- Dezawa, M.; Adachi-Usami, E. Role of Schwann cells in retinal ganglion cell axon regeneration. Prog. Retin. Eye Res. 2000, 19, 171–204. [Google Scholar] [CrossRef]
- Negishi, H.; Dezawa, M.; Oshitari, T.; Adachi-Usami, E. Optic nerve regeneration within artificial Schwann cell graft in the adult rat. Brain Res. Bull. 2001, 55, 409–419. [Google Scholar] [CrossRef]
- Jo, S.A.; Wang, E.; Benowitz, L.I. Ciliary neurotrophic factor is an axogenesis factor for retinal ganglion cells. Neuroscience 1999, 89, 579–591. [Google Scholar] [CrossRef]
- Cui, Q.; Lu, Q.; So, K.F.; Yip, H.K. CNTF, not other trophic factors, promotes axonal regeneration of axotomized retinal ganglion cells in adult hamsters. Invest. Ophthalmol. Vis. Sci. 1999, 40, 760–766. [Google Scholar]
- Lorber, B.; Berry, M.; Logan, A.; Tonge, D. Effect of lens lesion on neurite outgrowth of retinal ganglion cells in vitro. Mol. Cell Neurosci. 2002, 21, 301–311. [Google Scholar] [CrossRef] [PubMed]
- Mey, J.; Thanos, S. Intravitreal injections of neurotrophic factors support the survival of axotomized retinal ganglion cells in adult rats in vivo. Brain Res. 1993, 602, 304–317. [Google Scholar] [CrossRef]
- Zhang, C.W.; Lu, Q.; You, S.W.; Zhi, Y.; Yip, H.K.; Wu, W.; So, K.F.; Cui, Q. CNTF and BDNF have similar effects on retinal ganglion cell survival but differential effects on nitric oxide synthase expression soon after optic nerve injury. Invest. Ophthalmol Vis. Sci. 2005, 46, 1497–1503. [Google Scholar] [CrossRef] [PubMed]
- Hall, D.E.; Neugebauer, K.M.; Reichardt, L.F. Embryonic neural retinal cell response to extracellular matrix proteins: Developmental changes and effects of the cell substratum attachment antibody (CSAT). J. Cell Biol 1987, 104, 623–634. [Google Scholar] [CrossRef]
- Chierzi, S.; Strettoi, E.; Cenni, M.C.; Maffei, L. Optic nerve crush: Axonal responses in wild-type and bcl-2 transgenic mice. J. Neurosci. 1999, 19, 8367–8376. [Google Scholar] [CrossRef]
- Leaver, S.G.; Cui, Q.; Plant, G.W.; Arulpragasam, A.; Hisheh, S.; Verhaagen, J.; Harvey, A.R. AAV-mediated expression of CNTF promotes long-term survival and regeneration of adult rat retinal ganglion cells. Gene Ther. 2006, 13, 1328–1341. [Google Scholar] [CrossRef]
- Yong, V.W.; Krekoski, C.A.; Forsyth, P.A.; Bell, R.; Edwards, D.R. Matrix metalloproteinases and diseases of the CNS. Trends Neurosci. 1998, 21, 75–80. [Google Scholar] [CrossRef]
- Jung, K.M.; Tan, S.; Landman, N.; Petrova, K.; Murray, S.; Lewis, R.; Kim, P.K.; Kim, D.S.; Ryu, S.H.; Chao, M.V.; et al. Regulated intramembrane proteolysis of the p75 neurotrophin receptor modulates its association with the TrkA receptor. J. Biol. Chem. 2003, 278, 42161–42169. [Google Scholar] [CrossRef]
- Kanning, K.C.; Hudson, M.; Amieux, P.S.; Wiley, J.C.; Bothwell, M.; Schecterson, L.C. Proteolytic processing of the p75 neurotrophin receptor and two homologs generates C-terminal fragments with signaling capability. J. Neurosci. 2003, 23, 5425–5436. [Google Scholar] [CrossRef]
- Weskamp, G.; Schlondorff, J.; Lum, L.; Becherer, J.D.; Kim, T.W.; Saftig, P.; Hartmann, D.; Murphy, G.; Blobel, C.P. Evidence for a critical role of the tumor necrosis factor alpha convertase (TACE) in ectodomain shedding of the p75 neurotrophin receptor (p75NTR). J. Biol. Chem. 2004, 279, 4241–4249. [Google Scholar] [CrossRef]







| Antibody | Specificity | Dilution | Source |
|---|---|---|---|
| Primary Antibodies | |||
| Mouse anti-cluster differentiation 68 (ED1) | Rat macrophages | 1:200 | Serotec, Kidlington, UK |
| Mouse anti-glial fibrillary acidic protein (GFAP) | Astrocyte | 1:400 | Sigma, Poole, U |
| Mouse anti-growth associated protein-43 (GAP-43) | Regenerating axons | 1:500 | Invitrogen, Paisley, UK |
| Mouse anti-myelin associated glycoprotein (MAG) | MAG | 1:400 | Abcam, Cambridge, UK |
| Mouse anti-chondroitin sulphate proteoglycans (CSPG) | CSPG | 1:500 | Abcam, Cambridge, UK |
| Rabbit anti-laminin | Basal lamina/glia limitans and blood vessels | 1:500 | Sigma, Poole, UK |
| Rabbit anti-p75 neurotrophic receptor | Low affinity neurotrophin receptor/Schwann cells | 1:400 | Sigma, Poole, UK |
| Rabbit anti-neurite outgrowth inhibitor A (Nogo-A) | Nogo-A | 1:400 | Abcam, Cambridge, UK |
| Sheep anti-Nogo-C | Nogo-C | 1:500 | R&D systems Europe, Oxford, UK |
| Secondary Antibodies | |||
| Alexa 488 anti-mouse | Mouse IgG | 1:400 | Invitrogen, Paisley, UK |
| Texas Red anti-mouse | Mouse IgG | 1:400 | Invitrogen, Paisley, UK |
| Alexa 488 anti-rabbit | Rabbit IgG | 1:400 | Invitrogen, Paisley, UK |
| Texas Red anti-rabbit | Rabbit IgG | 1:400 | Invitrogen, Paisley, UK |
| HRP-labelled anti-rat | Rat IgG | 1:400 | Vector Laboratories, Peterborough, UK |
| HRP-labelled anti-rabbit | Rabbit IgG | 1:400 | Vector Laboratories, Peterborough, UK |
| HRP-labelled anti-sheep | Sheep IgG | 1:400 | Invitrogen, Paisley, UK |
| Condition | Group | RGC Count | RGC Death | RGC Survival |
|---|---|---|---|---|
| Controls | CON/Intact | 1953 ± 84 | ||
| CON/ivitS/ONT | 211 ± 10 | 89% | 11% | |
| Ivit grafts | ivitCSN/ONT | 510 ± 23 | 75% | 25% ** |
| ivitASN/ONT | 171 ± 55 | 91% | 9% | |
| ON grafts | ivitS/ONTCSN | 255 ± 21 | 87% | 13% |
| ivitS/ONTASN | 170 ± 22 | 91% | 9% | |
| Ivit+ON grafts | IvitASN/ONTCSN | 325 ± 35 | 83% | 17% |
| ivitCSN/ONTASN | 552 ± 40 | 72% | 28% ** | |
| ivitCSN/ONTCSN | 1000 ± 70 | 42% | 58% *** |
© 2020 by the authors. Licensee MDPI, Basel, Switzerland. This article is an open access article distributed under the terms and conditions of the Creative Commons Attribution (CC BY) license (http://creativecommons.org/licenses/by/4.0/).
Share and Cite
Ahmed, Z.; Suggate, E.L.; Logan, A.; Berry, M. Retinal Ganglion Cell Survival and Axon Regeneration after Optic Nerve Transection is Driven by Cellular Intravitreal Sciatic Nerve Grafts. Cells 2020, 9, 1335. https://doi.org/10.3390/cells9061335
Ahmed Z, Suggate EL, Logan A, Berry M. Retinal Ganglion Cell Survival and Axon Regeneration after Optic Nerve Transection is Driven by Cellular Intravitreal Sciatic Nerve Grafts. Cells. 2020; 9(6):1335. https://doi.org/10.3390/cells9061335
Chicago/Turabian StyleAhmed, Zubair, Ellen L. Suggate, Ann Logan, and Martin Berry. 2020. "Retinal Ganglion Cell Survival and Axon Regeneration after Optic Nerve Transection is Driven by Cellular Intravitreal Sciatic Nerve Grafts" Cells 9, no. 6: 1335. https://doi.org/10.3390/cells9061335
APA StyleAhmed, Z., Suggate, E. L., Logan, A., & Berry, M. (2020). Retinal Ganglion Cell Survival and Axon Regeneration after Optic Nerve Transection is Driven by Cellular Intravitreal Sciatic Nerve Grafts. Cells, 9(6), 1335. https://doi.org/10.3390/cells9061335

