Topical Ascorbic Acid Ameliorates Oxidative Stress-Induced Corneal Endothelial Damage via Suppression of Apoptosis and Autophagic Flux Blockage
Abstract
1. Introduction
2. Materials and Methods
2.1. Materials
2.2. Tissue Sources
2.3. Cell Culture
2.4. Cell Viability
2.5. Reactive Oxygen Species (ROS) Detection
2.6. Apoptosis Detection
2.7. Autophagosome Formation Detection
2.8. Western Blotting
2.9. Ex Vivo Rabbit Corneal Damage Model
2.10. In Vivo Rabbit Corneal Damage Model
2.11. Ascorbic Acid Measurement
2.12. Statistics
3. Results
3.1. Ascorbic Acid Attenuates Oxidative Stress-Induced Cell Injury
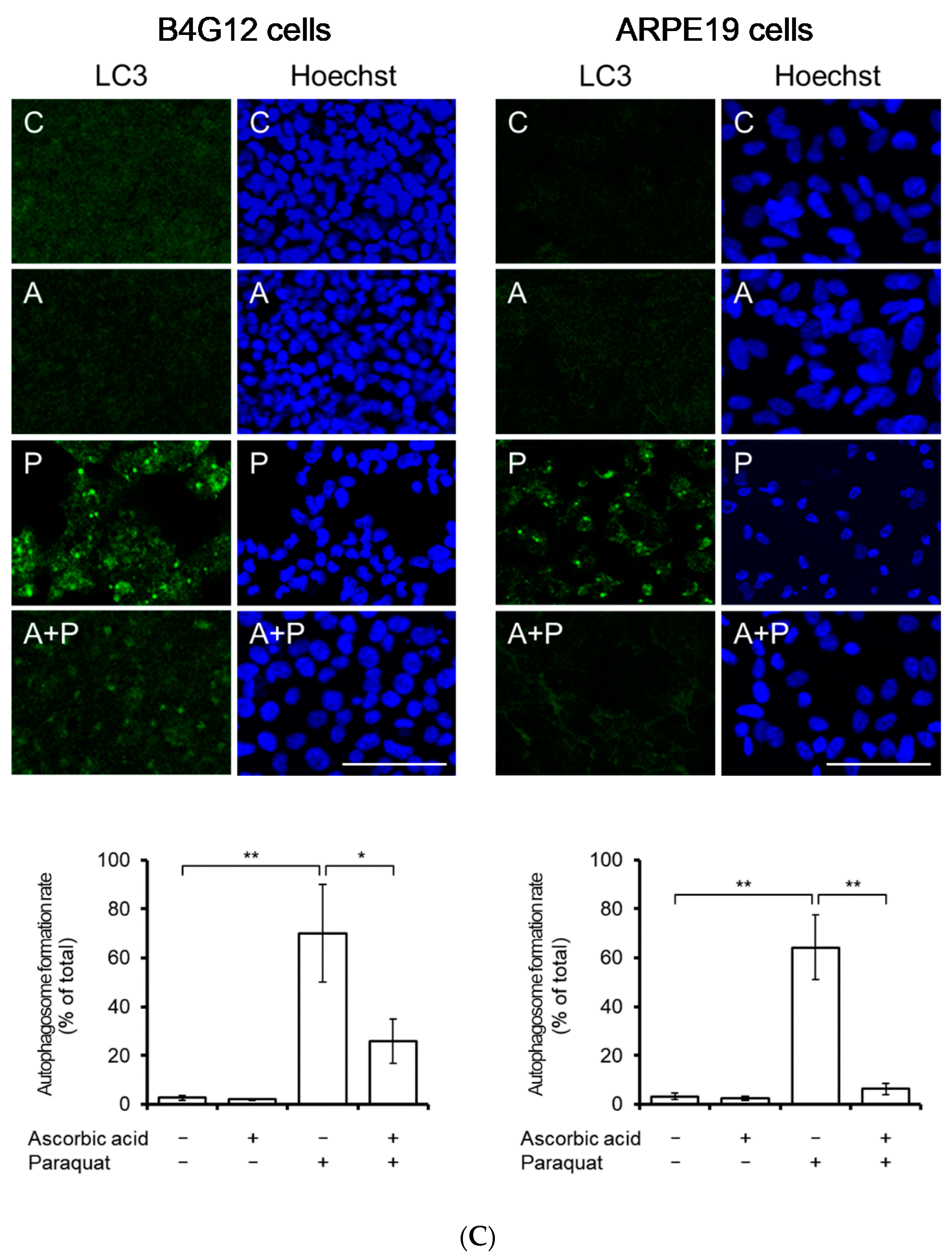
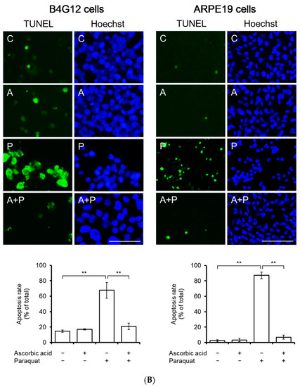
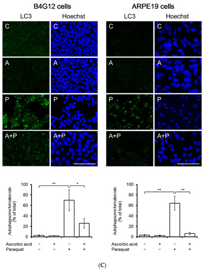
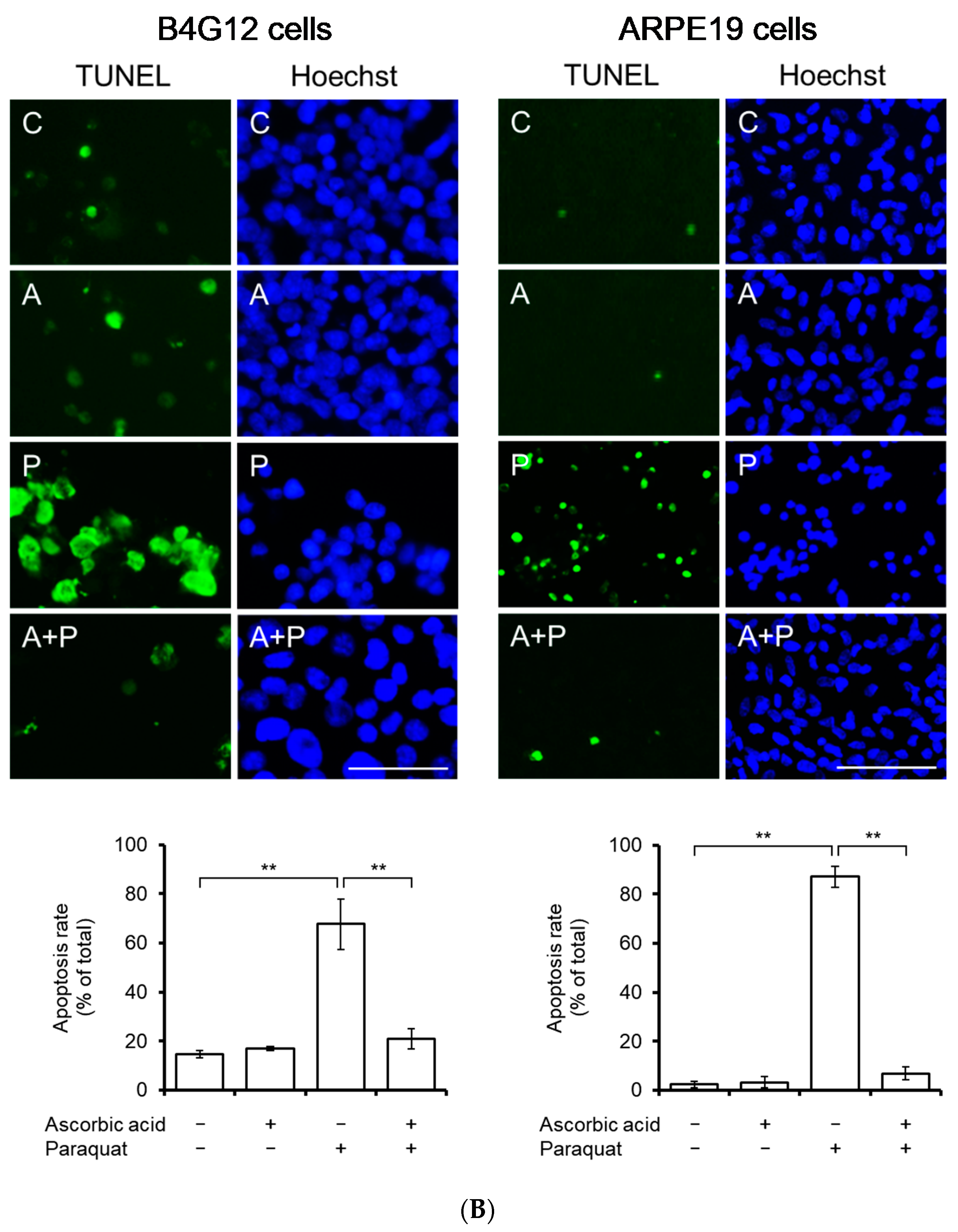
3.2. Ascorbic Acid Ameliorates Paraquat-Induced ROS and Oxidative Stress-Induced Apoptosis and Autophagic Flux Blockage in B4G12 and ARPE-19 Cells
3.3. Topical Ascorbic Acid Ameliorates Oxidative Stress-Induced Corneal Endothelial Damage in Rabbits
4. Discussion
Supplementary Materials
Author Contributions
Funding
Acknowledgments
Conflicts of Interest
References
- Kim, S.J.; Schoenberger, S.D.; Thorne, J.E.; Ehlers, J.P.; Yeh, S.; Bakri, S.J. Topical Nonsteroidal Anti-inflammatory Drugs and Cataract Surgery. Ophthalmology 2015, 122, 2159–2168. [Google Scholar] [CrossRef] [PubMed]
- Pathengay, A.; Flynn, H.W., Jr.; Isom, R.F.; Miller, D. Endophthalmitis outbreaks following cataract surgery: Causative organisms, etiologies, and visual acuity outcomes. J. Cataract. Refract. Surg. 2012, 38, 1278–1282. [Google Scholar] [CrossRef] [PubMed]
- Lois, N.; Wong, D. Pseudophakic retinal detachment. Surv. Ophthalmol. 2003, 48, 467–487. [Google Scholar] [CrossRef]
- Rosado-Adames, N.; Afshari, N.A. The changing fate of the corneal endothelium in cataract surgery. Curr. Opin. Ophthalmol. 2012, 23, 3–6. [Google Scholar] [CrossRef] [PubMed]
- Bourne, W.M.; Nelson, L.R.; Hodge, D.O. Continued Endothelial Cell Loss Ten Years after Lens Implantation. Ophthalmology 1994, 101, 1014–1023. [Google Scholar] [CrossRef]
- Hayashi, K.; Yoshida, M.; Manabe, S.-I.; Hirata, A. Cataract surgery in eyes with low corneal endothelial cell density. J. Cataract. Refract. Surg. 2011, 37, 1419–1425. [Google Scholar] [CrossRef] [PubMed]
- Yamazoe, K.; Yamaguchi, T.; Hotta, K.; Satake, Y.; Konomi, K.; Den, S.; Shimazaki, J. Outcomes of cataract surgery in eyes with a low corneal endothelial cell density. J. Cataract. Refract. Surg. 2011, 37, 2130–2136. [Google Scholar] [CrossRef]
- Waring, G.O.; Bourne, W.M.; Edelhauser, H.F.; Kenyon, K.R. The Corneal Endothelium. Ophthalmology 1982, 89, 531–590. [Google Scholar] [CrossRef]
- Mishima, S. Clinical Investigations on the Corneal Endothelium. Ophthalmology 1982, 89, 525–530. [Google Scholar] [CrossRef]
- Laing, R.A.; Neubauer, L.; Oak, S.S.; Kayne, H.L.; Leibowitz, H.M. Evidence for Mitosis in the Adult Corneal Endothelium. Ophthalmology 1984, 91, 1129–1134. [Google Scholar] [CrossRef]
- Zhu, Y.-T.; Chen, H.-C.; Chen, S.-Y.; Tseng, S.C.G. Nuclear p120 catenin unlocks mitotic block of contact-inhibited human corneal endothelial monolayers without disrupting adherent junctions. J. Cell Sci. 2012, 125, 3636–3648. [Google Scholar] [CrossRef] [PubMed]
- Hsueh, Y.-J.; Chen, H.-C.; Wu, S.-E.; Wang, T.-K.; Chen, J.-K.; Ma, D.H.-K. Lysophosphatidic acid induces YAP-promoted proliferation of human corneal endothelial cells via PI3K and ROCK pathways. Mol. Ther. Methods Clin. Dev. 2015, 2, 15014. [Google Scholar] [CrossRef] [PubMed]
- Augustin, A.J.; Dick, B.H.; Augustin, A.J. Oxidative tissue damage after phacoemulsification. J. Cataract. Refract. Surg. 2004, 30, 424–427. [Google Scholar] [CrossRef]
- Nemet, A.Y.; Assia, E.I.; Meyerstein, D.; Meyerstein, N.; Gedanken, A.; Topaz, M. Protective effect of free-radical scavengers on corneal endothelial damage in phacoemulsification. J. Cataract. Refract. Surg. 2007, 33, 310–315. [Google Scholar] [CrossRef]
- Murano, N.; Ishizaki, M.; Sato, S.; Fukuda, Y.; Takahashi, H. Corneal Endothelial Cell Damage by Free Radicals Associated With Ultrasound Oscillation. Arch. Ophthalmol. 2008, 126, 816–821. [Google Scholar] [CrossRef]
- Geffen, N.; Topaz, M.; Kredy-Farhan, L.; Barequet, I.S.; Farzam, N.; Assia, E.I.; Savion, N. Phacoemulsification-induced injury in corneal endothelial cells mediated by apoptosis: In vitro model. J. Cataract. Refract. Surg. 2008, 34, 2146–2152. [Google Scholar] [CrossRef]
- Nishi, Y.; Engler, C.; Na, D.R.; Kashiwabuchi, R.T.; Shin, Y.J.; Cano, M.; Jun, A.S.; Chuck, R.S. Evaluation of phacoemulsification-induced oxidative stress and damage of cultured human corneal endothelial cells in different solutions using redox fluorometry microscopy. Acta Ophthalmol. 2010, 88, e323–e327. [Google Scholar] [CrossRef]
- Lai, L.J.; Chen, Y.F.; Wu, S.; Tsao, Y.P.; Tsai, R.J. Endothelial cell loss induced by phacoemulsification occurs through apoptosis. Chang. Gung Med. J. 2001, 24, 621–627. [Google Scholar]
- Filomeni, G.; De Zio, D.; Cecconi, F. Oxidative stress and autophagy: The clash between damage and metabolic needs. Cell Death Differ. 2014, 22, 377–388. [Google Scholar] [CrossRef]
- Tangvarasittichai, O.; Tangvarasittichai, S. Oxidative Stress, Ocular Disease and Diabetes Retinopathy. Curr. Pharm. Des. 2019, 24, 4726–4741. [Google Scholar] [CrossRef]
- Navarro-Yepes, J.; Burns, M.; Anandhan, A.; Khalimonchuk, O.; Del Razo, L.M.; Quintanilla-Vega, B.; Pappa, A.; Panayiotidis, M.I.; Franco, R. Oxidative Stress, Redox Signaling, and Autophagy: Cell DeathVersusSurvival. Antioxid. Redox Signal. 2014, 21, 66–85. [Google Scholar] [CrossRef] [PubMed]
- Bartlett, H.E.; Eperjesi, F. An ideal ocular nutritional supplement? Ophthalmic Physiol. Opt. 2004, 24, 339–349. [Google Scholar] [CrossRef] [PubMed]
- Serbecic, N.; Beutelspacher, S.C. Vitamins Inhibit Oxidant-Induced Apoptosis of Corneal Endothelial Cells. Jpn. J. Ophthalmol. 2005, 49, 355–362. [Google Scholar] [CrossRef] [PubMed]
- Serbecic, N.; Beutelspacher, S.C. Anti-oxidative vitamins prevent lipid-peroxidation and apoptosis in corneal endothelial cells. Cell Tissue Res. 2005, 320, 465–475. [Google Scholar] [CrossRef]
- Shima, N.; Kimoto, M.; Yamaguchi, M.; Yamagami, S. Increased Proliferation and Replicative Lifespan of Isolated Human Corneal Endothelial Cells withl-Ascorbic acid 2-phosphate. Investig. Opthalmol. Vis. Sci. 2011, 52, 8711–8717. [Google Scholar] [CrossRef]
- Rubowitz, A.; Assia, E.I.; Rosner, M.; Topaz, M. Antioxidant protection against corneal damage by free radicals during phacoemulsification. Investig. Opthalmol. Vis. Sci. 2003, 44, 1866–1870. [Google Scholar] [CrossRef]
- Park, C.; Lee, H.; Hong, S.-H.; Kim, J.-H.; Park, S.-K.; Jeong, J.-W.; Kim, G.-Y.; Hyun, J.W.; Yun, S.J.; Kim, B.W.; et al. Protective effect of diphlorethohydroxycarmalol against oxidative stress-induced DNA damage and apoptosis in retinal pigment epithelial cells. Cutan. Ocul. Toxicol. 2019, 38, 298–308. [Google Scholar] [CrossRef]
- Nita, M.; Grzybowski, A. The Role of the Reactive Oxygen Species and Oxidative Stress in the Pathomechanism of the Age-Related Ocular Diseases and Other Pathologies of the Anterior and Posterior Eye Segments in Adults. Oxid. Med. Cell. Longev. 2016, 2016, 1–23. [Google Scholar] [CrossRef]
- Sheu, S.-J.; Chen, J.-L.; Bee, Y.-S.; Lin, S.-H.; Shu, C.-W. ERBB2-modulated ATG4B and autophagic cell death in human ARPE19 during oxidative stress. PLoS ONE 2019, 14, e0213932. [Google Scholar] [CrossRef]
- Mahajan, S.; Thieme, D.; Czugala, M.; Kruse, F.E.; Fuchsluger, T.A. Lamin Cleavage: A Reliable Marker for Studying Staurosporine-Induced Apoptosis in Corneal Tissue. Investig. Opthalmol. Vis. Sci. 2017, 58, 5802. [Google Scholar] [CrossRef][Green Version]
- Pankiv, S.; Clausen, T.H.; Lamark, T.; Brech, A.; Bruun, J.-A.; Outzen, H.; Overvatn, A.; Bjørkøy, G.; Johansen, T. p62/SQSTM1 Binds Directly to Atg8/LC3 to Facilitate Degradation of Ubiquitinated Protein Aggregates by Autophagy. J. Boil. Chem. 2007, 282, 24131–24145. [Google Scholar] [CrossRef] [PubMed]
- Lin, C.-J.; Chen, T.-L.; Tseng, Y.Y.; Wu, G.-J.; Hsieh, M.-H.; Lin, Y.-W.; Chen, R.-M. Honokiol induces autophagic cell death in malignant glioma through reactive oxygen species-mediated regulation of the p53/PI3K/Akt/mTOR signaling pathway. Toxicol. Appl. Pharmacol. 2016, 304, 59–69. [Google Scholar] [CrossRef] [PubMed]
- Yoon, C.K.; Yoon, S.Y.; Hwang, J.S.; Shin, Y.J. O-GlcNAc Signaling Augmentation Protects Human Corneal Endothelial Cells from Oxidative Stress via AKT Pathway Activation. Curr. Eye Res. 2020, 1–7. [Google Scholar] [CrossRef] [PubMed]
- Padua, I.R.M.; Valdetaro, G.P.; Lima, T.B.; Kobashigawa, K.K.; Silva, P.E.S.; Aldrovani, M.; Padua, P.P.M.; Laus, J.L. Effects of intracameral ascorbic acid on the corneal endothelium of dogs undergoing phacoemulsification. Veter- Ophthalmol. 2017, 21, 151–159. [Google Scholar] [CrossRef] [PubMed]
- Brodovsky, S.C.; Mccarty, C.A.; Snibson, G.; Loughnan, M.; Sullivan, L.; Daniell, M.; Taylor, H.R. Management of alkali burns. Ophthalmol. 2000, 107, 1829–1835. [Google Scholar] [CrossRef]
- Lee, C.-Y.; Chen, H.-T.; Hsueh, Y.-J.; Chen, H.-C.; Huang, C.-C.; Meir, Y.-J.J.; Cheng, C.-M.; Wu, W.-C. Perioperative topical ascorbic acid for the prevention of phacoemulsification-related corneal endothelial damage: Two case reports and review of literature. World J. Clin. Cases 2019, 7, 642–649. [Google Scholar] [CrossRef]
- Williams, D.L. Oxidative Stress and the Eye. Veter. Clin. North Am. Small Anim. Pr. 2008, 38, 179–192. [Google Scholar] [CrossRef]
- Shoham, A.; Hadziahmetovic, M.; Dunaief, J.L.; Mydlarski, M.B.; Schipper, H.M. Oxidative stress in diseases of the human cornea. Free. Radic. Boil. Med. 2008, 45, 1047–1055. [Google Scholar] [CrossRef]
- Jurkunas, U.V.; Bitar, M.S.; Funaki, T.; Azizi, B. Evidence of Oxidative Stress in the Pathogenesis of Fuchs Endothelial Corneal Dystrophy. Am. J. Pathol. 2010, 177, 2278–2289. [Google Scholar] [CrossRef]
- Czarny, P.; Kasprzak, E.; Wielgorski, M.; Udziela, M.; Markiewicz, B.; Blasiak, J.; Szaflik, J.; Szaflik, J.P. DNA damage and repair in Fuchs endothelial corneal dystrophy. Mol. Boil. Rep. 2012, 40, 2977–2983. [Google Scholar] [CrossRef]
- Fernández-Pérez, J.; Ahearne, M. Influence of Biochemical Cues in Human Corneal Stromal Cell Phenotype. Curr. Eye Res. 2018, 44, 135–146. [Google Scholar] [CrossRef] [PubMed]
- Pugazhenthi, S.; Nesterova, A.; Sable, C.; Heidenreich, K.A.; Boxer, L.M.; Heasley, L.E.; Reusch, J.E.-B. Akt/Protein Kinase B Up-regulates Bcl-2 Expression through cAMP-response Element-binding Protein. J. Boil. Chem. 2000, 275, 10761–10766. [Google Scholar] [CrossRef] [PubMed]
- Li, X.; Hu, X.; Wang, J.; Xu, W.; Yi, C.; Ma, R.; Jiang, H. Inhibition of autophagy via activation of PI3K/Akt/mTOR pathway contributes to the protection of hesperidin against myocardial ischemia/reperfusion injury. Int. J. Mol. Med. 2018, 42, 1917–1924. [Google Scholar] [CrossRef] [PubMed]
- Jain, A.; Lamark, T.; Sjøttem, E.; Larsen, K.B.; Awuh, J.A.; Øvervatn, A.; McMahon, M.; Hayes, J.; Johansen, T. p62/SQSTM1 Is a Target Gene for Transcription Factor NRF2 and Creates a Positive Feedback Loop by Inducing Antioxidant Response Element-driven Gene Transcription. J. Boil. Chem. 2010, 285, 22576–22591. [Google Scholar] [CrossRef]
- Klionsky, D.J.; Abeliovich, H.; Agostinis, P.; Agrawal, D.K.; Aliev, G.; Askew, D.; Baba, M.; Baehrecke, E.H.; Bahr, B.A.; Ballabio, A.; et al. Guidelines for the use and interpretation of assays for monitoring autophagy in higher eukaryotes. Autophagy 2007, 4, 151–175. [Google Scholar] [CrossRef]
- Yan, X.; Zhong, X.; Yu, S.; Zhang, L.; Liu, Y.; Zhang, Y.; Sun, L.; Su, J. p62 aggregates mediated Caspase 8 activation is responsible for progression of ovarian cancer. J. Cell. Mol. Med. 2019, 23, 4030–4042. [Google Scholar] [CrossRef]
- Young, M.; Takahashi, Y.; Khan, O.; Park, S.; Hori, T.; Yun, J.; Sharma, A.K.; Amin, S.; Hu, C.-D.; Zhang, J.; et al. Autophagosomal Membrane Serves as Platform for Intracellular Death-inducing Signaling Complex (iDISC)-mediated Caspase-8 Activation and Apoptosis. J. Boil. Chem. 2012, 287, 12455–12468. [Google Scholar] [CrossRef]
- Nikoletopoulou, V.; Markaki, M.; Palikaras, K.; Tavernarakis, N. Crosstalk between apoptosis, necrosis and autophagy. Biochim. Biophys. Acta (BBA) Bioenergy 2013, 1833, 3448–3459. [Google Scholar] [CrossRef]
- Canadananovic, V.; Latinovic, S.; Barišić, S.; Babić, N.; Jovanovic, S. Age-related changes of vitamin C levels in aqueous humour. Vojn. Pregl. 2015, 72, 823–826. [Google Scholar] [CrossRef]










© 2020 by the authors. Licensee MDPI, Basel, Switzerland. This article is an open access article distributed under the terms and conditions of the Creative Commons Attribution (CC BY) license (http://creativecommons.org/licenses/by/4.0/).
Share and Cite
Hsueh, Y.-J.; Meir, Y.-J.J.; Yeh, L.-K.; Wang, T.-K.; Huang, C.-C.; Lu, T.-T.; Cheng, C.-M.; Wu, W.-C.; Chen, H.-C. Topical Ascorbic Acid Ameliorates Oxidative Stress-Induced Corneal Endothelial Damage via Suppression of Apoptosis and Autophagic Flux Blockage. Cells 2020, 9, 943. https://doi.org/10.3390/cells9040943
Hsueh Y-J, Meir Y-JJ, Yeh L-K, Wang T-K, Huang C-C, Lu T-T, Cheng C-M, Wu W-C, Chen H-C. Topical Ascorbic Acid Ameliorates Oxidative Stress-Induced Corneal Endothelial Damage via Suppression of Apoptosis and Autophagic Flux Blockage. Cells. 2020; 9(4):943. https://doi.org/10.3390/cells9040943
Chicago/Turabian StyleHsueh, Yi-Jen, Yaa-Jyuhn James Meir, Lung-Kun Yeh, Tze-Kai Wang, Chieh-Cheng Huang, Tsai-Te Lu, Chao-Min Cheng, Wei-Chi Wu, and Hung-Chi Chen. 2020. "Topical Ascorbic Acid Ameliorates Oxidative Stress-Induced Corneal Endothelial Damage via Suppression of Apoptosis and Autophagic Flux Blockage" Cells 9, no. 4: 943. https://doi.org/10.3390/cells9040943
APA StyleHsueh, Y.-J., Meir, Y.-J. J., Yeh, L.-K., Wang, T.-K., Huang, C.-C., Lu, T.-T., Cheng, C.-M., Wu, W.-C., & Chen, H.-C. (2020). Topical Ascorbic Acid Ameliorates Oxidative Stress-Induced Corneal Endothelial Damage via Suppression of Apoptosis and Autophagic Flux Blockage. Cells, 9(4), 943. https://doi.org/10.3390/cells9040943

