FAK Deficiency in Bone Marrow Stromal Cells Alters Their Homeostasis and Drives Abnormal Proliferation and Differentiation of Haematopoietic Stem Cells
Abstract
1. Introduction
2. Materials and Methods
2.1. Bone Marrow Stromal Cells (BMSCs) and HS-5 Culture Setting
2.1.1. Setting of Bone Marrow Stromal Cells (BMSC) Primary Cultures from Myelodysplastic Syndromes (MDS) Patients
2.1.2. Setting HS-5 Cell Line Cultures
2.2. Optical Microscopy
2.3. Cell Growth and Cell Cycle Evaluation in Bone Marrow Stromal Cell (BMSC) and HS-5 Cells
2.3.1. Proliferation Assays
2.3.2. Cell Cycle Evaluation
2.4. Colony Forming Unit-Fibroblast Assay
2.5. In vitro Adipogenic and Osteogenic Differentiation of Bone Marrow Stromal Cells (BMSCs) Derived from Healthy Donors (HD) and Myelodysplastic Syndromes (MDS) BM Aspirates and Cytochemical Staining
2.6. Wound-Healing Assay
2.7. Focal Adhesion Kinase (FAK) Inhibition in HS-5 Cells Using an ATP-Competitive FAK Kinase Inhibitor, VS-4718
2.8. ShRNA-Mediated Focal Adhesion Kinase (FAK) Downregulation and FAK Re-Expression in HS-5 Cells
2.9. Western Blotting
2.10. Quantitative Reverse Transcriptase-Polymerase Chain Reaction (qRT-PCR)
2.11. Flow Cytometric Characterisation and Functional Assessment of Healthy Donors (HD) and Myelodyplastic Syndromes-Haematopoietic Stem Precursor Cells (MDS-HSPCs)
2.11.1. Antigen Expression and Quantitative Analysis of Cell Subsets
2.11.2. Haematopoietic Stem Precursor Cells (HSPCs) Clonogenic Assay
2.11.3. CD34+ HD-HSPCs CFSE Staining
2.12. Co-Cultures of Purified CD34+ HD-HSPCs with Transfected HS-5 Cells
2.12.1. Direct Co-Cultures
2.12.2. Indirect Co-Culture Condition
2.13. Statistical Analysis
3. Results
3.1. Focal Adhesion Kinase (FAK) Deficiency in Bone Marrow Stromal Cells Derived from Patients with Myelodysplastic Syndromes (MDS BMSCs) Impairs Their Normal Function and Correlates with Ineffective Haematopoiesis
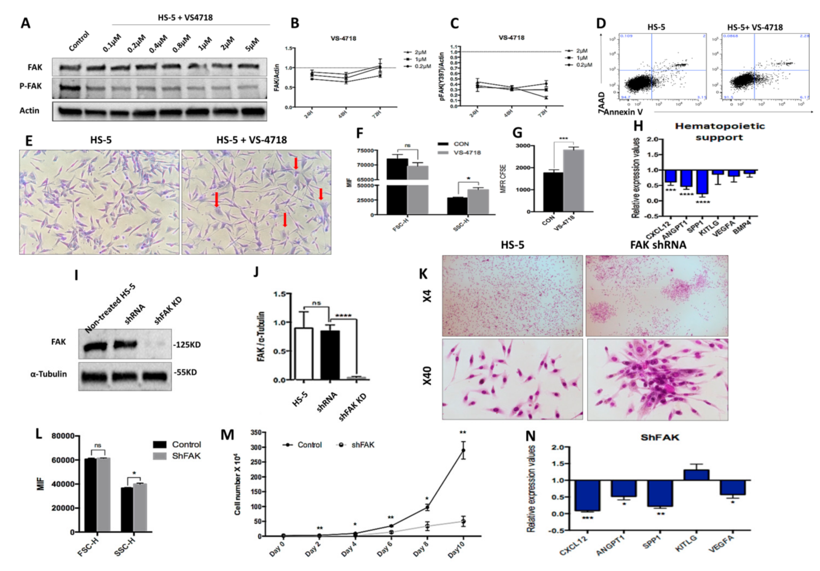
3.2. The Inhibition of Focal Adhesion Kinase (FAK) Phosphorylation or FAK Expression in the HS-5 Cell Line Recapitulates the Morpho-Functional Abnormalities Observed in LR-MDS BMSCs
3.3. Focal Adhesion Kinase (FAK)-Related Abnormalities in shRNA FAK KD Are Driven by Alterations of Important Signalling Pathways
3.4. Focal Adhesion Kinase (FAK) Deficiency in BMSCs Triggers the Expansion of Immature Haematopoietic Stem Precursor Cells (HSPCs) and Impairs Their Differentiation towards Erythroid Lineage in Short-Term Co-Culture Conditions
3.5. Haematopoietic Defects Detected in Long-Term Co-Cultures of CD34+ HD-HSCs with Focal Adhesion Kinase (FAK)-Deficient HS-5 Cells Are Driven by Close Contact
3.6. ICAM-1 Drop on FAK KD HS-5 Cells Positively Correlates with LFA-1 and CD44 Decline on HD-Derived HSPCs in Direct Co-Culture
4. Discussion
5. Conclusions
Author Contributions
Funding
Acknowledgments
Conflicts of Interest
References
- Medyouf, H.; Mossner, M.; Jann, J.; Nolte, F.; Raffel, S.; Herrmann, C.; Lier, A.; Eisen, C.; Nowak, V.; Zens, B.; et al. Myelodysplastic cells in patients reprogram mesenchymal stromal cells to establish a transplantable stem cell niche disease unit. Cell Stem Cell 2014, 14, 824–837. [Google Scholar] [CrossRef]
- Fei, C.; Guo, J.; Zhao, Y.; Gu, S.; Zhao, S.; Li, X.; Chang, C. Notch-Hes pathway mediates the impaired osteogenic differentiation of bone marrow mesenchymal stromal cells from myelodysplastic syndromes patients through the down-regulation of Runx2. Am. J. Transl. Res. 2015, 7, 1939–1951. [Google Scholar] [PubMed]
- Pronk, E.; Raaijmakers, M.H.G.P. The mesenchymal niche in MDS. Blood 2019, 133, 1031–1038. [Google Scholar] [CrossRef] [PubMed]
- Zambetti, N.A.; Ping, Z.; Chen, S.; Kenswil, K.J.G.; Mylona, M.A.; Sanders, M.A.; Hoogenboezem, R.M.; Bindels, E.M.J.; Adisty, M.N.; Van Strien, P.M.H.; et al. Mesenchymal inflammation drives genotoxic stress in hematopoietic stem cells and predicts disease evolution in human pre-leukemia. Cell Stem Cell 2016, 19, 613–627. [Google Scholar] [CrossRef] [PubMed]
- Basiorka, A.A.; McGraw, K.L.; Eksioglu, E.A.; Chen, X.; Johnson, J.; Zhang, L.; Zhang, Q.; Irvine, B.A.; Cluzeau, T.; Sallman, D.A.; et al. The NLRP3 inflammasome functions as a driver of the myelodysplastic syndrome phenotype. Blood 2016, 128, 2960–2975. [Google Scholar] [CrossRef] [PubMed]
- Wei, S.; Eksioglu, E.A.; Chen, X.; Cluzeau, T.; Basiorka, A.; Burnette, A.; Wei, M.; McGraw, K.L.; Padron, E.; List, A.F. Inflammaging-Associated Metabolic Alterations Foster Development of the MDS Genotype. In Proceedings of the 57th ASH Meeting & Exposition, Orlando, FL, USA, 5–8 December 2015. [Google Scholar]
- Bardelli, D.; Dander, E.; Bugarin, C.; Cappuzzello, C.; Pievani, A.; Fazio, G.; Pierani, P.; Corti, P.; Farruggia, P.; Dufour, C.; et al. Mesenchymal stromal cells from Shwachman-Diamond syndrome patients fail to recreate a bone marrow niche in vivo and exhibit impaired angiogenesis. Br. J. Haematol. 2018, 182, 114–124. [Google Scholar] [CrossRef]
- Balderman, S.R.; Calvi, L.M. Biology of BM failure syndromes: Role of microenvironment and niches. Hematology Am. Soc. Hematol. Educ. Program. 2014, 2014, 71–76. [Google Scholar] [CrossRef]
- Glenthøj, A.; Ørskov, A.D.; Hansen, J.W.; Hadrup, S.R.; O’Connell, C.; Grønbæk, K. Immune Mechanisms in Myelodysplastic Syndrome. Int. J. Mol. Sci. 2016, 17, 944. [Google Scholar] [CrossRef]
- Zhao, S.; Zhao, Y.; Guo, J.; Fei, C.; Zheng, Q.; Li, X.; Chang, C. Downregulation of MMP1 in MDS derived mesenchymal stromal cells reduces the capacity to restrict MDS cell proliferation. Sci. Rep. 2017, 7, 43849. [Google Scholar] [CrossRef]
- Kode, A.; Manavalan, J.S.; Mosialou, I.; Bhagat, G.; Rathinam, C.V.; Luo, N.; Khiabanian, H.; Lee, A.; Murty, V.V.; Friedman, R.; et al. Leukaemogenesis induced by an activating b-catenin mutation in osteoblasts. Nature 2014, 506, 240–244. [Google Scholar] [CrossRef]
- Stoddart, A.; Wang, J.; Hu, C.; Fernald, A.A.; Davis, E.M.; Cheng, J.X.; Le Beau, M.M. Inhibition of WNT signaling in the bone marrow niche prevents the development of MDS in the Apcdel/+ MDS mouse model. Blood 2017, 129, 2959–2970. [Google Scholar] [CrossRef] [PubMed]
- Kobune, M.; Iyama, S.; Kikuchi, S.; Horiguchi, H.; Sato, T.; Murase, K.; Kawano, Y.; Takada, K.; Ono, K.; Kamihara, Y.; et al. Stromal cells expressing hedgehog-interacting protein regulate the proliferation of myeloid neoplasms. Blood Cancer J. 2012, 2, e87. [Google Scholar] [CrossRef] [PubMed]
- Bhagat, T.D.; Chen, S.; Bartenstein, M.; Barlowe, A.T.; Von Ahrens, D.; Choudhary, G.S.; Tivnan, P.; Amin, E.; Marcondes, A.M.; Sanders, M.A.; et al. Epigenetically Aberrant Stroma in MDS Propagates Disease via Wnt/β-Catenin Activation. Cancer Res. 2017, 77, 4846–4857. [Google Scholar] [CrossRef] [PubMed]
- Liu, Y.F.; Zhang, S.Y.; Chen, Y.Y.; Shi, K.; Zou, B.; Liu, J.; Yang, Q.; Jiang, H.; Wei, L.; Li, C.Z.; et al. ICAM-1 Deficiency in the Bone Marrow Niche Impairs Quiescence and Repopulation of Hematopoietic Stem Cells. Stem Cell Reports 2018, 11, 258–273. [Google Scholar] [CrossRef]
- Nilsson, S.K.; Johnston, H.M.; Coverdale, J.A. Spatial localization of transplanted hemopoietic stem cells: Inferences for the localization of stem cell niches. Blood 2001, 97, 2293–2299. [Google Scholar] [CrossRef]
- Aanei, C.M.; Flandrin, P.; Zugun Eloae, F.; Carasevici, E.; Guyotat, D.; Wattel, E.; Campos, L. Intrinsic Growth Deficiencies of Mesenchymal Stromal Cells in Myelodysplastic Syndromes. Stem Cells Dev. 2012, 21, 1604–1615. [Google Scholar] [CrossRef]
- Wu, Y.; Aanei, C.M.; Kesr, S.; Picot, T.; Guyotat, D.; Campos Catafal, L. Impaired Expression of Focal Adhesion Kinase in Mesenchymal Stromal Cells from Low-Risk Myelodysplastic Syndrome Patients. Front. Oncol. 2017, 7, 164. [Google Scholar] [CrossRef]
- Geiger, B.; Spatz, J.P.; Bershadsky, A.D. Environmental sensing through focal adhesions. Nat. Rev. Mol. Cell Biol. 2009, 10, 21–33. [Google Scholar] [CrossRef]
- Hamadi, A.; Bouali, M.; Dontenwill, M.; Stoeckel, H.; Takeda, K.; Ronde, P. Regulation of focal adhesion dynamics and disassembly by phosphorylation of FAK at tyrosine 397. J. Cell Sci. 2005, 118, 4415–4425. [Google Scholar] [CrossRef]
- Tai, Y.L.; Chen, L.C.; Shen, T.L. Emerging roles of focal adhesion kinase in cancer. Biomed Res. Int. 2015, 690690. [Google Scholar] [CrossRef]
- ATCC. Passage Number Effects in Cell Lines (TB-0910-0.1-02). 2010. Available online: https://www.atcc.org/~/media/PDFs/Technical%20Bulletins/tb07.ashx (accessed on 13 February 2020).
- Vallabhaneni, K.C.; Haller, H.; Dumler, I. Vascular smooth muscle cells initiate proliferation of mesenchymal stem cells by mitochondrial transfer via tunneling nanotubes. Stem Cells Dev. 2012, 21, 3104–3113. [Google Scholar] [CrossRef] [PubMed]
- Picot, T.; Kesr, S.; Wu, Y.; Aanei, C.M.; Flandrin-Gresta, P.; Tondeur, S.; Tavernier, E.; Wattel, E.; Guyotat, D.; Campos, L. Potential Role of OCT4 in Leukemogenesis. Stem Cells Dev. 2017, 26, 1637–1647. [Google Scholar] [CrossRef] [PubMed]
- Schaller, M.D. Biochemical signals and biological responses elicited by the focal adhesion kinase. Biochim. Biophys. Acta 2001, 1540, 1–21. [Google Scholar] [CrossRef]
- Golubovskaya, V.M. Targeting FAK in human cancer: From finding to first clinical trials. Front. Biosci. (Landmark Ed.) 2014, 19, 687–706. [Google Scholar] [CrossRef] [PubMed]
- McLean, G.W.; Komiyama, N.H.; Serrels, B.; Asano, H.; Reynolds, L.; Conti, F.; Hodivala-Dilke, K.; Metzger, D.; Chambon, P.; Grant, S.G.; et al. Specific deletion of focal adhesion kinase suppresses tumor formation and blocks malignant progression. Genes Dev. 2004, 18, 2998–3003. [Google Scholar] [CrossRef] [PubMed]
- Frisch, S.M.; Vuori, K.; Ruoslahti, E.; Chan-Hui, P.Y. Control of adhesion-dependent cell survival by focal adhesion kinase. J. Cell Biol. 1996, 134, 793–799. [Google Scholar] [CrossRef] [PubMed]
- Guo, W.; Keckesova, Z.; Donaher, J.L.; Shibue, T.; Tischler, V.; Reinhardt, F.; Itzkovitz, S.; Noske, A.; Zürrer-Härdi, U.; Bell, G.; et al. Slug and Sox9 cooperatively determine the mammary stem cell state. Cell 2012, 148, 1015–1028. [Google Scholar] [CrossRef]
- Ho, B.; Olson, G.; Figel, S.; Gelman, I.; Cance, W.G.; Golubovskaya, V.M. Nanog increases focal adhesion kinase (FAK) promoter activity and expression and directly binds to FAK protein to be phosphorylated. J. Biol. Chem. 2012, 287, 18656–18673. [Google Scholar] [CrossRef]
- Sonoda, Y.; Matsumoto, Y.; Funakoshi, M.; Yamamoto, D.; Hanks, S.K.; Kasahara, T. Anti-apoptotic role of focal adhesion kinase (FAK). Induction of inhibitor-of-apoptosis proteins and apoptosis suppression by the overexpression of FAK in a human leukemic cell line, HL-60. J. Biol. Chem. 2000, 275, 16309–16315. [Google Scholar] [CrossRef]
- Despeaux, M.; Labat, E.; Gadelorge, M.; Prade, N.; Bertrand, J.; Demur, C.; Recher, C.; Bonnevialle, P.; Payrastre, B.; Bourin, P.; et al. Critical features of FAK-expressing AML bone marrow microenvironment through leukemia stem cell hijacking of mesenchymal stromal cells. Leukemia 2011, 25, 1789–1793. [Google Scholar] [CrossRef][Green Version]
- Lu, S.; Ren, C.; Liu, Y.; Epner, D.E. PI3K-Akt signaling is involved in the regulation of p21WAF/CIP expression and androgen-independent growth in prostate cancer cells. Int. J. Oncol. 2006, 28, 245–251. [Google Scholar] [CrossRef] [PubMed]
- Chen, C.Y.; Chen, J.; He, L.; Stiles, B.L. PTEN: Tumor Suppressor and Metabolic Regulator. Front. Endocrinol. 2018, 9, 338. [Google Scholar] [CrossRef] [PubMed]
- Roux, P.P.; Blenis, J. ERK and p38 MAPK-activated protein kinases: a family of protein kinases with diverse biological functions. Microbiol. Mol. Biol. Rev. 2004, 68, 320–344. [Google Scholar] [CrossRef] [PubMed]
- Jia, S.; Liu, Z.; Zhang, S.; Liu, P.; Zhang, L.; Lee, S.H.; Zhang, J.; Signoretti, S.; Loda, M.; Roberts, T.M.; et al. Essential roles of PI(3)K-p110beta in cell growth, metabolism and tumorigenesis. Nature 2008, 454, 776–779. [Google Scholar] [CrossRef]
- Greenbaum, A.; Hsu, Y.M.; Day, R.B.; Schuettpelz, L.G.; Christopher, M.J.; Borgerding, J.N.; Nagasawa, T.; Link, D.C.; Link, D.C. CXCL12 in early mesenchymal progenitors is required for haematopoietic stem-cell maintenance. Nature 2013, 495, 227–230. [Google Scholar] [CrossRef]
- Arai, F.; Hirao, A.; Ohmura, M.; Sato, H.; Matsuoka, S.; Takubo, K.; Ito, K.; Koh, G.Y.; Suda, T. Tie2/angiopoietin-1 signaling regulates hematopoietic stem cell quiescence in the bone marrow niche. Cell 2004, 118, 149–161. [Google Scholar] [CrossRef]
- Cao, H.; Heazlewood, S.Y.; Williams, B.; Cardozo, D.; Nigro, J.; Oteiza, A.; Nilsson, S.K. The role of CD44 in fetal and adult hematopoietic stem cell regulation. Haematologica 2016, 101, 26–37. [Google Scholar] [CrossRef]
- Kozlowska, U.; Krawczenko, A.; Futoma, K.; Jurek, T.; Rorat, M.; Patrzalek, D.; Klimczak, A. Similarities and differences between mesenchymal stem/progenitor cells derived from various human tissues. World J. Stem Cells 2019, 11, 347–374. [Google Scholar] [CrossRef]
- Kanawa, M.; Igarashi, A.; Fujimoto, K.; Higashi, Y.; Kurihara, H.; Sugiyama, M.; Saskianti, T.; Kato, Y.; Kawamoto, T. Genetic Markers Can Predict Chondrogenic Differentiation Potential in Bone Marrow-Derived Mesenchymal Stromal Cells. Stem Cells Int. 2018, 2018, 9530932. [Google Scholar] [CrossRef]







| Sample | Age (y) | WHO 2018 | Hb (g/dL) | Plt (×109/L) | ANC (×109/L) | Karyotype | %BM Blasts | IPSS |
|---|---|---|---|---|---|---|---|---|
| MDS_1 | 76 | RARS | 9.8 | 269 | 8.45 | 46,XY (20) | 0.5 | Low |
| MDS_2 | 73 | MDS-5q | 8.2 | 201 | 4.48 | 46, XX del(5)(q13q33) (18)/46, XX (12) | 3 | Low |
| MDS_3 | 79 | MDS-U | 7.8 | 866 | 6.71 | 46,XY (20) | 2 | Low |
| MDS_4 | 76 | RCMD | 8.9 | 198 | 0.8 | 46,XY (20) | 2 | Int-1 |
| MDS_5 | 89 | RCMD | 7.5 | 230 | 2.46 | 47, XY,+8(22)/45,X,-Y (2)/46, X,-Y,+8 (3)/46,XY (3) | 2.5 | Int-1 |
| MDS_6 | 81 | RCMD | 6.3 | 125 | 2.19 | 46,XY (20) | 3.5 | Int-1 |
| MDS_7 | 84 | MDS-5q | 10.8 | 235 | 1.43 | 46, XY, del(5)(q13q33) (6)/46, XY (14) | 2 | Low |
| MDS_8 | 76 | RA | 8.8 | 298 | 3.92 | 46, XY (20) | 0 | Low |
| MDS_9 | 85 | RCMD | 12.3 | 104 | 1.57 | 46, XY (20) | 1.5 | Int-1 |
| MDS_10 | 85 | RCMD | 11.6 | 162 | 2.85 | 46, XY (20) | 1.5 | Low |
| MDS_11 | 77 | RA | 7.7 | 346 | 3.95 | 46, XX (20) | 1.5 | Low |
| MDS_12 | 84 | RAEB-1 | 10 | 306 | 7.76 | 46, XY (20) | 5.5 | Int-1 |
| MDS_13 | 75 | RARS | 99 | 260 | 8.41 | 46, XY (20) | 0 | Low |
| MDS_14 | 70 | RAEB-1 | 15.1 | 389 | 1.46 | 46, XX (20) | 4.5 | Low |
| MDS_15 | 70 | RCMD | 8.8 | 394 | 2.38 | 46, XX (20) | 2 | Low |
| MDS_16 | 84 | RCMD | 12.9 | 53 | 1.98 | 46, XY (20) | 4.5 | Int-1 |
| MDS_17 | 89 | RCMD | 9.2 | 373 | 5.02 | 46, XX (20) | 1 | Low |
| MDS_18 | 88 | RA | 10.2 | 94 | 2.53 | 46, XY (20) | 0 | Low/Int-1 |
| MDS_19 | 87 | RCMD | 9.3 | 52 | 1.39 | 46, X,-Y,+15 (30) | 2.5 | Int-1 |
| MDS_20 | 79 | RCMD | 7.1 | 268 | 1.77 | 46, XX (20) | 3.5 | Int-1 |
| MDS_21 | 77 | RCMD | 8.4 | 55 | 2.08 | 46, XY, del(13)(q12q14) (17)/46, XY (3) | 1 | Int-1 |
| MDS_22 | 84 | MDS-5q | 10.1 | 286 | 5.72 | 46, XX, del(5)(q13q33) (15)/46, XX (5) | 2 | Low |
| MDS_23 | 77 | RA | 7.7 | 346 | 5.69 | 46, XX (20) | 1.5 | Low |
| MDS_24 | 79 | RAEB-2 | 7.5 | 256 | 13.59 | 46, XX, del(5)(q13q31) (20) | 15 | Int-2 |
| MDS_25 | 72 | RAEB-2 | 5.6 | 59 | 0.31 | 46, XY (20) | 12 | Int-2 |
| MDS_26 | 65 | RAEB-2 | 8.9 | 61 | 0.16 | 46, XX, del(5)(q13q33)(1)/48~51,S1,+1,add(3)(q11),+6+11-15,-17,-18,-21,+1~5mar[cp17]/96.sdlx2 (1)/46, xx (1) | 17 | High |
| MDS_27 | 84 | RAEB-2 | 9.4 | 59 | 2.05 | 41~46, X,-X,-3,-5,-6,-15,add(16)(q2?4),-18,+2~7mar[cp19]/46, XX (1) | 15 | High |
| Antibodies | Vendor | Clone | Fluorochrome | Concentration |
|---|---|---|---|---|
| Mouse anti-CD90 | BD Biosciences | 5E10 | FITC | 5 μg/100 μL |
| Mouse anti-CD73 | BD Biosciences | AD2 | APC | 5 μg/100 μL |
| Mouse anti-CD105 | BD Biosciences | 266 | PerCp-Cy5.5 | 5 μg/100 μL |
| Mouse anti-CD146 | BD Biosciences | P1H12 | PE-Cy7 | 5 μg/100 μL |
| Mouse anti-CD106 | BD Biosciences | 51-10C9 | PE | 20 μg/100 μL |
| Mouse anti-CD54 | BD Biosciences | VI A095 | PE | 20 μg/100 μL |
| Mouse anti-CD44 | BD Biosciences | VI A092 | PE-Cy7 | 2 μg/100 μL |
| Mouse anti-CD49a | BioLegend | TS2/7 | PE-Cy7 | 2 μg/100 μL |
| Mouse anti-CD49c | BD Biosciences | C3II.1 | BV421 | 2 μg/100 μL |
| Mouse anti-CD49d | BD Biosciences | 9F10 | APC-H7 | 5 μg/100 μL |
| Mouse anti-CD49e | BD Biosciences | IIA1 | BV421 | 5 μg/100 μL |
| Mouse anti-CD166 | BD Biosciences | 3A6 | PE-Cy7 | 5 μg/100 μL |
| Mouse anti-CD29 | BD Biosciences | VI A093 | PE | 5 μg/100 μL |
| Mouse anti-CD45 | BD Biosciences | HI30 | V500 | 5 μg/100 μL |
| Gene | Forward Primer (5′-3′) | Reverse Primer (5′-3′) |
|---|---|---|
| ANGPT1 | AGCGCCGAAGTCCAGAAAAC | TACTCTCACGACAGTTGCCAT |
| KITLG | AATCCTCTCGTCAAAACTGAAGG | CCATCTCGCTTATCCAACAATGA |
| SPP1 | GAAGTTTCGCAGACCTGACAT | GTATGCACCATTCAACTCCTCG |
| CXCL12 | ATGAACG CCAAGGTCGTG | ACATGGCTTTCGAAGAATCG |
| VEGFA | CTACCTCCACCATGCCAAGT | GCAGTAGCTGCGCTGATAGA |
| GAPDH | AATCCCATCACCATCTTCCAGG | AGAGGCAGGGATGATGTTCTGG |
| PTK2* | CCAAATGGAGCCAGTGAACCT | AAGCACGTGGCCTGCTATG |
| Antibodies | Vendor | Clone | Fluorochrome | Concentration |
|---|---|---|---|---|
| Mouse anti-CD33 | BD Biosciences | P67.6 | APC | 10 μg/100 μL |
| Mouse anti-CD34 | BD Biosciences | 8G12 | PerCp-Cy5.5 | 5 μg/100 μL |
| Mouse anti-CD38 | BD Biosciences | HB7 | APC-H7 | 5 μg/100 μL |
| Mouse anti-HLA-DR | BD Biosciences | L243 | V450 | 5 μg/100 μL |
| Mouse anti-CD71 | BD Biosciences | C2 | PE | 20 μg/100 μL |
| Mouse anti-CD117 | BD Biosciences | 104D2 | PE-Cy7 | 5 μg/100 μL |
| Mouse anti-CD33 | BD Biosciences | P67.6 | PerCp-Cy5.5 | 10 μg/100 μL |
| Mouse anti-CD133 | Miltenyi Biotec | REA753 | APC | 5 μg/100 μL |
© 2020 by the authors. Licensee MDPI, Basel, Switzerland. This article is an open access article distributed under the terms and conditions of the Creative Commons Attribution (CC BY) license (http://creativecommons.org/licenses/by/4.0/).
Share and Cite
Wu, Y.; Campos, L.; Daguenet, E.; He, Z.; Picot, T.; Tavernier-Tardy, E.; Soglu, G.; Guyotat, D.; Aanei, C.-M. FAK Deficiency in Bone Marrow Stromal Cells Alters Their Homeostasis and Drives Abnormal Proliferation and Differentiation of Haematopoietic Stem Cells. Cells 2020, 9, 646. https://doi.org/10.3390/cells9030646
Wu Y, Campos L, Daguenet E, He Z, Picot T, Tavernier-Tardy E, Soglu G, Guyotat D, Aanei C-M. FAK Deficiency in Bone Marrow Stromal Cells Alters Their Homeostasis and Drives Abnormal Proliferation and Differentiation of Haematopoietic Stem Cells. Cells. 2020; 9(3):646. https://doi.org/10.3390/cells9030646
Chicago/Turabian StyleWu, Yuenv, Lydia Campos, Elisabeth Daguenet, Zhiguo He, Tiphanie Picot, Emmanuelle Tavernier-Tardy, Gilbert Soglu, Denis Guyotat, and Carmen-Mariana Aanei. 2020. "FAK Deficiency in Bone Marrow Stromal Cells Alters Their Homeostasis and Drives Abnormal Proliferation and Differentiation of Haematopoietic Stem Cells" Cells 9, no. 3: 646. https://doi.org/10.3390/cells9030646
APA StyleWu, Y., Campos, L., Daguenet, E., He, Z., Picot, T., Tavernier-Tardy, E., Soglu, G., Guyotat, D., & Aanei, C.-M. (2020). FAK Deficiency in Bone Marrow Stromal Cells Alters Their Homeostasis and Drives Abnormal Proliferation and Differentiation of Haematopoietic Stem Cells. Cells, 9(3), 646. https://doi.org/10.3390/cells9030646

