SGK1 Is Upregulated in Retained Placenta and Mediates Estradiol Effects in Bovine Endometrial Cells
Highlights
- SGK1 is upregulated in retained placenta of dairy cows and correlates with suppressed apoptosis, increased tight junction proteins, and enhanced epithelial marker expression.
- Estradiol upregulates SGK1 in bovine endometrial epithelial cells, and knockdown of this kinase abolishes estradiol effects on apoptosis, junctional protein expression, and cell migration.
- The findings propose a new mechanistic hypothesis: sustained estradiol–SGK1 signaling may excessively stabilize the fetomaternal interface, contributing to retained placenta.
- SGK1 is a candidate tissue biomarker for retained placenta, providing a foundation for future validation and translational studies.
Abstract
1. Introduction
2. Materials and Methods
2.1. Sample Preparation and Collection
2.2. Transcriptome Sequencing and Bioinformatics Analysis
2.3. RNA Extraction and Quantitative Real-Time PCR (qPCR)
2.4. Immunohistochemical Staining
2.5. Cell Culture, E2 Treatment, and Transfection Methods
2.6. Immunofluorescence Staining
2.7. Western Blotting
2.8. Data Statistics and Analysis
3. Results
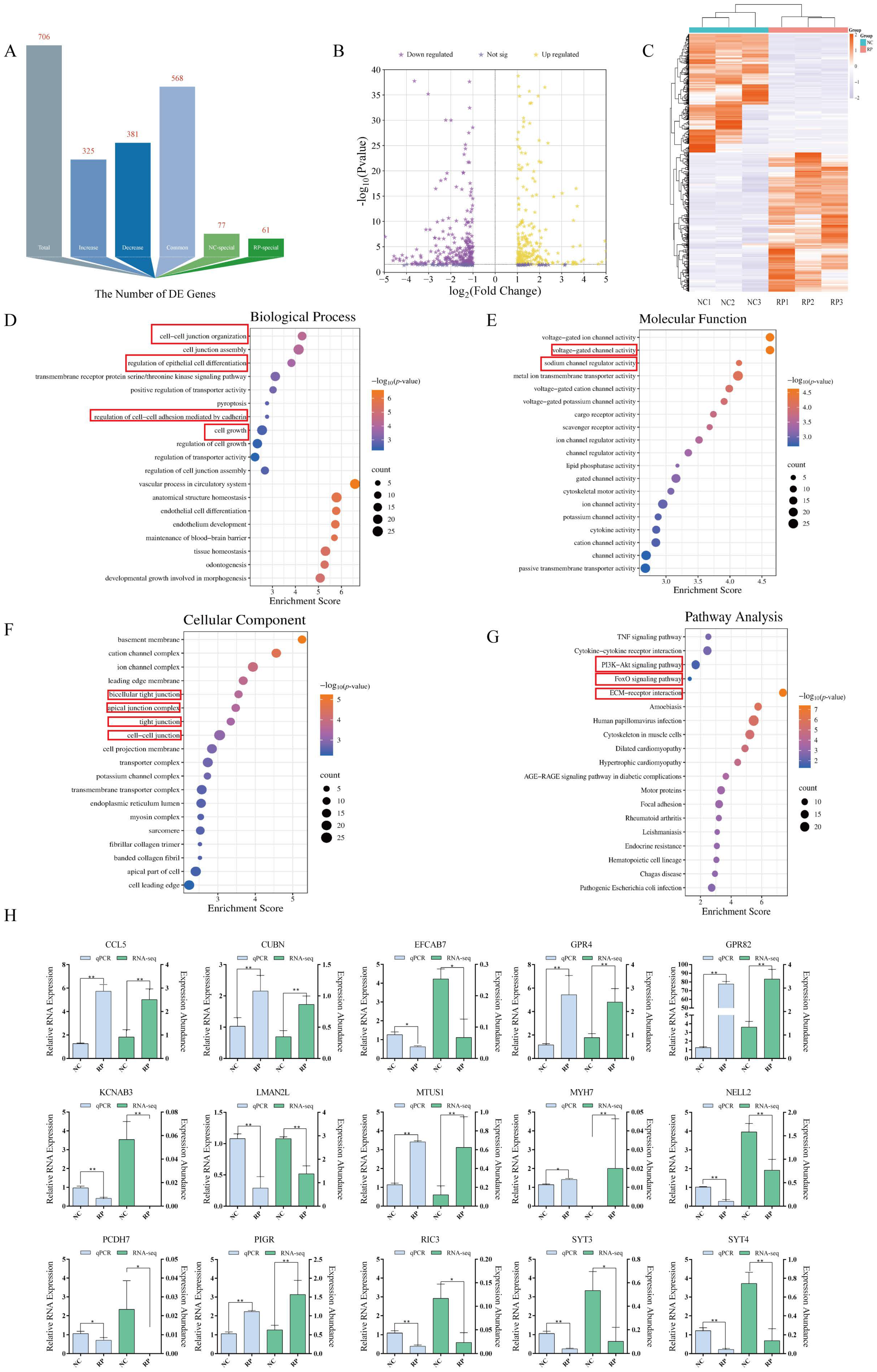
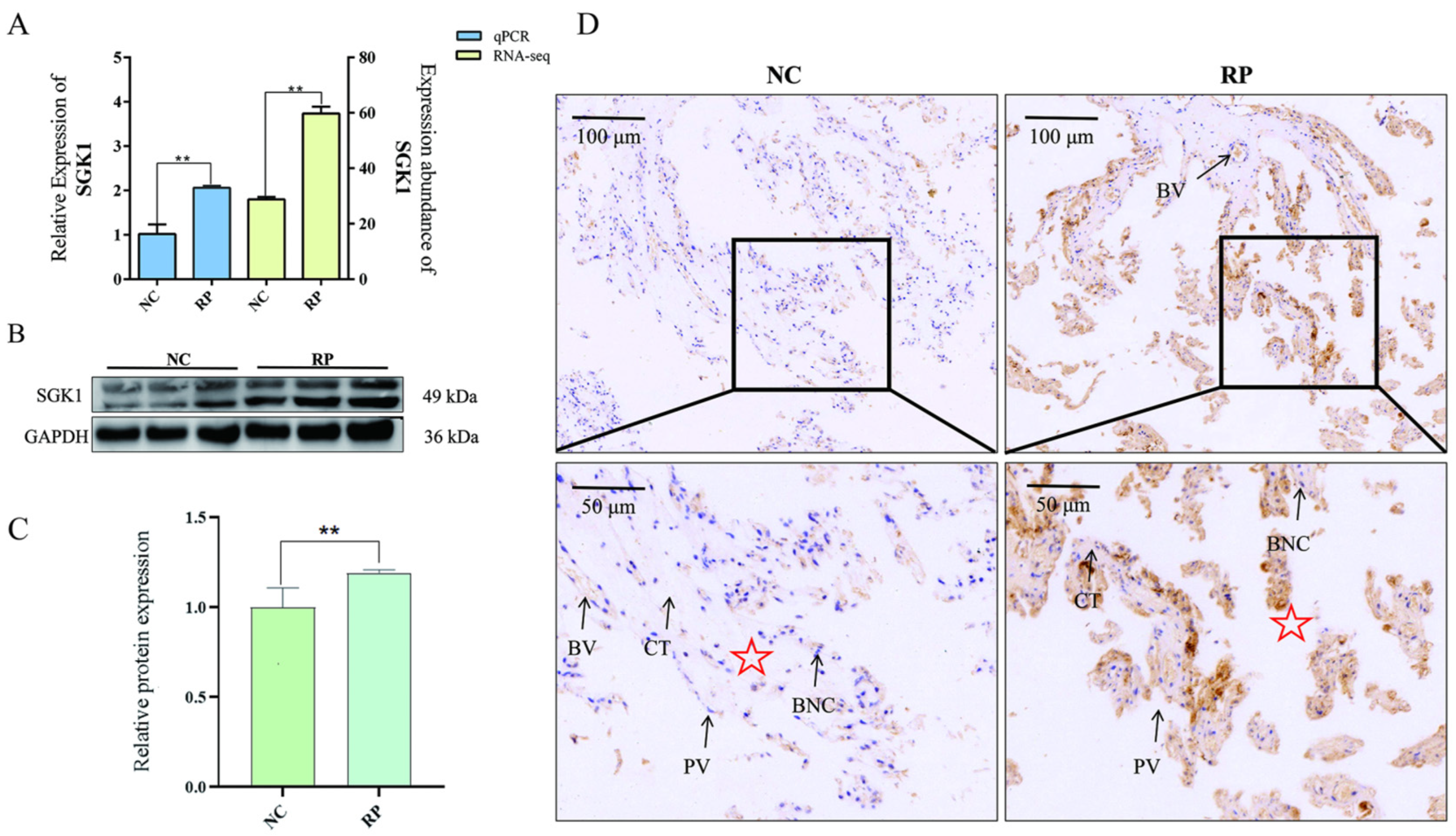
3.1. Bioinformatic Prioritization of SGK1 as a Candidate Gene from Blood Transcriptome Data
3.2. SGK1 Expression Is Elevated in RP Fetal Cotyledonary Tissues in a Preliminary Cohort
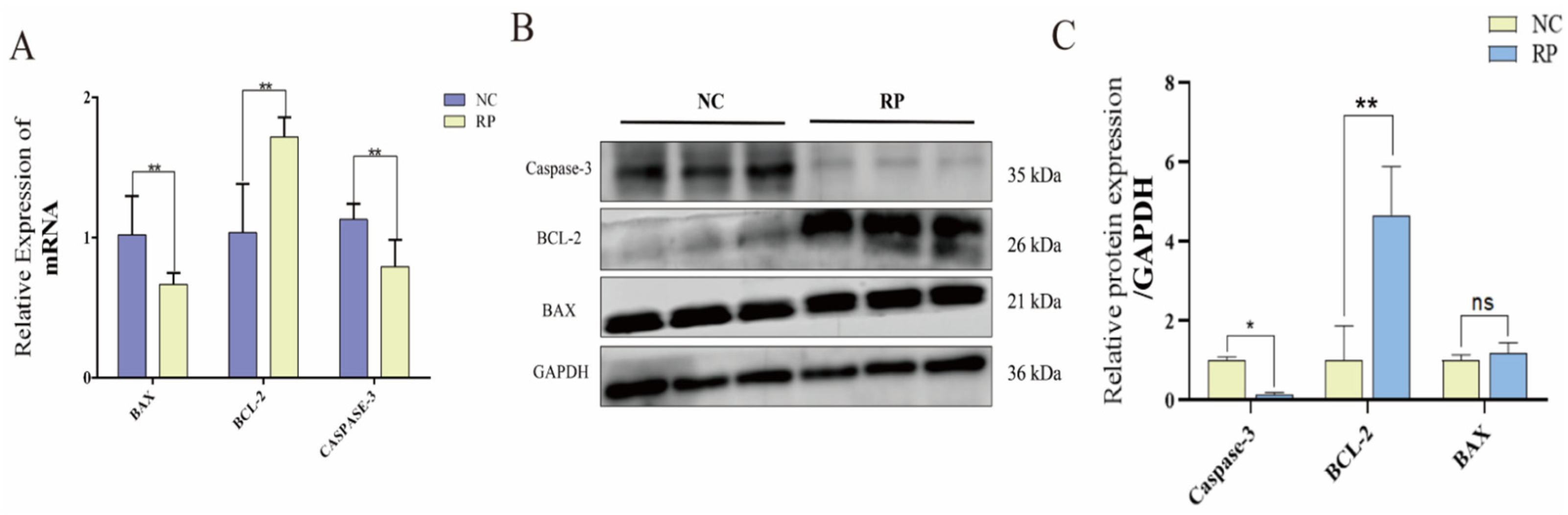
3.3. Apoptosis Is Attenuated in RP Fetal Cotyledonary Tissues
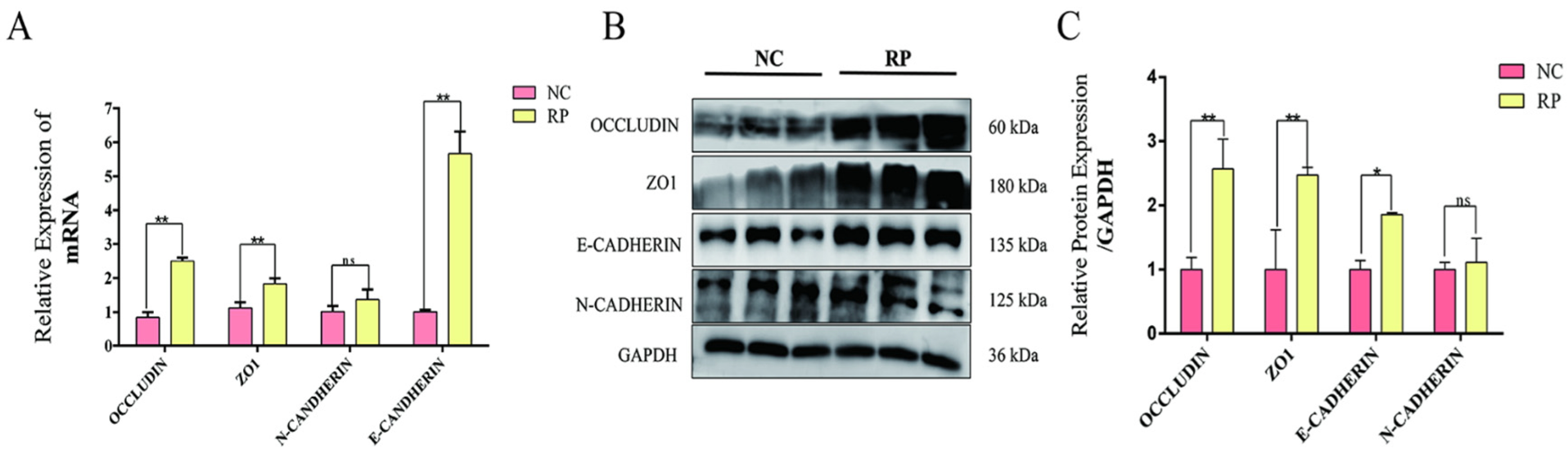
3.4. Altered Expression of Tight Junction and EMT-Associated Markers in RP Fetal Cotyledonary Tissues
3.5. Optimization of E2 Treatment and SGK1 Knockdown in BEND Cells
3.6. E2 Upregulates SGK1 Expression in BEND Cells
3.7. SGK1 Mediates the Anti-Apoptotic Effect of E2 in BEND Cells
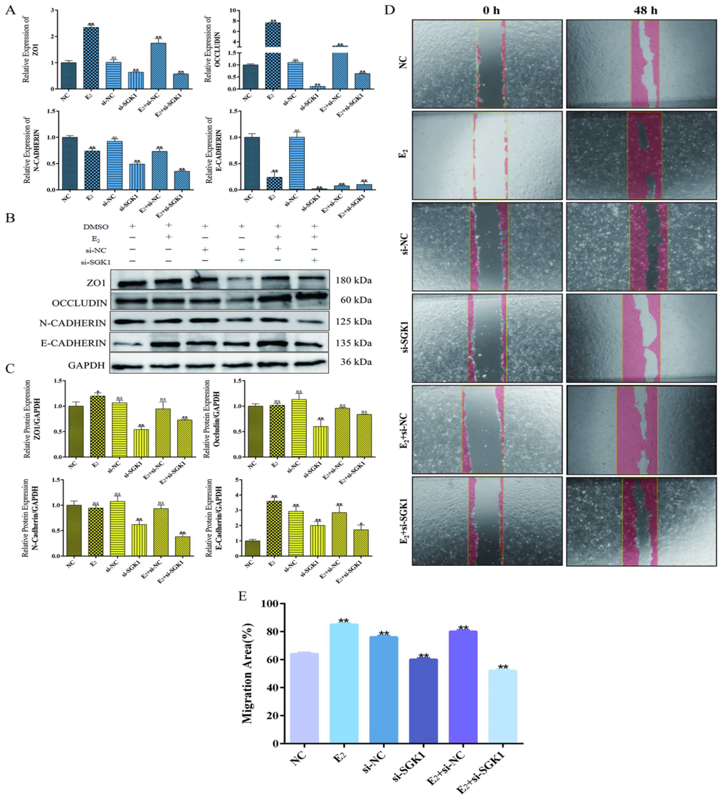
3.8. SGK1 Is Required for E2-Modulated Expression of Tight Junction Proteins, EMT-Associated Marker Changes, and Migration in BEND Cells
4. Discussion
4.1. SGK1: From a Guardian of Pregnancy to a Potential Pathological Factor in Parturition
4.2. The Paradoxical Phenotype: SGK1’s Dual Potential in Stabilization Versus Migration
4.3. The E2–SGK1 Axis: A Previously Unrecognized Hormonal Signaling Link in Parturition
4.4. Study Limitations and Future Perspectives
5. Conclusions
Supplementary Materials
Author Contributions
Funding
Institutional Review Board Statement
Informed Consent Statement
Data Availability Statement
Acknowledgments
Conflicts of Interest
Abbreviations
| RP | Retained placenta |
| E2 | Estradiol |
| SGK1 | Serum and Glucocorticoid-Regulated Kinase 1 |
| DEGs | Differentially expressed genes |
| GO | Gene Ontology |
| KEGG | Kyoto Encyclopedia of Genes and Genomes |
| PPI | Protein–protein interaction |
| BEND | Bovine endometrial epithelial cell line |
| EMT | Epithelial–mesenchymal transition |
References
- Amin, Y.A.; Hussein, H.A. Latest update on predictive indicators, risk factors and ‘Omic’ technologies research of retained placenta in dairy cattle—A review. Reprod. Domest. Anim. 2022, 57, 687–700. [Google Scholar] [CrossRef]
- Mordak, R.; Nicpon, J.; Illek, J. Metabolic and mineral conditions of retained placenta in highly productive dairy cows: Pathogenesis, diagnostics and prevention—A review. Acta Vet. Brno 2017, 86, 239–248. [Google Scholar] [CrossRef]
- Buso, R.R.; Campos, C.C.; Santos, T.R.; Saut, J.P.E.; Santos, R.M. Retained placenta and subclinical endometritis: Prevalence and relation with reproductive performance of crossbred dairy cows. Pesqui. Vet. Bras. 2018, 38, 1–5. [Google Scholar] [CrossRef]
- Hanzen, C.; Rahab, H. Propaedeutic and Therapeutic Practices Used for Retained Fetal Membranes by Rural European Veterinary Practitioners. Animals 2024, 14, 1042. [Google Scholar] [CrossRef]
- Zhang, H.J.; Li, M.; Zhao, B.C.; Chang, R.X.; Wang, J.Y.; Yang, Y.; Huang, Q.N.; Aernouts, B.; Jiang, Q.M.; Loor, J.J.; et al. Evidence for imbalanced polarization of caruncle macrophages in retained placenta of dairy cows. J. Dairy Sci. 2025, 108, 7437–7451. [Google Scholar] [CrossRef]
- Davenport, K.M.; Ortega, M.S.; Liu, H.Y.; O’Neil, E.; Kelleher, A.M.; Warren, W.C.; Spencer, T.E. Single-nuclei RNA sequencing (snRNA-seq) uncovers trophoblast cell types and lineages in the mature bovine placenta. Proc. Natl. Acad. Sci. USA 2023, 120, e2221526120. [Google Scholar] [CrossRef] [PubMed]
- Haeger, J.D.; Hambruch, N.; Pfarrer, C. The bovine placenta in vivo and in vitro. Theriogenology 2016, 86, 306–312. [Google Scholar] [CrossRef] [PubMed]
- Santos, R.B.; Silva, J.M.; Beletti, M.E. Ultrastructure of bovine placenta during all gestational period. Arq. Bras. Med. Vet. Zootec. 2017, 69, 1376–1384. [Google Scholar] [CrossRef][Green Version]
- Kosztowny, E.; Mojsym, W.; Kankofer, M. Enzymes in Bovine Placenta: A review. Wien. Tierarztl. Monatsschr. 2024, 111, 1–24. [Google Scholar]
- Inaba, R.; Kawahara-Miki, R.; Shinozawa, A.; Yasuhara, T.; Fujii, T.; Koyama, K.; Murata-Okubo, M.; Souma, K.; Hirayama, H. Impaired placentomal interferon signaling as the possible cause of retained fetal membrane in parturition-induced cows. J Reprod. Dev. 2022, 68, 30–37. [Google Scholar] [CrossRef]
- Rafa, H.; Oroian, I.; Cozma, O.M.; Morohoschi, A.G.; Dumitras, D.A.; Stefanut, C.L.; Neagu, D.; Borzan, A.; Andrei, S. Peripartal changes of metabolic and hormonal parameters in Romanian spotted cows and their relation with retained fetal membranes. Front. Vet. Sci. 2024, 11, 1409666. [Google Scholar] [CrossRef]
- Zheng, C.Y.; Zou, X.; Liu, Y.; Lin, H.J.; Luo, C.H.; Fu, S.X. Solexa sequencing of novel and differentially expressed microRNAs in maternal placenta of Holstein cattle with retained fetal membranes. Thai J. Vet. Med. 2018, 48, 37–45. [Google Scholar] [CrossRef]
- Moradi, M.; Zhandi, M.; Sharafi, M.; Akbari, A.; Atrabi, M.J.; Totonchi, M. Gene expression profile of placentomes and clinical parameters in the cows with retained placenta. Bmc Genom. 2022, 23, 760. [Google Scholar] [CrossRef]
- Schuler, G. Induction and endocrine control of parturition in domestic mammals—Part 2. Tieraerztliche Prax. Ausg. Grosstiere Nutztiere 2023, 51, 377–385. [Google Scholar] [CrossRef]
- Hamburg-Shields, E.; Mesiano, S. The hormonal control of parturition. Physiol. Rev. 2024, 104, 1121–1145. [Google Scholar] [CrossRef]
- Haneda, S.; Dini, P.; Esteller-Vico, A.; Scoggin, K.E.; Squires, E.L.; Troedsson, M.H.; Daels, P.; Nambo, Y.; Ball, B.A. Estrogens Regulate Placental Angiogenesis in Horses. Int. J. Mol. Sci. 2021, 22, 12116. [Google Scholar] [CrossRef] [PubMed]
- Rusidzé, M.; Gargaros, A.; Fébrissy, C.; Dubucs, C.; Weyl, A.; Ousselin, J.; Aziza, J.; Arnal, J.F.; Lenfant, F. Estrogen Actions in Placental Vascular Morphogenesis and Spiral Artery Remodeling: A Comparative View between Humans and Mice. Cells 2023, 12, 620. [Google Scholar] [CrossRef]
- Li, Y.Q.; Wen, H.Y.; Yang, Y.W.; Zhao, Z.W.; Gao, H.H.; Li, H.B.; Huang, M.Z. Potential prognostic markers of retained placenta in dairy cows identified by plasma metabolomics coupled with clinical laboratory indicators. Vet. Q. 2022, 42, 199–212. [Google Scholar] [CrossRef]
- Howard, P.G.; Zou, P.B.; Zhang, Y.L.; Huang, F.; Tesic, V.; Wu, C.Y.C.; Lee, R.H.C. Serum/glucocorticoid regulated kinase 1 (SGK1) in neurological disorders: Pain or gain. Exp. Neurol. 2024, 382, 114973. [Google Scholar] [CrossRef] [PubMed]
- Lu, R.Q.; Zhang, Y.Y.; Zhao, H.Q.; Guo, R.Q.; Jiang, Z.X.; Guo, R. SGK1, a Critical Regulator of Immune Modulation and Fibrosis and a Potential Therapeutic Target in Chronic Graft-Versus-Host Disease. Front. Immunol. 2022, 13, 822303. [Google Scholar] [CrossRef]
- Bian, X.X.; Xue, H.L.; Jing, D.H.; Wang, Y.; Zhou, G.X.; Zhu, F.Q. Role of Serum/Glucocorticoid-Regulated Kinase 1 (SGK1) in Immune and Inflammatory Diseases. Inflammation 2023, 46, 1612–1625. [Google Scholar] [CrossRef]
- Di, X.Q.; Duan, Z.B.; Ma, Y.C.; Song, X.D.; Hao, Y.Z.; Li, G.L.; Tan, Z.W.; Lou, Y.Y.; Lin, X.H. Jiawei Shoutai Pill promotes decidualization by regulating the SGK1/ENaC pathway in recurrent spontaneous abortion. J. Ethnopharmacol. 2024, 318, 116939. [Google Scholar] [CrossRef]
- Xavier, J.P.R.; Okumura, T.; Apweiler, M.; Chacko, N.A.; Singh, Y.; Brucker, S.Y.; Takeda, S.; Lang, F.; Salker, M.S. Placental growth factor mediates pathological uterine angiogenesis by activating the NFAT5-SGK1 signaling axis in the endometrium: Implications for preeclampsia development. Biol. Res. 2024, 57, 55. [Google Scholar] [CrossRef]
- Xu, H.Y.; Li, J.Y.; Jin, L.Y.; Zhang, D.; Chen, B.; Liu, X.M.; Lin, X.H.; Huang, Y.T.; Ke, Z.H.; Liu, J.; et al. Intrauterine hyperglycemia impairs endometrial receptivity via up-regulating SGK1 in diabetes. Sci. China-Life Sci. 2022, 65, 1578–1589. [Google Scholar] [CrossRef]
- Liu, H.L.; Zhou, L.; Wang, X.F.; Zheng, Q.C.; Zhan, F.F.; Zhou, L.Q.; Dong, Y.; Xiong, Y.H.; Yi, P.C.; Xu, G.H.; et al. Dexamethasone upregulates macrophage PIEZO1 via SGK1, suppressing inflammation and increasing ROS and apoptosis. Biochem. Pharmacol. 2024, 222, 116050. [Google Scholar] [CrossRef] [PubMed]
- Li, Y.X.; Liu, C.D.; Rolling, L.; Sikora, V.; Chen, Z.M.; Gurwin, J.; Barabell, C.; Lin, J.D.; Duan, C.M. ROS signaling-induced mitochondrial Sgk1 expression regulates epithelial cell renewal. Proc. Natl. Acad. Sci. USA 2023, 120, e2216310120. [Google Scholar] [CrossRef]
- Staub, O.; Debonneville, A.; Stifanelli, M.; Juffre, A.; Maillard, M.P.; Gumz, M.L.; Al-Qusairi, L. Renal tubular SGK1 is required to achieve blood pressure surge and circadian rhythm. Am. J. Physiol.-Ren. Physiol. 2023, 325, F629–F637. [Google Scholar] [CrossRef]
- Godbole, M.; Togar, T.; Patel, K.; Dharavath, B.; Yadav, N.; Janjuha, S.; Gardi, N.; Tiwary, K.; Terwadkar, P.; Desai, S.; et al. Up-regulation of the kinase gene SGK1 by progesterone activates the AP-1-NDRG1 axis in both PR-positive and -negative breast cancer cells. J. Biol. Chem. 2018, 293, 19263–19276. [Google Scholar] [CrossRef]
- Lv, C.; Li, Z.S.; Wang, Q.; Wang, Y.; Zhao, X.X.; Zhang, Y. miRNA-150_R-1 mediates the HIF-1/ErbB signaling pathway to regulate the adhesion of endometrial epithelial cells in cows experiencing retained placenta. Front. Vet. Sci. 2022, 9, 1037880. [Google Scholar] [CrossRef] [PubMed]
- Lou, Y.Y.; Hu, M.H.; Mao, L.N.; Zheng, Y.M.; Jin, F. Involvement of serum glucocorticoid-regulated kinase 1 in reproductive success. FASEB J. 2017, 31, 447–456. [Google Scholar] [CrossRef] [PubMed]
- Lang, F.; Rajaxavier, J.; Singh, Y.; Brucker, S.Y.; Salker, M.S. The Enigmatic Role of Serum & Glucocorticoid Inducible Kinase 1 in the Endometrium. Front. Cell Dev. Biol. 2020, 8, 556543. [Google Scholar] [CrossRef]
- Avdeenko, V.S.; Makavchik, S.A.; Safronov, D.I.; Moiseeva, K.A. Determination of the vimentin marker in the placenta of cows in normal and delayed afterbirth. Int. J. Vet. Med. 2024, 2024, 325–335. [Google Scholar] [CrossRef]
- Salker, M.S.; Hosseinzadeh, Z.; Alowayed, N.; Zeng, N.; Umbach, A.T.; Webster, Z.; Singh, Y.; Brosens, J.J.; Lang, F. LEFTYA Activates the Epithelial Na+ Channel (ENaC) in Endometrial Cells via Serum and Glucocorticoid Inducible Kinase SGK1. Cell. Physiol. Biochem. 2016, 39, 1295–1306. [Google Scholar] [CrossRef]
- Cho, Y.M.; Pu, H.F.; Huang, W.J.; Ho, L.T.; Wang, S.W.; Wang, P.S. Role of serum- and glucocorticoid-inducible kinase-1 in regulating torsion-induced apoptosis in rats. Int. J. Androl. 2011, 34, 379–389. [Google Scholar] [CrossRef]
- Schmidt, S.; Schneider, S.; Yang, W.; Liu, G.; Schmidt, E.M.; Schmid, E.; Mia, S.; Brucker, S.; Stournaras, C.; Wallwiener, D.; et al. TGF1 and SGK1-sensitive store-operated Ca2 entry and Orai1 expression in endometrial Ishikawa cells. Mol. Hum. Reprod. 2014, 20, 139–147. [Google Scholar] [CrossRef]
- Di, X.Q.; Hao, Y.Z.; Duan, Z.B.; Ma, Y.C.; Cao, Y.; Tan, Z.W.; Song, C.M.; Lin, X.H. Activation of SGK1/ENaC Signaling Pathway Improves the Level of Decidualization in Unexplained Recurrent Spontaneous Abortion. Reprod. Sci. 2023, 30, 3273–3284. [Google Scholar] [CrossRef] [PubMed]
- Salker, M.S.; Christian, M.; Steel, J.H.; Nautiyal, J.; Lavery, S.; Trew, G.; Webster, Z.; Al-Sabbagh, M.; Puchchakayala, G.; Föller, M.; et al. Deregulation of the serum- and glucocorticoid-inducible kinase SGK1 in the endometrium causes reproductive failure. Nat. Med. 2011, 17, 1509–1513. [Google Scholar] [CrossRef] [PubMed]
- Deng, N.; Li, G.Z.; Zhang, L.L.; Wang, P.R.; Liu, M.Y.; He, B.; Tang, Y.D.; Cai, H.; Lu, J.H.; Wang, H.B.; et al. H3K27me3 timely dictates uterine epithelial transcriptome remodeling and thus transformation essential for normal embryo implantation. Cell Death Differ. 2024, 31, 1013–1028. [Google Scholar] [CrossRef]
- Zhang, Q.Y.; Tian, Y.; Fu, Z.J.; Wu, S.Y.; Lan, H.Z.; Zhou, X.L.; Shen, W.D.; Lou, Y.Y. The role of serum-glucocorticoid regulated kinase 1 in reproductive viability: Implications from prenatal programming and senescence. Mol. Biol. Rep. 2024, 51, 376. [Google Scholar] [CrossRef] [PubMed]
- Wu, L.; Lin, Y.D.; Gao, S.Y.; Wang, Y.F.; Pan, H.J.; Wang, Z.Z.; Pozzolini, M.; Yang, F.L.; Zhang, H.Y.; Yang, Y.; et al. Luteolin inhibits triple-negative breast cancer by inducing apoptosis and autophagy through SGK1-FOXO3a-BNIP3 signaling. Front. Pharmacol. 2023, 14, 1200843. [Google Scholar] [CrossRef]
- Chen, D.Y.; Li, K.; Pan, L.H.; Chen, M.M.; Zhang, X.; Chen, H.; Xu, J.L.; Cai, F.F. MicroRNA-223-3p Targeting SGK1 Regulates Apoptosis and Inflammation in Sepsis-Associated Acute Kidney Injury. Kidney Blood Press. Res. 2024, 49, 657–666. [Google Scholar] [CrossRef]
- Sang, X.L.; Han, J.X.; Wang, Z.J.; Cai, W.J.; Liao, X.M.; Kong, Z.L.; Yu, Z.J.; Cheng, H.L.; Liu, P.X. SGK1 suppresses ferroptosis in ovarian cancer via NRF2-dependent and -independent pathways. Oncogene 2024, 43, 3335–3347. [Google Scholar] [CrossRef] [PubMed]
- Rapacz-Leonard, A. Role of placental immunological, pro-inflammatory, and proteolytic factors in the process of fetal membrane expulsion in mares. Med. Weter. Vet. Med. Sci. Pract. 2021, 77, 475–479. [Google Scholar] [CrossRef]
- Nelli, R.K.; De Koster, J.; Roberts, J.N.; de Souza, J.; Lock, A.L.; Raphael, W.; Agnew, D.; Contreras, G.A. Impact of uterine macrophage phenotype on placental retention in dairy cows. Theriogenology 2019, 127, 145–152. [Google Scholar] [CrossRef] [PubMed]
- Godbole, M.; Chandrani, P.; Dhamne, H.; Patel, K.; Gardi, N.; Tiwary, K.; Gupta, S.; Badwe, R.; Dutt, A. Dual regulation of SGK1 and PR expression by progesterone via microRNAs and progesterone receptor (PR). Eur. J. Cancer 2016, 54, S47–S48. [Google Scholar]
- Oliveira, M.L.; Mello, B.P.; Gonella-Diaza, A.M.; Scolari, S.C.; Pugliesi, G.; Martins, T.; Feltrin, I.R.; Sartori, R.; Canavessi, A.M.O.; Binelli, M.; et al. Unravelling the role of 17β-estradiol on advancing uterine luteolytic cascade in cattle. Domest. Anim. Endocrinol. 2022, 78, 106653. [Google Scholar] [CrossRef]
- Takagi, M.; Fujimoto, S.; Ohtani, M.; Miyamoto, A.; Wijagunawardane, M.P.; Acosta, T.J.; Miyazawa, K.; Sato, K. Bovine retained placenta: Hormonal concentrations in fetal and maternal placenta. Placenta 2002, 23, 429–437. [Google Scholar] [CrossRef]
- Alluri, H.; Peddaboina, C.S.; Tharakan, B. Determination of Tight Junction Integrity in Brain Endothelial Cells Based on Tight Junction Protein Expression. Methods Mol. Biol. 2024, 2711, 235–240. [Google Scholar] [CrossRef]
- Anbazhagan, A.N.; Ge, Y.; Priyamvada, S.; Kumar, A.; Jayawardena, D.; Palani, A.R.V.; Husain, N.; Kulkarni, N.; Kapoor, S.; Kaur, P.; et al. A Direct Link Implicating Loss of SLC26A6 to Gut Microbial Dysbiosis, Compromised Barrier Integrity, and Inflammation. Gastroenterology 2024, 167, 704–717.e3. [Google Scholar] [CrossRef]










Disclaimer/Publisher’s Note: The statements, opinions and data contained in all publications are solely those of the individual author(s) and contributor(s) and not of MDPI and/or the editor(s). MDPI and/or the editor(s) disclaim responsibility for any injury to people or property resulting from any ideas, methods, instructions or products referred to in the content. |
© 2026 by the authors. Licensee MDPI, Basel, Switzerland. This article is an open access article distributed under the terms and conditions of the Creative Commons Attribution (CC BY) license.
Share and Cite
Wang, R.; Wei, M.; Niu, W.; Chen, J.; Nan, J.; Zhang, Y.; Zhao, X.; Wang, Q. SGK1 Is Upregulated in Retained Placenta and Mediates Estradiol Effects in Bovine Endometrial Cells. Cells 2026, 15, 558. https://doi.org/10.3390/cells15060558
Wang R, Wei M, Niu W, Chen J, Nan J, Zhang Y, Zhao X, Wang Q. SGK1 Is Upregulated in Retained Placenta and Mediates Estradiol Effects in Bovine Endometrial Cells. Cells. 2026; 15(6):558. https://doi.org/10.3390/cells15060558
Chicago/Turabian StyleWang, Ruiqing, Meng Wei, Wei Niu, Jingxiao Chen, Jinghong Nan, Yong Zhang, Xingxu Zhao, and Qi Wang. 2026. "SGK1 Is Upregulated in Retained Placenta and Mediates Estradiol Effects in Bovine Endometrial Cells" Cells 15, no. 6: 558. https://doi.org/10.3390/cells15060558
APA StyleWang, R., Wei, M., Niu, W., Chen, J., Nan, J., Zhang, Y., Zhao, X., & Wang, Q. (2026). SGK1 Is Upregulated in Retained Placenta and Mediates Estradiol Effects in Bovine Endometrial Cells. Cells, 15(6), 558. https://doi.org/10.3390/cells15060558

