Furin Drives Colorectal Cancer Progression and Chemoresistance Through the TGF-β/ERK Signaling Pathway
Highlights
- Furin enhances colorectal cancer growth and contributes to resistance against 5-fluorouracil.
- A new furin–TGF-β–ERK signaling pathway is identified as a key driver of tumor aggressiveness.
- Inhibiting furin or its signaling pathway could improve treatment response in CRC.
- Furin may serve as a promising biomarker for identifying aggressive and chemoresistant colorectal tumors.
Abstract
1. Introduction
2. Materials and Methods
2.1. Sample Selection
2.2. Tissue Microarray Construction and Immunohistochemistry
2.3. Assessment of FURIN Genomic Alterations in the Cancer Genome Atlas (TCGA) Cohorts
2.4. Reagents and Antibodies
2.5. Tissue Culture Experiments
2.6. Cell Lysis and Immunoblotting
2.7. Plasmid and Transfection
2.8. Generation of 5-Fu-Resistant (5-FuR) CRC Cell Lines
2.9. MTT Cell Viability and IC50 Determination
2.10. Clonogenic Assay
2.11. Animals and Xenografts Study
2.12. Statistical Analysis
3. Results
3.1. Furin Expression in CRC and Its Clinico-Pathological Associations
3.2. FURIN Genomic Landscape in CRC
3.3. Furin Promotes CRC Cell Growth via TGF-β/ERK1/2 Signaling
3.4. A Positive Feedback Loop Between Furin and TGF-β Promotes CRC Cell Growth
3.5. Furin Drives CRC Chemoresistance Through the TGF-β/ERK Signaling Pathway
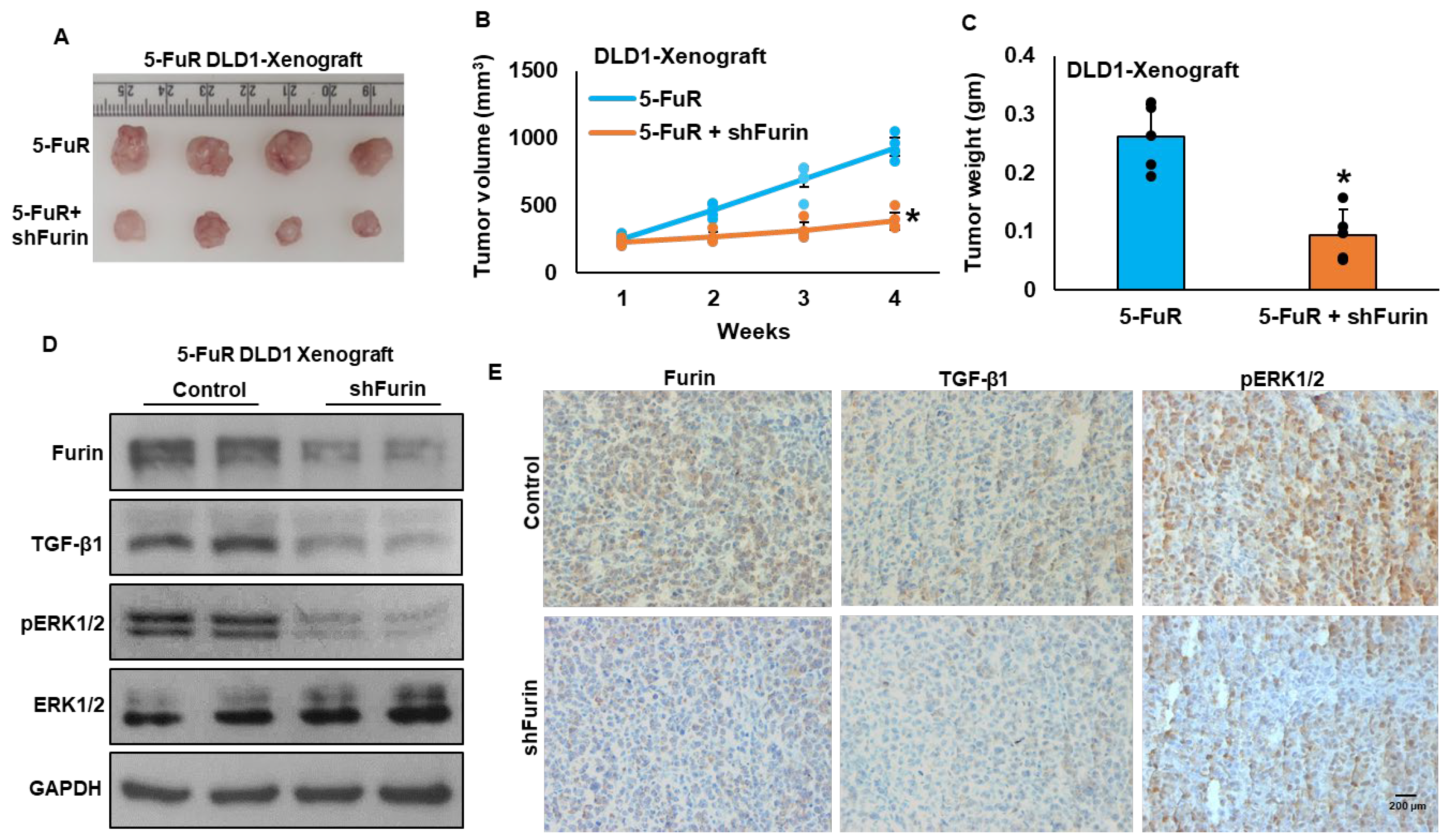
3.6. Furin Promotes Tumor Growth In Vivo
4. Discussion
5. Conclusions
Supplementary Materials
Author Contributions
Funding
Institutional Review Board Statement
Informed Consent Statement
Data Availability Statement
Conflicts of Interest
References
- Sung, H.; Ferlay, J.; Siegel, R.L.; Laversanne, M.; Soerjomataram, I.; Jemal, A.; Bray, F. Global cancer statistics 2020: GLOBOCAN estimates of incidence and mortality worldwide for 36 cancers in 185 countries. CA Cancer J. Clin. 2021, 71, 209–249. [Google Scholar] [CrossRef]
- Arnold, M.; Sierra, M.S.; Laversanne, M.; Soerjomataram, I.; Jemal, A.; Bray, F. Global patterns and trends in colorectal cancer incidence and mortality. Gut 2017, 66, 683–691. [Google Scholar] [CrossRef] [PubMed]
- Alrawaji, A.; Alshahrani, Z.; Alzahrani, W.; Alomran, F.; Almadouj, A.; Alshehri, S.; Alzahrani, A.; Bazarbashi, S.; Alhashmi, H.; Almutlaq, H.; et al. Cancer Incidence Report Saudi Arabia 2015. In Saudi Cancer Registry; Saudi Health Council, Ed.; Saudi Health Council: Riyadh, Saudi Arabia, 2018. [Google Scholar]
- Pardini, B.; Kumar, R.; Naccarati, A.; Novotny, J.; Prasad, R.B.; Forsti, A.; Hemminki, K.; Vodicka, P.; Bermejo, J.L. 5-Fluorouracil-based chemotherapy for colorectal cancer and MTHFR/MTRR genotypes. Br. J. Clin. Pharmacol. 2011, 72, 162. [Google Scholar] [CrossRef] [PubMed]
- Moulton, C.-A.; Gu, C.-S.; Law, C.H.; Tandan, V.R.; Hart, R.; Quan, D.; Smith, R.J.F.; Jalink, D.W.; Husien, M.; Serrano, P.E. Effect of PET before liver resection on surgical management for colorectal adenocarcinoma metastases: A randomized clinical trial. JAMA 2014, 311, 1863–1869. [Google Scholar] [CrossRef] [PubMed]
- Boige, V.; Mendiboure, J.; Pignon, J.-P.; Loriot, M.-A.; Castaing, M.; Barrois, M.; Malka, D.; Trégouët, D.-A.; Bouché, O.; Le Corre, D. Pharmacogenetic assessment of toxicity and outcome in patients with metastatic colorectal cancer treated with LV5FU2, FOLFOX, and FOLFIRI: FFCD 2000–2005. J. Clin. Oncol. 2010, 28, 2556–2564. [Google Scholar] [CrossRef]
- Solovyeva, N.; Gureeva, T.; Timoshenko, O.; Moskvitina, T.; Kugaevskaya, E. Furin as proprotein convertase and its role in normal and pathological biological processes. Biomeditsinskaya Khimiya 2016, 62, 609–621. [Google Scholar] [CrossRef]
- Jaaks, P.; Bernasconi, M. The proprotein convertase furin in tumour progression. Int. J. Cancer 2017, 141, 654–663. [Google Scholar] [CrossRef]
- Seidah, N.G.; Prat, A. The biology and therapeutic targeting of the proprotein convertases. Nat. Rev. Drug Discov. 2012, 11, 367–383. [Google Scholar] [CrossRef]
- Thomas, G. Furin at the cutting edge: From protein traffic to embryogenesis and disease. Nat. Rev. Mol. Cell Biol. 2002, 3, 753–766. [Google Scholar] [CrossRef]
- Bassi, D.E.; Fu, J.; Lopez De Cicco, R.; Klein-Szanto, A.J. Proprotein convertases: “master switches” in the regulation of tumor growth and progression. Mol. Carcinog. 2005, 44, 151–161. [Google Scholar] [CrossRef]
- He, Z.; Khatib, A.-M.; Creemers, J.W. The proprotein convertase furin in cancer: More than an oncogene. Oncogene 2022, 41, 1252–1262. [Google Scholar] [CrossRef] [PubMed]
- Scamuffa, N.; Siegfried, G.; Bontemps, Y.; Ma, L.; Basak, A.; Cherel, G.; Calvo, F.; Seidah, N.G.; Khatib, A.-M. Selective inhibition of proprotein convertases represses the metastatic potential of human colorectal tumor cells. J. Clin. Investig. 2008, 118, 352–363. [Google Scholar] [CrossRef] [PubMed]
- Zhang, Y.; Zhou, M.; Wei, H.; Zhou, H.; He, J.; Lu, Y.; Wang, D.; Chen, B.; Zeng, J.; Peng, W. Furin promotes epithelial-mesenchymal transition in pancreatic cancer cells via Hippo-YAP pathway. Int. J. Oncol. 2017, 50, 1352–1362. [Google Scholar] [CrossRef] [PubMed][Green Version]
- Cheng, M.; Watson, P.; Paterson, J.; Seidah, N.; Chrétien, M.; Shiu, R.P. Pro-protein convertase gene expression in human breast cancer. Int. J. Cancer 1997, 71, 966–971. [Google Scholar] [CrossRef]
- Mbikay, M.; Sirois, F.; Yao, J.; Seidah, N.; Chretien, M. Comparative analysis of expression of the proprotein convertases furin, PACE4, PC1 and PC2 in human lung tumours. Br. J. Cancer 1997, 75, 1509–1514. [Google Scholar] [CrossRef]
- Bassi, D.E.; Mahloogi, H.; De Cicco, R.L.; Klein-Szanto, A. Increased furin activity enhances the malignant phenotype of human head and neck cancer cells. Am. J. Pathol. 2003, 162, 439–447. [Google Scholar] [CrossRef]
- Page, R.E.; Klein-Szanto, A.J.; Litwin, S.; Nicolas, E.; Al-Jumaily, R.; Alexander, P.; Godwin, A.K.; Ross, E.A.; Schilder, R.J.; Bassi, D.E. Increased expression of the pro-protein convertase furin predicts decreased survival in ovarian cancer. Anal. Cell. Pathol. 2007, 29, 289–299. [Google Scholar] [CrossRef]
- Huang, Y.-H.; Lin, K.-H.; Liao, C.-H.; Lai, M.-W.; Tseng, Y.-H.; Yeh, C.-T. Furin overexpression suppresses tumor growth and predicts a better postoperative disease-free survival in hepatocellular carcinoma. PLoS ONE 2012, 7, e40738. [Google Scholar] [CrossRef]
- Fu, J.; Bassi, D.E.; Zhang, J.; Li, T.; Nicolas, E.; Klein-Szanto, A.J. Transgenic overexpression of the proprotein convertase furin enhances skin tumor growth. Neoplasia 2012, 14, 271–282. [Google Scholar] [CrossRef][Green Version]
- Poyil, P.K.; Siraj, A.K.; Padmaja, D.; Parvathareddy, S.K.; Diaz, R.; Thangavel, S.; Begum, R.; Haqawi, W.; Al-Mohanna, F.H.; Al-Sobhi, S.S. Overexpression of the pro-protein convertase furin predicts prognosis and promotes papillary thyroid carcinoma progression and metastasis through RAF/MEK signaling. Mol. Oncol. 2023, 17, 1324–1342. [Google Scholar] [CrossRef]
- He, Z.; Thorrez, L.; Siegfried, G.; Meulemans, S.; Evrard, S.; Tejpar, S.; Khatib, A.-M.; Creemers, J.W. The proprotein convertase furin is a pro-oncogenic driver in KRAS and BRAF driven colorectal cancer. Oncogene 2020, 39, 3571–3587. [Google Scholar] [CrossRef]
- Coppola, J.M.; Bhojani, M.S.; Ross, B.D.; Rehemtulla, A. A small-molecule furin inhibitor inhibits cancer cell motility and invasiveness. Neoplasia 2008, 10, 363–370. [Google Scholar] [CrossRef] [PubMed]
- Ma, Y.-C.; Fan, W.-J.; Rao, S.-M.; Gao, L.; Bei, Z.-Y.; Xu, S.-T. Effect of Furin inhibitor on lung adenocarcinoma cell growth and metastasis. Cancer Cell Int. 2014, 14, 43. [Google Scholar] [CrossRef]
- Bassi, D.E.; Lopez De Cicco, R.; Mahloogi, H.; Zucker, S.; Thomas, G.; Klein-Szanto, A.J. Furin inhibition results in absent or decreased invasiveness and tumorigenicity of human cancer cells. Proc. Natl. Acad. Sci. USA 2001, 98, 10326–10331. [Google Scholar] [CrossRef] [PubMed]
- Zhou, M.; Zhang, Y.; Wei, H.; He, J.; Wang, D.; Chen, B.; Zeng, J.; Gong, A.; Xu, M. Furin inhibitor D6R suppresses epithelial-mesenchymal transition in SW1990 and PaTu8988 cells via the Hippo-YAP signaling pathway. Oncol. Lett. 2018, 15, 3192–3196. [Google Scholar] [CrossRef] [PubMed]
- Zhang, C.; Ma, H.-M.; Dong, S.-S.; Zhang, N.; He, P.; Ge, M.-K.; Xia, L.; Yu, J.-X.; Xia, Q.; Chen, G.-Q. Furin extracellularly cleaves secreted PTENα/β to generate C-terminal fragment with a tumor-suppressive role. Cell Death Dis. 2022, 13, 532. [Google Scholar] [CrossRef]
- CM, D. Evidence that furin is an authentic transforming growth factor-betal-converting enzyme. Am. J. Pathol. 2001, 158, 305–316. [Google Scholar]
- Hao, Y.; Baker, D.; Ten Dijke, P. TGF-β-mediated epithelial-mesenchymal transition and cancer metastasis. Int. J. Mol. Sci. 2019, 20, 2767. [Google Scholar] [CrossRef]
- Derynck, R.; Turley, S.J.; Akhurst, R.J. TGFβ biology in cancer progression and immunotherapy. Nat. Rev. Clin. Oncol. 2021, 18, 9–34. [Google Scholar] [CrossRef]
- Zhang, Y.E. Non-Smad pathways in TGF-β signaling. Cell Res. 2009, 19, 128–139. [Google Scholar] [CrossRef]
- Descarpentrie, J.; Arauzo-Bravo, M.J.; He, Z.; Francois, A.; Gonzalez, A.; Garcia-Gallastegi, P.; Badiola, I.; Evrard, S.; Pernot, S.; Creemers, J.W. Role of furin in colon cancer stem cells malignant phenotype and expression of LGR5 and NANOG in KRAS and BRAF-mutated colon tumors. Cancers 2022, 14, 1195. [Google Scholar] [CrossRef]
- Romano, G.; Santi, L.; Bianco, M.R.; Giuffrè, M.R.; Pettinato, M.; Bugarin, C.; Garanzini, C.; Savarese, L.; Leoni, S.; Cerrito, M.G. The TGF-β pathway is activated by 5-fluorouracil treatment in drug resistant colorectal carcinoma cells. Oncotarget 2016, 7, 22077. [Google Scholar] [CrossRef]
- Zhang, M.; Zhang, Y.Y.; Chen, Y.; Wang, J.; Wang, Q.; Lu, H. TGF-β signaling and resistance to cancer therapy. Front. Cell Dev. Biol. 2021, 9, 786728. [Google Scholar] [CrossRef] [PubMed]
- Fasano, M.; Pirozzi, M.; Miceli, C.C.; Cocule, M.; Caraglia, M.; Boccellino, M.; Vitale, P.; De Falco, V.; Farese, S.; Zotta, A. TGF-β modulated pathways in colorectal cancer: New potential therapeutic opportunities. Int. J. Mol. Sci. 2024, 25, 7400. [Google Scholar] [CrossRef] [PubMed]
- Pinhel, I.F.; MacNeill, F.A.; Hills, M.J.; Salter, J.; Detre, S.; A’hern, R.; Nerurkar, A.; Osin, P.; Smith, I.E.; Dowsett, M. Extreme loss of immunoreactive p-Akt and p-Erk1/2 during routine fixation of primary breast cancer. Breast Cancer Res. 2010, 12, R76. [Google Scholar] [CrossRef] [PubMed]
- Camp, R.L.; Dolled-Filhart, M.; Rimm, D.L. X-tile: A new bio-informatics tool for biomarker assessment and outcome-based cut-point optimization. Clin. Cancer Res. 2004, 10, 7252–7259. [Google Scholar] [CrossRef]
- Siraj, A.K.; Prabhakaran, S.; Bavi, P.; Bu, R.; Beg, S.; Hazmi, M.A.; Al-Rasheed, M.; Al-Assiri, M.; Sairafi, R.; Al-Dayel, F. Prevalence of Lynch syndrome in a Middle Eastern population with colorectal cancer. Cancer 2015, 121, 1762–1771. [Google Scholar] [CrossRef]
- Zhao, M.; Sano, D.; Pickering, C.R.; Jasser, S.A.; Henderson, Y.C.; Clayman, G.L.; Sturgis, E.M.; Ow, T.J.; Lotan, R.; Carey, T.E. Assembly and initial characterization of a panel of 85 genomically validated cell lines from diverse head and neck tumor sites. Clin. Cancer Res. 2011, 17, 7248–7264. [Google Scholar] [CrossRef]
- Bu, R.; Siraj, A.K.; Divya, S.P.; Kong, Y.; Parvathareddy, S.K.; Al-Rasheed, M.; Al-Obaisi, K.A.; Victoria, I.G.; Al-Sobhi, S.S.; Al-Dawish, M. Telomerase reverse transcriptase mutations are independent predictor of disease-free survival in Middle Eastern papillary thyroid cancer. Int. J. Cancer 2018, 142, 2028–2039. [Google Scholar] [CrossRef]
- Turcios, L.; Vilchez, V.; Acosta, L.F.; Poyil, P.; Butterfield, D.A.; Mitov, M.; Marti, F.; Gedaly, R. Sorafenib and FH535 in combination act synergistically on hepatocellular carcinoma by targeting cell bioenergetics and mitochondrial function. Dig. Liver Dis. 2017, 49, 697–704. [Google Scholar] [CrossRef]
- Bradford, M.M. A rapid and sensitive method for the quantitation of microgram quantities of protein utilizing the principle of protein-dye binding. Anal. Biochem. 1976, 72, 248–254. [Google Scholar] [CrossRef] [PubMed]
- Siraj, A.K.; Pratheeshkumar, P.; Parvathareddy, S.K.; Qadri, Z.; Thangavel, S.; Ahmed, S.; Al-Dayel, F.; Tulbah, A.; Ajarim, D.; Al-Kuraya, K.S. FoxM1 is an independent poor prognostic marker and therapeutic target for advanced Middle Eastern breast cancer. Oncotarget 2018, 9, 17466. [Google Scholar] [CrossRef] [PubMed]
- Siraj, A.K.; Pratheeshkumar, P.; Divya, S.P.; Parvathareddy, S.K.; Bu, R.; Masoodi, T.; Kong, Y.; Thangavel, S.; Al-Sanea, N.; Ashari, L.H. TGFβ-induced SMAD4-dependent apoptosis proceeded by EMT in CRC. Mol. Cancer Ther. 2019, 18, 1312–1322. [Google Scholar] [CrossRef] [PubMed]
- Pratheeshkumar, P.; Raphael, T.J.; Kuttan, G. Nomilin inhibits metastasis via induction of apoptosis and regulates the activation of transcription factors and the cytokine profile in B16F-10 cells. Integr. Cancer Ther. 2012, 11, 48–60. [Google Scholar] [CrossRef]
- Constam, D.B. Regulation of TGFβ and related signals by precursor processing. Semin. Cell Dev. Biol. 2014, 32, 85–97. [Google Scholar] [CrossRef]
- Qiu, H.; Wang, N.; Lin, D.; Yuan, Y.; Li, J.; Mao, D.; Meng, Y. The positive feedback loop of furin and TGFβ1 enhances the immune responses of Tregs to hepatocellular carcinoma cells and hepatitis B virus in vitro. Cell Biol. Int. 2022, 46, 1215–1226. [Google Scholar] [CrossRef]
- Ventura, E.; Weller, M.; Burghardt, I. Cutting edge: ERK1 mediates the autocrine positive feedback loop of TGF-β and furin in glioma-initiating cells. J. Immunol. 2017, 198, 4569–4574. [Google Scholar] [CrossRef]
- Gerovska, D.; Garcia-Gallastegi, P.; Descarpentrie, J.; Crende, O.; Casado-Andres, M.; Martin, A.; Eguia, J.; Khatib, A.-M.; Arauzo-Bravo, M.J.; Badiola, I. Proprotein convertases blockage up-regulates specifically metallothioneins coding genes in human colon cancer stem cells. Biochim. Biophys. Acta (BBA)-Mol. Cell Res. 2021, 1868, 118912. [Google Scholar] [CrossRef]
- Mayer, G.; Boileau, G.; Bendayan, M. Furin interacts with proMT1-MMP and integrin αV at specialized domains of renal cell plasma membrane. J. Cell Sci. 2003, 116, 1763–1773. [Google Scholar] [CrossRef]






| Total | Furin High | Furin Low | p Value | ||||
|---|---|---|---|---|---|---|---|
| n | % | n | % | n | % | ||
| Total Number of Cases | 1131 | 530 | 46.9 | 601 | 53.1 | ||
| Age | |||||||
| ≤50 years | 378 | 33.4 | 158 | 29.8 | 220 | 36.6 | 0.0156 |
| >50 years | 753 | 66.6 | 372 | 70.2 | 381 | 63.4 | |
| Sex | |||||||
| Male | 598 | 52.9 | 276 | 52.1 | 322 | 53.6 | 0.6136 |
| Female | 533 | 47.1 | 254 | 47.9 | 279 | 46.4 | |
| Tumor Site | |||||||
| Left colon | 917 | 81.1 | 422 | 79.6 | 495 | 82.4 | 0.2404 |
| Right colon | 214 | 18.9 | 108 | 20.4 | 106 | 17.6 | |
| Histological Type | |||||||
| Adenocarcinoma | 1008 | 89.1 | 469 | 88.5 | 539 | 89.7 | 0.5201 |
| Mucinous Carcinoma | 123 | 10.9 | 61 | 11.5 | 62 | 10.3 | |
| pT | |||||||
| T1 | 46 | 4.1 | 17 | 3.3 | 29 | 4.9 | 0.1017 |
| T2 | 178 | 16.0 | 80 | 15.4 | 98 | 16.5 | |
| T3 | 771 | 69.4 | 376 | 72.6 | 395 | 66.6 | |
| T4 | 116 | 10.5 | 45 | 8.7 | 71 | 12.0 | |
| pN | |||||||
| N0 | 579 | 52.1 | 259 | 50.1 | 320 | 53.8 | 0.3530 |
| N1 | 329 | 29.6 | 155 | 30.0 | 174 | 29.2 | |
| N2 | 204 | 18.3 | 103 | 19.9 | 101 | 17.0 | |
| pM | |||||||
| M0 | 975 | 86.8 | 449 | 85.5 | 526 | 88.0 | 0.2285 |
| M1 | 148 | 13.2 | 76 | 14.5 | 72 | 12.0 | |
| Tumor Stage | |||||||
| I | 177 | 15.7 | 71 | 13.4 | 106 | 17.7 | 0.1537 |
| II | 376 | 33.3 | 174 | 32.8 | 202 | 33.7 | |
| III | 427 | 37.8 | 208 | 39.3 | 219 | 36.6 | |
| IV | 148 | 13.2 | 76 | 14.5 | 72 | 12.0 | |
| Differentiation | |||||||
| Well differentiated | 105 | 9.5 | 50 | 9.6 | 55 | 9.3 | 0.8306 |
| Moderate differentiated | 892 | 80.5 | 420 | 80.9 | 472 | 80.2 | |
| Poor differentiated | 111 | 10.0 | 49 | 9.5 | 62 | 10.5 | |
| MSI-IHC | |||||||
| MSI-H | 107 | 9.5 | 49 | 9.3 | 58 | 9.7 | 0.8162 |
| MSS | 1024 | 90.5 | 481 | 90.7 | 543 | 90.3 | |
| pERK1/2 expression | |||||||
| High | 413 | 38.0 | 240 | 45.5 | 173 | 31.0 | <0.0001 |
| Low | 673 | 62.0 | 287 | 54.5 | 386 | 69.0 | |
| TGFβ1 expression | |||||||
| High | 323 | 30.7 | 248 | 55.1 | 75 | 12.5 | <0.0001 |
| Low | 728 | 69.3 | 202 | 44.9 | 526 | 87.5 | |
| BRAF mutation | |||||||
| Present | 36 | 3.2 | 22 | 4.2 | 14 | 2.4 | 0.0873 |
| Absent | 1074 | 96.8 | 501 | 95.8 | 573 | 97.6 | |
| KRAS mutation | |||||||
| Present | 412 | 36.9 | 226 | 43.1 | 186 | 31.5 | <0.0001 |
| Absent | 704 | 63.1 | 299 | 56.9 | 405 | 68.5 | |
Disclaimer/Publisher’s Note: The statements, opinions and data contained in all publications are solely those of the individual author(s) and contributor(s) and not of MDPI and/or the editor(s). MDPI and/or the editor(s) disclaim responsibility for any injury to people or property resulting from any ideas, methods, instructions or products referred to in the content. |
© 2025 by the authors. Licensee MDPI, Basel, Switzerland. This article is an open access article distributed under the terms and conditions of the Creative Commons Attribution (CC BY) license.
Share and Cite
Poyil, P.K.; Siraj, A.K.; Parvathareddy, S.K.; Begum, R.; Naidu, P.A.; Thangavel, S.; Alobaisi, K.; Azam, S.; Al-Dayel, F.; Al-Kuraya, K.S. Furin Drives Colorectal Cancer Progression and Chemoresistance Through the TGF-β/ERK Signaling Pathway. Cells 2026, 15, 43. https://doi.org/10.3390/cells15010043
Poyil PK, Siraj AK, Parvathareddy SK, Begum R, Naidu PA, Thangavel S, Alobaisi K, Azam S, Al-Dayel F, Al-Kuraya KS. Furin Drives Colorectal Cancer Progression and Chemoresistance Through the TGF-β/ERK Signaling Pathway. Cells. 2026; 15(1):43. https://doi.org/10.3390/cells15010043
Chicago/Turabian StylePoyil, Pratheesh Kumar, Abdul K. Siraj, Sandeep Kumar Parvathareddy, Rafia Begum, Padmanaban Annaiyappa Naidu, Saravanan Thangavel, Khadija Alobaisi, Saud Azam, Fouad Al-Dayel, and Khawla S. Al-Kuraya. 2026. "Furin Drives Colorectal Cancer Progression and Chemoresistance Through the TGF-β/ERK Signaling Pathway" Cells 15, no. 1: 43. https://doi.org/10.3390/cells15010043
APA StylePoyil, P. K., Siraj, A. K., Parvathareddy, S. K., Begum, R., Naidu, P. A., Thangavel, S., Alobaisi, K., Azam, S., Al-Dayel, F., & Al-Kuraya, K. S. (2026). Furin Drives Colorectal Cancer Progression and Chemoresistance Through the TGF-β/ERK Signaling Pathway. Cells, 15(1), 43. https://doi.org/10.3390/cells15010043

